Green Product Design Based on the BioTRIZ Multi-Contradiction Resolution Method
Abstract
1. Introduction
2. Fundamentals of BioTRIZ and Green Factors
2.1. Principles of BioTRIZ
2.2. Solutions to Problems Using BioTRIZ
2.3. Green Factors
- Environment: Masui [31] proposed 15 environmental VOCs (Voices of Customers) to solve most environmental problems for direct incorporation into product development. Some customer requirements in environmental VOCs can be summarized as green factors. For example, the item 5, “easy to process and assemble”, and the item 8, “easy to disassemble”, can be summarized as disassembly factors, and item 2 “less energy efficient” can be classified as an energy efficiency factor. A total of seven environmental factors were extracted from the environmental VOCs: Energy efficiency, material, disassembly, maintainability, durability, emission of harmful substances, and product disposal.
- Technology: Darko [32] revealed that the development of new products should ensure the advanced nature of technology and consider the efficiency, quality, structural, service life, safety, and reliability. Therefore, technical factors should be included in the evaluation items [33]. According to the principle of non-repetitive extraction of factors, seven environmental factors, extracted as above, were excluded, and two technical factors, i.e., efficiency and reliability, were extracted from Sun’s study.
- Economics: Dong [34] classified the economics into customer cost, social cost, and enterprise cost in the product life cycle assessment.
- A. Energy efficiency: Energy is consumed during manufacturing and use, e.g., water resources, electricity, etc.
- B. Material: Evaluation of if it is renewable and reusable, including the total material consumption, as well as the weight, dimensions, and other factors related to it.
- C. Disassembly: Evaluation of if it is easy to disassemble and assemble at various stages of the life cycle.
- D. Life: Product service life, including product durability, fragility, etc.
- E. Emission of harmful substances: Evaluation of if substances may cause harm to the environment and human health during manufacture, use, and the end of life.
- F. Product Disposal: Evaluation of if the product can be easily stored and transported and the difficulty of disposal after scrapping.
- G. Efficiency: Evaluation of the degree of product function realization and work efficiency.
- H. Reliability: Evaluation of the product safety, tightness, etc.
- I. Cost: Include all running costs in the product’s entire life cycle, such as manufacturing cost, labor cost, purchase cost, etc.
2.4. Integration of BioTRIZ and Green Factor Matrix
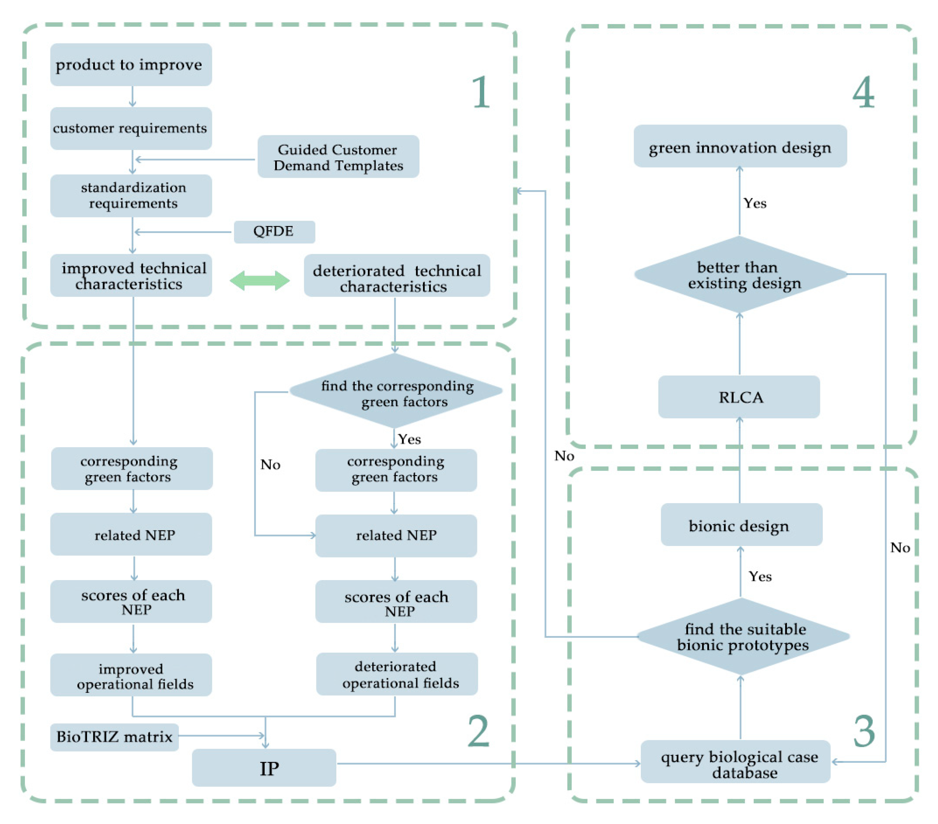
3. Methodology
3.1. Problems Formation Using QFDE
3.2. The Green Design Process
3.3. BioTRIZ Multi-Contradiction Resolution
3.4. Design Evaluation
4. Verification Using a Case Study
4.1. Practical Problem Formation Using QFDE
4.2. Practical Solutions to Problems
4.3. Bionic Design Solution
4.4. Design Evaluation Using the Window-Cleaning Robot
5. Conclusions
Author Contributions
Funding
Conflicts of Interest
References
- Chen, J.L.; Yang, Y.-C. Eco-Innovation by Integrating Biomimetic with TRIZ Ideality and Evolution Rules. In Glocalized Solutions for Sustainability in Manufacturing; Springer: New York City, NY, USA, 2011; pp. 101–106. [Google Scholar] [CrossRef]
- Bhamra, T.; Lofthouse, V. Design for Sustainability; Gower Publishing Ltd.: Aldershot, UK, 2007. [Google Scholar]
- Faludi, J. Golden, Tools in Green Design: What Drives Sustainability, Innovation, and Value in Green Design Methods? University of California: Berkeley, CA, USA, 2017. [Google Scholar]
- McMahon, M.; Bhamra, T. Social Sustainability in Design: Moving the Discussions Forward. Des. J. 2015, 18, 367–391. [Google Scholar] [CrossRef]
- Kruiper, R.; Vincent, J.; Abraham, E.; Soar, R.; Konstas, I.; Chen-Burger, J.; Desmulliez, M. Towards a Design Process for Computer-Aided Biomimetics. Biomimetics 2018, 3, 14. [Google Scholar] [CrossRef] [PubMed]
- Zhang, L.J. Knowledge Reuse in Green Product Concept Design Process. Jixie Gongcheng Xuebao 2013, 49, 72. [Google Scholar] [CrossRef]
- Xu, L. Research on Drag Reduction Mechanism of Bionic Rib Subsoiling Shovel Based on Discrete Element Method. In IOP Conference Series: Earth and Environmental Science; IOP Publishing Ltd.: Bristol, UK, 2019; Volume 267. [Google Scholar] [CrossRef]
- Ben Moussa, F.Z.; Essaber, F.E.; Benmoussa, R.; Dubois, S. Enhancing Eco-Design Methods Using TRIZ Tools: The Case of ECOFAIRE. In New Opportunities for Innovation Breakthroughs for Developing Countries and Emerging Economies. TFC 2019. IFIP Advances in Information and Communication Technology; Benmoussa, R., De Guio, R., Dubois, S., Koziołek, S., Eds.; Springer: Cham, Switzerland, 2019; Volume 572. [Google Scholar] [CrossRef]
- Ekmekci, I.; Koksal, M. Triz Methodology and an Application Example for Product Development. Procedia Soc. Behav. Sci. 2015, 195, 2689–2698. [Google Scholar] [CrossRef]
- Chen, W.-C.; Chen, J.L. Eco-innovation by integrating biomimetic design and ARIZ. Procedia CIRP 2014, 5, 401–406. [Google Scholar] [CrossRef]
- Chen, J.L.; Hung, S.-C. Eco-Innovation by TRIZ and Biomimetics Design. In Proceedings of the 2017 IEEE International Conference on Applied System Innovation (ICASI), Sapporo, Japan, 13–17 May 2017. [Google Scholar] [CrossRef]
- Guo, S.; Yuan, Z.; Wu, F.; Li, Y.; Wang, S.; Qin, S.; Peng, Q. TRIZ Application in Bionic Modeling for Lightweight Design of Machine Tool Column. In Proceedings of the ASME 2018 International Design Engineering Technical Conferences and Computers and Information in Engineering Conference, Quebec City, QC, Canada, 26–29 August 2018. [Google Scholar] [CrossRef]
- Vincent, J.F.; Bogatyreva, O.A.; Bogatyrev, N.R.; Bowyer, A.; Pahl, A.K. Biomimetics: Its practice and theory. J. R. Soc. Interface 2006, 3, 471–482. [Google Scholar] [CrossRef]
- Abdala, L.N.; Fernandes, R.B.; Ogliari, A.; Löwer, M.; Feldhusen, J. Creative Contributions of the Methods of Inventive Principles of TRIZ and BioTRIZ to Problem Solving. J. Mech. Des. 2017, 139, 082001. [Google Scholar] [CrossRef]
- Bogatyrev, N.; Bogatyreva, O. BioTRIZ: A Win-Win Methodology for eco-Innovation. In Eco-innovation and the Development of Business Models; Springer: New York, NY, USA, 2014; pp. 297–314. [Google Scholar] [CrossRef]
- Wang, H.; Xu, H.; Zhang, Y.; Chen, S.; Zhao, Z.; Chen, J. Design of a Bio-Inspired Anti-Erosion Structure for a Water Hydraulic Valve Core: An Experimental Study. Biomimetics 2019, 4, 63. [Google Scholar] [CrossRef]
- François, R.; Cecilia, Z.M.; Denis, C. Towards a formal definition of contradiction in inventive design. Comput. Ind. 2012, 63, 231–242. [Google Scholar] [CrossRef]
- Czinki, A.; Hentschel, C. Solving complex problems and TRIZ. Procedia CIRP 2016, 39, 27–32. [Google Scholar] [CrossRef]
- Li, X.; Zhao, W.; Zheng, Y.; Wang, R.; Wang, C. Innovative product design based on comprehensive customer requirements of different cognitive levels. Sci. World J. 2014, 2014, 627093. [Google Scholar] [CrossRef] [PubMed]
- Cavallucci, D.; Rousselot, F.; Zanni, C. On contradiction clouds. Procedia Eng. 2011, 9, 368–378. [Google Scholar] [CrossRef]
- Khomenko, N.; de Guio, R. OTSM Network of Problems for Representing and Analysing problem Situations with Computer Support. In Trends in Computer Aided Innovation; Springer: New York, NY, USA, 2007; pp. 77–88. [Google Scholar] [CrossRef]
- Mann, D. If All You Have Is a Hammer: TRIZ and Complexity, in New Opportunities for Innovation Breakthroughs for Developing Countries and Emerging Economies. Int. TRIZ Future Conf. 2019, 3–15. [Google Scholar] [CrossRef]
- Mann, D. Natural world contradiction matrix: How biological systems resolve trade-offs and compromises. Procedia Eng. 2011, 9, 714–723. [Google Scholar] [CrossRef][Green Version]
- Bogatyreva, O.; Bogatyrev, N.; Shillerov, A. Patterns in TRIZ contradiction matrix: Integrated and distributed systems. In Proceedings of the TRIZ Future Conference, Florence, Italy, 3–5 November 2004. [Google Scholar] [CrossRef]
- Craig, S.; Harrison, D.; Cripps, A.; Knott, D. BioTRIZ Suggests Radiative Cooling of Buildings Can Be Done Passively by Changing the Structure of Roof Insulation to Let Longwave Infrared Pass. J. Bionic. Eng. 2008, 5, 55–66. [Google Scholar] [CrossRef]
- Mosquera-Sánchez, J.A.; Sarrazin, M.; Janssens, K.; de Oliveira, L.P.R.; Desmet, W. Multiple target sound quality balance for hybrid electric powertrain noise. Mech. Syst. Signal Process. 2018, 99, 478–503. [Google Scholar] [CrossRef]
- Chen, L.; Fan, D.; Dou, H. Bionic innovation design of disc brake. Int. J. Interact. Des. Manuf. 2020, 14, 309–322. [Google Scholar] [CrossRef]
- Glantschnig, W.J. Green design: A Review of Issues and Challenges. In Proceedings of the 1993 IEEE International Symposium on Electronics and the Environment, Arlington, VA, USA, 10–12 May 1993. [Google Scholar] [CrossRef]
- Chiu, M.; Chu, C. Review of sustainable product design from life cycle perspectives. Int. J. Precis. Eng. Manuf. 2012, 13, 1259–1272. [Google Scholar] [CrossRef]
- Deniz, D. Sustainable thinking and Environmental Awareness through Design Education. Procedia Environ. Sci. 2016, 34, 70–79. [Google Scholar] [CrossRef]
- Masui, K.; Sakao, T.; Inaba, A. Quality Function Deployment for Environment: QFDE (1st report)-a Methodology in Early Stage of DfE. In Proceedings of the IEEE Second International Symposium on Environmentally Conscious Design and Inverse Manufacturing, Tokyo, Japan, 11–15 December 2001. [Google Scholar] [CrossRef]
- Darko, A.; Chan, A.; Owusu, E. What are the green technologies for sustainable housing development? An empirical study in Ghana. Bus. Strategy Dev. 2018. [Google Scholar] [CrossRef]
- Lee, S.G.; Xu, X. Design for the environment: Life cycle assessment and sustainable packaging issues. Int. J. Environ. Technol. Manag. 2005, 5, 14–41. [Google Scholar] [CrossRef]
- Dong, X. Life cycle assessment tool for electromechanical products green design. IEEE Int. Symp. Electron. Environ. 2003, 120–124. [Google Scholar] [CrossRef]
- Ahmed, C.; Dubois, M.; Gardoni, M.; Tairi, A. Methodology for innovative eco-design based on TRIZ. Int. J. Interact. Des. Manuf. (IJIDeM). 2015. [Google Scholar] [CrossRef]
- Ren, G.C.; Tang, Y.L. Conflict Resolution Model of Electromechanical Products Green Design. J. Mach. Des. 2016, 12, 16. [Google Scholar] [CrossRef]
- Song, S.; Yuan, X.; Liu, T.; Huang, H. Method and application based on extension and TRIZ theory for disassembly structure design. Mach. Des. Manuf. 2011, 10, 61–63. [Google Scholar] [CrossRef]
- Liu, Z. Green Innovation Design for Customer Requirements. J. Mach. Des. 2008, 1, 1. [Google Scholar] [CrossRef]
- Okudan, G.E.; Shirwaiker, R.A. A multi-stage problem formulation for concept selection for improved product design. In Proceedings of the 2006 Technology Management for the Global Future—PICMET 2006 Conference, Istanbul, Turkey, 8–13 July 2006; Volume 6, pp. 2528–2538. [Google Scholar] [CrossRef]
- He, Y.; Huang, T.; Wang, Y.; Nie, Y.; Li, Y.; Wang, Y. A new lightweight design method integrating shape optimization with life cycle assessment for extrusion dies. J. Clean. Prod. 2017, 150, 47–57. [Google Scholar] [CrossRef]
- Graedel, T.; Allenby, B. Matrix approaches to abridged life cycle assessment. Environ. Sci. Technol. 1995, 29, 134A–139A. [Google Scholar] [CrossRef]






| NEP | Operational Field | Application Instance | References |
|---|---|---|---|
| Durability/Robustness/Life | Structure | A roof can be designed for hot climates to get free cooling through radiant coupling with the sky. The insulating roof stops the sun and convection from warming the thermal mass. | Craig S. et al. [25]. |
| Noise | Energy | Compared with traditional internal combustion engines, electric vehicles have improved noise inside and outside the vehicle after changing the type of energy. | Mosquera et al. [26]. |
| Duration of Action | Time | The automobile disc brake can be designed from bionic points to increase the abrasion resistance and reduce its natural frequency. | Chen et al. [27]. |
| …… | …… | …… | …… |
| Fields | NEP |
|---|---|
| Substance | Weight, Loss of Substance, Amount of Substance |
| Structure | Stability, Complexity, Durability/Robustness/Life |
| Space | Length, Area, Volume, Shape |
| Time | Speed, Productivity/Reproduction, Duration of Action |
| Energy | Force, Stress/Pressure, Strength, Temperature, Illumination Intensity/Brightness, Energy/Power, Function Efficiency, Noise |
| Information | Security/Protection/Vulnerability, Harmful Effects By System, Harmful Effects on System, Repairability/Healing, Adaptability, Ability to Detect/Precision, Amount of Information (Memory) |
| Green Factor | Related NEP | Example Application | References |
|---|---|---|---|
| Life | Stability | The chain drive of a bicycle is changed to gear drive, which prolongs the service life of the drive system | Ren and Tang [36] |
| Product Disposal | Complexity | The keyboard of the notebook uses a buckle instead of a thread connection; the newly fixed way reduces the disposal process in the scrap stage | Song et al. [37]. |
| Efficiency | Shape | Increasing the power generation efficiency of solar cells by using light-transmitting mirrors | Chen [1] |
| …… | …… | …… | …… |
| Fields | Green Factors | Score | Total Score | |||||||||
|---|---|---|---|---|---|---|---|---|---|---|---|---|
| A | B | C | D | E | F | G | H | I | ||||
| Importance | ||||||||||||
| S1 | Weight | ○ | ○ | △ | △ | ○ | ||||||
| Loss of Substance | ○ | ○ | △ | △ | △ | |||||||
| Amount of Substance | ● | ● | ○ | △ | △ | △ | △ | ○ | ||||
| S2 | Stability | ○ | ○ | △ | △ | △ | ○ | ○ | ||||
| Complexity | △ | ○ | ○ | ○ | ○ | ○ | ||||||
| Durability/Robustness/Life | △ | ○ | ● | ○ | ○ | △ | ||||||
| S3 | Length | △ | ○ | △ | ||||||||
| Area | ○ | ○ | △ | |||||||||
| Volume | ○ | ○ | ○ | △ | △ | |||||||
| Shape | ○ | △ | ○ | ○ | △ | |||||||
| T | Speed | ○ | △ | △ | △ | |||||||
| Productivity/Reproduction | ○ | ○ | ||||||||||
| Duration of Action | ○ | △ | ○ | △ | ||||||||
| E2 | Force | △ | ○ | △ | ○ | △ | ○ | |||||
| Stress/Pressure | △ | ○ | △ | △ | △ | ○ | ||||||
| Strength | ○ | ● | △ | ○ | ||||||||
| Temperature | ● | △ | △ | ○ | ||||||||
| Illumination Intensity/Brightness | ○ | |||||||||||
| Energy/Power | ○ | △ | ○ | ○ | ||||||||
| Function Efficiency | ● | ○ | ● | ○ | ||||||||
| Noise | △ | ○ | ○ | |||||||||
| I | Security/Protection/Vulnerability | △ | ○ | ● | ○ | |||||||
| Harmful Effects by System | △ | ○ | ○ | ○ | △ | ○ | △ | |||||
| Harmful Effects on System | △ | ● | ○ | △ | ||||||||
| Repairability/ Healing | ○ | ○ | ○ | |||||||||
| Adaptability | △ | △ | △ | ○ | ○ | ○ | ||||||
| Ability to Detect/Precision | △ | ○ | △ | ○ | △ | △ | △ | |||||
| Amount of Information (Memory) | △ | ○ | △ | △ | ○ | |||||||
| Life Stages | Environmental Concerns | ||||
|---|---|---|---|---|---|
| Materials Chosen | Energy | Solid Residues | Liquid Residues | Gaseous Residues | |
| Pre-manufacture | 1, 1 | 1, 2 | 1, 3 | 1, 4 | 1, 5 |
| Product manufacture | 2, 1 | 2, 2 | 2, 3 | 2, 4 | 2, 5 |
| Product delivery | 3, 1 | 3, 2 | 3, 3 | 3, 4 | 3, 5 |
| Product use | 4, 1 | 4, 2 | 4, 3 | 4, 4 | 4, 5 |
| Refurbishment, recycling, disposal | 5, 1 | 5, 2 | 5, 3 | 5, 4 | 5, 5 |
| Characteristics to Be Improved | Characteristics to Be Deteriorated | Importance |
|---|---|---|
| Mobile efficiency | Structural complexity Number of parts | 4 |
| Energy efficiency | Harmfulfactors | 1 |
| Reliability | Other costs, Noise | 2 |
| Weight | Reliability | 1 |
| Labor costs | Disassembly, Number of parts | 2 |
| Noise | Reliability | 1 |
| Green Factors | Score | Total Score | |||||||
|---|---|---|---|---|---|---|---|---|---|
| A | B | E | G | H | I | ||||
| Fields | Energy Efficiency | Weight | Noise | Mobile Efficiency | Reliability | Labor Costs | |||
| Importance | 1 | 1 | 1 | 4 | 2 | 2 | 3 | ||
| S1 | Weight | ○ | ○ √ | ○ | 3 | ||||
| Loss of Substance | ○ | △ | △ | ||||||
| Amount of Substance | ● | ● | △ | △ | ○ | ||||
| S2 | Stability | △ | △ √ | ○ √ | ○ | 10 | 16 | ||
| Complexity | △ | ○ | ○ | ○ √ | 6 | ||||
| Durability/Robustness/Life | △ | ○ | △ | ||||||
| S3 | Length | △ | △ | 12 | |||||
| Area | ○ | △ | |||||||
| Volume | ○ | ○ | △ | ||||||
| Shape | ○ √ | △ | 12 | ||||||
| T | Speed | ○ | △ | △ | 12 | ||||
| Productivity/Reproduction | ○ | ||||||||
| Duration of Action | ○ √ | △ | 12 | ||||||
| E2 | Force | △ | △ | ○ | 66 | ||||
| Stress/Pressure | △ | △ | ○ √ | 6 | |||||
| Strength | ○ | ○ | |||||||
| Temperature | ● | △ | ○ | ||||||
| Illumination Intensity/Brightness | |||||||||
| Energy/Power | ○ √ | ○ | ○ | 3 | |||||
| Function Efficiency | ● √ | ○ √ | ● √ | ○ √ | 54 | ||||
| Noise | △ | ○ √ | ○ | 3 | |||||
| I | Security/Protection/Vulnerability | ● √ | ○ | 18 | 20 | ||||
| Harmful Effects by System | △ | ○ | ○ | △ | |||||
| Harmful Effects on System | △ | ● | △ | ||||||
| Repairability/ Healing | ○ | ||||||||
| Adaptability | △ | △ | ○ | ○ | |||||
| Ability to Detect/Precision | △ | ○ | △ √ | △ | 2 | ||||
| Amount of Information (Memory) | △ | ○ | △ | ○ | |||||
| Green Factors | Score | Total Score | ||||||||
|---|---|---|---|---|---|---|---|---|---|---|
| C | E | H | I | Structural Complexity | Number of Parts | Noise | ||||
| Fields | Disassembly | Harmful Factors | Reliability | Other Costs | ||||||
| Importance | 2 | 1 | 2 | 2 | 6 | 4 | ||||
| S1 | Weight | △ | ○ | 36 | ||||||
| Loss of Substance | ○ | △ | △ | |||||||
| Amount of Substance | ○ | △ | △ | ○ | 9 | 36 | ||||
| S2 | Stability | ○ | △ | ○ √ | ○ √ | 1 | 18 | 88 | ||
| Complexity | ○ √ | ○ | ○ | 9 | 70 | |||||
| Durability/Robustness/Life | ○ | ○ | △ | |||||||
| S3 | Length | ○ | 6 | |||||||
| Area | ○ | |||||||||
| Volume | ○ | 3 | 6 | |||||||
| Shape | ○ | △ | ||||||||
| T | Speed | △ | 0 | |||||||
| Productivity/Reproduction | ○ | ○ | ||||||||
| Duration of Action | △ | |||||||||
| E2 | Force | ○ | ○ | 30 | ||||||
| Stress/Pressure | ○ | ○ √ | 6 | |||||||
| Strength | ○ | |||||||||
| Temperature | △ | ○ | ||||||||
| Illumination Intensity/Brightness | ||||||||||
| Energy/Power | ○ √ | 6 | ||||||||
| Function Efficiency | ○ | ○ | ||||||||
| Noise | ○ | ○ | 9 | 18 | ||||||
| I | Security/Protection/Vulnerability | △ | ● √ | ○ | 18 | 21 | ||||
| Harmful Effects by System | ○ | ○ | ○ | △ | ||||||
| Harmful Effects on System | ○ √ | △ | 3 | |||||||
| Repairability/ Healing | ○ | ○ | ||||||||
| Adaptability | △ | ○ | ||||||||
| Ability to Detect/Precision | ○ | ○ | △ | △ | ||||||
| Amount of Information (Memory) | △ | ○ | ||||||||
| Operational Field | Substance | Space | Structure | Time | Energy | Information |
|---|---|---|---|---|---|---|
| Substance | 13, 15, 17, 20, 31, 40 | 1–3, 15, 24, 26 | 1, 5, 13, 15, 31 | 15, 19, 27, 29, 30 | 3, 6, 9, 25, 31, 35 | 3, 25, 26 |
| Structure | 3, 14, 15, 25 | 2–5, 10, 15, 19 | 4, 5, 36, 14, 17 | 1, 19, 29 | 1, 3, 4, 15, 19 | 3, 15, 21, 24 |
| Space | 1, 10, 15, 19 | 1, 15, 19, 24, 34 | 10 | 1, 2, 4 | 1, 2, 4 | 1, 3, 4, 15, 19, 24, 25, 35 |
| Time | 1, 3, 15, 20, 25, 28 | 1–4, 6, 15, 17, 19 | 1–4, 7, 38 | 2, 3, 11, 20, 26 | 3, 9, 15, 20, 22, 25 | 1–3, 10, 19, 23 |
| Energy | 1, 3, 13, 14, 17, 25, 31 | 1, 3, 5, 6, 25, 35, 36, 40 | 1, 3, 4, 15, 25 | 3, 10, 23, 25, 35 | 3, 5, 9, 22, 25, 32, 37 | 1, 3, 4, 15, 16, 25 |
| Information | 1, 6, 22 | 1, 3, 6, 18, 22, 24, 32, 34, 40 | 3, 20, 22, 25, 33 | 2, 3, 9, 17, 22 | 1, 3, 6, 22, 32 | 3, 10, 16, 23, 25 |
| Life Stages | Environmental Concerns | ||||
|---|---|---|---|---|---|
| Materials Chosen | Energy Use | Solid Residues | Liquid Residues | Gaseous Residues | |
| Pre-manufacture | 2, 3 | 2, 4 | 2, 3 | 2, 3 | 2, 3 |
| Product manufacture | 2, 3 | 2, 4 | 2, 3 | 2, 3 | 2, 3 |
| Product delivery | 3, 3 | 3, 3 | 3, 3 | 3, 4 | 3, 3 |
| Product use | 3, 4 | 3, 4 | 3, 3 | 3, 4 | 3, 3 |
| Refurbishment, recycling, disposal | 2, 4 | 2, 4 | 3, 3 | 2, 3 | 2, 3 |
© 2020 by the authors. Licensee MDPI, Basel, Switzerland. This article is an open access article distributed under the terms and conditions of the Creative Commons Attribution (CC BY) license (http://creativecommons.org/licenses/by/4.0/).
Share and Cite
Bai, Z.; Mu, L.; Lin, H.-C. Green Product Design Based on the BioTRIZ Multi-Contradiction Resolution Method. Sustainability 2020, 12, 4276. https://doi.org/10.3390/su12104276
Bai Z, Mu L, Lin H-C. Green Product Design Based on the BioTRIZ Multi-Contradiction Resolution Method. Sustainability. 2020; 12(10):4276. https://doi.org/10.3390/su12104276
Chicago/Turabian StyleBai, Zhonghang, Lei Mu, and Hsiung-Cheng Lin. 2020. "Green Product Design Based on the BioTRIZ Multi-Contradiction Resolution Method" Sustainability 12, no. 10: 4276. https://doi.org/10.3390/su12104276
APA StyleBai, Z., Mu, L., & Lin, H.-C. (2020). Green Product Design Based on the BioTRIZ Multi-Contradiction Resolution Method. Sustainability, 12(10), 4276. https://doi.org/10.3390/su12104276

