Impact of Risk and Benefit on the Suppliers’ and Managers’ Intention of Shared Parking in Residential Areas
Abstract
1. Introduction
2. Literature Review
3. Variables and Data
3.1. Questionnaire and Explanatory Variables
3.2. Questionnaire and Data Collection
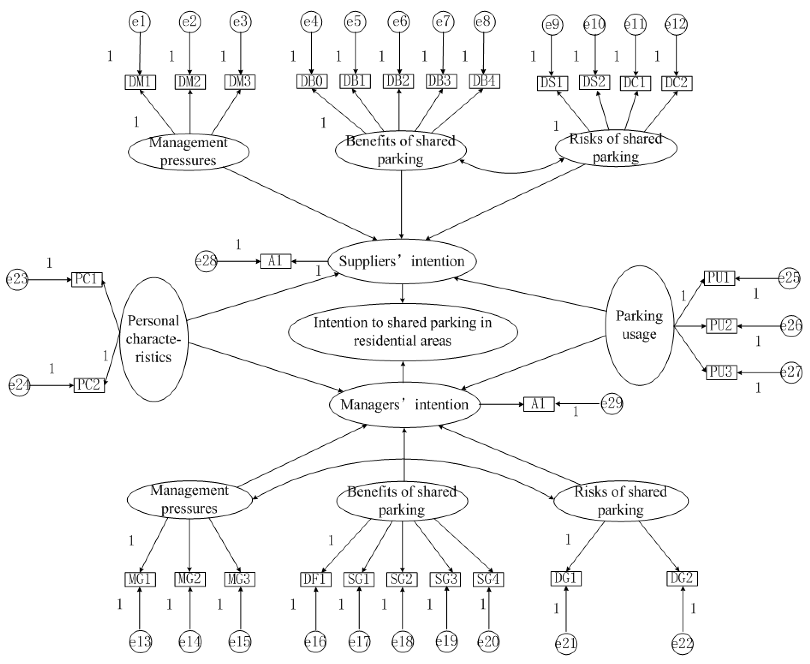
4. Methods
- = column vector of a latent variable;
- = matrix of structural coefficients from the latent exogenous variable () to the latent endogenous variable ();
- = matrix of structural coefficients from observed independent variables () to the latent endogenous variables () and latent exogenous variables ();
- = column vector of error terms associated with latent variable.
- = column vector of observed variables measured as deviations from their means;
- = number of observed indicator variables;
- = matrix of structural coefficients from the latent variables to their observed indicators;
- = column vector of measurement error terms of the observed indicator variables of the latent variables.
5. Goodness of Fit and Estimated Result
5.1. Hypothesis Testing
5.2. Discussion of Results
5.2.1. The Factors Influence on Parking Suppliers’ Intention to Share Parking Spaces
5.2.2. The Factors’ Influence on Parking Managers’ Intention to Share Parking Spaces
5.3. Analysis of Direct, Indirect, and Total Effects
6. Discussion
7. Conclusions
- According to the interview, both the suppliers and managers agreed that shared parking provides more available parking resources and alleviates the parking difficulty in residential areas. They could get benefits from the parking charges. But they also worried about the threats of safety and privacy invasion.
- The benefits of shared parking positively and significantly influence the intention of the suppliers and mangers to apply shared parking.
- Conversely, the risks and management pressures negatively significantly affect the sharing willingness of parking suppliers and mangers to apply shared parking.
- Cost risks and security risks are the most important factors for parking suppliers’ acceptance intention to share parking and management pressures are the major determinant for the managers’ intention to share parking spaces.
- The compensation effect between the risks and benefits of shared parking exists. The greater the benefits of shared parking, the stronger the risk tolerance.
- Social benefits directly determine suppliers’ and mangers’ acceptance intention of shared parking. Compared to the economic benefits, social benefits are not easy to emerge and are often ignored.
- In order to regulate the risks and benefits of shared parking, the new-style cooperative safety supervision mechanism of shared parking should be established by the stakeholders.
- New AIPT should be introduced to reduce the pressures of shared parking management.
- The demonstration project of shared parking should be implemented by the government, supplier, and manager to improve public awareness of social benefits generated by shared parking.
Author Contributions
Funding
Acknowledgments
Conflicts of Interest
References
- Bin, F.L. Intelligent Parking Cloud Platform System Design and Implementation; Dalian University of Technology: Dalian, China, 2017. [Google Scholar]
- Xia, Q.Z. Application of Intelligent Parking Guidance Traffic System in Cities—Take Hangzhou as An Example; Chang’an University: Xi’an, China, 2017. [Google Scholar]
- Jun, C.; Xie, K. Dynamic allocation model and effect evaluation of parking berth sharing in central city. China Highw. J. 2015, 28, 104–111. [Google Scholar]
- Hensher, D.A.; King, J. Parking demand and responsiveness to supply, pricing and location in the sydney central business district. Transp. Res. Part A 2001, 35, 177–196. [Google Scholar] [CrossRef]
- Rye, T.; Ison, S. Overcoming barriers to the implementation of car parking charges at UK workplaces. Transp. Policy 2005, 12, 57–64. [Google Scholar] [CrossRef]
- Ison, S.; Wall, S. Attitudes to traffic-related issues in urban areas of the UK and the role of workplace parking charges. J. Transp. Geogr. 2002, 10, 21–28. [Google Scholar] [CrossRef]
- Marsden, G. The evidence base for parking policies—A review. Transp. Policy 2006, 13, 447–457. [Google Scholar] [CrossRef]
- Chu, C.P.; Tsai, M.T. Economic analysis of collecting parking fees by a private firm. Transp. Res. Part A Policy Pract. 2006, 40, 690–697. [Google Scholar]
- Hess, D.B. The effect of free parking on commuter mode choice: Evidence from travel diary data. The 80th Annual TRB Meeting (TRB Paper No. 01-0448). Transp. Res. Rec. 2001, 1753, 35–42. [Google Scholar] [CrossRef]
- Lambe, T.A. Driver choice of parking in the city. Soc. Econ. Plan. 1996, 30, 207–219. [Google Scholar] [CrossRef]
- Ding, H.; Guo, H.W. Modeling of in-road parking and cruising behavior considering time value. Transp. Syst. Eng. Inf. Technol. 2015, 15, 187–191. [Google Scholar]
- Arnott, R. On the optimal target curbside parking occupancy rate. Econ. Transp. 2014, 3, 133–144. [Google Scholar] [CrossRef]
- Yan, H.; Yang, X.G.; Yan, B.J. Research on Parking Selection Model for Special Activities. China J. Highw. Transp. 2005, 18, 90–93. [Google Scholar]
- Arnott, R.; Williams, P. Cruising for parking around a circle. Transp. Res. Part B Methodol. 2017, 104, 357–375. [Google Scholar] [CrossRef]
- Mannini, L.; Cipriani, E.; Crisalli, U.; Gemma, A.; Vaccaro, G. On-Street Parking Search Time Estimation Using FCD Data. Transp. Res. Procedia 2017, 27, 929–936. [Google Scholar] [CrossRef]
- Zhao, X.; Wu, Y.-P.; Ren, G.; Ji, K.; Qian, W.-W. Clustering Analysis of Ridership Patterns at Subway Stations: A Case in Nanjing, China. J. Urban Plan. Dev. 2019, 145, Available. Available online: https://ascelibrary.org/doi/abs/10.1061/(ASCE)UP.1943-5444.0000501 (accessed on 16 December 2019). [CrossRef]
- Smith, M.S. Shared Parking, 3rd Edition: What to Expect; Institute of Transportation Engineers: Washington, DC, USA, 2019. [Google Scholar]
- Howard, S.S.; John, K. Shared Parking Handbook; Stein Engineering: Beaverton, OR, USA, 1997. [Google Scholar]
- Metro (Or.). Main Street Handbook: A User’s Guide to Main Streets; Metro: Portland, OR, USA, 1996. [Google Scholar]
- Yu, J.R. Bi-level model for shared parking decision-making based od parking lot assignment simulation. J. Southeast Univ. China 2011, 27, 322–327. [Google Scholar]
- Ni, L.L. Evaluating Shared Parking for New Developments. Public Work. 1984, 115, 2. [Google Scholar]
- Resha, E.J. Shared Parking in the Portland Metropolitan Area. HTCG. In Proceedings of the Harmonizing Transportation and Community Goals—The Challenge for Today’s Transportation Professional, Monterey, CA, USA, 1–4 March 1998. [Google Scholar]
- Hamid, A. Applying Shared-Parking turn-time(SPATT)model and geographic information system in the supply and demand analisis of parking space. Malays. J. Real Estate 2006, 1, 57–76. [Google Scholar]
- Fei, L. Research on strategies of parking resource sharing in residential areas. J. Dalian Univ. Technol. 2012, 10, 1–103. [Google Scholar]
- Zhen, M.Z.; Sheng, Y.Z. A two-level planning induction model based on shared parking in residential areas. J. Southwest Jiaotong Univ. China 2016, 51, 1250–1257. [Google Scholar]
- Jian, E.J. Optimization allocation model and algorithm of shared berth resources in residential area. Transp. Syst. Eng. Inf. 2017, 17, 160–168. [Google Scholar]
- Osborn, F. City of Livermore Downtown Parking Study, Chapter VI: Parking Demand: Shared Parking; Community Planning Department: Livermore, CA, USA, 2006.
- Ommeren, V.J.; Jesper, G.D.; Giuliano, M. Residential Parking Permitsand Parking Supply. Reg. Sci. Urban Econ. 2014, 45, 33–44. [Google Scholar] [CrossRef]
- Molenda, I.; Sieg, G. Residential Parking in Vibrant City Districts. Econ. Transp. 2013, 2, 131–139. [Google Scholar] [CrossRef]
- Li, X.B. An Empirical Study on Private Car Seat Sharing Intention and Choice Intention; Nanjing University: Nanjing, China, 2018. [Google Scholar]
- Lin, S. Principle of Structural Equation Model and Application of AMOS; Central China Normal University: Wuhan, China, 2008. [Google Scholar]
- Kim, S. Analysis of Elderly Mobility by Structural Equation Modeling. Transp. Res. Rec. 2003, 1854, 81–89. [Google Scholar] [CrossRef]
- Wang, J.; Peeta, S.; Lu, L.; Li, T. Multiclass information flow propagation control under vehicle-to-vehicle communication environments. Transp. Res. Part B: Methodol. 2019, 129, 96–121. [Google Scholar] [CrossRef]
- Wang, J.; Gong, S.; Peeta, S.; Lu, L. A real-time deployable model predictive control-based cooperative platooning approach for connected and autonomous vehicles. Transp. Res. Part B: Methodol. 2019, 128, 271–301. [Google Scholar] [CrossRef]
- Wang, J.; Peeta, S.; He, X. Multiclass traffic assignment model for mixed traffic flow of human-driven vehicles and connected and autonomous vehicles. Transp. Res. Part B: Methodol. 2019, 126, 139–168. [Google Scholar] [CrossRef]


| Latent Variables | Observable Variable | Serial Number | ||
|---|---|---|---|---|
| Parking suppliers | Benefits of Shared parking | Economic benefits | Gain the income through shared parking charge directly | DB0 |
| Social benefits | Increase the utilization of vacant berths | DB1 | ||
| Improve the satisfaction of parking | DB2 | |||
| Indirectly improve people’s quality of life | DB3 | |||
| Provide new impetus for sustainable development of city | DB4 | |||
| Risks of Shared parking | Cost risks | Increase the cost for new equipment purchase and parking lot rebuilding | DC1 | |
| Increase the management salaries | DC2 | |||
| Security risks | Residents’ traffic safeties are not guaranteed | DS1 | ||
| Residents’ privacy safeties are not guaranteed | DS2 | |||
| Management pressure | Increase the work of handling parking conflicts | DM1 | ||
| Increase the work of supervising outside vehicles | DM2 | |||
| Increase the work of dealing with traffic accidents | DM3 | |||
| Suppliers’ Intention | Intention of the suppliers to apply shared parking in the residential areas | A1 | ||
| Parking manager | Benefits of Shared parking | Economic benefits | Increase managers’ salaries | DF1 |
| Social benefits | Increase utilization of vacant berths | SG1 | ||
| Improve parking satisfaction | SG2 | |||
| Indirectly improve people’s quality of life | SG3 | |||
| Provide new impetus for sustainable development of urban | SG4 | |||
| Risks of Shared parking | Security risk | Residents’ traffic safety are not guaranteed | DG1 | |
| Residents’ privacy are not guaranteed | DG2 | |||
| Management pressure | Increase the work of handling parking conflicts | MG1 | ||
| Increase the work of supervising outside vehicles | MG2 | |||
| Increase the work of dealing with traffic accidents | MG3 | |||
| Managers’ intention | Intention of the managers to apply shared parking in the residential areas | A2 | ||
| Variable | Category | Percent | |
|---|---|---|---|
| Parking suppliers | Gender | Male | 51.19 |
| Female | 48.81 | ||
| Age (years) | 18–25 | 32.12 | |
| 26–35 | 48.35 | ||
| 36–45 | 13.48 | ||
| >45 | 6.05 | ||
| Whether you use the parking space? | Yes | 69.05 | |
| Sometimes | 17.86 | ||
| No | 13.1 | ||
| How long will you be parking outside in the workday? (one day) | <6 h | 46.43 | |
| 6-8 h | 32.14 | ||
| >8 h | 21.43 | ||
| How long will you be parking at home in the non-workday? (one day) | <8 h | 45.24 | |
| 8–12 h | 39.29 | ||
| >12 h | 15.48 | ||
| Whether you want to apply the shared parking APP? | Yes | 70.24 | |
| Do not care | 29.76 | ||
| Parking managers | Gender | Male | 87.56 |
| Female | 12.44 | ||
| Age (years) | 18–25 | 2.38 | |
| 26–35 | 3.57 | ||
| 36–45 | 59.52 | ||
| >45 | 34.52 | ||
| How many parking berths are there in your parking spaces? | 1–50 | 44.52 | |
| 51–100 | 25.11 | ||
| 101–150 | 18.33 | ||
| >150 | 12.04 | ||
| How is usage of your parking space during the day? | Congested | 40.95 | |
| Sufficient | 39.86 | ||
| Idle | 19.19 | ||
| How is usage of your parking space during the night? | Congested | 50.24 | |
| Sufficient | 35 | ||
| Idle | 14.76 | ||
| Are you willing to share parking spaces? | Yes | 58.71 | |
| Do not care | 22.47 | ||
| No | 18.82 |
| Index | Value of Index | Criteria Value |
|---|---|---|
| χ2 | 135.909 | Does not exist |
| CMIN/DF | 2.192 | <5.0 |
| GFI | 0.949 | >0.9 |
| NFI | 0.974 | >0.9 |
| IFI | 0.986 | >0.9 |
| CFI | 0.986 | >0.9 |
| RMSEA | 0.055 | <0.1 |
| Hypothesis | Model Path | Estimate | C.R. | P | Test Result |
|---|---|---|---|---|---|
| H1 | Benefits of Shared parking ---> Suppliers’ intention | β1 = 0.157 | 5.205 | *** | significant |
| H2 | Risks of Shared parking ---> Suppliers’ intention | β2 = −0.360 | −15.300 | *** | significant |
| H3 | Management pressures---> Suppliers’ intention | β3 = −0.062 | −2.865 | 0.204 | non-significant |
| H6a | Benefits of Shared parking <---> Risks of Shared parking | β7 = −0.457 | −6.132 | *** | significant |
| H4 | Benefits of Shared parking ---> Managers’ intention | β4 = 0.365 | 7.343 | *** | significant |
| H5 | Risks of Shared parking ---> Managers’ intention | β5 = −0.187 | −7.070 | *** | significant |
| H6 | Management pressures ---> Managers’ intention | β6 = −0.323 | −11.728 | *** | significant |
| H6b | Management pressures <---> Risks of Shared parking | β8 = −0.063 | −0.745 | 0.456 | non-significant |
| Relation Between Latent Variables | Direct Effects | Indirect Effects | Total Effects |
|---|---|---|---|
| Benefits of Shared parking ---> Suppliers’ Intention | 0.29 *** | — | 0.29 *** |
| Risks of Shared parking ---> Suppliers’ Intention | −0.85 *** | — | −0.85 *** |
| Management pressures---> Suppliers’ Intention | −0.14 | — | −0.14 |
| Benefits of Shared parking <---> Risks of Shared parking | −0.35 *** | — | −0.35 *** |
| Benefits of Shared parking ---> Managers’ intention | 0.52 *** | — | 0.52 *** |
| Risks of Shared parking ---> Managers’ intention | −0.46 *** | — | −0.46 *** |
| Management pressures ---> Managers’ intention | −0.74 *** | — | −0.74 *** |
| Management pressures <---> Risks of Shared parking | −0.04 | — | −0.04 |
© 2019 by the authors. Licensee MDPI, Basel, Switzerland. This article is an open access article distributed under the terms and conditions of the Creative Commons Attribution (CC BY) license (http://creativecommons.org/licenses/by/4.0/).
Share and Cite
Xie, J.; Ye, X.; Yang, Z.; Yan, X.; Lu, L.; Yang, Z.; Wang, T. Impact of Risk and Benefit on the Suppliers’ and Managers’ Intention of Shared Parking in Residential Areas. Sustainability 2020, 12, 268. https://doi.org/10.3390/su12010268
Xie J, Ye X, Yang Z, Yan X, Lu L, Yang Z, Wang T. Impact of Risk and Benefit on the Suppliers’ and Managers’ Intention of Shared Parking in Residential Areas. Sustainability. 2020; 12(1):268. https://doi.org/10.3390/su12010268
Chicago/Turabian StyleXie, Jin, Xiaofei Ye, Zhongzhen Yang, Xingchen Yan, Lili Lu, Zhen Yang, and Tao Wang. 2020. "Impact of Risk and Benefit on the Suppliers’ and Managers’ Intention of Shared Parking in Residential Areas" Sustainability 12, no. 1: 268. https://doi.org/10.3390/su12010268
APA StyleXie, J., Ye, X., Yang, Z., Yan, X., Lu, L., Yang, Z., & Wang, T. (2020). Impact of Risk and Benefit on the Suppliers’ and Managers’ Intention of Shared Parking in Residential Areas. Sustainability, 12(1), 268. https://doi.org/10.3390/su12010268
