Remote Observation in Habitat Suitability Changes for Waterbirds in the West Songnen Plain, China
Abstract
1. Introduction
2. Materials and Methods
2.1. Study Area
2.2. Data Sources and Pre-Processing
2.2.1. Remote Sensing Data
2.2.2. Field Survey Data
2.2.3. Socioeconomic Data
2.2.4. Meteorological Data
2.2.5. Auxiliary Data
2.3. Classification Methods and Accuracy Assessment
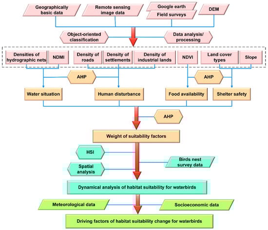
2.4. Methods to Quantify Habitat Suitability for Waterbirds
3. Results
3.1. Land Cover Change in the WSP between 2000 and 2015
3.2. Patterns and Weights of Various Factors for Assessing Habitat Suitability
3.3. Spatiotempral Changes in Habitat Suitability for Waterbirds
4. Discussion
4.1. Remote Sensing Data and Habitat Assessing Methods
4.2. Change of Habitat Suitability Affected by Natural and Anthropogenic Disturbances
5. Conclusions
Author Contributions
Funding
Acknowledgments
Conflicts of Interest
References
- Jrw, R.; Colloff, M.J.; Arthur, A.D.; Mcginness, H.M. Influence of Catchment Condition and water resource development on waterbird assemblages in the Murray-Darling Basin, Australia. Biol. Conserv. 2013, 165, 25–34. [Google Scholar]
- Cumming, G.S.; Paxton, M.; King, J.; Beuster, H. Foraging guild membership explains variation in waterbird responses to the hydrological regime of an arid-region flood-pulse river in Namibia. Freshw. Biol. 2012, 57, 1202–1213. [Google Scholar] [CrossRef]
- Brook, B.W.; Sodhi, N.S.; Bradshaw, C.J.A. Synergies among extinction drivers under global change. Trends Ecol. Evol. 2008, 23, 453–460. [Google Scholar] [CrossRef] [PubMed]
- Cardador, L.; Cáceres, M.D.; Giralt, D.; Bota, G.; Aquilué, N.; Arroyo, B.; Mougeot, F.; Cantero-Martínez, C.; Viladomiu, L.; Rosell, J. Tools for exploring habitat suitability for steppe birds under land use change scenarios. Agric. Ecosyst. Environ. 2015, 200, 119–125. [Google Scholar] [CrossRef]
- Naeem, S.; Zavaleta, E. The functions of biological diversity in an age of extinction. Science 2012, 336, 1401–1406. [Google Scholar] [CrossRef] [PubMed]
- Rolland, V.; Hostetler, J.A.; Hines, T.C.; Johnson, F.A.; Percival, H.F.; Oli, M.K. Effects of harvest and climate on population dynamics of northern bobwhites in south Florida. Wildl. Res. 2011, 38, 396–407. [Google Scholar] [CrossRef]
- Zhang, Y.; Wang, Z.; Ren, C.; Yu, H.; Dong, Z.; Lu, C.; Mao, D. Changes in habitat suitability for waterbirds of the Momoge Nature Reserve of China during 1990–2014. J. Environ. Eng. Landsc. Manag. 2017, 25, 367–378. [Google Scholar] [CrossRef]
- Tang, X.; Li, H.; Xu, X.; Yang, G.; Liu, G.; Li, X.; Chen, D. Changing land use and its impact on the habitat suitability for wintering Anseriformes in China’s Poyang Lake region. Sci. Total Environ. 2016, 557–558, 296–306. [Google Scholar] [CrossRef] [PubMed]
- Bradley, B.A.; Olsson, A.D.; Wang, O.; Dickson, B.G.; Pelech, L.; Sesnie, S.E.; Zachmann, L.J. Species detection vs. habitat suitability: Are we biasing habitat suitability models with remotely sensed data? Ecol. Model. 2012, 244, 57–64. [Google Scholar] [CrossRef]
- Seoane, J.; Justribó, J.H.; García, F.; Retamar, J.; Rabadán, C.; Atienza, J.C. Habitat-suitability modelling to assess the effects of land-use changes on Dupont’s lark Chersophilus duponti: A case study in the Layna Important Bird Area. Biol. Conserv. 2005, 128, 241–252. [Google Scholar] [CrossRef]
- Torres, R.; Gasparri, N.I.; Blendinger, P.G.; Grau, H.R. Land-use and land-cover effects on regional biodiversity distribution in a subtropical dry forest: A hierarchical integrative multi-taxa study. Reg. Environ. Chang. 2014, 14, 1549–1561. [Google Scholar] [CrossRef]
- Bolca, M.; Turkyilmaz, B.; Kurucu, Y.; Altinbas, U.; Esetlili, M.T.; Gulgun, B. Determination of impact of urbanization on agricultural land and wetland land use in in Balçovas’ Delta by remote sensing and GIS technique. Environ. Monit. Assess. 2007, 131, 409–419. [Google Scholar] [CrossRef] [PubMed]
- Zou, Y.; Wang, L.; Xue, Z.; Mingju, E.; Jiang, M.; Lu, X.; Yang, S.; Shen, X.; Liu, Z.; Sun, G. Impacts of Agricultural and Reclamation Practices on Wetlands in the Amur River Basin, Northeastern China. Wetlands 2017, 38, 383–389. [Google Scholar] [CrossRef]
- Brandis, K.J.; Bino, G.; Spencer, J.A.; Ramp, D.; Kingsford, R.T. Decline in colonial waterbird breeding highlights loss of Ramsar wetland function. Biol. Conserv. 2018, 225, 22–30. [Google Scholar] [CrossRef]
- Krivtsov, V. Investigations of indirect relationships in ecology and environmental sciences: A review and the implications for comparative theoretical ecosystem analysis. Ecol. Model. 2004, 174, 37–54. [Google Scholar] [CrossRef]
- Store, R.; Jokimäki, J. A GIS-based multi-scale approach to habitat suitability modeling. Ecol. Model. 2003, 169, 1–15. [Google Scholar] [CrossRef]
- Wang, X.D.; Zhong, X.H.; Liu, S.Z.; Liu, J.G.; Wang, Z.Y.; Li, M.H. Regional assessment of environmental vulnerability in the Tibetan Plateau: Development and application of a new method. J. Arid. Environ. 2008, 72, 1929–1939. [Google Scholar] [CrossRef]
- Lu, C.Y.; Gu, W.; Dai, A.H.; Wei, H.Y. Assessing habitat suitability based on geographic information system (GIS) and fuzzy: A case study of Schisandra sphenanthera Rehd. et Wils. in Qinling Mountains, China. Ecol. Model. 2012, 242, 105–115. [Google Scholar] [CrossRef]
- Tian, Y.; Luo, L.; Mao, D.; Wang, Z.; Li, L.; Liang, J. Using Landsat images to quantify different human threats to the Shuangtai Estuary Ramsar site, China. Ocean Coast. Manag. 2017, 135, 56–64. [Google Scholar] [CrossRef]
- Rhew, I.C.; Vander, S.A.; Kearney, A.; Smith, N.L.; Dunbar, M.D. Validation of the normalized difference vegetation index as a measure of neighborhood greenness. Ann. Epidemiol. 2011, 21, 946–952. [Google Scholar] [CrossRef] [PubMed]
- Dong, Z.; Wang, Z.; Liu, D.; Li, L.; Ren, C.; Tang, X.; Jia, M.; Liu, C. Assessment of habitat suitability for waterbirds in the West Songnen Plain, China, using remote sensing and GIS. Ecol. Eng. 2013, 55, 94–100. [Google Scholar] [CrossRef]
- Osborne, P.E.; Alonso, J.C.; Bryant, R.G. Modelling Landscape-Scale Habitat Use Using GIS and Remote Sensing: A Case Study with Great Bustards. J. Appl. Ecol. 2001, 38, 458–471. [Google Scholar] [CrossRef]
- Vasconcelos, R.P.; Pape, O.L.; Costa, M.J.; Cabral, H.N. Predicting estuarine use patterns of juvenile fish with Generalized Linear Models. Estuar. Coast. Shelf Sci. 2013, 120, 64–74. [Google Scholar] [CrossRef]
- Strubbe, D.; Broennimann, O. Niche conservatism in non-native birds in Europe: Niche unfilling rather than niche expansion. Glob. Ecol. Biogeogr. 2013, 22, 962–970. [Google Scholar] [CrossRef]
- Cardador, L.; De Caceres, M.; Bota, G.; Giralt, D.; Casas, F.; Arroyo, B.; Mougeot, F.; Cantero-Martinez, C.; Moncunill, J.; Butler, S.J.; et al. A resource-based modelling framework to assess habitat suitability for steppe birds in semiarid Mediterranean agricultural systems. PLoS ONE 2014, 9, e92790. [Google Scholar] [CrossRef] [PubMed]
- Reza, M.I.H.; Abdullah, S.A.; Nor, S.B.M.; Ismail, M.H. Integrating GIS and expert judgment in a multi-criteria analysis to map and develop a habitat suitability index: A case study of large mammals on the Malayan Peninsula. Ecol. Indic. 2013, 34, 149–158. [Google Scholar] [CrossRef]
- Wang, Z.; Mao, D.; Li, L.; Jia, M.; Dong, Z.; Miao, Z.; Ren, C.; Song, C. Quantifying changes in multiple ecosystem services during 1992–2012 in the Sanjiang Plain of China. Sci. Total Environ. 2015, 514, 119–130. [Google Scholar] [CrossRef] [PubMed]
- Yong, D.L.; Jain, A.; Liu, Y.; Iqbal, M.; Choi, C.Y.; Crockford, N.J.; Millington, S.; Provencher, J. Challenges and opportunities for transboundary conservation of migratory birds in the East Asian-Australasian flyway. Conserv. Biol. 2017, 32, 740–743. [Google Scholar] [CrossRef] [PubMed]
- Zhou, L.; Xue, W.; Zhu, S.; Shan, K.; Chen, J. Foraging habitat use of oriental white stork (Ciconia boyciana) recently breeding in China. Zool. Sci. 2013, 30, 559. [Google Scholar] [CrossRef] [PubMed]
- Wang, Z.; Huang, N.; Luo, L.; Li, X.; Ren, C.; Song, K.; Chen, J.M. Shrinkage and fragmentation of marshes in the West Songnen Plain, China, from 1954 to 2008 and its possible causes. Int. J. Appl. Earth Obs. Geoinf. 2011, 13, 477–486. [Google Scholar] [CrossRef]
- Wang, Z.; Song, K.; Zhang, B.; Liu, D.; Ren, C.; Luo, L.; Yang, T.; Huang, N.; Hu, L.; Yang, H.; et al. Shrinkage and fragmentation of grasslands in the West Songnen Plain, China. Agric. Ecosyst. Environ. 2009, 129, 315–324. [Google Scholar] [CrossRef]
- Ceccarelli, T.; Smiraglia, D.; Bajocco, S.; Rinaldo, S.; Angelis, A.D.; Salvati, L.; Perini, L. Land cover data from Landsat single-date imagery: An approach integrating pixel-based and object-based classifiers. Eur. J. Remote Sens. 2013, 46, 699–717. [Google Scholar] [CrossRef]
- Frohn, R.C.; Autrey, B.C.; Lane, C.R.; Reif, M. Segmentation and object-oriented classification of wetlands in a karst Florida landscape using multi-season Landsat-7 ETM+ imagery. Int. J. Remote Sens. 2011, 32, 1471–1489. [Google Scholar] [CrossRef]
- Vieira, M.A.; Formaggio, A.R.; Rennó, C.D.; Atzberger, C.; Aguiar, D.A.; Mello, M.P. Object Based Image Analysis and Data Mining applied to a remotely sensed Landsat time-series to map sugarcane over large areas. Remote Sens. Environ. 2012, 123, 553–562. [Google Scholar] [CrossRef]
- Carleer, A.P. Comparison of very high spatial resolution satellite image segmentations. Photogramm. Eng. Remote Sens. 2015, 5238, 1285–1294. [Google Scholar]
- Jia, M.; Wang, Z.; Li, L.; Song, K.; Ren, C.; Liu, B.; Mao, D. Mapping China’s mangroves based on an object-oriented classification of Landsat imagery. Wetlands 2014, 34, 277–283. [Google Scholar] [CrossRef]
- Matchett, E.L.; Fleskes, J.P. Projected Impacts of Climate, Urbanization, Water Management, and Wetland Restoration on Waterbird Habitat in California’s Central Valley. PLoS ONE 2017, 12, e0169780. [Google Scholar] [CrossRef] [PubMed]
- Xia, S.; Liu, Y.; Chen, B.; Jia, Y.; Zhang, H.; Liu, G.; Yu, X. Effect of water level fluctuations on wintering goose abundance in Poyang Lake wetlands of China. Chin. Geogr. Sci. 2016, 27, 248–258. [Google Scholar] [CrossRef]
- Wilson, E.H.; Sader, S.A. Detection of forest harvest type using multiple dates of Landsat TM imagery. Remote Sens. Environ. 2002, 80, 385–396. [Google Scholar] [CrossRef]
- Tang, Z.; Fang, J.; Sun, J.; Gaston, K.J. Effectiveness of Protected Areas in Maintaining Plant Production. PLoS ONE 2011, 6, e19116. [Google Scholar] [CrossRef] [PubMed]
- Brotons, L.; Thuiller, W.; Araújo, M.B.; Hirzel, A.H. Presence-absence versus presence-only modelling methods for predicting bird habitat suitability. Ecography 2004, 27, 437–448. [Google Scholar] [CrossRef]
- Ludwig, D.F.; Iannuzzi, T.J. Habitat equivalency in urban estuaries: An analytical hierarchy process for planning ecological restoration. Urban Ecosyst. 2006, 9, 265–290. [Google Scholar] [CrossRef]
- Wang, Y.; Huang, F. Identification and analysis of ecosystem functional types in the west of Songnen Plain, China, based on moderate resolution imaging spectroradiometer data. J. Appl. Remote Sens. 2015, 9, 096096. [Google Scholar] [CrossRef]
- Mcdonald, A.J.; Gemmell, F.M.; Lewis, P.E. Investigation of the Utility of Spectral Vegetation Indices for Determining Information on Coniferous Forests. Remote Sens. Environ. 1998, 66, 250–272. [Google Scholar] [CrossRef]
- Dong, Z.; Wang, Z.; Yang, X. Changes in Suitable Waterbirds’ Habitats from 1990 to 2010 in the Bielahong Watershed of Northeast China. J. Indian Soc. Remote Sens. 2015, 43, 599–607. [Google Scholar] [CrossRef]
- Carvalho, D.; Horta, P.; Raposeira, H.; Santos, M.; Luís, A.; Cabral, J.A. How do hydrological and climatic conditions influence the diversity and behavioural trends of water birds in small Mediterranean reservoirs? A community-level modelling approach. Ecol. Model. 2013, 257, 80–87. [Google Scholar] [CrossRef]
- Withey, P.; van Kooten, G.C. The effect of climate change on optimal wetlands and waterfowl management in Western Canada. Ecol. Econ. 2011, 70, 798–805. [Google Scholar] [CrossRef]
- Lesmerises, F.; Dussault, C.; St-Laurent, M.-H. Wolf habitat selection is shaped by human activities in a highly managed boreal forest. For. Ecol. Manag. 2012, 276, 125–131. [Google Scholar] [CrossRef]
- Xiaofeng, L.; Yi, Q.; Diqiang, L.; Shirong, L.; Xiulei, W.; Bo, W.; Chunquan, Z. Habitat evaluation of wild Amur tiger (Panthera tigris altaica) and conservation priority setting in north-eastern China. J. Environ. Manag. 2011, 92, 31–42. [Google Scholar] [CrossRef] [PubMed]
- Lu, C.; Wang, Z.; Li, L.; Wu, P.; Mao, D.; Jia, M.; Dong, Z. Assessing the conservation effectiveness of wetland protected areas in Northeast China. Wetl. Ecol. Manag. 2016, 24, 1–18. [Google Scholar] [CrossRef]











| (a) | ||||||||
| Ground Truth | Classification Results | |||||||
| Woodland | Wetland | Grassland | Water Body | Barren Land | Cropland | Built-Up Land | Total | |
| Woodland | 39 | 2 | 0 | 0 | 0 | 4 | 0 | 45 |
| Wetland | 0 | 80 | 2 | 4 | 0 | 3 | 0 | 89 |
| Grassland | 3 | 6 | 58 | 0 | 3 | 0 | 0 | 70 |
| Water body | 0 | 4 | 0 | 56 | 0 | 0 | 0 | 60 |
| Barren land | 0 | 0 | 2 | 0 | 36 | 0 | 4 | 42 |
| Total | 42 | 92 | 62 | 60 | 39 | 7 | 4 | 306 |
| User accuracy | 92.86% | 86.96% | 93.55% | 93.33% | 92.31% | - | - | - |
| Producer Accuracy | 86.67% | 89.89% | 82.86% | 93.33% | 85.71% | - | - | - |
| Overall accuracy 87.91% | Kappa = 0.85 | |||||||
| (b) | ||||||||
| Ground Truth | Classification Results | |||||||
| Woodland | Wetland | Grassland | Water Body | Barren Land | Cropland | Built-Up Land | Total | |
| Cropland | 0 | 0 | 3 | 0 | 0 | 69 | 3 | 75 |
| Built-up land | 0 | 0 | 0 | 0 | 3 | 0 | 45 | 48 |
| Total | 0 | 0 | 3 | 0 | 3 | 69 | 48 | 123 |
| User accuracy | - | - | - | - | - | 100.00% | 93.75% | - |
| Producer Accuracy | - | - | - | - | - | 92.00% | 93.75% | - |
| Overall accuracy 92.68% | Kappa = 0.86 | |||||||
| Land Cover | Total Area | 2000–2015 Change | ||
|---|---|---|---|---|
| 2000 | 2015 | Change Area | Change Rate | |
| Woodland | 4010.50 | 4192.98 | 182.48 | 4.55% |
| (3.95%) | (4.13%) | |||
| Grassland | 10,676.18 | 9740.72 | −935.46 | −8.76% |
| (10.51%) | (9.59%) | |||
| Wetland | 10,783.84 | 9649.76 | −1134.07 | −10.52% |
| (10.62%) | (9.50%) | |||
| Water body | 5179.59 | 5223.09 | 43.50 | 0.84% |
| (5.10%) | (5.14%) | |||
| Barren land | 2715.64 | 2738.68 | 23.04 | 0.85% |
| (2.67%) | (2.70%) | |||
| Cropland | 63,658.62 | 65,123.21 | 1464.58 | 2.30% |
| (62.69%) | (64.13%) | |||
| Built-up land | 4524.21 | 4880.16 | 355.95 | 7.87% |
| (4.46%) | (4.81%) | |||
| Objective Level | Criterion Level | Index Level | ||
|---|---|---|---|---|
| Factors | 1 Weights | Indicators | 2 Weights | |
| Habitat suitability analysis in the WSP | Water situation | 0.3 | Density of hydrographic net | 0.65 |
| NDMI | 0.35 | |||
| Human disturbance | 0.2 | Density of road | 0.35 | |
| Density of settlement | 0.5 | |||
| Density of industrial land | 0.15 | |||
| Food availability | 0.3 | NDVI | 1 | |
| Shelter safety | 0.2 | The land cover type | 0.75 | |
| Slope | 0.25 | |||
| HSI | Area (km2) | 2000–2015 Change | 2000–2015 Net Conversion Area (km2) | |||||
|---|---|---|---|---|---|---|---|---|
| 2000 | 2015 | Change Area (km2) | Change Rate | Poor | General | Good | Optimum | |
| Poor | 9678.99 | 14,321.33 | 4642.33 | 47.96% | - | - | - | - |
| 9.47% | 14.01% | |||||||
| General | 40,519.46 | 46,424.77 | 5905.31 | 14.57% | 4220.75 | - | - | - |
| 39.65% | 45.42% | |||||||
| Good | 38,671.67 | 35,331.3 | −3340.37 | −8.64% | 364.74 | 9467.45 | - | - |
| 37.84% | 34.57% | |||||||
| Optimum | 13,327.65 | 6132.25 | −7195.41 | −53.99% | 55.68 | 651.91 | 6487.87 | - |
| 13.04% | 6.00% | |||||||
| HSI | Area (km2) | 2000–2015 Change | ||
|---|---|---|---|---|
| 2000 | 2015 | Change Area (km2) | Change Rate | |
| Poor | 23,768 | 44,756 | 20,988 | 88.30% |
| 4.41% | 8.30% | |||
| General | 67,104 | 681.51 | 1047 | 1.56% |
| 12.44% | 12.64% | |||
| Good | 177,095 | 220,894 | 438 | 24.73% |
| 32.84% | 40.96% | |||
| Optimum | 271,336 | 205,496 | −6584 | −24.27% |
| 50.31% | 38.10% | |||
© 2019 by the authors. Licensee MDPI, Basel, Switzerland. This article is an open access article distributed under the terms and conditions of the Creative Commons Attribution (CC BY) license (http://creativecommons.org/licenses/by/4.0/).
Share and Cite
Tian, Y.; Wang, Z.; Mao, D.; Li, L.; Liu, M.; Jia, M.; Man, W.; Lu, C. Remote Observation in Habitat Suitability Changes for Waterbirds in the West Songnen Plain, China. Sustainability 2019, 11, 1552. https://doi.org/10.3390/su11061552
Tian Y, Wang Z, Mao D, Li L, Liu M, Jia M, Man W, Lu C. Remote Observation in Habitat Suitability Changes for Waterbirds in the West Songnen Plain, China. Sustainability. 2019; 11(6):1552. https://doi.org/10.3390/su11061552
Chicago/Turabian StyleTian, Yanlin, Zongming Wang, Dehua Mao, Lin Li, Mingyue Liu, Mingming Jia, Weidong Man, and Chunyan Lu. 2019. "Remote Observation in Habitat Suitability Changes for Waterbirds in the West Songnen Plain, China" Sustainability 11, no. 6: 1552. https://doi.org/10.3390/su11061552
APA StyleTian, Y., Wang, Z., Mao, D., Li, L., Liu, M., Jia, M., Man, W., & Lu, C. (2019). Remote Observation in Habitat Suitability Changes for Waterbirds in the West Songnen Plain, China. Sustainability, 11(6), 1552. https://doi.org/10.3390/su11061552

