Control Strategy of a Hybrid Energy Storage System to Smooth Photovoltaic Power Fluctuations Considering Photovoltaic Output Power Curtailment
Abstract
1. Introduction
- (1)
- A control strategy for the HESS and PV is proposed to smooth power fluctuations of PV. When the power demand, which is used to smooth the upward power fluctuation, exceeds the maximum allowable power of the HESS, the excess power demand will be absorbed by reducing the PV power. Otherwise, only the HESS is used to smooth both the upward and downward power fluctuations.
- (2)
- A multi-objective optimization model is developed to dispatch the power demand of the HESS, which consists of two objectives: (1) To minimize the overall losses of the HESS; and (2) to keep the SOC of SCES fluctuating around 50%, considering the HESS needs to smooth the sudden changes in PV power. A simple prediction model is introduced to determine the weights of two sub-objective functions. Also, an SOC correction strategy is proposed to correct the SOCs of the HESS, when power fluctuations do not exceed the allowable limits.
- (3)
- According to 100 active power curves of a 750kW PV plant, numerous simulations are carried out to analyze the performances of the proposed smoothing strategies and the smoothing method of using the HESS [15]. Simulation results indicate that the performances of the proposed method are much better than the smoothing method of using the HESS.
2. Definition of the Power Fluctuations of a Grid-Connected PV Plant
2.1. System Structures of a PV Plant
2.2. Definition of the PV Power Fluctuations
2.3. Requirements of the Power Fluctuations of a Grid-Connected PV Plant
3. Coordinated Control Strategy for the HESS and PV to Smooth PV Power Fluctuations
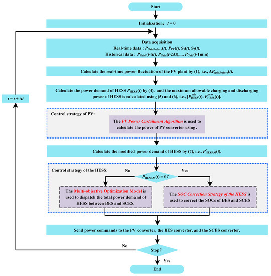
3.1. Flowchart of the Proposed Smoothing Strategy
3.2. PV Power Curtailment Algorithm
3.3. Control Strategy of the HESS
3.3.1. Multi-Objective Optimization Model of the HESS
3.3.2. Objective Functions and Constraints
3.3.3. Calculation Method of the Weight, λ
3.3.4. Solution Method
3.3.5. SOC Correction Strategy of the HESS
4. Case Studies
4.1. Typical Scenarios of PV Power Fluctuations
4.2. Simulation and Analysis
4.2.1. Performances of the Proposed Smoothing Strategy
4.2.2. Impacts of the PV Power Curtailment Algorithm on Smoothing Power Fluctuations
4.2.3. Impacts of the SOC Correction Strategy of the HESS on Smoothing Power Fluctuations
5. Comparison of Two Smoothing Strategies
5.1. Performances of Smoothing Power Fluctuations
5.2. Lifetime Aging of Batteries and Supercapacitors.
5.3. Operating Losses of the HESS
5.4. Power Generation of the PV Plant
5.5. Lifetime Net Profits of the PV Plant
6. Conclusions
- The proposed method is more economical and can increase the net profits of the PV and HESS plant.
- The proposed method can reduce not only the cycles of batteries, but also the energy losses of the HESS.
- Under the same conditions (such as the capacities of the HESS, requirements of the power fluctuations, and the installed capacity of the PV plant), the proposed method has better performances of smoothing PV power fluctuations than the method of using the HESS.
Author Contributions
Acknowledgments
Conflicts of Interest
References
- Wang, H.; Sun, J.B.; Wang, W.J. Photovoltaic Power Forecasting Based on EEMD and a Variable-Weight Combination Forecasting Model. Sustainability 2018, 10, 2627. [Google Scholar] [CrossRef]
- Lave, M.; Kleissl, J.; Arias-Castro, E. High-frequency irradiance fluctuations and geographic smoothing. Sol. Energy 2012, 86, 2190–2199. [Google Scholar] [CrossRef]
- Omran, W.A.; Kazerani, M.; Salama, M.M.A. Investigation of Methods for Reduction of Power Fluctuations Generated From Large Grid-Connected Photovoltaic Systems. IEEE Trans. Energy Convers. 2011, 26, 318–327. [Google Scholar] [CrossRef]
- Miller, W.; Liu, A.; Amin, Z.; Wagner, A. Power Quality and Rooftop-Photovoltaic Households: An Examination of Measured Data at Point of Customer Connection. Sustainability 2018, 10, 1224. [Google Scholar] [CrossRef]
- Marcos, J.; de la Parra, I.; García, M.; Marroyo, L. Control Strategies to Smooth Short-Term Power Fluctuations in Large Photovoltaic Plants Using Battery Storage Systems. Energies 2014, 7, 6593–6619. [Google Scholar] [CrossRef]
- Marcos, J.; Marroyo, L.; Lorenzo, E.; Garca, M. Smoothing of PV power fluctuations by geographical dispersion. Prog. Photovolt. 2012, 20, 226–237. [Google Scholar] [CrossRef]
- Shivashankar, S.; Mekhilef, S.; Mokhlis, H.; Karimi, M. Mitigating methods of power fluctuation of photovoltaic (PV) sources—A review. Renew. Sustain. Energy Rev. 2016, 59, 1170–1184. [Google Scholar] [CrossRef]
- Lappalainen, K.; Valkealahti, S. Output power variation of different PV array configurations during irradiance transitions caused by moving clouds. Appl. Energy 2017, 190, 902–910. [Google Scholar] [CrossRef]
- Sukumar, S.; Mokhlis, H.; Mekhilef, S.; Karimi, M.; Raza, S. Ramp-rate control approach based on dynamic smoothing parameter to mitigate solar PV output fluctuations. Int. J. Electr. Power Energy Syst. 2018, 96, 296–305. [Google Scholar] [CrossRef]
- Zhao, J.; Xu, Z. Ramp-Limited Optimal Dispatch Strategy for PV-Embedded Microgrid. IEEE Trans. Power Syst. 2017, 32, 4155–4157. [Google Scholar] [CrossRef]
- Anvari, M.; Werther, B.; Lohmann, G.; Wächter, M.; Peinke, J.; Beck, H.P. Suppressing power output fluctuations of photovoltaic power plants. Sol. Energy 2017, 157, 735–743. [Google Scholar] [CrossRef]
- Li, X.; Hui, D.; Lai, X. Battery Energy Storage Station (BESS)-Based Smoothing Control of Photovoltaic (PV) and Wind Power Generation Fluctuations. IEEE Trans. Sustain. Energy 2013, 4, 464–473. [Google Scholar] [CrossRef]
- de la Parra, I.; Marcos, J.; García, M.; Marroyo, L. Improvement of a control strategy for PV power ramp-rate limitation using the inverters: Reduction of the associated energy losses. Sol. Energy 2016, 127, 262–268. [Google Scholar] [CrossRef]
- Das, C.K.; Bass, O.; Kothapalli, G.; Mahmoud, T.S.; Habibi, D. Overview of energy storage systems in distribution networks: Placement, sizing, operation, and power quality. Renew. Sustain. Energy Rev. 2018, 91, 1205–1230. [Google Scholar] [CrossRef]
- Jiang, W.; Zhang, L.; Zhao, H.; Hu, R.; Huang, H. Research on power sharing strategy of hybrid energy storage system in photovoltaic power station based on multi-objective optimisation. IET Renew. Power Gener. 2016, 10, 575–583. [Google Scholar] [CrossRef]
- Jie, W.; Ming, D. Wind power fluctuation smoothing strategy of hybrid energy storage system using self-adaptive wavelet packet decomposition. Autom. Electr. Power Syst. 2017, 41, 7–12. [Google Scholar] [CrossRef]
- Liu, F.; Duan, S.; Liu, F.; Liu, B.; Kang, Y. A variable step size INC MPPT method for PV systems. IEEE Trans. Ind. Electron. 2008, 55, 2622–2628. [Google Scholar] [CrossRef]
- Parra, D.; Swierczynski, M.; Stroe, D.I.; Norman, S.A.; Abdon, A.; Worlitschek, J.; O’Doherty, T.; Rodrigues, L.; Gillott, M.; Zhang, X.; et al. An interdisciplinary review of energy storage for communities: Challenges and perspectives. Renew. Sustain. Energy Rev. 2017, 79, 730–749. [Google Scholar] [CrossRef]
- Evans, A.; Strezov, V.; Evans, T.J. Assessment of utility energy storage options for increased renewable energy penetration. Renew. Sustain. Energy Rev. 2012, 16, 4141–4147. [Google Scholar] [CrossRef]
- Wang, L.; Sharkh, S.; Chipperfield, A.; Cruden, A. Dispatch of Vehicle-to-Grid Battery Storage Using an Analytic Hierarchy Process. IEEE Trans. Veh. Technol. 2017, 66, 2952–2965. [Google Scholar] [CrossRef]
- IBM. CPLEX Optimizer. Available online: https://www.ibm.com/analytics/cplex-optimizer (accessed on 6 December 2018).
- Hou, P.; Hu, W.H.; Zhang, B.H.; Soltani, M.; Chen, C.; Chen, Z. Optimised power dispatch strategy for offshore wind farms. IET Renew. Power Gener. 2016, 10, 399–409. [Google Scholar] [CrossRef]
- Lai, C.S.; Jia, Y.; McCulloch, M.D.; Xu, Z. Daily Clearness Index Profiles Cluster Analysis for Photovoltaic System. IEEE Trans. Ind. Inform. 2017, 13, 2322–2332. [Google Scholar] [CrossRef]
- Jacob, A.S.; Banerjee, R.; Ghosh, P.C. Sizing of hybrid energy storage system for a PV based microgrid through design space approach. Appl. Energy 2018, 212, 640–653. [Google Scholar] [CrossRef]
- He, G.; Chen, Q.; Kang, C.; Xia, Q.; Poolla, K. Cooperation of Wind Power and Battery Storage to Provide Frequency Regulation in Power Markets. IEEE Trans. Power Syst. 2017, 32, 3559–3568. [Google Scholar] [CrossRef]
- Correa-Florez, C.A.; Gerossier, A.; Michiorri, A.; Kariniotakis, G. Stochastic operation of home energy management systems including battery cycling. Appl. Energy 2018, 225, 1205–1218. [Google Scholar] [CrossRef]
- Zhang, Y.; Campana, P.E.; Lundblad, A.; Yan, J. Comparative study of hydrogen storage and battery storage in grid connected photovoltaic system: Storage sizing and rule-based operation. Appl. Energy 2017, 201, 397–411. [Google Scholar] [CrossRef]
- U.S. Energy Information Administration. Electric Power Monthly. Available online: https://www.eia.gov/electricity/monthly/index.php (accessed on 6 December 2018).
- IRENA. Electricity Storage and Renewables: Costs and Markets to 2030. Available online: http://www.irena.org/publications/2017/%20Oct/Electricity-storage-and-renewables-costs-and-markets (accessed on 6 December 2018).
- IRENA. The Power to Change: Solar and Wind Cost Reduction Potential to 2025. Available online: http://www.irena.org/publications%20/2016/Jun/The-Power-to-Change-Solar-and-Wind-Cost-Reduction-Potential-to-2025 (accessed on 6 December 2018).
- IRENA. Renewable Power Generation Costs in 2017. Available online: http://www.irena.org/publications/2018/Jan/Renewable-power-generation-costs-in-2017 (accessed on 6 December 2018).
- Mukoyama, S.; Nakao, K.; Sakamoto, H.; Matsuoka, T.; Nagashima, K.; Ogata, M.; Yamashita, T.; Miyazaki, Y.; Miyazaki, K.; Maeda, T.; et al. Development of Superconducting Magnetic Bearing for 300 kW Flywheel Energy Storage System. IEEE Trans. Appl. Supercond. 2017, 27. [Google Scholar] [CrossRef]

















| Parameters | Symbols | Values |
|---|---|---|
| Energy capacity of BES | EBES | 100 (kWh) |
| Power capacity of BES | PBES | 50 (kW) |
| Energy capacity of SCES | ESCES | 17 (kWh) |
| Power capacity of SCES | PSCES | 400 (kW) |
| Initial SOC of BES | -- | 90% |
| Initial SOC of SCES | -- | 50% |
| Capacity of the PV plant | CPV | 750 (kWp) |
| Requirements of power fluctuations | Plimit | 75 (kW/min) |
| Strategies | EBES (kWh) | PBES (kW) | ESCES (kWh) | PSCES (kW) |
|---|---|---|---|---|
| Reference strategy [15] | 100 | 50 | 17 | 400 |
| Proposed strategy | 100 | 50 | 17 | 400 |
| Parameters | Symbols | Values | Main References |
|---|---|---|---|
| Unit price of the battery | m2 | 570 ($/kWh) | [29] |
| Unit price of the supercapacitor | m3 | 5800 ($/kWh) | [24] |
| Unit price of the energy storage converter | m4 | 105 ($/kWh) | [30] |
| Unit price of PV systems | m5 | 1150 ($/kW) | [31] |
| Lifetime of the PV plant | y | 25 (years) | [24,27] |
| Lifetime of the battery | -- | 10 (years) and 3000 (cycles) | [19,24] |
| Lifetime of the supercapacitor | -- | 10 (years) and 50000 (cycles) | [19,24] |
© 2019 by the authors. Licensee MDPI, Basel, Switzerland. This article is an open access article distributed under the terms and conditions of the Creative Commons Attribution (CC BY) license (http://creativecommons.org/licenses/by/4.0/).
Share and Cite
Ma, W.; Wang, W.; Wu, X.; Hu, R.; Tang, F.; Zhang, W. Control Strategy of a Hybrid Energy Storage System to Smooth Photovoltaic Power Fluctuations Considering Photovoltaic Output Power Curtailment. Sustainability 2019, 11, 1324. https://doi.org/10.3390/su11051324
Ma W, Wang W, Wu X, Hu R, Tang F, Zhang W. Control Strategy of a Hybrid Energy Storage System to Smooth Photovoltaic Power Fluctuations Considering Photovoltaic Output Power Curtailment. Sustainability. 2019; 11(5):1324. https://doi.org/10.3390/su11051324
Chicago/Turabian StyleMa, Wei, Wei Wang, Xuezhi Wu, Ruonan Hu, Fen Tang, and Weige Zhang. 2019. "Control Strategy of a Hybrid Energy Storage System to Smooth Photovoltaic Power Fluctuations Considering Photovoltaic Output Power Curtailment" Sustainability 11, no. 5: 1324. https://doi.org/10.3390/su11051324
APA StyleMa, W., Wang, W., Wu, X., Hu, R., Tang, F., & Zhang, W. (2019). Control Strategy of a Hybrid Energy Storage System to Smooth Photovoltaic Power Fluctuations Considering Photovoltaic Output Power Curtailment. Sustainability, 11(5), 1324. https://doi.org/10.3390/su11051324

