An Empirical Study on the Impact of Collaborative R&D Networks on Enterprise Innovation Performance Based on the Mediating Effect of Technology Standard Setting
Abstract
1. Introduction
2. Theoretical Model Construction and Hypotheses
2.1. Theoretical Research Basis and Model Construction
2.1.1. Basic Theory
2.1.2. Definition of Concept
2.1.3. Literature Review
2.1.4. Theoretical Model Construction
2.2. Formulation of Hypotheses
2.2.1. Enterprise Collaboration R&D Network Characteristics and Technology Innovation Performance
2.2.2. Enterprise Collaboration R&D Network Characteristics and Technology Standard-Setting Capability
2.2.3. Technology Standard-Setting Capability and Technology Innovation Performance
2.2.4. Mediating Role of Technology Standard-Setting Capability
3. Empirical Research
3.1. Data Source
3.2. Measurement of Variables
3.3. Reliability, Validity, and Related Analysis
3.3.1. Reliability Analysis
3.3.2. Validity Analysis
3.3.3. Related Analysis
3.4. Hypothesis Testing and Results
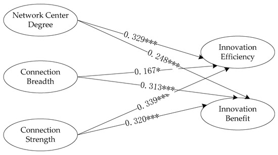
3.4.1. X-Y Structural Equation Model Fitting Results and Path Analysis
3.4.2. X-M-Y Structural Equation Model Fitting Results and Path Analysis
3.4.3. Mediating Effect Test
4. Conclusions and Implications
4.1. Research Conclusions
4.2. Research Implications
4.3. Future Work
Author Contributions
Funding
Conflicts of Interest
References
- Freeman, C. Networks of innovators: A synthesis of research issues. Res. Policy 1991, 20, 499–514. [Google Scholar] [CrossRef]
- Weiss, M.; Cargill, C. Consortia in the standards development process. J. Assoc. Inf. Sci. Technol. 1992, 43, 559–565. [Google Scholar] [CrossRef]
- Katz, M.L.; Shapiro, C. Network externality, competition and compatibility. Am. Econ. Rev. 1985, 75, 424–440. [Google Scholar]
- Katz, M.L.; Shapiro, C. Technology adoption in the presence of network externalities. J. Political Econ. 1986, 94, 822–841. [Google Scholar] [CrossRef]
- Farrell, J.; Saloner, G. Standardization, compatibility and innovation. Rand J. Econ. 1985, 16, 70–83. [Google Scholar] [CrossRef]
- Farrell, J.; Saloner, G. Installed base and compatibility: Innovation, product preannouncements, and predation. Am. Econ. Rev. 1986, 76, 940–955. [Google Scholar]
- Blind, K.; Thumm, N. Interrelation between patenting and standardisation strategies: Empirical evidence and policy implications. Res. Policy 2004, 33, 1583–1598. [Google Scholar] [CrossRef]
- Eisenmann, T.; Parker, G.; Alstynemw, V. Strategies for two-sided markets. Harv. Bus. Rev. 2006, 84, 92–101. [Google Scholar]
- Chakravarti, A.; Xie, J. The impact of standards competition on consumers: Effectiveness of product information and advertising formats. J. Mark. Res. 2006, 43, 224–236. [Google Scholar] [CrossRef]
- Blind, K.; Mangelsdorf, A. Alliance formation of SMEs: Empirical evidence from standardization committees. IEEE Trans. Eng. Manag. 2013, 60, 148–156. [Google Scholar] [CrossRef]
- Fang, F.; Dickson, K.; Wang, D. The standardization model of innovation: Case of high-technology enterprises. Chin. Manag. Stud. 2016, 10, 102–118. [Google Scholar] [CrossRef]
- De Vries, H.J.; Verhagen, W.P. Impact of changes in regulatory performance standards on Innovation: A case of energy performance standards for newly-built houses. Technovation 2016, 48–49, 56–68. [Google Scholar] [CrossRef]
- Wellman, B.; Berkowitz, S.D. Social structures: A network approach. Am. Political Sci. Assoc. 1988, 83, 1404. [Google Scholar]
- Wasserman, S.; Faust, K. Social network analysis in the social and behavioral sciences. Soc. Netw. Anal. 2012, 45, 3–27. [Google Scholar]
- Manupati, V.K.; Putnik, G.; Tiwari, M.K. Resources Calability in Networked Manufacturing System: Social Network Analysis Social Network Analysis Based Approach; Springer Publishing Company Press: London, UK, 2015. [Google Scholar]
- Kilduff, M.; Brass, D.J. Organizational social network research: Core ideas and key debates. Acad. Manag. Ann. 2010, 4, 317–357. [Google Scholar] [CrossRef]
- Yao, X.T.; Xi, Y.M. Social network theory and its application in enterprise research. J. Xi’an Jiaotong Univ. Soc. Sci. 2003, 3, 27–32. [Google Scholar]
- Michalski, R.; Palus, S.; Kazienko, P. Matching organizational structure and social network extracted from email communication. In Proceedings of the International Conference on Business Information Systems, Berlin, Germany, 15 June 2011; pp. 197–206. [Google Scholar]
- Xu, F.; Xu, L.M. A review of strategic alliance theory. Bus. Rev. 2003, 6, 14–20, 24, 65. [Google Scholar]
- Marlena, L.M.; Santos, J.P.; Christian, A.; Llerena, G. Strategic alliances in higher education in Ecuador: The challenge of knowledge transfer and its effect on the learning curve. Suma De Negocios 2014, 5, 96–104. [Google Scholar]
- Yang, R.; Huang, G.A. Network location and Innovation—Social network analysis of Hangzhou mobile phone industry cluster. J. Ind. Technol. Econ. 2005, 7, 114–118. [Google Scholar]
- Lin, H.M.; Huang, H.C.; Lin, C.P. How to manage strategic alliances in OEM-based industrial clusters: Network embeddedness and formal governance mechanisms. Ind. Mark. Manag. 2012, 41, 449–459. [Google Scholar] [CrossRef]
- Zeng, C.H.; Lin, D.M. The theoretical explanation of establishing strategic alliance for enterprises. Sci. Res. Manag. 2004, 25, 93–97. [Google Scholar]
- Koza, M.P.; Lewin, A.Y. The co-evolution of strategic alliances. Organ. Sci. 1998, 9, 255–264. [Google Scholar] [CrossRef]
- Grant, R.M.; Baden, F.C. A knowledge accessing theory of strategic alliances. J. Manag. Stud. 2004, 41, 61–84. [Google Scholar] [CrossRef]
- Muthusamy, S.K. Learning and knowledge transfer in strategic alliances: A social exchange view. Organ. Stud. 2005, 26, 415–441. [Google Scholar] [CrossRef]
- Sternberg, R.; Arndt, O. The firm or the region: What determines the innovation behavior of European firms. Econ. Geogr. 2001, 77, 364–382. [Google Scholar] [CrossRef]
- Doloreux, D.; Shearmur, R. Collaboration, information and the geography of innovation in knowledge intensive business services. J. Econ. Geogr. 2012, 12, 79–105. [Google Scholar] [CrossRef]
- Wang, F.H. Research on multinational innovation networking strategy system based on technology standard. Sci. Technol. Policy 2008, 3, 65–68. [Google Scholar]
- Sun, Y.W.; Hu, L.H.; Hu, Z.Y. Technological standardization ability chain: A new dimension of study for high-tech industry’s technological capability. Financial Theory Pract. 2007, 6, 95–99. [Google Scholar]
- Wang, D.P.; Wei, X.Y.; Zou, S.M.; Fang, F. Standardization capability of leading enterprises in technology standard alliance. Forum Sci. Technol. China 2017, 2, 92–97. [Google Scholar]
- Hagedoorn, J.; Cloodt, M. Measuring innovative performance: Is there an advantage in using multiple indicators. Res. Policy 2003, 32, 1365–1379. [Google Scholar] [CrossRef]
- Ahuja, G.; Lampert, C.M. Entrepreneurship in the large corporation: A longitudinal study of how established firms create breakthrough inventions. Strateg. Manag. J. 2001, 22, 521–543. [Google Scholar] [CrossRef]
- Stock, G.N.; Greis, N.P.; Fischer, W.A. Firm size and dynamic technological innovation. Technovation 2002, 22, 537–549. [Google Scholar] [CrossRef]
- Meagher, K.; Rogers, M. Network density and R & D spillovers. J. Econ. Behav. Organ. 2004, 53, 237–260. [Google Scholar]
- Chen, L.Y.; Xie, F.; Zeng, D.M. The effect of technological diversity of collaboration R & D network and organizational slack on ambidextrous innovation—Based on the panel data of automobile enterprises in China. Soft Sci. 2015, 9, 9–13. [Google Scholar]
- Zou, S.M.; Zeng, D.M.; Zhang, L.F.; Chen, W.J. Network relationship, technology diversification and technology standardization ability of enterprises. Sci. Res. Manag. 2017, 38, 12–20. [Google Scholar]
- Chiu, T.H. How network competence and network location influenc innovation performance. J. Bus. Ind. Mark. 2008, 24, 46–55. [Google Scholar] [CrossRef]
- Fang, G.; Pigneur, Y. The integrative model of international innovation network and performance. In Proceedings of the 3rd International Symposium on Global Manufacturing and China, Hangzhou, China, 8 September 2007; pp. 167–174. [Google Scholar]
- Phil, H. Regional innovation potential: The case of the US machine tool industry. Work Stud. 2000, 49, 451–453. [Google Scholar]
- Lea, G.; Hall, P. Standards and intellectual property rights: An economic and legal perspective. Inf. Econ. Policy 2004, 16, 67–89. [Google Scholar] [CrossRef]
- Lv, T. Research On technology standardization and industry standard strategy. China Ind. Econ. 2005, 7, 43–49. [Google Scholar]
- Soh, P.H. Network patterns and competitive advantage before the emergence of a dominant design. Strateg. Manag. J. 2010, 31, 438–461. [Google Scholar] [CrossRef]
- Xie, Z.; Hall, J.; Mccarthy, I.P.; Shen, L. Standardization efforts: The relationship between knowledge dimensions, search processes and innovation outcomes. Technovation 2016, 48, 69–78. [Google Scholar] [CrossRef]
- Li, Y.Q.; Zhang, X.J. Review on the Impact of Standardization on Technology Innovation and Performance of Companies. Soft Sci. 2009, 23, 61–64, 70. [Google Scholar]
- Zhou, X.; Shan, M.; Li, J. R & D strategy and innovation performance: The role of standardization. Technol. Anal. Strateg. Manag. 2017, 30, 778–792. [Google Scholar]
- Leiponen, A.E. Competing through cooperation: The organization of standard setting in wireless telecommunications. Manag. Sci. 2008, 54, 1904–1919. [Google Scholar] [CrossRef]
- Damanpour, F.; Wallker, M.; Avellaneda, C.N. Combinative effects of innovation types and organizational performance: A longitudinal study of service organizations. J. Manag. Stud. 2009, 46, 650–675. [Google Scholar] [CrossRef]
- Zhang, F.H. Firm’s social capital and S & T innovation performance: Concept model and empirical analysis. R & D Manag. 2006, 18, 47–53. [Google Scholar]
- Powell, W.W.; Koput, K.W.; Smith-Doerr, L. Interorganizational collaboration and the locus of innovation: Networks of learning in biotechnology. Adm. Sci. Q. 1996, 41, 116–145. [Google Scholar] [CrossRef]
- Capaldo, A. Network structure and innovation: The leveraging of a dual network as a distinctive relational capability. Strateg. Manag. J. 2007, 28, 585–608. [Google Scholar] [CrossRef]
- Zhang, Y.; Wei, J. Diversity of R & D partners and innovation performance: The moderating effect of R & D cooperation experience. Sci. Sci. Manag. S. T. 2015, 36, 103–111. [Google Scholar]
- Zhou, C.H.; Cao, Y.H. The organizational learning space: The creative effect of the closeness, the knowledge and the innovative unit. Manag. World 2011, 4, 84–97. [Google Scholar]
- Chi, R.Y.; Tang, G.N. Research on the efficiency of regional technology innovation based on input and performance evaluation. Sci. Res. Manag. 2004, 25, 23–27. [Google Scholar]
- Zeng, D.M.; Dai, H.W.; Zhang, Y.Z. Research on the influence of enterprises on standardization based on network structure and resource endowment. Chin. J. Manag. 2016, 13, 59–66. [Google Scholar]
- Zeng, D.M.; Yang, Q.; Dai, H.W. Collaborative R & D network model and technological innovation efficiency: A case study of listed companies in the automotive industry. Forum Sci. Technol. China 2014, 10, 22–27. [Google Scholar]
- Delcamp, H.; Leiponen, A. Innovating standards through Informal consortia: The case of wireless telecommunications. Int. J. Ind. Organ. 2014, 36, 36–47. [Google Scholar] [CrossRef]
- Wakke, P.; Blind, K.; Ramel, F. The impact of participation within formal standardizati-on on firm performance. J. Prod. Anal. 2016, 45, 317–330. [Google Scholar] [CrossRef]
- Lee, H.; Oh, S. A standards war waged by a developing country: Understanding international standard setting from the actor-network perspective. J. Strateg. Inf. Syst. 2006, 15, 177–195. [Google Scholar] [CrossRef]
- Giuliani, E.; Bell, M. The micro-determinants of meso-level learning and innovation: Evidence from a Chilean wine cluster. Res. Policy 2005, 34, 47–68. [Google Scholar] [CrossRef]
- Eisingerich, B.; Bell, J.; Tracey, P. How can clusters sustain performance? The role of network strength, network openness, and environmental uncertainty. Res. Policy 2010, 39, 239–253. [Google Scholar] [CrossRef]
- Zhang, H.Q.; Shang, T.T.; Shao, Y.F. The impact of embedded relationship on knowledge internalization in innovation network and choice of competition mode. Chin. J. Manag. 2016, 13, 605–612. [Google Scholar]
- Pan, S.T.; Cai, N. Dimension exploitation and measurement of tie strength in enterprise network. China Soft Sci. 2010, 5, 108–115. [Google Scholar]
- Chen, R.; Zheng, Y.H.; Liu, W.J. Mediation analysis: Principles, procedures, bootstrap method and applications. J. Mark. Sci. 2013, 9, 120–135. [Google Scholar]
- Chen, S.Z.; Ye, J.F.; Lin, M. Network location difference, industry environment and network location transition of alliance enterprises. J. Manag. Sci. 2018, 176, 100–108. [Google Scholar]
- Liu, Z.G. Technological Innovation, Technological Standards and Economic Development; Standards Press: Beijing, China, 2005. [Google Scholar]




| Scale | Item | Cronbach’s α |
|---|---|---|
| Network Center Degree | A1 | 0.861 |
| A2 | ||
| A3 | ||
| A4 | ||
| Connection Breadth | B1 | 0.779 |
| B2 | ||
| B3 | ||
| Connection Strength | C1 | 0.803 |
| C2 | ||
| C3 | ||
| C4 | ||
| Technology Standard-Setting Capability | D1 | 0.860 |
| D2 | ||
| D3 | ||
| D4 | ||
| Innovation Efficiency | E1 | 0.823 |
| E2 | ||
| E3 | ||
| E4 | ||
| Innovation Benefits | F1 | 0.864 |
| F2 | ||
| F3 | ||
| F4 | ||
| F5 |
| P | χ2/df | GFI | AGFI | NFI | IFI | CFI | RMSEA | RMR |
|---|---|---|---|---|---|---|---|---|
| 0.062 | 1.146 | 0.923 | 0.902 | 0.915 | 0.988 | 0.988 | 0.024 | 0.042 |
| Estimate | S.E. | C.R. | P | Standardization Factor Load Coefficient | CR | AVE | |||
|---|---|---|---|---|---|---|---|---|---|
| A1 | <--- | Network Center Degree | 1.000 | 0.835 | 0.846 | 0.584 | |||
| A2 | <--- | Network Center Degree | 1.059 | 0.070 | 15.084 | *** | 0.878 | ||
| A3 | <--- | Network Center Degree | 0.836 | 0.077 | 10.888 | *** | 0.662 | ||
| A4 | <--- | Network Center Degree | 0.830 | 0.076 | 10.918 | *** | 0.654 | ||
| B1 | <--- | Connection Breadth | 1.000 | 0.696 | 0.781 | 0.544 | |||
| B2 | <--- | Connection Breadth | 1.167 | 0.119 | 9.793 | *** | 0.818 | ||
| B3 | <--- | Connection Breadth | 1.034 | 0.112 | 9.233 | *** | 0.692 | ||
| C1 | <--- | Connection Strength | 1.000 | 0.722 | 0.805 | 0.509 | |||
| C2 | <--- | Connection Strength | 0.925 | 0.102 | 9.032 | *** | 0.643 | ||
| C3 | <--- | Connection Strength | 1.057 | 0.103 | 10.264 | *** | 0.741 | ||
| C4 | <--- | Connection Strength | 1.068 | 0.104 | 10.232 | *** | 0.743 | ||
| D1 | <--- | Technology Standard-Setting Capability | 1.000 | 0.669 | 0.840 | 0.573 | |||
| D2 | <--- | Technology Standard-Setting Capability | 0.990 | 0.079 | 12.586 | *** | 0.625 | ||
| D3 | <--- | Technology Standard-Setting Capability | 1.352 | 0.122 | 11.093 | *** | 0.858 | ||
| D4 | <--- | Technology Standard-Setting Capability | 1.295 | 0.116 | 11.201 | *** | 0.846 | ||
| E1 | <--- | Innovation Efficiency | 1.000 | 0.721 | 0.825 | 0.543 | |||
| E2 | <--- | Innovation Efficiency | 0.974 | 0.104 | 9.325 | *** | 0.638 | ||
| E3 | <--- | Innovation Efficiency | 1.209 | 0.109 | 11.095 | *** | 0.791 | ||
| E4 | <--- | Innovation Efficiency | 1.137 | 0.100 | 11.390 | *** | 0.787 | ||
| F1 | <--- | Innovation Benefits | 1.000 | 0.695 | 0.855 | 0.541 | |||
| F2 | <--- | Innovation Benefits | 1.070 | 0.104 | 10.272 | *** | 0.723 | ||
| F3 | <--- | Innovation Benefits | 1.153 | 0.115 | 10.013 | *** | 0.712 | ||
| F4 | <--- | Innovation Benefits | 1.194 | 0.113 | 10.537 | *** | 0.764 | ||
| F5 | <--- | Innovation Benefits | 1.224 | 0.114 | 10.752 | *** | 0.780 |
| Network Center Degree | Connection Breadth | Connection Strength | Technology Standard-Setting Capability | Innovation Efficiency | Innovation Benefits | |
|---|---|---|---|---|---|---|
| Network Center Degree | (0.764) | |||||
| Connection Breadth | 0.414 *** | (0.738) | ||||
| Connection Strength | 0.408 *** | 0.375 *** | (0.713) | |||
| Technology Standard-Setting Capability | 0.497 *** | 0.441 *** | 0.471 *** | (0.757) | ||
| Innovation Efficiency | 0.536 *** | 0.434 *** | 0.538 *** | 0.602 *** | (0.737) | |
| Innovation Benefits | 0.508 *** | 0.537 *** | 0.540 *** | 0.535 *** | 0.432 *** | (0.736) |
| AVE | 0.584 | 0.544 | 0.509 | 0.573 | 0.543 | 0.541 |
| P | Χ2/df | GFI | AGFI | NFI | IFI | CFI | RMSEA | RMR | |
|---|---|---|---|---|---|---|---|---|---|
| Fitting Results | 0.095 | 1.150 | 0.936 | 0.915 | 0.924 | 0.989 | 0.989 | 0.024 | 0.042 |
| P | χ2/df | GFI | AGFI | NFI | IFI | CFI | RMSEA | RMR | |
|---|---|---|---|---|---|---|---|---|---|
| Fitting Results | 0.062 | 1.146 | 0.923 | 0.902 | 0.914 | 0.988 | 0.988 | 0.024 | 0.042 |
| Path | Standardization Estimate Value | Standard Error Value | Bootstrapping (Bias-Corrected Percentile, 95%) | |
|---|---|---|---|---|
| LLCI | ULCI | |||
| Network Center Degree→Technology Standard-Setting Capability→ Innovation Efficiency (Mediating Role) Network Center Degree→ Innovation Efficiency (Direct Effect) | 0.097 0.231 | 0.035 0.087 | 0.034 0.068 | 0.170 0.401 |
| Connection Breadth→Technology Standard-Setting Capability→ Innovation Efficiency (Mediating Role) Connection Breadth→ Innovation Efficiency (Direct Effect) | 0.071 0.096 | 0.033 0.078 | 0.014 −0.057 | 0.143 0.251 |
| Connection Strength→Technology Standard-Setting Capability→ Innovation Efficiency (Mediating Role) Connection Strength→ Innovation Efficiency (Direct Effect) | 0.087 0.251 | 0.039 0.084 | 0.025 0.085 | 0.180 0.417 |
| Network Center Degree→Technology Standard-Setting Capability→Innovation Benefits (Mediating Role) Network Center Degree→Innovation Benefits (Direct Effect) | 0.057 0.189 | 0.029 0.077 | 0.007 0.038 | 0.121 0.337 |
| Connection Breadth→Technology Standard-Setting Capability→Innovation Benefits (Mediating Role) Connection Breadth→Innovation Benefits (Direct effect) | 0.042 0.273 | 0.021 0.082 | 0.003 0.111 | 0.086 0.436 |
| Connection Strength→Technology Standard-Setting Capability→Innovation Benefits (Mediating Role) Connection Strength→Innovation Benefits (Direct effect) | 0.051 0.266 | 0.028 0.073 | 0.006 0.119 | 0.116 0.401 |
© 2019 by the authors. Licensee MDPI, Basel, Switzerland. This article is an open access article distributed under the terms and conditions of the Creative Commons Attribution (CC BY) license (http://creativecommons.org/licenses/by/4.0/).
Share and Cite
Jiang, H.; Gao, S.; Song, Y.; Sheng, K.; Amaratunga, G.A.J. An Empirical Study on the Impact of Collaborative R&D Networks on Enterprise Innovation Performance Based on the Mediating Effect of Technology Standard Setting. Sustainability 2019, 11, 7249. https://doi.org/10.3390/su11247249
Jiang H, Gao S, Song Y, Sheng K, Amaratunga GAJ. An Empirical Study on the Impact of Collaborative R&D Networks on Enterprise Innovation Performance Based on the Mediating Effect of Technology Standard Setting. Sustainability. 2019; 11(24):7249. https://doi.org/10.3390/su11247249
Chicago/Turabian StyleJiang, Hong, Sipeng Gao, Yang Song, Kuang Sheng, and Gehan A. J. Amaratunga. 2019. "An Empirical Study on the Impact of Collaborative R&D Networks on Enterprise Innovation Performance Based on the Mediating Effect of Technology Standard Setting" Sustainability 11, no. 24: 7249. https://doi.org/10.3390/su11247249
APA StyleJiang, H., Gao, S., Song, Y., Sheng, K., & Amaratunga, G. A. J. (2019). An Empirical Study on the Impact of Collaborative R&D Networks on Enterprise Innovation Performance Based on the Mediating Effect of Technology Standard Setting. Sustainability, 11(24), 7249. https://doi.org/10.3390/su11247249
