A Methodology for a Performance Information Model to Support Facility Management
Abstract
1. Introduction
1.1. Facility Management (FM) and Information Communication Technologies (ICT)
1.2. Benefits of Building Information Modelling-Facilities Managament (BIM-FM) Integration
1.3. Challenges of BIM-FM Integration
1.4. Building Performance Assessment Methods
1.5. Interpretation and Discussion
1.6. Research Contribution
2. Methodology for Developing a Performance Information Model (PIM)
3. Performance Information Model: Use Case of Hospital Surgery Rooms
3.1. Building Performance Assessment (BPA) and FM Information Requirements
3.2. Key Performace Indicator (KPI) for Surgery Rooms: Environmental Condition Index
- = environmental condition index referred to the surgery room k. It varies from 0 (best scenario) to 1 (worst scenario). As an example, the ECI for the orthopedic surgery room resulted to be 0.09, while for the general surgery room it was equal to 0.21. In both cases the ‘noise’ and the ‘contamination at rest’ controls were not satisfied, but in the latter case also the ‘microclimatic condition in operational’ was not fulfilled;
- = value of each environmental quality factor. It is evaluated on a binary scale: is equal to 0 if the control associated to it is fulfilled, otherwise it is equal to 1. As an example, for the orthopedic surgery room the value 1 was associated with the parameter’s ‘noise’ and ‘contamination at rest’, while the value 0 was associated with the remainder;
- = criticality weight of each factor. The sum of all the weights is 1 (100%). In the orthopedic room case, the sum of the products was 0.09 as the ‘noise’ and the ‘contamination at rest’ weigh respectively 4% and 5%.
- It eliminates overlapping and redundant information, as some parameters are grouped when depending on the same equipment element. Then the identification of the required intervention was simplified;
- It expresses each relevant aspect of the system assessed. The list presented in Table 3 was discussed in two focus groups to select seven parameters necessary and sufficient to evaluate a surgery room environmental quality;
- It provides for a wide applicability across the authority FM systems, as it is based upon their requirements;
- It is expressed by a number, which values can vary from 0 to 1. This is a consequence of two factors: The formula which expresses the KPI and the evaluation mechanisms.
3.3. Correlation Between Environmental and Technical Performances
3.4. PIM Implementation
- #836 = IFCPROPERTYSET(‘3DF3k2$9z3HRdciX9bgXts’,#59,‘Environmental Condition Index’,$,(#850,#854));
- #850 = IFCPROPERTYSINGLEVALUE(‘Description’,$,IFCLABEL(‘1.1 HEPA filters inspection, 1.2 HVAC pipes inspection; 3.1 Project condition check, 3.2 ATU supplied power control; 7.1 Air-cooled inspection, 7.2 HVAC ducts inspection, 7.3 ATU inspection’),$);
- #854 = IFCPROPERTYSINGLEVALUE(‘Value’,$,IFCREAL(0.217256),$);
4. Analysis and Discussion
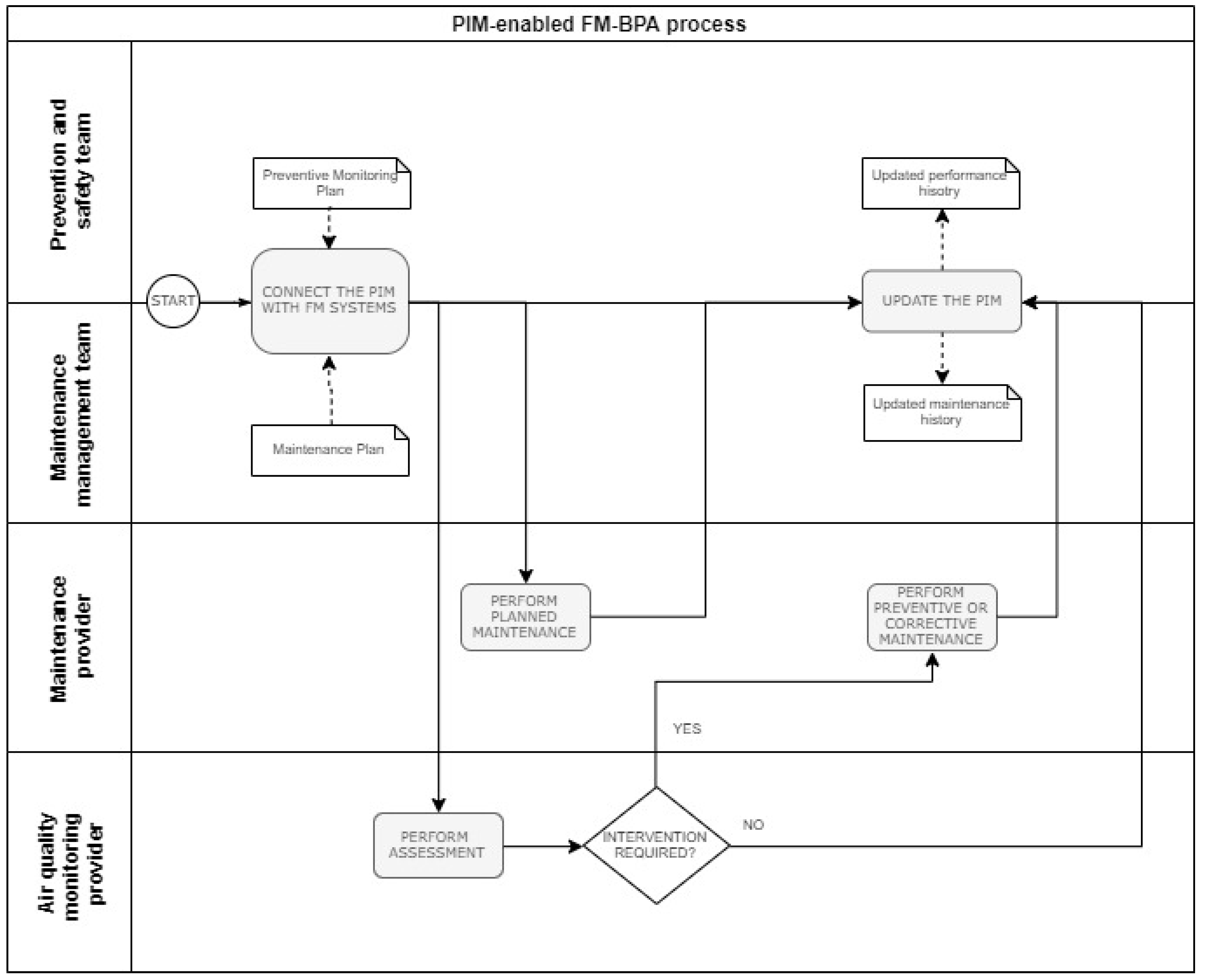
- Proposing a workflow for PIM implementation based on BPMN model (Figure 3),
- Listing maintenance related information which can be added to the BIM model as the IFC object properties (Table 2),
- Defining a new KPI for surgery rooms, measuring the environmental and functional performances (Formula (1)),
- Correlating the measured performances to required maintenance intervention in terms of inspections and controls (Table 3),
- Implementing a conditional logic and the information systems integration (Figure 6).
- Improved technological and environmental performances assessment,
- Integrated visualization of the operating condition of building and its elements,
- Inventory management of building components, spaces, furniture and documents,
- Automation of the quantity take-off,
- Support to identify and schedule future maintenance interventions,
- Management of historical data about previous maintenance.
5. Conclusions
Author Contributions
Funding
Acknowledgments
Conflicts of Interest
References
- ISO 41011:2017. Facility Management—Vocabulary. Available online: https://www.iso.org/obp/ui/#iso:std:iso:41011:ed-1:v1:en (accessed on 4 August 2019).
- Atkin, B.; Brooks, A. Total Facility Management, 4th ed.; John Wiley & Sons: Chichester, UK, 2015. [Google Scholar]
- Shohet, I.M.; Lavy, S. Facility maintenance and management: A health care case study. Int. J. Strateg. Prop. Manag. 2017, 21, 170–182. [Google Scholar] [CrossRef]
- Lavy, S.; Garcia, J.A.; Dixit, M.K. KPIs for facility’s performance assessment, Part I: Identification and categorization of core indicators. Facilities 2014, 32, 256–274. [Google Scholar] [CrossRef]
- Lavy, S.; Shohet, I.M. A strategic integrated healthcare facility management model. Int. J. Strateg. Prop. Manag. 2007, 11, 125–142. [Google Scholar] [CrossRef]
- Chotipanich, S. Positioning facility management. Facilities 2004, 22, 364–372. [Google Scholar] [CrossRef]
- Roper, K.; Payant, R. The Facility Management Handbook; AMACOM Division of American Management Association International: New York, NY, USA, 2014. [Google Scholar]
- Kiviniemi, A.; Codinhoto, R. Challenges in the Implementation of BIM for FM—Case Manchester Town Hall Complex. In Computing in Civil and Building Engineering; Issa, R., Flood, I., Eds.; American Society of Civil Engineers (ASCE): Orlando, FL, USA, 2014; pp. 665–672. [Google Scholar]
- International Facility Management Association. Competency Guide. Available online: https://www.fm.training/sites/collabstore/files/images/Competency_Guide_Context_Public_v1_7-12-18.pdf (accessed on 4 August 2019).
- Ancarani, A.; Capaldo, G. Supporting decision-making process in facilities management services procurement: A methodological approach. J. Purch. Supply Manag. 2005, 11, 232–241. [Google Scholar] [CrossRef]
- Motawa, I.; Almarshad, A. A knowledge-based BIM system for building maintenance. Autom. Constr. 2019, 29, 173–182. [Google Scholar] [CrossRef]
- Shalabi, F.; Turkan, Y. IFC BIM-Based Facility Management Approach to Optimize Data Collection for Corrective Maintenance. J. Perform. Constr. Facil. 2016, 31. [Google Scholar] [CrossRef]
- Kassem, M.; Kelly, G.; Dawood, N.; Serginson, M.; Lockley, S. BIM in facilities management applications: A case study of a large university complex. Built Environ. Proj. Asset Manag. 2015, 5, 261–277. [Google Scholar] [CrossRef]
- Liu, R.; Issa, R.R.A. Survey: Common Knowledge in BIM for Facility Maintenance. J. Perform. Constr. Facil. 2015, 30. [Google Scholar] [CrossRef]
- International Organization for Standardization. ISO 19650-1:2018—Organization and Digitization of Information about Buildings and Civil Engineering Works, Including Building Information Modelling (BIM)—Information Management Using Building Information Modelling. Part 1: Concepts and Principles. Available online: https://www.iso.org/obp/ui/#iso:std:iso:19650:-1:ed-1:v1:en (accessed on 9 October 2019).
- Jeong, W.S.; Kim, K.H. A performance evaluation of the BIM-based object-oriented physical modeling technique for building thermal simulations: A comparative case study. Sustainability 2016, 8, 648. [Google Scholar] [CrossRef]
- Becerik-Gerber, B.; Jazizadeh, F.; Li, N.; Calis, G. Application Areas and Data Requirements for BIM-Enabled Facilities Management. J. Constr. Eng. Manag. 2012, 138, 431–442. [Google Scholar] [CrossRef]
- Matarneh, S.T.; Danso-Amoako, M.; Al-Bizri, S.; Gaterell, M.; Matarneh, R. Building information modeling for facilities management: A literature review and future research directions. J. Build. Eng. 2019, 24. [Google Scholar] [CrossRef]
- Gao, X.; Pishdad-Bozorgi, P. BIM-enabled facilities operation and maintenance: A review. Adv. Eng. Inform. 2019, 39, 227–247. [Google Scholar] [CrossRef]
- Ilter, D.; Ergen, E. BIM for building refurbishment and maintenance: Current status and research directions. Struct. Surv. 2015, 33, 228–256. [Google Scholar] [CrossRef]
- Edirisinghe, R.; London, K.A.; Kalutara, P.; Aranda-Mena, G. Building information modelling for facility management: Are we there yet? Eng. Constr. Archit. Manag. 2017, 24, 1119–1154. [Google Scholar] [CrossRef]
- Pärn, E.A.; Edwards, D.J.; Sing, M.C.P. The building information modelling trajectory in facilities management: A review. Autom. Constr. 2017, 75, 45–55. [Google Scholar] [CrossRef]
- Codinhoto, R.; Kiviniemi, A. BIM for FM: A Case Support for Business Life Cycle. In Product Lifecycle Management for a Global Market; Fukuda, S., Bernard, A., Gurumoorthy, B., Bouras, A., Eds.; Springer: Berlin/Heidelberg, Germany, 2014; pp. 64–74. [Google Scholar]
- Hao, Q.; Xue, Y.; Shen, W.; Jones, B.; Zhu, J. A Decision Support System for Integrating Corrective Maintenance, Preventive Maintenance and Condition-based Maintenance. In Proceedings of the Construction Research Congress 2010, Banff, AB, Canada, 8–10 May 2010. [Google Scholar]
- Bruno, S.; De Fino, M.; Fatiguso, F. Historic Building Information Modelling: Performance assessment for diagnosis-aided information modelling and management. Autom. Constr. 2018, 86, 256–276. [Google Scholar] [CrossRef]
- Kensek, K. BIM Guidelines Inform Facilities Management Databases: A Case Study over Time. Buildings 2010, 5, 899–916. [Google Scholar] [CrossRef]
- Kreider, R.G.; Messner, J.I. The Uses of BIM: Classifying and Selecting BIM Uses; The Pennsylvania State University: State College, PA, USA, 2013; pp. 6–8. [Google Scholar]
- CRC. Adopting BIM for Facilities Management: Solutions for Managing the Sydney Opera House; Cooperative Research Centre (CRC) for Construction Innovation: Brisbane, Australia, 2007. [Google Scholar]
- Eastman, C.M.; Teicholz, P.; Sacks, R.; Liston, K. BIM Handbook: A Guide to Building Information Modeling for Owners, Managers, Designers, Engineers, and Contractors; John Wiley & Sons: Hoboken, NJ, USA, 2008. [Google Scholar]
- Akcamete, A.; Akinci, B.; Garrett, J.H. Potential utilization of building information models for planning maintenance activities. In Proceedings of the International Conference on Computing in Civil and Building Engineering, Clearwater Beach, FL, USA, 17–20 June 2012. [Google Scholar]
- Su, Y.C.; Lee, Y.C.; Lin, Y.C. Enhancing Maintenance Management Using Building Information Modeling in Facilities Management. In Proceedings of the 28th International Symposium on Automation and Robotics in Construction (ISARC 2011), Seoul, Korea, 29 June 2011; pp. 752–757. [Google Scholar] [CrossRef]
- Hallberg, D.; Tarandi, V. On the use of open bim and 4D visualisation in a predictive life cycle management system for construction works. Electron. J. Inf. Technol. Constr. 2011, 16, 445–466. [Google Scholar]
- Teicholz, P. BIM for Facility Managers; John Wiley & Sons: Hoboken, NJ, USA, 2013. [Google Scholar]
- McArthur, J.J. A Building Information Management (BIM) Framework and Supporting Case Study for Existing Building Operations, Maintenance and Sustainability. Procedia Eng. 2015, 118, 1104–1111. [Google Scholar] [CrossRef]
- Cavka, H.; Staub-French, S.; Pottinger, R. Evaluating the Alignment of Organizational and Project Contexts for BIM Adoption: A Case Study of a Large Owner Organization. Buildings 2015, 5, 1265–1300. [Google Scholar] [CrossRef]
- Bortolini, R.; Forcada, N.; Macarulla, M. BIM for the integration of Building Maintenance Management: A case study of a university campus. In Proceedings of the 11th European Conference on Product & Process Modelling (ECPPM), Limassol, Cyprus, 7–9 September 2016. [Google Scholar]
- Thabet, W.; Lucas, J. Asset Data Handover for a Large Educational Institution: Case-Study Approach. J. Constr. Eng. Manag. 2017, 143. [Google Scholar] [CrossRef]
- Lucas, J.; Thabet, W. Using a Case-Study Approach to Explore Methods for Transferring BIM-Based Asset Data to Facility Management Systems. In Proceedings of the Construction Research Congress (CRC 2018), New Orleans, LA, USA, 2–4 April 2018. [Google Scholar] [CrossRef]
- Pishdad-Bozorgi, P.; Gao, X.; Eastman, C.; Self, A.P. Planning and developing facility management-enabled building information model (FM-enabled BIM). Autom. Constr. 2018, 87, 22–38. [Google Scholar] [CrossRef]
- Carbonari, A.; Corneli, A.; Di Giuda, G.; Ridolfi, L.; Villa, V. BIM-Based Decision Support System for the Mangement of Large Building Stocks. In Proceedings of the 35th International Symposium on Automation and Robotics in Construction (ISARC), Berlin, Germany, 20–25 July 2018. [Google Scholar] [CrossRef]
- Fargnoli, M.; Lleshaj, A.; Lombardi, M.; Sciarretta, N.; Di Gravio, G. A BIM-based PSS approach for the management of maintenance operations of building equipment. Buildings 2019, 9, 139. [Google Scholar] [CrossRef]
- Koch, C.; Hansen, G.K.; Jacobsen, K. Missed opportunities: Two case studies of digitalization of FM in hospitals. Facilities 2019, 37, 381–394. [Google Scholar] [CrossRef]
- Aziz, N.D.; Nawawi, A.H.; Ariff, N.R.M. ICT Evolution in Facilities Management (FM): Building Information Modelling (BIM) as the Latest Technology. Procedia—Soc. Behav. Sci. 2016, 234, 363–371. [Google Scholar] [CrossRef]
- Márquez, A.C.; De León, P.M.; Fernández, J.F.G.; Márquez, C.P.; Campos, M.L. The maintenance management framework: A practical view to maintenance management. J. Qual. Maint. Eng. 2009, 15, 167–178. [Google Scholar] [CrossRef]
- Mohanta, A.; Das, S. ICT-Based Facilities Management Tools for Buildings. In Proceedings of the International Conference on ICT for Sustainable Development, Ahmedabad, India, 3–4 July 2015; pp. 125–133. [Google Scholar]
- Volk, R.; Stengel, J.; Schultmann, F. Building Information Modeling (BIM) for existing buildings—Literature review and future needs. Autom. Constr. 2014, 38, 109–127. [Google Scholar] [CrossRef]
- What Is COBie? Available online: https://www.thenbs.com/knowledge/what-is-cobie (accessed on 9 October 2019).
- MVD Database. Available online: https://technical.buildingsmart.org/standards/mvd/mvd-database/ (accessed on 9 October 2019).
- Ibrahim, K.F.; Abanda, F.H.; Vidalakis, C.; Woods, G. BIM for FM: Input versus Output Data. In Proceedings of the 33rd CIB W78 Conference, Brisbane, Australia, 31 October–2 November 2016. [Google Scholar]
- Klammt, F. Financial Management for Facility Managers. In Facility Design and Management Handbook; McGraw-Hill Companies Inc.: New York, NY, USA, 2001; pp. 510–537. [Google Scholar]
- Lui, R.; Zettersten, G. Facility Sustainment Management System Automated Population from Building Information Models. In Proceedings of the Construction Research Congress, San Juan, Puerto Rico, 31 May–2 June 2016; American Society of Civil Engineers (ASCE): Reston, VA, USA, 2016. [Google Scholar]
- Mayo, G.; Giel, B.; Issa, R. BIM use and requirements among building owners. In Computing in Civil Engineering; ASCE: Reston, VA, USA, 2012; pp. 349–356. [Google Scholar]
- Keady, R. Equipment Inventories; Wiley: Hoboken, NJ, USA, 2013. [Google Scholar]
- Lin, Y.-C.; Chen, Y.-P.; Huang, W.-T.; Hong, C.-C. Development of BIM Execution Plan for BIM Model Management during the Pre-Operation Phase: A Case Study. Buildings 2016, 6, 8. [Google Scholar] [CrossRef]
- Gleason, D. Getting to a facility management BIM. In Lake Constance 5D-Conference; Trimble Navigation: Constance, Germany, 2013. [Google Scholar]
- Talon, A.; Boissier, D.; Chevalier, J.L.; Hans, J. Temporal quantification method of degradation scenarios based on FMEA. In Proceedings of the 10th International conference on durability of building materials and components, Lyon, France, 17–20 April 2005. [Google Scholar]
- Silva, A.; de Brito, J.; Gaspar, P.L. Methodologies for Service Life Prediction of Buildings; Springer International Publishing: Basel, Switzerland, 2016. [Google Scholar] [CrossRef]
- Isaac, A.; Meir, I.A.; Garb, Y.; Jiao, D.; Cicelsky, A. Post-Occupancy Evaluation: An Inevitable Step Toward Sustainability. Adv. Build. Energy Res. 2019, 3, 189–220. [Google Scholar] [CrossRef]
- Built to Last: Measuring the Life Cycle of a Facility. Available online: http://www.greenerbuildings.com/feature/2008/04/10/built-last-measuring-life-cycle-a-facility (accessed on 9 October 2019).
- Meir, I.A.; Motzafi-Haller, W.; Krüger, E.L.; Morhayim, L.; Fundaminsky, S.; Oshry-Frenkel, L. Towards a comprehensive methodology for Post Occupancy Evaluation (POE): A hot dry climate case study. In Proceedings of the 2nd PALENC and 28th AIVC Conference, Crete, Greece, 27–29 September 2007; pp. 644–653. [Google Scholar]
- Wahab, A.M.; Kamaruzzaman, S.N. Building Performance and Evaluation Methods: A Preliminary Review. In Proceedings of the 2nd International Conference on Project and Facilities Management, Kuala Lumpur, Malaysia, 16 September 2011. [Google Scholar]
- Vischer, J.C. Applying knowledge on building performance: From evidence to intelligence. Intell. Build. Int. 2009, 1, 239–248. [Google Scholar] [CrossRef]
- Preiser, W.F.E. Post-occupancy evaluation: How to make buildings work better. Facilities 1995, 13, 19–28. [Google Scholar] [CrossRef]
- Preiser, W.F.E. Building performance assessment- from POE to BPE: A personnel perspective (post occupancy evaluation and building performance evaluation). Archit. Sci. Rev. 2005, 48, 201–204. [Google Scholar] [CrossRef]
- Sanni-Anniber, M.O.; Hassanain, M.A.; Al Hammad, A.-M. POE of Housing Facilities Overview & Summary of Methods. J. Perform. Constr. Facil. 2016, 30, 1–9. [Google Scholar] [CrossRef]
- Menon, R.; Gilbert, J.; Bridgestock, M. Development of Post Occupancy Evaluation for Evaluation of Innovative Low Carbon Social Housing Projects. Available online: http://www.cicstart.org/fs03.htm (accessed on 9 October 2019).
- Sinou, M.; Kyvelou, S. Present and future of building performance assessment tools. Manag. Environ. Qual. 2006, 17, 570–586. [Google Scholar] [CrossRef]
- Talamo, C.; Bonanomi, M. Knowledge Management and Information Tools for Building Maintenance and Facility Management; Springer International Publishing: Basel, Switzerland, 2015. [Google Scholar] [CrossRef]
- Lützkendorf, T. A comparison of international classifications for performance requirements and building performance categories used in evaluation methods. In Proceedings of the 11th Joint BIM International Symposium, Helsinki, Finland, 13–16 June 2005. [Google Scholar]
- Weber, A.; Thomas, R. Key Performance Indicators—Measuring and Managing the Maintenance; Iavara Corporation: Burlington, ON, Canada, 2005. [Google Scholar]
- Bortolini, R.; Forcada, N. Facility managers’ perceptions on Building Performance Assessment. Front. Eng. Manag. 2018, 5, 324–333. [Google Scholar] [CrossRef]
- Amasuomo, T.T.; Atanda, J.; Baird, G. Development of a building performance assessment and design tool for residential buildings in Nigeria. Procedia Eng. 2017, 180, 221–230. [Google Scholar] [CrossRef]
- Aksamija, A. BIM-based building performance analysis: Evaluation and simulation of design decisions. In Proceedings of the 2012 ACEEE Summer Study on Energy Efficiency in Buildings, Pacific Grove, CA, USA, 12–17 August 2012. [Google Scholar]
- Aksamija, A. Analysis and Computation: Sustainable Design in Practice. Des. Princ. Pract. Int. J. 2010, 4, 291–314. [Google Scholar] [CrossRef]
- Re Cecconi, F.; Maltese, S.; Dejaco, M.C. Leveraging BIM for digital built environment asset management. Innov. Infrastruct. Solut. 2017, 2, 14. [Google Scholar] [CrossRef]
- Bonci, A.; Carbonari, A.; Cucchiarelli, A.; Messi, L.; Pirani, M.; Vaccarini, M. A cyber-physical system approach for building efficiency monitoring. Autom. Constr. 2019, 102, 68–85. [Google Scholar] [CrossRef]
- CIC Research Group. BIM Project Execution Planning Guide—Version 2.1; The Pennsylvania State University: University Park, PA, USA, 2011. [Google Scholar]
- Common BIM Requirements. Series 12. In Use of Models in Facility Management; BuildingSMART Finland: Helsinki, Finland, 2012. [Google Scholar]
- PAS 1192-3:2014. Specification for Information Management for the Operational Phase of Assets Using Building Information Modelling; BSI Standards Limited: London, UK, 2014; ISBN 978-0-580-86674-6. [Google Scholar]
- U.S. General Service Administration Public Buildings Office of Design and Construction. GSA Building Information Modeling Guide Series: 08—GSA BIM Guide for Facility Management; General Services Administration: Washington, DC, USA, 2011. [Google Scholar]
- Minister of Transport and Infrastructure. Ministerial Decree n.560/2017. Available online: http://www.mit.gov.it/normativa/decreto-ministeriale-numero-560-del-01122017 (accessed on 9 October 2019).
- UNI 11337/1-4:2017. Building and Civil Engineering Works—Digital Management of the Informative Processes. Available online: http://www.uni.com (accessed on 9 October 2019).
- President of Italian Republic. Legislative Decree n.50/2016. Gazzetta Ufficiale della Repubblica Italiana. 2016. 91, 1–378. Available online: https://www.anticorruzione.it/portal/rest/jcr/repository/collaboration/Digital%20Assets/anacdocs/MenuServizio/English%20section/ITALIAN_PUBLIC_CONTRACT_CODE%2015%20giugno%202018_sito%20(2).pdf (accessed on 7 December 2019).
- President of Italian Republic. Presidential Decree 14/01/1997. G.U. 1997, 42, 1–70. [Google Scholar]
- AIA. AIA Document G202–2013, Project Building Information Modeling Protocol Form; American Institute of Architects: Washington, DC, USA, 2013. [Google Scholar]
- Ozarisoy, B.; Altan, H. Low Energy Design Strategies for Retrofitting Existing Residential Buildings in Cyprus. In Proceedings of the Institution of Civil Engineers–Engineering Sustainability; ICE Publishing: London, UK, 2018; pp. 1–15. ISSN 1478 4629. E-ISSN 1751 7680. [Google Scholar] [CrossRef]








| Case Study, Year, Ref. | Purpose of the Case Study | BIM Use Purpose | Information Requirements | Information References | Information Exchange Supports and Methods | Benefits | Challenges |
|---|---|---|---|---|---|---|---|
| Sydney Opera House 2007, [28] | Supporting building system alterations and asset management | To communicate and analyze | Properties of building elements; Building Condition Index | 2D CAD drawings and Sydney Opera House specifications | IFC model (integrated data model) | Control of costs and environmental data; support to decision-making | Not discussed |
| US Coast Guard 2008, [29] (pp. 339–357) | Facilitating better decision-making for strategic planning and facility assessment | To gather | Facility Condition Index; Mission Dependency Index; Space Utilization Index | As-built documents (including 3D models); assessment team data; assessors’ data; new BIM objects | Customized systems based on open standards (IFC, XML etc.) | Cost and time savings; standardizing processes and capturing knowledge digitally | BIM-based processes must support the integration of a variety of data and must be accessible to a wide range of users |
| A campus building 2010, [30] | Integrating facility maintenance data with BIM to support maintenance planning | To communicate and analyze | Maintenance activities information such as replacement, installation and status change | Not discussed except for the work order records | Manual integration of maintenance data into BIM model | Spatiotemporal analysis to optimize future interventions | Data capture and collection; updating the model and related information |
| Taiwan’s school 2011, [31] | Creating a single repository of facility data for facilities maintenance | To communicate and gather | Schedule of planned tasks; results of maintenance works; facilities maintenance documents | 3D CAD models; existing FM systems | Application Programming Interface and C# programming language | Improved information accessibility; enhancement of tasks planning and quality of inspection | Information exchange; updating information in BIM models |
| Norrtälje hospital 2011, [32] | Developing a customized life cycle management system to support proactive maintenance | To gather, communicate, and analyze | Geometrical model; material properties; environmental properties; condition assessment data; degradation model | 2D CAD drawings; administrative documents; condition surveys | wrl. file, transformed from a dwg. file by the use of a third software | BIM-based tools serve as information repository for life cycle management; simplified build-up of information; enriched data | Needs for BIM integrated life cycle solution based on open standards |
| University of Chicago 2013, [33] (pp. 294–314) | Supporting maintenance activities | To communicate and gather | List of asset inventory information and data | Design and construction models; existing FM systems | Spreadsheet (modified version of COBie) | Improved data accuracy; streamlined data acquisition process | Handling with the variety of information resources; need for FM team information expertise |
| Manchester City Council Town Hall 2014, [8,23] | Investigating the use of BIM in FM domain | Not discussed | Operation and maintenance information | Various FM systems; 3D building information and cloud-based repository for digital documents | Not discussed | Faster maintenance process and shorter service disruption | Need for FM team BIM expertise; limited software interoperability; unclear BIM FM requirements etc. |
| Kerr Hall, Ryerson University 2015, [34] | Testing how to overcome key challenges while developing 7D BIM | To communicate, gather, and analyze | Space allocation; lighting feasibility calculations; asbestos hazard map | Survey and reports; existing space management systems | Spreadsheet | Improved data updating and assessment of potential energy retrofit | Identify critical information; create/modify BIM models; information transfer; documentation uncertainty |
| Northumbria University’s campus 2015, [13] | Investigating the value of BIM in space management | To communicate, gather, analyze, and generate | Asbestos properties, location, date of removal and survey documentation | DWG floor plans, scans of elevations, JPEG sections, Excel databases | Not discussed | Improved space management and geometric information record | Identifying necessary information; need for FM team information and BIM expertise; interoperability; |
| University of British Columbia 2015, [35] | Understanding the transition from a paper-based to a BIM-based approach in handover and FM | Not discussed | List of operation and maintenance information | Building management systems; facilities information systems; asset management systems | Not discussed | Not discussed | Methods and process changes |
| Terrassa Campus 2016, [36] | Investigating the benefits of the integration of maintenance management and BIM | To gather, communicate, and analyze | List of building characteristics, space management, maintenance and building monitoring data | Physical stock and intranet; building management system; maintenance management systems | Definition of a unique identifier (ID) for each object and space | Improved data consistency, intelligence in the model and reports generation; integration of facility systems | Correlating different kind of data sources; information exchanges |
| Laboratory and office building 2018, [37,38] | Developing more efficient data collection in post-occupancy facilities management | To gather and communicate | Mechanical and electrical asset data | As-built 2D drawings; project documents; asset data list | Comparison among different methods: manual; spreadsheet; CSV; IFC | Not discussed | Data transferring processes |
| Public University building 2018, [39] | Creating a central facility data repository to support FM tasks | To gather and generate | List of maintenance and equipment information | Owner’s guidelines and handover products | COBie and IFC | Easier updating of CMMS thanks to handover BIM models | Data transfer and data quality control; needs for resources and collaboration among teams |
| Melzo’s school buildings, 2018, [40] | Developing a decision support model to define the priorities of refurbishment actions | To gather and analyze | List of information regarding accessibility; energy efficiency; acoustic performance | Legislation and technical standards; thermal simulations; | SQL and Dynamo | Semi-automatic evaluation of the level of compliance of existing buildings, with reduced time and costs | Lack of information suitable to perform a complete assessment in BIM models |
| Training center 2019, [41] | Merging BIM and Product-Service System to enhance maintenance operations | To gather and communicate | List of ordinary and extraordinary maintenance activities information | Maintenance reports and interviews with customers and suppliers | Not discussed | More effective management of maintenance activities, facilitated data record and tracking | Lack of knowledge and skills concerning the use of BIM tools |
| Hospitals in Scandinavia and Denmark 2019, [42] (cases A and B) | Investigating the enabling and constraining elements of digital FM in Scandinavia. | Not discussed | Building inventory | Design and construction information | Manual integration of as-built information in FM systems (case A); customized classification system (case B) | Not perceived (case A); time savings thanks to common project library shared by different design teams (case B) | Information exchange; few interests in ICT investment; lack of knowledge concerning ICT implementation; needs for digitalization strategy |
| Performance Category | Example of Indicator |
|---|---|
| Technical | Good lay-out of evacuation routes |
| Structural condition [number of defects, severity] | |
| Functional | Suitability of spaces [occupation/m2] |
| Air quality [CO2 level] | |
| Behavioral | Thermal comfort [number of complaints about temperature year] |
| Aesthetic | Façade appearance [peeling defects on façade/m2] |
| Environmental | Waste generation [kg/year] |
| Energy consumption [kWh/m2/year] |
| Work Orders History | |
| WorkOrderID | Description |
| BuildingID | DateOfRegistration |
| DateOfCompletition | Duration |
| Requests for Intervention | |
| RequestID | Created by |
| Reported by | Description |
| Location | ContractualAuthority |
| SiteID | BuildingID |
| FloorID | UniteID |
| RoomID | Equipment |
| DateRequestCreated | UrgencyLevel |
| UrgencyTimeConstraints | ProblemType |
| InterventionType | ResolutionType |
| InsuranceDeductable | ExpectedCompletitionDate |
| MaintenanceCompany | DateOfCompletition |
| Notes | StatusID |
| Parameter Name | |
|---|---|
| Particle concentration | Air volumes/air exchange |
| Microbiological concentration | Noise |
| Anesthetic gases | Recovery time |
| Microclimatic conditions | Water quality |
| Pressure gradient | Lighting intensity |
| 1 | 2 | 3 | 4 | 5 | 6 | 7 | Weights % | ||
|---|---|---|---|---|---|---|---|---|---|
| Contamination at rest | 1 | 1.00 | 0.19 | 0.64 | 0.40 | 0.26 | 0.15 | 0.93 | 4 |
| Contamination in operational | 2 | 5.27 | 1.00 | 4.57 | 0.73 | 0.44 | 0.27 | 4.78 | 14 |
| Microclimatic conditions at rest | 3 | 1.57 | 0.22 | 1.00 | 0.20 | 0.19 | 0.15 | 0.51 | 4 |
| Microclimatic conditions in operational | 4 | 2.48 | 1.37 | 4.94 | 1.00 | 0.26 | 0.21 | 2.64 | 12 |
| Air volumes/Air exchanges/Recovery time | 5 | 3.90 | 2.27 | 5.39 | 3.78 | 1.00 | 0.27 | 2.47 | 21 |
| Anesthetic gases concentration | 6 | 6.65 | 3.71 | 6.65 | 4.72 | 3.66 | 1.00 | 5.62 | 40 |
| Noise | 7 | 1.08 | 0.21 | 1.98 | 0.38 | 0.40 | 0.18 | 1.00 | 5 |
| N° Parameter | Parameter Name | N° Task | Task Description |
|---|---|---|---|
| 1 | Contamination at rest | 1.1 | HEPA filters inspection |
| 1.2 | HVAC pipes inspection | ||
| 2 | Contamination in operational | 2.1 | Behavioral protocols check |
| 3–4 | Microclimatic conditions at rest and in operational | 3.1 | Project condition check |
| 3.2 | ATU supplied power control | ||
| 5 | Air exchanges/Recovery time | 5.1 | Filters inspection |
| 5.2 | Load loss check | ||
| 5.3 | Forced air volume calculation | ||
| 5.4 | Mixing and ventilation efficiency control | ||
| 6 | Anesthetic gases concentration | 6.1 | Pipes fitting controls (high- and low-pressure systems) |
| 6.2 | Gas evacuation system controls | ||
| 7 | Noise | 7.1 | Air-cooled inspection |
| 7.2 | HVAC ducts inspection | ||
| 7.3 | ATU inspection |
| Orthopedic Surgery Room | 1 | 0 | 0 | 0 | 0 | 0 | 1 |
| General Surgery Room | 1 | 0 | 0 | 1 | 0 | 0 | 1 |
| Pediatric Surgery Room | 1 | 0 | 0 | 0 | 0 | 0 | 1 |
© 2019 by the authors. Licensee MDPI, Basel, Switzerland. This article is an open access article distributed under the terms and conditions of the Creative Commons Attribution (CC BY) license (http://creativecommons.org/licenses/by/4.0/).
Share and Cite
Marmo, R.; Nicolella, M.; Polverino, F.; Tibaut, A. A Methodology for a Performance Information Model to Support Facility Management. Sustainability 2019, 11, 7007. https://doi.org/10.3390/su11247007
Marmo R, Nicolella M, Polverino F, Tibaut A. A Methodology for a Performance Information Model to Support Facility Management. Sustainability. 2019; 11(24):7007. https://doi.org/10.3390/su11247007
Chicago/Turabian StyleMarmo, Rossella, Maurizio Nicolella, Francesco Polverino, and Andrej Tibaut. 2019. "A Methodology for a Performance Information Model to Support Facility Management" Sustainability 11, no. 24: 7007. https://doi.org/10.3390/su11247007
APA StyleMarmo, R., Nicolella, M., Polverino, F., & Tibaut, A. (2019). A Methodology for a Performance Information Model to Support Facility Management. Sustainability, 11(24), 7007. https://doi.org/10.3390/su11247007

