Study on Sharing Characteristics and Sustainable Development Performance: Mediating Role of the Ecosystem Strategy
Abstract
:1. Introduction
- Does a positive correlation exist between sharing characteristics and ecosystem strategy?
- Does a positive correlation exist between sharing characteristics and sustainable development?
- Does a positive correlation exist between ecosystem strategy and sustainable development?
- Does a mediating effect of ecosystem strategy exist in the relationship between sharing characteristics and sustainable development performance?
2. Literature Review and Hypothesis
2.1. Sharing Characteristics
2.2. Business Ecosystem and Ecosystem Strategy
2.3. Sustainable Development Performance (SDP)
2.4. Research Hypothesis
2.4.1. Relationship between Sharing Characteristics and Ecosystem Strategy
2.4.2. Relationship between Sharing Characteristics and Sustainable Development Performance
2.4.3. Relationship between Ecosystem Strategy and Sustainable Development Performance
2.4.4. Mediating Effect of Ecosystem Strategy on Sharing Characteristics and Sustainable Development Performance
3. Methodology
3.1. Sample and Data Collection
3.2. Variables and Measurement
3.3. Analysis Methods
4. Research Results
4.1. Correlation Analysis of the Variables
4.2. Reliability and Validity Analysis
4.3. Exploratory Factor Analysis
4.4. Test of the Mediating Effect of Ecosystem Strategy on the Relationship between Sharing Characteristics and the Economic Performance of SDP
4.5. Test of the Mediating Effect of Ecosystem Strategy on the Relationship between Sharing Characteristics and Environmental Performance of SDP
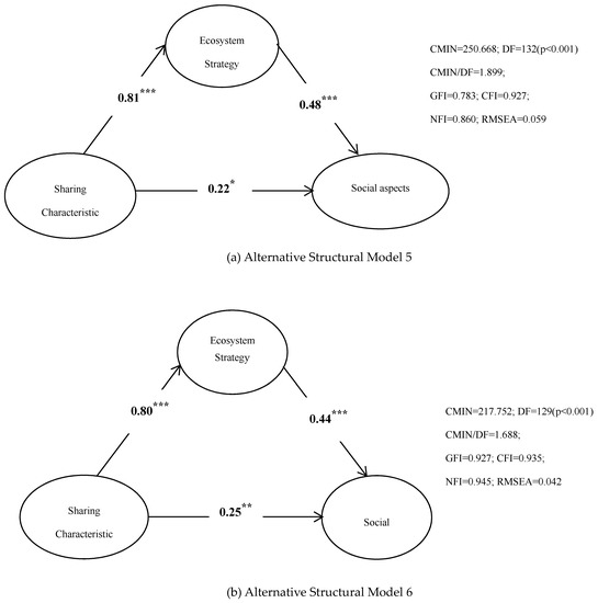
4.6. Test of the Mediating Effect of Ecosystem Strategy on the Relationship between Sharing Characteristics and Social Performance of SDP
4.7. Hypothesis Testing Results
5. Discussion
6. Conclusions
6.1. Implications and Contributions
6.2. Limitations and Further Studies
Author Contributions
Funding
Conflicts of Interest
Appendix A. Evaluation of Firms’ Characteristics on Sharing, Ecosystem Strategy, and Sustainability
| Sharing Characteristic | |||||
|---|---|---|---|---|---|
| Strongly disagree———strongly agree | |||||
| 1 | 2 | 3 | 4 | 5 | |
| Our company has a very close social relationship with users. | |||||
| Our company and users have a high degree of common ownership of resources. | |||||
| Our relationship with the user is highly interdependent. | |||||
| Our business (product or service) relationship with users is very close to pure sharing. | |||||
| Our business (product or service) platform creates social networking opportunities for our users. | |||||
| Our company and users have a high level of goal consistency in improving resource utilization efficiency and utilizing excess resources. | |||||
| Ecosystem Strategy | |||||
| Strongly disagree———strongly agree | |||||
| 1 | 2 | 3 | 4 | 5 | |
| We strive to cultivate a shared value proposition with our users. | |||||
| We strive to adhere to the common development goals of the company with our users. | |||||
| We strive to maintain the relationship of interdependence between the company and users. | |||||
| Employees and users of our company have a clear role to play in business development. | |||||
| We strive to promote friendly relationship of interdependencies among the users. | |||||
| We strive to improve our competitive advantages through the ways of innovation. | |||||
| We ask for trust between employees and users. | |||||
| We maintain the healthy competition and friendly cooperation between the company and users, and among users. | |||||
| Sustainable Development Performance | |||||
| Strongly disagree———strongly agree | |||||
| 1 | 2 | 3 | 4 | 5 | |
| Economic aspects | |||||
| Our company’s operating profit margin is higher than the average level of similar enterprises. | |||||
| Our company’s investment rate of return is higher than the average level of similar enterprises. | |||||
| Our company’s operating income growth rate is higher than the average level of similar enterprises. | |||||
| Environmental aspects | |||||
| Our company’s utilization rate of resources is higher than the average level of similar enterprises. | |||||
| Our company has a high utilization rate of excess resources. | |||||
| Our company’s products or services are of high quality and safety. | |||||
| Our company conforms the requirements of government’s environmental protection policy. | |||||
| Social aspects | |||||
| Our company’s user satisfaction is very high. | |||||
| Our company’s employee satisfaction is very high. | |||||
| Our company’s social integrity is very high. | |||||
| Our company has always been fair competition and pay taxes according to the law. | |||||
References
- Cheng, M. Sharing economy: A review and agenda for future research. Int. J. Hosp. Manag. 2016, 57, 60–70. [Google Scholar] [CrossRef]
- Martin, C.J. The sharing economy: A pathway to sustainability or a nightmarish form of neoliberal capitalism? Ecol. Econ. 2016, 121, 149–159. [Google Scholar] [CrossRef]
- Schor, J. Debating the sharing economy. J. Self-Gov. Manag. Econ. 2014, 4, 7–22. [Google Scholar]
- Berg, A.; Hukkinen, J.I. The paradox of growth critique: Narrative analysis of the Finnish sustainable consumption and production debate. Ecol. Econ. 2011, 72, 151–160. [Google Scholar] [CrossRef]
- Frenken, K. Sustainability perspectives on the sharing economy. Environ. Innov. Soc. Transit. 2017, 23, 1–2. [Google Scholar] [CrossRef]
- Heinrichs, H. Sharing economy: A potential new pathway to sustainability. Gaia-Ecol. Perspect. Sci. Soc. 2013, 22, 228–231. [Google Scholar] [CrossRef]
- Curtis, S.K.; Lehner, M. Defining the sharing economy for sustainability. Sustainability 2019, 11, 567. [Google Scholar] [CrossRef]
- Kathan, W.; Matzler, K.; Veider, V. The sharing economy: Your business model’s friend or foe? Bus. Horiz. 2016, 59, 663–672. [Google Scholar] [CrossRef]
- Lamberton, C.P.; Rose, R.L. When is ours better than mine? A framework for understanding and altering participation in commercial sharing systems. J. Mark. 2012, 76, 109–125. [Google Scholar] [CrossRef]
- Gregory, A.; Halff, G. Understanding public relations in the ‘sharing economy’. Public Relat. Rev. 2017, 43, 4–13. [Google Scholar] [CrossRef]
- Habibi, M.R.; Kim, A.; Laroche, M. From sharing to exchange: An extended framework of dual modes of collaborative nonownership consumption. J. Assoc. Consum. Res. 2016, 1, 277–294. [Google Scholar] [CrossRef]
- Brundtland, G.H. Our Common Future; World Commission on Environmental Development: New York, NY, USA, 1987. [Google Scholar]
- Elkington, J. 25 Years Ago I Coined the Phrase ‘Triple Bottom Line.’ Here’s Why It’s Time to Rethink It. Harv. Bus. Rev. 2018. Available online: https://hbr.org/2018/06/25-years-ago-i-coined-the-phrase-triple-bottom-line-heres-why-im-giving-up-on-it (accessed on 25 September 2018).
- Wood, D.J. Corporate social performance revisited. Acad. Manag. Rev. 1991, 16, 691–718. [Google Scholar] [CrossRef]
- Waddock, S.; Graves, S.B. Finding the link between stakeholder relations and quality of management. J. Invest. 1997, 6, 20–24. [Google Scholar] [CrossRef]
- Orlitzky, M.; Schmidt, F.L.; Rynes, S.L. Corporate social and financial performance: A meta-analysis. Organ. Stud. 2003, 24, 403–441. [Google Scholar] [CrossRef]
- Kang, S.; Na, Y. The effect of the relationship characteristics and social capital of the sharing economy business on the social network, relationship competitive advantage, and continuance commitment. Sustainability 2018, 10, 2203. [Google Scholar] [CrossRef]
- Sung, E.; Kim, H.; Lee, D. Why Do People Consume and Provide Sharing Economy Accommodation?—A Sustainability Perspective. Sustainability 2018, 10, 2072. [Google Scholar] [CrossRef]
- Liu, Y.; Yang, Y. Empirical examination of users’ adoption of the sharing economy in China using an expanded technology acceptance model. Sustainability 2018, 10, 1262. [Google Scholar] [CrossRef]
- Marquis, C.; Yang, Z. The sharing economy in China: Toward a unique local model. China Policy Rev. 2014, 9, 109–111. [Google Scholar]
- Chinese State Information Center. Report on China’s Collaborative Economy Development. China Internet Association Sharing Economy Work Committee: 2019. Available online: http://www.sic.gov.cn/archiver/SIC/UpFile/Files/Default/20190301115908284438.pdf (accessed on 2 October 2019). (In Chinese)
- Ma, Y.; Zhang, H. Development of the Sharing Economy in China: Challenges and Lessons. In Innovation, Economic Development, and Intellectual Property in India and China; Springer: Singapore, 2019; pp. 467–484. [Google Scholar]
- Li, K. Report on the work of the government 2016 (extract). Hum. Rights 2016, 2, 170–182. [Google Scholar]
- Sundararajan, A. The Sharing Economy: The End of Employment and the Rise of Crowd-Based Capitalism; MIT Press: Cambridge, MA, USA, 2016. [Google Scholar]
- Gobble, M.A.M. Defining the Sharing Economy. Res.-Technol. Manag. 2017, 60, 59–63. [Google Scholar] [CrossRef]
- Lessig, L. Remix: Making Art and Commerce Thrive in the Hybrid Economy; Penguin: New York, NY, USA, 2008. [Google Scholar]
- Price, J.A. Sharing: The Integration of Intimate Economics. Anthropologica 1975, 17, 3–27. [Google Scholar] [CrossRef]
- Belk, R. Sharing. J. Consum. Res. 2010, 36, 715–734. [Google Scholar] [CrossRef]
- Habibi, M.R.; Davidson, A.; Laroche, M. What managers should know about the sharing economy. Bus. Horiz. 2017, 60, 113–121. [Google Scholar] [CrossRef]
- Moore, J.F. Predators and prey: A new ecology of competition. Harv. Bus. Rev. 1993, 71, 75–86. [Google Scholar]
- Moore, J.F. The Death of Competition: Leadership and Strategy in the Age of Business Ecosystems; HarperCollins Publishers: New York, NY, USA, 1996. [Google Scholar]
- Cusumano, M. Technology strategy and management the evolution of platform thinking. Commun. ACM 2010, 53, 32–34. [Google Scholar] [CrossRef]
- Kumar, P.; Dass, M.; Kumar, S. From competitive advantage to nodal advantage: Ecosystem structure and the new five forces that affect prosperity. Bus. Horiz. 2015, 58, 469–481. [Google Scholar] [CrossRef]
- Adner, R. Ecosystem as Structure: An Actionable Construct for Strategy. J. Manag. 2017, 43, 39–58. [Google Scholar] [CrossRef]
- Gawer, A.; Cusumano, M.A. Platform Leadership: How Intel, Microsoft, and Cisco Drive Industry Innovation; Harvard Business School Press: Boston, MA, USA, 2002; Volume 5, pp. 29–30. [Google Scholar]
- Parker, G.G.; Van Alstyne, M.W.; Choudary, S.P. Platform Revolution: How Networked Markets Are Transforming the Economyand How to Make Them Work for You; WW Norton & Company: New York, NY, USA, 2016. [Google Scholar]
- Hagiu, A.; Wright, J. Multi-sided platforms. Int. J. Ind. Organ. 2015, 43, 162–174. [Google Scholar] [CrossRef]
- Kocmanova, A.; Docekalova, M.P.; Simanaviciene, Z. Corporate sustainability measurement and assessment of Czech manufacturing companies using a composite indicator. Eng. Econ. 2017, 28, 88–100. [Google Scholar] [CrossRef]
- Desimone, L.D.; Popoff, F. Eco-efficiency: The business link to sustainable development. Int. J. Sustain. High. Educ. 2000, 1, 305–308. [Google Scholar] [CrossRef]
- Dyllick, T.; Hockerts, K. Beyond the business case for corporate sustainability. Bus. Strategy Environ. 2002, 11, 130–141. [Google Scholar] [CrossRef]
- Estapé-Dubreuil, G.; Ashta, A.; Hédou, J.P. Micro-equity for sustainable development: Selection, monitoring and exit strategies of micro-angels. Ecol. Econ. 2016, 130, 117–129. [Google Scholar] [CrossRef]
- Bansal, P. Evolving sustainably: A longitudinal study of corporate sustainable development. Strateg. Manag. J. 2005, 26, 197–218. [Google Scholar] [CrossRef]
- Chang, D.S.; Kuo, L.C.R. The Effects of Sustainable Development on Firms’ Financial Performance-an Empirical Approach. Sustain. Dev. 2008, 16, 365–380. [Google Scholar] [CrossRef]
- Docekalova, M.P.; Kocmanova, A. Composite indicator for measuring corporate sustainability. Ecol. Indic. 2016, 61, 612–623. [Google Scholar] [CrossRef]
- Chase, R. Peers Inc: How People and Platforms are Inventing the Collaborative Economy and Reinventing Capitalism; Public Affairs: New York, NY, USA, 2015. [Google Scholar]
- Stephany, A. The Business of Sharing: Making It in the New Sharing Economy; Palgrave Macmillan Limited: London, UK, 2016. [Google Scholar]
- Rennings, K.; Wiggering, H. Steps towards indicators of sustainable development: Linking economic and ecological concepts. Ecol. Econ. 1997, 20, 25–36. [Google Scholar] [CrossRef]
- Bodosca, S. Priorities and Strategies for Sustainable Development in Tourism. Available online: https://www.researchgate.net/publication/308098497 (accessed on 8 December 2017).
- Baumgartner, R.J. Managing corporate sustainability and CSR: A conceptual framework combining values, strategies and instruments contributing to sustainable development. Corp. Soc. Responsib. Environ. Manag. 2014, 21, 258–271. [Google Scholar] [CrossRef]
- Graça, P.; Camarinha-Matos, L.M. Performance indicators for collaborative business ecosystems: Literature review and trends. Technol. Forecast. Soc. Chang. 2017, 116, 237–255. [Google Scholar] [CrossRef]
- Yan, H.; Yan, P.; Ma, L. Study on the performance of core enterprise in business ecosystem based on AHP-FCE. In Proceedings of the 2009 International Conference on Information Management, Innovation Management and Industrial Engineering, Xi’an, China, 26–27 December 2009; Volume 3, pp. 228–231. [Google Scholar]
- Zhao, M. Analysis into the Construction of Business Ecosystem of Backbone Enterprises and Evolution of Strategic Points: A Case Study based on Alibaba Group and Apple Inc. J. Chongqing Univ. Sci. Technol. (Soc. Sci. Ed.) 2017, 2, 43–46. (In Chinese) [Google Scholar]
- Graça, P.; Camarinha-Matos, L.M. A Proposal of Performance Indicators for Collaborative Business Ecosystems. Collab. Hyperconnect. World 2016, 480, 253–264. [Google Scholar]
- Gunzler, D.; Chen, T.; Wu, P.; Zhang, H. Introduction to mediation analysis with structural equation modeling. Shanghai Arch. Psychiatry 2013, 25, 390–394. [Google Scholar] [PubMed]
- Wu, X.; Zhi, Q. Impact of Shared Economy on Urban Sustainability: From the Perspective of Social, Economic, and Environmental Sustainability. Energy Procedia 2016, 104, 191–196. [Google Scholar] [CrossRef]
- Lichtenthaler, U. Six principles for shared management: A framework for the integrated economy. J. Bus. Strategy 2016, 37, 3–11. [Google Scholar] [CrossRef]
- Jia, P.J. Financial Risks Exposed by the Wave of Bankruptcy of Shared Bikes. Beijing Daily, 29 November 2017; 27. (In Chinese) [Google Scholar]
- Shang, Y.Q. Where Should Shared Bikes Go? CIEN, 8 December 2017; 44. (In Chinese) [Google Scholar]
- Wang, Z.Y. Bankruptcy: Warning of Shared Bikes. Xinjiang Daily, 21 June 2017; 49. (In Chinese) [Google Scholar]
- Yang, Q. Shared Bikes: Game of Capital. China Entrep. 2017, 24, 14–15. (In Chinese) [Google Scholar]



| Business | Number | Percentage (%) |
|---|---|---|
| Co-working | 22 | 25.6 |
| Shareable bikes | 15 | 16.7 |
| Short rental | 13 | 14.4 |
| Online car-hailing | 9 | 10.0 |
| Others | 7 | 7.8 |
| Sharable chargers | 5 | 5.6 |
| Sharable umbrellas | 4 | 4.4 |
| Logistics | 4 | 4.4 |
| Financial technology | 4 | 4.4 |
| Sharable parking lot | 2 | 2.2 |
| Online shopping platform | 2 | 2.2 |
| Catering | 2 | 2.2 |
| Total | 90 | 100 |
| Variables | M | SD | 1 | 2 | 3 | 4 | 5 |
|---|---|---|---|---|---|---|---|
| 1.Sharing characteristic | 2.86 | 0.79 | 1 | ||||
| 2. Ecosystem strategy | 3.34 | 0.83 | 0.726 ** | 1 | |||
| 3. Economic aspects | 3.51 | 0.74 | 0.291 ** | 0.182 | 1 | ||
| 4. Environmental aspects | 3.59 | 0.58 | 0.609 ** | 0.628 ** | 0.496 ** | 1 | |
| 5. Social aspects | 3.66 | 0.59 | 0.672 ** | 0.794 ** | 0.188 | 0.738 ** | 1 |
| Variables | Cronbach’s Alpha | CMIN/DF | GFI | CFI | NFI | RMSEA |
|---|---|---|---|---|---|---|
| Sharing characteristic | 0.93 | 1.89 | 0.96 | 0.99 | 0.97 | 0.04 |
| Ecosystem strategy | 0.95 | 1.84 | 0.93 | 0.98 | 0.96 | 0.05 |
| Economic aspects | 0.91 | 1.53 | 0.99 | 1.00 | 0.99 | 0.02 |
| Environmental aspects | 0.82 | 1.69 | 0.98 | 0.99 | 0.98 | 0.03 |
| Social aspects | 0.91 | 1.35 | 0.98 | 0.99 | 1.00 | 0.02 |
| Reference value | >0.7 | <2 | >0.9 | >0.9 | >0.9 | <0.08 |
| Variables and Items for Measurement | Factor Loading | Cumulative Explanation Variance | KMO-Bartlett Test |
|---|---|---|---|
| Sharing Characteristic | 74.19% | 0.853 *** | |
| SC1. Our company has a very close social relationship with users | 0.78 | ||
| SC2. Our company and users have a high degree of common ownership of resources | 0.64 | ||
| SC3. Our relationship with the user is highly interdependent | 0.80 | ||
| SC4. Our business (product or service) relationship with users is very close to pure sharing | 0.75 | ||
| SC5. Our business (product or service) platform creates social networking opportunities for our users | 0.77 | ||
| SC6. Our company and users have a high level of goal consistency in improving resource utilization efficiency and utilizing excess resources | 0.72 | ||
| Ecosystem Strategy | 74.37% | 0.904 *** | |
| ES1. We strive to cultivate a shared value proposition with our users | 0.86 | ||
| ES2. We strive to adhere to the common development goals of the company with our users | 0.90 | ||
| ES3. We strive to maintain the relationship of interdependence between the company and users | 0.89 | ||
| ES4. Employees and users of our company have a clear role to play in business development | 0.78 | ||
| ES5. We strive to promote friendly relationship of interdependencies among the users | 0.91 | ||
| ES6. We strive to improve our competitive advantages through the ways of innovation | 0.79 | ||
| ES7. We ask for trust between employees and users | 0.89 | ||
| ES8. We maintain the healthy competition and friendly cooperation between the company and users, and among users | 0.88 | ||
| Sustainable Development Performance | |||
| Economic aspects | 84.35% | 0.744 *** | |
| SDP1. Our company’s operating profit margin is higher than the average level of similar enterprises | 0.85 | ||
| SDP2. Our company’s investment rate of return is higher than the average level of similar enterprises | 0.87 | ||
| SDP3. Our company’s operating income growth rate is higher than the average level of similar enterprises | 0.81 | ||
| Environmental aspects | 65.47% | 0.687 *** | |
| SDP4. Our company’s utilization rate of resources is higher than the average level of similar enterprises | 0.60 | ||
| SDP5. Our company has a high utilization rate of excess resources | 0.71 | ||
| SDP6. Our company’s products or services are of high quality and safety | 0.63 | ||
| SDP7. Our company conforms the requirements of government’s environmental protection policy | 0.65 | ||
| Social aspects | 79.90% | 0.788 *** | |
| SDP8. Our company’s user satisfaction is very high | 0.77 | ||
| SDP9. Our company’s employee satisfaction is very high | 0.83 | ||
| SDP10. Our company’s social integrity is very high | 0.81 | ||
| SDP11. Our company has always been fair competition, and pay taxes according to the law | 0.79 |
| Hypothesis | Testing Results |
|---|---|
| H.1: Sharing characteristics have a positive effect on the implementation of the ecosystem strategy. | Supported |
| H.2A: Sharing characteristics have a positive effect on the economic performance of SDP. | Supported |
| H.2B: Sharing characteristics have a positive effect on the environmental performance of SDP. | Failed to be supported |
| H.2C: Sharing characteristics have a positive effect on the social performance of SDP. | Supported |
| H.3A: Ecosystem strategy has a positive effect on the economic performance of SDP. | Failed to be supported |
| H.3B: Ecosystem strategy has a positive effect on the environmental performance of SDP. | Supported |
| H.3C: Ecosystem strategy has a positive effect on the social performance of SDP. | Supported |
| H.4A: Ecosystem strategy plays a mediating role in the economic performance relationship between the sharing characteristics and SDP. | Failed to be supported |
| H.4B: Ecosystem strategy plays a mediating role in the environmental performance relationship between the sharing characteristics and SDP. | Supported |
| H.4C: Ecosystem strategy plays a mediating role in the social performance relationship between the sharing characteristics and SDP. | Supported |
© 2019 by the authors. Licensee MDPI, Basel, Switzerland. This article is an open access article distributed under the terms and conditions of the Creative Commons Attribution (CC BY) license (http://creativecommons.org/licenses/by/4.0/).
Share and Cite
Chen, D.; You, N.; Lv, F. Study on Sharing Characteristics and Sustainable Development Performance: Mediating Role of the Ecosystem Strategy. Sustainability 2019, 11, 6847. https://doi.org/10.3390/su11236847
Chen D, You N, Lv F. Study on Sharing Characteristics and Sustainable Development Performance: Mediating Role of the Ecosystem Strategy. Sustainability. 2019; 11(23):6847. https://doi.org/10.3390/su11236847
Chicago/Turabian StyleChen, Dezhi, Ningning You, and Feng Lv. 2019. "Study on Sharing Characteristics and Sustainable Development Performance: Mediating Role of the Ecosystem Strategy" Sustainability 11, no. 23: 6847. https://doi.org/10.3390/su11236847
APA StyleChen, D., You, N., & Lv, F. (2019). Study on Sharing Characteristics and Sustainable Development Performance: Mediating Role of the Ecosystem Strategy. Sustainability, 11(23), 6847. https://doi.org/10.3390/su11236847

