Next Article in Journal
Mottainai!—A Practice Theoretical Analysis of Japanese Consumers’ Food Waste Reduction
Next Article in Special Issue
Socio-Problematization of Green Chemistry: Enriching Systems Thinking and Social Sustainability by Education
Previous Article in Journal
Factors Contributing to the Relationship between Driving Mileage and Crash Frequency of Older Drivers
Previous Article in Special Issue
Roles of Environmental System Knowledge in Promoting University Students’ Environmental Attitudes and Pro-Environmental Behaviors
 
 
Font Type:
Arial Georgia Verdana
Font Size:
Aa Aa Aa
Line Spacing:
Column Width:
Background:
Article

Getting Involved with Vaccination. Swiss Student Teachers’ Reactions to a Public Vaccination Debate

Department of Science; University of Teacher Education Lucerne, Pfistergasse 20, CH-6000 Lucerne 7, Switzerland
Sustainability 2019, 11(23), 6644; https://doi.org/10.3390/su11236644
Submission received: 6 October 2019 / Revised: 17 November 2019 / Accepted: 20 November 2019 / Published: 24 November 2019
(This article belongs to the Special Issue Teaching Sustainable Development Goals in Science Education)

Abstract

Vaccination is an explicit topic of the United Nations’ 2030 Agenda for Sustainable Development. The present article explores a new way of involving student teachers into the vaccination debate. To this aim, 273 students at a Swiss university for teacher education were invited to read a debate between a vaccination proponent and a vaccination opponent that had been published in a free local newspaper. Then, they were asked to judge five of the main arguments of each discussant and to take a (hypothetical) general decision in favor or against vaccination. This decision, the judgements, and students’ comments were investigated with a mixed method approach in order to better understand the students’ needs and to refine the new approach. It was found that the students eagerly took part in the intervention, but that they were very ambivalent concerning the arguments. They could be classified into three groups. Two groups, called the acceptors and the rejectors, supported the proponent and the opponent, respectively, and decided accordingly in favor or against vaccination. However, there remained a considerably large group that was called the hesitators. They were particularly ambivalent towards both types of argumentation, but, as structural equation modelling revealed, they eventually were more influenced by the arguments in favor than by those against vaccination. In their comments, these students wanted to know more about the prevented diseases, and they often referred to their personal experience but not to the experts’ arguments. It was concluded that this group would benefit most from the new type of intervention. A shared-decision approach, as is today prominently discussed in medicine, could improve its impact, and ways should be found to more seriously and consistently include empathetic understanding in pedagogical settings—for example, by adapting the three-step model from medicine or the reflective equilibrium approach from applied ethics.

1. Introduction

Vaccines are a suggested topic of the education for sustainable development goals, as they are included in the educational part of the 2030 Agenda for Sustainable Development, which was adopted by all United Nations member states in 2015. Schools could be important places for improving vaccination acceptancy in society. Dubé et al. point out that “ensuring education and knowledge about vaccines in younger individuals (children, adolescents, young adults), possibly through school-based programs, may provide a good opportunity to encourage future vaccine acceptance by parents and adults and minimize the potential for development of hesitancy” [1]. These authors indicate that more research is needed to evaluate such a strategy.
The present research has been conducted in the context of a Swiss teacher education university. In this institution, one week per year is reserved for health issues in schools. In this special week (called “Impulswoche,” a week for new impulses), all future teachers for primary and lower secondary levels learn about a variety of health issues in school, such as the management of chronic diseases in school, first-aid issues, common health problems in daily school life, and issues of prevention and health promotion in school.
The basic idea of this study was to test an intervention about vaccination during this special week. To achieve this, a vaccination debate published in a free local newspaper was presented to the students. Choosing a population of future teachers met Dubé et al.’s request for more strategy evaluation in two ways. First, many of these student teachers will indeed be parents themselves in a few years. Second, once on the job, they will teach children and adolescents about health issues. Therefore, it is important to understand how they react to vaccination information in the media. This may allow teacher training to be tailored to their needs.

2. Theoretical Background

Vaccine hesitancy is the dynamic and challenging period of indecision around accepting a vaccination. This hesitancy captures the concerns about the decision to vaccinate oneself or one’s children [2]. As the World Health Organization points out, the concept is complex and context-specific varying across time, place, and vaccines, including factors such as complacency, convenience, and confidence. The spectrum of hesitancy is wide and varying, going from “accepters,” who do not question vaccination at all, to “hesitaters,” who are unsure in their decision, to finally the “rejecters,” who outrightly reject vaccination [1].
Today, according to many public health experts, vaccination hesitancy is increasing among parents [3]. A number of surveys over the past two decades have concluded that, although parents generally consider immunization to be important, a majority of them reported vaccine concerns [4]. There is a broad range of factors contributing to these concerns. For example, parents are uncomfortable about mandatory vaccination, they feel unable to control potential adverse reactions, they prefer “natural” risks to “manmade” risks, and they have little to no experience of diseases prevented by vaccines, such as polio, measles, and diphtheria [4].
However, contrary to some experts’ explanations, parents’ decision against vaccination is not simply thoughtless, irrational, or the result of a lack of knowledge about vaccines. Detailed studies have shown that vaccine-refusing parents are well-informed individuals with considerable interest in health-related issues and who actively seek information [5].
Many other communication tools that help healthcare providers to discuss vaccination with vaccine-hesitant parents have been published, but they have seldom been evaluated [1]. In fact, there is still a significant lack of solid empirical information on effective strategies to address vaccine hesitancy [4]. In light of this, the SAGE Working Group on Vaccine Hesitancy emphasizes the importance of understanding the specific concerns of the various groups of vaccine-hesitant individuals [1]. In particular, studies are needed that test the effectiveness of delivering information to parents through different media in order to better inform public health awareness initiatives [3].
Many motives for non-compliance have to do with deliberate avoidance. Extensive research literature has suggested that reasons for opposing vaccination in general include concerns about vaccine safety and efficacy, as well as a distrust of the conventional medical establishment and government as health information sources [6,7]. People also avoid vaccination against diseases that they perceive as not serious or eradicated in their areas.
A good example is the case of Human Papilloma Virus (HPV) vaccination. Here, individuals often express concerns about HPV vaccine being too new to have accumulated sufficient long-term safety data. Parents are also concerned about the perceived connection between HPV vaccination and early sexual activity [8]. As a result, many parents of children and adolescents are reluctant to vaccinate their children. For example, in the US, according to the Center for Disease Control, only 43% of adolescents are up-to-date on their HPV vaccination [9]. In Switzerland, the estimated HPV immunization rate is 57%, following the vaccination campaign of 2008/09, which is still unsatisfactorily low [10].
Public health brochures and websites typically discuss vaccination via factual statements about its safety, effectiveness, and benefits, and they provide practical vaccination information (e.g., places to get vaccination). Usually, these documents do not introduce biological concepts that may be essential to addressing safety information needs and dismantling misunderstandings around vaccination.
In a qualitative study, Zeyer and Sidler investigated the impact of reading a standard HPV vaccination information flyer on the participants’ attitudes towards HPV vaccination. They found that reading the flyer had no impact on the students’ interest in receiving the vaccine, with pre-test misconceptions not affected by the flyer [11]. This raises questions about the sufficiency of factual information for belief changes and asks for different approaches to vaccination education.
Another place where individuals may encounter information about vaccinations is the school system [12]. However, the science education systems of most countries do not include the coverage of microbiology and immunology that would constitute conceptual basis for understanding vaccination [13]. Studies have suggested that European and US students at all grade levels have a limited understanding of viruses, contagion, vaccination, and vaccine-preventable diseases. For example, in a study with a sample of 11-year-olds in the UK, Byrne and Grace found that while most participants knew that microorganisms could cause diseases, their understanding of vaccination-induced prevention was very limited [14]. Many thought that vaccines attacked and killed pathogens, thus essentially viewing vaccines as medicine. While these students were young, other studies suggest that misinformation about microorganisms, infection and vaccination persist into later school years [15]. Focusing on knowledge about influenza, Romine, Barrow, and Folk discovered that Midwestern US high school students (grades 9–12) hold a number of misconceptions about vaccine and vaccination, including the belief that a vaccine acts as medicine [16].
In this context, it is be essential to know the attitude of teachers towards vaccination and the role of education in this context. Unfortunately, these questions seem to have been widely neglected in research thus far, e.g., [12]. In a small qualitative study, Zeyer and Di Rocco investigated problems with HPV vaccination in a Swiss lower secondary school. Interviews with students, teachers and parents revealed, that—besides the well-known reluctance of parents, particularly mothers—about half of the interviewed teachers questioned this vaccination and, generally, their role in the vaccination issue. The authors concluded that involving student teachers with vaccination issues would be an important and rewarding task in the education for sustainability [17].

3. Research Context, Research Question and Hypothesis

This study made use of an article in a free local paper, distributed to more than a million Swiss households. This free paper, provided by a Swiss supermarket chain, is very popular in Switzerland, and it is read and shared within families, particularly among parents and grandparents. Besides containing advertisements and marketing information, it also includes highly appreciated articles about issues of daily life and health.
The article used in this study included a debate on vaccines between the pro and the contra vaccination community in Switzerland [18]. The pro vaccination exponent was a professor for pediatric infectious diseases at Basel University Hospital. The contra vaccination exponent was a Swiss general practitioner, well known in Switzerland for his pointed rejection of vaccines and for attracting a great number of vaccination rejecters around him. In the article, both exponents presented their viewpoints by answering an interviewer’s questions, and they also were given the opportunity to directly contest their opponent’s statements. The article included a biographical sketch of each person but refrains from making an editorial comment.
The approach taken in this study was to give the article to the student teachers and to let them read it. Then, the students had to judge five core statements of each expert and to answer the question of how they would decide if they were parents and had to vaccinate their child.
The research question with this procedure was:
(RQ1) How and to what extent do the judgements relate to each student’s vaccination decision?
It was hypothesized that the pro and the contra arguments would have an approximately equal but inverse influence, i.e., that agreement with the pro vaccination argumentation would entail a positive vaccination decision and vice versa. Structural equation modelling provided an appropriate method for testing this hypothesis.
At the end of this procedure, the students had the opportunity to make comments about their vaccination decision.
The research question in this context was the following:
(RQ2) Can students’ comments be qualitatively classified into groups of different attitudes, and how do these groups relate to the students’ vaccination decision?

4. Method

4.1. Questionnaire

Five core statements of both standpoints were identified by carefully reading the article and discussing it with students of another group in another university. Each statement had to be judged on a scale between −3 (full dissent) and +3 (full consent). In this way, a questionnaire with 10 items was created, with 5 items representing the construct pro vaccination and 5 questions representing the construct contra vaccination. In a pre-test with 35 students, a classical factor analysis was done. Both constructs showed a high face validity and a good statistical reliability [19].
The items of the questionnaire are displayed in Table 1 and Table 2 below. The questionnaire included an additional item (No. 11). In this item, students were asked to imagine that they were parents and how they would “generally” decide about their child’s vaccinations: “In general, would you rather accept or reject vaccination for your child?” The students had to choose between “rather accept” (1) and “rather reject” (0).

4.2. Sample and Procedure

Data were collected during two “special weeks” of two consecutive years at a Swiss university of teacher education (see introduction). The definitive sample comprised 272 student teachers (see descriptive measures below).
Permission for participation and ethical approval was given by the authority of the Lucerne University of Teacher Education (Prorektorat Forschung Pädagogische Hochschule Luzern), which, in Switzerland, is the institutional board responsible for approving minimal-risk research, conducted with adult participants in an established educational setting. Before data collection, all students were informed about their right not to participate. All participants were adults over 18 years of age. No personally identifiable information was collected in the survey. There was no key connecting the answers to students. The students read the vaccination debate in the article. The questionnaire was distributed. At the end of the session, the volunteers were invited to contribute their completed questionnaire for the present study. A proctor, not connected to the course, collected contributed materials. Students not willing to contribute their materials retained them.
According to the Swiss Coordination Office for Research on Human beings (Kofam), this research project did not come under the scope of application of the Human Research Act, because the health-related data were collected anonymously [20].

4.3. Statistical Analysis

A classical statistical analysis was done by means of IBM SPSS (Version 25) [21]. For structural equation modelling (SEM), IBM SPSS AMOS 21.0 and the maximum-likelihood estimation approach were used [22].

4.4. The Structural Model

Structural equation modelling (SEM) is a statistical method that takes a confirmatory approach to a structural theory underlying some phenomenon. Hypothesized causal relations between involved factors are modelled by structural graphs and statistically tested in a simultaneous analysis of the entire system of variables. Its particular strength is the testing of theoretical constructs which are represented by latent variables [23]. The modeling estimates impact factors of causal influences and calculates covariances between variables. Because this study was particularly interested in the impact of experts’ arguments (condensed in two latent variables) on students’ decision making, SEM, a widely used method in social sciences, was considered to be appropriate [24].
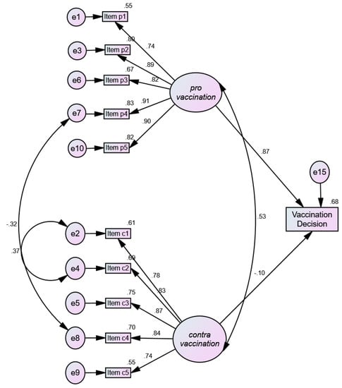
The tested structural model reflected the research hypothesis. Thus, the two endogenous variables, representing the pro vaccination construct (5 items) and the contra vaccination construct (5 items) were designed to model a symmetric causal impact on the variable vaccination decision (exogenous discrete variable). In other words, it was expected that the impact of the variable contra vaccination on the variable vaccination decision would be negative and the impact of pro vaccination on vaccination decision would be positive. Furthermore, SEM assumes as a standard—that the two variables pro vaccination and contra vaccination covary. The covariance was expected to be negative because the model represents a controversy between two experts of opposing opinion (see Figure 1).
A two-step process was established to test the model [23]. As a first step, the pro vaccination and contra variation measurement models were tested through a confirmatory factor analysis. The five items of each of these variables were then combined, not in a Likert scale, but rather with weighted factors that the program calculated. This allowed for a better fit of the full model. In a second step, the two measurement models and the decision variable were combined into the full model for the vaccination decision.

5. Results

Generally, it can be stated that the intervention was implemented without problems. The students were interested and focused. Though their participation in the study was explicitly declared as voluntary, the majority of the students filled in the questionnaire and completed the survey with a short comment.

5.1. Descriptive Measures

The data were collected from a total of 273 students. Data were excluded if a student had not answered every question or if answers could not definitively be identified. After this raw data cleaning, the sample included 255 students (18 omitted cases, 6.59%), 170 females (66.6%) and 85 males (33.3%). The mean age was Mage = 23.2 years (SD = 3.26).

5.1.1. Statistics of the Pro and Contra Vaccination Statements and of the Vaccination Decision

Table 1 and Table 2 display the pro vaccination and the contra vaccination statements, their means, and their standard deviations.
The Cronbach’s alpha for the five pro vaccination statements was 0.797, and it was 0.682 for the five contra vaccination statements, i.e., both scales were of acceptable internal reliability. The mean of the pro vaccination statements was 0.92 (SD 1.16), i.e., these statements were, on average, judged as slightly positive by the students. The mean of the contra vaccination statements was 0.22 (SD 1.06), i.e., the average judgment of these items was almost neutral.
The average student mean for the pro vaccination arguments was 0.0922 (SD 1.16), i.e., the students, on average, agreed slightly with the pro vaccination arguments. The average student mean for the contra vaccination arguments was smaller (0.023, SD 1.06), but the students, on average, also slightly agreed with the contra vaccination arguments. All in all, the students were, on average, almost neutral towards both groups of arguments, with a small advantage for the pro argumentation.
Two hundred and eight students answered that they would, in principle, vaccinate their child (76.6%). Forty-six students answered that they would decide against vaccination of their child (16.8%). Eighteen students (6.6%) did not answer this question.

5.1.2. Qualitative Content Analysis of Students’ Open Answers

The qualitative content analysis of the open question yielded four different student groups of different sizes. In the following, each of these groups is shortly described.
The rejectors group (15 students, 5.6%) reproduced arguments provided by the contra vaccination expert. Examples include:
To me, it is important that a child would go through the real disease. That makes them more immune than vaccination would do (stud8#38).
I believe that one should vaccinate as little as possible. The body does it itself. It gets then stronger (stud8#59).
There are no studies that investigate which other diseases can be triggered by vaccination (immunodeficiency, allergies, children’s diseases, etc.) (stud8#116).
In their open answer, the acceptors group reproduced arguments provided by the pro vaccination expert. This group contained of 68 students (26.7% of the sample). Examples of argumentation include:
Complications of the original disease are too dangerous. Children should be protected (stud 8#14).
Additional security. Vaccination complications are smaller, less probable (stud8#33)
I’d never expose my child to the risk of long-term effects, if I can prevent these (stud8#79).
We call the third group the evaluators. This group included 49 students (19.2%) and conveyed that they would not want to decide “in principle” but their decision would be dependent on the (perceived) severity of the illness. Many of them referred to concrete diseases that they perceived as severe and others they perceived as harmless and did not see a need to vaccinate against them. Here are some examples:
I’d vaccinate against measles by all means. For all other diseases I’d apply only the minimum (stud10#93).
I’d vaccinate against hepatitis, etc. Against the measles, [I’d vaccinate] only when the child is getting older (stud10#58).
Vaccination against children’s diseases only in adulthood, if the child has not already gone through it. Yes for vaccination against polio (stud10#008).
Finally, the last group referred to personal experience for motivating their decisions (Label “experiencers,” 35 students, 13.7%). Examples are:
I’ve been vaccinated myself—and I never experienced complications (stud10#60).
I’ve never got into the issue deeply, but I’ve been vaccinated myself and it did no harm to me (stud8#149).
I’ve never been vaccinated and it did no harm to me (stud9#131).
92 (36.1%) students did not provide a statement that could be coded (Label “not coded”), either because they didn’t write an answer or because the answer was not readable.
Table 3 and Table 4 bring the four essential groups into relation to the statistical results. Table 3 provides the numbers and the percentage of pro vaccination and contra vaccination decisions for each group. The percentage was calculated “within group.” That is, within the group of rejectors (15 students), fourteen students, i.e., 93.3% of them, answered that, in general, they would not vaccinate their child. One student, i.e., 6.7%, answered that, in general, they would vaccinate their child.
Table 4 displays how every group, on average, judged the core statements of the pro vaccination and the contra vaccination expert. In this table, we used the z-value, which shows how much each group, on average, deviated from the mean, as indicated in standard deviations. For example, if the z-value is −1, this shows, that the judgement of the respective group was one standard deviation more negative than the average judgement of all students. The same holds for the third column, which shows the z-values of the contra vaccination statements for each group.
Table 3 and Table 4 show that the situation with the rejecters was the most salient. They would generally decide against vaccination for their child (93.3%), and they were much more in favor of the contra vaccination argumentation (z-value 1.4) and against the pro vaccination argumentation (z-value −1.5) than the average student. Conversely, almost all of the acceptors (97.1%) generally decided in favor of vaccination. They were, on average, more in line with the pro vaccination argumentation than the average student and agreed less with the contra vaccination argumentation (z-value −0.55). Much more inconsistently appeared the constellation of the evaluators. They disagreed more than the average student with the pro vaccination arguments (z-value −0.63), but they agreed more with the contra vaccination arguments (z-value +0.47) than the average student. Nevertheless, they tended to decide for generally vaccinating their child (69%). Finally, very much in line with the average student, and thus very ambivalent, were the experiencers. They tended slightly more towards the pro vaccination arguments (z value +0.22), and slightly less towards the contra vaccination arguments (−0.18). Nevertheless, the clear majority of them (85,7%) opted, generally, in favor of vaccinating their child.
Table 5, finally, compares the distribution of the four groups in the general sample with the situation among those student teachers who had chosen science as one of their educational subjects. There were, in percentage terms, less acceptors within the science students (13.6%) than within the non-science students (26.8%), and less rejectors (2.3% vs. 6.1%). Among science students were more evaluators (27.3%) than among non-science students (16.2%). As to the experiencers, their percentage was approximately the same for both subgroups (13.6% vs. 12.7%).

5.2. The Structural Model

Structural modelling can add more insights to these findings, because it combines calculated impacts between different variables in one model. The full structural model for vaccination decisions is displayed in Figure 2. This figure includes all standardized regression weights.
As a first step, the fit of the model was investigated. The model was well-fitting and produced highly significant results. In technical terms, this means:
All factor loadings of the measurement model were statistically highly significant (p < 0.001), except the factor loading of contra vaccination on vaccination decision. The corresponding signs concurred with the hypotheses. The standardized estimates confirmed the formal validity of the individual items [23].
Descriptively, the model worked well, which was first indicated by a highly acceptable goodness-of-fit index (GFI) of 0.95 (>0.9 for good fit; for fit measures, see [25] p. 551ff). Second, the baseline comparison, the comparative fit index (CFI), was excellent (CFI = 0.989 (>0.9)).
From an inferential point of view, the model was compatible with the data (CMIN/DF = 1.496, p = 0.023,). Finally, RMSEA = 0.048 (<0.05) and PCLOSE = 0.517 (>0.5) also indicated a good fit.
As a next step, the relations between the variables were evaluated. It was found that, in accordance with the hypothesis, the explanatory power of the variable pro vaccination was very high. Indeed, its standardized regression weight on the variable vaccination decision was very high and highly significant (.874, p < 0.001). This means that the variable pro vaccination explained more than half of the variance of the variable vaccination decision (64%).
However, in contrast to the hypothesis, there was only a low and not significant impact of the variable contra vaccination on the variable vaccination decision (−0.101, p = 0.06), i.e., this variable had no statistical impact on the decision.
Furthermore, and also different from the hypothesis, the covariance between the two variables pro vaccination and contra vaccination was positive (0.53, p < 0.001). This suggests that most people who agreed with the pro vaccination also did with the contra vaccination and vice versa.
In addition, during the confirmatory process, two error correlations were added in order to improve the model fit. Both may have a straight forward interpretations. The negative covariance between the errors of items 7 and item 8 takes into account that these two statements are directly opposed, while the positive covariance between item 2 and item 4 reflects that these two statements are related in content.

6. Discussion

This study aimed to model the vaccination decision of student teachers after reading a debate between a person who supports vaccination and one who opposes it. The tested structural model reflects the hypothesis that agreeing with the arguments of the pro vaccination proponent would have a direct positive impact on the (hypothetical) decision of student teachers to vaccinate their own child. Conversely, it was assumed that the belief in arguments of the contra vaccination proponent would have a negative impact on that decision.
The model strongly confirmed the first part of the hypothesis. The pro vaccination variable explains 48% of the variation of the variable vaccination decision. The second part of the hypothesis, however, was not confirmed. In fact, there was no effect at all of the contra vaccination variable on the decision. This result was unexpected. Since the contra vaccination expert strongly argued against vaccination, one could assume that agreement with his arguments would entail rejection of vaccination.
The situation found its explanation in the descriptive statistical results. They produced four different groups. We called them the acceptors, the rejectors, the evaluators and the experiencers. The acceptors, the group that strongly believed in the pro vaccination argumentation, generally decided pro vaccination. The rejectors, the group that decisively reproduced the contra vaccination argumentation, consistently decided against vaccination. However, there were two considerable groups of students, the evaluators and the experiencers, who tended to be pro vaccination but were deeply unsure. The evaluators, in particular, tended strongly towards the contra argumentation but indicated that, in general, they would decide to vaccinate their child. The experiencers tended towards the pro argumentation, but they did not clearly disapprove of the contra argumentation. They also, in general, would decide to vaccinate their child.
The structural equation model mirrored this insecurity of many students in a highly positive covariance between the pro vaccination and the contra vaccination variables. It confirms that many students who believed in the pro vaccination argumentation also accepted the contra vaccination argumentation and vice versa. The two groups together, the evaluators and the experiencers, seem to represent those people who often are called the hesitators (see Introduction). In our sample, this group was rather large (77 of 160 coded students), and it explained the unexpected finding of the lack of impact of contra vaccination on vaccination decision. Many of the hesitators were positive, or at least non-negative towards the argumentation of the vaccination opponent. However, when it comes to a general decision for or against vaccination, they seemed to make a positive decision towards vaccination.
We conclude from this constellation that the hesitators represent a high potential target group for pro vaccination persuasion work. Actually, they are, in principle, pro vaccination. However, the impact of both the pro vaccination and the contra vaccination arguments on their general vaccination decision was small. Obviously, since they accepted both types of argumentation, their decision remained vastly unimpressed by the debate between the two experts.
Other factors seemed to be important in their decision-making process. The decision of evaluators depended on the type of vaccinations and on the diseases they aim to prevent. Their remarks in the survey showed that they want to know more about these contexts—and not about the general vaccination process—in order to be able to make an informed decision.
The second group of hesitators, the experiencers, based their decision on their personal experience with vaccinations in the past. If these experiences with concrete vaccinations were problematic, they decided against vaccination. In the other case (which is more frequent), positive vaccination experiences entailed a positive general decision. Again, both experts’ argumentations did not seem to decisively impact the decision making process.
An interesting group, finally, were the future science teachers. The percentage of acceptors among them was only half as large as in the non-science teacher group. Almost none of them belonged to the rejectors. If they were hesitators, they tended to belong to the evaluators, i.e., they wanted to know more about the diseases prevented by the different types of vaccinations. Only a small minority of them decided based on personal experiences.

7. Limitations

There were some limitations with this study. One limitation was the sample, as it was a census of two consecutive school years in a university of teacher education. However, because these students come from every part of Central Switzerland, they very much represent the teacher population there, with students from rural and urban areas, as well as students from different socio-economic backgrounds. In addition, the majority of females in the sample reflects the fact that more women than men become teachers for primary and secondary one levels. This statistical weakness was also tolerated because in daily life, it is mainly mothers who decide the vaccination status of their children.
Another limitation was that the structural model represented a very basic decision between “acceptors” and “rejecters.” The students were forced to decide between these two alternatives, which reflect only the two extremal points of vaccination hesitancy. This simplification was a consequence of the approach of using an article that only presented arguments of acceptors and rejecters.

8. Conclusions

All in all, it can be stated that the presented intervention at the university of teacher education was able to involve students and to successfully spark reflection and discussion. However, the results show that there is space for more. Obviously, the four groups that were identified have different needs and may benefit from different approaches.
The acceptors, the group that identifies with the pro vaccination argumentation in the text, seemed to be fine with this intervention and did not need further information. Conversely, the rejectors apparently followed the contra vaccination argumentation and did not ask for more information. Both groups seemed to have made up their minds and may be difficult to persuade to move away from their standpoints.
This is not the case for the two other groups, the evaluators and the experiencers, which together formed the group of hesitaters in this population. Tending basically towards vaccination acceptance, they nevertheless were insecure about the pro and contra argumentation’s value, and they eventually relied upon other points of view than those presented by both experts. The first group, the evaluators, asked for more concrete information about the prevented diseases. The experiencers ultimately based their decision on personal experience.
These results suggest that the chosen strategies of both experts, be they pro or contra vaccination, are fairly inappropriate for promoting vaccination. Both appeal to one group of students that is already convinced of their arguments, and, thus, each of them fails to have an impact on the fluid group of the hesitators that is still ready to change position.
Indeed, our findings suggest that hesitators need a different approach that may be captured best by the shared decision-making model, which is probably today’s most popular model in patient-centered medicine [26]. Shared decision-making has been defined as an approach where clinicians and patients share the best available evidence when faced with the task of making decisions. However, patients are also supported to consider personal options and to achieve informed preferences [27]. This description has also been condensed to the formula of getting both evidence and preferences into health care [28] (p. 407). Actually, this is more than a nice label, as Elwyn et al.’s (2017) article in the influential British Medical Journal pointed out:
“Instead of assuming that decisions should be guided by scientific consensus about effectiveness, shared decision making proposes that informed preferences—by which is meant what matters to patients and families—should play a major role in decision making processes. Shared decision making is more than being attentive to patients’ needs or concerns—it represents an important shift in the roles of both patients and clinicians.” [29] (p. 1).
Interestingly, in our newspaper article, the two experts (who both are physicians), addressed the evidence side of shared decision making. Surely, from the point of view of school medicine, the evidence of the pro vaccination expert was much better than that of the contra vaccination expert. Nevertheless, the latter also referred to evidence in the sense of experience and observed cases.
The hesitators in the student teachers’ collective, however, were found to be concerned with preference questions and asked for the opportunity to find out more about them. An adequate approach could be inspired by the three-step model of shared decision making [29], which has been developed to help physicians and patients to find their way between evidence and preference. It starts with choice talk, wherein the importance of respecting individual preferences is underlined and the role of uncertainty in medicine is explained. In a second step, the options talk, options are listed and potential harms and benefits are clarified. The process ends with step 3, the decision talk, wherein preferences are elicited, and, eventually, a decision is made or else deferred.
In this three-step model, the choice between scientific evidence and alternative evidence should be supported. Students obviously feel disconcerted and unsure vis-a-vis two completely disparate epistemic claims. The finding that science teacher students opted three times more for scientific evidence than other evidence suggests that science education could have a role here.
In the field of public understanding and public engagement of science, two strategies for dealing with such conflicts are well known and hotly debated [30]. The first strategy, called “learning orientation,” typically focuses on learning and understanding scientific content that, at least in principle, can be understood by the non-expert public. This approach fits with the direct positive impact of the pro vaccination argumentation on the vaccination decision. The second strategy, called “communications orientation,” focuses on improving attitudes about science and trust in scientists. This approach seems to be particularly suitable for dealing with the indirect negative attitudinal effect of the contra vaccination argumentation.
The two orientations differ in a fundamental way and normally are conceived as controversial in the field of public understanding of science [31]. Interestingly, the presented model suggests that both orientations seem to be indispensable for a successful campaign to increase vaccination acceptance, as they complement each other. The learning orientation obviously is present in research on vaccination hesitancy [1]. Indeed, the learning and understanding of vaccination content is one of the factors that has been demonstrated to be efficient [2]. The learning orientation has been investigated in a number of disciplinary communities, including educational psychology, learning sciences, and science education.
However, the communications orientation, aimed at attitudes and perceptions about science (so-called “nature of science attitudes”), seems to be a fairly new perspective for vaccination hesitancy. Nevertheless, it also has a long research tradition in communication sciences, social psychology, and, to some degree, in sociology and science and technology studies [30].
This research has been carried out in the context of teacher education in Switzerland. Qualitative research in Swiss schools has already been able to document how teachers’ negative nature of science attitudes can have a negative impact on the HPV vaccination decision [12,17,32]. Thus, a communications-oriented teacher education could have a considerable impact on this goal of the education for sustainable development.
Because the study’s findings so closely reflect the shared decision making approach, which is a widely accepted concept in medicine (see above), the respective conclusions may hold more generally. Sustainability interventions may often focus too much on evidence arguments and may tend to neglect the preference approach. For educational situations, this argument has recently been taken up and theoretically reframed by a newly emerging science pedagogy called Science|Environment|Health, which is interested in the mutual benefit between the three interdependent educational areas [33]. In complex living systems, this pedagogy argues, evidence-based practice has, for systems-theoretical reasons, a limited outreach and necessarily has to be completed by a preference approach. However, while evidence-based practice is based on systematic scientific understanding, the shaping of preferences needs empathetic understanding, which is, as a recent Science article expands, something completely different [34].
The present study shows that getting involved with vaccination needs more than what experts and public health brochures normally provide us with. Hesitators obviously do not want to hear solely experts’ talk and then decide for or against it on an epistemic level of understanding. In order to get really involved, they want to know more about the issue, particularly on the level of personal concerns. It has been suggested that, in Science|Environment|Health contexts (and vaccination is such a context), it could generally be wise to more seriously and consistently include empathetic understanding. It can be concluded that more research should be done on how to realize this in pedagogical settings, for example by adapting the three-step model (see above) from medicine or the reflective equilibrium approach from applied ethics, e.g., [35]. This request may also provide new impulses to future directions of research in sustainability education.

Funding

The authors received no specific funding for this work.

Conflicts of Interest

The authors declare no conflict of interest.

References

  1. Dubé, E.; Gagnon, D.; MacDonald, N.E.; Eskola, J.; Liang, X.; Chaudhuri, M. Strategies intended to address vaccine hesitancy: Review of published reviews. Vaccine 2015, 33, 4191–4203. [Google Scholar] [CrossRef]
  2. Jarrett, C.; Wilson, R.; O’Leary, M.; Eckersberger, E.; Larson, H.J.; Eskola, J. Strategies for addressing vaccine hesitancy: A systematic review. Vaccine 2015, 33, 4180–4190. [Google Scholar] [CrossRef] [PubMed]
  3. Sadaf, A.; Richards, J.L.; Glanz, J.; Salmon, D.A.; Omer, S.B. A systematic review of interventions for reducing parental vaccine refusal and vaccine hesitancy. Vaccine 2013, 31, 4293–4304. [Google Scholar] [CrossRef] [PubMed]
  4. Salmon, D.A.; Dudley, M.Z.; Glanz, J.M.; Omer, S.B. Vaccine hesitancy: Causes, consequences, and a call to action. Am. J. Prev. Med. 2015, 49, 391–398. [Google Scholar] [CrossRef] [PubMed]
  5. Dubé, E.; Vivion, M.; Sauvageau, C.; Gagneur, A.; Gagnon, R.; Guay, M. “Nature does things well, why should we interfere?” Vaccine hesitancy among mothers. Qual. Health Res. 2016, 26, 411–425. [Google Scholar] [CrossRef] [PubMed]
  6. Salmon, D.A.; Moulton, L.H.; Omer, S.B.; DeHart, M.P.; Stokley, S.; Halsey, N.A. Factors associated with refusal of childhood vaccines among parents of school-aged children: A case-control study. Arch. Pediatr. Adolesc. Med. 2005, 159, 470–476. [Google Scholar] [CrossRef]
  7. Thorpe, E.L.; Zimmerman, R.K.; Steinhart, J.D.; Lewis, K.N.; Michaels, M.G. Homeschooling parents’ practices and beliefs about childhood immunizations. Vaccine 2012, 30, 1149–1153. [Google Scholar] [CrossRef]
  8. Holman, D.M.; Benard, V.; Roland, K.B.; Watson, M.; Liddon, N.; Stokley, S. Barriers to human papillomavirus vaccination among US adolescents: A systematic review of the literature. JAMA Pediatr. 2014, 168, 76–82. [Google Scholar] [CrossRef]
  9. Center for Disease Control. HPV Vaccination Coverage Data. 2017. Available online: https://www.cdc.gov/hpv/hcp/vacc-coverage.html (accessed on 15 June 2017).
  10. Gesundheitsdirektion Zürich. Das HPV-Impfprogramm im Kanton Zürich. 2012. Available online: http://www.gd.zh.ch/internet/gesundheitsdirektion/de/themen/bevoelkerung/gesund_bleiben/schutz_vor_uebertragbarenkrankheiten.html (accessed on 12 July 2017).
  11. Zeyer, A.; Sidler, T. Wie wirken sich Informationen zur HPV-Impfung auf den Impfentscheid junger Frauen aus? Prävention Und Gesundheitsförderung 2015, 10, 153–158. [Google Scholar] [CrossRef]
  12. Zeyer, A.; Keselman, A.; Levin, D. For the Mutual Benefit: Health Information Provision in a Science Classroom. In Meeting Health Information Needs Outside of Healthcare; Arnott Smith, C., Keselman, A., Eds.; Chandos Publishing: Oxford, UK, 2015. [Google Scholar]
  13. Kilstadius, M.; Gericke, N. Defining contagion literacy: A Delphi study. Int. J. Sci. Educ. 2017, 39, 2261–2282. [Google Scholar] [CrossRef]
  14. Byrne, J.; Grace, M. Using a concept mapping tool with a photograph association technique (CoMPAT) to elicit children’s ideas about microbial activity. Int. J. Sci. Educ. 2010, 32, 479–500. [Google Scholar] [CrossRef]
  15. Byrne, J. Models of Micro-Organisms: Children’s knowledge and understanding of micro-organisms from 7 to 14 years old. Int. J. Sci. Educ. 2011, 33, 1927–1961. [Google Scholar] [CrossRef]
  16. Romine, W.L.; Barrow, L.H.; Folk, W.R. Exploring secondary students’ knowledge and misconceptions about influenza: Development, validation, and implementation of a multiple-choice influenza knowledge scale. Int. J. Sci. Educ. 2013, 35, 1874–1901. [Google Scholar] [CrossRef]
  17. Di Rocco, S.; Zeyer, A. Wie entscheiden sich Schülerinnen für oder gegen eine HPV-Impfung. Prävention Und Gesundheitsförderung 2013, 8, 29–35. [Google Scholar] [CrossRef][Green Version]
  18. Nidegger, E. Impfen: Ja oder nein? Coop. Zeitung 2007, 8. Available online: https://wemf.ch/de/downloads/audit-statistcs/auflagebeglaubigung/wemf-auflagebulletin-2019.pdf#page=30 (accessed on 23 November 2019).
  19. Zeyer, A.; Knierim, B. Die Einstellung von zukünftigen Lehrpersonen zum Impfen vor und nach einer Informationsveranstaltung. Prävention und Gesundheitsförderung 2009, 4, 235–239. [Google Scholar] [CrossRef]
  20. Koordinationsstelle Forschung am Menschen. 2019. Available online: https://www.kofam.ch/en/home/ (accessed on 15 November 2019).
  21. IBM Corp. IBM SPSS Statistics for Windows, version 25.0; IBM Corp: Armonk, NY, USA, 2017. [Google Scholar]
  22. Arbuckle, J.L. AMOS User’s Guide, version 3.6; Smallwaters: Chicago, IL, USA, 1997. [Google Scholar]
  23. Byrne, B. Structural Equation Modeling with AMOS; University of Ottawa: Ottawa, ON, Canada, 2010. [Google Scholar]
  24. Bollen, K.A. Latent variables in psychology and the social sciences. Annu. Rev. Psychol. 2002, 53, 605–634. [Google Scholar] [CrossRef]
  25. Jöreskog, K.G. Testing structural equation models. In Testing Structural Equation Models; Bollen, K.A., Long, J.S., Eds.; Sage: Newbury Park, CA, USA, 1993; pp. 142–149. [Google Scholar]
  26. Elwyn, G.; Laitner, S.; Coulter, A.; Walker, E.; Watson, P.; Thomson, R. Implementing shared decision making in the NHS. BMJ 2010, 341, c5146. [Google Scholar] [CrossRef]
  27. Elwyn, G.; Frosch, D.; Thomson, R.; Joseph-Williams, N.; Lloyd, A.; Kinnersley, P.; Barry, M. Shared decision making: A model for clinical practice. J. Gen. Intern. Med. 2012, 27, 1361–1367. [Google Scholar] [CrossRef]
  28. Barratt, A. Patient Education and Counseling Evidence Based Medicine and Shared Decision Making: The challenge of getting both evidence and preferences into health care. Patient Educ. Couns. 2008, 73, 407–412. [Google Scholar] [CrossRef]
  29. Elwyn, G.; Durand, M.A.; Song, J.; Aarts, J.; Barr, P.J.; Berger, Z.; Van Der Weijden, T. A three-talk model for shared decision making: Multistage consultation process. BMJ 2017, 359, 1–7. [Google Scholar] [CrossRef] [PubMed]
  30. Bromme, R.; Goldman, S.R. The public’s bounded understanding of science. Educ. Psychol. 2015, 49, 59–69. [Google Scholar] [CrossRef]
  31. Sturgis, P.; Allum, N. Science in society: Re-evaluating the deficit model of public attitudes. Public Underst. Sci. 2004, 13, 55–74. [Google Scholar] [CrossRef]
  32. Zeyer, A. The Doctor’s Office as an Educational Institution Critical Health Literacy—What can doctors contribute. Dtsch Medizinische Wochenschrift 2015, 140, 206–208. [Google Scholar]
  33. Zeyer, A.; Dillon, J. Science|Environment|Health—Towards a reconceptualization of three critical and inter-linked areas of education. Int. J. Sci. Educ. 2014, 36. [Google Scholar] [CrossRef]
  34. Hofman, J.M.; Sharma, A.; Watts, D.J. Prediction and Explanation in social systems. Science 2017, 488, 486–488. [Google Scholar] [CrossRef] [PubMed]
  35. Zeyer, A.; Dillon, J. The role of empathy for learning in complex Science|Environment|Health contexts. Int. J. Sci. Educ. 2019, 41, 297–315. [Google Scholar] [CrossRef]
Figure 1. Basic structure of the structural model.
Figure 1. Basic structure of the structural model.
Sustainability 11 06644 g001
Figure 2. Structural model for vaccination decisions.
Figure 2. Structural model for vaccination decisions.
Sustainability 11 06644 g002
Table 1. Items of the “pro vaccination” construct, showing means and standard deviation (SD).
Table 1. Items of the “pro vaccination” construct, showing means and standard deviation (SD).
NumberItemMeanSD
Item p1After two doses of the vaccine, the body’s immunity is equal to that after the illness.0.391.767
Item p2By vaccination, the illness, and thus severe complications and long-term consequences, are prevented.1.281.447
Item p3Vaccination does not trigger epilepsy. This has been shown in many studies.0.361.524
Item p4Complications of vaccination can be severe, and therefore vaccination is needed.1.271.524
Item p5Vaccination complications are much less probable than those of the illness itself.1.261.505
Table 2. Items of the “contra vaccination” construct, showing means and standard deviation (SD).
Table 2. Items of the “contra vaccination” construct, showing means and standard deviation (SD).
NumberItemMeanSD
Item c1Having the illness results in a better immunity than being vaccinated.1.311.574
Item c2Having the illness strengthens children’s immunity and fosters their development.0.561.685
Item c3In practice, you often experience that vaccination triggers epilepsy.−1.221.338
Item c4If you strengthen your body, for example by homeopathy, then it can withstand the germs and you do not need vaccination.−0.321.762
Item c5There are no studies demonstrating the safety of vaccination.0.691.657
Table 3. Numbers and the percentage of pro vaccination and contra vaccination decisions for each group.
Table 3. Numbers and the percentage of pro vaccination and contra vaccination decisions for each group.
Group Label Contra VaccinationPro VaccinationTotal
RejectorsNumber14115
% within group93.3%6.7%100.0%
AcceptorsNumber26668
% within group2.9%97.1%100.0%
EvaluatorsNumber132942
% within group31.0%69.0%100.0%
ExperiencersNumber53035
% within group14.3%85.7%100.0%
Not codedNumber128392
% within group12.2%87.8%100.0%
TotalNumber46209255
% within group18.0%82.0%100.0%
Table 4. Mean averages for pro vaccination and contra vaccination arguments per group (z-values).
Table 4. Mean averages for pro vaccination and contra vaccination arguments per group (z-values).
Group Pro VaccinationContra Vaccination
Not codedMean Average (z-value)0.082−0.022
RejectorsMean Average (z-value)−1.481.40
AcceptorsMean Average (z-value)0.60−0.55
EvaluatorsMean Average (z-value)−0.630.47
ExperiencersMean Average (z-value)0.21−0.18
Table 5. Group percentages. Comparison between non-science students and science students.
Table 5. Group percentages. Comparison between non-science students and science students.
Group Non-Science StudentsScience Students
Not codedNumber7517
% within subject35.1%43.2%
RejectorsNumber141
% within subject6.1%2.3%
AcceptorsNumber616
% within subject26.8%13.6%
EvaluatorsNumber3712
% within subject16.2%27.3%
ExperiencersNumber296
% within subject12.7%13.6%

Share and Cite

MDPI and ACS Style

Zeyer, A. Getting Involved with Vaccination. Swiss Student Teachers’ Reactions to a Public Vaccination Debate. Sustainability 2019, 11, 6644. https://doi.org/10.3390/su11236644

AMA Style

Zeyer A. Getting Involved with Vaccination. Swiss Student Teachers’ Reactions to a Public Vaccination Debate. Sustainability. 2019; 11(23):6644. https://doi.org/10.3390/su11236644

Chicago/Turabian Style

Zeyer, Albert. 2019. "Getting Involved with Vaccination. Swiss Student Teachers’ Reactions to a Public Vaccination Debate" Sustainability 11, no. 23: 6644. https://doi.org/10.3390/su11236644

APA Style

Zeyer, A. (2019). Getting Involved with Vaccination. Swiss Student Teachers’ Reactions to a Public Vaccination Debate. Sustainability, 11(23), 6644. https://doi.org/10.3390/su11236644

Note that from the first issue of 2016, this journal uses article numbers instead of page numbers. See further details here.

Article Metrics

Back to TopTop