Abstract
A sustainable world must be a peaceful world, or it will not be. Engineers in the twenty-first century need to be more than providers of technical solutions, they also need to play an active role in peacebuilding efforts and contribute to diplomacy. This paper discusses the importance of developing peace engineering programs to educate global engineers with the attitudes, hard and soft skills, and knowledge necessary to work in the complex and challenging context of human development in their lifetime. There is an urgent need to develop an international community of practice in peace engineering and engineering diplomacy. The engineering profession must contribute to a culture of peace and take the lead in developing a peace-industrial complex.
1. Introduction
Engineers are increasingly being called upon to play an active role in addressing many of the global challenges facing humanity in the twenty-first century [1,2]. Examples of these challenges include climate change; national and global security; population growth and migration; rapid urbanization; security of water, energy, land and food resources; access to shelter, health and education; transportation and communication services; disaster risk and emergencies management; environmental protection and natural resource management; and resource management in transboundary and conflict-prone areas.
These issues share many common characteristics. First, all of them are unfolding within a ‘complex, open system’ rather than a closed system of nation-states [3]. Second, they are ill-defined, messy, constantly changing partly due to feedback mechanisms, and are characterized by different degrees of uncertainty, ambiguity, and unpredictability. As a result, these issues lack clear and unique solutions and cannot be addressed entirely using the deterministic tools applied in science and engineering over the last century. Instead, they require more recent tools derived from the system and complexity sciences. Third, all the issues mentioned above are interconnected, involve different fields of science, technology, and engineering (STE), incorporate socioeconomic and environmental issues, and cut across the STE policy nexus. Fourth, these global issues affect predominately the most vulnerable sections of humanity, many of whom have limited or no voice or representation [4]. Fifth, all these issues present “significant challenges to the work of international and national actors alike—whether state, intergovernmental, corporate or not-for-profit” [5] since they transcend national boundaries, and require regional and international collaboration in STE to permit them to be addressed successfully [6,7]. This, in turn, requires policymakers and strategists to adopt a form of global governance that differs in structural terms from traditional state-centered governance [8]. Finally, unless policymakers and development practitioners bring a new global and integrated mindset to bear on the aforementioned issues, it is hard to envision a peaceful twenty-first century world. The US National Academy of Engineering reminds us that, “A world divided by wealth and poverty, health and sickness, food and hunger, cannot long remain a stable [and peaceful] place for civilization to thrive” [9].
Since the primary driver of the engineering profession is being of service to humanity, engineers have an ethical and professional obligation to develop solutions to meet the basic needs of all humans, ensure the resilience of critical infrastructure on which populations depend, and contribute to initiatives ranging from local community development ones to global initiatives such as the United Nations Sustainable Development Goals (SDGs) up to 2030 and beyond. If these needs are met, it is possible to envision a world where all humans have fulfilling and prosperous lives and live with dignity and in peace. This noble vision is worthy of consideration, although it will take many years to realize.
With this vision in mind, the engineering profession must embrace a new mission statement for the twenty-first century: to contribute to building a more sustainable, stable, equitable, and peaceful world; to promote a culture of peace; and to establish a peace-industrial complex more beneficial to the global economy and the world’s populations than the current culture of war and the war-industrial complex. This new mission statement requires engineers to become more global thinkers and doers and aware of (i) their professional and personal ethical responsibilities; (ii) their role in society as citizen engineers; and (iii) the intended and unintended consequences of their decisions on the design, planning, management, and operation of projects in different socioeconomic, cultural, and political situations. Endorsing the new mission statement represents a challenge for the engineering profession since it implies revisiting traditional engineering education and practice. At the same time, it represents a unique opportunity for the engineering profession to demonstrate how beneficial engineering is to the world and, as a result, promote engineering to younger generations.
Since the 1992 United Nations Conference on Environment and Development (the Rio Summit) and the publication of Agenda 21 [10], the engineering profession and society in general have become more aware that humanity’s ability to affect planetary change through technology is increasing faster than its ability to understand and manage the nontechnical consequences of such change. There is a growing realization that the intended and unintended consequences of technology have the potential to create division, conflict, and possibly violent disputes. As a result, engineers have an obligation to ensure that their projects: (i) are done right (i.e., technically sound) with minimum adverse effects to human and natural systems; (ii) are the right ones for the beneficiaries in the context and at the scale being considered; and (iii) are selected for the right reasons in consultation and collaboration with the project recipients. These three aspects of engineering projects have been emphasized by the Institute for Sustainable Infrastructure (see https://sustainableinfrastructure.org/about-isi/) based in Washington DC in the US. They can also be used as a basis for determining a project score once appropriate indicators have been selected. For instance, a Project Peace Index (PPI) could be determined as the weighted average of three semiquantitative sub-indices representing the done right, right one, and right reasons aspects of a project.
It is not the intent of this paper to discuss the different definitions of peace or what constitutes a peaceful world. Actual definitions of peace-related concepts can be found in the conflict management and peace studies literature and the book titled Peace Terms [11] published by the US Institute of Peace. Instead, this paper explores the value proposition of using a systemic approach to positive peace; the contribution of engineers to peacebuilding, peacemaking, and peacekeeping efforts; the role of the engineering profession in citizen diplomacy efforts; and the importance of developing programs such as peace engineering and engineering diplomacy to provide engineers with the attitudes, hard and soft skills, and knowledge necessary to operate in the global, open and ever-changing world of the twenty-first century. This value proposition is consistent with the concept of a “culture of peace” spearheaded by the UNESCO starting in the 1990s [12] and reinforced by UN resolution 53/243 [13].
2. Positive Peace
The noble goal of promoting lasting and sustainable peace for all people have been topics of intense discussion by various governmental and nongovernmental organizations since the publication of An Agenda for Peace by the United Nations [14]. This document helped to define the concepts of preventive diplomacy, peacemaking, peacekeeping, and peacebuilding. Since 1992, multiple documents and policy statements have been written to clarify the nature of peace and how it relates to development and global security. For example, the explicit goal of Sustainable Development Goal 16 (Peace, Justice and Strong Institutions) is to “Promote peaceful and inclusive societies for sustainable development, provide access to justice for all and build effective, accountable and inclusive institutions at all levels”.
In the conflict management and peace and conflict studies literature, peace is presented as a general concept that can mean different things to different people. According to Diamond and McDonald [15], peace can be analyzed as a state or process whether one is interested in peacekeeping, peacemaking, and/or peacebuilding. One certainty is that “peace is not…a measurable commodity. It must be seen instead as a potential, a possibility, an ever-changing condition ... a direction in which to head, one step at a time” (ibid).
Peace and other development-related states such as health, well-being, sustainability, or resilience are difficult to conceptualize. The peace research literature often refers to the work of Johan Galtung who pioneered the concepts of negative and positive peace in the early 1960s, two aspects of peace whose definitions have evolved [16]. In short, negative peace relates to an absence of war and direct or organized violence. It implies that something undesirable (personal violence) ceases to exist. Positive peace relates to a presence and prevalence of positive attributes, conditions, and priorities that promote “social and economic justice, environmental integrity, human rights, and development” [15] contributing to the structural “integration of human society” [17]. A useful analogy suggested by Galtung is that negative and positive peace is to peace what curative and preventive measures are to health.
Ensuring the security of water, energy, land, food, shelter, and health resources through capacity building; improving access to skills and resources; promoting the rule of law, good governance, social justice, and equality and economic equity; and creating mechanisms for populations to address and recover from conflicts in a constructive manner are as crucial for positive peace as the absence of direct personal violence. To both positive and negative peace, Galtung [18] introduced the concept of cultural peace as the “aspects of a culture that serve to justify and legitimize direct [negative] peace and structural [positive] peace”. In a culture of peace, all three aspects of peace interact with each other and form, according to Galtung [18] a ‘peace triangle’ rather than a ‘violence triangle’. As remarked by Galtung, peace can start at any corner of the triangle and propagate to the other corners as shown in Figure 1.
Figure 1.
Peace can start at any corner of the peace triangle and propagate to the other corners. The state of peace unfolds in the area of the triangle (enabling environment) where the three aspects of peace overlap.
Several institutions have tried to capture the multidimensional aspect of positive peace. For instance, the Institute for Economy and Peace [19] in Sydney, Australia, defines positive peace as “the attitudes, institutions, and structures that create and sustain peaceful societies”. It is seen as creating “an optimum environment in which human potential can flourish”. According to the IEP, this optimum environment is founded on eight interdependent pillars: “well-functioning government; sound business environment; equitable distribution of resources; acceptance of the rights of others; good relations with neighbors; free flow of information; high levels of human capital; and low levels of corruption”. The IEP has introduced a Positive Peace Index [19] consisting of 24 indicators to measure the level of peace and, indirectly, resilience to shock at the country level. The Institute has also proposed a Global Peace Index consisting of 23 indicators to measure negative peace [20].
Another framework that captures the multidisciplinary aspect of positive peace was developed by Diamond and McDonald [15]. Their Multi-Track Diplomacy framework is based on the following nine tracks which are assumed to contribute to positive peace: (i) government; (ii) non-government; (iii) business; (iv) private citizen; (v) research, training and education; (vi) activism; (vii) religion; (viii) funding; and (ix) communications. The last track cuts across the other eight tracks.
The frameworks proposed by the IEP [19] and Diamond and McDonald [15] share many elements in common. Both acknowledge the multidimensional and multidisciplinary aspects of positive peace. They also recognize that the different components contributing to positive peace are interconnected. In addition, they acknowledge that a systemic approach to positive peace is more appropriate than the assumption that the components act independently of each other in creating peaceful communities.
However, both frameworks also share similar limitations. They are rudimentary in their system formulation to peace and fall short of exploring in depth the application of existing soft and hard tools of systems science to capture the systemic nature of positive peace. In addition, they explicitly fail to recognize the contribution of science, technology, and engineering (STE) to create peaceful communities. This contribution could be added, for instance, to the framework of Diamond and McDonald [15] as ‘Track 10: Peacemaking through STE’. It would then refer to the community of scientists, technologists, and engineers that provide the knowledge necessary to understand the interactions between people and their environment before, during, and after conflict.
3. A Systems Approach to Peace
Peace can be understood as a process (i.e., a verb) or, as suggested by Galtung [21], “a synonym for stability or equilibrium”. This paper considers positive peace as a state (or a culture) of stability or dynamic equilibrium emerging from multiple system interactions in a community landscape of a specific context and scale. That state or culture is necessary for human and economic development to unfold. As remarked by UN Deputy Secretary-General, Jan Eliasson, “there is no peace without development, there is no development without peace” [22].
In general, peace emerges in community landscapes consisting of multiple interdependent and interconnected systems (social, economic, financial, technical, and environmental) and their nested subsystems, and involves multiple adaptive actors (Figure 2). The landscape represents a space of possibilities or an environment (stable or in conflict) subject to a wide range of enabling and constraining factors and barriers. With that in mind, positive peace can be interpreted as an organizing principle and an enabling state of dynamic equilibrium emerging from the interaction between different populations and the various systems in the community landscape upon which they depend. This definition builds on the definition proposed by Ben-Eli [23] for sustainability, which is defined as “a dynamic equilibrium in the processes of interaction between a population and the carrying capacity of an environment such that the population develops to express its full potential without adversely and irreversibly affecting the carrying capacity of the environment upon which it depends”.
Figure 2.
Peace emerges in a community landscape consisting of multiple dependent systems and their nested subsystems and is subject to constraints and barriers. A simpler version of this graph was originally proposed by Vanegas [24].
These two definitions assert that positive peace and sustainability are two intimately connected states and acknowledge their systemic, dynamic, and time-changing nature. They also recognize that there are no unique solutions to peace and sustainability challenges. Rather, the challenge is to experiment with different integrated solutions and intervention scenarios and explore those that are most promising in terms of reduced trade-offs and increased synergies in a given context and at a specific scale. The scenarios must also incorporate equity and address gender and ethnicity-based issues.
In the context of community development, a systems approach to positive peace has a strong value proposition. Specifically, it helps decision-makers and practitioners to:
- Sense how well parts of a community landscape work together and form structures and patterns through feedback mechanisms;
- Identify and address conflicts and barriers to peace and development;
- Acknowledge relationships between landscape components from multiple perspectives;
- Look at community events as parts of behavior patterns, which themselves are created by some internal structure resulting from patterns and modes of thought;
- Understand the dynamic, adaptable, unpredictable, and changing nature of community life, including the effect of time and delays (information and materials);
- Recognize how one small community event can influence another and the associated consequences of such interactions;
- Identify leverage points in the community landscape;
- Explore the importance of trade-offs and synergies across systems and subsystems.
In systems, structure controls behavior [25]. This implies that behind the overall behavior of a community in its current state of positive peace and development, there ought to be a responsible underlying structure. In practice, the challenge is to identify that structure. The rationale behind this inductive reverse analysis is that determining a structure could lead to the identification of places to intervene in the community landscape and the selection and implementation of interventions. Following these interventions, the community landscape would exhibit a new pattern of behavior and state of stability or equilibrium (peace and development) more in line with expectations.
The main difficulty with reverse analysis, however, is the lack of specific relevant methodologies, much less a method that would guarantee a unique, definite, and successful answer. Determining system structure from system behavior is not easy since multiple structures could explain a given form of behavior. Having said that, determining system structure from system behavior does not have to be a random process based only on intuition and experience. Over the past 50 years, multiple systems-based tools have been proposed in the literature to explore complex systems and comprehend their dynamics. As noted by Checkland and Poulter [26], these tools can be divided into soft and hard ones. A soft systems approach to a problem focuses on the ‘systemic’ process of inquiry and ‘problem situations’, but not on the structure of the problems per se. Examples of such tools include mind maps, network mapping, problem and solution trees, and causal analysis, among others. A hard systems approach includes the development of systems models (qualitative and quantitative) to address the systemic and structural aspects of the problem being analyzed. Existing hard system tools include system dynamics, cross-impact analysis, agent-based modeling, and network analysis (including gender-based analysis), to name a few.
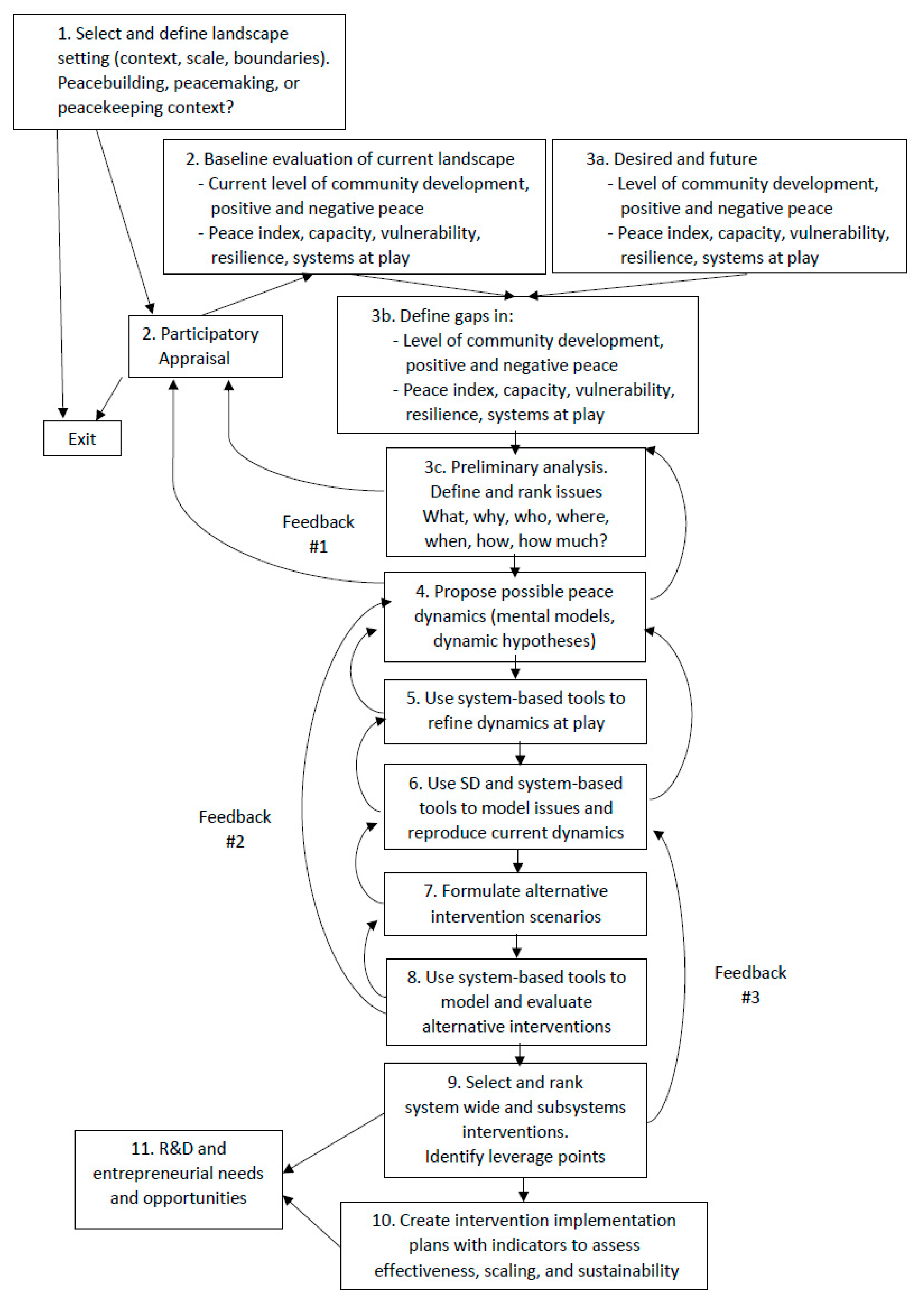
Whether soft or hard system tools are used to address the dynamic of community peace and development in the landscape shown in Figure 2, a methodology is necessary to help decision-makers and practitioners forge scenarios for interventions to address peace and development-related community issues. A possible methodology using system dynamics (SD) tools is suggested in Figure 3 and consists of 11 stages:
Figure 3.
A suggested methodology to address community peace and development issues.
- Select, define, and map the context, scale, boundaries, and overall landscape in which community peace and development unfold, including key players and decision-makers. Is it a peacebuilding, peacemaking, or peacekeeping situation?
- Using participatory appraisal methods, follow an inductive process to acquire data and information about the current structure of the community landscape, including its behavior patterns, its capacity and vulnerability, and its current level of positive and negative peace.
- Define, rank/prioritize, and formulate mental models about the systemic issues at play in the different systems and subsystems of the landscape. Issues are defined here as gaps between the current and desired/aspired states of community peace and development. For each issue diagnosed, the following questions need to be asked: What is the issue? Why is there an issue? Who is involved and facing the issue? Who could contribute to its solutions? Where is the issue unfolding and over what timescale? How is the issue expressing itself, and how has it expressed itself in the past? Does the issue follow a recurring pattern? How is it likely to manifest in the future if not properly handled? How is the issue connected to other issues? What internal and external factors in the landscape contribute to and affect the issue?
- Propose preliminary conceptual (or structural) models of peace and development dynamics and formulate possible hypotheses to explain how the issues outlined above unfold (i.e., possible explanations that relate structure to behavior).
- Employ multiple system-based tools (e.g., mind maps, causal analysis, cross-impact analysis, and network analysis) to refine the various peace and development dynamics at play in the landscape in its current state.
- Develop qualitative and quantitative system dynamics simulation models that reproduce in a satisfactory manner the existing mental models and their dynamic hypotheses. Further discussion about the steps of system dynamics modeling can be found in Modeling the Environment by Ford [27].
- Formulate and conceptualize possible places to intervene in the landscape and outline, using a deductive and formative process, several alternative peace and development intervention and pathway scenarios that could best address the peace and development-related issues faced by the community over the short and long term.
- Use system dynamics and other system-based tools to model and simulate alternative interventions, assess whether and to what extent the peace and development-related issues are addressed, and explore possible impacts and unintended consequences.
- Use appropriate multi-objective decision-making tools to select satisfactory peace and development-related intervention strategies by evaluating and ranking whether the interventions meet specific goals and objectives. Identify possible leverage points.
- Develop a plan (logistical and tactical) to implement the most satisfactory/appropriate peace and development-related intervention strategies across the community, including indicators and performance metrics to: (i) monitor and evaluate the effectiveness of the proposed interventions including potential risks, and (ii) decide whether the proposed interventions can be scaled up and what strategies and policies must be put in place to ensure their long-term performance and benefits.
- Identify possible entrepreneurial needs and R&D opportunities that could emerge from the selected interventions.
It should be noted that the proposed methodology is generic and can be used to address the peace and development components of community projects of different scales and contexts. Furthermore, there are many feedback mechanisms at play among the 11 stages of Figure 3, as decisions made in any given stage may trigger a reassessment of decisions made in previous stages. In particular, three feedback mechanisms (among others) are critical:
- Feedback mechanism 1: Following the definition and ranking of the peace and development-related issues at play, there may be a need to collect more data to refine the issues and/or identify secondary ones (return from stages 3 and 4 to stage 2).
- Feedback mechanism 2: Evaluation of peace and development intervention scenarios may require the re-examination of mental models (return from stage 8 to stage 4 or, for smaller feedbacks, to stages 5, 6, or 7).
- Feedback mechanism 3: Selection, ranking, and conceptualization of peace and development intervention scenarios may require additional system dynamics modeling (return from stage 9 to stage 6). New interventions may need to be considered.
In order to understand these feedback mechanisms, decision-makers and practitioners in charge of addressing community peace and development-related issues must have acquired a systems thinking mindset and must be willing to adopt iterative, incremental, fragmented, and trial-and-error methods of decision-making with an emphasis on transparency and accountability [28]. Unfortunately, integrated methods of decision-making are not yet commonplace among policymakers and practitioners interested in peace and development-related issues from the local to the global scale. The dominant mindset is still reductionist and reactionary and consists of breaking down issues into separate sectors to be addressed by experts in isolation. The false expectation is that each sector can be precisely managed thereafter. This was, for instance, the approach used to address the UN Millennium Development Goals from 2000 to 2015 [29].
Since the launching of the UN Sustainable Development Goals (SDGs) in 2015, the reductionist mindset has increasingly been questioned. Instead of considering each goal in isolation, there has been a new emphasis in the SDG literature on understanding and accounting for the interdependencies and relationships that exist between the different components of sustainable development. An integrated approach to the SDGs has been explored by various authors [30,31,32,33]. It is likely to become the dominant approach necessary to achieve the SDGs by 2030 and be part of any post-2030 development agenda.
4. Peace Engineering
4.1. Definitions
The concept of peace engineering seems to have been introduced first by Aarne Vesilind [34,35] who defined it as “the proactive use of engineering skills to promote a peaceful and just existence for all people”. As Vesilind noted, this action-oriented definition of peace engineering is general enough to be in sync with the general professional code of ethics adopted by the majority of engineering disciplines, including military engineering, if engaged in activities that contribute to peace, such as in post-conflict reconstruction efforts [36]. It should be noted that although the definition does not specify whether engineering contributes to negative or positive peace, Vesilind and his colleagues seem to emphasize that peace engineering is a matter more of contributing to positive peace than negative peace [37].
Another definition suggested by the International Federation of Educational Engineering Societies (IFEES) (see www.ifees.net/peace-engineering-i and www.weef-gedc2018.org) considers peace engineering as “the application of science and engineering principles to promote and support peace”. It recognizes the importance of the contribution of the engineering profession to “a world where prosperity, sustainability, social equity, entrepreneurship, transparency, community voice and engagement, and a culture of quality thrive”.
There is an underlying assumption in the two definitions of peace engineering (or engineering for peace) that engineering work always leads to peaceful solutions. This assumption needs to be challenged, however, as it has not always held up [37]. There is no doubt that over the past 100 years, engineering has been an integral part of the development of human society and has contributed to building more stable and peaceful communities. Today, our quality of life is built upon a complex and highly productive set of technological, industrial, and municipal systems and structures, planned, designed, built, operated, and maintained by engineers. Engineers also play an active role in rebuilding societies following conflict and disasters and in stabilizing fragile and conflict-affected societies. In the context of peace studies and conflict management, engineers can play multiple roles and contribute to the following aspects of peace efforts:
- Engineers contribute to peacebuilding by addressing key root causes and drivers of potentially violent social conflicts, reducing barriers to peaceful outcomes, ensuring human security, addressing development issues (e.g., water, energy, food, transportation, telecom, etc.) and building resilient infrastructure and capacity so that conflicts are less likely to unfold or relapse.
- Engineers contribute to peacemaking by working in collaboration with different negotiating and mediating units on stabilization, bringing together different parties to agree and collaborate on joint solutions (technical and non-technical), especially in transboundary or conflict-prone areas.
- Engineers contribute to peacekeeping by restoring essential community services and capacity, contributing to reconstruction efforts and being responsible for the sustainable functioning of infrastructure as communities recover from conflict, while benefitting over a defined period from peacekeeping operations [38].
However, despite the positive aspects of twentieth-century engineering achievements, many issues remain to be addressed. For instance, the technical successes mentioned above have benefited only a small fraction of humanity and have had only a limited impact on improving the livelihoods of the most destitute people on the planet. The engineering profession still has an important role to play in providing support systems to populations living in unhealthy, unsafe, inequitable, and unsustainable conditions in rural and urban settings or places of transition. These populations live and often resettle at the bottom of the energy, food, water, health, shelter, education, economic, peace, and equity ladders, as well as many other ladders. Addressing these poverty issues is necessary, but not sufficient, to prevent social conflict and possibly any escalation of conflict to violent disputes. Other issues provoking social conflict, such as poor governance, weak institutions, corruption, and lack of transparency and accountability, also need to be addressed as they lead to “large and growing socioeconomic disparities, economic decline, inequitable distribution of goods and burdens and marginalization of vulnerable groups and geographical regions” [39]. These issues undermine efforts to achieve any human development agenda.
The engineering achievements of the twentieth century have also contributed to unplanned or undesirable effects of technology on natural and human systems in both the developed and developing worlds. As mentioned by Berry [40], the developed world over the past 150 years has witnessed the creation of a technical wonderland side by side with an industrial wasteland. Although technically sound, many engineering projects related to natural resource development have resulted in air, water, and land pollution, affecting the health of populations and the depreciation and collapse of ecosystems. Projects ignoring the socioeconomic and political impact of engineering decisions and issues related to ethics, social justice, and equity have been sources of political conflict and violence around the world [41,42,43,44]. The war-industrial complex and engineering warfare have also contributed to violent conflicts [45]. In summary, there are many examples of cases where the engineering profession has exacerbated conflict rather than promoting peace and has not lived up to its code of ethics.
4.2. Body of Knowledge
The two definitions of peace engineering offered by Vesilind and the IFEES, cited above, are vague and require further discussion. If engineering is indeed critical to peacebuilding, peacemaking, and peacekeeping, what would constitute an appropriate body of knowledge for the education of peace engineers (or engineers for peace)? And how can engineers best be equipped with the attitudes, skills, and knowledge necessary to work at the intersection between what is expected of them by society in their professional careers and the peace-related activities mentioned above?
Compared to many educational and training programs on conflict analysis and resolution available worldwide, to the author’s knowledge, only two educational programs in the United States have started to examine the body of knowledge of the emerging field of peace engineering. The University of St. Thomas in Minneapolis (MN) has a Peace Engineering Program “designed for engineering students interested in becoming responsible critics of contemporary societies and effective agents for positive social transformations”. Students work toward a BS degree in engineering and a minor in justice and peace studies (see www.stthomas.edu/engineering/undergraduate/minor/peaceengineeringprogram).
Another educational initiative on peace engineering was launched in 2016 at Drexel University in Philadelphia. Since that time, Drexel has been working on developing a body of knowledge for an MS degree in peace engineering (see http://catalog.drexel.edu/coursedescriptions/quarter/grad/peng). The 48-credit hour program was the result of a collaboration between multiple disciplines (e.g., engineering, arts, and sciences, health, law, business) across the Drexel campus. It was also developed in partnership with the PeaceTech Lab in Washington, DC. Through classwork, fieldwork and internships, students enrolled in the Drexel Peace Engineering MS program are expected to acquire competencies in different aspects of conflict management and peace and conflict studies, develop new system-based and project management skills related to peacebuilding, and appraise themselves of the multiple socio-economic-political dimensions of conflicts. Graduate students are expected to explore further an engineering area of emphasis of their choice.
The MS degree in peace engineering at Drexel University is an excellent example of a T-type global engineering education program characterized by breadth and depth. In terms of depth, the program focuses on technical and professional competence (i.e., the rigorous technical tools and professionalism commonly expected of engineers in practice). In terms of breadth, the program tackles global competency and cross-disciplinary tools from the nontechnical socioeconomic and political disciplines with which engineers must be conversant to address global issues related to peace and conflict management. T-type education departs from I-type education (i.e., focusing on depth and expertise), which has been the trademark of traditional engineering education for the past 150 years.
The two peace engineering programs mentioned above represent a first step toward educating global engineers to be more than just providers of technical solutions when addressing community development and peace issues. They represent proofs of concept for the creation of other peace engineering programs around the world in the near future. The positive engagement nature of these programs resonates well with the new generation of engineering students and, if adopted by educational institutions, will renew interest in engineering among faculty and administrators.
A step in scaling up peace engineering at the international level is to establish a multi-disciplinary and international community of practice to help shape the education, research and development, outreach, and practical components of this newly emerging field of engineering. Another step is to recognize that, at a minimum, any peace engineering program should give engineers the tools and mobility to (i) learn who they are as global citizen engineers; (ii) become familiar with the fundamentals of conflict management and peace studies; (iii) acquire the skills necessary to work in different socioeconomic, political, and cultural contexts of peacebuilding, peacemaking, and peacekeeping; (iv) become systems thinkers and competent in using tools from systems and complexity sciences; (v) see peace and conflict with a systems perspective; (vi) be cognizant of the nexus between policies and science, technology, and engineering; and (vii) are familiar with the metrics that define the positive outcome of peace engineering projects. It should be noted, however, that integrating topics such as peace and sustainability in engineering curricula requires a ‘humanization’ of education at the college level but also in preparatory primary and secondary STEM education [46].
Finally, a third step in scaling up peace engineering is to complement the core components mentioned above with additional tools and concepts specific to the development and peace issues being addressed. Project-based learning exercises describing the value proposition of integrating peaceful solutions in engineering projects or technologies are needed. It is possible to envision, for instance, a portfolio of different peace engineering educational and professional programs (e.g., degrees and certificates) for different contexts (cultural, political, environmental, climatic, physical, etc.) and scales (physical and temporal), where each program explores past or current projects as illustrative examples.
It is important to recognize that peace engineering is not a separate discipline of engineering; a vertical silo in the overall engineering landscape. To the contrary, as shown in Figure 4, it should be seen rather as an integrated field that (i) cuts across different traditional engineering and non-engineering disciplines and (ii) bridges the seemingly independent academic fields of the physical sciences and social sciences. Peace engineering can also be understood as a subset of the more encompassing concept of global engineering or as a type of x-Engineering [47] where “x” could be one (or several) of the major challenges faced by humanity (e.g., climate change, population growth, urbanization, emergency response, etc.). Peace engineering is a nascent field currently in a position like that of bioengineering and biomedical engineering 20 to 30 years ago [48]. Although both fields were not appreciated at first by the engineering and medical professions, they are now mainstream and have established global communities of practice. They have also been successful at launching platforms for technical innovation and entrepreneurship.
Figure 4.
Peace engineering as an integrated field cutting across various engineering and non-engineering disciplines.
4.3. Tech-Enabled Peace
Although engineering amounts to more than using technology to solve societal problems, engineers need to be cognizant of the role that technology plays in creating a peace culture vs. a war culture while addressing peace and development-related issues. Technology for peace, sometimes referred to as PeaceTech, whether low-tech or high tech, can serve a variety of purposes. It can contribute to the wellbeing of communities worldwide. It can help “support non-proliferation regimes and institutions, maintain a strategic deterrent to conflict, reduce the impact of conflict on noncombatants, [and] design resilient infrastructures and communities” [49]. It can also be used to monitor the responses of physical, social, and natural systems to climate change, population growth, and urbanization. The importance of technology in contributing to peace-related activities is emphasized by two groups in the United States; the PeaceTech Laboratory, which operates in partnership with the US Institute of Peace (see www.peacetechlab.org) in Washington, DC, and the Peace Innovation Institute at Stanford University in California (see www.peaceinnovation.com).
Since its creation in 2015, the PeaceTech Laboratory (PTL) has focused on the role that technology, media, and data play in violent conflict prevention, diffusion, and recovery. It has also demonstrated through case studies how technology can transform data into action to detect issues such as hate speech, prevent election violence, and predict how violent conflicts could create social and economic disruption worldwide. The PTL has also spearheaded in-country training of the next generation of peacebuilders through the PeaceTech Exchanges program. Finally, it has developed an ‘accelerator’ platform to support entrepreneurs and startups (37 as of 2018) among individuals interested in developing technologies to predict and avoid violent conflicts, mitigate and diffuse existing conflicts, recover from conflicts, and address some of the complex issues mentioned at the start of this paper.
Similarly, the Peace Innovation Institute (PII) emphasizes the importance of technologies for positive peace, referred to as mediating technologies. These technologies “connect [mediate] people—oftentimes strangers—from divergent backgrounds to facilitate positive engagement” [50,51]. Examples include sensor technologies, satellite technology, communication, and computation technologies, enabling people to communicate, sense, detect, predict, and coordinate actions. Such technologies can be further extended to include those involved in various types of community infrastructure that provide populations with shared services (e.g., water, energy, food, transportation, communication, etc.). Another contribution of the PII has been to show how tech-enabled peace can be measured. Peace data collected by the PII have demonstrated that mediating technologies can help to (i) uncover unseen positive social interaction among populations in otherwise perceived hostile environments, and (ii) emphasize the economic value proposition of peace through entrepreneurial activities.
Both the PTL and PII have highlighted the many opportunities for research and development, innovation, business development, and entrepreneurial ventures in the emerging field of tech-enabled peace. With a market of about 7.6 billion customers (in 2019), a clear majority of whom prefer peace to war; the PeaceTech industry has a bright future. The question remains, though, as to how to create a global natural and scalable ecosystem of ‘doing well by doing peace’ that fosters innovation and entrepreneurship (business and social) while protecting innovators globally.
5. Engineering and Diplomacy
In the field of conflict management and peace studies, the concepts of peacebuilding, peacemaking, and peacekeeping are intimately related to diplomacy, narrowly defined as “the fundamental means by which foreign policy is implemented” [11]. As shown in Figure 5, diplomacy along with development and defense (the three Ds) are often presented as being interconnected pillars of “national policy decisions regarding investment, security, economic development, the environment and engagement” [3]. All three pillars benefit from investments in science, technology, and engineering [7,52]. In the framework of Figure 5, peace engineering can be seen as overlapping all three aspects of foreign policy.
Figure 5.
Peace engineering overlaps the three interconnected pillars of diplomacy, defense, and development.
Engineers are known to be involved in defense and development projects. Less clear is their role in diplomacy and foreign policy in the global open and ever-changing world of the twenty-first century. The concept of engineering diplomacy has been advanced in the literature [53] as a field, which is to the engineering profession what the existing field of science diplomacy is to science. What can be learned from science diplomacy that could be applied to engineering diplomacy?
Science diplomacy is an umbrella term often used to describe how science can serve as a vehicle to create transboundary and cross-disciplinary partnerships through scientific collaboration. As such, science diplomacy represents “unofficial or nonofficial (also called Track 2) diplomacy” addressing the science-policy nexus [11]. It has been spearheaded by organizations such as the American Association for the Advancement of Science (see AAAS, http://www.aaas.org) in the US and the Third World Academy of Science (see TWAS: https://twas.org) based in Trieste, Italy. In a recent report, the InterAcademy Partnership [54] demonstrated the input of scientists to global policymaking with a focus on the UN Sustainable Development Goals.
As noted by Van Langenhove [8], the science-policy nexus can mean different things to different people including (i) science in diplomacy (e.g., scientific research addressing global issues in support of policies); (ii) diplomacy for science (e.g., policies facilitating scientific collaboration); and (iii) science for diplomacy (e.g., scientists and policymakers joint advocacy and advising in-between states). Van Langenhove [8] reviews several examples of international science-policy nexus initiatives including the Intergovernmental Panel on Climate Change (IPCC) and the UN Sustainable Development Goals. Both initiatives transcend national boundaries and involve intergovernmental (transnational and regional) bodies. At the regional level, a good example of the science diplomacy initiative is the International Center for Integrated Mountain Development (see ICIMOD; http://www.icimod.org/) based in Nepal which involves collaborative scientific work on climate change and natural hazards mitigation affecting eight countries in the Hindu Kush-Himalayan region. Another regional example is CERN (see https://home.cern/) based in Switzerland that involves the collaborative work of physicists across various European member states and Israel.
Similarly, engineering diplomacy can be understood as a vehicle to integrate engineering in/for diplomacy or diplomacy for engineering [55]. It can take different forms such as “supporting education and research capacity, exchanging faculty and students, and ‘building bridges’ via partnerships to implement engineering and technology-related projects” [53]. Like science diplomacy, engineering diplomacy can also be interpreted as a Track 2 form of diplomacy (sometimes called citizen diplomacy) that complements the more traditional Track 1 which relates to the policymaking world of diplomats and government officials.
Science and engineering diplomacy can be expressed in different ways and be a unique platform for recruiting young people worldwide in different fields of STE and policy. Likewise, it may not always take the ideal theoretical form expected by diplomats and bureaucrats who populate the halls of foreign ministries and embassies around the world. Science and engineering diplomacy can be associated with collaborative projects that make international news. A good example is what happened on June 17, 1975, when the American Apollo and Soviet Soyuz spacecraft docked in space for the first time [56]. That ‘Apollo-Soyuz moment’ was an excellent example of science and engineering diplomacy showcasing that goodwill and peace is possible through science, technology, and engineering collaboration despite geopolitical disagreements.
Science and engineering diplomacy can also unfold at the grassroots level through educational collaboration (e.g., the Viberti iPodia program (see https://ipodia.usc.edu/) at the University of Southern California) and fieldwork involving students and professionals from different fields of science and engineering. Over the past 20 years, the author has had the privilege to work with engineers interested in development issues with groups such as Engineers Without Borders (EWB-USA, see www.ewb-usa.org), the EWB-International network (see www.ewb-international.com), and the Mortenson Center in Engineering for Developing Communities (now the Mortenson Center in Global Engineering) at the University of Colorado at Boulder. These programs are designed to involve student engineers and professionals in projects in developing communities. They give participants a global national and international cultural experience. Besides, the projects give them a sense of belonging and engagement through teamwork, a way of expressing passion and empathy and a societal context for their engineering work. It also gives them an opportunity to reflect on themselves, develop values, act on things they are passionate about, become good listeners, work with other professions, and ultimately ‘think globally and act locally’.
The author’s version of engineering diplomacy grew out of observing or facilitating discussions between people from different backgrounds, cultures, and disciplines, people who most of the time had never met or assumed that they had nothing in common before they met or were told that they should dislike each other. As an example, the author hosted in 2010 a meeting in Cyprus that brought about 40 participants from EWB-USA, -Israel, -Palestine, -Egypt, -Jordan, -Lebanon and -Greece. The goal was to develop a collaborative platform and initiatives in the Eastern Mediterranean region around issues of water, energy, and food and ultimately create a peace-engineering-driven initiative in that region. The participants worked together for four days in developing joint engineering initiatives. Of course, most of the initiatives did not materialize due to the geopolitical constraints the participants had to face upon returning to their respective countries. A follow up meeting was held in 2011 to reinforce the decisions made in 2010.
Even though the two Cyprus meetings never made it to the international news, several positive outcomes came out of both meetings. First and foremost, priceless life-long friendships were created among the participants. Second, joint projects around water and energy issues were considered and planned. Third and more importantly, the two meetings showed that peace is possible when engineers and scientists of various countries work on critical issues in a collaborative way despite geopolitical or other constraints. Finally, the two meetings represented for the participants another form of ‘Apollo–Soyuz moment’ in their own lives.
The examples discussed above are samples of many possible initiatives involving engineering and peace. They all show that engineering diplomacy is alive and well. At the same time, it is still not commonly accepted by the public and the media that engineers are involved in peace work. To overcome that limitation, it is essential for the engineering community to scale up and advertise engineering diplomacy initiatives so that they become standard practice. A community of practice around peace and engineering diplomacy is needed. It would represent a powerful platform for recruiting more young people to various fields of science and engineering. That community of practice is necessary to develop a body of knowledge and practice to train STE people in the fundamentals of diplomacy and how to train diplomats in integrating science, technology, and engineering in their day-to-day decision making. The peace and engineering diplomacy platform represent a springboard for innovation, business development, and job creation.
The world is thirsty for hundreds or even thousands of ‘Apollo–Soyuz moments’ to address the needs of developing countries but also those of poor communities in rich countries. One can only hope that in the years to come, the international engineering and scientific communities will realize how critical science, engineering, and technology are in making the world a better place while contributing to initiatives such as the UN Sustainable Development Goals. More than ever, scientists and engineers need to become aware that they are more than providers of scientific and technical knowledge and solutions. They can also be entrepreneurs, peacemakers, and facilitators of sustainable human development. Making the world a better place for all is no longer an option for the scientific and engineering communities, it is an obligation.
6. Conclusions
As discussed in an upcoming UNESCO report on Engineering for the Sustainable Development Goals [57], more than ever, the future of the planet and its inhabitants depends on having engineers who possess the attitudes, skills, and knowledge to plan, design, manage, and operate projects that lead to more prosperous, stable and peaceful communities worldwide. Their solutions need to be (i) sound from a technical point of view, (ii) equitable, adaptable to the cultural, economic and social context in which they work; and (iii) developed for the right reasons. Engineers must contribute to a culture of peace rather than a culture of war and violence.
Engineers need to be more than providers of technical solutions, which has been the dominant expectation in the past 150 years. They must play an active role in peacebuilding, peacemaking, and peacekeeping efforts and contribute to citizen diplomacy. To operate at the nexus between development and diplomacy, engineers must complement their core competencies with “(a) skills of coordination, negotiation and communication with [multiple] stakeholders; (b) the ability to take account of environmental, social and other impact studies; and (c) the ability to work in interdisciplinary teams” [41].
As part of creating the global engineering education of the future, there is an urgent need to develop a comprehensive body of knowledge on peace engineering and engineering diplomacy that emphasizes the professional and moral/ethical obligation of engineers to be able to address complex human/social and economic development issues, which if not addressed could have negative consequences. Engineering practice needs to be able to identify its contribution to peace through projects at different scales and in different contexts. However, not only are the fields of peace engineering and engineering diplomacy still ill-defined, they also lack databases of case studies that clearly illustrate and document the links between engineering project management, diplomacy, and peacebuilding. Finally, both fields could benefit from a community of practice to address the global issues facing humanity in the twenty-first century.
Conflicts of Interest
The author declares no conflict of interest.
References
- National Intelligence Council (NIC). Global Trends 2030: Alternative Worlds; NIC: Washington, DC, USA, 2012. [Google Scholar]
- The Millennium Project. 15 Global Challenges. Available online: http://www.millennium-project.org/projects/challenges (accessed on 15 January 2019).
- Mr, Y. A National Strategic Narrative; Woodrow Wilson International Center for Scholars: Washington, DC, USA, 2011. [Google Scholar]
- Narayan, D.; Chambers, R.; Shah, M.K.; Petesch, P. Voices of the Poor: Crying out for Change; Oxford University Press: New York, NY, USA, 2000. [Google Scholar]
- Frej, W.; Ramalingam, B. Foreign Policy and Complex Adaptive Systems: Exploring New Paradigms for Analysis and Action. St. Fe Inst. Pap. 2011, 11, 6. [Google Scholar]
- OECD. Water and Violent Conflict. Issues Brief. Available online: http://www.eda.admin.ch/dam/deza/en/documents/themen/fragile-kontexte/92767-water-violent-conflict_EN.pdf (accessed on 10 June 2019).
- Reynolds, A. Diplomacy, development, defense and engineering. Mech. Eng. 2013, 153, 18. [Google Scholar]
- Van Langenhove, L. Global Science Diplomacy as a New Tool for Global Governance; Federació d’Organitzacions Catalanes Internacionalmente Reconegudes (FOCIR): Barcelona, Spain, 2016. [Google Scholar]
- National Academy of Engineering (NAE). NAE Grand Challenges for Engineering. Available online: www.engineeringchallenges.org (accessed on 20 September 2018).
- United Nations Conference on Environment and Development (UNCED). Agenda 21. Available online: http://ww.un.org/esa/sustdev/documents/agenda21/english/Agenda21.pdf (accessed on 15 January 2019).
- Snodderly, D. Peace Terms. Glossary of Terms for Conflict Management and Peacebuilding, 2nd ed.; U.S. Institute of Peace: Washington, DC, USA, 2018. [Google Scholar]
- United Nations Educational, Scientific and Cultural Organization (UNESCO). The Culture of Peace Program: From National Programs to a Project of Global Scope. Available online: http://www.culture-of-peace.info/vita/1994/145EX15.pdf (accessed on 13 August 2019).
- United Nations General Assembly. 53/243. Declaration and Programme of Action on a Culture of Peace. Available online: https://undocs.org/en/A/RES/53/243 (accessed on 31 January 2019).
- Boutros-Ghali, B. An agenda for peace: Preventive diplomacy, peacemaking and peacekeeping. Int. Relat. 1992, 11, 201–218. [Google Scholar] [CrossRef]
- Diamond, L.; McDonald, J. Multi-Track Diplomacy: A Systems Approach to Peace, 3rd ed.; Kumarian Press: Boulder, CO, USA, 1996. [Google Scholar]
- Grewal, B.J. Johan Galtung: Positive and Negative Peace; School of Social Science, Auckland University of Technology: Auckland, New Zealand, 2003; Available online: https://www.academia.edu/744030/Johan_Galtung_Positive_and_Negative_Peace (accessed on 15 August 2019).
- Galtung, J. An editorial. J. Peace Res. 1964, 1, 1–4. [Google Scholar]
- Galtung, J. Cultural violence. J. Peace Res. 1990, 27, 291–305. [Google Scholar] [CrossRef]
- Institute for Economics & Peace (IEP). Positive Peace Report 2017: Tracking Peace Transitions through a Systems Thinking Approach; Report Number 54; IEP: Sydney, Australia, 2017. [Google Scholar]
- Institute for Economics & Peace (IEP). Global Peace Index 2018: Measuring Peace in a Complex World. Available online: http://visionofhumanity.org/reports (accessed on 1 October 2018).
- Galtung, J. Theories of Peace: A Synthetic Approach to Peacebuilding; International Peace Research Institute: Oslo, Norway, 1967. [Google Scholar]
- Dews, F. UN Deputy Secretary-General Jan Eliasson: No Peace without Development, no Development without Peace. Brookings. 17 October. Available online: www.brookings.edu/blog/brookings-now/2013/10/17/un-deputy-secretary-general-jan-eliasson-no-peace-without-development-no-development-without-peace (accessed on 15 March 2019).
- Ben-Eli, M. Sustainability: Definition and five core principles: A systems perspective. Sustain. Sci. 2018, 13, 1337–1343. [Google Scholar] [CrossRef]
- Vanegas, J.; (College of Architecture, Texas A&M University, College Station, TX 77843, USA). Personal communication, 2000.
- Meadows, D. Thinking in Systems; Chelsea Green Publishing: White River Junction, VT, USA, 2008. [Google Scholar]
- Checkland, P.; Poulter, J. Learning for Action: Soft Systems Methodology and its Use for Practitioners, Teacher and Students; John Wiley & Sons: Chichester, UK, 2006. [Google Scholar]
- Ford, A. Modeling the Environment; Island Press: Washington, DC, USA, 2010. [Google Scholar]
- Benson, T.; Marlin, S. The Habit-forming Guide to Becoming a Systems Thinker; The Waters Foundation Systems Thinking Group Publ.: Pittsburgh, PA, USA, 2017. [Google Scholar]
- Rippin, N. How to avoid the silo structure of the Millennium Development Goals (MDGs)? In The United Nations Post-2015 Agenda for Global Development: Perspectives from China and Europe; Fues, T., Ye, J., Eds.; German Development Institute: Bonn, Germany, 2014. [Google Scholar]
- Collste, D.; Pedercini, M.; Cornell, S.E. Policy coherence to achieve the SDGs: Using integrated simulation models to assess effective policies. Sustain. Sci. 2017, 12, 921–931. [Google Scholar] [CrossRef] [PubMed]
- Nilsson, M.; Griggs, D.; Visbeck, M.; Ringler, C.; McCollum, D. A framework for understanding sustainable development goal interaction. In A Guide to SDG Interactions: From Science to Implementation; International Council for Science: Paris, France, 2017. [Google Scholar]
- Zelinka, D.; Amadei, B. A systems approach for modeling interactions among the Sustainable Development Goals Part 1: Cross-impact network analysis. Int. J. Syst. Dyn. Appl. 2019, 8, 23–40. [Google Scholar] [CrossRef]
- Zelinka, D.; Amadei, B. A systems approach for modeling interactions among the Sustainable Development Goals Part 2: System dynamics. Int. J. Syst. Dyn. Appl. 2019, 8, 41–59. [Google Scholar] [CrossRef]
- Vesilind, P.A. Peace Engineering: When Personal Values and Engineering Careers Converge; Lakeshore Press: Woodsville, NH, USA, 2005. [Google Scholar]
- Vesilind, P.A. Peace engineering. J. Prof. Issues Eng. Educ. Pract. 2006, 132, 282–287. [Google Scholar] [CrossRef]
- Rusin, C. Engineering Peace: The Transition from Relief to Reconstruction; USI Peace Briefing; US Institute of Peace Press: Washington, DC, USA, 2005; Available online: www.usip.org/publications/2005/06/engineering-peace-transition-relief-reconstruction (accessed on 1 October 2018).
- Vesilind, P.A. Engineering, Peace, and Justice: The Responsibility of Engineers to Society; Springer: New York, NY, USA, 2010. [Google Scholar]
- Boutellis, A.; Smith, A.C. Engineering Peace: The Critical Role of Engineers in UN Peacekeeping; International Peace Institute: New York, NY, USA, 2014. [Google Scholar]
- Norwegian Ministry of Foreign Affairs. Peacebuilding—A Development Perspective; Ministry of Foreign Affairs: Oslo, Norway, 2014. [Google Scholar]
- Berry, T. The Dream of the Earth; Sierra Club Books: San Francisco, CA, USA, 1988. [Google Scholar]
- Muscat, M.J. Peace and conflict: Engineering responsibilities and opportunities. In Proceedings of the ASEE North-Midwest Section Conference, Iowa, IA, USA, 16–17 October 2014. [Google Scholar]
- Riley, D. Engineering and Social Justice; Morgan & Claypool Publ.: San Diego, CA, USA, 2008. [Google Scholar]
- Armstrong, R.; Baille, C.; Cumming-Potvin, W. Mining and communities: Understanding the Context of Engineering Practice; Morgan & Claypool Publ.: San Diego, CA, USA, 2014. [Google Scholar]
- Leydens, J.A.; Lucena, J.C. Engineering Justice: Transforming Engineering Education and Practice; Wiley-IEEE Press: Hoboken, NJ, USA, 2017. [Google Scholar]
- Blue, E.; Levine, M.; Nieusma, D. Engineering and War: Militarism, Ethics, Institutions, Alternatives; Morgan & Claypool Publ.: San Diego, CA, USA, 2013. [Google Scholar]
- Hadzigeorgiou, Y.; Konsolas, M. Global problems and the curriculum: Toward a humanistic and constructivist science education. Curric. Teach. 2001, 16, 39–49. [Google Scholar] [CrossRef]
- Nelson, M.; (Peace Innovation Institute, Stanford University, Stanford, CA 94305, USA). Personal communication, 2019.
- Hughes, J.; (School of Engineering, Drexel University, Philadelphia, PA 19104, USA). Personal communication, 2018.
- Armenta, M.; (Sandia National Laboratories, Albuquerque, NM 87185, USA). Personal communication, 2019.
- Guadagno, R.E.; Nelson, M.; Lock Lee, L. Peace data standard: A practical and theoretical framework for using technology to examine intergroup interactions. Front. Psychol. 2018, 9, 734. [Google Scholar] [CrossRef] [PubMed]
- Quihuis, M.; Nelson, M.; Guttieri, K. Peace technology: Scope, scale, and cautions. Build. Peace 2015, 5, 14–16. [Google Scholar]
- Dehgan, A.; Colglazier, E.W. Development science and science diplomacy. Sci. Dipl. 2012, 1. Available online: http://www.sciencediplomacy.org/perspective/2012/development-science-and-science-diplomacy. (accessed on 1 September 2018).
- Meshkati, N. Engineering diplomacy: An underutilized tool in foreign policy. Sci. Dipl. 2012, 1, 20–30. [Google Scholar]
- InterAcademy Partnership (IAP). Improving Scientific Input to Global Policymaking, with a Focus on the UN Sustainable Development Goals. Available online: http://www.interacademies.org/50429/SDGs_Summary (accessed on 28 August 2019).
- Amadei, B. Science diplomacy: From theory to practice. Multiverse. 5 April 2016. Available online: https://blog.ictp.it/wp/?p=169 (accessed on 1 May 2016).
- Garan, R. The Orbital Perspective: Lessons in Seeing the Big Picture from a Journey of 71 Million Miles; Berrett-Koehler Publishers: Oakland, CA, USA, 2015. [Google Scholar]
- United Nations Educational, Scientific and Cultural Organization (UNESCO). Engineering for the Sustainable Development Goals, 2019; in press.
© 2019 by the author. Licensee MDPI, Basel, Switzerland. This article is an open access article distributed under the terms and conditions of the Creative Commons Attribution (CC BY) license (http://creativecommons.org/licenses/by/4.0/).




