Ergonomics-Based Factors or Criteria for the Evaluation of Sustainable Product Manufacturing
Abstract
1. Introduction
- Investigate and identify a list of ergonomic-based factors/criteria of sustainable product manufacturing from the literature by considering the interaction of the product with society in the stages of premanufacturing, manufacturing, use, and post-use. From the perspective of manufacturing, identifying criteria/factors and evaluating product sustainability from an ergonomics perspective will provide a more comprehensive social dimension criteria by addressing human characteristics, behavior, performance, human interaction with the workplace, the working environment, and a product across its life cycle [1].
- Design a questionnaire based on the identified list of ergonomics-based factors of sustainable product manufacturing so as to collect the opinions of experts on the levels of importance of the factors.
- Apply a fuzzy Delphi method that considers the similarities and differences between the opinions of experts to reach a consensus on the relative importance of the factors and determine those that can be used in further research to evaluate the performance of sustainable product manufacturing.
2. Theoretical Background
2.1. Some Related Previous Works
2.2. Sustainable Products Manufacturing
2.3. Sustainability Dimensions and Factors or Indicators
2.3.1. Sustainability Dimension
2.3.2. Sustainability Factors or Indicators
3. Ergonomics-Based Factors or Indicators of a Manufacturing Product Sustainability Framework
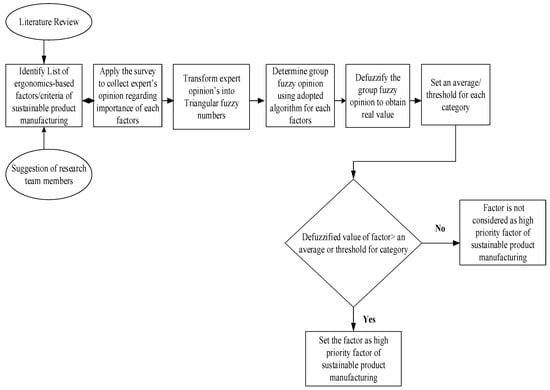
4. Methodology
4.1. Data Collection and Methods of Analysis
4.2. Reliability of Questionnaire Items
5. Results and Discussion
5.1. Results
- Occupational safety and health: Of the six factors, four were selected as high-priority factors. Workplace accidents had the highest score of 0.7784, followed by working conditions (with a score of 0.7781), psychological workload, and physiological workload.
- Simplicity of production and maintenance: Of the five factors, three were selected as high-priority factors. Easy-to-inspect and -test had the highest importance, with a score of 0.7252, followed by easy-to-assemble and easy-to-manufacture.
- Employee performance: From the total employee performance category, motivation and commitment (0.7904), knowledge and skill (0.7875), employee productivity, and employee satisfaction needed to be prioritized in sustainability performance improvement implementation practice.
- User-centered product: Of the eight factors, five were selected as high-priority factors. Product safety had the highest score of 0.8527, followed by user satisfaction (0.8437), product quality, product serviceability, and product usability.
- Resource efficient product: Energy utilization had the highest score of 0.7842, followed by material productivity (0.7724) and material quality. All required appropriate emphasis from the total factor in the specified category.
- Valuable resource: Reusable material, with a score of 0.7981, and recyclable material, with a score 0.7870, required prioritization for improvement of sustainability practice.
- Wastes: Hazardous liquid waste had the highest importance level for sustainability, with a score of 0.8684.
- Emissions: liquid particulate emissions, and solid particulate emissions required priority.
5.2. Discussion
6. Conclusions
Author Contributions
Funding
Acknowledgments
Conflicts of Interest
References
- Haslam, R.; Waterson, P. Ergonomics and Sustainability. Ergonomics 2013, 56, 343–347. [Google Scholar] [CrossRef] [PubMed]
- Huang, A.; Badurdeen, F. Sustainable Manufacturing Performance Evaluation: Integrating Product and Process Metrics for Systems Level Assessment. Procedia Manuf. 2017, 8, 563–570. [Google Scholar] [CrossRef]
- Sabaghi, M.; Mascle, C.; Baptiste, P.; Rostamzadeh, R. Sustainability assessment using fuzzy-inference technique (SAFT): A methodology toward green products. Expert Syst. Appl. 2016, 56, 69–79. [Google Scholar] [CrossRef]
- Shuaib, M.; Seevers, D.; Zhang, X.; Badurdeen, F.; Rouch, K.E.; Jawahir, I.S. Product Sustainability Index (ProdSI) A Metrics-based Framework to Evaluate the Total Life Cycle Sustainability of Manufactured Products. J. Ind. Ecol. 2014, 18, 491–507. [Google Scholar] [CrossRef]
- Zhang, X.; Lu, T.; Shuaib, M.; Rotella, G.; Huang, A.; Feng, S.C.; Rouch, K.; Badurdeen, F.; Jawahir, I.S. A Metrics-Based Methodology for Establishing Product Sustainability Index (ProdSI) for Manufactured Products. In Leveraging Technology for a Sustainable World; Springer: Berlin/Heidelberg, Germany, 2012; pp. 435–441. [Google Scholar]
- UNs Sustainable Development Goals: 17 Goals to Transform Our World. Available online: https://www.un.org/development/desa/disabilities/envision2030.html (accessed on 17 June 2019).
- WCED. Report of the World Commission on Environment and Development: Our Common Future; Oxford University Press: Oxford, UK, 1987. [Google Scholar]
- Huang, A. A Framework and Metrics for Sustainable Manufacturing Performance Evaluation at the Production Line, Plant and Enterprise Levels. Ph.D. Thesis, University of Kentucky, Lexington, KY, USA, 2017. [Google Scholar]
- Badurdeen, F.; Jawahir, I.S.; Rouch, K.E. A Metrics-Based Evaluation of Sustainable Manufacturing at Product and Process Levels. In Reference Module in Earth Systems and Environmental Sciences; Elsevier: Amsterdam, The Netherlands, 2017. [Google Scholar]
- Garetti, M.; Taisch, M. Sustainable manufacturing: Trends and research challenges. Prod. Plan. Control 2012, 23, 83–104. [Google Scholar] [CrossRef]
- Gupta, A.; Jayal, A.D.; Chimienti, M.; Jawahir, I.S. A Total Life-Cycle Approach towards Developing Product Metrics for Sustainable Manufacturing; Springer: Berlin/Heidelberg, Germany, 2011; pp. 240–245. [Google Scholar]
- Latif, H.H.; Gopalakrishnan, B.; Nimbarte, A.; Currie, K. Sustainability index development for manufacturing industry. Sustain. Energy Technol. Assess. 2017, 24, 82–95. [Google Scholar] [CrossRef]
- Zarte, M.; Pechmann, A.; Nunes, I.L. Indicator framework for sustainable production planning and controlling. Int. J. Sustain. Eng. 2019, 12, 149–158. [Google Scholar] [CrossRef]
- Venugopal, V.; Saleeshya, P.G. Manufacturing system sustainability through lean and agile initiatives. Int. J. Sustain. Eng. 2019, 12, 149–158. [Google Scholar] [CrossRef]
- Fechete, F.; Nedelcu, A. Performance Management Assessment Model for Sustainable Development. Sustainability 2019, 11, 2779. [Google Scholar] [CrossRef]
- Husgafvel, R.; Pajunen, N.; Virtanen, K.; Paavola, I.-L.; Päällysaho, M.; Inkinen, V.; Heiskanen, K.; Dahl, O.; Ekroos, A. Social Sustainability Performance Indicators—Experiences from Process Industry. Int. J. Sustain. Eng. 2014, 8, 14–25. [Google Scholar] [CrossRef]
- Cao, Y.; Wang, S.; Lili, Y.; Zhou, J. A Social Sustainability Assessment Model for Manufacturing Systems Based on Ergonomics and Fuzzy Inference System. In International Conference on Sustainable Design and Manufacturing; Springer: Cham, Switzerland, 2016; pp. 639–648. [Google Scholar]
- Sutherland, J.W.; Richter, J.S.; Hutchins, M.J.; Dornfeld, D.; Dzombak, R.; Mangold, J.; Robinson, S.; Hauschild, M.Z.; Bonou, A.; Schönsleben, P.; et al. The role of manufacturing in affecting the social dimension of sustainability. CIRP Ann. 2016, 65, 689–712. [Google Scholar] [CrossRef]
- Papetti, A.; Gregori, F.; Pandolfi, M.; Peruzzini, M.; Germani, M. IoT to Enable Social Sustainability in Manufacturing Systems. In Transdisciplinary Engineering Methods for Social Innovation of Industry 4.0, Proceedings of the 25th ISPE Inc. International Conference on Transdisciplinary Engineering, 3–6 July 2018; IOS Press: Amsterdam, The Netherlands, 2018. [Google Scholar]
- Meyer, F.; Eweje, G.; Tappin, D. Ergonomics as a tool to improve the sustainability of the workforce. Work 2017, 57, 339–350. [Google Scholar] [CrossRef] [PubMed]
- Radjiyev, A.; Qiu, H.; Xiong, S.; Nam, K. Ergonomics and sustainable development in the past two decades (1992–2011): Research trends and how ergonomics can contribute to sustainable development. Appl. Ergon. 2015, 46, 67–75. [Google Scholar] [CrossRef] [PubMed]
- Martin, K.; Legg, S.; Brown, C. Designing for sustainability: Ergonomics—Carpe diem. Ergonomics 2013, 56, 365–388. [Google Scholar] [CrossRef] [PubMed]
- Ryan, B.; Wilson, J.R. Ergonomics in the development and implementation of organisational strategy for sustainability. Ergonomics 2013, 56, 541–555. [Google Scholar] [CrossRef] [PubMed]
- Eslami, Y.; Dassisti, M.; Panetto, H.; Lezoche, M. Sustainability assessment of manufacturing organizations based on indicator sets: A formal concept analysis. In Lecture Notes in Computer Science (Including Subseries Lecture Notes in Artificial Intelligence and Lecture Notes in Bioinformatics); Springer: Cham, Switzerland, 2019; Volume 11231 LNCS, pp. 36–44. [Google Scholar]
- Fiksel, J.; McDaniel, J.; Spitzley, D. Measuring Product Sustainability. J. Sustain. Prod. Des. 1998, 1–16. Available online: citeseerx.ist.psu.edu/viewdoc/download?doi=10.1.1.627.8635&rep=rep1&type=pdf (accessed on 10 September 2019).
- Schuch Bork, C.A.; de Souza, J.F.; de Oliveira Gomes, J.; Venancio Pappetti Canhete, V.; De Barba, D.J. Methodological tools for assessing the sustainability index (SI) of industrial production processes. Int. J. Adv. Manuf. Technol. 2016, 87, 1313–1325. [Google Scholar] [CrossRef]
- Singh, S.; Olugu, E.U.; Fallahpour, A. Fuzzy-based sustainable manufacturing assessment model for SMEs. Clean Technol. Environ. Policy 2014, 16, 847–860. [Google Scholar] [CrossRef]
- Veleva, V.; Ellenbecker, M. Indicators of sustainable production: Framework and methodology. J. Clean. Prod. 2001, 9, 519–549. [Google Scholar] [CrossRef]
- Elkington, J. Cannibals with Forks: The Triple Bottom Line of 21st Century Business; Capstone: Oxford, UK, 1997. [Google Scholar]
- McKenzie, S. Social Sustainability: Towards Some Definitions; Hawke Research Institute, University of South Australia: Magill, Australia, 2004. [Google Scholar]
- Ocampo, L.A. A hierarchical framework for index computation in sustainable manufacturing. Adv. Prod. Eng. Manag. 2015, 10, 40–50. [Google Scholar] [CrossRef]
- Joung, C.B.; Carrell, J.; Sarkar, P.; Feng, S.C. Categorization of indicators for sustainable manufacturing. Ecol. Indic. 2013, 24, 148–157. [Google Scholar] [CrossRef]
- Salvado, M.F.; Azevedo, S.; Matias, J.; Ferreira, L. Proposal of a Sustainability Index for the Automotive Industry. Sustainability 2015, 7, 2113–2144. [Google Scholar] [CrossRef]
- Xu, Y.; Wang, H. Optimal Weight Determination and Consensus Formation under Fuzzy Linguistic Environment. Procedia Comput. Sci. 2013, 17, 482–489. [Google Scholar] [CrossRef][Green Version]
- Chen, D.; Chu, X.; Yang, X.; Sun, X.; Li, Y.; Su, Y. PSS solution evaluation considering sustainability under hybrid uncertain environments. Expert Syst. Appl. 2015, 42, 5822–5838. [Google Scholar] [CrossRef]
- Zhang, L.; Xu, X.; Tao, L. Some similarity measures for triangular fuzzy number and their applications in multiple criteria group decision-making. J. Appl. Math. 2013, 2013, 538261. [Google Scholar] [CrossRef]
- Saffie, N.A.M.; Shukor, N.M.; Rasmani, K.A. Fuzzy Delphi method: Issues and challenges. In Proceedings of the 2016 International Conference on Logistics, Informatics and Service Sciences (LISS), Sydney, NSW, Australia, 24–27 July 2016; pp. 1–7. [Google Scholar]
- Lee, H.S. Optimal consensus of fuzzy opinions under group decision making environment. Fuzzy Sets Syst. 2002, 132, 303–315. [Google Scholar] [CrossRef]
- Hsu, H.M.; Chen, C.T. Aggregation of fuzzy opinions under group decision making. Fuzzy Sets Syst. 1996, 79, 279–285. [Google Scholar]
- Chen, S.M. Aggregating fuzzy opinions in the group decision-making environment. Cybern. Syst. 1998, 29, 363–376. [Google Scholar] [CrossRef]
- George, B.; Maria, B. Fuzzy Set, Fuzzy Logic, Applications: Advances in Fuzzy Systems-Applications and Theory; World Scientific Publishing CO. Pte. Ltd.: Singapore, 1995; Volume 5. [Google Scholar]
- Lu, C.; Lan, J.; Wang, Z. Aggregation of fuzzy opinions under group decision-making based on similarity and distance. J. Syst. Sci. Complex. 2006, 19, 63–71. [Google Scholar] [CrossRef]
- Sanchez-Lezama, A.P.; Cavazos-Arroyo, J.; Albavera-Hernandez, C. Applying the Fuzzy Delphi Method for determining socio-ecological factors that influence adherence to mammography screening in rural areas of Mexico. Cadernos Saúde Pública 2014, 30, 245–258. [Google Scholar] [CrossRef] [PubMed]
- Pour, A.D.F. The Application of Fuzzy Delphi Method (FDM) For Evaluating The Factors Affecting Sustainable Tourism in Order To Develop A Model For Sustanable Tourism. IOSR J. Bus. Manag. IOSR-JBM 2016, 18, 23–29. [Google Scholar] [CrossRef]
- Legg, S.; Brown, C. Achieving Transition to Sustainability: Lessons from Human Factors and Ergonomics. In Proceedings of the 4th International Conference on Sustainability Engineering and Science, Auckland, New Zealand, 30 November–3 December 2010. [Google Scholar]
- Qureshi, M.I.; Rasiah, R.A.; Al-Ghazali, B.M.; Haider, M.; Jambari, H.; Iswan; Sasmoko. Modeling Work Practices under Socio-Technical Systems for Sustainable Manufacturing Performance. Sustainability 2019, 11, 4294. [Google Scholar] [CrossRef]
- Kishawy, H.A.; Hegab, H.; Saad, E. Design for Sustainable Manufacturing: Approach, Implementation, and Assessment. Sustainability 2018, 10, 3604. [Google Scholar] [CrossRef]







| Sustainability Category | Factor or Criteria | Short Operational Definition |
|---|---|---|
| Occupational Safety and Heath | Workplace Accidents | Accidents, incidents, injuries involving employees at the workplace while producing the product |
| Physical Workload | Excessive force, awkward posture, repetitive task, contact stress | |
| Physiological Workload | Metabolic energy expenditure, oxygen consumption, heart rate, respiration rate | |
| Psychological Workload | Mental stress, fatigue, depression, dissatisfaction, emotion, demotivation | |
| Organizational Workload | Rules and regulations, benefits and premises, work/rest schedule, communication, bureaucracy | |
| Working Conditions | Exposure to temperature, humidity, pollution, noise, vibration, light, hazardous substances/materials | |
| Simplicity of Production and Maintenance | Easy-to-Manufacture | Describes how simple it is for the employee to manufacture a product |
| Easy-to-Assemble | Refers to how simple it is for the employee to assemble a product | |
| Easy-to-Disassemble | Explains how simple it is for the employee to disassemble a product | |
| Easy-to-Inspect and -Test | Describes how simple it is for the employee to inspect and test a product | |
| Easy-to-Repair | States how simple it is for the employee to repair a product | |
| Employee Performance | Employee Availability | Amount of time that employees spend at their workplace to produce the product |
| Employee Accuracy | Refers to how well employees can perform their tasks | |
| Employee Consistency | Describes how well employees perform their tasks every time | |
| Employee Productivity | Effective and efficient utilization of employee-hours for producing the product | |
| Knowledge and Skill | Describes how well an employee is able to perform a task | |
| Employee Satisfaction | States how satisfied an employee is with the job | |
| Motivation and Commitment | Explains how much an employee is committed to performing a task | |
| User-Centered Product | Product Safety | Describes how a product causes no damage or loss to the user |
| Product Reliability | Ability to function without failure for the intended period of time | |
| Product Serviceability | Refers to how easy it is for the user to repair a product | |
| Product Quality | Meeting the user’s requirements or specifications | |
| Product Usability | Describes how easy the product is to use | |
| Product Price | Refers to how reasonable the price of the product is to users | |
| User Satisfaction | Describes how satisfied a user is with the product | |
| User Experience | Explains how satisfied a user is with the product | |
| Resource-Efficient Product | Material Utilization | Amount of materials (i.e., product materials and packaging materials) used to produce the product |
| Material Quality | Meeting manufacturer’s requirements or specifications | |
| Material Cost | Reasonable price of the input materials to the manufacturer | |
| Energy Utilization | Amount of energy (thermal, electricity) consumed to produce the product | |
| Water Utilization | Amount of water consumed to produce the product | |
| Valuable Resources | Reusable Material | Amount of end-of-life of product’s components, subassemblies of product used after its first life cycle in subsequent life cycles |
| Recyclable Material | Amount of converted end-of-life of product’s components, subassemblies into new materials to be used in new products | |
| Re-manufacturability of Material | Amount of reprocessed end-of-life of product’s components, subassemblies or the product itself for restoration to their original state to perform a similar or improved functionality | |
| Waste | Hazardous Liquid Waste | Amount of non-biodegradable hazardous waste from end-of-life of product remaining in liquid form |
| Hazardous Solid Waste | Amount of non-biodegradable hazardous waste from end-of-life of product remaining in solid form | |
| Biodegradable Waste | Amount of end-of-life of product organic material (including packing materials) decomposed into compost and biogas by microorganisms and exposure to heat | |
| Emissions | GHG Emission | Amount of greenhouse gases (GHG) emitted from the end-of-life of product materials to the environment |
| Liquid Particulate Emission | Amount of liquid particulate emitted from the end-of-life of product materials | |
| Solid Particulate Emission | Amount of solid particulate emitted from the end-of-life of product |
| Linguistic Variables | Linguistic Variables | Triangular Fuzzy Numbers (TFNs) |
|---|---|---|
| Low importance (LI) | Low effect (LE) | (0.0, 0.0, 0.125) |
| Intermediate between LI and MI | Intermediate between LE and ME | (0.0, 0.125, 0.25) |
| Moderate importance (MI) | Moderate effect (ME) | (0.125, 0.25, 0.375) |
| Intermediate between MI and SI | Intermediate between ME and SE | (0.25, 0.375, 0.5) |
| Strong importance (SI) | Strong effect (SE) | (0.375, 0.5, 0.625) |
| Intermediate between SI and DI | Intermediate between SE and DE | (0.5, 0.625, 0.75) |
| Demonstrated importance (DI) | Demonstrated effect (DE) | (0.625, 0.75, 0.875) |
| Intermediate between DI and EI | Intermediate between DE and EE | (0.75, 0.875, 1.0) |
| Extreme importance (EI) | Extreme effect (EE) | (0.875, 1.0, 1.0) |
| Expert | E1 | E2 | E3 | E4 | E5 | E6 | E7 | E8 |
| Value of Expert | 5 | 1 | 1 | 5 | 5 | 2 | 2 | 1 |
| Expert Relative Importance | 0.0495 | 0.0099 | 0.0099 | 0.0495 | 0.0495 | 0.0198 | 0.0198 | 0.0099 |
| Expert | E9 | E10 | E11 | E12 | E13 | E14 | E15 | E16 |
| Value of Expert | 1 | 2 | 3 | 2 | 2 | 1 | 1 | 3 |
| Expert Relative Importance | 0.0099 | 0.0198 | 0.0297 | 0.0198 | 0.0198 | 0.0099 | 0.0099 | 0.0297 |
| Expert | E17 | E18 | E19 | E20 | E21 | E22 | E23 | E24 |
| Value of Expert | 2 | 5 | 1 | 4 | 2 | 5 | 2 | 5 |
| Expert Relative Importance | 0.0198 | 0.0495 | 0.0099 | 0.0396 | 0.0198 | 0.0495 | 0.0198 | 0.0495 |
| Expert | E25 | E26 | E27 | E28 | E29 | E30 | E31 | E32 |
| Value of Expert | 4 | 5 | 1 | 2 | 4 | 5 | 5 | 2 |
| Expert Relative Importance | 0.0396 | 0.0495 | 0.0099 | 0.0198 | 0.0396 | 0.0495 | 0.0495 | 0.0198 |
| Expert | E33 | E34 | E35 | |||||
| Value of Expert | 2 | 4 | 4 | |||||
| Expert Relative Importance | 0.0198 | 0.0396 | 0.0396 | |||||
| Category | Criteria No. | Factor/Criteria | Group Fuzzy Opinion | Defuzzified Value | Selected for Priority | ||
|---|---|---|---|---|---|---|---|
| Minimum | Optimum | Maximum | |||||
| Occupational Safety and Health | C1 | Workplace Accidents | 0.669 | 0.7916 | 0.8745 | 0.7784 | Yes |
| C2 | Physical Workload | 0.6161 | 0.7398 | 0.8472 | 0.7344 | - | |
| C3 | Physiological Workload | 0.6427 | 0.7665 | 0.8737 | 0.7610 | Yes | |
| C4 | Psychological Workload | 0.6615 | 0.7854 | 0.8818 | 0.7762 | Yes | |
| C5 | Organizational Workload | 0.6055 | 0.7278 | 0.84 | 0.7244 | - | |
| C6 | Working Conditions | 0.6635 | 0.7875 | 0.8833 | 0.7781 | Yes | |
| Simplicity of Production and Maintenance | C7 | Easy-to-Manufacture | 0.6009 | 0.7209 | 0.8198 | 0.7139 | Yes |
| C8 | Easy-to-Assemble | 0.6008 | 0.721 | 0.8238 | 0.7152 | Yes | |
| C9 | Easy-to-Disassemble | 0.5209 | 0.64 | 0.7521 | 0.6377 | - | |
| C10 | Easy-to-Inspect and -Test | 0.6122 | 0.7323 | 0.831 | 0.7252 | Yes | |
| C11 | Easy-to-Repair | 0.5117 | 0.6327 | 0.7374 | 0.6273 | - | |
| Employee Performance | C12 | Employee Availability | 0.6043 | 0.7279 | 0.8365 | 0.7229 | - |
| C13 | Employee Accuracy | 0.6252 | 0.7489 | 0.8602 | 0.7448 | - | |
| C14 | Employee Consistency | 0.5808 | 0.7042 | 0.8159 | 0.7003 | - | |
| C15 | Employee Productivity | 0.6676 | 0.7916 | 0.887 | 0.7821 | Yes | |
| C16 | Knowledge and Skill | 0.6703 | 0.7943 | 0.8978 | 0.7875 | Yes | |
| C17 | Employee Satisfaction | 0.6602 | 0.784 | 0.8717 | 0.7720 | Yes | |
| C18 | Motivation and Commitment | 0.6804 | 0.8043 | 0.8864 | 0.7904 | Yes | |
| User-Centered Product | C19 | Product Safety | 0.7502 | 0.8744 | 0.9334 | 0.8527 | yes |
| C20 | Product Reliability | 0.6769 | 0.8008 | 0.8894 | 0.7890 | - | |
| C21 | Product Serviceability | 0.7061 | 0.8302 | 0.9189 | 0.8184 | Yes | |
| C22 | Product Quality | 0.7076 | 0.8318 | 0.9193 | 0.8196 | Yes | |
| C23 | Product Usability | 0.7032 | 0.8274 | 0.9228 | 0.8178 | Yes | |
| C24 | Product Price | 0.6106 | 0.7325 | 0.8366 | 0.7266 | - | |
| C25 | User Satisfaction | 0.7316 | 0.8559 | 0.9435 | 0.8437 | Yes | |
| C26 | User Experience | 0.6805 | 0.8039 | 0.907 | 0.7971 | - | |
| Resource-Efficient Product | C27 | Material Productivity | 0.6579 | 0.7818 | 0.8776 | 0.7724 | Yes |
| C28 | Material Quality | 0.6485 | 0.7724 | 0.8728 | 0.7646 | Yes | |
| C29 | Material Cost | 0.6275 | 0.7496 | 0.8498 | 0.7423 | - | |
| C30 | Energy Utilization | 0.6694 | 0.7933 | 0.8898 | 0.7842 | Yes | |
| C31 | Water Utilization | 0.6124 | 0.736 | 0.8436 | 0.7307 | - | |
| Valuable Resources | C32 | Reusable Material | 0.6899 | 0.8126 | 0.8919 | 0.7981 | Yes |
| C33 | Recyclable Material | 0.6805 | 0.803 | 0.8776 | 0.7870 | Yes | |
| C34 | Re-manufacturability of Material | 0.6572 | 0.7796 | 0.8745 | 0.7704 | - | |
| Wastes | C35 | Hazardous Liquid Waste | 0.7697 | 0.893 | 0.9426 | 0.8684 | Yes |
| C36 | Hazardous Solid Waste | 0.71 | 0.8328 | 0.9068 | 0.8165 | - | |
| C37 | Biodegradable Waste | 0.6946 | 0.8158 | 0.8896 | 0.8000 | - | |
| Emissions | C38 | Greenhouse Gases (GHG) | 0.6672 | 0.7911 | 0.8868 | 0.7817 | - |
| C39 | Liquid Particulate Emission | 0.695 | 0.8181 | 0.9011 | 0.8047 | Yes | |
| C40 | Solid Particulate Emission | 0.6926 | 0.8166 | 0.9049 | 0.8047 | Yes | |
© 2019 by the authors. Licensee MDPI, Basel, Switzerland. This article is an open access article distributed under the terms and conditions of the Creative Commons Attribution (CC BY) license (http://creativecommons.org/licenses/by/4.0/).
Share and Cite
Lin, C.J.; Belis, T.T.; Kuo, T.C. Ergonomics-Based Factors or Criteria for the Evaluation of Sustainable Product Manufacturing. Sustainability 2019, 11, 4955. https://doi.org/10.3390/su11184955
Lin CJ, Belis TT, Kuo TC. Ergonomics-Based Factors or Criteria for the Evaluation of Sustainable Product Manufacturing. Sustainability. 2019; 11(18):4955. https://doi.org/10.3390/su11184955
Chicago/Turabian StyleLin, Chiuhsiang Joe, Tariku Tamiru Belis, and Tsai Chi Kuo. 2019. "Ergonomics-Based Factors or Criteria for the Evaluation of Sustainable Product Manufacturing" Sustainability 11, no. 18: 4955. https://doi.org/10.3390/su11184955
APA StyleLin, C. J., Belis, T. T., & Kuo, T. C. (2019). Ergonomics-Based Factors or Criteria for the Evaluation of Sustainable Product Manufacturing. Sustainability, 11(18), 4955. https://doi.org/10.3390/su11184955

