Coupling Influences of ENSO and PDO on the Inter-Decadal SST Variability of the ACC around the Western South Atlantic
Abstract
1. Introduction
2. Materials and Methods
3. Results
3.1. The Western South Atlantic Ocean Leading Modes
3.2. Inter-Decadal Variation in the Brazil–Malvinas Confluence (BMC) Area
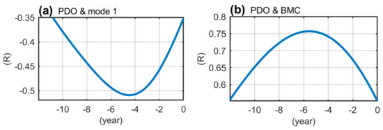
3.3. Relationships between PDO and SSTA
3.4. Coupling Influences between PDO and ENSO
4. Conclusions
Author Contributions
Funding
Acknowledgments
Conflicts of Interest
References
- Olbers, D.; Borowski, D.; VÖLker, C.; WÖLff, J.-O. The dynamical balance, transport and circulation of the Antarctic Circumpolar Current. Antarct. Sci. 2004, 16, 439–470. [Google Scholar] [CrossRef]
- Rintoul, S.; Hughes, C.; Olbers, D. The Antarctic circumpolar current system. In Ocean Circulation and Climate; Siedler, G., Church, J., Gould, J., Eds.; Academic Press: New York, NY, USA, 2001; pp. 271–302. [Google Scholar]
- Sloyan, B.M.; Rintoul, S.R. The Southern Ocean limb of the global deep overturning circulation. J. Phys. Oceanogr. 2001, 31, 143–173. [Google Scholar] [CrossRef]
- Swart, S.; Speich, S. An altimetry-based gravest empirical mode south of Africa: 2. Dynamic nature of the Antarctic Circumpolar Current fronts. J. Geophys. Res. Oceans 2010, 115. [Google Scholar] [CrossRef]
- Swart, S.; Speich, S.; Ansorge, I.J.; Lutjeharms, J.R.E. An altimetry-based gravest empirical mode south of Africa: 1. Development and validation. J. Geophys. Res. Oceans 2010, 115. [Google Scholar] [CrossRef]
- Billany, W.; Swart, S.; Hermes, J.; Reason, C. Variability of the Southern Ocean fronts at the Greenwich Meridian. J. Mar. Syst. 2010, 82, 304–310. [Google Scholar] [CrossRef]
- Peterson, R.G. The boundary currents in the western Argentine Basin. Deep Sea Res. Part A Oceanogr. Res. Pap. 1992, 39, 623–644. [Google Scholar] [CrossRef]
- Rivas, A.L. Spatial and temporal variability of satellite-derived sea surface temperature in the southwestern Atlantic Ocean. Cont. Shelf Res. 2010, 30, 752–760. [Google Scholar] [CrossRef]
- Piola, A.R.; Gordon, A.L. Intermediate waters in the southwest South Atlantic. Deep Sea Res. Part A Oceanogr. Res. Pap. 1989, 36, 1–16. [Google Scholar] [CrossRef]
- Piola, A.; Matano, R.; Steele, J.; Thorpe, S.; Turekian, K. Brazil and Falklands (Malvinas) Currents; Academic Press: London, UK, 2001. [Google Scholar]
- Chelton, D.B.; Schlax, M.G.; Witter, D.L.; Richman, J.G. Geosat altimeter observations of the surface circulation of the Southern Ocean. J. Geophys. Res. Oceans 1990, 95, 17877–17903. [Google Scholar] [CrossRef]
- Hsu, Y.-C.; Lee, C.-P.; Wang, Y.-L.; Wu, C.-R.; Lui, H.-K. Leading El-Niño SST Oscillations around the Southern South American Continent. Sustainability 2018, 10, 1783. [Google Scholar] [CrossRef]
- Limpasuvan, V.; Hartmann, D.L. Eddies and the annular modes of climate variability. Geophys. Res. Lett. 1999, 26, 3133–3136. [Google Scholar] [CrossRef]
- Meredith, M.P.; Hogg, A.M. Circumpolar response of Southern Ocean eddy activity to a change in the Southern Annular Mode. Geophys. Res. Lett. 2006, 33. [Google Scholar] [CrossRef]
- Mo, K.C.; Higgins, R.W. The Pacific–South American modes and tropical convection during the southern hemisphere winter. Mon. Weather Rev. 1998, 126, 1581–1596. [Google Scholar] [CrossRef]
- Yuan, X.; Martinson, D.G. The Antarctic dipole and its predictability. Geophys. Res. Lett. 2001, 28, 3609–3612. [Google Scholar] [CrossRef]
- Verdy, A.; Marshall, J.; Czaja, A. Sea surface temperature variability along the path of the Antarctic Circumpolar Current. J. Phys. Oceanogr. 2006, 36, 1317–1331. [Google Scholar] [CrossRef]
- Venegas, S.A.; Mysak, L.A.; Straub, D.N. Evidence for interannual and interdecadal climate variability in the South Atlantic. Geophys. Res. Lett. 1996, 23, 2673–2676. [Google Scholar] [CrossRef]
- Venegas, S.; Mysak, L.; Straub, D. Atmosphere–ocean coupled variability in the South Atlantic. J. Clim. 1997, 10, 2904–2920. [Google Scholar] [CrossRef]
- Venegas, S.A.; Mysak, L.A.; Straub, D.N. An interdecadal climate cycle in the South Atlantic and its links to other ocean basins. J. Geophys. Res. Oceans 1998, 103, 24723–24736. [Google Scholar] [CrossRef]
- Reason, C. Multidecadal climate variability in the subtropics/mid-latitudes of the Southern Hemisphere oceans. Tellus A Dyn. Meteorol. Oceanogr. 2000, 52, 203–223. [Google Scholar] [CrossRef]
- Palastanga, V.; Vera, C.S.; Piola, A.R. On the leading modes of sea surface temperature variability in the South Atlantic Ocean. Clivar Exch. 2002, 7, 12–15. [Google Scholar]
- Reason, C.; Rouault, M.; Melice, J.-L.; Jagadheesha, D. Interannual winter rainfall variability in SW South Africa and large scale ocean–atmosphere interactions. Meteorol. Atmos. Phys. 2002, 80, 19–29. [Google Scholar] [CrossRef]
- Wainer, I.; Venegas, S.A. South Atlantic multidecadal variability in the climate system model. J. Clim. 2002, 15, 1408–1420. [Google Scholar] [CrossRef]
- Colberg, F.; Reason, C.; Rodgers, K. South Atlantic response to El Niño–Southern Oscillation induced climate variability in an ocean general circulation model. J. Geophys. Res. Oceans 2004, 109. [Google Scholar] [CrossRef]
- de Souza, E.B.; Kayano, M.T.; Tota, J.; Pezzi, L.; Fisch, G.; Nobre, C. On the influences of the El Niño, La niña and Atlantic Dipole Paterni on the Amazonian Rainfall during 1960-1998. Acta Amaz. 2000, 30, 305–318. [Google Scholar] [CrossRef]
- Giannini, A.; Kushnir, Y.; Cane, M.A. Interannual variability of Caribbean rainfall, ENSO, and the Atlantic Ocean. J. Clim. 2000, 13, 297–311. [Google Scholar] [CrossRef]
- Montecinos, A.; Díaz, A.; Aceituno, P. Seasonal diagnostic and predictability of rainfall in subtropical South America based on tropical Pacific SST. J. Clim. 2000, 13, 746–758. [Google Scholar] [CrossRef]
- Cazes-Boezio, G.; Robertson, A.W.; Mechoso, C.R. Seasonal dependence of ENSO teleconnections over South America and relationships with precipitation in Uruguay. J. Clim. 2003, 16, 1159–1176. [Google Scholar] [CrossRef]
- Andreoli, R.V.; Kayano, M.T. ENSO-related rainfall anomalies in South America and associated circulation features during warm and cold Pacific decadal oscillation regimes. Int. J. Climatol. A J. R. Meteorol. Soc. 2005, 25, 2017–2030. [Google Scholar] [CrossRef]
- Andreoli, R.V.; Kayano, M.T. Tropical Pacific and South Atlantic effects on rainfall variability over Northeast Brazil. Int. J. Climatol. A J. R. Meteorol. Soc. 2006, 26, 1895–1912. [Google Scholar] [CrossRef]
- Kayano, M.T.; Andreoli, R.V.; Ferreira de Souza, R.A. Relations between ENSO and the South Atlantic SST modes and their effects on the South American rainfall. Int. J. Climatol. 2013, 33, 2008–2023. [Google Scholar] [CrossRef]
- Tedeschi, R.G.; Collins, M. The influence of ENSO on South American precipitation during austral summer and autumn in observations and models. Int. J. Climatol. 2016, 36, 618–635. [Google Scholar] [CrossRef]
- Gutzler, D.S.; Kann, D.M.; Thornbrugh, C. Modulation of ENSO-based long-lead outlooks of southwestern US winter precipitation by the Pacific decadal oscillation. Weather Forecast. 2002, 17, 1163–1172. [Google Scholar] [CrossRef]
- Krishnan, R.; Sugi, M. Pacific decadal oscillation and variability of the Indian summer monsoon rainfall. Clim. Dyn. 2003, 21, 233–242. [Google Scholar] [CrossRef]
- Brown, D.P.; Comrie, A.C. A winter precipitation ‘dipole’in the western United States associated with multidecadal ENSO variability. Geophys. Res. Lett. 2004, 31. [Google Scholar] [CrossRef]
- Chelliah, M.; Bell, G.D. Tropical multidecadal and interannual climate variability in the NCEP–NCAR reanalysis. J. Clim. 2004, 17, 1777–1803. [Google Scholar] [CrossRef]
- Kayano, M.T.; Andreoli, R.V. Relations of South American summer rainfall interannual variations with the Pacific Decadal Oscillation. Int. J. Climatol. A J. R. Meteorol. Soc. 2007, 27, 531–540. [Google Scholar] [CrossRef]
- Mantua, N.J.; Hare, S.R.; Zhang, Y.; Wallace, J.M.; Francis, R.C. A Pacific interdecadal climate oscillation with impacts on salmon production. Bull. Amer. Meteor. Soc. 1997, 78, 1069–1079. [Google Scholar] [CrossRef]
- Zhou, J.; Lau, K.M. Principal modes of interannual and decadal variability of summer rainfall over South America. Int. J. Climatol. A J. R. Meteorol. Soc. 2001, 21, 1623–1644. [Google Scholar] [CrossRef]
- Kayano, M.T.; de Oliveira, C.P.; Andreoli, R.V. Interannual relations between South American rainfall and tropical sea surface temperature anomalies before and after 1976. Int. J. Climatol. 2009, 29, 1439–1448. [Google Scholar] [CrossRef]
- Jacques-Coper, M.; Brönnimann, S. Summer temperature in the eastern part of southern South America: Its variability in the twentieth century and a teleconnection with Oceania. Clim. Dyn. 2014, 43, 2111–2130. [Google Scholar] [CrossRef]
- Lentini, C.A.; Campos, E.J.; Podestá, G.G. The annual cycle of satellite derived sea surface temperature on the western South Atlantic shelf. Rev. Bras. Oceanogr. 2000, 48, 93–105. [Google Scholar] [CrossRef]
- Rayner, N.; Parker, D.E.; Horton, E.; Folland, C.; Alexander, L.; Rowell, D.; Kent, E.; Kaplan, A. Global analyses of sea surface temperature, sea ice, and night marine air temperature since the late nineteenth century. J. Geophys. Res. Atmos. 2003, 108. [Google Scholar] [CrossRef]
- Kennedy, J.; Rayner, N.; Smith, R.; Parker, D.; Saunby, M. Reassessing biases and other uncertainties in sea surface temperature observations measured in situ since 1850: 1. Measurement and sampling uncertainties. J. Geophys. Res. Atmos. 2011, 116. [Google Scholar] [CrossRef]
- Björnsson, H.; Venegas, S. A manual for EOF and SVD analyses of climatic data. CCGCR Rep. 1997, 97, 112–134. [Google Scholar]
- Butterworth, S. In the theory of filter amplifires. Exp. Wirel. Wirel. Eng. 1930, 7, 536–541. [Google Scholar]
- North, G.R.; Bell, T.L.; Cahalan, R.F.; Moeng, F.J. Sampling errors in the estimation of empirical orthogonal functions. Mon. Weather Rev. 1982, 110, 699–706. [Google Scholar] [CrossRef]
- Minobe, S. Spatio-temporal structure of the pentadecadal variability over the North Pacific. Prog. Oceanogr. 2000, 47, 381–408. [Google Scholar] [CrossRef][Green Version]
- Kayano, M.T.; Andreoli, R.V.; Souza, R.A.F.d. El Niño–Southern Oscillation related teleconnections over South America under distinct Atlantic Multidecadal Oscillation and Pacific Interdecadal Oscillation backgrounds: La Niña. Int. J. Climatol. 2019, 39, 1359–1372. [Google Scholar] [CrossRef]
- Liu, Z. Dynamics of Interdecadal Climate Variability: A Historical Perspective. J. Clim. 2012, 25, 1963–1995. [Google Scholar] [CrossRef]
- Newman, M.; Alexander, M.A.; Ault, T.R.; Cobb, K.M.; Deser, C.; Lorenzo, E.D.; Mantua, N.J.; Miller, A.J.; Minobe, S.; Nakamura, H.; et al. The Pacific Decadal Oscillation, Revisited. J. Clim. 2016, 29, 4399–4427. [Google Scholar] [CrossRef]
- Yuan, X. ENSO-related impacts on Antarctic sea ice: A synthesis of phenomenon and mechanisms. Antarct. Sci. 2004, 16, 415–425. [Google Scholar] [CrossRef]
- Trenberth, K.E.; Fasullo, J.T.; Branstator, G.; Phillips, A.S. Seasonal aspects of the recent pause in surface warming. Nat. Clim. Chang. 2014, 4, 911. [Google Scholar] [CrossRef]







© 2019 by the authors. Licensee MDPI, Basel, Switzerland. This article is an open access article distributed under the terms and conditions of the Creative Commons Attribution (CC BY) license (http://creativecommons.org/licenses/by/4.0/).
Share and Cite
Wang, Y.-L.; Hsu, Y.-C.; Lee, C.-P.; Wu, C.-R. Coupling Influences of ENSO and PDO on the Inter-Decadal SST Variability of the ACC around the Western South Atlantic. Sustainability 2019, 11, 4853. https://doi.org/10.3390/su11184853
Wang Y-L, Hsu Y-C, Lee C-P, Wu C-R. Coupling Influences of ENSO and PDO on the Inter-Decadal SST Variability of the ACC around the Western South Atlantic. Sustainability. 2019; 11(18):4853. https://doi.org/10.3390/su11184853
Chicago/Turabian StyleWang, You-Lin, Yu-Chen Hsu, Chung-Pan Lee, and Chau-Ron Wu. 2019. "Coupling Influences of ENSO and PDO on the Inter-Decadal SST Variability of the ACC around the Western South Atlantic" Sustainability 11, no. 18: 4853. https://doi.org/10.3390/su11184853
APA StyleWang, Y.-L., Hsu, Y.-C., Lee, C.-P., & Wu, C.-R. (2019). Coupling Influences of ENSO and PDO on the Inter-Decadal SST Variability of the ACC around the Western South Atlantic. Sustainability, 11(18), 4853. https://doi.org/10.3390/su11184853

