Spatiotemporal Dynamics of Water Yield Service and Its Response to Urbanisation in the Beiyun River Basin, Beijing
Abstract
1. Introduction
2. Study Area and Data Sources
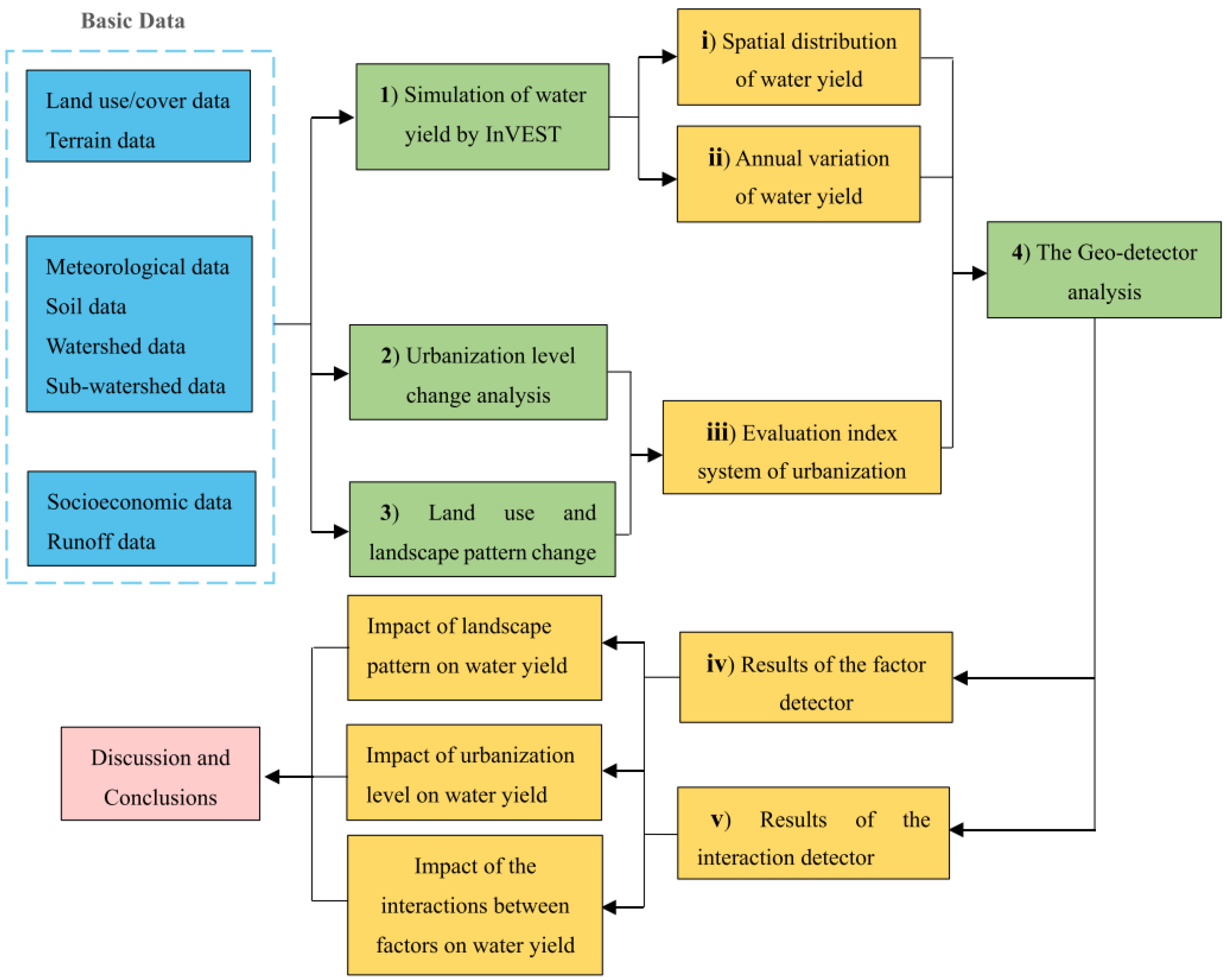
3. Methodology
3.1. Simulation of Water Yield Service in the Beiyun River Basin
3.2. Construction of the Evaluation Index System of Urbanisation
3.2.1. Quantitative Assessment of the Urbanisation Level in the Beiyun River Basin
3.2.2. Changes in Landscape Patterns
3.2.3. The Evaluation Index System of Urbanisation Impacts
3.3. The Geographical Detector
4. Results
4.1. The Water Yield Service of the Beiyun River Basin in 2000 and 2010
4.2. Changes in the Beiyun River Basin under Urbanisation in 2000 and 2010
4.2.1. The Urbanisation Level Changes in 2000 and 2010
4.2.2. The Land Use and Landscape Pattern Changes in 2000 and 2010
4.3. Results of Geo-Detector
4.3.1. Factor Detection
4.3.2. Interaction Detector
5. Discussion
5.1. The Impact of Landscape Pattern on Water Yield
5.2. The Impact of the Urbanisation Level on Water Yield
5.3. The Scale Effect of the Correlation between Landscape Index and Water Yield
5.4. Limitations and Future Perspectives
6. Conclusions
Author Contributions
Funding
Acknowledgments
Conflicts of Interest
References
- Wang, R.S.; Zhou, Q.X.; Hu, D. Ecological Regulation and Control Measures for Urban Sustainable Development; Meteorological Press: Beijing, China, 2000. [Google Scholar]
- Peng, J.; Tian, L.; Liu, Y.X.; Zhao, M.Y.; Hu, Y.N.; Wu, J.S. Ecosystem services response to urbanization in metropolitan areas: Thresholds identification. Sci. Total Environ. 2017, 607, 706–714. [Google Scholar] [CrossRef] [PubMed]
- Wu, J.G.; Jenerette, G.D.; Buyantuyev, A.; Redman, C.L. Quantifying spatiotemporal patterns of urbanization: The case of the two fastest growing metropolitan regions in the United States. Ecol. Complex. 2011, 8, 1–8. [Google Scholar] [CrossRef]
- Wang, G.F.; Chen, J.C.; Wu, F.; Li, Z.H. An integrated analysis of agricultural water-use efficiency: A case study in the Heihe River Basin in Northwest China. Phys. Chem. Earth 2015, 89–90, 3–9. [Google Scholar] [CrossRef]
- Bower, K.M. Water supply and sanitation of Costa Rica. Environ. Earth Sci. 2014, 71, 107–123. [Google Scholar] [CrossRef]
- Hess, L.; Meir, P.; Bingham, I.J. Comparative assessment of the sensitivity of oilseed rape and wheat to limited water supply. Ann. Appl. Biol. 2015, 167, 102–115. [Google Scholar] [CrossRef]
- Li, Y.X.; Zhang, W.F.; Ma, L.; Huang, G.Q.; Oenema, O.; Zhang, F.S.; Dou, Z.X. An Analysis of China’s Fertilizer Policies: Impacts on the Industry, Food Security, and the Environment. J. Environ. Qual. 2013, 42, 972–981. [Google Scholar] [CrossRef]
- Lu, N.; Sun, G.; Feng, X.; Fu, B. Water yield responses to climate change and variability across the North–South Transect of Eastern China (NSTEC). J. Hydrol. 2013, 481, 96–105. [Google Scholar] [CrossRef]
- Smith, L.E.D.; Siciliano, G. A comprehensive review of constraints to improved management of fertilizers in China and mitigation of diffuse water pollution from agriculture. Agric. Ecosyst. Environ. 2015, 209, 15–25. [Google Scholar] [CrossRef]
- Xie, G.D.; Zhang, B.; Lu, C.X.; Xiao, Y.; Liu, C.L.; Zhang, B.; Xu, Q.; Li, L.J.; Cao, Z.P.; Li, N.; et al. Resource and environment effects of urban expansion in Beijing. Resour. Sci. 2015, 37, 1108–1114. [Google Scholar]
- Gi, L.N.; Yu, H.Z.; Liu, Y.; Yang, B. Analysis of the results of the water resources survey of Beiyun River from 2010 to 2011. Beijing Water 2016, 3, 9–11. [Google Scholar]
- Wang, X.C.; Ji, L.N. Water resources utilization brings opportunities and challenges to the Beiyun River. Beijing Water 2012, 1, 31–32, 38. [Google Scholar]
- Tian, Z.J. Analysis of the influence of hydrology and water resources on urbanization development. Jilin Agric. 2019, 5, 50. [Google Scholar]
- Gu, X.Y.; Xu, Z.X.; Wang, M.; Yin, X.W.; Liu, L.F.; Zuo, D.P. Evaluation of benthic community structure and water environment quality in the Beiyun River water system. J. Lake Sci. 2017, 29, 1444–1454. [Google Scholar]
- Gao, J.; Li, F.; Gao, H.; Zhou, C.B.; Zhang, X.L. The impact of land-use change on water-related ecosystem services: A study of the Guishui River Basin, Beijing, China. J. Clean. Prod. 2017, 163, S148–S155. [Google Scholar] [CrossRef]
- Sanchez-Canales, M.; Benito, A.L.; Passuello, A.; Terrado, M.; Ziv, G.; Acuna, V.; Schuhmacher, M.; Elorza, F.J. Sensitivity analysis of ecosystem service valuation in a Mediterranean watershed. Sci. Total Environ. 2012, 440, 140–153. [Google Scholar] [CrossRef]
- Goldstein, J.H.; Caldarone, G.; Duarte, T.K.; Ennaanay, D.; Hannahs, N.; Mendoza, G.; Polasky, S.; Wolny, S.; Daily, G.C. Integrating ecosystem-service tradeoffs into land-use decisions. Proc. Natl. Acad. Sci. USA 2012, 109, 7565–7570. [Google Scholar] [CrossRef]
- Huang, B.Q.; Huang, J.L.; Li, X.; Tu, Z.S. Spatio-temporal dynamic change analysis of coastal ecosystem service value based on GIS and InVEST model—A case study of longhai city. Ocean Environ. Sci. 2015, 34, 916–924. [Google Scholar]
- Marques, M.; Bangash, R.F.; Kumar, V.; Sharp, R.; Schuhmacher, M. The impact of climate change on water provision under a low flow regime: A case study of the ecosystems services in the Francoli river basin. J. Hazard. Mater. 2013, 263, 224–232. [Google Scholar] [CrossRef]
- Shoyama, K.; Yamagata, Y. Predicting land-use change for biodiversity conservation and climate-change mitigation and its effect on ecosystem services in a watershed in Japan. Ecosyst. Serv. 2014, 8, 25–34. [Google Scholar] [CrossRef]
- Mafios, E.; Burney, J. Ecosystem Services Mapping for Sustainable Agricultural Water Management in California’s Central Valley. Environ. Sci. Technol. 2017, 51, 2593–2601. [Google Scholar]
- Logsdon, R.A.; Chaubey, I. A quantitative approach to evaluating ecosystem services. Ecol. Model. 2013, 257, 57–65. [Google Scholar] [CrossRef]
- Polasky, S.; Nelson, E.; Pennington, D.; Johnson, K.A. The Impact of Land-Use Change on Ecosystem Services, Biodiversity and Returns to Landowners: A Case Study in the State of Minnesota. Environ. Resour. Econ. 2011, 48, 219–242. [Google Scholar] [CrossRef]
- Cui, Q.; Wang, X.; Li, C.H.; Cai, Y.P.; Liu, Q.; Li, R. Ecosystem service value analysis of CO2 management based on land use change of Zoige alpine peat wetland, Tibetan Plateau. Ecol. Eng. 2015, 76, 158–165. [Google Scholar] [CrossRef]
- Fang, X.; Tang, G.A.; Li, B.C.; Han, R.M. Spatial and Temporal Variations of Ecosystem Service Values in Relation to Land Use Pattern in the Loess Plateau of China at Town Scale. PLoS ONE 2014, 9, e110745. [Google Scholar] [CrossRef]
- Hu, C.X.; Guo, X.D.; Lian, G.; Zhang, Z.M. Impact of land use change on ecosystem service value in rapidly urbanized regions of the Yangtze river delta—A case study of jiaxing city. Resour. Environ. Yangtze Basin 2017, 26, 333–340. [Google Scholar]
- Xu, S.N.; Liu, Y.F.; Wang, X.; Zhang, G.X. Scale effect on spatial patterns of ecosystem services and associations among them in semi-arid area: A case study in Ningxia Hui Autonomous Region, China. Sci. Total Environ. 2017, 598, 297–306. [Google Scholar] [CrossRef]
- Zhou, W.; Gang, C.C.; Zhou, F.C.; Li, J.L.; Dong, X.G.; Zhao, C.Z. Quantitative assessment of the individual contribution of climate and human factors to desertification in northwest China using net primary productivity as an indicator. Ecol. Indic. 2015, 48, 560–569. [Google Scholar] [CrossRef]
- Zou, J.L.; Wang, J.Z.; Wang, P.; Le, W.N. Response of ecosystem service value based on land use changes and analysis of its driving factors in typical hilly region with red Soil. Agric. Sci. Technol. 2011, 11, 150–154. [Google Scholar]
- Feng, X.; Fu, B.; Lu, N.; Zeng, Y.; Wu, B. How ecological restoration alters ecosystem services: An analysis of carbon sequestration in China’s Loess Plateau. Sci. Rep. 2013, 3, 2846. [Google Scholar] [CrossRef]
- Wang, J.F.; Li, X.H.; Christakos, G.; Liao, Y.L.; Zhang, T.; Gu, X.; Zheng, X.Y. Geographical Detectors-Based Health Risk Assessment and its Application in the Neural Tube Defects Study of the Heshun Region, China. Int. J. Geogr. Inf. Sci. 2010, 24, 107–127. [Google Scholar] [CrossRef]
- Jansson, A. Reaching for a sustainable, resilient urban future using the lens of ecosystem services. Ecol. Econ. 2013, 86, 285–291. [Google Scholar] [CrossRef]
- Jones, K.B.; Zurlini, G.; Kienast, F.; Petrosillo, I.; Edwards, T.; Wade, T.G.; Li, B.L.; Zaccarelli, N. Informing landscape planning and design for sustaining ecosystem services from existing spatial patterns and knowledge. Landsc. Ecol. 2013, 28, 1175–1192. [Google Scholar] [CrossRef]
- Zhang, L.; Hickel, K.; Dawes, W.R.; Chiew, F.H.S.; Western, A.W.; Briggs, P.R. A rational function approach for estimating mean annual evapotranspiration. Water Resour Res. 2004, 40, 14. [Google Scholar] [CrossRef]
- Sharp, R.; Tallis, H.T.; Ricketts, T.; Guerry, A.D.; Wood, S.A.; Chapin-Kramer, R.; Nelson, E.; Ennaanay, D.; Wolny, S.; Olwero, N.; et al. In VEST 3.2.0 User’s Guide; The Natural Capital Project, Stanford University, University of Minnesota, The Nature Conservancy, and World Wildlife Fund: Morges, Switzerland, 2015. [Google Scholar]
- Wang, H.J.; He, Q.Q.; Liu, X.J.; Zhuang, Y.H.; Hong, S. Global urbanization research from 1991 to 2009: A systematic research review. Landsc. Urban. Plan. 2012, 104, 299–309. [Google Scholar] [CrossRef]
- Wang, X.K.; Ouyang, Z.Y.; Ren, Y.F.; Wang, H.F. The Long-term Research Prospect of Urban Ecosystem. Adv. Earth Sci. 2009, 24, 928–935. [Google Scholar]
- Zhang, T.S.; Liang, J.S.; Song, J.P. A review of the research on the measurement of urbanization level in China. Urban. Dev. Res. 2002, 2, 36–41. [Google Scholar]
- Li, H.L.; Peng, J.; Liu, Y.X.; Hu, Y.N. Urbanization impact on landscape patterns in Beijing City, China: A spatial heterogeneity perspective. Ecol. Indic. 2017, 82, 50–60. [Google Scholar] [CrossRef]
- Peng, J.; Xie, P.; Liu, Y.X.; Ma, J. Urban thermal environment dynamics and associated landscape pattern factors: A case study in the Beijing metropolitan region. Remote Sens Environ. 2016, 173, 145–155. [Google Scholar] [CrossRef]
- Schwoertzig, E.; Poulin, N.; Hardion, L.; Trémolières, M. Plant ecological traits highlight the effects of landscape on riparian plant communities along an urban–rural gradient. Ecol. Indic. 2016, 61, 568–576. [Google Scholar] [CrossRef]
- Shen, Z.Y.; Hou, X.S.; Li, W.; Aini, G.Z.; Chen, L.; Gong, Y.W. Impact of landscape pattern at multiple spatial scales on water quality: A case study in a typical urbanised watershed in China. Ecol. Indic. 2015, 48, 417–427. [Google Scholar] [CrossRef]
- Zhang, Y.Q.; Liu, S.L.; Cheng, F.Y.; Shen, Z.Y. WetSpass-Based Study of the Effects of Urbanization on the Water Balance Components at Regional and Quadrat Scales in Beijing, China. Water 2017, 10, 5. [Google Scholar] [CrossRef]
- Zhang, M.; Gong, Z.; Zhao, W.; Duo, A. Landscape pattern change and the driving forces in Baiyangdian wetland from 1984 to 2014. Acta Ecol. Sin. 2016, 36, 4780–4791. [Google Scholar]
- Sun, G.; McNulty, S.G.; Lu, J.; Amatya, D.M.; Liang, Y.; Kolka, R.K. Regional annual water yield from forest lands and its response to potential deforestation across the southeastern United States. J. Hydrol. 2005, 308, 258–268. [Google Scholar]
- Wang, J.F.; Hu, Y. Environmental health risk detection with Geo-Detector. Environ. Model. Softw. 2012, 33, 114–115. [Google Scholar]
- Wang, J.; Zhou, W.Q.; Xu, K.P.; Yan, J.L. Effects of urbanization on vegetation coverage and landscape pattern in Beijing-Tianjin-Hebei region. Acta Ecol. Sin. 2017, 37, 7019–7029. [Google Scholar]
- Zhang, Y.; Lu, X.; Liu, B.; Wu, D. Impacts of Urbanization and Associated Factors on Ecosystem Services in the Beijing-Tianjin-Hebei Urban Agglomeration, China: Implications for Land Use Policy. Sustainability 2018, 10, 4334. [Google Scholar] [CrossRef]
- Alberti, M.; Marzluff, J.M.; Shulenberger, E.; Bradley, G.; Ryan, C.; Zumbrunnen, C. Integrating humans into ecology: Opportunities and challenges for studying urban ecosystems. Bioscience 2003, 53, 1169–1179. [Google Scholar]
- Ma, S.J.; Wang, R.S. Socio-economic-natural complex ecosystem. Acta Ecol. Sin. 1984, 1, 1–9. [Google Scholar]
- Li, X.Z.; Xiao, D.N. Discussion on lanscape ecology in cities. Urban. Environ. Urban. Ecol. 1995, 2, 26–30. [Google Scholar]
- ONeill, R.V.; Hunsaker, C.T.; Timmins, S.P.; Jackson, B.L.; Jones, K.B.; Riitters, K.H.; Wickham, J.D. Scale problems in reporting landscape pattern at the regional scale. Landsc. Ecol. 1996, 11, 169–180. [Google Scholar] [CrossRef]
- Wu, J.G. Top ten research topics in landscape ecology. Acta Ecol. Sin. 2004, 9, 2074–2076. [Google Scholar]
- Chen, L.D.; Liu, Y.; Lv, Y.H.; Feng, X.M.; Fu, B.J. Landscape pattern analysis in landscape ecology: Current, challenges and future. Acta Ecol. Sin. 2008, 28, 5521–5531. [Google Scholar]
- Zhang, C.Q.; Li, W.H.; Zhang, W.; Liu, M.C. Analysis of water production in Xitiaoxi River Basin based on InVEST model. J. Resour. Ecol. 2012, 3, 50–54. [Google Scholar]
- Li, S.; Zheng, Y.; Luo, P.; Wang, X.; Li, H.; Lin, P. Desertification in Western Hainan Island, China (1959 to 2003). Land Degrad Dev. 2007, 18, 473–485. [Google Scholar] [CrossRef]








| Data Type | Source and Preprocessing |
|---|---|
| Land use/cover type data Socioeconomic data (population, GDP) | Chinese Academy of Sciences Resource and Environmental Science Data Center (http://www.resdc.cn) |
| Soil data (type, composition, etc.) | |
| Terrain data (DEM, 30 m resolution) | |
| Meteorological data (precipitation, temperature, solar radiation, etc.) | China Meteorological Science Data Sharing Service Network (http://cdc.cma.gov.cn) |
| Watershed and subwatershed | SWAT model was used to extract boundaries through the DEM data |
| Runoff data | Beijing Water Resources Bulletin (2000–2010) |
| Landscape Indexes | Formulas | Ecological Meanings |
|---|---|---|
| Patch Density (PD) | PD = N/A | The larger the PD, the higher degree of landscape fragmentation |
| Splitting Index (SPLIT) | SPLIT = | SPLIT reflects the subdivision degree of landscape |
| Patch Richness Density (PRD) | PRD = m/A | The larger the PRD, the more patch types |
| Shannon’s Diversity Index (SHDI) | SHDI = | SHDI represents the abundance and distribution of various landscape types |
| Aggregation Index (AI) | AI = () | AI implies the concentration degree of patches |
| Proportion of Construction Land (%) | GDP (RMB/km2) | Permanent Population (individual/km2) | |
|---|---|---|---|
| 2000 | 29.60 | 1040.58 | 1520 |
| 2010 | 40.10 | 6498.25 | 2304 |
| Landscape Index | PD | SPLIT | PRD | SHDI | AI |
|---|---|---|---|---|---|
| 2000 | 1.28 | 33.73 | 0.01 | 1.73 | 94.50 |
| 2010 | 1.36 | 71.53 | 0.01 | 1.81 | 93.65 |
| PRD | SHDI | PD | AI | SPLIT | |
| 2000 | 0.5257 | 0.6487 | 0.3652 | 0.4525 | 0.4355 |
| 2010 | 0.3693 | 0.3307 | 0.2902 | 0.3411 | 0.2970 |
| POP | GDP | CL | AP | AT | |
| 2000 | 0.1470 | 0.2266 | 0.7020 | 0.6071 | 0.3329 |
| 2010 | 0.1464 | 0.4154 | 0.4438 | 0.7025 | 0.2555 |
© 2019 by the authors. Licensee MDPI, Basel, Switzerland. This article is an open access article distributed under the terms and conditions of the Creative Commons Attribution (CC BY) license (http://creativecommons.org/licenses/by/4.0/).
Share and Cite
Xu, J.; Liu, S.; Zhao, S.; Wu, X.; Hou, X.; An, Y.; Shen, Z. Spatiotemporal Dynamics of Water Yield Service and Its Response to Urbanisation in the Beiyun River Basin, Beijing. Sustainability 2019, 11, 4361. https://doi.org/10.3390/su11164361
Xu J, Liu S, Zhao S, Wu X, Hou X, An Y, Shen Z. Spatiotemporal Dynamics of Water Yield Service and Its Response to Urbanisation in the Beiyun River Basin, Beijing. Sustainability. 2019; 11(16):4361. https://doi.org/10.3390/su11164361
Chicago/Turabian StyleXu, Jingwei, Shiliang Liu, Shuang Zhao, Xue Wu, Xiaoyun Hou, Yi An, and Zhenyao Shen. 2019. "Spatiotemporal Dynamics of Water Yield Service and Its Response to Urbanisation in the Beiyun River Basin, Beijing" Sustainability 11, no. 16: 4361. https://doi.org/10.3390/su11164361
APA StyleXu, J., Liu, S., Zhao, S., Wu, X., Hou, X., An, Y., & Shen, Z. (2019). Spatiotemporal Dynamics of Water Yield Service and Its Response to Urbanisation in the Beiyun River Basin, Beijing. Sustainability, 11(16), 4361. https://doi.org/10.3390/su11164361

