Next Article in Journal
Hiking Tourism in Spain: Origins, Issues and Transformations
Next Article in Special Issue
Evolution and Determinants of an Air Transport Network: A Case Study of the Chinese Main Air Transport Network
Previous Article in Journal
Understanding Food Literacy in Urban Gardeners: A Case Study of the Twin Cities, Minnesota
Previous Article in Special Issue
The Effect of Posted Speed Limit on the Dispersion of Traffic Flow Speed
 
 
Font Type:
Arial Georgia Verdana
Font Size:
Aa Aa Aa
Line Spacing:
Column Width:
Background:
Article

Reliability Analysis and Optimization of Cold Chain Distribution System for Fresh Agricultural Products

1
Graduate School of Logistics, Inha University, Incheon 22212, Korea
2
School of Management Engineering, Zhengzhou University, Zhengzhou 450001, China
*
Author to whom correspondence should be addressed.
Sustainability 2019, 11(13), 3618; https://doi.org/10.3390/su11133618
Submission received: 4 May 2019 / Revised: 9 June 2019 / Accepted: 20 June 2019 / Published: 1 July 2019
(This article belongs to the Special Issue Sustainable Urban Logistics)

Abstract

:
In recent years, with the Chinese government’s emphasis on the development of the cold chain logistics market for fresh agricultural products, the rapid development of agricultural cold chain logistics has been promoted in many aspects. However, in the circulation of fresh agricultural products, there is still a serious problem of “broken chain” leading to a high corrosion rate. Therefore, this research has analyzed the uncertain factors affecting the cold chain distribution system based on fault tree model, and then transform it into Bayesian network to evaluate the reliability of the cold chain distribution system for fresh agricultural product, and identify the key factors affecting the reliability of the cold chain distribution system through calculated probability importance of each node. Then we have constructed nonlinear equations with the limit of the cost, based on reliability allocation method to improve the system reliability. Numerical examples are given to validate the proposed models. The optimization result shows that higher reliability value assigned to the factors with high probability importance is more conducive to the improvement of system reliability.

1. Introduction

With the continuous development of Chinese economy, people are increasingly demanding the fresher and better-quality agricultural product. However, the cold chain transportation rate of primary agricultural products in China has been lower than developed countries. The cold chain transportation rate of fruits and vegetables, meat, aquatic products are only 15%, 30%, 40%, while the developed countries have reached between 80% and 90%. Even with cold chain transportation, the proportion of “broken chain” in these three kinds of products are as high as 67%, 50%, 42%, while the proportion in developed countries is below 5% [1,2]. According to the statics, Chinese fresh product market has about 280-billion-yuan (about 40.55-billion-dollar) worth of goods lost in transportation every year [3]. Therefore, improving the reliability of cold chain logistics is the key to ensuring the quality of fresh agricultural products and reducing the circulation loss rate. In the cold chain logistics system, the distribution and transportation process occupy about 80% of the time in the entire logistics process [4]. The reliability of the cold chain distribution system reflects the ability to complete the distribution tasks and meet customer demands within the specified time and conditions [5], which will directly affect the quality and safety of fresh agricultural products and customer satisfaction. Therefore, the reliability analysis of cold chain distribution system is of great significance to reduce the circulation loss rate and ensure the quality and safety of agricultural products.
Cold chain logistics of fresh agricultural products means that the agricultural products are kept in a low temperature environment during pre-cooling, packaging, transportation, storage until delivering to the consumer, to prevent the decay of agricultural products [6]. Barrier and Ruddich first proposed the concept of “Cold Chain” [7]. But until 1940, cold chain logistics began to be valued.
Many scholars proposed principles or theories such as “3T principle” for frozen products [8], “3P theory” and “3C principle” for cooling process [9], “3M principle” and “3Q principle” for cold chain logistics management [10], which lay the foundation for the research of cold chain logistics [11]. Research on the distribution of fresh agricultural products mainly focuses on vehicle routing problem [12,13,14,15,16], location selection of logistics center [17,18,19,20], factor analysis and performance evaluation [21,22,23,24]. Only a few studies on the reliability of the cold chain logistics system. Zou [25] treated each phase of the food logistics system as a logistics unit and established a safety model of the food logistics system. Guo [26] explored the factors affecting customer satisfaction of cold chain logistics and combined reliability engineering theory with Bayesian network to find out the main factors leading to reduce customer satisfaction.
Bayesian network is a graphical network based on probabilistic reasoning [27], which consists of a directed acyclic graph and a conditional probability table. Maryam [28] proposed a reliability analysis method based on Bayesian network, which combines historical data with expert judgement to handle data scarcity. Cai [29] combined the fuzzy set theory with the Bayesian network model and used it in the reliability analysis of the logistics service system with a large amount of uncertainty information in the system. Reliability allocation is a method often used in system reliability optimization with the expectation that uses the least resource to maximize the whole system reliability through assigns the reliability value to each composing unit in a certain method [30]. Qi [31] combined the reliability analysis with the correlation analysis, sorted the subsystems by TOPSIS method, and then established a reliability allocation model based on structural correlation and failure correlation to optimize the allocation results. Wang [32] studied the reliability of the complex emergency logistics network through simulation analysis.
This research takes the cold chain distribution system of fresh agricultural product as the research object. Firstly, we analyze the factors affecting the reliability of the cold chain distribution system through fault tree model and Bayesian network, and the probability importance is introduced to identify the key factors affecting the cold chain distribution system reliability. Then, we propose an optimization model through combining the reliability allocation method with probability importance and solve it by the particle swarm optimization algorithm. The contribution of this research can help the logistics enterprise of fresh agricultural product to intuitively find the factors affecting its cold chain distribution system reliability and make the decision on how to improve the cold chain distribution system reliability within a limited cost.

2. Modelling Approach

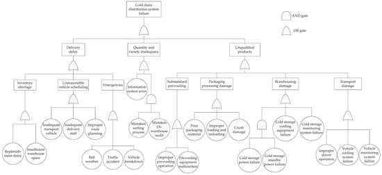
2.1. Factor Analysis of Cold Chain Distribution System based on Fault Tree Model

The normal temperature logistics distribution system consists of logistics functions such as transportation, storage, packaging, loading and unloading, and logistics information management. Compared with room temperature logistics, cold chain distribution system not only pays attention to distribution efficiency and logistics service level, but also guarantees that the goods are in the specified temperature and humidity environment throughout the distribution process. Therefore, cold chain distribution system requires more resource elements. Figure 1 shows a cold chain distribution process and the phases involved.
The failure to complete the logistics goals within the specified time is considered as a failure of the cold chain distribution system, and then all direct causes of failure of the cold chain distribution system are sought:
  • Delivery delay: The package cannot be delivered to the designated location within the specified time;
  • Quantity and variety inadequacy: Mistakes in sorting process or information errors will result in the quantity or categories of products not meeting the customer’s demand;
  • Unqualified products: The temperature and humidity are not strictly controlled during transportation or storage, or the product is deteriorated due to cross-contamination between different goods, which could lead to logistics loss of fresh agricultural products.
The cold chain distribution system failure is defined as a top event. The intermediate events are delivery delay, quantity and variety inadequacy, and unqualified products. Since any of these three events will cause the failure of cold chain distribution system, they are connected to the top event by logical OR gates. Then look for the lower-level cause events that cause the intermediate events to occur. According to their logical relationship with the intermediate events, select the appropriate logic gates to connect them with the intermediate events. Follow the above principles until the factors are decomposed to its failure mechanism or probability can be collected by daily events. Figure 2 is the fault tree model of the cold chain distribution system.
After receiving the customer’s order, the logistics center will sort the products from the warehouse. If the information system fails, or the sorting operators pick the wrong category or miss some products, and the inspectors do not review the mistake when the products were moving out of the warehouse. Although these factors will not affect the quality and safety of fresh agricultural products, there is a risk of returns from customers. Due to the short shelf life of fresh agricultural products, the circulation loss rate will increase during the process of returning freight, and the logistics cost of fresh agricultural products will be increased.
The loss of cold chain transportation is mainly caused by the increase of transportation time. It can be divided into three causes: unreasonable vehicle scheduling, vehicle breakdown and emergencies. Table 1 gives the fault causes and analysis in cold chain transportation.
Cold chain storage is a logistics activity that uses temperature control facilities to create a suitable temperature and humidity environment for fresh agricultural products to extend the shelf time. If the cold chain storage cannot be accurately controlled, a large amount of logistics loss will be generated, which would also affect the efficiency of the cold chain transportation process. Cold chain storage includes pre-cooling process, cold storage, and packaging. Table 2 shows the fault causes and analysis in cold chain transportation storage.
The fault tree model of the cold chain distribution system can intuitively show the reasons for the system failure and the logical relationship between the various influencing factors. However, the model can only be reasoned from top to down, and its reasoning is limited and not efficient. For a system with many fault events and complex structures, it requires the large amount of calculation and is prone to errors. Therefore, it is converted to a Bayesian network for further inferential calculation.

2.2. Reliability Analysis of Cold Chain Distribution System based on Bayesian Network

Figure 3 is the Bayesian network of the cold chain distribution system failure by converting the fault tree model constructed in Figure 2 according to the certain rules.
Table 3 shows the node names in Bayesian network in the failure of the cold chain distribution system.
In the Bayesian network, all nodes are represented by xi (i=1, 2…, n) and the state of each node is represented by (0, 1), then,
x i = { 0 , node i non - fault 1 , node i fault i = 1 , 2 n

2.2.1. System Reliability

The prior probability of the root node in the Bayesian network is generally obtained through the historical data of the information system and the work log of the operators. When the historical data is sufficiently rich, the frequency of occurrence can be regarded as the prior probability. However, when the data is missing or difficult to count, the prior probability of the root node can be obtained by fuzzy evaluation method.
P ( T = 1 ) = x 1 x n , y 1 y m P ( x 1 x n , y 1 y m , T = 1 ) = π ( T ) P ( T = 1 | π ( T ) ) × π ( y 1 ) P ( y 1 | π ( y 1 ) ) × × π ( y m ) P ( y m | π ( y m ) ) × P ( x 1 ) × × P ( x n )
where, π(T) means the father nodes of node T, π(y1, y2…ym) means the father nodes of node y1,y2…ym respectively. So, the reliability of the cold chain distribution system is R = 1 − P(T = 1).

2.2.2. Posterior Probability Inference

In the case where the cold chain distribution system is known to be failure, the probability of each factor causing the system failure can be determined by calculating the posterior probability of each root node.
P ( x i = 1 | T = 1 ) = P ( x i = 1 , T = 1 ) P ( T = 1 ) = x 1 , x 2 x n , y 1 , y 2 y m P ( T = 1 , x 1 x i 1 , x i = 1 , x i + 1 x n , y 1 , y 2 y m ) P ( T = 1 )
Under the condition that the influencing factors are faulted, the probability of the system failure can be judged by calculating the conditional probability.
P ( T = 1 | x i = 1 ) = P ( x i = 1 , T = 1 ) P ( T = 1 ) = x 1 , x 2 x n , y 1 , y 2 y m P ( T = 1 , x 1 x i 1 , x i = 1 , x i + 1 x n , y 1 , y 2 y m ) P ( x i = 1 )

2.3. Reliability Allocation of Cold Chain Distribution System for Fresh Agricultural Products

The reliability cost function describes the functional relationship between the reliability and cost of the system, including the human resources, materials and financial resources needed to improve the reliability of the unit. In order to solve this problem, scholars have proposed a generalized reliability cost function [33], which has the following properties:
If 0 R i ( 1 ) R i ( 2 ) R i ( 3 ) 1 , C i ( R i ( 1 ) , R i ( 2 ) ) indicates the cost of reliability of i-th unit, Ri increasing from R i ( 1 ) to R i ( 2 ) , then:
  • C i ( R i ( 1 ) , R i ( 2 ) ) 0 , which means the cost of improving the reliability should be non-negative;
  • C i ( R i ( 1 ) , R i ( 3 ) ) = C i ( R i ( 1 ) , R i ( 2 ) ) + C i ( R i ( 2 ) , R i ( 3 ) ) 0 , which means the cost of improving the reliability from R i ( 1 ) to R i ( 3 ) is same as the cost of the of improving the reliability from R i ( 1 ) to R i ( 2 ) and from R i ( 2 ) to R i ( 3 ) ;
  • C i ( R i ) is a monotonically increasing function, and the higher value of reliability improvement, the higher the cost;
  • The cost will be infinite if the reliability is increased to 1.
According to the characteristics of the generalized reliability cost function, foreign scholars proposed a reliability cost function based on feasibility.
The reliability cost of unit i is Ci (Ri, fi, Ri, min, Ri, max), then
C i ( R i , f i , R i , min , R i , max ) = e ( 1 f i ) × R i R i , min R i , max R i R i , min R i R i , max
where, fi indicates the feasibility of improving the reliability of the unit i, and its value is between 0 and 1. The larger the value is, the greater the feasibility of improving the reliability of the unit. Ri,max indicates the maximum reliability value that the unit i can be achieved according to the prior art. Ri,min indicates the current reliability value of unit i; Ri is the reliability value assigned unit i with a value range between Ri,max and Ri,min.
Feasibility refers to the difficulty of improving system reliability. For the quantification of feasibility, many studies have adopted the weighting factor method. This research determines the feasibility of each factor from the three aspects: the degree of standardization, the difficulty to detect the fault and maintainability. The weight of the feasibility indicators and each index of factors are scored by experts based on the below tables [34]. Table 4 shows the definition of the judgement matrix, which aij indicates the degree of impact on the cost between the i-th indicator and the j-th indicator.
Get the judgment matrix
A = ( a i j ) = ( a 11 a 1 n a n 1 a n n )
Calculate the weight vector W = ( w 1 ; w 2 w n ) and the largest eigenvalue λ max of matrix A, and check the perform consistency on matrix A, calculate the consistency index is C I = λ max n n 1 . Then calculate the consistency ratio C R = C I R I according to the random consistency index RI in Table 5. If C R < 0.1 , then matrix A meets the consistency requirement. On the contrary, the expert needs to re-rate (Table 6).
The weighted sum is obtained by scoring the three indicators of each factor to obtain the total score A i of the factors:
A i = w i 1 × S i 1 + w i 2 × S i 2 + w i 3 × S i 3
and the feasibility is
f i = 1 A i
According to the analysis in the last section. The factors with higher probability importance have greater impact on the system reliability. Therefore, more attention should be paid to the factor with high probability importance during the optimization. That is to say, it should spend more resources to optimize the factors with high probability importance. So, this paper combines the probability importance with the constraint of reliability allocation, and proposes the reliability cost function,
C i ( R i , f i , R i , min , R i , max ) = e ( 1 f i ) × R i ( 1 + I Pr ( i ) ) × R i , min R i , max R i ( 1 + I Pr ( i ) ) × R i , min R i R i , max
I Pr ( i ) is the normalized probability importance of the unit i, which is between 0 and 1. It can be seen from the equations that for factors with higher importance, the lower limit of the reliability value assigned is higher than the factor with lower importance.

3. Numerical Example and Results

3.1. Reliability Analysis of Cold Chain Distribution System for Fresh Agricultural Product

Based on the reference [26], this research combines expert opinions to obtain the prior probability of the root node with faulted state in the Bayesian network, as shown in Table 7. In the actual circulation, even the influencing factors are faulted, it does not necessarily lead to the cold chain distribution system failure. For example, when the pre-cooling operation is not standardized, there is a possibility that the fresh agricultural products are not rotten. Therefore, in constructing the conditional probability table of intermediate nodes in the Bayesian network, this research adjusts some conditional probability table based on the fuzzy evaluation method. Not all the intermediate nodes’ conditional probability tables are transformed according to the logic gated in the fault tree. Appendix A gives the conditional probability table for each intermediate node and leaf node.
The probability of failure of the cold chain distribution system is:
P ( T = 1 ) = C 1 , C 2 C 23 , B 1 , B 2 B 7 , A 1 , A 2 , A 3 P ( C 1 , C 2 C 23 , B 1 , B 2 B 7 , A 1 , A 2 , A 3 , T = 1 ) = 0.2312
Therefore, the reliability of the cold chain distribution system is R = 1 − P(T = 1) = 1 − 0.2312 = 0.7688, that is, at the current level, the probability of normal operation of the system is 76.88%, and there is a 23.12% probability that the cold chain distribution system cannot complete the scheduled delivery task within the specified delivery time.
Then the posterior probability value and probability importance value of each node are calculated according to Equations (3) and (4), as shown in Table 7, and Figure 4 shows the comparison between them.
As can be seen from the above figure, the probability importance of the root nodes C13, C9, C22 are relatively high, which means, pre-cooling equipment breakdown, information system error and vehicle refrigeration equipment breakdown are the key factors affecting the reliability of the cold chain distribution system. By comparison, it can be found that the main factors leading to the failure of the cold chain distribution system do not necessarily have a great impact on system reliability. Therefore, the posterior probability is suitable for the purpose of detecting system malfunction, and the probability importance is more suitable as a basis for judging the reliability of the system.

3.2. Reliability Allocation of Cold Chain Distribution System for Fresh Agricultural Product

In the Bayesian network of cold chain distribution system failure, since the bad weather, traffic accidents and vehicle breakdown are emergency events that cannot be subjectively assigned reliability value, these three factors are removed. Then, the minimum reliability value Ri,min for each factor is set to 0.85, the maximum reliability value Ri,max is set to 0.99, and the expected system reliability value R* is set to 0.80. The scores of the three indicators are shown in Appendix B.
According to Equations (5) and (9), combined with particle swarm optimization algorithm, the optimal results can be obtained by MATLAB. Table 8 shows the allocation results based on the feasibility and probability importance.
It can be seen from the table that although the optimization results of the two methods have reached the expected system reliability, the cost of adopting the optimization model based on probability importance is lower than the other one, which proves the feasibility and effectiveness of the model based on probability importance.

4. Discussions

Through the analysis in the previous section, the first three nodes with the highest probability importance are C13, C9 and C22. In the feasibility-based reliability allocation method, the nodes C13, C9 and C19 are assigned the highest reliability value, which is 0.97799, 0.9775, and 0.97737, respectively. While the reliability allocation method based on the probability importance assigns the highest reliability to the nodes C22, C9 and C13, which is 0.98106, 0.98058 and 0.97999. Although the former method has also assigned relatively high reliability to the nodes C13 and C9, the reliability assigned to all factors are at the same unit level, and the difference is not large. However, the reliability allocation model based on the probability importance assigned the higher reliability to the factors with higher probability importance while improving the reliability of other factors. Therefore, when the reliability of the system satisfies the reliability index, the reliability allocation method based on probability importance requires less cost.
Comparing the reliability allocation results, based on probability importance with the reliability of each factor before optimization, it is found that the reliability values of nodes C16, C17 and C19 are lower than those before optimization. This is because the probability importance of these three nodes is low, so it is assigned relatively low reliability value to the nodes. Although both two allocation methods assign a relatively high reliability value for node C9 (i.e., information system errors), they are still lower than the values before optimization. This is due to the high reliability of the node before optimization. The cost will increase greatly if it keeps assigning higher reliability to this node, but the improvement of the system reliability is not obvious. Therefore, for enterprises, the reliability improvement of cold chain distribution system has basically dynamic characteristics, and it would be better to calculate the probability importance value again after optimization.

5. Conclusions

In this research, the fault tree model of the cold chain distribution system of fresh agricultural products is constructed and transformed into Bayesian network to evaluate the reliability of the system. Then, we identify the key factors affecting the system reliability through calculating the probability importance, while previous researches only compared the posterior probability value to decide the key factors affecting the system reliability. Through comparing the posterior probability value and the probability importance, it shows that the posterior probability is suitable for the purpose of detecting system malfunction, and the probability importance is more suitable as a basis for judging the reliability of the system.
To improve the reliability of the cold chain system, this paper constructs an optimization model with the object of minimizing the reliability cost and the constraint conditions of the expected system reliability, and proposes an improved reliability allocation model, based on probability importance, which costs less than the primary method based on the feasibility.
Due to the limited data, part of the data in this paper is obtained through a fuzzy comprehensive evaluation. With the development of the Internet of Things, real-time monitoring and control of the entire distribution process environment can be carried out. The follow-up work can study the reliability of the cold chain distribution system based on the collection of historical data. The research can be further improved by establishing the optimization model through converting the feasibility into the actual reliability cost coefficients to reduce the delay of the cold chain distribution and the loss in the circulation process, as well as to improve the distribution efficiency.

Author Contributions

All authors contributed equally to this paper.

Funding

This research received no external funding.

Conflicts of Interest

The authors declare no conflict of interest.

Appendix A

Table A1. Conditional probability table for node B1.
Table A1. Conditional probability table for node B1.
C101
C20101
010.350.650.23
100.650.350.77
Table A2. Conditional probability table for node B2.
Table A2. Conditional probability table for node B2.
C301
C40101
C501010101
010.630.60.380.30.180.20
100.370.40.620.70.820.81
Table A3. Conditional probability table for node B3.
Table A3. Conditional probability table for node B3.
C601
C70101
C801010101
010.390.3500.4500.150
100.610.6510.5510.851
Table A4. Conditional probability table for node B4.
Table A4. Conditional probability table for node B4.
C1201
C130101
0100.550
1010.451
Table A5. Conditional probability table for node B5.
Table A5. Conditional probability table for node B5.
C1401
C150101
C1601010101
010.460.50.230.30.130.150
100.540.50.770.70.870.851
Table A6. Conditional probability table for node B7.
Table A6. Conditional probability table for node B7.
C2101
C220101
C2301010101
010.50.10.050.320.160.0320
100.50.90.950.680.840.9681
Table A7. Conditional probability table for node B6.
Table A7. Conditional probability table for node B6.
C1701
C180101
C1901010101
C200101010101010101
010.80.350.2810.80.350.2810.80.350.2800.4200
100.20.650.7200.20.650.7200.20.650.7210.5811
Table A8. Conditional probability table for node A1.
Table A8. Conditional probability table for node A1.
B101
B20101
B301010101
010000000
101111111
Table A9. Conditional probability table for node A2.
Table A9. Conditional probability table for node A2.
C901
C100101
C1101010101
011100000
100011111
Table A10. Conditional probability table for node A3.
Table A10. Conditional probability table for node A3.
B401
B50101
B601010101
B70101010101010101
01000000000000000
10111111111111111
Table A11. Conditional probability table for node T.
Table A11. Conditional probability table for node T.
A101
A20101
A301010101
010000000
101111111

Appendix B

Table A12. Feasibility influencing factors weight rating table.
Table A12. Feasibility influencing factors weight rating table.
S1S2S3
S1111/3
S2111/2
S3321
Table A13. Score table of feasibility influencing factors of each node.
Table A13. Score table of feasibility influencing factors of each node.
NodeNode NameThe Reliability Symbol of Each NodeStandardization LevelThe Difficulty of Fault DetectionMaintainability
C1Replenishment delayR1735
C2Insufficient warehouse spaceR2219
C3Inadequate transport vehicleR3428
C4Inadequate delivery staffR4336
C5Improper route planningR5995
C9Information system errorR6576
C10Mistaken sorting processR7364
C11Mistaken EX-warehouse auditR8472
C12Improper pre-cooling operationR9563
C13Pre-cooling equipment malfunctionR10636
C14Poor packaging materialR11353
C15Improper handling of loading and unloadingR12243
C16Crush damageR13425
C17Cold storage power failureR14846
C18Cold storage standby power failureR15753
C19Cold storage cooling equipment failureR16875
C20Cold storage monitoring system failureR17753
C21Improper driver operationR18482
C22Vehicle cooling system failureR19675
C23Vehicle monitoring system failureR20853

References

  1. Wang, H.; Zhang, Q.L. Construction of cold-chain logistics system for fresh agricultural products based on the internet of things: Framework, mechanism and path. J. Nanjing Agric. Univ. (Soc. Sci. Ed.) 2016, 16, 31–41. [Google Scholar]
  2. 2017–2023 China Cold Chain Logistics Industry In-depth Research and Investment Prospect Analysis Report. Available online: https://www.chyxx.com/research/201710/571343.html (accessed on 29 April 2019).
  3. 2019–2024 China Cold Chain Logistics Industry Market Prospect and Investment Strategic Planning Analysis Report. Available online: https://bg.qianzhan.com/report/detail/98316559a6fe4430.html?v=title0 (accessed on 4 April 2019).
  4. Miao, X.H.; Zhou, X.N.; Lin, S.; Fang, W.C.; Wang, X.M.; Lin, L.J. Study on routing optimization for cold-chain logistics distribution of 3PL. Oper. Res. Manag. Sci. 2011, 20, 32–38. [Google Scholar] [CrossRef]
  5. Yuan, X.G.; Zou, P.; Zhu, J.; Wu, D. Development trend, problems and countermeasures for cold chain logistics industry in China. J. Agric. Sci. Technol. 2015, 17, 7–14. [Google Scholar] [CrossRef]
  6. van der Vorst, J.G.A.; van Kooten, O.; Luning, P.A. Towards a diagnostic instrument to identify improvement opportunities for quality controlled logistics in agrifood supply chain networks. Int. J. food Syst. Dyn. 2011, 2, 94–105. [Google Scholar] [CrossRef]
  7. Wang, L.; Zhang, Z.Y. A research on related questions of Chinese food cold chain development. In Proceedings of the 2008 International Conference on Management of e-Commerce and e-Government, Jiangxi, China, 17–19 October 2008; pp. 18–21. [Google Scholar] [CrossRef]
  8. Liu, B.L.; Zhang, W.J. Game on the quality of logistics outsourcing for fresh food supervision. In Proceedings of the MSIE 2011, Harbin, China, 8–11 January 2011; pp. 65–769. [Google Scholar] [CrossRef]
  9. Gormley, R.; Walshe, T.; Hussey, K.; Butler, F. The effect of fluctuating vs. constant frozen storage temperature regimes on some quality parameters of selected food products. LWT-Food Sci. Technol. 2002, 35, 190–200. [Google Scholar] [CrossRef]
  10. Wang, M.; Luo, X. Cold Chain Logistics in China: A case study of a Chinese Food Manufacturer. Master’s Thesis, University of GÄVLE, Gävle, Sweden, 2012. [Google Scholar]
  11. Cerchione, R.; Singh, R.; Centobelli, P.; Shabani, A. Food cold chain management: From a structured literature review to a conceptual framework and research agenda. Int. J. Logist. Manag. 2018, 29, 792–821. [Google Scholar] [CrossRef]
  12. Martinez, F.J.; Moreno, J.A.; Verdegay, J.L.; Brito, J. Fuzzy optimization for distribution of frozen food with imprecise times. Fuzzy Optim. Decis. Mak. 2012, 11, 337–349. [Google Scholar] [CrossRef]
  13. Govindan, K.; Jafarian, A.; Khodaverdi, R.; Devika, K. Two-echelon multiple-vehicle location-routing problem with time windows for optimization of sustainable supply chain network of perishable food. Int. J. Prod. Econ. 2014, 152, 9–28. [Google Scholar] [CrossRef]
  14. Gallo, A.; Accorsi, R.; Baruffaldi, G.; Manzini, R. Designing Sustainable Cold Chains for Long-Range Food Distribution: Energy-Effective Corridors on the Silk Road Belt. Sustainability 2017, 9, 2044. [Google Scholar] [CrossRef]
  15. Tsang, Y.P.; Choy, K.L.; Wu, C.H.; Ho, G.T.S.; Lam, H.Y.; Tang, V. An intelligent model for assuring food quality in managing a multi-temperature food distribution center. Food Control 2018, 90, 81–97. [Google Scholar] [CrossRef]
  16. Balamurugan, T.; Karunamoorthy, L.; Arunkumar, N.; Santhosh, D. Optimization of inventory routing problem to minimize carbon dioxide emission. Int. J. Simul. Model. 2018, 17, 42–54. [Google Scholar] [CrossRef]
  17. Ozgen, D.; Gulsun, B. Combining possibilistic linear programming and fuzzy AHP for solving the multi-objective capacitated multi-facility location problem. Inf. Sci. 2014, 268, 185–201. [Google Scholar] [CrossRef]
  18. Sheng, L.L.; Wang, C.X. Competitive location of logistics distribution centers considering carbon emission. J. Shanghai Marit. Univ. 2014, 35, 51–56. [Google Scholar] [CrossRef]
  19. Liu, Y.B.; Ren, Z.W. Study on Site Selection of Cold Chain Logistics in Northwest Territories. Green Energy Sustain. Dev. I 2017, 1864, 020157. [Google Scholar] [CrossRef]
  20. Wang, S.; Tao, F.; Shi, Y. Optimization of Location–Routing Problem for Cold Chain Logistics Considering Carbon Footprint. Int. J. Environ. Res. Public Health 2018, 15, 86. [Google Scholar] [CrossRef] [PubMed]
  21. Kengpol, A.; Tuammee, S. The development of a decision support framework for a quantitative risk assessment in multimodal green logistics: An empirical study. Int. J. Prod. Res. 2016, 54, 1020–1038. [Google Scholar] [CrossRef]
  22. Wu, J.Q.; Han, C.Y.; He, R. Theoretical Research Review of Cold Chain Distribution for Fresh Food. J. East China Jiaotong Univ. 2016, 33, 45–54. [Google Scholar] [CrossRef]
  23. Ding, Q.L.; Jiang, Y.; Wang, W.J.; Qi, F. Disruption management model for cold chain delivery of fresh agricultural products. Syst. Eng.—Theory Pract. 2017, 37, 2320–2330. [Google Scholar] [CrossRef]
  24. Imran, A.; Sev, N.; Bruce, G. A resilience model for cold chain logistics of perishable products. Int. J. Logist. Manag. 2018, 29, 922–941. [Google Scholar] [CrossRef]
  25. Zou, Y.F.; Xie, R.H. Application of cold chain logistics safety reliability in fresh food distribution optimization. Adv. J. Food Sci. Technol. 2013, 5, 356–360. [Google Scholar]
  26. Guo, Q.; Pu, Y.; Zheng, B. Reliability analysis of cold-chain logistics system based on fault Bayesian networks. Control Decis. 2015, 30, 911–916. [Google Scholar] [CrossRef]
  27. Jensen, F.V. An Introduction to Bayesian Networks; UCL Press: London, UK, 1996. [Google Scholar]
  28. Maryam, A.; Hamid, D.; Vahid, K. A Bayesian network based framework to evaluate reliability in wind turbines. Wind Struct. 2016, 22, 543–553. [Google Scholar] [CrossRef]
  29. Cai, C.; Liu, Y.Q. Reliability Analysis of Logistics Service Supply Chain System Based on Fuzzy Bayesian Networks. China Bus. Mark. 2018, 4, 49–58. [Google Scholar] [CrossRef]
  30. Henley, E.J.; Kumamoto, H. Reliability Engineering and Risk Assessment; Prentice-Hall: Englewood Cliffs, NJ, USA, 1981. [Google Scholar]
  31. Qi, X.Y.; Shen, G.X.; Zhang, Y.Z.; Sun, S. Reliability Distribution of Numerical Control Lathe Based on Correlation Analysis. J. Harbin Inst. Technol. 2016, 23, 32–38. [Google Scholar] [CrossRef]
  32. Wang, W.; Huang, L.; Liang, X. On the Simulation-Based Reliability of Complex Emergency Logistics Networks in Post-Accident Rescues. Int. J. Environ. Res. Public Health 2018, 15, 79. [Google Scholar] [CrossRef] [PubMed]
  33. Adamantios, M. Reliability Allocation and Optimization for Complex Systems. In Proceedings of the Annual Reliability and Maintainability Symposium, Los Angeles, CA, USA, 24–27 January 2000; pp. 216–221. [Google Scholar] [CrossRef]
  34. Thomas, L.S. Decision making—The analytic hierarchy and network processes (AHP/ANP). Syst. Sci. Syst. Eng. 2004, 1, 1–35. [Google Scholar] [CrossRef]
Figure 1. Flow chart of general cold chain distribution.
Figure 1. Flow chart of general cold chain distribution.
Sustainability 11 03618 g001
Figure 2. The fault tree model of the cold chain distribution system.
Figure 2. The fault tree model of the cold chain distribution system.
Sustainability 11 03618 g002
Figure 3. Bayesian network of the failure of cold chain distribution system.
Figure 3. Bayesian network of the failure of cold chain distribution system.
Sustainability 11 03618 g003
Figure 4. Comparison of prior probability and posterior probability of each root node.
Figure 4. Comparison of prior probability and posterior probability of each root node.
Sustainability 11 03618 g004
Table 1. Fault causes in cold chain transportation and analysis.
Table 1. Fault causes in cold chain transportation and analysis.
Fault CauseSpecific Reason
Unreasonable vehicle schedulingVehicle maintenance and inspection would lead to insufficient transportation vehicles in the logistics center
Employees take a leave of absence or resignation resulting in insufficient delivery staff
Unreasonable vehicle route planning
Vehicle breakdownThe driver’s improper operation, such as turning off the refrigeration system and monitoring system in order to save electricity and fuel
Vehicle refrigeration equipment break down
Vehicle monitoring system break down
EmergenciesTraffic accidents, such as crashes, rollovers, and spontaneous combustion of vehicles during transportation
Some extreme weather, such as heavy rain, typhoon, or severe haze, which may cause delay for transportation or delivery
Table 2. Fault causes in cold chain storage and analysis.
Table 2. Fault causes in cold chain storage and analysis.
Fault CauseSpecific Reason
Substandard pre-coolingFailure to timely pre-cooling or operation is not standardized
Pre-cooling equipment break down
Inventory shortageAs the order volume growth exceeds the forecast, the logistics center cannot replenish the goods in time.
Due to the limited space of cold storage, the logistics capacity of the logistics center cannot keep up with the order.
Cold storage failurePower failure in the cold storage, such as power failure, no backup power supply equipment, or backup power supply equipment break down.
Cold storage refrigeration equipment cannot maintain low temperature environment
The cold storage monitoring system cannot detect and upgrade the internal environment of the cold storage in real time.
Package damagePoor packaging materials or the packaging specifications are unreasonable, which will increase contamination of fresh agricultural products
Violation of operating procedures during loading and unloading, or rough handling, is easy to damage package and fresh agricultural products
Lack of space planning, or unreasonable space arrangement, the goods are crushed and damaged
Table 3. Node name in Bayesian network for cold chain distribution system failure.
Table 3. Node name in Bayesian network for cold chain distribution system failure.
NodeNode NameNodeNode NameNodeNode Name
C1Replenishment delayC13Pre-cooling equipment malfunctionB2Unreasonable vehicle scheduling
C2Insufficient warehouse spaceC14Poor packaging materialB3Emergencies
C3Inadequate transport vehicleC15Improper handling of loading and unloadingB4Substandard pre-cooling
C4Inadequate delivery staffC16Crush damageB5Packaging processing damage
C5Improper route planningC17Cold storage power failureB6Warehousing damage
C6Bad weatherC18Cold storage standby power failureB7Transport damage
C7Traffic accidentC19Cold storage cooling equipment failureA1Delivery delay
C8Vehicle breakdownsC20Cold storage monitoring system failureA2Quantity and variety inadequacy
C9Information system errorC21Improper driver operationA3Unqualified products
C10Mistaken sorting processC22Vehicle cooling system failureTCold chain distribution system failure
C11Mistaken EX-warehouse auditC23Vehicle monitoring system failure
C12Improper pre-cooling operationB1Inventory shortage
Table 4. Definition of judgment matrix.
Table 4. Definition of judgment matrix.
Relative importance aijInterpretation
1Factor i is as important as j
3Factor i is slightly more important than j
5Factor i is more important than j
7Factor i is significantly more important than j
9Factor i is absolutely important than j
2,4,6,8Between two important levels
Table 5. RI value table.
Table 5. RI value table.
n1234567891011
RI000.580.901.121.241.321.411.451.491.51
Table 6. Score criteria of the feasibility indicators.
Table 6. Score criteria of the feasibility indicators.
Score1-23-45-67-89-10
Factor
Standardization level (S1)HighSlightly highgeneralSlightly lowlow
The difficult of fault detection (S2)EasySlightly easygeneralSlightly difficultdifficult
Maintainability (S3)HighSlightly highgeneralSlightly lowlow
Table 7. Prior probability, posterior probability and probability importance of each root node.
Table 7. Prior probability, posterior probability and probability importance of each root node.
NodePrior ProbabilityPosterior ProbabilityProbability Importance
C10.02590.05550.2715
C20.01370.04320.5042
C30.03230.10670.5506
C40.02670.06160.3104
C50.03860.08500.2889
C60.02360.06640.4293
C70.03610.11320.5124
C80.00530.01620.4776
C90.00120.00520.7697
C100.02250.02390.0145
C110.01890.02030.0173
C120.04190.10310.3526
C130.01680.07270.7819
C140.03420.11300.5515
C150.03170.08360.3906
C160.01250.03480.4182
C170.01680.00600.0478
C180.03420.06350.0038
C190.03170.03970.5038
C200.01250.02530.1541
C210.01680.12120.5365
C220.03420.11830.7109
C230.03170.04050.3874
Table 8. Basic parameters and comparison of allocation results for each node.
Table 8. Basic parameters and comparison of allocation results for each node.
NodeFeasibilityProbability ImportanceReliability before OptimizationAllocation Result Based on FeasibilityAllocation Result Based on Probability Importance
C10.200.2720.97410.976820.97577
C20.180.5040.98630.97670.97618
C30.170.5510.96770.976790.97572
C40.220.3100.97330.976880.97529
C50.150.2890.96140.976620.97561
C90.170.7700.99880.97750.98058
C100.230.0150.97750.97570.97411
C110.280.0170.98110.975870.97552
C120.240.3530.95810.976750.97603
C130.190.7820.98320.977990.97999
C140.290.5510.96580.976570.976
C150.330.3910.96830.976920.9756
C160.250.4180.98750.976770.97493
C170.170.0480.99500.97590.97515
C180.230.0040.93750.975750.9751
C190.160.5040.98740.977370.97491
C200.230.1540.98470.976390.9759
C210.260.5360.96250.976870.97539
C220.180.7110.97030.977090.98106
C230.220.3870.98470.976810.9747
System reliability 0.76880.800010.80004
Reliability cost 418.3101261.561

Share and Cite

MDPI and ACS Style

Zhang, J.; Cao, W.; Park, M. Reliability Analysis and Optimization of Cold Chain Distribution System for Fresh Agricultural Products. Sustainability 2019, 11, 3618. https://doi.org/10.3390/su11133618

AMA Style

Zhang J, Cao W, Park M. Reliability Analysis and Optimization of Cold Chain Distribution System for Fresh Agricultural Products. Sustainability. 2019; 11(13):3618. https://doi.org/10.3390/su11133618

Chicago/Turabian Style

Zhang, Jinghan, Wujun Cao, and Minyoung Park. 2019. "Reliability Analysis and Optimization of Cold Chain Distribution System for Fresh Agricultural Products" Sustainability 11, no. 13: 3618. https://doi.org/10.3390/su11133618

APA Style

Zhang, J., Cao, W., & Park, M. (2019). Reliability Analysis and Optimization of Cold Chain Distribution System for Fresh Agricultural Products. Sustainability, 11(13), 3618. https://doi.org/10.3390/su11133618

Note that from the first issue of 2016, this journal uses article numbers instead of page numbers. See further details here.

Article Metrics

Back to TopTop