Next Article in Journal
The Effect of R&D and the Control–Ownership Wedge on Firm Value: Evidence from Korean Chaebol Firms
Previous Article in Journal
The Millennials’ Concept of Sustainability in the Food Sector
 
 
Font Type:
Arial Georgia Verdana
Font Size:
Aa Aa Aa
Line Spacing:
Column Width:
Background:
Article

Credit Line Models for Supply Chain Enterprises with Channel Background and Soft Information

1
School of Economics, Sichuan University, No. 24 South Section 1 Yihuan Road, Chengdu 610064, China
2
School of Economic Mathematics, Southwestern University of Finance and Economics, No. 555 Liutai Avenue, Wenjiang District, Chengdu 611130, China
3
School of Business, Sichuan University, No. 24 South Section 1 Yihuan Road, Chengdu 610064, China
*
Author to whom correspondence should be addressed.
Sustainability 2019, 11(10), 2985; https://doi.org/10.3390/su11102985
Submission received: 27 April 2019 / Revised: 16 May 2019 / Accepted: 21 May 2019 / Published: 25 May 2019
(This article belongs to the Section Economic and Business Aspects of Sustainability)

Abstract

Credit lines have been widely adopted by banks to grant credit to small and medium-sized enterprises (SMEs). However, there often exists a gap between the credit lines granted by banks and the actual funding needs of SMEs. In addition, existing credit line models treat each SME as a stand-alone entity instead of considering it within its supply chain system. But an SME’s supply chain relations have a significant impact on its credit-worthiness. To offer banks a holistic assessment, this paper first constructs a base credit line model for SMEs by considering their supply chain background. Next, by accounting for the unique advantage of soft information processing in a supply chain context, we put forward an extended credit line model for supply chain enterprises with soft information. The base and extended credit line models proposed in this paper aim to reduce information asymmetry between banks and SMEs via the core enterprise in the supply chain, thereby helping banks to secure a sustainable source of profit at a lower risk level and SMEs to obtain more credit to support their sustainable growth. A case study is furnished to illustrate how the proposed models can be applied in practice and an empirical analysis further verifies their validity.

1. Introduction

Small and medium-sized enterprises (SMEs) are considered an important economic growth engine [1]. Specifically, SMEs play an important role in promoting the sustainable development of economies and easing employment pressure [2]. Since SMEs are as innovative as large-scale businesses, their progress can promote technological innovation [3]. Moreover, SMEs make significant contributions to exports [4]. Given the indispensable role of SMEs, it is essential to serve their financial needs to promote their healthy and sustainable growth, thereby enhancing general economic success.
It has been revealed that many obstacles exist for SMEs’ sustainable development, with financing difficulty being the most prominent [5]. More specifically, it is well-known that banks are the main external capital provider for the SME sector [6,7]. However, SMEs often find that they are required to pay higher interest rates and/or provide more collateral for their loans than large companies [3]. This holds back innovation and sustainable growth of SMEs. As such, it is a critical challenge to ensure that SMEs have access to adequate financing for their growth opportunities and the long-term prospect of the economy as a whole [1].
Banks offer different financing products for SMEs, ranging from mortgages to term loans and lines of credit. Among these products, a line of credit is a flexible vehicle with varying loans and repayment amounts in response to demand shocks. In fact, more than 82% of the loans in the US are granted in credit lines [8]. At the same time, a line of credit is also an effective way for banks to control risk and enhance profitability [9]. In view of these reasons, the credit line is chosen as our research subject.
While analyzing the actual credit line offered by banks and the capital need of SMEs during the first author’s field research, we often observe a significant mismatch between the supply and demand. One possible reason is that existing models tend to treat each SME as a stand-alone entity without considering its supply chain background. However, it has been well noted that sustainable growth of SMEs requires us to put them in the context of sustainable supply chain management that addresses business, environmental, and social concerns across the whole system [10]. Successes of SMEs are often contingent upon the support from the supply chain in which the SMEs are located [11]. Niehuis [12] also embraces the idea that supply chain relations bring new opportunities for all firms across the system, especially for SMEs.
From an information point of view, most researchers only consider “hard” information such as different financial metrics in their credit line models. But recent research indicates that “soft” information, such as sustainability concerns, is also important in assessing credit lines [13]. According to Petersen [14], hard information is quantitative, easy to store, and independent of the collection process, while soft information is qualitative, often communicated in text, and hard to store. Generally speaking, a well-coordinated supply chain is good for acquisition and transmission of “soft” information [15] and this unique advantage should also be exploited in constructing a proper credit line model.
To address the aforesaid issues, this paper first proposes a base credit line model that puts SMEs in a supply chain background. The main construct here is that the supply chain background information helps to reduce information asymmetry between banks and SMEs in the supply chain. This idea arises from the first author’s field research with Lu Zhou Lao Jiao, a well-known Chinese liquor firm who is the dominant player in its supply chain, referred to as the core enterprise hereafter. It maintains an information infrastructure to track its transaction data with the SMEs in this supply chain and owns a subsidiary financial guaranteeing institution to monitor their financial health and furnish guaranteeing services to ensure their sustainable operations. By sharing this channel background information with external banks, this core enterprise serves as a critical intermediary between banks and SMEs. On the one hand, additional channel background information helps banks to better understand the operations and financial health of SMEs, thereby reducing information asymmetry between the two sides and banks’ risk exposure. On the other hand, the SMEs across the supply chain can obtain more funding thanks to the core enterprise’s sharing of additional transaction data with banks. Presumably, this information sharing is also beneficial for the core enterprise as its success relies on the sustainable operations of the SMEs across the supply chain. The boosted line of credit granted to SMEs by the bank owing to the incorporation of the channel background can better serve SMEs’ financial needs, thereby furnishing a more appropriate model for the bank to assess the credit-worthiness of SMEs. To verify the validity and accuracy of the base model, we calculate the variance of the relative errors for 100 SMEs in this liquor supply chain. The relative error here is defined as the ratio of the absolute difference between the actual and theoretical credit lines divided by the actual credit line.
Given the first author’s observations of business transactions between the core enterprise and its SME partners in the supply chain, a large amount of information cannot be represented as well-behaved hard information or channel background data and, hence, cannot be properly incorporated into the traditional or the base credit line model. To address this challenge, we extend the base model to incorporate soft information into a multicriteria evaluation method to adjust SMEs’ credit ratings dynamically. We then demonstrate how the extended model can be applied in banks’ credit assessment. Furthermore, by an empirical analysis with 100 SMEs in the liquor supply chain dominated by Lu Zhou Lao Jiao, we verify that the extended model in this paper can reduce information asymmetry between the bank and the SMEs effectively. The better-informed bank can then grant more credit to the SMEs at a lower risk level. Conceptually, this enhanced credit line owing to the incorporation of channel background and soft information is mutually beneficial for the sustainable growth of all stakeholders: The bank can reap more profit at reduced risk; the SMEs can secure more funding for their healthy development; the core enterprise can achieve its long-term growth by maintaining a sustainable and stable supply chain. As these SMEs are considered in their supply chain systems in this paper, they are also referred to as supply chain enterprises (SCEs). Hereafter, SMEs and SCEs are used interchangeably.
Key innovations of our research are threefold. Firstly, this paper assesses the deficiencies of existing credit line models. On the one hand, the credit line amount determined by existing models often fails to meet the needs of SCEs, hindering their sustainable growth and development. On the other hand, under the increasingly severe environment of competition faced by banks, SCEs are bound to become a significant source of customers, and credit granting to SCEs will become a key profit growth point. Secondly, building upon traditional credit line models, we propose our base model to account for SMEs’ supply chain background, in which the main components are transaction data between SMEs and the core enterprise. Our analysis indicates that the credit line obtained by the base model not only increases the granted amount for SCEs and largely meets their funding need, but also provides theoretical support for banks to contain default risk of SCEs and plays a key role in their risk management. Last but not least, this paper further considers different types of soft information including sustainability concerns by SCEs. By incorporating soft information mining and quantifying, we construct an extended credit line model. This extended model accommodates the value of SCEs’ soft information when banks assess their credit lines. It is beneficial for banks to understand the financial and survival status of SCEs in different aspects, thereby controlling credit risk more accurately. In addition, it also allows banks to adjust the credit lines dynamically to meet SCEs’ financial needs to the greatest extent as per their survival and development status.
The remainder of the paper proceeds as follows. In Section 2, we review the literature related to traditional credit line models, supply chain and credit lines, soft information and credit lines, as well as sustainability and banking. The base and extended models are presented in Section 3 to determine credit lines granted by banks to SMEs under supply chain background and soft information. Section 4 introduces a case study and related empirical results are furnished in Section 5. Finally, Section 6 discusses the results with some concluding remarks.

2. Literature Review

This section provides an overview of existing literature related to our research. Four strands of studies are closely linked to our concerns: credit line models, supply chain and credit lines, soft information and credit lines, as well as sustainability and banking. After reviewing each stream, we point out deficiencies of existing research, thereby motivating us to propose more appropriate credit line models for banks to assess financial needs and credit-worthiness of SMEs in a supply chain context.

2.1. Credit Line Models

A line of credit is a “package of loan terms” that furnishes future financial flexibility for enterprises [16] and provides special values to address information asymmetry issues in lending decisions [17]. In particular, existing literature has addressed influencing factors for the granting of a credit line and proposed different models for determining the credit line amount. Some other literature considers the tradeoff between cash and credit lines [18], and variation in credit lines due to economic shocks [19].
Studies on influencing factors of credit lines can be categorized into two groups. The first group believes that credit lines are determined by a firm’s internal conditions [20]. But other researchers reckon that the credit line granted to an enterprise is related to its covenants or its access to external financing [21,22].
Capitalizing on the aforesaid studies, some researchers further examine how to determine a credit line. Campbell [23] develops a model that integrates both demand and supply of certain financial services such as the line of credit. This research analyzes key determinants of demand for lines of credit and explains the bank’s optimal price structure for credit lines. Agarwal and Itahak [24] incorporate important institutional features of a loan commitment contract into a “stochastic needs-based” pricing model. Ippolito and Perez [25] suggest a new mechanism based on the widespread reliance of high credit quality firms on bank credit lines for liquidity management. Another set of papers examines the credit line from an information perspective. Ariccia and Marquez [26] provide a formal framework to study bank credit allocation under asymmetric information. Stanhouse et al. [27] build a model to determine credit lines from the perspective of clients’ demand information under the assumption that the funding need is characterized by trended Brownian motion.
In summary, existing research on credit lines focuses on the enterprise–bank relationship without considering the supply chain background of an enterprise or its soft information acquisition and processing in a supply chain context. This paper aims to address these issues by constructing two credit line models for SMEs. A proper incorporation of supply chain background and soft information into credit line assessment is presumably beneficial for the sustainable development of the bank (more profit at reduced risk), the SMEs (more funding for sustainable growth), and the core enterprise (more sustainable supply chain for long-term development).

2.2. Supply Chain and Credit Lines

It has been noted that the business world today is no longer one of competition among enterprises, but among their supply chains. As such, supply chains have been playing an increasingly important role in financial practices and attracting growing attention from academia and industries [15].
In general, there exist two widely used financing sources in supply chains: external bank credit financing and internal trade credit financing [28,29,30]. Trade credit is a special financing solution in supply chains [31]. It is a short-term loan between SCEs that is tied to the exchange of goods in both timing and value [32]. Bank credit, on the other hand, is extended to an SCE by a bank that allows the SCE to borrow on an as-needed basis instead of taking out a fixed loan. A line of credit may be unsecured or secured, depending on the requested size and evaluation results.
Among the two specific financing methods, most scholars believe that trade credit is better than credit lines [33,34,35], but some scholars hold a different opinion. For instance, contrary to common belief, Biais and Gollier [36] argue that trade credit is not considered simply as a helping hand when bank loans fall. Through a numerical analysis, Zhou and Groenevelt [37] suggest that credit lines are preferable to trade credit. In addition, banks generally have superior fund strength and risk mitigation advantages over trade credit. Alternatively, in countries with weaker laws and enforcement mechanisms, companies tend to use more credit lines as this agreement places less of an onus on them and is contractually easier to interpret in comparison with other financial resources [38].
When comparing trade credit with line of credit, research that prefers trade credit typically regards the bank as a pure external fund provider, who does not consider additional supply chain background information when credit lines are assessed. However, when an SCE is considered within its supply chain, the core enterprise as a dominant player takes a more holistic responsibility to ensure sustainable operations of the whole system, consisting of economic, social, and environmental dimensions. Although every SCE faces sustainability pressures to various degrees, the core enterprise typically takes a significant share. Our field research reveals that the core enterprise in a supply chain such as Lu Zhou Lao Jiao is typically a listed company who is required by regulation to periodically release its sustainability report. As such, to fulfill its public disclosure and moral leadership duties, the core enterprise maintains its own standards to ensure that the partner SCEs meet certain sustainability goals. By tapping into the channel background information, it is understandable that banks can follow a borrower’s operations more closely with improved first-hand information throughout the channel while engaging in supply chain finance, thereby reducing credit risk [15]. Our research takes this route and adjusts the credit lines after banks obtain additional channel background information of SCEs. This improved model is presumably more practical and can close the gap between the traditional credit line theory and current practice in the banking industry.

2.3. Soft Information and Credit Lines

Information is an essential component in a bank’s decision on whether to grant credit and how to ascertain the size of the credit line [14,39]. More specifically, SMEs’ access to line of credit is often assessed based on both hard and soft information [39,40]. While hard information is well accounted for in traditional credit assessment, as briefly reviewed in Section 2.1, it remains a challenge to properly accommodate soft information, which is neither stored nor transmitted easily, nor verified easily by a third party [6]. In other words, financial institutions typically have serious information asymmetry with enterprises, which often prevents SMEs from getting proper financing [41,42].
In addition, there has been a rise in financial transactions among SCEs, leading to a significant increase in the amount of information. Therefore, banks need to actively mine soft information throughout the supply chain if they want to better assess their potential customers’ credit rating and grant loans to high-quality borrowers with higher returns at lower risk [43]. Given the large amount of data that the core enterprise usually possesses [44,45], banks can potentially exploit the soft information for their credit line assessment [23,46]. As far as the authors’ knowledge, no effective approaches have been proposed to quantify soft information. This research puts forward a multicriteria evaluation method to address this significant issue. The evaluation criteria system covers the bank’s sustainability concerns for the SMEs along economic, social, and environmental dimensions.

2.4. Sustainability and Banking

Given the vital intermediary role that banks play in facilitating economic development, their potential contributions to advancing sustainability is enormous [47]. The critical element of the banking industry is built upon trust. Bank managers are entrusted to look after investment by investors and the welfare of borrowers is always a major concern in business transactions. Without enough trust, it is inconceivable how a bank can possibly maintain sustainable operations. In addition, commercial considerations are sometimes at odds with other ethical and political concerns [48].
Generally, existing studies on sustainability and banking take two different lines of thinking. Firstly, numerous scholars discuss connections between sustainable development and banking. Salvucci [49] investigates the connection between finance and economic development in Brazil from a historical perspective. Zaman and Goschin [50] highlight some qualitative and quantitative characteristics of the relationship between regional GDP and bank loans in Romania. Moreover, a cross-country data analysis is conducted to explain the impact of banking behavior on sustainable development [51]. Secondly, sustainability in the banking industry has also been interpreted as philanthropic acts. San-Jose et al. [52] categorize commercial banks into sustainable and traditional banks and analyze key characteristics of sustainable banks. They argue that sustainable banks avoid getting involved in financial practices with dishonest intentions and foster the idea of creating values for society. The mission of these banks is reflected in their preference for investing funds in social projects even at a lower return. Yunus et al. [53] review the development history of sustainable financial institutions. While Costa-Climent et al. [54] compare sustainable banks with traditional banks and reveal the existence of a range of business models based on different responses by these two types of banks. Richardson [55] argues that sustainable banks should give sustainable development a higher priority. They should take responsibility for pursuing an environmentally friendly development mode and pay more attention to environmental and ecological problems in addition to channeling economic and financial considerations even if these investments are less profitable than traditional investments. Bouma et al. [47] explain the behavior of sustainable banks in promoting sustainability among stakeholders through their internal and external activities.
The aforesaid studies confirm that sustainable banks tend to institutionalize socially responsible investments. These investment decisions usually fulfill certain ethical and economic criteria [56]. In addition, existing studies also examine the operations of sustainable banks. Canning et al. [57] discuss the optimal policy for sustainable banks by taking into account the market rate, risks, and costs borne by businesses. Novi [58] proposes a sustainable risk management policy for different types of banks based on the Basel agreement. Some other scholars focus on the impact of sustainability on financial performance of banks. Zyadat [59] measures sustainability under three dimensions and discuss its effect on financial performance of banks with data from the Jordanian Islamic Bank. By using a panel regression analysis, Weber [60] finds a bi-directional causality between financial performance and sustainability performance of Chinese banks. A multi-level analysis is conducted to investigate the extent to which European banks have integrated sustainability into their policies, strategies, products, services, and processes. Kartadjumena et al. [61] investigate whether executive compensation is designed to motivate managers to pursue corporate sustainability and examine the impact of sustainability of banks on their financial performance. In this research, we take an indirect approach to incorporating sustainability into banking decisions: the bank assesses the sustainability metric of SCEs in the extended credit line model when soft information is considered.

3. Assumptions and Models

3.1. Assumptions

Assumption 1.
The supply chain has a trading platform database based at the core enterprise, which stores the transaction data between the core enterprise and other SCEs, as well as the basic financial information of the SCEs.
Assumption 2.
The core enterprise as the dominant player has a strong sense of responsibility to improve the competitiveness and sustainability of the entire supply chain and is willing to share financial, trading, and soft information with banks to reduce information asymmetry between banks and the SCEs.
Assumption 3.
The core enterprise is willing to cooperate with banks to buy back its own goods, repay its own accounts payable, and return the advance from customers if necessary.
All the assumptions are introduced to facilitate the construction of the base and extended credit line models for SCEs with channel background and soft information. More specifically, Assumptions 1 and 2 together ensure the availability of transaction data. These data reflect SCEs’ channel background. The collection and use of transaction data are the main part of the base model. Assumption 3 provides a premise for the base and extended credit line models as it guarantees the recognition of collateral, which constitutes the foundation our proposed models.

3.2. A Traditional Credit Line Model

By field research on actual bank credit cases and interviews with a number of bank credit departments, this part first introduces a traditional credit line model for SCEs, which is widely employed by banks in practice and purely relies on the so-called hard information such as basic financial indicators, cash flow report and real estate of an enterprise. This is the credit line when the bank regards an enterprise as an independent entity without accounting for any supply chain background information, which is referred to as the minimum credit line of the SCE. Equation (1) characterizes the model. (After the enactment of Basel II, considering the unanticipated losses, the credit model with the core of Economic Capital (EC) becomes increasingly popular, but the model is only applicable to listed companies. The research object of this paper is the upstream and downstream SMEs in the supply chain. These enterprises are generally non-listed SMEs and we cannot adopt the EC-based credit model. Therefore, this paper capitalizes on the traditional credit line idea to construct two credit line models for banks to grant credit to SCEs.)
L i = [ ( R m i 1 R m i R 0 i 1 R 0 i ) × N A i + L 0 i ] × T i × C i × K i
In Equation (1), L i is the credit line determined by the financial status of a typical S C E i . R 0 i and L 0 i are the base period asset liability ratio and total liabilities of the S C E i , respectively.
N A i is the effective net asset of the S C E i in the base period, which is the net asset minus unrealizable deferred expenses, deferred charges and other invalid assets.
T i refers to the ratio of liability with interest of the S C E i in the industry to gross liabilities of the industry. This variable, also known as industry adjustment coefficient, is determined by the industry in which the S C E i is located.
C i is the customer risk adjustment coefficient, determined by the credit rating of S C E i .
K i is the control line of interbank financing proportion, contingent upon the bank’s risk attitude and the SCE’s risk exposure.
R m i is the maximum liability ratio acceptable for the bank.
R m i = R 0 i × F C i
F C i refers to the ratio of the evaluation score of the corporate credit rating and the benchmark score of the A-level customers, where F C i 1 .
In addition to the aforesaid basic financial information, an SCE can obtain additional credit lines by mortgaging its own fixed assets. When this option is exploited, the bank usually applies a discount to the value of the collateral fixed assets. Let ρ i j represent the discount coefficient of a certain collateral j of S C E i , and W i j stands for the bank’s assessment value of collateral j by S C E i . Then, the bank’s credit line granted to the S C E i by collateralizing its own fixed assets j is j ρ i j W i j .
Therefore, if G i * * denotes the total amount of the traditional credit line that is offered to S C E i without considering its supply chain background, it can be expressed by Equation (3). Here, we refer to Equation (3) as the traditional credit line model.
G i * * = [ ( R 0 i × F C i 1 R 0 i × F C i R 0 i 1 R 0 i ) × N A i + L 0 i ] × T i × C i × K i + j ρ i j W i j

3.3. A Base Credit Line Model for Supply Chain Enterprises (SCEs) with Channel Background

In reality, enterprises do not exist in isolation. Any enterprise must work with its supply chain partners. As it is clearly shown in Section 3.2, the traditional credit line model treats each SME as a stand-alone entity instead of considering it within its supply chain system. The supply chain not only creates conditions for an SCE’s credit guarantee, but also reduces the bank’s information searching cost as the core enterprise serves as an important intermediary who performs the function of certifying the SCE’s business operations. Presumably, the bank’s motivation for lending will be strengthened. Therefore, we believe that banks can increase their credit lines for SMEs by exploiting basic background data in the supply chain. Assumptions 1 and 2 ensure that banks have the means to tap into this important information by examining transaction data across the supply chain.
Next, we will incorporate an SME’s supply chain background information into the traditional credit line model and construct our base credit line model. Our focus is the additional component that characterizes the transaction data between the SCE and the core enterprise and enhances the line of credit. Here, we use the ratio of the transaction volume of an SCE with the core enterprise in the supply chain to describe their closeness. Understandably, the greater the volume of transactions with the core enterprise, the closer the SCE’s relation with the core enterprise. This intimate relationship in turn helps to reduce information asymmetry between the bank and the SCE, leading to a higher amount of credit granted to the SCE.
In constructing our base model, we borrow from the “1 + N” idea about the credit model of the core enterprise and SCEs proposed by Liu [62]. Here, “1” represents the core enterprise in the supply chain with a leadership role and high reputation, it is also an important part of the credit risk bearing in the channel. “ N ” stands for the upstream and downstream SCEs in the supply chain. Their financial and credit levels, as well as the safety of their business or variety, are the means of risk mitigation contingent upon the core enterprise.
In practice, the bank gives a total amount of credit line F m to the core enterprise “1”, which sets the traditional upper limit of the credit line extended by the bank to the core enterprise in the absence of any risk mitigation measures from other SCEs. By comprehensively assessing the customer risk degree, business variety risk degree, and other factors of the SCEs, an adjustment coefficient is set to update the credit limit. Based on this idea, the “ 1 + N ” cluster contingent credit line is determined based on the risk sharing ability of the core enterprise.
Let T m be the channel credit line for the whole supply chain system, consisting of that for the core enterprise and the upstream and downstream SCEs. The derivation process can be stated as follows: firstly, a unified customer risk adjustment coefficient C is set according to the average risk degree corresponding to the SCEs in the bank credit businesses, then the industry variety risk adjustment coefficient C is determined as per the risk degree of industry varieties. Namely,
T m = F m ÷ C ÷ C
Given that T m is the sum of the credit lines for the core enterprise and its upstream and downstream SCEs and F m is credit line granted to the core enterprise as a stand-alone entity, we can obtain the maximum credit line T that the core enterprise and the integrative strength of the supply chain can increase for the “ N ” upstream and downstream SCEs by subtracting F m from T m . T is then given in Equation (5).
T = T m F m = F m C × C F m
Since SCEs and the core enterprise form a transaction-based cluster, the ratio of the transaction volume between S C E i and the core enterprise to the total transaction volume of the core enterprise with all related SCEs in the channel, denoted by k i , is adopted as an index to measure their relationship. It is apparent that k i describes the degree of intimacy between the core enterprise and S C E i . A higher value of k i indicates that S C E i has a larger amount of transactions with the core enterprise in the supply chain. Then the increased credit line due to reduced information asymmetry based on transaction data is k i × T . Furthermore, according to Assumptions 1 and 2, the value of k i can be obtained from the core enterprise’s trading platform database. Besides, because of the sense of responsibility to improve the competitiveness in the entire supply chain, the core enterprise will share the transaction data with the bank as clearly stated in Assumption 2. In addition, with the credit-enhancing role of the core enterprise in the supply chain, the discount coefficient for collateral will be adjusted accordingly. We denote this discount coefficient as ρ ¯ i j . Actually, the asset can be recognized as collateral by the bank under Assumption 3. Thanks to the core enterprise’s credit-enhancing role, the discount coefficient ρ i j in Equation (3) will be enlarged to ρ ¯ i j .
Finally, the credit line of S C E i can be expressed as Equation (6):
G i * = [ ( R 0 i × F C i 1 R 0 i × F C i R 0 i 1 R 0 i ) × N A i + L 0 i ] × T i × C i × K i + k i ( F m C × C F m ) + j ρ ¯ i j W i j
Hereafter, Equation (6) is referred to as the base credit line model for SCEs with channel background. Conceptually, proper incorporation of this channel background information will be able to achieve a triple-win scenario for the bank, the SCE, and the core enterprise in the supply chain and promote their sustainable growth: the more informed bank can enhance its profit at lower risk by granting more credit to the SCE backed by the core enterprise, the SCE can obtain more funding to support its sustainable operations, and the core enterprise can achieve its goal of maintaining a more healthy and stable supply chain to support its long-term growth without worrying about constantly looking for new partners if the SCEs can prosper with adequate funding.

3.4. An Extended Credit Line Model for SCEs with Channel Background and Soft Information

In the base credit line model with supply chain background information, we consider an SCE’s transaction data with the core enterprise. However, some of the information cannot be reflected by quantitative financial indicators, transaction volume with the core enterprise, or collateral values. In reality, most of the information that banks obtain about the solvency of an enterprise is the aforesaid hard information. With the development and improvement of data-mining technology, soft information can now be mined to better understand the operations of SCEs. The supply chain can benefit from transmission and acquisition of this soft information, which can eventually be turned into a reliable basis for SCEs to obtain additional credit lines from banks. For example, Kabbage in the United States dynamically adjusts the credit rating of an enterprise by analyzing its online store information, available balance of repayment, operation status, and interactions with customers on social media.
Based on our real-world case analysis, both banks and the core enterprise are often listed firms that are required to follow sustainable development practice and release sustainability reports regularly. It is understandable that they also need to get their business partners’ SCEs on board in order to achieve their sustainability goals. It is noted that the assessment of an SCE’s sustainable development status is often reflected as soft information that has not been accounted for in the base credit line model. This motivates us to propose an extended credit line model to incorporate soft information into the credit assessment, thereby allowing banks to evaluate the SCE’s sustainable development activities. This consideration in turn contributes to the sustainability of the banks and the core enterprise themselves. Conceptually, banks may adjust the credit line for an SCE in two aspects. First, banks can easily adjust the SCE’s credit rating according to the assessment result of soft information. Second, the information is helpful for banks to update the discount coefficient and the scope of collateral. By drawing on the idea of Kabbage’s dynamic adjustment of enterprises’ credit ratings, this paper extends the base model to account for soft information mining and quantifying.
Petersen [14] confirms that soft information is generally hard to quantify and difficult to be objectively verified by a third party. As such, many experts employ multi-criteria evaluation methods to dynamically adjust SCEs’ credit ratings in the base model. We shall take this line of thinking in this paper and the resulting adjustment coefficient is denoted by α .
By analyzing real cases processed by Kabbage and Shanghai Shuzhe Corporation, we notice that, when the core enterprise evaluates its SCE partners and the banks assess their credit-worthiness, they are concerned with sustainability issues following regulatory requirements. By capitalizing on our field research, we derive a list of criteria that affect SCEs’ credit line assessment as shown in Table 1. These criteria apparently cover all the three dimensions of sustainability, ranging from economic to social and environmental concerns. More specifically, the first three first-level criteria, A1, A2, and A3, assess an SCE’s economic sustainability, the next two first-level criteria, A4 and A5, consider the social aspect of sustainability, and the last first-level criterion A6 is concerned with environmental sustainability. The aforesaid adjustment coefficient α is assessed as per these criteria and is expected to explicitly incorporate sustainability concerns into credit line assessment. Without loss of generality, we assign an equal weight to each criterion in this paper.
These criteria are often assessed as linguistic terms in practice and are usually given in seven grades, ranging from “extremely bad” to “bad”, “slightly bad”, “fair”, “slightly good”, “good”, and “extremely good”, which can be conveniently converted to the corresponding numerical values of 1, 2, 3, …, 7. Generally speaking, people have a certain understanding of these levels, which are not necessarily equidistant. Behavioral economics reveals that humans tend to be more sensitive to the degree of dissatisfaction than to that of satisfaction. As such, we employ a Cauchy function to assess the value of α as listed in Equation (7).
f ( x ) = { [ γ × ( x β ) 2 ] 1 ( 1 x c ) δ ln x     ( c x 7 )
In Equation (7), γ , β and δ are parameters that will be determined later, c is the reference point of the bank’s credit line evaluators. By calculating the quantitative value corresponding to each criterion based on Equation (7), we can obtain the adjustment coefficient value of α . Finally, the bank can adjust an SCE’s credit rating dynamically as per the adjustment coefficient α as α F C i , where 0 < α < 1 means that the bank will downgrade the credit rating of the enterprise after soft information mining; α = 1 means that the bank’s credit rating of the enterprise does not change; while α > 1 indicates that a bank has upgraded its credit rating.
In addition, banks can better understand the operations of an SCE by using soft information-mining technology to integrate its collateral and in-transit inventory into the mortgaged property. This consideration presumably helps banks to adjust and increase the discount coefficient of the collateral. We assume that the increase in the credit line for the expanded collateral scope is indicated by l ρ i l W i l , where W i l represents the value of collateral that is not recognized previously by the bank and ρ i l denotes its corresponding discount coefficient. Here, W i l can be considered as the newly recognized collateral by the bank under Assumption 3. Therefore, Assumption 3 establishes a favorable premise for the extended credit line model as shown in Equation (8).
In summary, the bank’s credit line G i for S C E i can be determined by Equation (8).
G i = [ ( R 0 i × α F C i 1 R 0 i × α F C i R 0 i 1 R 0 i ) × N A i + L 0 i ] × T i × C i × K i + k i ( F m C × C F m ) + j ρ ¯ i j W i j + l ρ i l W i l
Equation (8) is referred to as the extended credit line model under soft information.

3.5. An Approach to Calculating Credit Lines for SCEs

The steps of determining an SCE’s credit line follow the aforesaid process of our model construction. We start with the calculation by treating the SCE as a stand-alone entity based on the traditional model in Equation (3), which has been widely adopted by the banks that the authors interviewed in their field research, then consider the supply chain background of the SCE as per the base model Equation (6), and finally account for soft information of the SCE by using the extended credit line model Equation (8). In each step, we first work with the criteria whose attribute values are readily available from public information disclosure or by survey and interview. Subsequently, we move on to calculate attribute values for the remaining criteria. By sequentially applying each of the three aforesaid models, we get the final result for the credit line that an SCE can be granted by banks after accounting for its channel background and soft information. The specific steps are as follows:
Step 1: Calculate the traditional credit line G i * * based on the traditional credit line model in Equation (3).
We can obtain the values of R 0 i , N A i , L 0 i based on the financial data of S C E i and the value of T i from the Corporate Performance Evaluation Standard Value published by the State-Owned Assets Supervision and Administration Bureau (State-Owned Assets Supervision and Administration Bureau, Corporate Performance Evaluation Standard Value, Economic Science Press, Beijing, China, 2017.). In addition, the value of C i , F C i and K i can be determined by the credit rating of S C E i . Furthermore, ρ i j and W i j can be evaluated by field studies. By plugging these values into Equation (3), we can calculate the traditional credit line by treating the SCE as a stand-alone entity without considering its supply chain channel information.
Step 2: Determine the adjusted credit line with supply chain background information.
The base model is established by considering the SCE’s channel background information k i × ( F m C × C F m ) . Here, the values of C and C are obtained from the bank’s published information, and the values of k i and F m are derived from the transaction data between S C E i and the core enterprise as well as those between the core enterprise with all SCEs in the channel. In addition, we update the discount coefficient ρ i j as ρ ¯ i j to reflect the credit adjustment role of the core enterprise in the supply chain.
Step 3: Evaluate the final credit line by further considering the effect of soft information.
To evaluate the final credit line based on the extended model, the key challenge is to properly quantify soft information. By using the multi-criteria evaluation method furnished in Section 3.4, we can calculate the adjusted coefficient α to characterize the influence of soft information quantitatively. At this point, the values of ρ i l and W i l can be derived from the financial information of S C E i .
These steps can be graphically shown as a flow chart in Figure 1.

4. Case Study

We apply the proposed base and extended models to determine the credit line for a typical SCE in a real-world supply chain. In this case, we select a liquor supply chain with Lu Zhou Lao Jiao as the core enterprise, whose production and operation processes involve liquor brewing, sales, advertising and so on. Three reasons are cited for our selecting Lu Zhou Lao Jiao supply chain as the case object. Firstly, Lu Zhou Lao Jiao is a famous century-old liquor company in China and plays an important role in the Chinese liquor industry. It is a large-scale brewing firm dating back to 36 ancient brewing workshops in the Ming and Qing Dynasties. As of now, Lu Zhou Lao Jiao has developed nine backbone subsidiaries, spanning three major industries. In the 2018 semi-annual financial report, its rate of return on common stockholders’ equity is 13.75% and it takes a significant market share of the Chinese liquor industry. Secondly, Lu Zhou Lao Jiao owns the Sichuan Liquor Trading Center subsidiary, which records the transaction data of Lu Zhou Lao Jiao and its upstream and downstream partners in the supply chain. Thirdly, Lu Zhou Lao Jiao has a guarantee company and a small loan firm, constituting a complete financial service chain. These reasons make Lu Zhou Lao Jiao an ideal candidate for our case study and the ensuing empirical analysis in this research.
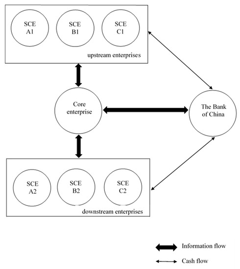
Here we will select a typical SCE in this supply chain as a representative example to demonstrate how the proposed models in Section 3 can be applied in practice. In addition, the main cooperative bank serving the SCEs is the Bank of China, which has a history of more than 100 years and is China’s most internationalized and diversified bank. The relationship between this supply chain and the Bank of China is graphically illustrated in Figure 2.
First of all, we follow Step 1 to calculate the traditional credit line. The basic data of S C E i are collected by interviewing the finance manager of the firm, as shown in Table 2.
Besides, the values of C i , K i and T i are garnered from public information published by the Bank of China (Official website of the Bank of China: http://www.boc.cn/index.html) and the State-Owned Assets Supervision and Administration Bureau as shown in Table 3. Furthermore, we calculate F C i and ρ i j as follows. First, our research sets the credit score of A-level enterprises as 79 based on the practice in several banks, and the credit score of S C E i is assessed as 80. As such, the value of F C i is computed as 1.01265823. As for the discount coefficient ρ i j , it is determined by the “Guidelines for Counter-guarantee Measures of Bank of China Financing Guarantee Companies” (http://ishare.iask.sina.com.cn/f/33Y3xEaBbgl.html) and we set ρ i j at 0.18.
Based on the values that we have obtained for all the criteria in the traditional credit line model, we can derive G i * * = RMB 15,213,073.35.
Secondly, we come to Step 2 and calculate the adjusted credit line with supply chain background data. The main task is to calculate the adjustment in the base model compared to the traditional credit line model. This requires us to determine the values of k i , T m and ρ ¯ i j . To calculate T m , we need to collect the values of F m , C and C from the SCE as shown in Table 4, thereby deriving T m as RMB 714,285,714.30. By examining the transaction volume between S C E i and the core enterprise, we obtain the value of k i at 0.0115. In addition, given the channel background and the credit-enhancing role of the core enterprise in this supply chain, the Bank of China increases the discount coefficient accordingly. Therefore, we determine ρ ¯ i j as 0.2.
By plugging the relevant values into Equation (6), S C E i ’s credit line is updated as G i * = RMB 19,427,359.07.
Finally, we turn to Step 3 to further update S C E i ’s credit line by accounting for the effect of both channel background and soft information. In Equation (7), γ , β and δ are parameters that are to be determined, c is the reference point of the bank’s credit line evaluators. By analyzing the actual situation of S C E i , we determine the value of c as 4. So, we assign 1 to f(4). The lowest grade is supposedly close to 0, and we set it as f(1) = 0.01. Based on the aforementioned information, we can determine the parameters as γ = 11.1111, β = 0.6667, δ = 0.7213. Subsequently, we calculate the quantitative values for each of the linguistic grade levels as given in Table 5.
As per Table 1, we have α = 1 13 × ( A 11 + A 12 + + A 61 + A 62 ) . To evaluate the credit line of S C E i , it is assessed against each of the 13 second-level criteria, covering the SCE’s sustainability performance along the economic, social, and environmental dimensions. These attribute values are derived as 1.4036, 1.1609, 1, 1, 1.2900, 1.1609, 1.4036, 1.4036, 1.2900, 1, 1.1609, 1.1609, 1. These values correspond to the credit line evaluator’s assessment of S C E i ’s 13 second-level criteria as “extremely good”, “slightly good”, “fair”, “fair”, “good”, “slightly good”, “extremely good”, “extremely good”, “good”, “fair”, “slightly good”, “slightly good” and “fair”, respectively.
As such, the value of α i is calculated as 1.1872. Further, ρ i represents the updated discounting coefficient after the bank incorporates soft information processing into its credit assessment. By considering the specific situation of S C E i in this supply chain, we assign ρ i = 0.3. Meanwhile, by examining the financial information of S C E i , W i is determined as RMB 11,460,000.00.
Thus, the final credit line of S C E i is calculated by the extended credit line model as RMB 24,736,345.9.

5. Empirical Results

In recent years, the Bank of China has taken responsibility for serving the real economy and provided supply chain financing services to enterprises through credit support for the core enterprise in a supply chain. Our field study reveals that the Bank of China has been providing credit to Lu Zhou Lao Jiao and other enterprises in this liquor supply chain dominated by Lu Zhou Lao Jiao. We note that the Bank of China not only considers individual enterprises but also their supply chain background when it grants credit to the SCEs. However, the Bank of China also realizes that the actual credit lines granted cannot meet the financing needs of SMEs for their sustainable growth. By comparing the credit lines calculated for 100 SMEs in the Lu Zhou Lao Jiao supply chain by both the traditional and base models, we observe that the base model yields significantly larger amounts than the traditional model. To test the validity of the base model proposed in this research, we first compare the theoretical values determined by the base model with the actual credit line data granted by the Bank of China to these 100 SCEs in this supply chain. The result confirms that the base model predicts much more accurate credit lines for these 100 SCEs than the traditional model does.
More specifically, we select 100 SMEs in the Lu Zhou Lao Jiao supply chain. First, we apply the base credit line model to calculate the theoretical credit lines with the channel background information and compare them with the actual values granted by the Bank of China to validate the base credit line model. Subsequently, given complexity and subjectivity of soft information processing, we calculate the theoretical values by employing the extended credit line model and examine how the predicted credit lines are further adjusted to better reflect SCEs’ operation status and financing needs. In addition, we can also check whether the bank’s risk management capabilities are strengthened by incorporating both channel background and soft information.
To verify the accuracy of the base model, we plot the theoretical values and the actual credit lines for the 100 SCEs in Figure 3.
Figure 3 clearly shows that the theoretical values given by the base model resemble the variation patterns of the actual credit lines granted by the Bank of China. To further examine the accuracy of the predictions, we calculate the variance of the relative error simultaneously. The relative error is the differences between the two values for these 100 SCEs divided by the true amount of credit lines, which comes at 0.010754335, indicating that the predictions by the base model are quite accurate and consistent with the actual credit granted by the bank. Next, we shall study the impact of mining and quantifying soft information on the predicted credit lines of SCEs.
We first compute the theoretical values by using the extended credit line model to check whether the predicted credit lines are generally enough for the 100 SCEs. It should be stressed that both the Bank of China and the core enterprise Lu Zhou Lao Jiao are listed firms. So, they are concerned with the SCEs’ sustainability, which has been incorporated into the extended credit line model as shown in Section 3.4 and the case study in Section 4. By proper soft information mining, the SCEs’ sustainable development efforts along the economic, social, and environmental dimensions are explicitly considered in the bank’s credit line assessment.
Figure 4 shows the comparison between the theoretical values predicted for the 100 SCEs by the base and extended models.
As shown in Figure 4, the credit lines calculated by the extended model are generally higher than but follow the same pattern with those predicted by the base model. The gap between these two lines is attributed to the value of soft information, which generally increases the predicted credit lines for SCEs. Our field research indicates that a majority of the 100 SCEs have insufficient credit lines from the bank. This result indicates that there exists an internal consistency between the predicted credit lines by the two proposed models, and the heightened theoretical values by the extended model can better meet SCEs’ financing needs, thereby supporting their sustainable growth. The success of SCEs will in turn benefit the bank with a new profit growth opportunity and the core enterprise with a sustainable supply chain.
This empirical evidence confirms the idea that SMEs’ supply chain background has a significant impact on their credit-worthiness. The base model considers SCEs’ channel relations, and our empirical study demonstrates that this model significantly boosts the credit lines that the bank should grant to SCEs, which furnishes a theoretical basis for the bank’s credit-granting practice. By further considering the special advantage of soft information processing in a supply chain context, we confirm that the predicted credit lines by the extended model are generally adjusted higher than those by the base model and the actual credit granted by the bank, indicating that it can better serve the financing needs of SCEs for their sustainable growth. On the other hand, by exploiting an SCE’s channel background and soft information, the bank can effectively alleviate information asymmetry with the SCE and have a more holistic understanding of its operations. This better understanding allows the bank to extend a higher credit line to the SCE to reap more profit at an even lower risk level.

6. Conclusions and Future Research

To offer a holistic assessment of SCEs’ financing needs and promote their sustainable development, this paper constructs two credit line models. The base model considers the channel background of SCEs and implicitly incorporates sustainability concerns into credit line assessment. Our empirical study with the 100 SCEs confirms that the predicted credit lines are higher than the actual credit granted by the bank, but follow the same variation pattern. This result indicates that the base model serves as a viable theoretical basis to support the bank’s credit-granting practice. Next, by accounting for the unique advantage of soft information processing in a supply chain context, we put forward an extended credit line model for SCEs with soft information. This extended model explicitly incorporates sustainability concerns into credit assessment. The base and extended credit line models proposed in this paper aim to reduce information asymmetry between banks and SCEs via the credit-enhancing role of the core enterprise in the supply chain. The better-informed banks can extend more credit to the SCEs to achieve a higher profit at a reduced risk level, the increased credit to the SMEs can better satisfy their financing needs and promote their sustainable growth, and the success of the SMEs can in turn help the core enterprise to maintain a more sustainable and efficient supply chain system for its own long-term growth. To illustrate how the proposed base and extended models can be applied in practice, a case study is conducted with a typical SCE in a supply chain dominated by a well-known liquor producer in China. Then we carry out an empirical study with real data from 100 SCEs in this liquor supply chain to have a more intuitive and better understanding of the impact of supply chain background and soft information on the predicted credit lines by the two proposed models.
This research has its limitations. For instance, given limited classification and research of soft information, a relatively simple set of criteria is established in Section 3 to quantify soft information in this paper. In addition, the proposed method to quantify soft information cannot differentiate the quality of soft information, leaving room for further refinement. To better address these issues, our future research can be carried out in two directions. On the one hand, we can examine the classification of soft information in the supply chain background. One possible way is to conduct empirical research to investigate what specific soft information that a supply chain has a unique advantage in collecting and processing. On the other hand, we need to consider more comprehensive and accurate quantifying methods. Along this line, we may not only improve the existing multi-criteria method for its criteria system and information fusion mechanism, but also explore such methods as fuzzy comprehensive evaluation to minimize information distortion during the process of quantifying soft information. In so doing, banks can better assess SCEs’ financing needs and effectively reduce their credit risk. Yet another issue is that the current research takes an integrative approach to characterize the collective influence of economic, social, and environmental dimensions of sustainability concerns on the extended credit line model when soft information is accommodated. If one is interested in the specific impact of a particular sustainability concern on the credit line assessment, further research has to be carried out to devise an appropriate delineation mechanism.

Author Contributions

J.G. conceived the study and proposed the methodology; Y.Y. was responsible for data curation and draft; J.W. investigated and analyzed; Z.X. edited the manuscript. All authors have approved the final manuscript.

Funding

This research was funded by the National Natural Science Foundation of China, No. 71401116 for Jing Gu, NO. 71701166 for Yang Yang; and the Scientific Research Foundation of Sichuan University, No. 2018hhs-07 for Jing Gu. The APC was funded by Sichuan University.

Conflicts of Interest

The authors declare no conflict of interest.

References

  1. Cusmano, L.; Thompson, J. Alternative Financing Instruments for SMEs and Entrepreneurs: The Case of Mezzanine Finance. In Financing SMEs and Entrepreneurs: An OECD Scoreboard; OECD: Paris, France, 2014. [Google Scholar] [CrossRef]
  2. Patrice, M.; Chiara, C. Annual Report on European SMEs 2014/2015. SMEs Start Hiring Again. SME Performance Review 2014/2015; European Union: Luxembourg, 2015. [Google Scholar] [CrossRef]
  3. Zhang, W.R. A study on financing difficulties of SMEs in China. In DEStech Transactions on Economics Business and Management, Proceedings of the 4th International Conference on Economics and Management, Chongqing, China, 24–25 June 2017; DEStech Publications, Inc.: Lancaster, PA, USA, 2017. [Google Scholar]
  4. Grazia, C.; Nicoletta, C.; Mancusi, M.L. Financial constraints and eco-innovation: Empirical analysis on small and medium European companies. Small Bus. Econ. 2018. [Google Scholar] [CrossRef]
  5. Wang, Y. What are the biggest obstacles to growth of SMEs in developing countries: An empirical evidence from an enterprise survey. Borsa Istanb. Rev. 2016, 16, 167–176. [Google Scholar] [CrossRef]
  6. Purnima, R.; Baker, H.K.; Kumar, S. Financing preferences and practices of Indian SMEs. Glob. Financ. J. 2017. [Google Scholar] [CrossRef]
  7. David, A.; Manuela, G. Loan loss provisioning by Italian banks: Managerial discretion, relationship banking, functional distance and bank risk. Int. Rev. Econ. Financ. 2019, 60, 238–256. [Google Scholar] [CrossRef]
  8. Chava, S.; Jarrow, R. Modeling loan commitments. Financ. Res. Lett. 2008, 5, 11–20. [Google Scholar] [CrossRef]
  9. Abellan, J.; Castellano, J.G. Analysis of Credal-C4.5 for classification in noisy domains. Expert Syst. Appl. 2016, 61, 314–326. [Google Scholar] [CrossRef]
  10. Kot, S. Sustainable supply chain management in small and medium enterprises. Sustainability 2018, 10, 1143. [Google Scholar] [CrossRef]
  11. Zhu, Y.; Xie, C.; Sun, B.; Wang, G.; Yan, X. Predicting China’s SME credit risk in supply chain financing by logistic regression, artificial neural network and hybrid models. Sustainability 2016, 8, 433. [Google Scholar] [CrossRef]
  12. Niehuis, J.J.; Cortet, M.; Lycklama, D. Real-Time financing: Extending E-Invoicing to Real-Time SME financing. J. Paym. Strategy Syst. 2013, 7, 232–245. [Google Scholar]
  13. Cassar, G.; Christopher, D.I.; Cavalluzzo, K.S. Alternative information sources and information asymmetry reduction: Evidence from small business debt. J. Account. Econ. 2015, 59, 242–263. [Google Scholar] [CrossRef]
  14. Petersen, M.A.; Liberti, J.M. Information: Hard and soft. Rev. Corp. Financ. Stud. 2019, 8, 1–41. [Google Scholar]
  15. Yan, N.; Sun, B.; Zhang, H. A partial credit guarantee contract in a capital-constrained supply chain: Financing equilibrium and coordinating strategy. Int. J. Prod. Econ. 2016, 173, 122–133. [Google Scholar] [CrossRef]
  16. Norden, L.; Weber, M. Credit line usage, checking account activity, and default risk of bank borrowers. Rev. Financ. Stud. 2010, 23, 3665–3699. [Google Scholar] [CrossRef]
  17. Berger, A.N.; Zhang, D.; Zhao, Y. Bank specialness, credit lines, and loan structure. SSRN 2018. [Google Scholar] [CrossRef]
  18. Boileau, M.; Moyen, N. Corporate cash holdings and credit line usage. Int. Econ. Rev. 2016, 57, 1481–1506. [Google Scholar] [CrossRef]
  19. Sufi, A. Bank lines of credit in corporate Finance: An empirical analysis. Rev. Financ. Stud. 2005, 22, 1057–1088. [Google Scholar] [CrossRef]
  20. Chakraborty, A.; Hu, C.X. Lending relationships in line-of-credit and nonline-of-credit loans: Evidence from collateral use in small business. J. Financ. Intermed. 2006, 15, 86–107. [Google Scholar] [CrossRef]
  21. Zambaldi, F.; Aranha, F.; Lopes, H.; Politi, R. Credit granting to small firms: A Brazilian case. J. Bus. Res. 2009, 64, 309–315. [Google Scholar] [CrossRef]
  22. Goldbach, S.; Nitsch, V. Cutting the Credit Line: Evidence from Germany; Working Paper; Deutsche Bundesbank: Frankfurt, Germany, 2015. [Google Scholar]
  23. Campbell, T.S. A model of the market for lines of credit. J. Financ. 1978, 33, 231–244. [Google Scholar] [CrossRef]
  24. Agarwal, S.; Itahak, D.B. Loan prospecting and the loss of soft information. J. Financ. Econ. 2018, 129, 608–628. [Google Scholar] [CrossRef]
  25. Ippolito, F.; Ozdagli, A.K.; Perez, A. The transmission of monetary policy through bank lending: The floating rate channel. J. Monet. Econ. 2018, 95, 49–71. [Google Scholar] [CrossRef]
  26. Ariccia, G.D.; Marquez, R. Information and bank credit allocation. J. Financ. Econ. 2004, 72, 185–214. [Google Scholar] [CrossRef]
  27. Stanhouse, B.; Schwarzkopf, A.; Ingram, M. A computational approach to pricing a bank credit line. J. Bank. Financ. 2011, 35, 1341–1351. [Google Scholar] [CrossRef]
  28. Rajan, R.G.; Zingales, L. What do we know about capital structure? Some evidence from international data. J. Financ. 1995, 50, 1421–1460. [Google Scholar] [CrossRef]
  29. Blasio, G.D. Does trade credit substitute bank credit? Evidence from Firm-level data. Econ. Notes 2005, 34, 85–112. [Google Scholar] [CrossRef]
  30. Shishebori, D.; Jabalameli, M.S.; Jabbarzadeh, A. Facility Location-Network design problem: Reliability and investment budget constraint. J. Urban Plan. Dev. 2014, 140. [Google Scholar] [CrossRef]
  31. Xu, X.H.; Chen, X.F.; Jia, F. Supply chain finance: A systematic literature review and bibliometric analysis. Int. J. Prod. Econ. 2018, 204, 160–173. [Google Scholar] [CrossRef]
  32. Ferris, J.S. A transactions theory of trade credit use. Q. J. Econ. 1981, 96, 243–270. [Google Scholar] [CrossRef]
  33. Chee, K.N.; Smith, J.; Smith, R. Evidence on the determinants of credit terms used in interfirm trade. J. Financ. 1999, 54, 1109–1129. [Google Scholar] [CrossRef]
  34. Giannetti, M.; Bukart, M.; Ellingsen, T. What you sell is what you lend? Explaining trade credit contracts. Rev. Financ. Stud. 2011, 24, 1261–1298. [Google Scholar] [CrossRef]
  35. Panos, K.; Zhao, W.H. Financing the newsvendor: Supplier vs. bank, and the structure of optimal trade credit contracts. Oper. Res. 2012, 60, 566–580. [Google Scholar] [CrossRef]
  36. Biais, B.; Gollier, C. Trade credit and credit rationing. Rev. Financ. Stud. 1997, 10, 903–957. [Google Scholar] [CrossRef]
  37. Zhou, J.; Groenevelt, H. Impacts of Financial Collaboration in a Three-Party Supply Chain; Working Paper; University of Rochester: Rochester, NY, USA, 2008. [Google Scholar]
  38. Fan, J.P.; Titman, S.; Twite, G. An international comparison of capital structure and debt maturity choices. J. Financ. Quant. Anal. 2012, 47, 23–56. [Google Scholar] [CrossRef]
  39. Chen, Y.; Huang, R.J.; Tsai, J. Soft information and small business lending. J. Financ. Serv. Res. 2015, 47, 115–133. [Google Scholar] [CrossRef]
  40. Udell, G.F.; Berger, A. Relationship lending and lines of credit in small firm finance. J. Bus. 1995, 68, 351–381. [Google Scholar] [CrossRef]
  41. Stiglitz, J.E.; Weiss, A. Credit rationing in markets with imperfect information. Am. Econ. Rev. 1981, 71, 393–410. [Google Scholar] [CrossRef]
  42. Crawford, G.S.; Pavanini, N.; Schivardi, F. Asymmetric information and imperfect competition in lending markets. Am. Econ. Rev. 2018, 108, 1659–1701. [Google Scholar] [CrossRef]
  43. Chen, L.; Danbolt, J.; Holland, J. Information about bank intangibles, analyst information intermediation, and the role of knowledge and social forces in the ‘market for information’. Account. Forum 2018, 42, 261–276. [Google Scholar] [CrossRef]
  44. Gavirneni, S.; Kapuscinski, R.; Tayur, S. Value of information in capacitated supply chains. Manag. Sci. 1999, 45, 16–24. [Google Scholar] [CrossRef]
  45. Sahin, F.; Robinson, E.P. Information sharing and coordination in make-to-order supply chains. J. Oper. Manag. 2005, 23, 579–598. [Google Scholar] [CrossRef]
  46. Agarwal, S.; Hauswald, R. Distance and private information in lending. Rev. Financ. Stud. 2010, 23, 2757–2788. [Google Scholar] [CrossRef]
  47. Bouma, J.J.; Jeucken, M.; Klinkers, L. Sustainable Banking: The Greening of Finance; Taylor & Francis Ltd.: Abingdon, UK, 2001. [Google Scholar]
  48. Green, C.F. Business ethics in banking. J. Bus. Ethics 1989, 8, 631–634. [Google Scholar] [CrossRef]
  49. Salvucci, R.J. Banking and economic development in Brazil, 1889–1830. Americas 2002, 1, 113–114. [Google Scholar] [CrossRef]
  50. Zaman, G.; Goschin, Z. Romania’s sustainable development requirements from the viewpoint of regional economic bank’s crediting. Procedia Econ. Financ. 2015, 32, 125–130. [Google Scholar] [CrossRef]
  51. Cull, R.; Haber, S.; Imai, M. Related lending and banking development. J. Int. Bus. Stud. 2011, 3, 406–426. [Google Scholar] [CrossRef]
  52. San-Jose, L.; Retolaza, J.L.; Gutierrez-Goiria, J. Are ethical banks different? A comparative analysis using the radical affinity index. J. Bus. Ethics 2011, 100, 151–173. [Google Scholar] [CrossRef]
  53. Yunus, M.; Moingeon, B.; Lehmann-Ortega, L. Building social business models: Lessons from the Grameen experience. Long Range Plan. 2010, 43, 308–325. [Google Scholar] [CrossRef]
  54. Costa-Climent, R.; Martinez-Climent, C. Sustainable profitability of ethical and conventional banking. Contemp. Econ. 2018, 4, 519–530. [Google Scholar] [CrossRef]
  55. Richardson, B.J. Keeping ethical investment ethical: Regulatory issues for investing for sustainability. J. Bus. Ethics 2009, 87, 555–572. [Google Scholar] [CrossRef]
  56. Caldarelli, A.; Fiondella, C.; Maffei, M.; Zagaria, C. Managing risk in credit cooperative banks: Lessons from a case study. Manag. Account. Res. 2016, 32, 1–15. [Google Scholar] [CrossRef]
  57. Canning, D.; Spencer, J.; Jefferson, C. Optimal credit rationing in not-for-profit financial institutions. Int. Econ. Rev. 2003, 44, 243–261. [Google Scholar] [CrossRef]
  58. Novi, H. Sustainable risk management in the banking sector. J. Cent. Bank. Theory Pract. 2014, 3, 81–100. [Google Scholar] [CrossRef]
  59. Zyadat, A. The impact of sustainability on the financial performance of Jordanian Islamic banks. Int. J. Econ. Financ. 2017, 9, 56–62. [Google Scholar] [CrossRef]
  60. Weber, O. Corporate sustainability and financial performance of Chinese banks. Sustain. Account. Manag. Policy J. 2017, 8, 358–385. [Google Scholar] [CrossRef]
  61. Kartadjumena, E.; Rodgers, W. Executive compensation, sustainability, climate, environmental concerns, and company financial performance: Evidence from Indonesian commercial banks. Sustainability 2019, 11, 1673. [Google Scholar] [CrossRef]
  62. Liu, C.H.; Wang, C.H.; Wu, D. Research on “1+N” credit pattern applicable to SMEs. Financ. Forum 2008, 2, 32–36. [Google Scholar] [CrossRef]
Figure 1. Credit line calculation process.
Figure 1. Credit line calculation process.
Sustainability 11 02985 g001
Figure 2. A schematic diagram of the supply chain and bank relationship.
Figure 2. A schematic diagram of the supply chain and bank relationship.
Sustainability 11 02985 g002
Figure 3. Base model accuracy test result.
Figure 3. Base model accuracy test result.
Sustainability 11 02985 g003
Figure 4. Comparison between the base and extended models.
Figure 4. Comparison between the base and extended models.
Sustainability 11 02985 g004
Table 1. The criteria related to supply chain enterprises’ (SCEs) credit line assessment.
Table 1. The criteria related to supply chain enterprises’ (SCEs) credit line assessment.
First-Level CriteriaSecond-Level Criteria
Future business plans A 1 The level of details of future business plans A 11
Marketing ability A 12
Public reputation A 2 Development of charity events A 21
Quality of engagement with customers on social media A 22
Assessments of a firm’s management quality A 3 Excellence of the management system A 31
Online inventory information updates in a timely manner A 32
Social relationship A 4 Cooperation history with financial institutions A 41
Cooperation history with the core enterprise A 42
Cooperation history with other SCEs A 43
Entrepreneurial characteristic A 5 Academic background A 51
Honesty record A 52
Environmental protection A 6 Green technology adoption A 61
Emission standards A 62
Table 2. The available information from S C E i .
Table 2. The available information from S C E i .
R 0 i N A i   ( RMB ) L 0 i   ( RMB ) W i j   ( RMB )
0.2750,000,000.0027,030,000.0030,000,000.00
Table 3. Information available from the Bank of China and Corporate Performance Evaluation Standard Value published by the State-Owned Assets Supervision and Administration Bureau.
Table 3. Information available from the Bank of China and Corporate Performance Evaluation Standard Value published by the State-Owned Assets Supervision and Administration Bureau.
C i K i T i
0.950.830.455
Table 4. Available information from S C E i .
Table 4. Available information from S C E i .
F m   ( RMB ) C C
400,000,000.000.80.7
Table 5. Quantitative values corresponding to the linguistic grade levels.
Table 5. Quantitative values corresponding to the linguistic grade levels.
LevelExtremely BadBadSlightly BadFairSlightly GoodGoodExtremely Good
Point values1234567
Quantitative values0.010.16000.490011.16091.29001.4036

Share and Cite

MDPI and ACS Style

Gu, J.; Wang, J.; Yang, Y.; Xu, Z. Credit Line Models for Supply Chain Enterprises with Channel Background and Soft Information. Sustainability 2019, 11, 2985. https://doi.org/10.3390/su11102985

AMA Style

Gu J, Wang J, Yang Y, Xu Z. Credit Line Models for Supply Chain Enterprises with Channel Background and Soft Information. Sustainability. 2019; 11(10):2985. https://doi.org/10.3390/su11102985

Chicago/Turabian Style

Gu, Jing, Junyao Wang, Yang Yang, and Zeshui Xu. 2019. "Credit Line Models for Supply Chain Enterprises with Channel Background and Soft Information" Sustainability 11, no. 10: 2985. https://doi.org/10.3390/su11102985

APA Style

Gu, J., Wang, J., Yang, Y., & Xu, Z. (2019). Credit Line Models for Supply Chain Enterprises with Channel Background and Soft Information. Sustainability, 11(10), 2985. https://doi.org/10.3390/su11102985

Note that from the first issue of 2016, this journal uses article numbers instead of page numbers. See further details here.

Article Metrics

Back to TopTop