The Role of Service Providers’ Resilience in Buffering the Negative Impact of Customer Incivility on Service Recovery Performance
Abstract
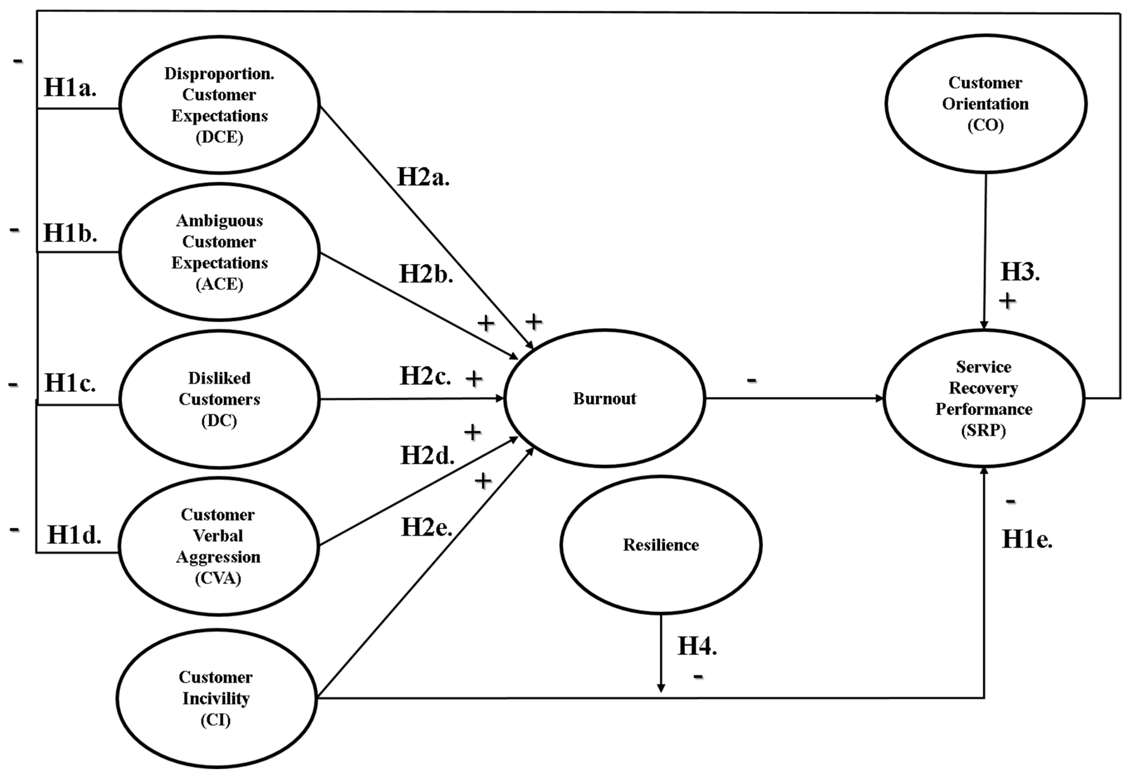
1. Introduction
1.1. Service Recovery Performance
1.2. The Detrimental Impact of Customer-Related Social Stressors on Service Recovery Performance
1.3. The Mediating Role of Burnout
1.4. The Importance of Personal Resources
1.5. The Positive Influence of Customer Orientation
1.6. Resilience as a Moderator
2. Materials and Methods
2.1. Sample and Procedure
2.2. Measurements
3. Results
3.1. Statistical Analyses
3.2. Hypotheses Testing
4. Discussion
4.1. Strengths and Limitations
4.2. Practical Implications
5. Conclusions
Author Contributions
Funding
Conflicts of Interest
References
- Oldham, G.R. Stimulating and supporting creativity in organizations. In Managing Knowledge for Sustained Competitive Advantage; Jackson, S.E., Hitt, M.A., DeNisi, A.S., Eds.; Pfeiffer: New York, NY, USA, 2003; pp. 243–273. [Google Scholar]
- Susskind, A.M. I told you so! Restaurant customers’ word-of-mouth communication patterns. Cornell Hotel Rest. Adm. Q. 2002, 43, 75–85. [Google Scholar] [CrossRef]
- Jong, A.D.; DeRuyter, K. Adaptive versus proactive behavior in service recovery: The role of self-managing teams. Decis. Sci. 2004, 35, 457–491. [Google Scholar] [CrossRef]
- Central Intelligence Agency (CIA). The World Factbook. NZ (New Zealand). Available online: https://www.cia.gov/library/publications/the-worldfactbook/wfbExt/regioncam.html (accessed on 20 December 2018).
- Statista. Available online: https://www.statista.com/statistics/270481/distribution-of-gross-domestic-product-gdp-across-economic-sectors-in-italy/ (accessed on 20 December 2018).
- Dormann, C.; Zapf, D. Customer-related social stressors and burnout. J. Occup. Health Psychol. 2004, 9, 61–82. [Google Scholar] [CrossRef] [PubMed]
- Folkman, S.; Lazarus, R.S.; Dunkel-Schetter, C.; DeLongis, A.; Gruen, R.J. Dynamics of a stressful encounter: Cognitive appraisal, coping, and encounter outcomes. J. Pers. Soc. Psychol. 1986, 50, 992–1003. [Google Scholar] [CrossRef] [PubMed]
- Matthews, G.; Zeidner, M. Emotional intelligence, adaptation to stressful encounters, and health outcomes. In The Handbook of Emotional Intelligence: Theory, Development, Assessment, and Application at Home, School, and in the Workplace; Bar-On, R., Parker, J.D.A., Eds.; Jossey-Bass: San Francisco, CA, USA, 2000; pp. 459–489. [Google Scholar]
- Meiklejohn, J.; Phillips, C.; Freedman, M.L.; Griffin, M.L.; Biegel, G.; Roach, A.; Frank, J.; Burke, C.; Pinger, L.; Soloway, G.; et al. Integrating mindfulness training into K-12 education: Fostering the resilience of teachers and students. Mindfulness 2012, 3, 291–307. [Google Scholar] [CrossRef]
- Kelley, S.W. Developing customer orientation among service employees. J. Acad. Mark. Sci. 1992, 20, 27–36. [Google Scholar] [CrossRef]
- Van der Heijden, G.A.; Schepers, J.J.; Nijssen, E.J.; Ordanini, A. Don’t just fix it, make it better! Using frontline service employees to improve recovery performance. J. Acad. Mark. Sci. 2013, 41, 515–530. [Google Scholar] [CrossRef]
- Liu, M.T.; Yan, L.; Phau, I.; Perez, A.; Teah, M. Integrating Chinese cultural philosophies on the effects of employee friendliness, helpfulness and respectfulness on customer satisfaction. Eur. J. Mark. 2016, 50, 464–487. [Google Scholar] [CrossRef]
- Boshoff, C.; Allen, J. The influence of selected antecedents on frontline staff’s perceptions of service recovery performance. Int. J. Serv. Ind. Manag. 2000, 11, 63–90. [Google Scholar] [CrossRef]
- Mjahed Hammami, S.; Triki, A. Exploring the information technology contribution to service recovery performance through knowledge based resources. Vine 2011, 41, 296–314. [Google Scholar] [CrossRef]
- Kwon, Y.H.; Park, T.S. A study on the effects of intra-organizational antecedents to service recovery performance. J. Korea Serv. Manag. Soc. 2005, 6, 53–75. [Google Scholar] [CrossRef]
- Hobfoll, S.E. Conservation of resources: A new attempt at conceptualizing stress. Am. Psychol. 1989, 44, 513–524. [Google Scholar] [CrossRef] [PubMed]
- Di Fabio, A. The psychology of sustainability and sustainable development for well-being in organizations. Front. Psychol. 2017, 8, 1534. [Google Scholar] [CrossRef] [PubMed]
- Di Fabio, A. Positive healthy organizations: Promoting well-being, meaningfulness, and sustainability in organizations. Front. Psychol. 2017, 8, 1938. [Google Scholar] [CrossRef] [PubMed]
- Di Fabio, A.; Rosen, M.A. Opening the Black Box of Psychological Processes in the Science of Sustainable Development: A New Frontier. Eur. J. Sustain. Dev. Res. 2018, 2, 47. [Google Scholar] [CrossRef]
- Di Fabio, A.; Peiró, J. Human capital sustainability leadership to promote sustainable development and healthy organizations: A new scale. Sustainability 2018, 10, 2413. [Google Scholar] [CrossRef]
- De Smet, A.; Loch, M.; Schaninger, B. Anatomy of a healthy corporation. Mckinsey Q. 2007, 2, 64–73. Available online: http://spears.okstate.edu/home/nejadma/teaching/fin511/AR15.pdf (accessed on 21 December 2018).
- Grawitch, M.J.; Ballard, D.W. The Psychologically Healthy Workplace: Building a Win-Win Environment for Organizations and Employees; American Psychological Association: Washington, DC, USA, 2016. [Google Scholar]
- Da Cruz, N.F.; Marques, R.C. Revisiting the determinants of local government performance. Omega 2014, 44, 91–103. [Google Scholar] [CrossRef]
- Babakus, E.; Yavas, U.; Karatepe, O.M.; Avci, T. The effect of management commitment to service quality on employees’ affective and performance outcomes. J. Acad. Mark. Sci. 2003, 31, 272–286. [Google Scholar] [CrossRef]
- Kim, T.T.; Kim, W.G.; Kim, H.B. The effects of perceived justice on recovery satisfaction, trust, word-of-mouth, and revisit intention in upscale hotels. Tour. Manag. 2009, 30, 51–62. [Google Scholar] [CrossRef]
- Wirtz, J.; Mattila, A.S. Consumer responses to compensation, speed of recovery and apology after a service failure. Int. J. Serv. Ind. Manag. 2004, 15, 150–166. [Google Scholar] [CrossRef]
- Mattila, A.S. The effectiveness of service recovery in a multi-industry setting. J. Serv. Mark. 2001, 15, 583–596. [Google Scholar] [CrossRef]
- Yavas, U.; Karatepe, O.M.; Babakus, E. Relative efficacy of organizational support and personality traits in predicting service recovery and job performances: A study of frontline employees in Turkey. Tour. Rev. 2010, 65, 70–83. [Google Scholar] [CrossRef]
- Tang, X.; Chang, E.C.; Huang, X.; Zhang, M. Timing and compensation strategies in service recovery. J. Serv. Mark. 2018, 32, 755–766. [Google Scholar] [CrossRef]
- Valenzuela, F.; Vasquez-Parraga, A.Z.; Llanos, O.; Vilches, S. The influence of service recovery evaluation on customer post-complaint behavior. Int. J. Bus. Inf. 2006, 1, 53–74. [Google Scholar]
- Wang, K.Y.; Hsu, L.C.; Chih, W.H. Retaining customers after service failure recoveries: A contingency model. Manag. Serv. Qual. 2014, 24, 318–338. [Google Scholar] [CrossRef]
- Cheng, J.H.; Chen, F.Y.; Chang, Y.H. Airline relationship quality: An examination of Taiwanese passengers. Tour. Manag. 2008, 29, 487–499. [Google Scholar] [CrossRef]
- Lin, C.P.; Ding, C.G. Opening the black box: Assessing the mediating mechanism of relationship quality and the moderating effects of prior experience in ISP service. Int. J. Serv. Ind. Manag. 2005, 16, 55–80. [Google Scholar] [CrossRef]
- Maxham, J.G., III. Service recovery’s influence on consumer satisfaction, positive word-of-mouth, and purchase intentions. J. Bus. Res. 2001, 54, 11–24. [Google Scholar] [CrossRef]
- Liao, H. Do it right this time: The role of employee service recovery performance in customer-perceived justice and customer loyalty after service failures. J. Appl. Psychol. 2007, 92, 475. [Google Scholar] [CrossRef]
- Lorenzoni, N.; Lewis, B.R. Service recovery in the airline industry: A cross-cultural comparison of the attitudes and behaviours of British and Italian front-line personnel. Manag. Serv. Qual. 2004, 14, 11–25. [Google Scholar] [CrossRef]
- Nadiri, H.; Tanova, C. What Factors Influence Employee Service Recovery Performance and What Are the Consequences in Health Care? Qual. Manag. Health Care 2016, 25, 162–175. [Google Scholar] [CrossRef] [PubMed]
- Nair, S.K. Boundary Spanning Challenges in a Co-Creative Enterprise: Lesson from Social Problem-Solving Collaborations. In Boundary Spanning Elements and the Marketing Function in Organizations; Sahadev, S., Purani, K., Malhotra, N., Eds.; Springer: Cham, Switzerland, 2015; pp. 161–173. [Google Scholar]
- Bougie, R.; Pieters, R.; Zeelenberg, M. Angry customers don’t come back, they get back: The experience and behavioral implications of anger and dissatisfaction in services. J. Acad. Mark. Sci. 2003, 31, 377–393. [Google Scholar] [CrossRef]
- Boateng, H.; Agyemang, F.G. The effects of knowledge sharing and knowledge application on service recovery performance. Bus. Inf. Rev. 2015, 32, 119–126. [Google Scholar] [CrossRef]
- Karatepe, O.M.; Talebzadeh, N. An empirical investigation of psychological capital among flight attendants. J. Air Transp. Manag. 2016, 55, 193–202. [Google Scholar] [CrossRef]
- Leiter, M.P.; Peck, E.; Gumuchian, S. Workplace incivility and its implications for well-being. In Mistreatment in Organizations (Research in Occupational Stress and Well-Being); Perrewè, P.L., Halbesleiben, J.R.B., Rosen, C.C., Eds.; Emerald Group Publishing Limited: Bingley, UK, 2015; pp. 107–135. [Google Scholar]
- Sliter, M.; Sliter, K.; Jex, S. The employee as a punching bag. The effect of multiple sources of incivility on employee withdrawal behavior and sales performance. J. Org. Behav. 2012, 33, 468–481. [Google Scholar] [CrossRef]
- Andersson, L.M.; Pearson, C.M. Tit for tat? The spiraling effect of incivility in the workplace. Acad. Manag. Rev. 1999, 24, 452–472. [Google Scholar] [CrossRef]
- Cortina, L. Unseen Injustice: Incivility as Modern Discrimination in Organizations. Acad. Manag. Rev. 2008, 33, 55–75. [Google Scholar] [CrossRef]
- Lim, S.; Cortina, L.M.; Magley, V.J. Personal and workgroup incivility: Impact on work and health outcomes. J. Appl. Psychol. 2008, 93, 95–107. [Google Scholar] [CrossRef]
- Sommovigo, V.; Setti, I.; Argentero, P.; O’Shea, D. The impact of customer incivility and verbal aggression on service providers: A systematic review. Work 2019, in press. [Google Scholar]
- Wilson, N.L.; Holmvall, C.M. The development and validation of the Incivility from Customers Scale. J. Occup. Health Psychol. 2013, 18, 310–332. [Google Scholar] [CrossRef] [PubMed]
- Rafaeli, A.; Erez, A.; Ravid, S.; Derfler-Rozin, R.; Treister, D.E.; Scheyer, R. When customers exhibit verbal aggression, employees pay cognitive costs. J. Appl. Psychol. 2012, 97, 931–950. [Google Scholar] [CrossRef] [PubMed]
- Adams, G.A.; Buck, J. Social stressors and strain among police officers: It’s not just the bad guys. Crim. Justice Behav. 2010, 37, 1030–1040. [Google Scholar] [CrossRef]
- Han, S.J.; Bonn, M.A.; Cho, M. The relationship between customer incivility, restaurant frontline service employee burnout and turnover intention. Int. J. Hosp. Manag. 2016, 52, 97–106. [Google Scholar] [CrossRef]
- Kern, J.H.; Grandey, A.A. Customer incivility as a social stressor: The role of race and racial identity for service employees. J. Occup. Health Psychol. 2009, 14, 46–57. [Google Scholar] [CrossRef] [PubMed]
- Li, X.; Zhou, E. Influence of customer verbal aggression on employee turnover intention. Manag. Decis. 2013, 51, 890–912. [Google Scholar] [CrossRef]
- Sliter, M.; Jex, S.; Wolford, K.; McInnerney, J. How rude! Emotional labor as a mediator between customer incivility and employee outcomes. J. Occup. Health Psychol. 2010, 15, 468–481. [Google Scholar] [CrossRef]
- Torres, E.N.; van Niekerk, M.; Orlowski, M. Customer and employee incivility and its causal effects in the hospitality industry. J. Hosp. Market. Manag. 2017, 26, 48–66. [Google Scholar] [CrossRef]
- Choi, C.H.; Kim, T.T.; Lee, G.; Lee, S.K. Testing the stressor–strain–outcome model of customer-related social stressors in predicting emotional exhaustion, customer orientation and service recovery performance. Int. J. Hosp. Manag. 2014, 36, 272–285. [Google Scholar] [CrossRef]
- Karatepe, O.M.; Yorganci, I.; Haktanir, M. Outcomes of customer verbal aggression among hotel employees. Int. J. Contemp. Hosp. Manag. 2009, 21, 713–733. [Google Scholar] [CrossRef]
- Karatepe, O.M.; Yorganci, I.; Haktanir, M. An investigation of the role of job resources in mitigating customer-related social stressors and emotional exhaustion. Serv. Mark. Q. 2010, 31, 72–88. [Google Scholar] [CrossRef]
- Karatepe, O.M.; Haktanir, M.; Yorganci, I. The impacts of core self-evaluations on customer-related social stressors and emotional exhaustion. Serv. Ind. J. 2010, 30, 1565–1579. [Google Scholar] [CrossRef]
- Song, G.; Liu, H. Customer-related social stressors and emotional exhaustion: The mediating role of surface and deep acting. Soc. Behav. Pers. 2010, 38, 1359–1366. [Google Scholar] [CrossRef]
- Van Dierendonck, D.; Mevissen, N. Aggressive behavior of passengers, conflict management behavior, and burnout among trolley car drivers. Int. J. Stress Manag. 2002, 9, 345–355. [Google Scholar] [CrossRef]
- Walsh, G. Unfriendly customers as a social stressor—An indirect antecedent of service employees’ quitting intention. Eur. Manag. J. 2011, 29, 67–78. [Google Scholar] [CrossRef]
- Bakker, A.B.; Demerouti, E.; Verbeke, W. Using the job demands-resources model to predict burnout and performance. Hum. Resour. Manag. 2004, 43, 83–104. [Google Scholar] [CrossRef]
- Halbesleben, J.R.; Buckley, M.R. Burnout in organizational life. J. Manag. 2004, 30, 859–879. [Google Scholar] [CrossRef]
- Schaufeli, W.B.; Bakker, A.B. Job demands, job resources, and their relationship with burnout and engagement: A multi-sample study. J. Organ. Behav. 2004, 25, 293–315. [Google Scholar] [CrossRef]
- Hobfoll, S.E. The influence of culture, community, and the nested-self in the stress process: Advancing conservation of resources theory. Appl. Psychol. 2001, 50, 337–421. [Google Scholar] [CrossRef]
- Lee, R.T.; Ashforth, B.E. A meta-analytic examination of the correlates of the three dimensions of job burnout. J. Appl. Psychol. 1996, 81, 123–133. [Google Scholar] [CrossRef]
- Wright, T.A.; Cropanzano, R. Emotional exhaustion as a predictor of job performance and voluntary turnover. J. Appl. Psychol. 1998, 83, 486–493. [Google Scholar] [CrossRef] [PubMed]
- Wright, T.A.; Hobfoll, S.E. Commitment, psychological well-being and job performance: An examination of conservation of resources (COR) theory and job burnout. J. Bus. Manag. 2004, 9, 389–406. [Google Scholar]
- Ben-Zur, H.; Yagil, D. The relationship between empowerment, aggressive behaviours of customers, coping, and burnout. Eur. J. Work Organ. Psychol. 2005, 14, 81–99. [Google Scholar] [CrossRef]
- Grandey, A.A.; Kern, J.H.; Frone, M.R. Verbal abuse from outsiders versus insiders: Comparing frequency, impact on emotional exhaustion, and the role of emotional labor. J. Occup. Health Psychol. 2007, 12, 63–79. [Google Scholar] [CrossRef] [PubMed]
- Kim, T.; Jung-Eun Yoo, J.; Lee, G.; Kim, J. Emotional intelligence and emotional labor acting strategies among frontline hotel employees. Int. J. Contemp. Hosp. Manag. 2012, 24, 1029–1046. [Google Scholar] [CrossRef]
- Di Fabio, A.; Kenny, M.E. From decent work to decent lives: Positive Self and Relational Management (PS&RM) in the twenty-first century. Front. Psychol. 2016, 7, 361. [Google Scholar] [CrossRef]
- Xanthopoulou, D.; Bakker, A.B.; Demerouti, E.; Schaufeli, W.B. The role of personal resources in the job demands-resources model. Int. J. Stress Manag. 2007, 14, 121–141. [Google Scholar] [CrossRef]
- De Cuyper, N.; Mäkikangas, A.; Kinnunen, U.; Mauno, S.; Witte, H.D. Cross-lagged associations between perceived external employability, job insecurity, and exhaustion: Testing gain and loss spirals according to the conservation of resources theory. J. Organ. Behav. 2012, 33, 770–788. [Google Scholar] [CrossRef]
- Bell, S.J.; Luddington, J.A. Coping with customer complaints. J. Serv. Res. 2006, 8, 221–233. [Google Scholar] [CrossRef]
- Kim, T.T.; Paek, S.; Choi, C.H.; Lee, G. Frontline service employees’ customer-related social stressors, emotional exhaustion, and service recovery performance: Customer orientation as a moderator. Serv. Bus. 2012, 6, 503–526. [Google Scholar] [CrossRef]
- Yoo, J.J.E.; Kim, T.T.; Lee, G. When customers complain: The value of customer orientation in service recovery. Cornell Hosp. Q. 2015, 56, 411–426. [Google Scholar] [CrossRef]
- Itzhaki, M.; Peles-Bortz, A.; Kostistky, H.; Barnoy, D.; Filshtinsky, V.; Bluvstein, I. Exposure of mental health nurses to violence associated with job stress, life satisfaction, staff resilience, and posttraumatic growth. Int. J. Ment. Health Nurs. 2015, 24, 403–412. [Google Scholar] [CrossRef] [PubMed]
- Brown, T.J.; Mowen, J.C.; Donavan, D.T.; Licata, J.W. The customer orientation of service workers: Personality trait effects on self-and supervisor performance ratings. J. Mark. Res. 2002, 39, 110–119. [Google Scholar] [CrossRef]
- Donavan, D.T.; Brown, T.J.; Mowen, J.C. Internal benefits of service-worker customer orientation: Job satisfaction, commitment, and organizational citizenship behaviors. J. Mark. 2004, 68, 128–146. [Google Scholar] [CrossRef]
- Hogan, J.; Hogan, R.; Busch, C.M. How to measure service orientation. J. Appl. Psychol. 1984, 69, 167. [Google Scholar] [CrossRef] [PubMed]
- Henning-Thurau, T. Customer orientation of service employees: Its impact on customer satisfaction, commitment, and retention. Int J. Serv. Ind. Manag. 2004, 15, 460–478. [Google Scholar] [CrossRef]
- Gil Saura, I.; Berenguer Contrí, G.; Cervera Taulet, A.; Moliner Velázquez, B. Relationships among customer orientation, service orientation and job satisfaction in financial services. Int. J. Serv. Ind. Manag. 2005, 16, 497–525. [Google Scholar] [CrossRef]
- Knight, D.K.; Kim, H.J.; Crutsinger, C. Examining the effects of role stress on customer orientation and job performance of retail salespeople. Int. J. Retail Distrib. Manag. 2007, 35, 381–392. [Google Scholar] [CrossRef]
- Babakus, E.; Yavas, U.; Ashill, N.J. The role of customer orientation as a moderator of the job demand–burnout–performance relationship: A surface-level trait perspective. J. Retail. 2009, 85, 480–492. [Google Scholar] [CrossRef]
- Pettijohn, C.E.; Pettijohn, L.S.; Taylor, A.J. The influence of salesperson skill, motivation, and training on the practice of customer-oriented selling. Psychol. Mark. 2002, 19, 743–757. [Google Scholar] [CrossRef]
- Zablah, A.R.; Franke, G.R.; Brown, T.J.; Bartholomew, D.E. How and when does customer orientation influence frontline employee job outcomes? A meta-analytic evaluation. J. Mark. 2012, 76, 21–40. [Google Scholar] [CrossRef]
- Rod, M.; Ashill, N.J. The effect of customer orientation on frontline employees job outcomes in a new public management context. Market. Intell. Plan. 2010, 28, 600–624. [Google Scholar] [CrossRef]
- Lee, Y.K.; Park, K.H.; Park, D.H.; Lee, K.A.; Kwon, Y.J. The relative impact of service quality on service value, customer satisfaction, and customer loyalty in Korean family restaurant context. Int. J. Hosp. Tour. Adm. 2005, 6, 27–51. [Google Scholar] [CrossRef]
- Yue, Y.; Wang, K.L.; Groth, M. Feeling bad and doing good: The effect of customer mistreatment on service employee’s daily display of helping behaviors. Pers. Psychol. 2017, 70, 769–808. [Google Scholar] [CrossRef]
- Harris, L.C.; Reynolds, K.L. Jaycustomer behavior: An exploration of types and motives in the hospitality industry. J. Serv. Mark. 2004, 18, 339–357. [Google Scholar] [CrossRef]
- Babakus, E.; Yavas, U. Customer orientation as a buffer against job burnout. Serv. Ind. J. 2012, 32, 5–16. [Google Scholar] [CrossRef]
- Pan, Y.; Zinkhan, G.M. Determinants of retail patronage: A meta-analytical perspective. J. Retail. 2006, 82, 229–243. [Google Scholar] [CrossRef]
- Luthans, F. The need for and meaning of positive organizational behavior. J. Organ. Behav. 2002, 23, 695–706. [Google Scholar] [CrossRef]
- Tugade, M.M.; Fredrickson, B.L.; Feldman Barrett, L. Psychological resilience and positive emotional granularity: Examining the benefits of positive emotions on coping and health. J. Pers. 2004, 72, 1161–1190. [Google Scholar] [CrossRef]
- DiCorcia, J.A.; Tronick, E.D. Quotidian resilience: Exploring mechanisms that drive resilience from a perspective of everyday stress and coping. Neurosci. Biobehav. Rev. 2011, 35, 1593–1602. [Google Scholar] [CrossRef]
- Schetter, C.D.; Dolbier, C. Resilience in the context of chronic stress and health in adults. Soc. Pers. Psychol. Compass 2011, 5, 634–652. [Google Scholar] [CrossRef] [PubMed]
- Frankenberg, E.; Sikoki, B.; Sumantri, C.; Suriastini, W.; Thomas, D. Education, vulnerability, and resilience after a natural disaster. Ecol. Soc. 2013, 18, 16. [Google Scholar] [CrossRef] [PubMed]
- Avey, J.B.; Luthans, F.; Jensen, S.M. Psychological capital: A positive resource for combating employee stress and turnover. Hum. Resour. Manag. 2009, 48, 677–693. [Google Scholar] [CrossRef]
- Luthans, F.; Avolio, B.J.; Walumbwa, F.O.; Li, W. The psychological capital of Chinese workers: Exploring the relationship with performance. Manag. Organ. Rev. 2005, 1, 249–271. [Google Scholar] [CrossRef]
- Luthans, F.; Vogelgesang, G.R.; Lester, P.B. Developing the psychological capital of resiliency. Hum. Resour. Dev. Rev. 2006, 5, 25–44. [Google Scholar] [CrossRef]
- Youssef, C.M.; Luthans, F. Positive organizational behavior in the workplace: The impact of hope, optimism, and resilience. J. Manag. 2007, 33, 774–800. [Google Scholar] [CrossRef]
- Utsey, S.O.; Giesbrecht, N.; Hook, J.; Stanard, P.M. Cultural, sociofamilial, and psychological resources that inhibit psychological distress in African Americans exposed to stressful life events and race-related stress. J. Couns. Psychol. 2008, 55, 49. [Google Scholar] [CrossRef]
- Melnyk, B.M.; Hrabe, D.P.; Szalacha, L.A. Relationships among work stress, job satisfaction, mental health, and healthy lifestyle behaviors in new graduate nurses attending the nurse athlete program: A call to action for nursing leaders. Nurs. Adm. Q. 2013, 37, 278–285. [Google Scholar] [CrossRef] [PubMed]
- Achour, M.; Nor, M.R.M. The effects of social support and resilience on life satisfaction of secondary school students. J. Acad. Appl. Stud. 2014, 4, 12–20. Available online: https://umexpert.um.edu.my/file/publication/00012968_103310.pdf (accessed on 20 December 2018).
- Kim, T.; Karatepe, O.M.; Lee, G.; Lee, S.; Hur, K.; Xijing, C. Does hotel employees’ quality of work life mediate the effect of psychological capital on job outcomes? Int. J. Contemp. Hosp. Manag. 2017, 29, 1638–1657. [Google Scholar] [CrossRef]
- Campbell-Sills, L.; Cohan, S.L.; Stein, M.B. Relationship of resilience to personality, coping, and psychiatric symptoms in young adults. Behav. Res. Ther. 2006, 44, 585–599. [Google Scholar] [CrossRef] [PubMed]
- Fredrickson, B.L.; Cohn, M.A.; Coffey, K.A.; Pek, J.; Finkel, S.M. Open hearts build lives: Positive emotions, induced through loving-kindness meditation, build consequential personal resources. J. Pers. Soc. Psychol. 2008, 95, 1045–1082. [Google Scholar] [CrossRef] [PubMed]
- Campbell-Sills, L.; Stein, M.B. Psychometric analysis and refinement of the Connor–Davidson resilience scale (CD-RISC): Validation of a 10-item measure of resilience. J. Trauma. Stress 2007, 20, 1019–1028. [Google Scholar] [CrossRef] [PubMed]
- Di Fabio, A.; Palazzeschi, L. Connor-Davidson Resilience Scale: Psychometric properties of the Italian version. Italian J. Res. Appl. 2012, 5, 101–109. [Google Scholar]
- Terracciano, A.; McCrae, R.R.; Costa, P.T.J. Factorial and construct validity of the Italian Positive and Negative Affect Schedule (PANAS). Eur. J. Psychol. Assess. 2003, 19, 131–141. [Google Scholar] [CrossRef] [PubMed]
- Watson, D.; Clark, L.A.; Tellegen, A. Development and validation of brief measures of positive and negative affect: The PANAS scales. J. Pers. Soc. Psychol. 1988, 54, 1063. [Google Scholar] [CrossRef] [PubMed]
- Goussinsky, R. Does customer aggression more strongly affect happy employees? The moderating role of positive affectivity and extraversion. Motiv. Emot. 2011, 35, 220–234. [Google Scholar] [CrossRef]
- Walker, D.D.; van Jaarsveld, D.D.; Skarlicki, D.P. Sticks and stones can break my bones but words can also hurt me: The relationship between customer verbal aggression and employee incivility. J. Appl. Psychol. 2017, 102, 163–179. [Google Scholar] [CrossRef]
- Sliter, M.; Jones, M. A qualitative and quantitative examination of the antecedents of customer incivility. J. Occup. Health Psychol. 2016, 21, 208–219. [Google Scholar] [CrossRef]
- Setti, I.; Sommovigo, V. Primo contributo alla validazione italiana della scala CSS—Customer-related Social Stressors [First contribution to the Italian validation of the Customer-related Social Stressors scale]. In Proceedings of the Italian Psychologists’ Association Conference—Work and Organizational Psychology, Pavia, Italy, 16 September 2016; p. 8. [Google Scholar]
- Dudenhöffer, S.; Dormann, C. Customer-Related Social Stressors. J. Pers. Psychol. 2015, 14, 165–181. [Google Scholar] [CrossRef]
- Borgogni, L.; Galati, D.; Petitta, L. Centro Formazione Schweitzer. In Il Questionario Checkup Organizzativo. Manuale Dell’adattamento Italiano; Organizzazioni Speciali: Firenze, Italy, 2005. [Google Scholar]
- Maslach, C.; Jackson, S.E. The measurement of experienced burnout. J. Organ. Behav. 1981, 2, 99–113. [Google Scholar] [CrossRef]
- Cordes, C.L.; Dougherty, T.W.; Blum, M. Patterns of burnout among managers and professionals: A comparison of models. J. Organ. Behav. 1997, 18, 685–701. [Google Scholar] [CrossRef]
- IBM. IBM SPSS Statistics for Windows, Version 20.0; IBM Corp: New York, NY, USA, 2011. [Google Scholar]
- Muthén, L.K.; Muthèn, B.O. Mplus User’s Guide, 7th ed.; Muthèn & Muthèn: Los Angeles, CA, USA, 2012. [Google Scholar]
- Steiger, J.H. Structural model evaluation and modification: An interval estimation approach. Multivar. Behav. Res. 1990, 25, 173–180. [Google Scholar] [CrossRef]
- Hu, L.T.; Bentler, P.M. Cutoff criteria for fit indexes in covariance structure analysis: Conventional criteria versus new alternatives. Struct. Equ. Model. 1999, 6, 1–55. [Google Scholar] [CrossRef]
- Bentler, P.M. Comparative fit indexes in structural models. Psychol. Bull. 1990, 107, 238–246. [Google Scholar] [CrossRef] [PubMed]
- Marsh, H.W.; Hau, K.T.; Wen, Z. In search of golden rules: Comment on hypothesis-testing approaches to setting cutoff values for fit indexes and dangers in overgeneralizing Hu and Bentler’s (1999) findings. Struct. Equ. Model. 2004, 11, 320–341. [Google Scholar] [CrossRef]
- Sliter, M.; Sliter, K.; Jex, S. The employee as a punching bag: The effect of multiple sources of incivility on employee withdrawal behavior and sales performance. J. Organ. Behav. 2012, 33, 121–139. [Google Scholar] [CrossRef]
- Sommovigo, V.; Setti, I.; O’Shea, D.; Argentero, P. Victimization on the job: The influence of thefts and robberies on Irish and Italian employees and its relationship with psychological well-being. Int. J. Cult. Ment. Health 2018, 1–14. [Google Scholar] [CrossRef]
- Setti, I.; van der Velden, P.G.; Sommovigo, V.; Ferretti, M.S.; Giorgi, G.; O’Shea, D.; Argentero, P. Well-being and functioning at work following thefts and robberies: A comparative study. Front. Psychol. 2018, 9, 168. [Google Scholar] [CrossRef]
- Park, T.S.; Hong, S.M. A study on the influence of selected antecedents on hotel frontline staff’s perceptions of service recovery performance. J. Hosp. Tour. Res. 2008, 10, 161–179. [Google Scholar]
- Lazarus, R.S.; Folkman, S. Coping and adaptation. In The Handbook of Behavioral Medicine; Gentry, W.D., Ed.; Guilford: New York, NY, USA, 1984; pp. 282–325. [Google Scholar]
- Kumpfer, K.L. Factors and processes contributing to resilience. In Resilience and development; Springer: Boston, MA, USA, 2002; pp. 179–224. [Google Scholar]
- Shin, J.; Taylor, M.S.; Seo, M. Resources for change: The relationships of organizational inducements and psychological resilience to employees’ attitudes and behaviors toward organizational change. Acad. Manag. J. 2012, 55, 727–748. [Google Scholar] [CrossRef]
- Avey, J.B.; Luthans, F.; Smith, R.M.; Palmer, N.F. Impact of positive psychological capital on employee well-being over time. J. Occup. Health Psychol. 2010, 15, 17–28. [Google Scholar] [CrossRef] [PubMed]
- Avey, J.B.; Luthans, F.; Youssef, C.M. The additive value of positive psychological capital in predicting work attitudes and behaviors. J. Manag. 2010, 36, 430–452. [Google Scholar] [CrossRef]
- Podsakoff, P.M.; MacKenzie, S.B.; Podsakoff, N.P. Sources of method bias in social science research and recommendations on how to control it. Annu. Rev. Psychol. 2012, 63, 539–569. [Google Scholar] [CrossRef] [PubMed]
- Spector, P.E. Method variance in organizational research: Truth or urban legend? Organ. Res. Methods 2006, 9, 221–232. [Google Scholar] [CrossRef]
- Podsakoff, P.M.; MacKenzie, S.B.; Lee, J.; Podsakoff, N.P. Common method biases in behavioral research: A critical review of the literature and recommended remedies. J. Appl. Psychol. 2003, 88, 879–903. [Google Scholar] [CrossRef]
- Goussinsky, R. Customer aggression, emotional dissonance and employees’ well-being. Int. J. Q. Serv. Sci. 2011, 3, 248–266. [Google Scholar] [CrossRef]
- Di Fabio, A.; Giannini, M.; Loscalzo, Y.; Palazzeschi, L.; Bucci, O.; Guazzini, A.; Gori, A. The challenge of fostering healthy organizations: An empirical study on the role of workplace relational civility in acceptance of change and well-being. Front. Psychol. 2016, 7, 1748. [Google Scholar] [CrossRef]
- Hobfoll, S.E.; Stevens, N.R.; Zalta, A.K. Expanding the science of resilience: Conserving resources in the aid of adaptation. Psychol. Inq. 2015, 26, 174–180. [Google Scholar] [CrossRef]
- Jerger, C.; Wirtz, J. Service Employee Responses to Angry Customer Complaints: The Roles of Customer Status and Service Climate. J. Serv. Res. 2017, 20, 362–378. [Google Scholar] [CrossRef]
- Chow, I.H.S.; Lo, T.W.C.; Sha, Z.; Hong, J. The impact of developmental experience, empowerment, and organizational support on catering service staff performance. Int. J. Hosp. Manag. 2006, 25, 478–495. [Google Scholar] [CrossRef]
- Yavas, U.; Karatepe, O.M.; Avci, T.; Tekinkus, M. Antecedents and outcomes of service recovery performance: An empirical study of frontline employees in Turkish banks. Int. J. Bank Mark. 2003, 21, 255–265. [Google Scholar] [CrossRef]
- Karatepe, O.M.; Ehsani, E. Work-related depression in frontline service jobs in the hospitality industry: Evidence from Iran. J. Hum. Resour. Hosp. Tour. 2012, 11, 16–35. [Google Scholar] [CrossRef]
- United Nations. Sustainable Development Goals. 2015. Available online: http://www.un.org/sustainabledevelopment/sustainable-development-goals/ (accessed on 20 March 2018).



| Measure | M | SD | 1 | 2 | 3 | 4 | 5 | 6 | 7 | 8 | 9 | 10 | 11 |
|---|---|---|---|---|---|---|---|---|---|---|---|---|---|
| 1. CI | 2.27 | 0.98 | 0.89 | ||||||||||
| 2. CVA | 1.69 | 0.94 | 0.68 ** | 0.76 | |||||||||
| 3. DCE | 4.14 | 1.46 | 0.54 ** | 0.50 ** | 0.90 | ||||||||
| 4. ACE | 3.85 | 1.38 | 0.40 ** | 0.41 ** | 0.67 ** | 0.82 | |||||||
| 5. DC | 4.16 | 1.49 | −0.03 | −0.03 | 0.08 | −0.01 | 0.77 | ||||||
| 6. SRP | 4.79 | 1.02 | −0.29 ** | −0.11 | −0.17 * | −0.13 | −0.08 | 0.75 | |||||
| 7. Resilience | 2.83 | 0.51 | 0.06 | 0.09 | 0.13 | 0.04 | 0.08 | 0.31 ** | 0.77 | ||||
| 8. CO | 5.51 | 0.68 | −0.24 ** | −0.170 * | −0.09 | 0.04 | 0.05 | 0.55 ** | 0.26 ** | 0.80 | |||
| 9. PA | 3.49 | 0.74 | −0.20 ** | −0.160* | −0.14 | −0.17 * | 0.03 | 0.30 ** | 0.33 ** | 0.43 ** | 0.89 | ||
| 10. NA | 1.71 | 0.63 | 0.21 ** | 0.10 | 0.08 | 0.29 ** | −0.05 | −0.19 * | −0.35 ** | −0.04 | −0.12 | 0.87 | |
| 11. Burnout | 2.01 | 1.18 | 0.38 ** | 0.20 * | 0.37 ** | 0.37 ** | 0.10 | −0.32 ** | −0.14 | −0.26 ** | −0.5 * | 0.34 * | 0.88 |
| Variable | B | S.E. | β | t |
|---|---|---|---|---|
| Customer incivility | −0.46 | 0.11 | −0.44 *** | −3.95 |
| Customer verbal aggression | 0.20 | 0.12 | 0.19 | 1.73 |
| Disproportionate customer expectations | −0.04 | 0.09 | −0.05 | −0.43 |
| Ambiguous customer expectations | −0.03 | 0.07 | −0.04 | −0.36 |
| Disliked customers | 0.07 | 0.06 | 0.11 | 1.20 |
| Model | χ2 | df | p | RMSEA | SRMR | CFI | TLI |
|---|---|---|---|---|---|---|---|
| Model 1 | 446.34 | 264 | 0.000 | 0.06 | 0.07 | 0.90 | 0.90 |
| Model 2 | 229.07 | 140 | 0.000 | 0.06 | 0.07 | 0.93 | 0.92 |
| Model 3 | 341.165 | 218 | 0.000 | 0.06 | 0.07 | 0.93 | 0.92 |
| Model 4 | 225.256 | 140 | 0.000 | 0.06 | 0.07 | 0.94 | 0.92 |
| Model 5 | 221.09 | 138 | 0.000 | 0.06 | 0.07 | 0.94 | 0.93 |
| Standardized direct and indirect effects | |||||||
| Effects-Model 1 | Estimate | S.E. | p | ||||
| CI→Burnout→SRP | −0.11 | 0.05 | 0.024 | ||||
| CI→SRP | −0.31 | 0.10 | 0.002 | ||||
| Effects-Model 2 | Estimate | S.E. | p | ||||
| CVA→Burnout→SRP | −0.13 | 0.05 | 0.007 | ||||
| CVA→SRP | −0.04 | 0.10 | 0.686 | ||||
| Effects-Model 3 | Estimate | S.E. | p | ||||
| DCE→Burnout→SRP | −0.17 | 0.05 | 0.001 | ||||
| DCE→SRP | −0.07 | 0.10 | 0.463 | ||||
| Effects-Model 4 | Estimate | S.E. | p | ||||
| ACE→Burnout→SRP | −0.19 | 0.06 | 0.001 | ||||
| ACE→SRP | −0.02 | 0.11 | 0.845 | ||||
| Effects-Model 5 | Estimate | S.E. | p | ||||
| DC→Burnout→SRP | −0.17 | 0.07 | 0.010 | ||||
| DC→SRP | 0.03 | 0.30 | 0.764 | ||||
| Variable | B | S.E. | β | t |
|---|---|---|---|---|
| Customer orientation | 0.75 | 0.11 | 0.50 *** | 6.82 |
| Resilience | 0.26 | 0.15 | 0.13 | 1.77 |
| Positive affectivity | 0.04 | 0.10 | 0.03 | 0.36 |
| Negative affectivity | −10.20 | 0.11 | −10.12 | −1.74 |
| Model: X × W→Y | Standardized Conditional Effects | ||
|---|---|---|---|
| Estimate | S.E. | p | |
| CI × Low levels of Resilience→SRP | −0.21 | 0.07 | 0.003 |
| CI × Moderate levels of Resilience→SRP | −0.13 | 0.05 | 0.015 |
| CI × High levels of Resilience→SRP | −0.04 | 0.06 | 0.432 |
| Model | X × W→Y | AIC | BIC |
|---|---|---|---|
| M1 | CI × Resilience→SRP | 29853.43 | 30558.37 |
| M2 | CI × NA→SRP | 29855.95 | 30558.93 |
| M3 | CI × CO→SRP | 29860.19 | 30563.12 |
| M4 | CI × PA→SRP | 29861.50 | 30564.39 |
| Hypothesis | Description | Result |
|---|---|---|
| H1a. | DCE will be directly and negatively associated with SRP | Not accepted |
| H1b. | ACE will be directly and negatively associated with SRP | Not accepted |
| H1c. | DC will be directly and negatively associated with SRP | Not accepted |
| H1d. | CVA will be directly and negatively associated with SRP | Not accepted |
| H1e. | CI will be directly and negatively associated with SRP | Accepted a |
| H2a. | DCE will negatively influence SRP through burnout symptoms | Accepted b |
| H2b. | ACE will negatively influence SRP through burnout symptoms | Accepted b |
| H2c. | DC will negatively influence SRP through burnout symptoms | Accepted c |
| H2d. | CVA will negatively influence SRP through burnout symptoms | Accepted b |
| H2e. | CI will negatively influence SRP through burnout symptoms | Accepted c |
| H3. | CO will directly and positively influence SRP | Accepted a |
| H4. | Resilience will buffer the negative effects of CI on SRP | Accepted c |
© 2019 by the authors. Licensee MDPI, Basel, Switzerland. This article is an open access article distributed under the terms and conditions of the Creative Commons Attribution (CC BY) license (http://creativecommons.org/licenses/by/4.0/).
Share and Cite
Sommovigo, V.; Setti, I.; Argentero, P. The Role of Service Providers’ Resilience in Buffering the Negative Impact of Customer Incivility on Service Recovery Performance. Sustainability 2019, 11, 285. https://doi.org/10.3390/su11010285
Sommovigo V, Setti I, Argentero P. The Role of Service Providers’ Resilience in Buffering the Negative Impact of Customer Incivility on Service Recovery Performance. Sustainability. 2019; 11(1):285. https://doi.org/10.3390/su11010285
Chicago/Turabian StyleSommovigo, Valentina, Ilaria Setti, and Piergiorgio Argentero. 2019. "The Role of Service Providers’ Resilience in Buffering the Negative Impact of Customer Incivility on Service Recovery Performance" Sustainability 11, no. 1: 285. https://doi.org/10.3390/su11010285
APA StyleSommovigo, V., Setti, I., & Argentero, P. (2019). The Role of Service Providers’ Resilience in Buffering the Negative Impact of Customer Incivility on Service Recovery Performance. Sustainability, 11(1), 285. https://doi.org/10.3390/su11010285

