How Is Australia Adapting to Climate Change Based on a Systematic Review?
Abstract
1. Introduction
2. Climate Change Adaptation in Australia
3. Methods
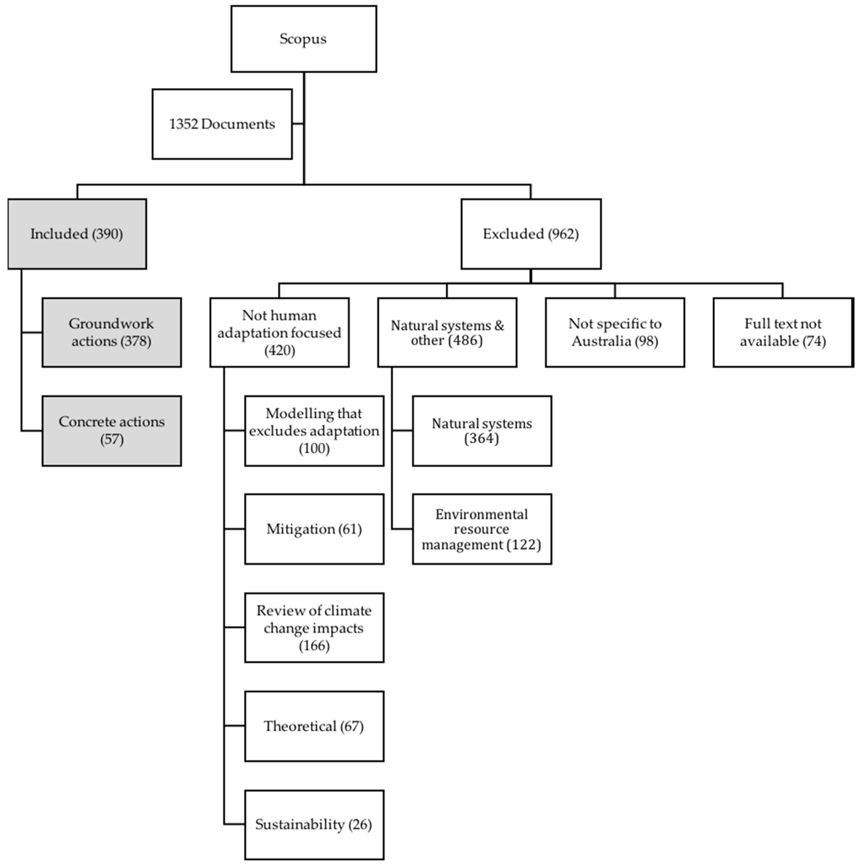
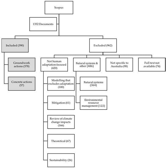
3.1. Document Selection
3.2. Document Review
3.3. Search Limitations
4. Results
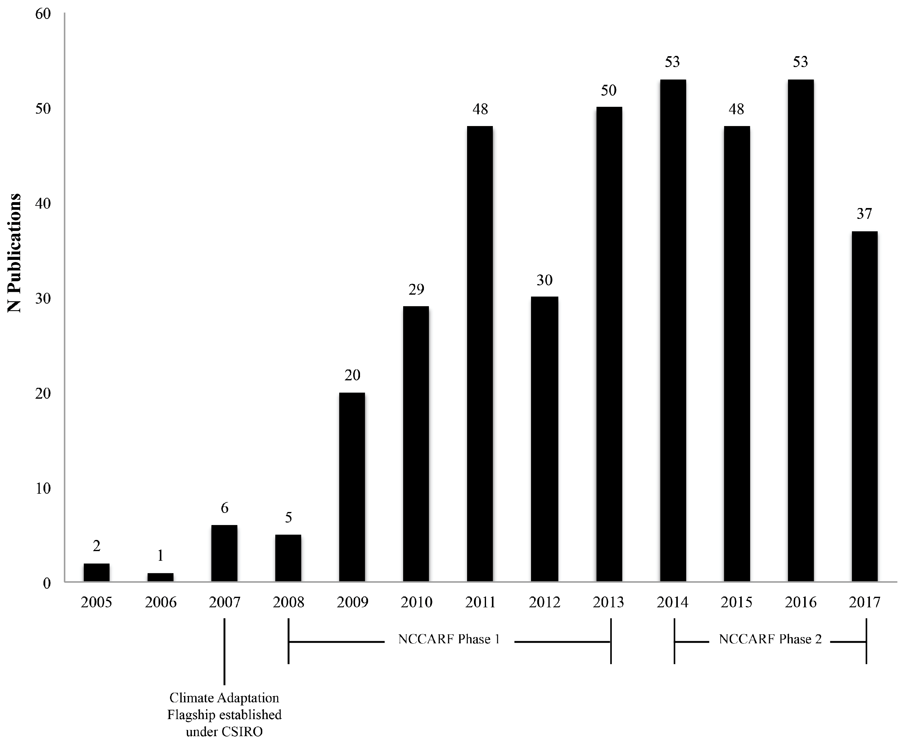
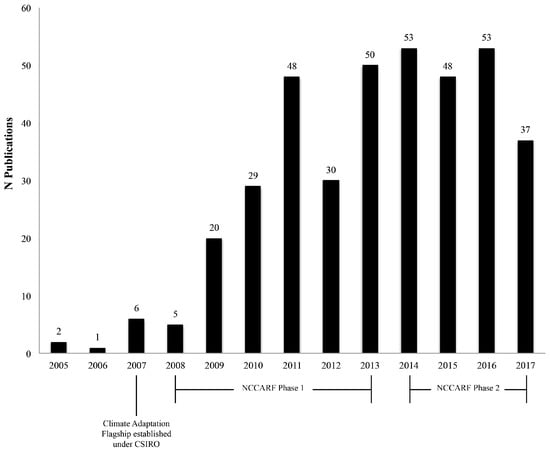
4.1. Reporting on Adaptation Is Increasing
4.2. Adaptation Initiatives Primarily Focus on Groundwork Adaptation Actions
4.3. Reporting on Adaptation Is Geographically Focused on Eastern Australia
4.4. Adaptation Actions Heavily Focus on Agriculture
4.5. Coastal Adaptation Is Prominent and Predominantly Addressed in Groundwork Adaptation Actions
4.6. Health Adaptations Focus on Extreme Weather Events
4.7. Concrete Adaptation Actions Are Sometimes Followed by a Second Generation of Groundwork Adaptation Actions
5. Discussion
6. Conclusions
Supplementary Materials
Author Contributions
Acknowledgments
Conflicts of Interest
References
- Head, L.; Adams, M.; McGregor, H.V.; Toole, S. Climate change and Australia. WIREs Clim. Chang. 2014, 5, 175–197. [Google Scholar] [CrossRef]
- Ainsworth, T.D.; Heron, S.F.; Ortiz, J.C.; Mumby, P.J.; Grech, A.; Ogawa, D.; Eakin, C.M.; Leggat, W. Climate change disables coral bleaching protection on the Great Barrier Reef. Science 2016, 352, 338–342. [Google Scholar] [CrossRef] [PubMed]
- Asseng, S.; Pannell, D.J. Adapting dryland agriculture to climate change: Farming implications and research and development needs in Western Australia. Clim. Chang. 2013, 118, 167–181. [Google Scholar] [CrossRef]
- Beggs, P.J.; Bennett, C.M. Climate Change, Aeroallergens, Natural Particulates, and Human Health in Australia: State of the Science and Policy. Asia-Pac. J. Public Health 2011, 23, 46S–53S. [Google Scholar] [CrossRef] [PubMed]
- Intergovernmental Panel on Climate Change (IPCC). Annex I: Atlas of Global and Regional Climate Projections. In Climate Change 2013: The Physical Science Basis; Cambridge University Press: Cambridge, UK; New York, NY, USA, 2013; pp. 1311–1390. [Google Scholar]
- Reisinger, A.; Kitching, R.L.; Chiew, F.; Hughes, L.; Newton, P.C.D.; Schuster, S.S.; Tait, A.; Whetton, P. Climate Change 2014: Impacts, Adaptation, and Vulnerability—Part B: Regional Aspects, Australiasia; Cambridge University Press: Cambridge, UK; New York, NY, USA, 2014; pp. 1371–1438. [Google Scholar]
- Biesbroek, G.R.; Swart, R.J.; Carter, T.R.; Cowan, C.; Henrichs, T.; Mela, H.; Morecroft, M.D.; Rey, D. Europe adapts to climate change: Comparing National Adaptation Strategies. Glob. Environ. Chang. 2010, 20, 440–450. [Google Scholar] [CrossRef]
- Lesnikowski, A.; Ford, J.; Berrang-Ford, L.; Barrera, M.; Berry, P.; Henderson, J.; Heymann, S.J. National-level factors affecting planned, public adaptation to health impacts of climate change. Glob. Environ. Chang. 2013, 23, 1153–1163. [Google Scholar] [CrossRef]
- Ford, J.; Pearce, T. What we know, do not know, and need to know about climate change vulnerability in the western Canadian Arctic: A systematic literature review. Environ. Res. Lett. 2010, 5, 011001. [Google Scholar] [CrossRef]
- Ford, J.; Berrang-Ford, L.; Paterson, J. A systematic review of observed climate change adaptation in developed nations. Clim. Chang. 2011, 106, 327–336. [Google Scholar] [CrossRef]
- Berrang-Ford, L.; Ford, J.; Paterson, J. Are we adapting to climate change? Glob. Environ. Chang. 2011, 21, 25–33. [Google Scholar] [CrossRef]
- Green, D.; Billy, J.; Tapim, A. Indigenous Australians’ knowledge of weather and climate. Clim. Chang. 2010, 100, 337–354. [Google Scholar] [CrossRef]
- Prober, S.M.; O’Connor, M.H.; Walsh, F.J. Australian Aboriginal peoples’ seasonal knowledge: A potential basis for shared understanding in environmental management. Ecol. Soc. 2011, 16, 12. [Google Scholar] [CrossRef]
- The Allen Consulting Group. Climate Change Risk and Vulnerability: Promoting an Efficient Adaptation Response in Australia; Report Prepared by Allen Consulting Group for the Australian Government; Australian Greenhouse Office: Canberra, Australia, 2005. [Google Scholar]
- Australian Government. National Climate Change Adaptation Framework; Department of Climate Change and Energy Efficiency: Canberra, Australia, 2007.
- CSIRO. Program 1: National Research Flagships—The Highlights, Objectives and Performance of Our National Research Flagships. CSIRO, 2015. Available online: http://www.csiro.au/en/About/Reports/Annual-reports/13-14-annual-report/Part2/Performance-portfolio/Flagships (accessed on 10 July 2015).
- Australian Government. National Climate Change Adaptation Research Facility; Department of Environment: Canberra, Australia, 2015.
- National Climate Change Adaptation Research Facility. NCCARF 2008-2013: The First Five Years; NCCARF: Southport, Australia, 2014; Available online: https://www.nccarf.edu.au/sites/default/files/research_content_downloads/NCC030-report%20FA.pdf (accessed on 12 September 2018).
- Fidelman, P.; Leitch, A.; Nelson, D. Unpacking multilevel adaptation to climate change in the Great Barrier Reef, Australia. Glob. Environ. Chang. 2013, 23, 800–812. [Google Scholar] [CrossRef]
- Bradley, M.; van Putten, I.; Sheaves, M. The pace and progress of adaptation: Marine climate change preparedness in Australia’s coastal communities. Mar. Policy 2015, 53, 13–20. [Google Scholar] [CrossRef]
- Nalau, J.; Preston, B.L.; Maloney, M.C. Is adaptation a local responsibility? Environ. Sci. Pol. 2015, 48, 89–98. [Google Scholar] [CrossRef]
- Berrang-Ford, L.; Pearce, T.; Ford, J. Systematic review approaches for climate change adaptation research. Reg. Environ. Chang. 2015, 15, 755–769. [Google Scholar] [CrossRef]
- Falagas, M.; Pitsouni, E.; Malietzis, G.; Pappas, G. Comparison of PubMed, Scopus, Web of Science, and Google Scholar: Strengths and Weaknesses. FASEB J. 2008, 22, 338–342. [Google Scholar] [CrossRef] [PubMed]
- Ford, J.; Berrang-Ford, L.; Bunce, A.; McKay, C.; Irwin, M.; Pearce, T. The status of climate change adaptation in Africa and Asia. Reg. Environ. Chang. 2014, 14, 801–814. [Google Scholar] [CrossRef]
- Ambrey, C.; Byrne, J.; Matthews, T.; Davison, A.; Portanger, C.; Lo, A. Cultivating climate justice: Green infrastructure and suburban disadvantage in Australia. Appl. Geogr. 2017, 89, 52–60. [Google Scholar] [CrossRef]
- Carmichael, B.; Wilson, G.; Namarnyilk, I.; Nadji, S.; Cahill, J.; Bird, D. Testing the scoping phase of a bottom-up planning guide designed to support Australian Indigenous rangers manage the impacts of climate change on cultural heritage sites. Local Environ. 2017, 22, 1197–1216. [Google Scholar] [CrossRef]
- Elrick-Barr, C.E.; Smith, T.F.; Thomsen, D.C.; Preston, B.L. Perceptions of Risk among Households in Two Australian Coastal Communities. Geogr. Res. 2015, 53, 145–159. [Google Scholar] [CrossRef]
- Buys, L.; Miller, E.; van Megen, K. Conceptualising climate change in rural Australia: Community perceptions, attitudes and (in)actions. Reg. Environ. Chang. 2012, 12, 237–248. [Google Scholar] [CrossRef]
- Flynn, M.; Ford, J.D.; Pearce, T.; Harper, S.L.; IHACC Research Team. Participatory scenario planning and climate change impacts, adaptation and vulnerability research in the Arctic. Environ. Sci. Pol. 2018, 79, 45–53. [Google Scholar] [CrossRef]
- Zheng, B.; Chenu, K.; Chapman, S.C. Velocity of temperature and flowering time in wheat—Assisting breeders to keep pace with climate change. Glob. Chang. Biol. 2016, 22, 921–933. [Google Scholar] [CrossRef] [PubMed]
- Wheeler, S.A.; Zuo, A.; Bjornlund, H. Investigating the delayed on-farm consequences of selling water entitlements in the Murray-Darling Basin. Agric. Water Manag. 2014, 145, 72–82. [Google Scholar] [CrossRef]
- Li, Y.; Stewart, M.G. Cyclone damage risks caused by enhanced greenhouse conditions and economic viability of strengthened residential construction. Nat. Hazards Rev. 2011, 12, 9–18. [Google Scholar] [CrossRef]
- Luo, Q.; Behrendt, K.; Bange, M. Economics and Risk of Adaptation Options in the Australian Cotton Industry. Agric. Syst. 2017, 150, 46–53. [Google Scholar] [CrossRef]
- Johnson, J.E.; Welch, D.J. Climate change implications for Torres Strait fisheries: Assessing vulnerability to inform adaptation. Clim. Chang. 2016, 135, 611–624. [Google Scholar] [CrossRef]
- Singh, V.; Nguyen, C.T.; McLean, G.; Chapman, S.C.; Zheng, B.; van Oosterom, E.J.; Hammer, G.L. Quantifying high temperature risks and their potential effects on sorghum production in Australia. Field Crop. Res. 2017, 211, 77–88. [Google Scholar] [CrossRef]
- Bardsley, D.K.; Wiseman, N.D. Climate change vulnerability and social development for remote indigenous communities of South Australia. Glob. Environ. Chang. 2012, 22, 713–723. [Google Scholar] [CrossRef]
- Chen, Y.; Liu, R.; Barrett, D.; Gao, L.; Zhou, M.; Renzullo, L.; Emelyanova, I. A spatial assessment framework for evaluating flood risk under extreme climates. Sci. Total Environ. 2015, 538, 512–523. [Google Scholar] [CrossRef] [PubMed]
- Bowles, D.C. Climate change and health adaptation: Consequences for indigenous physical and mental health. Ann. Glob. Health 2015, 81, 427–431. [Google Scholar] [CrossRef] [PubMed]
- Sheaves, M.; Sporne, I.; Dichmont, C.M.; Bustamante, R.; Dale, P.; Deng, R.; Dutra, L.X.C.; van Putten, I.; Savina-Rollan, M.; Swinbourne, A. Principles for operationalizing climate change adaptation strategies to support the resilience of estuarine and coastal ecosystems: An Australian perspective. Mar. Policy 2016, 68, 229–240. [Google Scholar] [CrossRef]
- Isler, P.L.; Merson, J.; Roser, D. ‘Drought proofing’ Australian cities: Implications for climate change adaptation and sustainability. World Acad. Sci. Eng. Technol. 2010, 46, 351–359. [Google Scholar]
- Petrie, P.R.; Brooke, S.J.; Moran, M.A.; Sadras, V.O. Pruning after budburst to delay and spread grape maturity. Aust. J. Grape Wine Res. 2017, 23, 378–389. [Google Scholar] [CrossRef]
- Green, D.; Alexander, L.; McInnes, K.; Church, J.; Nicholls, N.; White, N. An assessment of climate change impacts and adaptation for the Torres Strait Islands, Australia. Clim. Chang. 2010, 102, 405–433. [Google Scholar] [CrossRef]
- Leonard, S.; Parsons, M.; Olawsky, K.; Kofod, F. The role of culture and traditional knowledge in climate change adaptation: Insights from East Kimberley, Australia. Glob. Environ. Chang. 2013, 23, 623–632. [Google Scholar] [CrossRef]
- Mee, K.J.; Instone, L.; Williams, M.; Palmer, J.; Vaughan, N. Renting over troubled waters: An urban political ecology of rental housing. Geogr. Res. 2014, 52, 365–376. [Google Scholar] [CrossRef]
- Bardsley, D.K.; Sweeney, S.M. Guiding climate change adaptation within vulnerable natural resource management systems. Environ. Manag. 2010, 45, 1127–1141. [Google Scholar] [CrossRef] [PubMed]
- Serrao-Neumann, S.; Davidson, J.L.; Baldwin, C.L.; Dedekorkut-Howes, A.; Ellison, J.C.; Holbrook, N.J.; Howes, M.; Jacobson, C.; Morgan, E.A. Marine governance to avoid tipping points: Can we adapt the adaptability envelope? Mar. Policy 2016, 65, 56–67. [Google Scholar] [CrossRef]
- McNamara, K.E.; Westoby, R.; Smithers, S.G. Identification of limits and barriers to climate change adaptation: Case study of two islands in Torres Strait, Australia. Geogr. Res. 2017, 55, 438–455. [Google Scholar] [CrossRef]
- Bennett, R.G.; Ryan, M.H.; Colmer, T.D.; Real, D. Prioritisation of novel pasture species for use in water-limited agriculture: A case study of Cullen in the Western Australian wheatbelt. Genet. Resour. Crop. Evol. 2011, 58, 83–100. [Google Scholar] [CrossRef]
- Kuehne, G. How Do Farmers’ Climate Change Beliefs Affect Adaptation to Climate Change? Soc. Nat. Res. 2014, 27, 492–506. [Google Scholar] [CrossRef]
- Fleming, A.; Park, S.E.; Marshall, N.A. Enhancing adaptation outcomes for transformation: Climate change in the Australian wine industry. J. Wine Res. 2015, 26, 99–114. [Google Scholar] [CrossRef]
- Loch, A.; Adamson, D. Drought and the rebound effect: A Murray–Darling Basin example. Nat. Hazards 2015, 79, 1429–1449. [Google Scholar] [CrossRef]
- Lukasiewicz, A.; Pittock, J.; Finlayson, M. Institutional challenges of adopting ecosystem-based adaptation to climate change. Reg. Environ. Chang. 2016, 16, 487–499. [Google Scholar] [CrossRef]
- Alston, M.; Clarke, J.; Whittenbury, K. Limits to adaptation: Reducing irrigation water in the Murray-Darling Basin dairy communities. J. Rural Stud. 2018, 58, 93–102. [Google Scholar] [CrossRef]
- Klocker, N.; Head, L.; Dun, O.; Spaven, T. Experimenting with agricultural diversity: Migrant knowledge as a resource for climate change adaptation. J. Rural Stud. 2018, 57, 13–24. [Google Scholar] [CrossRef]
- Pittock, J. Lessons from adaptation to sustain freshwater environments in the Murray-Darling Basin, Australia. WIREs Clim. Chang. 2013, 4, 429–438. [Google Scholar] [CrossRef]
- Pittock, J.; Finlayson, C.M. Climate change adaptation in the Murray-Darling Basin: Reducing resilience of wetlands with engineering. Aust. J. Water Res. 2013, 17, 161–169. [Google Scholar] [CrossRef]
- Australian Government. Climate Change Risks to Australia’s Coast: A First Pass National Assessment; Department of Climate Change, Commonwealth of Australia: Canberra, Australia, 2009. Available online: https://www.environment.gov.au/system/files/resources/fa553e97-2ead-47bb-ac80-c12adffea944/files/cc-risks-full-report.pdf (accessed on 12 September 2018).
- Stewart, M.G.; Wang, X.; Willgoose, G.R. Direct and indirect cost-and-benefit assessment of climate adaptation strategies for housing for extreme wind events in Queensland. Nat. Hazards Rev. 2014, 15. [Google Scholar] [CrossRef]
- Lin, B.B.; Khoo, Y.B.; Inman, M.; Wang, C.H.; Tapsuwan, S.; Wang, X. Assessing inundation damage and timing of adaptation: Sea level rise and the complexities of land use in coastal communities. Mitig. Adapt. Strat. Glob. Chang. 2014, 19, 551–568. [Google Scholar] [CrossRef]
- Alston, M. Gender and climate change in Australia. J. Sociol. 2011, 47, 53–70. [Google Scholar] [CrossRef]
- Hart, C.R.; Berry, H.L.; Tonna, A.M. Improving the mental health of rural New South Wales communities facing drought and other adversities. Aust. J. Rural Health 2011, 19, 231–238. [Google Scholar] [CrossRef] [PubMed]
- Anderson, D. Enduring drought then coping with climate change: Lived experience and local resolve in rural mental health. Rural Soc. 2009, 19, 340–352. [Google Scholar] [CrossRef]
- Beebe, N.W.; Cooper, R.D.; Mottram, P.; Sweeney, A.W. Australia’s dengue risk driven by human adaptation to climate change. PLoS Neglect. Trop. Dis. 2009, 3, e429. [Google Scholar] [CrossRef] [PubMed]
- Bambrick, H.J.; Capon, A.G.; Barnett, G.B.; Beaty, R.M.; Burton, A.J. Climate change and health in the Urban environment: Adaptation opportunities in Australian cities. Asia-Pac. J. Public Health 2011, 23, 67S–79S. [Google Scholar] [CrossRef] [PubMed]
- Hennessy, K.J.; Whetton, P.H.; Walsh, K.; Smith, I.N.; Bathols, J.M.; Hutchinson, M.; Sharples, J. Climate change effects on snow conditions in mainland Australia and adaptation at ski resorts through snowmaking. Clim. Res. 2008, 35, 255–270. [Google Scholar] [CrossRef]
- Wenger, C. Building walls around flood problems: The place of levees in Australian flood management. Aust. J. Water Res. 2015, 19, 3–30. [Google Scholar] [CrossRef]
- Australian Bureau of Statistics. Australian Demographic Statistics, December 2014; Australian Bureau of Statistics: Canberra, Australia, 2015. Available online: http://www.abs.gov.au/ausstats/abs@.nsf/mf/3101.0 (accessed on 12 September 2018).




| Inclusion | Exclusion |
|---|---|
| Articles published between January 2005 and January 2018 | Articles not published within timeframe |
| Full text available | Full text not available |
| English | Non-English |
| Available via Scopus | Not available via Scopus |
| Peer-reviewed journal article, book chapter | Non-peer reviewed articles and books |
| Focus on Australia | Not specific to Australia |
| Includes examples of intentional human adaptation to climate change including groundwork and concrete actions | Does not include examples of intentional human adaptation to climate change |
© 2018 by the authors. Licensee MDPI, Basel, Switzerland. This article is an open access article distributed under the terms and conditions of the Creative Commons Attribution (CC BY) license (http://creativecommons.org/licenses/by/4.0/).
Share and Cite
Pearce, T.D.; Rodríguez, E.H.; Fawcett, D.; Ford, J.D. How Is Australia Adapting to Climate Change Based on a Systematic Review? Sustainability 2018, 10, 3280. https://doi.org/10.3390/su10093280
Pearce TD, Rodríguez EH, Fawcett D, Ford JD. How Is Australia Adapting to Climate Change Based on a Systematic Review? Sustainability. 2018; 10(9):3280. https://doi.org/10.3390/su10093280
Chicago/Turabian StylePearce, Tristan D., Evelyn H. Rodríguez, David Fawcett, and James D. Ford. 2018. "How Is Australia Adapting to Climate Change Based on a Systematic Review?" Sustainability 10, no. 9: 3280. https://doi.org/10.3390/su10093280
APA StylePearce, T. D., Rodríguez, E. H., Fawcett, D., & Ford, J. D. (2018). How Is Australia Adapting to Climate Change Based on a Systematic Review? Sustainability, 10(9), 3280. https://doi.org/10.3390/su10093280

