The Relationship between BPR Strategy and Change Management for the Sustainable Implementation of ERP: An Information Orientation Perspective
Abstract
1. Introduction
2. Literature Review and Hypotheses
2.1. Depth of BPR
2.2. Change Management
2.3. Adaptation to Business Change
2.4. ERP Performance: Information Orientation Perspective
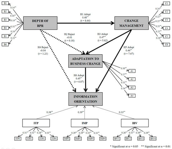
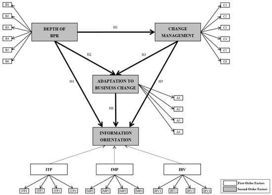
3. Research Model
3.1. Research Model and Constructs
3.2. Measurement Model
4. Model Structure
5. Conclusions
Conflicts of Interest
References
- Statista. Enterprise Resource Planning (ERP) Software Market Revenues Worldwide from 2015 to 2021 (in Million U.S. Dollars). The Statistics Portal, USA. 2018. Available online: https://www.statista.com/statistics/605888/worldwide-enterprise-resource-planning-market-forecast (accessed on 1 June 2018).
- Bay, J. Enterprise Resource Planning (ERP) Market Demand, Growth Analysis and Forecast 2022. Market Research Engine, USA. 2018. Available online: http://heraldkeeper.com/market/enterprise-resource-planning-erp-market-demand-growth-analysis-forecast-2022-78868.html (accessed on 28 June 2018).
- Galy, E.; Sauceda, M.J. Post-implementation practices of ERP systems and their relationship to financial performance. Inf. Manag. 2014, 51, 310–319. [Google Scholar] [CrossRef]
- Aladwani, A.M. Change management strategies for successful ERP implementation. Bus. Process Manag. J. 2001, 7, 266–275. [Google Scholar] [CrossRef]
- Lee, S.C.; Lee, H.G. The importance of change management after ERP implementation: An information capability perspective. Asia Pac. J. Inf. Syst. 2007, 17, 1–31. [Google Scholar]
- Markus, M.L.; Tanis, C.; Van Fenema, P.C. Enterprise resource planning: Multisite ERP implementations. Commun. ACM 2000, 43, 42–46. [Google Scholar] [CrossRef]
- Berry, L.L.; Parasuraman, A. Listening to the customer—The concept of a service-quality information system. MIT Sloan Manag. Rev. 1997, 38, 65–76. [Google Scholar]
- Françoise, O.; Bourgault, M.; Pellerin, R. ERP implementation through critical success factors’ management. Bus. Process Manag. J. 2009, 15, 371–394. [Google Scholar] [CrossRef]
- Almajali, D.A.; Masa’deh, R.E.; Tarhini, A. Antecedents of ERP systems implementation success: A study on Jordanian healthcare sector. J. Enterprise Inform. Manag. 2016, 29, 549–565. [Google Scholar] [CrossRef]
- Lee, G.G.; Pai, J.C. Effects of organizational context and inter-group behaviour on the success of strategic information systems planning: An empirical study. Behav. Inf. Technol. 2003, 22, 263–280. [Google Scholar] [CrossRef]
- Robey, D.; Ross, J.W.; Boudreau, M.C. Learning to implement enterprise systems: An exploratory study of the dialectics of change. J. Manag. Inf. Syst. 2002, 19, 17–46. [Google Scholar] [CrossRef]
- Rowley, J.E. The wisdom hierarchy: Representations of the DIKW hierarchy. J. Inf. Sci. 2007, 33, 163–180. [Google Scholar] [CrossRef]
- Marchand, D.A.; Kettinger, W.J.; Rollins, J.D. Information orientation: People, technology and the bottom line. MIT Sloan Manag. Rev. 2000, 41, 69–80. [Google Scholar]
- Anantatmula, V.; Kanungo, S. Role of IT and KM in improving project management performance. VINE J. Inf. Knowl. Manag. Syst. 2008, 38, 357–369. [Google Scholar] [CrossRef]
- Maguire, H. Extending the Boundaries of IQ: Can collaboration with information management improve corporate governance. Int. J. Inf. Qual. 2008, 2, 16–38. [Google Scholar] [CrossRef]
- Economist Intelligence Unit (EIU). The Means to Compete Benchmarking IT Industry Competitiveness. Economist Intelligence Unit. 2007. Available online: http://graphics.eiu.com/upload/portal/bsa_competitiveness_webrrr.pdf. (accessed on 1 July 2007).
- International Telecommunication Union (ITU). World Information Society Report 2007: The Digital Opportunity Index. International Telecommunication Union. 2007. Available online: https://www.itu.int/ITU-D/ict/doi/material/WISR07-chapter3.pdf. (accessed on 16 May 2007).
- Venkatesh, V.; Davis, F.D. A Theoretical extension of the technology acceptance model: Four longitudinal field studies. Manag. Sci. 2000, 46, 186–204. [Google Scholar] [CrossRef]
- Nah, F.F.H.; Zuckweiler, K.M.; Lau, J.L. ERP implementation: Chief Information Officers’ perceptions of critical success factors. Int. J. Hum. Comput. Interact. 2003, 16, 5–22. [Google Scholar] [CrossRef]
- Bingi, P.; Sharma, M.K.; Godla, J.K. Critical issues affecting an ERP implementation. Inf. Syst. Manag. 1999, 16, 7–14. [Google Scholar] [CrossRef]
- Badewi, A.; Shehab, E. The impact of organizational project benefits management governance on ERP project success: Neo-institutional theory perspective. Int. J. Proj. Manag. 2016, 34, 412–428. [Google Scholar] [CrossRef]
- Bradford, M.; Gerard, G.J. Using process mapping to reveal process redesign opportunities during ERP planning. J. Emerg. Technol. Account. 2015, 12, 1–6. [Google Scholar] [CrossRef]
- Berry, D.; Evans, G.N.; Mason-Jones, R.; Towill, D.R. The BPR SCOPE concept in leveraging improved supply chain performance. Bus. Process Manag. J. 1999, 5, 254–275. [Google Scholar] [CrossRef]
- Wang, E.T.; Ju, P.H.; Jiang, J.J.; Klein, G. The effects of change control and management review on software flexibility and project performance. Inf. Manag. 2008, 45, 438–443. [Google Scholar] [CrossRef]
- Van Hoek, R.; Johnson, M.; Godsell, J.; Birtwistle, A. Changing chains: Three case studies of the change management needed to reconfigure European supply chains. Int. J. Logist. Manag. 2010, 21, 230–250. [Google Scholar] [CrossRef]
- Kavanagh, M.H.; Ashkanasy, N.M. The impact of leadership and change management strategy on organizational culture and individual acceptance of change during a merger. Br. J. Manag. 2006, 17, 81–103. [Google Scholar] [CrossRef]
- Huq, Z.; Huq, F.; Cutright, K. BPR through ERP: Avoiding change management pitfalls. J. Chang. Manag. 2006, 6, 67–85. [Google Scholar] [CrossRef]
- Harris, L.C.; Crane, A. The greening of organizational culture: Management views on the depth, degree and diffusion of change. J. Organ. Chang. Manag. 2002, 15, 214–234. [Google Scholar] [CrossRef]
- Moberg, C.R.; Cutler, B.D.; Gross, A.; Speh, T.W. Identifying antecedents of information exchange within supply chains. Int. J. Phys. Distrib. Logist. Manag. 2002, 32, 755–770. [Google Scholar] [CrossRef]
- Akintoye, A.; McIntosh, G.; Fitzgerald, E. A survey of supply chain collaboration and management in the UK construction industry. Eur. J. Purch. Supply Manag. 2000, 6, 159–168. [Google Scholar] [CrossRef]
- Altamony, H.; Al-Salti, Z.; Gharaibeh, A.; Elyas, T. The relationship between change management strategy and successful enterprise resource planning (ERP) implementations: A theoretical perspective. Int. J. Bus. Manag. Econ. Res. 2016, 7, 690–703. [Google Scholar]
- Ballou, R.H.; Gilbert, S.M.; Mukherjee, A. New managerial challenges from supply chain opportunities. Ind. Mark. Manag. 2000, 29, 7–18. [Google Scholar] [CrossRef]
- Wu, W.H.; Fang, L.C.; Wang, W.Y.; Yu, M.C.; Kao, H.Y. An advanced CMII-based engineering change management framework: the integration of PLM and ERP perspectives. Int. J. Prod. Res. 2014, 52, 6092–6109. [Google Scholar] [CrossRef]
- Landry, R.; Lamari, M.; Amara, N. The extent and determinants of the utilization of university research in government agencies. Publ. Admin. Rev. 2003, 63, 192–205. [Google Scholar] [CrossRef]
- Hong, W.; Thong, J.Y.; Wong, W.M.; Tam, K.Y. Determinants of user acceptance of digital libraries: An empirical examination of individual differences and system characteristics. J. Manag. Inf. Syst. 2002, 18, 97–124. [Google Scholar] [CrossRef]
- Lee, J.S.; Kim, S.K.; Lee, S.Y. Sustainable supply chain capabilities: Accumulation, strategic types and performance. Sustainability 2016, 8, 503. [Google Scholar] [CrossRef]
- Murata, K. Analyzing environmental continuous improvement for sustainable supply chain management: Focusing on its performance and information disclosure. Sustainability 2016, 8, 1256. [Google Scholar] [CrossRef]
- Chau, P.Y. An empirical assessment of a modified technology acceptance model. J. Manag. Inf. Syst. 1996, 13, 185–204. [Google Scholar] [CrossRef]
- Davis, F.D. Perceived usefulness, perceived ease of use, and user acceptance of information technology. MIS Q. 1989, 13, 319–340. [Google Scholar] [CrossRef]
- Guimaraes, T.; Igbaria, M. Client/server system success: Exploring the human side. Decis. Sci. 1997, 28, 851–876. [Google Scholar] [CrossRef]
- De Felice, F.; Petrillo, A.; Autorino, C. Development of a framework for sustainable outsourcing: Analytic Balanced Scorecard Method (A-BSC). Sustainability 2015, 7, 8399–8419. [Google Scholar] [CrossRef]
- Marchand, D.A.; Kettinger, W.J.; Rollins, J.D. Information Orientation: The link to Business Performance; Oxford University Press: Oxford, UK, 2002. [Google Scholar]
- Park, K.O.; Koh, C.E. Effect of change management capability in real-time environment: An information orientation perspective in supply chain management. Behav. Inf. Technol. 2015, 34, 94–104. [Google Scholar] [CrossRef]
- Fazlzadeh, A.; Ghaderi, E.; Khodadadi, H.; Nezhad, H.B. An exploration of the relationship between CRM effectiveness and the customer information orientation of the firm in Iran markets. Int. Bus. Res. 2011, 4, 238–249. [Google Scholar] [CrossRef]
- Aytes, K.; Beachboard, J. Using the information orientation maturity model to increase the effectiveness of the core MBA IS course. J. Inform. Tech. Educ. 2007, 6, 371–385. [Google Scholar] [CrossRef]
- Damodaran, L.; Olphert, W. Barriers and facilitators to the use of knowledge management systems. Behav. Inf. Technol. 2000, 19, 405–413. [Google Scholar] [CrossRef]
- Kettinger, W.J.; Marchand, D.A. Information management practices (IMP) from the senior manager’s perspective: an investigation of the IMP construct and its measurement. Inform. Syst. J. 2011, 21, 385–406. [Google Scholar] [CrossRef]
- Hwang, D.; Yang, M.G.M.; Hong, P. Mediating effect of IT-enabled capabilities on competitive performance outcomes: An empirical investigation of ERP implementation. J. Eng. Technol. Manag. 2015, 36, 1–23. [Google Scholar] [CrossRef]
- Lee, D.; Lee, S.M.; Olson, D.L.; Hwan, C.S. The effect of organizational support on ERP implementation. Ind. Manag. Data Syst. 2010, 110, 269–283. [Google Scholar] [CrossRef]
- Hair, J.F.; Black, W.C.; Babin, B.J.; Anderson, R.E.; Tatham, R.L. Multivariate Data Analysis, 6th ed.; Pearson Prentice Hall: Upper Saddle River, NJ, USA, 2017; ISBN -13 978-0130329295. [Google Scholar]





| Change Management Issues and Topics Addressed | ||
|---|---|---|
| Awareness & Acceptance | Awareness of the necessity of the change | [25] |
| Cultural assimilation | [26] | |
| Goal-setting of executive | [27] | |
| Incentives and motivation | [27] | |
| Redesigning of the duty system | [28] | |
| Communication | Working-level meeting | [29] |
| Understanding and supporting requirements | [30] | |
| User involvement | [31] | |
| Training & Education | Continuous management of educational result | [32] |
| Adequate level of education and training | [33] | |
| Construct | Items | References |
|---|---|---|
| Depth of BPR | The organizational structure has widely changed through ERP adoption. | [19,21,22,40] |
| Individual task processes have significantly changed through ERP adoption. | ||
| The role of IS in the organization has significantly changed through ERP adoption. | ||
| The role of each member has significantly changed through ERP adoption. | ||
| There have been significant changes in the method of measuring employee performance or the incentive system through ERP adoption. | ||
| Members’ shared values have significantly changed through ERP adoption. | ||
| Change Management | Our company made the members recognize the necessity of the ERP. | [4,26,27,29,32,34,44] |
| Our company has an established communication system related to the ERP. | ||
| Our company carried out sufficient education and training related to the ERP for the members. | ||
| The company has established standards and regulations for the ERP. | ||
| Our company held a working-level meeting for change management. | ||
| Our company tries to establish an appropriate organizational culture for the ERP. | ||
| Adaptation to Business Change | I have successfully adapted to the task processes, changed through ERP adoption. | [5,34,40] |
| I have successfully adapted to the IS environment, changed through ERP adoption. | ||
| ERP sufficiently provides the necessary functions for processing tasks. | ||
| I will constantly use ERP for processing tasks. | ||
| Information Technology Practices | It has been easier to make decisions related to task activities since ERP was adopted. | [5,13,47] |
| It is possible to execute more innovative tasks with the adoption of the ERP because information utilization has improved. | ||
| Task management and member management improved with the adoption of ERP. | ||
| Adopting the ERP enabled uniform and efficient task management. | ||
| Information Management Practices | Necessary information is collected through a systematic process with the adoption of ERP. | |
| Necessary information is managed by appropriate classifications with the adoption of ERP. | ||
| Necessary information for task-related decision-making became possible through the adoption of ERP. | ||
| The adoption of ERP has facilitated the maintenance of the latest information without repeatedly collecting the same information. | ||
| Information Behaviors and Values | An environment of opening or proposing information was promoted by the adoption of ERP. | |
| Information was transparently provided to internal and external members within the organization with the adoption of ERP. | ||
| Information about organizational performance has been constantly provided to the teams or department managers since ERP was adopted. | ||
| Users entered exact information into the system to maintain integrity with the adoption of ERP. |
| Number | Percent | |
|---|---|---|
| Industry | ||
| Information and Communication | 14 | 8.6 |
| Manufacturing/engineering | 37 | 22.8 |
| Transportation and logistics | 67 | 41.4 |
| Services and utilities | 16 | 9.9 |
| Retailing and wholesale | 28 | 17.3 |
| Number of employees | ||
| Less than 1000 | 40 | 24.7 |
| More than 1000 | 122 | 75.3 |
| Age of ERP (years) | ||
| 1–5 | 52 | 32.1 |
| Over 5 | 110 | 67.9 |
| Title of respondent | ||
| Assistant manager | 86 | 53.1 |
| Manager | 52 | 32.1 |
| General manager | 20 | 12.3 |
| Executive director | 4 | 2.5 |
| Construct | Item | Information Management Practices | Change Management | Depth of BPR | Adaptation to Business Change | Information Technology Practice | Information Behaviors and values | Statistics |
|---|---|---|---|---|---|---|---|---|
| Depth of BPR | B1 | 0.074 | 0.046 | 0.539 | 0.009 | 0.041 | 0.451 | Mean: 3.87 S.D.: 0.58 |
| B2 | −0.167 | 0.474 | 0.704 | 0.089 | 0.246 | 0.297 | ||
| B3 | −0.136 | 0.247 | 0.665 | −0.032 | 0.068 | −0.030 | ||
| B4 | 0.135 | 0.192 | 0.831 | 0.109 | 0.057 | 0.100 | ||
| B5 | 0.111 | 0.010 | 0.728 | 0.163 | 0.084 | 0.001 | ||
| B6 | 0.108 | 0.104 | 0.844 | −0.034 | 0.095 | 0.196 | ||
| Change Management | C1 | 0.280 | 0.629 | 0.169 | 0.184 | 0.040 | 0.008 | Mean: 3.49 S.D.: 0.57 |
| C2 | 0.340 | 0.604 | 0.207 | −0.075 | 0.179 | −0.115 | ||
| C3 | 0.292 | 0.620 | 0.119 | 0.196 | 0.158 | 0.075 | ||
| C4 | 0.166 | 0.726 | 0.183 | −0.016 | 0.230 | −0.032 | ||
| C5 | 0.234 | 0.556 | 0.151 | 0.326 | −0.010 | 0.351 | ||
| C6 | −0.066 | 0.554 | 0.127 | 0.219 | 0.496 | 0.178 | ||
| Adaptation to Business Change | A1 | 0.234 | 0.105 | 0.109 | 0.801 | 0.133 | −0.013 | Mean: 3.82 S.D.: 0.60 |
| A2 | 0.261 | 0.034 | 0.081 | 0.814 | 0.083 | 0.020 | ||
| A3 | 0.489 | 0.166 | 0.062 | 0.595 | −0.103 | 0.064 | ||
| A4 | 0.369 | 0.223 | 0.004 | 0.645 | 0.123 | 0.023 | ||
| Information Technology Practices | ITP1 | 0.432 | 0.090 | 0.046 | 0.136 | 0.830 | −0.230 | Mean: 3.70 S.D.: 0.65 |
| ITP2 | 0.157 | 0.287 | 0.210 | 0.139 | 0.802 | −0.066 | ||
| ITP3 | 0.431 | 0.242 | −0.007 | 0.121 | 0.775 | −0.062 | ||
| ITP4 | 0.218 | 0.338 | −0.002 | 0.321 | 0.834 | −0.193 | ||
| Information Management Practices | IMP1 | 0.673 | 0.296 | 0.181 | 0.200 | −0.063 | −0.050 | Mean: 3.76 S.D.: 0.67 |
| IMP2 | 0.657 | 0.263 | −0.045 | 0.333 | −0.071 | 0.075 | ||
| IMP3 | 0.784 | 0.155 | 0.026 | 0.247 | 0.137 | 0.144 | ||
| IMP4 | 0.671 | 0.015 | 0.039 | 0.244 | 0.350 | 0.070 | ||
| Information Behaviors and Values | IBV1 | 0.297 | 0.116 | 0.206 | −0.023 | 0.140 | 0.675 | Mean: 3.58 S.D.: 0.66 |
| IBV2 | 0.352 | 0.122 | 0.032 | 0.136 | 0.141 | 0.747 | ||
| IBV3 | 0.136 | 0.230 | 0.033 | 0.210 | 0.356 | 0.875 | ||
| IBV4 | 0.221 | 0.124 | 0.060 | 0.118 | 0.268 | 0.771 |
| Measures | AVE | CR | Cronbach α |
|---|---|---|---|
| Depth of BPR | 0.507 | 0.856 | 0.797 |
| Change Management | 0.534 | 0.873 | 0.826 |
| Adaptation to Business Change | 0.673 | 0.892 | 0.839 |
| Information Technology Practices | 0.657 | 0.884 | 0.826 |
| Information Management Practices | 0.676 | 0.893 | 0.839 |
| Information Behaviors and Values | 0.592 | 0.852 | 0.768 |
| Depth of BPR | Change Management | Adaptation to Business Change | Information Technology Practices | Information Management Practices | Information Behaviors and Values | |
|---|---|---|---|---|---|---|
| Depth of BPR | 0.712 | |||||
| Change Management | 0.487 * | 0.731 | ||||
| Adaptation to Business Change | 0.207 * | 0.450 * | 0.820 | |||
| Information Technology Practices | 0.218 * | 0.623 * | 0.587 * | 0.811 | ||
| Information Management Practices | 0.197 * | 0.517 * | 0.658 * | 0.737 * | 0.822 | |
| Information Behaviors and values | 0.314 * | 0.616 * | 0.499 * | 0.752 * | 0.702 * | 0.769 |
| Tolerance | VIF | Tolerance | VIF | ||
|---|---|---|---|---|---|
| Depth of BPR | 0.763 | 1.311 | Change Management | 0.635 | 1.574 |
| Adaptation to Business Change | 0.797 | 1.255 | Dependent Variable: Information Orientation | ||
| Recommended Value | Measurement Model | |
|---|---|---|
| Fit statistic | X2/DF (≤3.000) | 2.420 |
| RMSR (≤0.050) | 0.042 | |
| RMSEA (≤0.080) | 0.044 | |
| AGFI (≥0.800) | 0.827 | |
| CFI (≥0.900) | 0.918 | |
| TLI (≥0.900) | 0.936 | |
| PGFI (≥0.600) | 0.620 | |
| Change Management | Adaptation to Business Change | Information Orientation | ||
|---|---|---|---|---|
| Depth of BPR | Direct Effect | 0.48 * | −0.01 | −0.04 |
| Indirect Effect | 0.23 * | 0.32 * | ||
| Total Effect | 0.48 * | 0.22 * | 0.28 * | |
| Change Management | Direct Effect | 0.47 * | 0.46 * | |
| Indirect Effect | 0.21 * | |||
| Total Effect | 0.47 * | 0.67 * | ||
| Adaptation to Business Change | Direct Effect | 0.45 * | ||
| Indirect Effect | ||||
| Total Effect | 0.45 * | |||
© 2018 by the author. Licensee MDPI, Basel, Switzerland. This article is an open access article distributed under the terms and conditions of the Creative Commons Attribution (CC BY) license (http://creativecommons.org/licenses/by/4.0/).
Share and Cite
Park, K.O. The Relationship between BPR Strategy and Change Management for the Sustainable Implementation of ERP: An Information Orientation Perspective. Sustainability 2018, 10, 3080. https://doi.org/10.3390/su10093080
Park KO. The Relationship between BPR Strategy and Change Management for the Sustainable Implementation of ERP: An Information Orientation Perspective. Sustainability. 2018; 10(9):3080. https://doi.org/10.3390/su10093080
Chicago/Turabian StylePark, Kwang O. 2018. "The Relationship between BPR Strategy and Change Management for the Sustainable Implementation of ERP: An Information Orientation Perspective" Sustainability 10, no. 9: 3080. https://doi.org/10.3390/su10093080
APA StylePark, K. O. (2018). The Relationship between BPR Strategy and Change Management for the Sustainable Implementation of ERP: An Information Orientation Perspective. Sustainability, 10(9), 3080. https://doi.org/10.3390/su10093080
