Abstract
This paper explores how financial markets can support the practical applicability of Sustainability Development Goals (SDGs) principles and why ethics has a central role in this process. The efficient market hypothesis holds that a financial market is efficient when prices equate value. Extending this assertion to sustainability, it can be said that prices should become equal to sustainable value. Prices can be regarded as the addition of the present value of future expectations and the impact of short-term volatility. This property parallels the existence of two different types of shareholders: long-run shareholders, who are often involved in the management of the corporation, and short-run shareholders, who usually apply speculative strategies to the choice of their investments. The SGDs’ principles are logically thought for a long-run horizon. Their impact on corporate value stems mainly from the changes they introduce in environmental and social risk, apart from becoming a potential source of innovation. Nevertheless, their effects on the short-run perspective can be very small unless either market traders assume sustainability as a goal of their own or the sustainability effects are incorporated into prices. We hold that the second issue is safer and preferable. Both involve ethics: the former would require that investors perform any trade from an ethical perspective. The latter needs that the ethical emphasis is placed on the process of price determination. The achievement of this goal demands a wide display of information on sustainability, placed together with financial information, and appropriate regulation. Its analysis considers the principles of behavioral finance.
1. Introduction
This paper explores how financial markets can support the practical applicability of Sustainability Development Goals’ (SDGs) principles and why ethics has a central role in this process by aiming to answer three questions: How can the secondary market influence corporate sustainability decisions? Why is this influence significant? Why is ethics necessary to guarantee this influence? The fact that corporate long-run decisions, mainly corporate investment projects, depend on the cost of capital determined by the financial market makes these questions extremely relevant. However, their answers require facing the complexity of having to link concepts that belong to a wide range that goes from market efficiency to ethics, and from corporate real investments to the financial investment decisions of sustainable investment funds. For this reason, conceptual analysis is the methodological approach of this paper. This methodology relies on identifying the most relevant concepts of the topic under study and, next, analyzing the relationships among them with the twofold aim of making explicit their properties and unveiling new relationships that stem from the analysis performed. The concept identification requires, in turn, a precise definition of each one of them, which means to explicate the necessary conditions that validate the application of the concept to the depiction of a specific scenario. Margolis and Stephen [1] revised the main features of conceptual analysis. Yehezkel [2] presented a model of this methodology. Jackson [3] argued the relevance of conceptual analysis for the study of ethics.
The main concepts intermingled in this paper are market efficiency, trust, value creation, and sustainability, referring to its three pillars: environmental, social, and financial. In an efficient financial market, prices are fair because they incorporate the most relevant information. Malkiel [4] examined in depth the hypothesis of market efficiency and its limitations while Shiller [5] connected it with the background of behavioral finance, also used in this paper. However, the information considered by investors and analysts is not necessarily complete because, as any decision maker, they are also subject to the concept of bounded rationality coined by Herbert Simon [6]. For instance, for decades, stock markets were not aware of the relevance of environmental risk. Overall, investors can trust in the prices of efficient markets. However, there is no trust without ethics. When financial markets are regarded from the strictest point of view of finance, their ethics is relatively simple. It centers on honoring the transactions and on fair use of information. Nevertheless, when the three pillars of sustainability are considered, as they should be in a sustainable economy, the ethical issues become substantially more complex. Environmental sustainability raises the questions of the ethics of externalities, i.e., how to deal ethically with externalities, and the intergenerational ethics so relevant for the challenge of climate change. Social sustainability also raises complex issues, such as the ethical control of supply chains and the relationships with communities.
The SDGs constitute a reference point for advancing in sustainability. Their analysis cannot forget that environmental and social sustainability courses of action must be financially sustainable to last in time. Corporate value creation is a powerful element for economic and social development when it is brought in line with sustainability. Financial markets have a central role in the evaluation of corporate decisions and, for this reason, they may have a significant role in the achievement of SDGs. The Socially Responsible Investing (SRI) movement has gained considerable importance among investors and is guiding financial markets towards sustainability by generating responsible attitudes in the secondary market, i.e., the stock market mainly, and transmitting them to the primary market where corporations issue their securities. SRI has reached the status of an undisputed investment style in financial markets. According to the Global Sustainable Investment Review [7], SRI has experienced an increase of 25.20% between 2014 and 2016 globally, which follows its 61% growth in the period 2012–2016. At the end of 2016, the amount of its assets was $22,890 trillion. Ethics is the motive force for the birth and development of these responsible attitudes, as explored later in this paper. To place in context the complexity of these issues, the paper starts with a literature revision focused on three topics: the relationships between ethics and finance, the links of CSR and SRI with capital markets, and the contrast between ethics and speculation regarding SRI.
The paper is structured as follows. Section 2 presents the literature review. Section 3 studies the links between SDGs and value creation from the point of view of sustainability. Section 4 examines the capacity of financial markets to support sustainability, including the hindrances introduced by short-termism and irrational behavior. Section 5 focuses on the central role of ethics in bringing financial markets in line with sustainability. Finally, Section 6 discusses the results of the paper.
2. Literature Revision
2.1. Ethics and Finance
Most research has been done on the ethics of economics and finance, and SRI. Fewer papers deal with the impact of SRI on corporate decisions. Boulding examined economics as a moral science stating that “the whole future of science may well rest in our ability to resolve the ethical conflicts which the growth of knowledge is creating” [8] (p. 4). Arrow [9] regarded the economy as a complex adaptive system which presents some failures that need ethical codes to be overcome. Among the failures, Arrow included asymmetric information pointing out explicitly its negative effects on financial transactions. Sen [10] stressed that people not only have needs but also have values. For Sen, economic progress is strictly linked to the progress of values. Concerning ethics and sustainability, he wrote “in the environmental context it can be argued that, since we are enormously more powerful than the other species, we have some responsibility towards these species that links with this asymmetry of power” [10] (p. 171). Burbidge [11] compared the approaches to ethics by Arrow, Sen, and Ostrom. Sandel [12], in his book on the moral limits of the markets, warned against considering economics as a value-neutral science when dealing with “spheres of life once governed by nonmarket norms” [12] (p. 28), environmental protection among them. This author [13] also held that economics, regarded again as value-neutral, does not provide an appropriate background to decide when nonmarket principles should be applied to decide about resources allocation Benatar et al. [14], analysing the inequalities in human health around the World and the market failures that cause them, argue about the need for expanding the ethics discourse to face this challenge. Among the determinants of poverty (p. 114), they point out the short-termism of financial markets and the adverse influence of some multinational companies in countries with weak governments. Sustainability decisions incorporate the complexity of allocating scarce resources between intragenerational and intergenerational policies. Okrent and Pidgeon [15] consider the ethical dilemmas embedded in these decisions. In this respect, the complexity of some environmental decisions, among which nuclear energy is a case in point (see [16]). Wight [17] held that the ethics of economics is better understood through a pluralist approach that interweaves outcomes, duties, and virtues. The same author [18] enlarged this point of view by presenting a wide panorama of ethical issues in economics. Dembinski [19] analyzed why finance needs ethics, dealing with the topics of intergenerational assets and financialization defined as “the process that has exposed and subjected more and more areas of society to the logic of the financial paradigm” [19] (p.16). Shiller [20] tackled the topic of how finance can be a central element of a fair society, pointing out that “financial capitalism is an invention, and the process of inventing is hardly over. Most important, it has to be further expanded and democratised and humanised, so that we may reach a time when financial institutions will be ever more pervasive and positive in their impact” [20] (pp. vii–viii). Gatewood and Carroll [21] studied the measurement of ethical behavior inside organizations which is central for the success of bringing CSR and SRI into line with sustainability goals and, thus, avoiding them being tilted into profit-seeking strategies for which sustainability is no more than a marketing tool. Hellsten and Mallin [22] discussed the role of ethical investing for embedding ethical values into the capitalist system.
2.2. Corporate Social Responsibility and Socially Responsible Investment: Links with Capital Markets
A literature review of the links between responsible investing and capital markets enlightens how CSR and SRI interact with capital markets creating new expectations for corporations and investors in the framework of sustainability challenges. This analysis also contributes to a better understanding of the different roles of ethics and speculation in responsible investing. In this field, four research lines can be identified: the theoretical models on finance that explicitly include sustainability variables, the effects of responsible investment on corporate financing opportunities including the cost of capital, the studies on the consequences of CSR on corporate financial performance, and the financial performance of SRI investment funds. This literature review focuses on the most recent papers. On the theoretical side, Dam and Scholtens [23] developed a capital market model that, relying on the papers by Mackey et al. [24], Heinkel et al. [25], and Merton [26], differentiates investors and corporations with diverse responsible attitudes, linking SRI and CSR with market equilibrium. In this line, they explored the connections between the corporate decisions on CSR, or the lack of them, with financial performance. A central conclusion of this paper is that the financial performance of social responsibility “ultimately depends upon the relative strength of how investors and firms respectively value the internalisation of external effects” (p. 115). Ballestero et al. [27] developed a multicriteria portfolio selection model that combines ethical and financial objectives. Bilbao-Terol et al. [28] applied hedonic prices to SRI portfolio choice. Xiao et al. [29] developed a two-factor model based on the Intertemporal CAPM to study the performance of SRI funds.
On the impact of CSR on corporate financing, Lee and Faff [30] observed significant reductions in corporate idiosyncratic risk in firms that adopt sustainable policies. Although, according to the classical result from the CAPM, idiosyncratic risk can be diversified away by investors and, thus, its reduction does not lessen the corporate cost of capital, a lower idiosyncratic risk due to CSR is compatible with a reduction of future contingent expenses associated with environmental and social risks. El Ghoul et al. [31] found that good CSR strategies reduce the cost of equity financing. This result is confirmed by Michaels and Grüning [32] who proved that CSR disclosure reduces information asymmetry and the cost of capital at the same time. In a similar line, Goss and Roberts [33] concluded that CSR reduces the cost of bank loans. Taken together, these papers can be regarded as empirical evidence of the capacity of CSR for creating value through risk reduction.
Different meta-analysis papers present structured panoramas on the wide literature on the links between CSR and SRI with financial performance. Orlitzky et al. [34] found a moderate positive correlation between CSR and financial performance. Among the most recent panoramic papers, Von Wallis and Klein [35] showed that the dominant conclusion of the empirical studies is that a significant difference between the performances of SRI and conventional funds cannot be proved, although other studies identify underperformance or outperformance. Their respective numbers were: 15 for indifference (p. 84), 6 for underperformance (p. 79), and 14 for outperformance (p. 81). Most of these studies (p. 84) apply risk-adjusted performance measures, which shows that the impact on accounting results has received less attention. Von Wallis and Klein [35] (p. 83) signaled that a cause of positive results could be that “managers will only take those SR decisions that improve corporate value”. Junkus and Berry [36] provided a deep analysis of the critical issues on SRI. The meta-analysis of this paper includes the link between CSR and firm value together with the financial performance of SRI and socially responsible indexes. The overall conclusion that stems from the studies considered by Junkus and Berry is a lack of significant evidence of a positive impact on financial value and performance. These authors pointed out that the results are highly dependent on the study methods applied in each paper. Revelli and Viviani [37], also performing a meta-analysis on these topics, confirmed that no relevant differences are found between the performances between SRI and conventional funds. The final sentence of this paper deals with a central challenge for the research in this field: “Beyond the debate on the financial performance of SRI, we need to understand how SRI modifies the behaviours of companies and investors, as well as whether this way of investing is efficient in achieving the objective of greater ethicality and social responsibility”. The paper by Xiao et al. [29], after finding that SRI does not have a relevant impact on the US stock market, concludes that “investors will not be disadvantaged financially by investing in socially responsible funds or corporations” (p. 362).
2.3. Ethics vs. Speculation in Corporate Social Responsibility and Socially Responsible Investing
From the perspective of the present paper what matters is the relationship of CSR and SRI with ethics. Investors on SRI can be classified into values-driven and profit-seeking [38]. Their motivations regarding SRI are entirely different. Values-driven investors opt for SRI due to their ethical beliefs about sustainability and are prone to accept lower returns for this reason. Conversely, profit-seeking investors aim to capture higher risk premia generated by CSR. In other words, they aim to beat the market by taking long positions on sustainable corporations. Although it is undeniable that sustainability practices create value in the long run, the strength of SRI relies on the investors who are willing to accept lower risk premia on behalf of sustainability. Derwall et al. [38], contrasting these two lines of investing, found positive evidence on values-driven investors who “refuse to hold stocks that are inconsistent with, e.g., societal and personal values, even at the cost of lower financial returns” [38] (p. 2145). However, there is also evidence on the need for an ethical culture that supports sustainable investing. Døskeland and Pedersen [39] found that wealth is more relevant than moral concerns for investors, but they also suggest that social norms and values that praise ethical investments will increase SRI. Riedl and Smeets [40] concluded that both values and cultural support are relevant for SRI: “intrinsic social preferences and, to a lesser extent, social signalling are major factors determining the likelihood of holding SRI” [40] (p. 2533). Griskevicius et al. [41] specifically studied the role of reputation in fostering SRI. On the impact of SRI on corporate decisions, Heikel et al. [25] showed how the cost of capital of polluting firms increases to the exclusion of their stocks from SRI portfolios. Barnea et al. [42] confirmed this finding, showing that polluting firms under-invest for the same reason. Mackenzie et al. [43] concluded that the threat of public expulsion from the FTS4Good Index pressures corporations to fulfil the compliance requirements of this index. Gond and Piani [44] studied how institutional investors influence corporate decisions through investors’ activism using a database provided by the Principles for Responsible Investment Initiative. In this line, the Generation Foundation assumes as its mission “to mobilise asset owners, asset managers, companies and other key participants in the global economy around the business case for Sustainable Capitalism” [45].
Hellsten and Mallin [22] expressed the concern about whether ethics predominate over profit-maximization in the management of SRI funds. Adler and Kritzman [46] (p. 56) pointed out that selecting responsible corporations because of their better performance expectations fits with active management instead of SRI. In other words, it fits with speculation instead of ethics. Revelli [47] held that the central point of SRI is not financial performance but ethical investing that must be put at the forefront of the debate (p. 716). The same author [48] built up a conceptual model for distinguishing ethical SRI from profit-seeking investments in sustainable securities, in which “finance is seen as an investment decision tool serving the interests of the real economy and embedded in the social relationships, constructs and value systems” (p. 4). In fact, neither the goal of CSR nor the one of SRI is to generate financial profits but to create sustainability. Any kind of assets may become an object of speculation leading to an increase in demand if speculators follow long strategies. Then, the high demand increases the rates of return because of the price increase it produces. Obviously, this unstable scenario cannot last in the long-term. The demand for SRI assets by profit-seeking investors is no guarantee for the long-term sustainability of SRI. As any speculative movement, it is not appropriate for supporting the long-term corporate strategies required to face sustainability challenges. Conversely, ethics is the guarantee for making these strategies successful in the long-term.
3. Creating Sustainable Value in the Light of SDGs
The aim of this section is to relate the SDGs to the pillars of sustainability and to value creation in the financial market. As known, sustainability has three pillars: environmental, social, and financial. The latter has a direct link with value creation. An analysis of this link enlightens the relationships between SDGs and value creation and opens the way for relating the SDGs to the financial market. Although the term “value creation” has a wider scope, henceforth we use it in the sense of financial value creation.
3.1. Sustainability and Value Creation
The distinction between financial value creation and financial sustainability contributes to the understanding of the connection between financial value and sustainability. A corporate investment project creates financial value when the present value of the cash-flows that it generates is positive, i.e., its discounted revenues are greater than its discounted expenses. The financial sustainability of a project requires that the funds or cash-flows it captures are greater than its expenses. Both financial value creation and financial sustainability have in common the need for a positive financial surplus. There is an essential difference between them: value creation requires that the project generates the surplus by itself, while financial sustainability can also be reached by capturing funds from taxes or altruistic donations, as often is the case of public projects or projects undertaken by NGOs. Thus, value creation is a sufficient condition for financial sustainability, although not a necessary one. A central goal of corporations, as private organizations, is to create value, although for strategic or CSR reasons they may accept projects with deficit that become financially sustainable through corporate contributions.
Let us consider how environmental sustainability actions may create value. The first monetary effect of any action directed to improve sustainability consists of an increase in operating expenses or the capital outlays necessary for undertaking a new investment project focused on sustainability. However, what comes next is a risk reduction for the better control of the future environmental threats. Thus, the sustainability action generates a trade-off between expenses and risk that, even before any other consequence, may increase or decrease corporate value. Logically, the corporation tries to recoup the sustainability expense by increasing the price of its products and services. If, after this increase, the real market maintains its demand, the corporate value increases as well because the expenses on sustainability have been neutralized and the environmental risk reduced. Nevertheless, even if the sustainability expenses cannot be completely recouped through prices, the corporate value may increase if the risk reduction effect overcomes the expenses effect. In this risk-reduction dominance scenario, the corporation obtains less net income, but its risk also decreases in such a way that the impact of risk reduction in the corporate value turns out to be greater than the impact of net income reduction. Summarizing, two effects can be associated with any sustainability course of action: the cash-flow effect, i.e., the difference between the income and the expenses, and the risk reduction. In addition, sustainability actions can be associated with the creation of new opportunities that can be studied through real options analysis, as shown in [49]. The same pattern can be applied to decisions focused on social sustainability.
Sustainability and value creation share, among others, the property of both being long-term affairs. Sustainability goals cannot be reached without developing courses of action with a long-term perspective. In a well-functioning financial market, any corporate decision that increases profits in the short-term but hinders them in the long-term should reduce the value of corporate securities in the present moment. Nevertheless, this property is subjected to some conditions: widely available reliable information on corporations and the economy, as well as sound market analysts and investors who make their decisions assuming a long-run horizon. Speculative short-termism, together with noise trading, may distort the prices in the financial market by penalizing long-term strategies. In Section 3, we discuss this issue in more detail.
It is worth considering that the models applied to private, i.e., corporate, value creation cannot be systematically extended to the public choices on environmental sustainability. Stern [50], in his analysis of the economics of climate change, argues the inadequacy of applying market interest rates for evaluating investment choices related to environmental decisions. Instead, he advocates for using social discount rates, which are of different nature than pure time interest rates. Stern underlines that social discount rates are an ethical choice placed in a “strongly nonmarginal context” (p. 12). The ethics with which society faces the climate change determines the discount rates and not the reverse. In Stern’s words: “social discount rates are endogenous, not exogenous. They are determined by ethical values, which have to be discussed explicitly, and by the paths that result from climate change and investment choices” (p. 13). Singer [51] and [52], analysing climate change from the point of view of ethics, also regards the choice of the discounting rate as an ethical matter when it is to be applied to environmental challenges. In this respect, Singer writes “an ethical, not an economic justification, would be needed for discounting suffering and death or the extinction of species, simply because these losses will not occur for forty years” [51] (p. 417).
3.2. The SDGs and the Pillars of Sustainability
The SDGs can be classified according to their affinity for the sustainability pillars and value creation, as shown in Table 1. The stability of any goal requires financial sustainability. Nevertheless, some SDGs require the support of value creation projects due to their predominant economic nature, for instance, the ones that are closely related to growth. In other words, all SDGs must be supported by financially sustainable courses of action, but some of them cannot be achieved without undertaking value creation projects. For this reason, we add “value creation” as a classification criterium. The effects of the environmental impacts of production processes are often difficult to measure in monetary terms due to externalities. Harris and Rauch [53] (pp.42–86 and 306–334) presented a detailed panorama of the environmental externalities and on the economics of climate change.
Table 1.
SDGs vs. Sustainability pillars and value creation.
This classification opens the way for studying how the financial markets can contribute to the SDGs. Some of the goals depend directly on value creation, but, simultaneously, the affordability of the rest of them needs that the economy creates enough value to support their financial sustainability, be through public initiatives financed by taxes or through CSR projects undertaken by corporations. In addition, the long-term stability of corporate value creation requires that the economy as a whole and each corporation specifically assume the goals of environmental and social sustainability. A necessary condition for the consecution of the SDGs is that both the real market and the financial market accept these goals. In this respect, it is central to bear in mind that corporations not only sell goods and services in the real market but also sell securities in the financial market. In each market, the demand side must require sustainability to the supply side: consumers for real products and investors for financial securities. Bringing economic decisions in line with the sustainability pillars constitutes an ethical commitment of any decision maker. The SDGs have the merit of enlightening the way for linking decisions to sustainability. The connections between SDGs and value creation stress that ethics does not systematically consists of assuming costs, but often of creating the value that enables society to put sustainability into practice
4. Financial Markets as a Support for Sustainability
This section focuses on the study of how financial markets can support the SDGs. First, we analyze their capacity for generating demand for sustainable investment projects through the interactions between the secondary market and the primary market, leading to a state which can be called “sustainable efficiency”. However, irrational behavior and short-termism may hinder and even destroy the sustainable efficiency. This issue is approached through the lenses of behavioral finance. The section closes by reviewing the institutional initiatives that can be regarded as relevant supports for sustainable efficiency and its link with trust and ethics.
4.1. The Capacity of Financial Markets to Contribute to the SDGs
Let us recall that the primary market interacts the supply of new securities issued by corporations and the government with the investor’s demand. The secondary market, whose paradigm is the stock market, trades the securities previously issued in the primary market giving them liquidity and deciding their prices. When the market is efficient, prices are fair or, in other words, prices equate value. Any price is a function of information on the current state of corporations and the economy plus the future expectations of both. Nevertheless, prices incorporate the effects of noise trading, as defined by Black [54], in addition to information. Then, securities become more liquid but, at the same time, their prices become less efficient. Sustainability is a case in point of the information incorporated by stock prices. Prices do not incorporate the whole relevant information if they put aside environmental and social sustainability. When analyzing the price of a corporate security, the analyst must ask himself whether the sustainability challenges faced by the corporation and the society, in general, have been incorporated into the price. In addition to the sustainability challenges, the analyst must consider the impact of the regulatory rules on sustainability, the sustainability actions undertaken by the corporation, the new business opportunities that sustainability furnishes to the corporation, if the case, and, finally, the possible effects of private politics campaigns.
In fact, prices cannot be fair without incorporating the effects of sustainability. In this respect, there is a central difference between the consumer and the investor because the consumer exchanges his money for the current products of the corporation while the investor exchanges his money for the future expectations of the corporation. The SDGs constitute an excellent guide to analyze the key aspects of the information needed for corporate sustainability as a previous step for their evaluation. The analyst must go beyond the most usual information centered on economic and financial data, recurring to the data on environmental and social sustainability facilitated by specialized gatekeepers and the corporation itself. These principles open the mind of the analyst to study the corporate features from the less usual approaches to environmental and social sustainability.
It stems from the previous considerations that financial markets have a great potential for the implementation of the SDGs. Pricing assets, they price the sustainability courses of actions undertaken by corporations. An immediate consequence is the disclosure of information that pricing assets requires. The risk of sustainability challenges cannot be put aside in the long-term when the goal is to achieve fair pricing of any asset. Despite the often-observed short-termism tendencies, markets discount the whole future expectations according to the currently available information. This circumstance forces managers to focus their decisions on the long-term even beyond their expected period in the corporation. Since SDGs require taking actions now to gradually achieve results in the future, the mere existence of a market that puts a price to future achievements is central, because otherwise the risk of the predominance of short-termism attitudes would be very high. Thus, in general terms, the contribution to sustainability that stems from the interaction between the SDGs and the financial markets consists of forcing corporate managers to make decisions with a long-term perspective, spurring corporations to disclose information on sustainability, and making managers, corporations and investors aware of the main sustainability challenges. In brief, it can be held that the implementation of the SDGs would be substantially more difficult without the existence of the financial market that, by its own nature, does not trade the present but the future.
The financial market interacts the supply and the demand for sustainable securities. Investors aware of sustainability risks and challenges demand portfolios of sustainable securities to invest in. Sustainable funds focus on fulfilling this demand. Then, corporations find an opportunity for issuing new securities in the primary market to finance sustainable investment projects. From these considerations on the capacity of financial markets to contribute to the SDGs, we can conclude that they are essential for bringing corporate investment projects into line with the SDGs. Nevertheless, this is not an automatic process because the concordance between SDGs and investment projects through the demand and the supply in the secondary and the primary markets only becomes possible if the market agents consider an ethical duty the goal of making the market sustainably efficient. Particularly, this means to renounce the irrational behavior and short-termism studied in the next subsection.
4.2. Irrational Behavior and Short-Termism as Threats for Sustainable Efficiency
A financial market in which investors and all market agents are totally rational, ethical, and aware of the needs of sustainability would be sustainably efficient, i.e., its prices would incorporate all the relevant information concerning the three sustainability pillars. Nevertheless, short-termism and irrational behavior introduce inefficiencies in market prices and even may spur the creation of bubbles and their subsequent crises. Both irrational behavior and short-termism have been widely studied from the point of view of financial efficiency. On this basis, we analyze its impact on sustainable efficiency.
4.2.1. Irrational Behavior
Behavioral finance has identified the main variables that rule irrational behavior in the financial market. Its analysis, often applied to financial bubbles, can be straightforwardly translated into a scenario in which environmental sustainability is systematically put aside. This scenario would have some features very similar to the ones observed in financial bubbles: overconfidence, biased judgements, herd mentality, loss aversion, and pride and regret. De Bondt and Thaler [55], Shleifer [56], Hirshleifer [57], and Barberis and Thaler [58] presented different surveys of behavioral finance, departing from the pioneer works by Kahneman, Tversky and Thaler [59,60]. Malkiel [61] (Chapter 10) also summarized the main variables of behavioral finance in the context of a work centered on market efficiency.
Overconfidence leads investors to overestimate their own knowledge, including the capacity for forecasting the market, to underestimate the risks of their investments, and to exaggerate their ability to control events. Applied to environmental sustainability, overconfidence means overestimating the corporate and governmental knowledge on climate change, underestimating its risks, and believing that climate risks can be well-controlled by the action of public and private institutions. Overconfident investors are convinced that they can beat the market [61] (p. 284). On environmental sustainability, they are convinced that the effects of climate change can be straightforwardly controlled. Biased judgements consist of making decisions overweighting one part of the forecasts or experience in which decisions are based and underweighting the other part. This approach leads investors to believe that they can control the market, i.e., they are under the “illusion of control”, as studied by Charness and Gneezy [62]. An equivalent case for climate and governments would be public authorities believing that they would be on time to control climate change even if they procrastinate any decision on the problem. In other words, biased judgements on environmental sustainability focus means expecting that contaminating activities can be controlled in time or, simply, that the effects of climate change are the manifestation of climate cycles that will correct themselves in the future. In this respect, Dunlap and Jacques [63] revised the published opinion on the climate change denial, concluding that “it appears that at least 90% of denial books do not undergo peer review, allowing authors or editors to recycle scientifically unfounded claims that are then amplified by the conservative movement, media, and political elites”.
Herd behavior is one of the main traits of financial bubbles and crises. Investors and portfolio managers become trapped in the phenomena known as groupthink in which everyone abandons his criteria by embracing the criteria of the group due to the psychological pressure generated in this process of collective thinking. Janis [64] coined the term “groupthink” in a work focused on the study of political decisions in the framework of small groups. Malkiel [61] (pp. 239–243) synthesized herd behavior, quoting, among others, the pioneer study developed by Asch in the 1950s. Investors and managers behave as a crowd without daring to discuss the collective beliefs. The consequence in financial markets is a crowd behavior that nourishes bubbles until the subsequent crisis becomes unavoidable. The Internet and the real estate bubbles have been outstanding examples of herding in financial markets. On climate change challenge, examples of herd behavior can be found in the citizens’ reluctance to assume environmentally responsible attitudes depicted by Fielding et al. [65], and of public authorities becoming afraid of the consequences of undertaking environmental actions before other authorities make similar decisions. The phenomena of loss aversion and pride and regret interact one each other. The former stems from the Prospect Theory [59]. These authors showed that investors feel more unsatisfied with losses than satisfied with gains. Combining this result with the feelings of pride and regret, behavioral finance explains the investors’ tendency of holding assets that have generated losses to avoid acknowledging this fact. Applied to environmental challenges, loss aversion fosters a reluctance on assuming the damages produced by contamination and, thus, procrastinating actions to correct them. In fact, loss aversion, pride and regret, and herding mutually reinforce one each other.
4.2.2. Short-Termism
Haldane [66] (p. 66) defined short-termism in capital markets as “the tendency of agents in the financial intermediation chain to weight too heavily near-term outcomes at the expense of longer-term opportunities”, and deeps into the negative effects of short-termism in capital markets, surveying the literature on the subject. Rappaport [67] (p. 4) stated that “short-termism means choosing a course of action that is best in the short-term, but that is suboptimal, if not out-and-out destructive, over the long-term”. Goldin and Lamy [68] strongly regarded short-termism as a barrier for solving the environmental problems and stressing the relevance of the conclusions of the Oxford Martin Commission for Future Generations [69] on this topic. Next, we examine how SDGs may contribute to avoid corporate short-termist strategies. Rappaport [67] (pp. 127–154) depicted a “Dozen of Essential Habits of Long-Term Value-Creating Companies”, henceforth “Rappaport’s Long-Term Principles” (RLTP). Since sustainability deals mainly with long-term issues, RLTP can be related to SDGs. Paralleling them, we can realize that long-term corporate strategies become stronger when developed with the SDGs in mind. Table 2 compares Long-Term Corporate Strategies with the SDGs. First, it parallels the RTLP with SDGs. The bottom rows of the table point out the potential corporate contributions to SDGs depending on the CSR initiatives undertaken by corporations. The most general and SDGs go beyond corporate initiatives. Three main conclusions can be drawn from this comparison:
Table 2.
Long-Term Corporate Strategies vs. SDGs.
- (a)
- It exists a relevant parallelism between SDGs and long-term value creation. They reinforce each other.
- (b)
- SDGs cannot be achieved if short-term strategies pervade the corporate world and capital markets.
- (c)
- This parallelism remarks the relevance of the SDG 17, “strengthen the means of implementation and revitalise the global partnership for sustainable development” because it shows that corporations can be and should be an active part in the achievement of SDGs, together with the sustainable investment strategies in capital markets that must support them.
4.3. The Institutional Support to Sustainable Efficient Markets
The World Bank’s report “Roadmap for a Sustainable Financial System” [70], henceforth “Roadmap”, points out the potential of the financial system to contribute to the SDGs. However, it also signals that some adaptations must be introduced in the financial system, i.e., it needs to be harnessed to achieve these goals, literally: “the full potential of the financial system needs to be harnessed to serve as an engine in the global economy’s transition toward sustainable development” [70] (p. 19). Being more concrete, the Roadmap [70] (p. 21) specifies five changes that would foster the capacity of private financial markets for contributing to SDGs, which can be paraphrased as: align their culture to sustainability, add sustainability to the transparency and responsibility required to financial institutions, create financial assets that foster sustainability, make decisions having in mind the long-term horizon of sustainability risks and rewards, and disclose the information on sustainability relevant to markets. With the aim of contributing to the development of sustainable finance, many initiatives have been undertaken. The Roadmap [70] (pp. 69–70) classifies them according to their focus on advances issues (cross-cutting), business practices, knowledge sharing, new financial instruments, and information disclosure. These initiatives respond to the new needs awakened by the sustainability challenge on the global financial system. To guarantee its sustainability, it needs new rules and guides on information and business practices (as the Global Reporting Initiative and the Principles for Responsible Investment), new financial instruments that support environmental projects (as the green bonds), and to share knowledge on these issues and sustainability in general (through the Sustainability Banking Network and the Sustainable Stock Exchange Initiative, among others). Furthermore, analyzing sustainability challenges with the aim of going further ahead on their knowledge is a function assumed by the cross-cutting initiatives, as the UN Environment Inquiry and the G20 Green Finance Study Group. The regulatory rules and the institutional performance measurement of CSR are discussed in [71]. Section 5.3 revises the challenges of performance measurement of sustainability corporate policies from the point of view of reputation.
The UNEP Finance Initiative a partnership between the United Nations Environment Programme and the global finance sector) together with the UN Global Compact have undertaken the initiative Principles for Responsible Investment (PRI) [72] with the aim of making the financial markets in line with the SDGs. These principles, displayed in Table 3, are focused on “incorporating ESG (Environment, Social, Governance) issues into investment decision-making processes” [72] (p. 3) as the first one of them literally states. The PRI has issued a 10-year plan, “A Blueprint for Responsible Investment”, to improve the contribution of financial markets to sustainability. The PRI define a sustainable financial system as “a resilient system that contributes to the needs of society by supporting sustainable and equitable economics while protecting the natural environment” [73] (p. 1).
Table 3.
Principles for Responsible Investment.
The PRI has identified nine conditions that require attention to advance in the sustainability of financial markets. Table 4 displays them signaling, at the same time, to whose market agents they concern more.
Table 4.
Priority conditions to address.
The main roots of these conditions are the culture of financialization and the short-termism of financial decisions. The former leads to center the investments only in the financial returns, putting systematically aside the ESG issues. Both unite in focusing performance measurement in the short-term financial returns, which impacts directly on the decisions and behavior of portfolio managers. From the regulation point of view, mistakes are made when the public goods are not evaluated properly by the regulatory rules. The PRI report on the nine priorities [72] (p. 8) stresses that the culture of financialization, shared by investors and portfolio advisers, creates a “self-perpetuating cycle”. In it, advisers do not suggest their customers to invest in sustainable assets because of advisers think that investors are not interested in these assets. At the same time, investors do not demand sustainable assets to their advisors because they belief that advisers disregard these assets. Irrational behavior and short-termism are, in fact, a manifestation of a lack of ethics from market agents either due to explicit decisions of adopting an unethical behavior or to self-deception that leads making choices without ethics in mind.
The institutional support to sustainable efficient markets constitutes a clear sign of the fact that markets, due to the complexity of social systems, have failures that must be corrected. Market failures are well documented in the economics literature. Sandel [12] and Wigth [18], among others, pointed out that markets have their moral limits that ethics, together with public regulations must correct. Arrow [9] signaled asymmetric information as one of the main causes of market failures. Without fair information, markets cannot be trusted. However, as stressed by Collomb [74], trust is essential in a free market economy and trust is based on ethics. Next section deepens into the relationships between ethics and sustainability in the process of price determination.
5. Ethics and Sustainability in the Process of Price Determination
5.1. The Pluralist Ethics of Economics and Finance
Ethics, as know, is defined as “the discipline concerned with what is morally good and bad, right and wrong” [75]. A wide and updated perspective of ethics is presented by Shafer-Landau [75]. Wight [18], analyzing the ethics of economics, recalled the existence of three ethical systems based, respectively, on outcomes, duty and virtue. The outcomes system, whether consequentialism or utilitarianism, holds that an action is ethical if it is focused on producing the best possible result. The definition of the best result is the central question raised by this approach, together with the actions undertaken to achieve it. Conversely, the virtue-based approach regards as ethical the actions that are good in themselves independently from the results they produce in the short-term. Long-term, in fact, is the natural horizon of virtue. Duty frames an approach to ethics as well. In this case, the ethical conduct consists of following the rules decided by a superior authority. In a unidimensional world where only the financial consequences of decisions would matter, the utilitarian conception of ethics would be appropriate. Thus, any decision aimed at maximizing the market value of financial assets would deserve the qualification of ethical. In such a framework, ethics and efficiency will share the goal of satisfying the preferences of investors, which straightforwardly leads to financial value maximization, namely to maximize the present value of future profits discounted at the appropriate risk premium rate. The maximization of the current preferences of investors can be paralleled with the distinction between static and dynamic efficiency made by Blaug [76]. Wight [18] studied the conflicts among economic goals from this perspective. Static efficiency means to maximize the satisfaction of current consumers, while dynamic efficiency also considers the satisfaction of future consumers. Applying this distinction to the financial market, we can consider it statically efficient when its prices incorporate the information relevant for the welfare of current investors, while a dynamically efficient financial market should integrate the information relevant for future investors. This issue raises the question of intergenerational ethics in sustainability decisions pointed out by Arrow et al. [77]. In fact, from the perspective of sustainability, ethics has two dimensions: intergenerational and intragenerational. Barry [78] (p. 7) points out that sustainability is a function of resources and population. The link between environmental sustainability and population is essential for a clear understanding of intergenerational ethics, i.e., for the fair duties of current generations to future generations. As this author states (p. 15), sustainability means that future generations should have equal opportunities than current generations for the same population number. In other words, current generations are responsible for sustaining the available resources, while future ones will be responsible for the changes in population numbers. Barry also underlines “the independent value of nature”, signalling that nature has value by itself and it cannot be regarded as “nothing more than something to be exploited for the benefit of human beings” (p. 19). Kermish [79], taking the point of view of decisions on nuclear waste, shows the centrality of distinguishing between “close future generations” and “remote future generations”. Memory is the fact that makes them different: close future generations are assumed to be aware of the risks created by current generations, while the remote ones are supposed to have lost the memory of those risks. This author underlines the ethical value of making decisions on nuclear waste that future generations could reverse by taking profit of technical progress. Kermish and Taebi [16], in turn, studying the ethics of nuclear energy, consider that the analysis of the future impact of current environment decisions requires distinguishing between the ignorance problem and the distance problem. The former is related to the features and needs of future generations while the latter raises the question of the degree of compromise of current generations with future generations. On this basis, these authors [16] propose to enlarge the concept of sustainability by including in it “what is morally relevant to be sustained, how that could be sustained, and for whom it should be sustained” [16] (p. 11). This approach sheds light on the complexity of pricing the impact of environmental sustainability on the value of corporate securities. In this respect, the pro-active thinking that these authors recommend for policy-decisions should be extended to the estimation of securities price. The generational perspective raises two very relevant questions related to SRI: How can SRI contribute to obtaining financial resources for undertaking projects that improve intergenerational and intragenerational sustainability? How can SRI stimulate a better-informed society on the intergenerational and intragenerational choices?
The complexity of sustainability challenges requires an ethics that combines utilitarianism, duty and virtue. According to Wight [17,18], these three approaches frame the pluralist ethics of Economics, which has two dimensions: vertical and horizontal. The vertical pluralism approach holds that virtue, duty, and outcome interweave among themselves in the ethics of economic agents, with the capacity of generating a “virtue cycle”: when the virtuous ideas become socially accepted, or simply the society realizes that it needs them for the societal or the environmental harmony, their main lines are integrated into the rules that govern society. Finally, this process generates practical results. If they turn out to be successful, their success reinforces the social acceptance of virtues. Thus, the vertical pluralism generates a twofold effect: virtue once implemented generates results, and results contribute to stress values. The horizontal pluralism means that each step of the vertical framework admits different approaches, often associated with religion or philosophy. From the point of view of financial markets, the regulation needed to make them efficient claims for an ethics based on duty that, in turn, interacts with utilitarianism: market agents ought to assume the duty of contributing to efficiency and, once efficiency improves, it gains wider acceptance as a desirable goal.
Relating ethical pluralism with the three pillars of sustainability, each pillar assumed as a single goal would fit with the utilitarian conception of ethics simply by optimizing the consequences of each decision for this pillar. Nevertheless, taking one pillar as a goal and the other two pillars as constraints, or looking for a satisfactory combination of the three pillars, requires assuming the three ethical approaches. The duty approach leads to making decisions according to the rules of the laws that regulate the financial system, the environment, and the social relationships. The positive attitude to the law that stems from ethics based on duty spurs the development of strategies that, far from attempting to skip the law, focus on optimizing decisions in the framework of the law and sharing its goals. The intergenerational dilemmas involved in the enlarged concept of sustainability make even more necessary the interaction among virtue, duty, and outcomes. Utilitarianism, i.e., the focus on outcomes, leads to center on present generations while virtue leads to favoring future generations and duty raises the need for achieving a fair trade-off.
5.2. Ethics and Sustainability in the Financial System
To analyze the role of ethics in the financial system in the light of sustainability, it is worth considering the four levels that Epstein [80] (p. 584) distinguishes in Business Ethics:
- (a)
- Macro or systemic: the nature and performance of total political economics.
- (b)
- Intermediate: the conduct of collective business actors.
- (c)
- Organizational: policies and actions of specific firms.
- (d)
- Individual: behavior of identifiable human actors.
Adapting this classification to the financial market, we can assimilate the systemic ethics to the ethics of the financial system as a whole, the intermediate ethics to the ethics of finance industry, ethics of organizations to the one of institutional investors and corporations who issue securities and, finally, the ethics of individuals to the ethics of portfolio managers and individual investors. These four levels of ethics show an interaction among them that can be analyzed from the top-down and the bottom-up perspectives. The ethics incorporated in the rules of the financial system, and in the conduct of its managers and controllers, is transmitted as a requirement to the whole financial industry, to each one of the firms that belong to it, and to the individuals who invest in the financial market or work in it at different levels. However, ethics does not flow only from the top to the bottom of the system because the opposite flow also takes place and can be even more critical. The ethical convictions and behavior of investors and portfolio managers condition the ethics of the financial firms and the financial industry and, through them, the whole financial system. From this perspective, we can analyze the ethical duties of the different market agents, starting by revising the various responsibilities that stem from their positions in the financial system. Personal investors only depend on themselves, i.e., they are not responsible before third parties. Portfolio managers respond before the financial institutions they work for. Financial institutions, in turn, are responsible before the market regulators and, of course before the investors whose savings they manage. Gatekeepers, as rating agencies, data providers and market analysts respond before the users of their information. In this set of responsibilities, three different links can be identified: the employee–employer relationship that relates portfolio managers to financial institutions, the customer–provider relationship between investors and financial institutions, and, finally, the regulated–regulator relationship that refers mainly financial institutions with market regulators, but also implies gatekeepers.
Individual investors have the final decision on the securities or portfolios, including investment and pension funds if the case, in which they invest. Their selection depends on their goals and their psychology, but also on the information they have and on their financial education. The complexity of the financial world centers the ethics of individual investors in three points: assuming the goals of sustainability and on seeking responsible advice plus reliable information. In general terms, individual investors can be supposed to be aware of the sustainability challenges and, thus, include them in the financial products that they finally choose. Thus, central in their decisions ought to be selecting securities issued by sustainable corporations and requiring sustainable investment practices to investment funds. A predominant feature of individual investors is that they are not subject to any external performance evaluation. In short, they only are responsible before themselves. The legitimacy of maximizing their wealth does not exempt them from the responsibility of investing sustainably, and of making decisions from the perspective of critical thinking.
Unlike individual investors, portfolio managers are assumed to be experts on financial markets. Ethics requires them to have a reasonable knowledge of environmental and social sustainability because portfolio selection cannot put sustainability aside when regarded from the ethics point of view. Nevertheless, portfolio managers are not entirely free on their choices. They are subject to the constraints imposed by the investment industry on the assets’ composition of the investment funds they manage. In fact, they are evaluated according to the performances measures also decided by the investment industry. These measures do not include often sustainability scores. Therefore, although the importance that their decisions have for sustainability, portfolio managers are only responsible for their choices in the framework of the funds’ rules. Their central ethical commitments can be summarized as informing investors loyalty, building up sustainable portfolios, discarding unsustainable investments/securities, avoiding the irrational decisions depicted by behavioral finance, avoid short-termism, and focus active investing in price discovery.
The investment industry occupies the central position in the ethics of investments because it designs the financial products and decides the rules of performance measurement. Thus, it builds up the choices that individual investors face and establishes the goals that portfolio managers must achieve. The development of sustainable funds, together with their acceptance by investors, has constituted excellent advance support of a sustainable society. Passive investing, i.e., portfolios that track the financial market, has been praised by finance theory as the best long-run investment strategy. Obviously, it discards the investment funds becoming activists in corporate management. There is, notwithstanding, a crucial difference with the passive investment consequences on financial and environmental and social sustainability. Any negative financial consequence of passive investment is supported by the final investor and for the portfolio manager whose performance reduces. However, any adverse environmental or social consequence of passive investing is supported by the whole society. Adapting passive investment to the requirements of sustainability is a problem to be solved, probably by excluding unsustainable securities from passive portfolios. Although these remaining challenges, the sensitivity that the investment industry is currently showing on sustainability issues can be regarded as a relevant advance for the implementation of the SDGs. Summing up, the ethical behavior of the investment industry means to establish fair performance rules that prevent portfolio managers from falling into herding and the other irrational points signaled by behavioral finance, publish honest information on their products, analyze the financial needs of their customers, promote financial products to finance sustainable projects, and looking for leading the financial market to sustainable efficiency. Appropriate corporate governance of financial institutions that assumes ethics and sustainability as institutional goals is essential for the ethics of the financial system. The ethical behavior of their employees must be defined in such a way that their loyalty to the institution incorporates the environmental and social goals stated in their strategy.
From the sustainability point of view, ethics requires that market analysts do not limit their studies to value creation and financial sustainability of corporations. There are two reasons for extending them to environmental and financial sustainability. The first one is strictly focused on corporate value: the need for incorporating the environmental and social risks to the securities analysis, considering, as well, their interaction with reputational risk. However, ethics also requires that financial analysts center their attention into corporate sustainability analysis through their contributions to sustainability stock market indexes and rankings, among others. The solvency grades provided by the rating agencies are not enough in the face of sustainability challenges. Environmental and social ratings are also needed. Furthermore, the contingent costs of adapting corporations to sustainability also must be considered in the analysis of solvency. Probably, an analysis of the social sustainability of the subprime mortgages would have contributed to mitigating the real estate bubble.
The sustainable financial system, as defined by the Principles for Responsible Investment [73], obviously must be based on ethics. However, the six PRI principles are not equally related to the ethical commitments of each category of market agents. A brief analysis of the complexity involved in these relationships contributes to clarify the path for advancing in sustainable investing. In fact, these principles mainly concern the financial industry, but its practical applicability hardly can be conceived without the compromise of the other market agents. Principle 1 (“we will incorporate ESG issues into investment analysis and decision-making processes”) concerns the design of financial products and strategies together with adjusting the performance criteria to ESG issues. The investment industry decides the products and the performance measures, but the practical development of the strategies by financial managers conditions the equilibrium among the three sustainability pillars. Individual investors, in turn, must add ESG into their preferences when selecting financial products. Principle 2 (“we be active owners and incorporate ESG issues into our ownership policies and practices”) propels the direct control of institutional investors in the corporations in which they have invested by their own or on behalf of their customers. This principle arouses the question of whether active investing can be limited to ESG or it would focus on the whole corporate strategy. The activity of individual investors should be centered on revising whether the management of their funds reasonably follows the rules of ESG. Principle 3 (“we will seek appropriate disclosure on ESG issues by the entities in which we invest”) concerns the investment industry in respect of the corporations in which its securities they invest, and individual investors in respect of the supply of the investment industry. Principle 4 (“we will promote acceptance and implementation of the Principles within the investment industry”), apart from concerning the investment industry itself, indirectly suggests that individual investors should focus their demand on sustainable financial products. Furthermore, market analysts have a central role in analyzing how the investment industry puts its products into line with the requirements of sustainability. Principle 5 (“we will work together to enhance the effectiveness in implementing the Principles”) centrally concerns the investment industry but also requires the compromise of portfolio managers and the practical support of individual investors. Finally, Principle 6 (“we will each report on our activities and progress towards implementing the Principles”) mirrors a compromise of the financial institutions that assume the PRI but, at the same time, requires an active attitude of individual investors on the sustainability progress, and the constant supervision and analysis of gatekeepers.
In themselves, the SDGs can be regarded as a matter of macro-ethics, mainly founded on organizational ethics. It can be argued, notwithstanding, that their achievement requires individual ethics in the real market and the financial market, i.e., the ethics of consumers and individual investors. Let us compare organizational ethics (including in it the ethics of portfolio managers, market analysts, and rating agencies) with personal ethics centered on consumers and investors. The former can be surveyed and controlled through the performance analysis of the sustainability results of the organizations under supervision. Conversely, individual ethics falls beyond the control of performance standards, except for the regulatory rules. In a sustainable society, i.e., a society with SDGs implemented, the demand side of ethics corresponds to individuals, namely citizens, while the supply side corresponds to corporations. In other words, individuals must require ethics in real and financial products, while corporations must generate them ethically. In this assertion, ethics and sustainability can be regarded as exchangeable terms.
5.3. Reputation and performance measurement
A significant challenge for the practical applicability of CSR and SRI is the performance measurement and control of their strategies from the sustainability point of view. The degree of fulfilment of international agreements on the environment by the signatory governments shares the same challenge. To become successful, environmental sustainability depends on common international rules that can hardly be implemented as compulsory due to political barriers. The COP21 (Twenty-first conference of the United Nations Framework Convention on Climate Change) has adopted the “pledge and review” control system that obliges to the signatory governments to disclose their progresses towards the targets specified in the treaty, without material penalisations in case of underachievements. However, failures to reach the targets have a negative impact on their reputations. Jacquet and Jamieson [81], analysing this issue, point out that the effectiveness of “pledge and review” lies on “the soft power of reputation”. In reputational terms, reaching the targets should mean high profits, while big underachievements should mean high losses. Taebi and Safari [82] analyse the applicability of the “pledge and review” system to the environmental policies of multinational corporations, which involves two steps: measuring the degree of fulfilment by independent organisations and disclosing it by providing an accurate report. The reliability of this system requires that the disclosure of the corporate environmental performance has an effective impact on the corporate reputational risk by generating either high profits or high loses. In other words, any corporation that does not take its environmental duties seriously is overtly shamed for this reason. Taebi and Safari underline the relevance of shaming for consumer-oriented businesses (B2C, Business-to-Consumers) being less significant for businesses oriented to governments (B2G, Business-to-Governments) than for other businesses (B2B, Business-to-Business). Regarding this problem from the SRI point of view, it can be said that SRI contributes to the effectiveness of “pledge and review” very positively because all listed corporations are analysed in the financial markets. In effect, all of them, apart from being B2C, B2G or B2B, are B2I, i.e., Business-to-Investors. Similar considerations hold for social sustainability.
Although corporate communications on CSR may be prone to emphasise the most robust corporate points on sustainability and to underestimate the weakest ones, the controls on corporate sustainability performance have improved substantially due to the increasing interest on SRI. Most multinational corporations publish audited sustainability reports. In this case, the threat of shaming has a twofold impact on the corporation and the sustainability auditor. The sustainability rankings provided by financial analysts as HIP Investor, RobecoSAM, and Corporate Knights, among others, constitute valuable pieces of information for SRI. Sustainability stock market indexes play a similar role. In 2017, some relevant credit ratings agencies have signed the PRI [83] making official their decision to incorporate in their ratings the effects of Environment, Social and Governance (ESG). Bosch et al. [71] study the information function developed by CSR analysts relating it to the financial market efficiency. Nevertheless, the success of SRI does not wipe away the need of shaming through “pledge and review” when necessary, because SRI strategies are not the unique ones in the world of investments.
6. Discussion and Conclusions
This paper has been aimed at answering the three questions stated in the introduction: How can the secondary market influence corporate sustainability decisions? Why is this influence important? Why is ethics necessary to guarantee this influence? Throughout the text, we have seen how sustainability challenges have changed the ethics of finance from being exclusively centered on finance itself to incorporating the three sustainability pillars. The price determination of financial securities is a process as complex as the financial markets are. Financial ethics shares this complexity. It consists of a process that involves investors (private and institutional), portfolio managers, the investment industry, financial analysts, information providers, rating agencies, organized markets, and market regulators. Ethics has different implications at each one of these levels.
As financial markets have become aware of the sustainability challenges, its way of approaching ethics has experienced a most remarkable evolution. In its classical or old concept, ethics is associated with loyalty or, in other words, to a fair behavior in strictly financial terms. This concept of ethics does not consider sustainability in its scale of values. Its main success would be to make the financial market completely efficient, namely a market whose prices incorporate the whole available information which is fairly used by all market agents. However, this way of conceiving ethics does not have sustainability challenges in mind. In the face of sustainability, financial ethics has evolved from the goal of achieving financial efficiency to attaining a sustainable efficient market, which means an efficient market in terms of the three pillars of sustainability. Capitalism has evolved from an economic system strictly focused on growth achieved through competitive markets to a system that is turning its goal into sustainable growth. The limitations of markets and the need for ethics to overcome their failures have received increasing attention. Among many other contributors, Arrow [9] explicitly introduced the relevance of ethics in economics, Anand and Sen [84] studied the challenge of human development in the framework of economic sustainability, and Porter and Kramer [85] introduced the concept of shared value as a strategic tool to make corporations sustainable together with the whole economic system.
The SDGs can be regarded as a universal reference for the definition of sustainability. Their implementation concerns, at different levels, the whole society: governments, corporations, public institutions, non-governmental organizations, consumers, and investors. The ultimate goal is to make the society sustainable at the different but complementary levels that constitute the triple bottom line. Finance has a central role in the practical application of SDGs. Shiller [20] (p. 239) concluded his book “Finance and the Good Society” by writing: “The key to achieving our goals and enhancing human values is to maintain and continually improve a democratic financial system that takes account of the diversity of human motives and drives … It must be a system that redirects the inevitable human conflicts into a manageable arena, an arena that is both peaceful and constructive”. Obviously, the SDGs constitute an outstanding reference for the building of a good society. The answers to the two questions we asked on SRI when introducing intergenerational sustainability (Section 5.1) have a close link to the concept of good society presented by Shiller. A good society cannot be conceived without both intragenerational and intergenerational sustainability. The mentality developed by SRI is key in this respect and becomes especially relevant from the intergenerational perspective, obviously linked to long-run projects. Corporate investment projects focusing on reducing the effects of climate change, a central point for intergenerational sustainability, needs financing sources that assume not only a long-run horizon but also the risk of receiving lower returns. True SRI leads to evaluate projects and, thus, the securities that finance them, placing sustainability before capital gains. In fact, it means to substitute profit maximisation by finding a satisfactory equilibrium among the three pillars of sustainability. Furthermore, the focus on corporate sustainability created by SRI generates a demand for reliable information on global sustainability challenges and, at the same time, on the environmental and social policies followed by each corporation. By their own nature, stock markets have been leaders on demanding information on macroeconomics and on the economics of corporations. By the same token, the SRI movement demands generic and specific information on sustainability, i.e., information of both the aggregate and the corporate levels. However, the strong points of SRI cannot hide its limitations. The courses of action that cannot be undertaken without high risk for remote generations, in the sense of Kermisch [79], require public supervision and, in some cases, public finance as well. In this respect, the relationship between ethics and discount rates becomes crucial, as shown by Stern [50].
The financial system has the capacity for applying the SDGs but also faces some threats that could hinder to put them into practice. As discussed in Section 3, these threats consist of the variables that rule financial bubbles and short-termism. Transparent and complete information on the relevance of the SDGs for the whole society and the corporate performance, including sustainability rankings, in this respect, are of great importance. The analysis of ESG performance cannot be put aside as well. Performance analysis as an incentive has a barrier in individual investors: professional portfolio managers are sensible to performance rankings because their career depends on them, but individual investors only rely on themselves, in other words, they are free from external evaluations. The study of the incentives for progressing in the practical development of the SDGs is of most interest. Nevertheless, incentives are not enough. As studied by Bowles and Polanía-Reyes [86], incentives never substitute ethics. As Shiller [20] (p. 14) pointed out, the drivers of financial capitalism are real men and women. Therefore, an ethics aware of sustainability and mostly accepted by the society is a necessary condition for turning the SDGs into a reality.
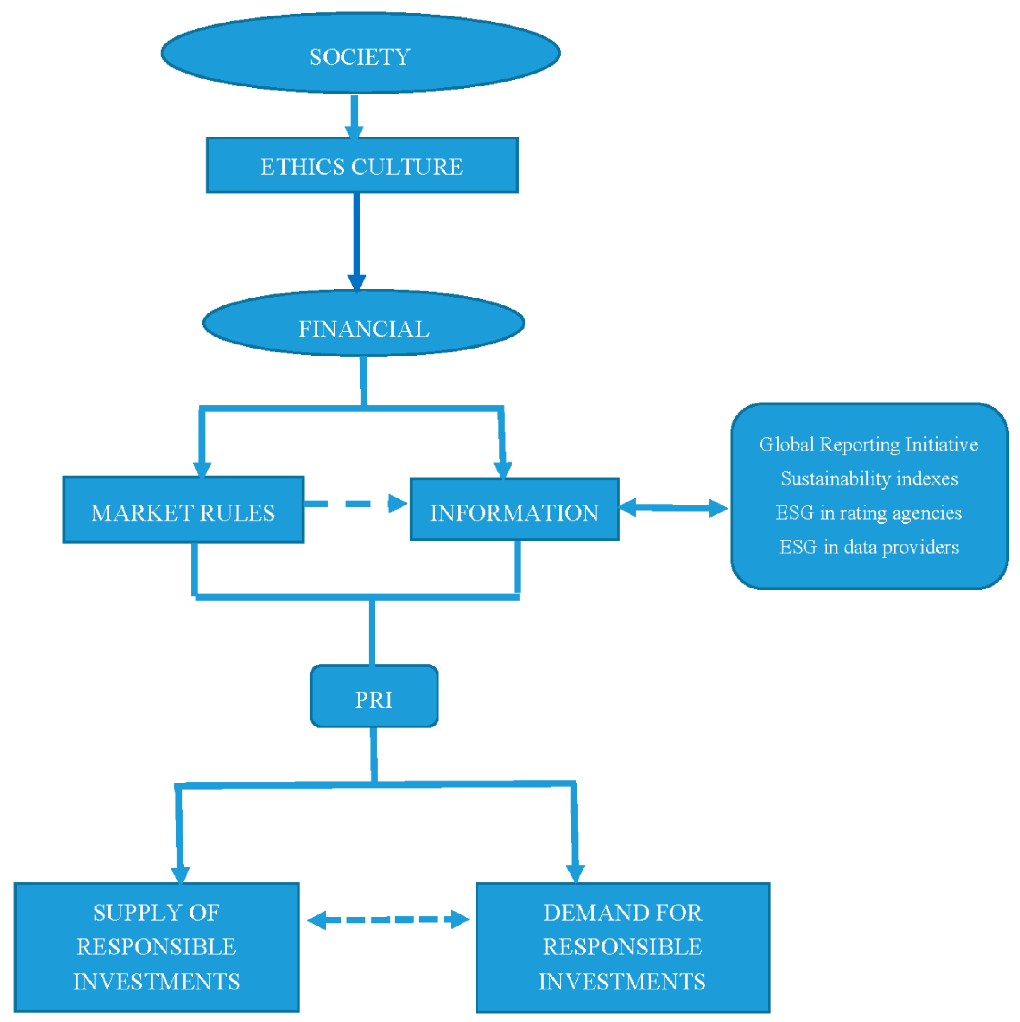
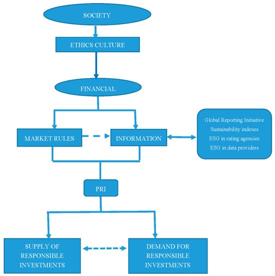
Figure 1 and Figure 2 summarize this paper. Figure 1 summarizes the role of the financial market in support of sustainability in a scenario dominated by an ethical behavior of individuals and corporations. This scenario assumes a real market in which consumers demand sustainable products and services. In a responsible financial market, investors demand securities that finance responsible corporations. Aware of this demand, and sharing the ethics embedded in it, the financial industry creates responsible investment funds, which leads portfolio managers to select sustainable portfolios in the secondary market. This demand is, in turn, transmitted to the primary market, where corporations issue securities that finance sustainable investment projects. Figure 2 depicts the transmission of ethical principles in the financial market. Society generates a culture of ethics that assumes the SDGs as targets to be achieved. This ethical perspective is transmitted to the whole economic system and, thus, to the financial system as part of it. Regulators issue rules on information disclosure and corporate governance focused on the improvement of sustainability. Data providers furnish information on ESG while rating agencies and specialized gatekeepers evaluate the ESG accomplishments of corporations. The Principles for Responsible Investment can be regarded as the application of the SDGs to the financial market. Departing from the rules issued by regulators and the information from data providers, analysts, and rating agencies, investors interact their ethics with the information they have and demand responsible directly and through responsible investment funds. Sharing the same ethical culture, corporations in the primary market and the financial industry in the secondary market generate the supply of responsible investments that satisfy investors’ demand.
Figure 1.
Market ethical coordination in face of sustainability.
Figure 2.
Ethics and sustainability.
Author Contributions
The three authors contributed equally to the manuscript.
Acknowledgments
The authors thank the academic editor, Bernard Taebi, and two anonymous referees for their valuable comments. The usual disclaimer applies.
Conflicts of Interest
The authors declare no conflict of interest.
References
- Margolis, E.; Laurence, S. Concepts. The Stanford Encyclopedia of Philosophy. Edward, N.Z., Ed.; 2014. Available online: https://plato.stanford.edu/archives/spr2014/entries/concepts/ (accessed on 20 April 2018).
- Yehezkel, G. A Model of Conceptual Analysis. Metaphilosophy 2005, 36, 668–687. [Google Scholar] [CrossRef]
- Jackson, F. From Metaphysics to Ethics: A Defence of Conceptual Analysis; Oxford University Press: Oxford, UK, 2000. [Google Scholar] [CrossRef]
- Malkiel, B.G. The Efficient Market Hypothesis and Its Critics. J. Econ. Perspect. 2003, 17, 59–82. [Google Scholar] [CrossRef]
- Shiller, R.J. From Efficient Markets Theory to Behavioral Finance. J. Econ. Perspect. 2003, 17, 83–104. [Google Scholar] [CrossRef]
- Simon, H.A. Rationality as process and as product of thought. Am. Econ. Rev. 1978, 68, 1–16. [Google Scholar]
- Global Sustainable Investment Alliance. Available online: http://www.gsi-alliance.org/ (accessed on 2 April 2018).
- Boulding, K.E. Economics as a moral science. Am. Econ. Rev. 1969, 59, 1–12. [Google Scholar]
- Arrow, K.J. Some Failures of the Economy. In Performance & Progress; Rangan, S., Ed.; Oxford University Press: Oxford, UK, 2015; pp. 38–48. ISBN 978-0-19-879957-3. [Google Scholar]
- Sen, A. Progress and Public Reasoning. In Performance & Progress; Rangan, S., Ed.; Oxford University Press: Oxford, UK, 2015; pp. 151–173. ISBN 978-0-19-879957-3. [Google Scholar]
- Burbidge, D. Space for virtue in the economics of Kenneth J. Arrow, Amartya Sen and Elinor Ostrom. J. Econ. Methodol. 2016, 23, 396–412. [Google Scholar] [CrossRef]
- Sandel, M.J. What Money Can’t Buy: The Moral Limits of the Market; Farrar, Strauss and Giroux: New York, NY, USA, 2012; ISBN 0374533652. [Google Scholar]
- Sandel, M.J. Market Reasoning as Moral Reasoning: Why Economists Should Re-engage with Political Philosophy. J. Econ. Perspect. 2013, 27, 121–140. [Google Scholar] [CrossRef]
- Benatar, S.R.; Daar, A.S.; Singer, P.A. Global health ethics: the rationale for mutual caring. International Affairs 2003, 79, 107–138. [Google Scholar] [CrossRef]
- Okrent, D.; Pidgeon, N. Dilemmas in Intergenerational versus Intragenerational Equity and Risk Policy. Risk Analysis 2000, 20, 759–762. [Google Scholar] [CrossRef] [PubMed]
- Kermisch, C.; Taebi, B. Sustainability, Ethics and Nuclear Energy: Escaping the Dichotomy. Sustainability 2017, 9, 446. [Google Scholar] [CrossRef]
- Wight, J.B. Economics within a Pluralist Ethical Tradition. Rev. Soc. Economy 2014, 72, 417–435. [Google Scholar] [CrossRef]
- Wight, J.B. Ethics in Economics: An Introduction to Moral Frameworks; Stanford University Press: Stanford, CA, USA, 2015; ISBN 978-0-8047-9453-4. [Google Scholar]
- Dembinski, P.H. Ethics and Responsibility in Finance; Routledge: Abingdon, UK, 2017; ISBN 978-1-138-63790-0. [Google Scholar]
- Shiller, R.J. Finance and the Good Society; Princeton University Press: Princeton, CA, USA, 2012; ISBN 978-0-691-15488-6. [Google Scholar]
- Gatewood, R.D.; Carroll, A.B. Assessment of Ethical Performance of Organization Members: A Conceptual Framework. Acad. Manag. Rev. 1991, 16, 667–690. [Google Scholar] [CrossRef]
- Hellsten, S.; Mallin, C. Are “Ethical” or “Socially Responsible” Investments Socially Responsible? J. Bus. Ethics 2006, 66, 393–406. [Google Scholar] [CrossRef]
- Dam, L.; Scholtens, B. Toward a theory of responsible investing: On the economic foundations of corporate social responsibility. Resour. Energy Econ. 2015, 41, 103–121. [Google Scholar] [CrossRef]
- Mackey, A.; Mackey, T.B.; Barney, J.B. Corporate Social Responsibility and firm performance: Investor preferences and corporate strategies. Acad. Manag. Rev. 2007, 32, 817–835. [Google Scholar] [CrossRef]
- Heinkel, R.; Kraus, A.; Zechner, J. The Effect of Green Investment on Corporate Behavior. J. Financ. Quant. Anal. 2001, 36, 431–449. [Google Scholar] [CrossRef]
- Merton, R.C. A Simple Model of Capital Market Equilibrium with Incomplete Information. J. Financ. 1987, 42, 483–510. [Google Scholar] [CrossRef]
- Ballestero, E.; Bravo, M.; Pérez-Gladish, B.; Arenas-Parra, M.; Plà-Santamaria, D. Socially Responsible Investment: A multicriteria approach to portfolio selection combining ethical and financial objectives. Eur. J. Oper. Res. 2012, 216, 487–494. [Google Scholar] [CrossRef]
- Bilbao-Terol, A.; Arenas-Parra, M.; Canal-Fernandez, V.; Bilbao-Terol, C. Selection of Socially Responsible Portfolios Using Hedonic Prices. Oper. Res. Proc. 2012, 28, 51–56. [Google Scholar] [CrossRef]
- Xiao, Y.; Faff, R.; Gharghori, P.; Min, B.-K. The Financial Performance of Socially Responsible Investments: Insights from the Intertemporal CAPM. J. Bus. Ethics 2015, 146, 353–364. [Google Scholar] [CrossRef]
- Lee, D.D.; Faff, R.W. Corporate Sustainability Performance and Idiosyncratic Risk: A Global Perspective. Financ. Rev. 2009, 44, 213–237. [Google Scholar] [CrossRef]
- El Ghoul, S.; Guedhami, O.; Kwok, C.C.Y.; Mishra, D.R. Does corporate social responsibility affect the cost of capital? J. Bank. Financ. 2011, 35, 2388–2406. [Google Scholar] [CrossRef]
- Michaels, A.; Grüning, M. Relationship of corporate social responsibility disclosure on information asymmetry and the cost of capital. J. Manag. 2017, 28, 251–274. [Google Scholar] [CrossRef]
- Goss, A.; Roberts, G.S. The impact of corporate social responsibility on the cost of bank loans. J. Bank. Financ. 2011, 35, 1794–1810. [Google Scholar] [CrossRef]
- Orlitzky, M.; Schmidt, F.L.; Rynes, S.L. Corporate Social and Financial Performance: A Meta-Analysis. Organ. Stud. 2003, 24, 403–441. [Google Scholar] [CrossRef]
- Von Wallis, M.; Klein, C. Ethical requirement and financial interest: A literature review on socially responsible investing. Bus. Res. 2014, 8, 61–98. [Google Scholar] [CrossRef]
- Junkus, J.; Berry, T.D. Socially responsible investing: A review of the critical issues. Manag. Financ. 2015, 41, 1176–1201. [Google Scholar] [CrossRef]
- Revelli, C.; Viviani, J.-L. Financial performance of socially responsible investing (SRI): What have we learned? A meta-analysis. Bus. Ethics 2014, 24, 158–185. [Google Scholar] [CrossRef]
- Derwall, J.; Koedijk, K.; Ter Horst, J. A tale of values-driven and profit-seeking social investors. J. Bank. Financ. 2011, 35, 2137–2147. [Google Scholar] [CrossRef]
- Døskeland, T.; Pedersen, L.J.T. Investing with Brain or Heart? A Field Experiment on Responsible Investment. Manag. Sci. 2016, 62, 1632–1644. [Google Scholar] [CrossRef]
- Riedl, A.; Smeets, P. Why Do Investors Hold Socially Responsible Mutual Funds? J. Financ. 2017, 72, 2505–2550. [Google Scholar] [CrossRef]
- Griskevicius, V.; Tybur, J.M.; Van den Bergh, B. Going green to be seen: Status, reputation, and conspicuous conservation. J. Personal. Soc. Psychol. 2010, 98, 392–404. [Google Scholar] [CrossRef] [PubMed]
- Barnea, A.; Heinkel, R.; Kraus, A. Green investors and corporate investment. Struct. Chang. Econ. Dyn. 2005, 16, 332–346. [Google Scholar] [CrossRef]
- Mackenzie, C.; Rees, W.; Rodionova, T. Do responsible investment indices improve corporate social responsibility? FTSE4Good’s impact on environmental management. Corp. Gov. 2013, 21, 495–512. [Google Scholar] [CrossRef]
- Gond, J.-P.; Piani, V. Enabling Institutional Investors’ Collective Action. Bus. Soc. 2012, 52, 64–104. [Google Scholar] [CrossRef]
- Generation Foundation. Available online: https://www.genfound.org/ (accessed on 2 April 2018).
- Adler, T.; Kritzman, M. The Cost of Socially Responsible Investing. J. Portf. Manag. 2008, 35, 52–56. [Google Scholar] [CrossRef]
- Revelli, C. Socially responsible investing (SRI): From mainstream to margin? Res. Int. Bus. Financ. 2017, 39, 711–717. [Google Scholar] [CrossRef]
- Revelli, C. Re-embedding financial stakes within ethical and social values in socially responsible investing (SRI). Res. Int. Bus. Financ. 2016, 38, 1–5. [Google Scholar] [CrossRef]
- Bosch-Badia, M.-T.; Montllor-Serrats, J.; Tarrazon-Rodon, M.-A. Corporate Social Responsibility: A Real Options Approach to the Challenge of Financial Sustainability. PLoS ONE 2015, 10, e0125972. [Google Scholar] [CrossRef] [PubMed]
- Stern, N. The Economics of Climate Change. American Economic Review 2008, 98, 1–37. [Google Scholar] [CrossRef]
- Singer, P. Ethics and Climate Change: A Commentary on MacCracken, Toman and Gardiner. Environ.Values 2006, 15, 415–422. [Google Scholar] [CrossRef]
- Singer, P. One World Now: The Ethics of Globalization; Yale University Press: New Haven, CT, USA, 2016; ISBN 978-0-300-19605-4. [Google Scholar]
- Harris, J.M.; Rauch, B. Environmental and Natural Resource Economics, 4th ed.; Routledge: Abingdon, UK, 2018; ISBN 978-1-138-65947-6. [Google Scholar]
- Black, F. Noise. J. Financ. 1986, 41, 528–543. [Google Scholar] [CrossRef]
- De Bondt, F.M.; Thaler, R.H. Financial Decision-Making in Markets and Firms: A Behavioral Perspective. In Handbooks in Operations Research and Management Science; Elsevier: Amsterdam, The Netherlands, 1995; pp. 385–410. ISBN 978-0-444-89084-9. [Google Scholar]
- Shleifer, A. Inefficient Markets; Oxford University Press: Oxford, UK, 2000; ISBN 9780198292272. [Google Scholar] [CrossRef]
- Hirshleifer, D. Behavioral Finance. Ann. Rev. Financ. Econ. 2015, 7, 133–159. [Google Scholar] [CrossRef]
- Barberis, N.; Thaler, R.H. A Survey of Behavioral Finance. In Advances in Behavioral Finance, Volume II; Thaler, R.H., Ed.; Princeton University Press: Princenton, NJ, USA, 2005; pp. 1–76. ISBN 9781400829125. [Google Scholar]
- Malkiel, B. A Random Wak Down Wall Street; W.W. Norton: New York, NY, USA, 2015; ISBN 978-0-393-24611-7. [Google Scholar]
- Charness, G.; Gneezy, U. Portfolio Choice and Risk Attitudes: An Experiment. Econ. Inq. 2010, 48, 133–146. [Google Scholar] [CrossRef]
- Dunlap, R.E.; Jacques, P.J. Climate Change Denial Books and Conservative Think Tanks. Am. Behav. Sci. 2013, 57, 699–731. [Google Scholar] [CrossRef] [PubMed]
- Janis, I. Groupthink. IEEE Eng. Manag. Rev. 2008, 5, 36. [Google Scholar] [CrossRef]
- Fielding, K.S.; Hornsey, M.J.; Swim, J.K. Developing a social psychology of climate change. Eur. J. Soc. Psychol. 2014, 44, 413–420. [Google Scholar] [CrossRef]
- Kahneman, D.; Tversky, A. Prospect Theory: An Analysis of Decision under Risk. Econometrica 1979, 47, 263–291. [Google Scholar] [CrossRef]
- Thaler, R.H. Misbehaving: The Making of Behavioral Economics; W.W. Norton: New York, NY, USA, 2016; ISBN 039335279X. [Google Scholar]
- Haldane, A.G. The Costs of Short-termism. Politic. Q. 2015, 86, 66–76. [Google Scholar] [CrossRef]
- Rappaport, A. Saving Capitalism from Short-Termism; McGraw-Hill: New York, NY, USA, 2012; ISBN 978-0-07-173636-7. [Google Scholar]
- Goldin, I.; Lamy, P. Overcoming Short-Termism: A Pathway for Global Progress. Wash. Q. 2014, 37, 7–24. [Google Scholar] [CrossRef]
- Oxford Martin Commission. Now for the Long Term; The Report of the Oxford Martin Commission for Future Generations; University of Oxford: Oxford, UK, 2013; ISBN 978-0-9927411-1-2. [Google Scholar]
- Maimbo, S.M.; Zadek, S. Roadmap for a Sustainable Financial System; United Nations Environment Programme: Nairobi, Kenya; The World Bank Group: Washington, DC, USA, 2017; Available online: http://wedocs.unep.org/bitstream/handle/20.500.11822/22282/Roadmap_Sustainable_Financial_System_ES.pdf?sequence=1&isAllowed=y (accessed on 10 May 2018).
- Bosch-Badia, M.-T.; Montllor-Serrats, J.; Tarrazon-Rodon, M.-A. Efficiency and Sustainability of CSR Projects. Sustainability 2017, 9, 1714. [Google Scholar] [CrossRef]
- UNEP Finance Initiative, UN Global Compact. Principles for Responsible Investment. 2017. Available online: https://www.unpri.org/download?ac=1534 (accessed on 2 April 2018).
- Principle for Responsible Investment. Sustainable Financial System: Nine Priorities to Address. 2017. Available online: https://www.unpri.org/Uploads/k/f/q/sustainable-financial-system-nine-priority-conditions-to-address.pdf (accessed on 5 May 2018).
- Collomb, B. Trust and Power; Performance & Progress; Rangan, S., Ed.; Oxford University Press: Oxford, UK, 2015; pp. 462–475. ISBN 978-0-19-879957-3. [Google Scholar]
- Shafer-Landau, R. Ethical Theory: An Anthology; Wiley-Blackwell: Chichester, UK, 2013. [Google Scholar]
- Blaug, M. Is competition such a good thing? Static efficiency versus dynamic efficiency. Rev. Ind. Organ. 2001, 19, 37–48. [Google Scholar] [CrossRef]
- Arrow, K.J.; Dasgupta, P.; Goulder, L.H.; Mumford, K.J.; Oleson, K. Sustainability and the measurement of wealth. Environ. Dev. Econ. 2012, 17, 317–353. [Google Scholar] [CrossRef]
- Barry, B. Sustainability and Intergenerational Justice. In Fairness and Futurity; Oxford University Press: Oxford, UK, 1999; pp. 3–117. [Google Scholar]
- Kermisch, C. Can today’s decisions really be future-proofed? Nature 2016, 530, 383. [Google Scholar] [CrossRef] [PubMed]
- Epstein, E.M. Business ethics, Corporate Good Citizenship and the Corporate Social Policy Process: A view from the United States. J. Bus. Ethics 1989, 8, 583–595. [Google Scholar] [CrossRef]
- Jacquet, J.; Jamieson, D. Soft but significant power in the Paris Agreement. Nature Climate Change 2016, 6, 643–646. [Google Scholar] [CrossRef]
- Taebi, B.; Safari, A. On Effectiveness and Legitimacy of “Shaming” as a Strategy for Combatting Climate Change. Sci. Eng. Ethics 2017, 23, 1289–1306. [Google Scholar] [CrossRef] [PubMed]
- Principles for Responsible Investment. Shifting Perceptions: ESG, Credit Risk, and Ratings. Part 1. 2017. Available online: https://www.unpri.org/fixed-income/shifting-perceptions-esg-credit-risk-and-ratings-part-1-the-state-of-play/78.article (accessed on 5 May 2018).
- Anand, S.; Sen, A. Human Development and Economic Sustainability. World Dev. 2000, 28, 2029–2049. [Google Scholar] [CrossRef]
- Porter, M.E.; Kramer, M.R. Creating Shared Value. Harv. Bus. Rev. 2011, 89, 2–17. [Google Scholar]
- Bowles, S.; Polanía-Reyes, S. Economic Incentives and Social Preferences: Substitutes or Complements? J. Econ. Lit. 2012, 50, 368–425. [Google Scholar] [CrossRef]
© 2018 by the authors. Licensee MDPI, Basel, Switzerland. This article is an open access article distributed under the terms and conditions of the Creative Commons Attribution (CC BY) license (http://creativecommons.org/licenses/by/4.0/).

