Multidisciplinary Investigation of the Imperial Gates of the 17th Century Wooden Church in Sălișca, Cluj County, Romania
Abstract
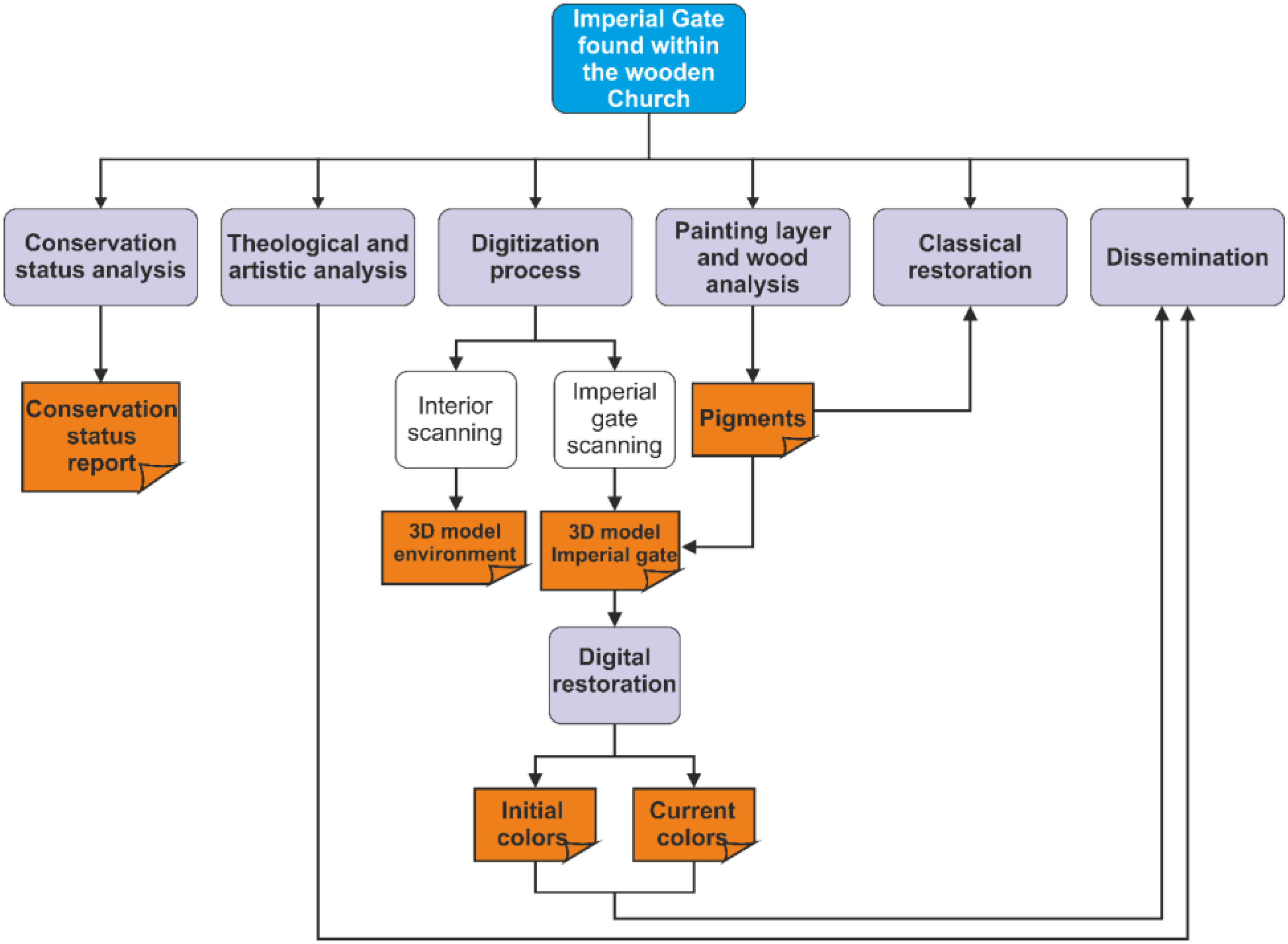
1. Introduction
2. Investigation Methods
3. Results
3.1. XRF Results
3.2. FTIR Results
3.3. Digitization
4. Discussion and Conclusions
Supplementary Materials
Author Contributions
Acknowledgments
Conflicts of Interest
References
- Iorga, N. Istoria Bisericii Româneşti şi a Vietii Religioase a Românilor; Tip. “Neamul Romǎnesc”: Valenii de Munte, Romania, 1908; Volume 1. [Google Scholar]
- Thomas, B.; Thomas, S.; Powell, L. The development of key characteristics of welsh island cultural identity and sustainable tourism in wales. Sci. Cult. 2017, 3, 23–39. [Google Scholar]
- Romana, P. Biserica Românească din Transilvania în Secolele XIV–XVIII. Available online: http://patriarhia.ro/iii-b-biserica-romaneasca-din-transilvania-in-secolele-xiv-xviii-155.html (accessed on 16 January 2018).
- 7MostEndangered. Wooden Churches in Southern Transylvania and Northern Oltenia, Romania. Available online: http://7mostendangered.eu/2014/05/04/wooden-churches-in-southern-transylvania-and-northern-oltenia-romania/ (accessed on 24 January 2018).
- Pădurean, A.; Herineanu, H. Protopopiatul Ortodox Român Dej; Editura Renașterea: Cluj-Napoca, Romania, 2010. [Google Scholar]
- Nicolae, S. Biserici de lemn din podișul transilvano-someșean. In Monumente Istorice și de Artă Religioasă din Arhiepiscopia Vadului, Feleacului și Clujului; Pascu, Ș., Vataşianu, V., Porumb, M., Maramureșanul, J.C., Bărbulescu, M., Sabău, N., Mândrescu, G., Tarnovschi, B., Morar, A., Toș, I., Eds.; Editura Arhiepiscopiei Ortodoxe a Vadului, Feleacului și Clujului: Cluj-Napoca, Romania, 1982. [Google Scholar]
- Shugar, A.N.; Mass, J.L. Handheld XRF for Art and Archaeology; Leuven University Press: Leuven, Belgium, 2012; Volume 3. [Google Scholar]
- Derrick, M.R.; Stulik, D.; Landry, J.M. Infrared Spectroscopy in Conservation Science; Getty Publications: Los Angeles, CA, USA, 2000. [Google Scholar]
- Liritzis, I.; Al-Otaibi, F.; Kilikoglou, V.; Perdikatsis, V.; Polychroniadou, E.; Drivaliari, A. Mortar analysis of wall painting at amfissa cathedral for conservation—Restoration purposes. Mediterr. Archaeol. Archaeom. 2015, 15, 301–311. [Google Scholar]
- Sackler, A.M. Scientific Examination of Art: Modern Techniques in Conservation and Analysis; The National Academies Press: Atlanta, GA, USA, 2005. [Google Scholar]
- Marutoiu, C.; Laura, T.; Toader, V.-D.; Moldovan, Z.; Turza, A.I.; Tanaselia, C.; Bratu, I. Scientific investigation of pigments employed for crucifixion processional flag painting from the ethnographic museum of transylvania heritage. Stud. Univ. Babes-Bolyai Chem. 2013, 58, 161–172. [Google Scholar]
- Bratu, I.; Siluan, M.; Măruţoiu, C.; Kacso, I.; Garabagiu, S.; Măruţoiu, V.; Tănăselia, C.; Popescu, D.; Postolache, D.; Pop, D. Science applied for the investigation of Imperial Gate from eighteenth century wooden church of Nicula monastery. J. Spectrosc. 2017, 6167856. [Google Scholar] [CrossRef]
- Bratu, I.; Marutoiu, C.; Moldovan, Z.; Marutoiu, V.C.; Trosan, L.; Pop, D.T.; Sandu, I.C.A. Scientific investigation of the Saint Elijah’s icon from Dragus Village, Brasov County for its preservation and restoration. Rev. Chim. 2015, 66, 1628–1631. [Google Scholar]
- Baciu, A.; Moldovan, Z.; Bratu, I.; Marutoiu, O.; Kacsó, I.; Glajar, I.; Hernanz, A.; Marutoiu, C. Comparative study of the painting materials of a series of orthodox icons on wooden and glass support from Transylvania. Curr. Anal. Chem. 2010, 6, 53–59. [Google Scholar] [CrossRef][Green Version]
- Bratu, I.; Moldovan, Z.; Kacso, I.; Marutoiu, C.; Trosan, L.; Marutoiu, V.C. A transylvanian diptych wooden icon: Wooden support and painting materials investigations. Rev. Chim. 2013, 64, 524–528. [Google Scholar]
- Bratu, I.; Marutoiu, C.; Trosan, L.; Moldovan, Z.; Kacso, I.; Toader, D. Complex investigation of component materials of triptych icon “mother of god” from the patrimony of Ethnographic Museum of Transylvania. Rev. Roum. Chim. 2014, 59, 1003–1008. [Google Scholar]
- Marutoiu, C.; Grapini, S.; Baciu, A.; Miclaus, M.; Marutoiu, V.; Dreve, S.; Kacso, I.; Bratu, I. Scientific investigations of a 16th century stall belonging to the Evangelic Church in Bistriţa, Bistriţa-Năsăud County, Romania. J. Spectrosc. 2012, 2013, 957456. [Google Scholar] [CrossRef]
- Marutoiu, C.; Bratu, I.; Trifa, A.; Botis, M.; Marutoiu, V. Ftir analysis of painting materials from the Church Saint Paraschiva, of Poienile Izei, Maramures, Romania. Int. J. Conserv. Sci. 2011, 2, 29–35. [Google Scholar]
- Hernanz, A.; Bratu, I.; Marutoiu, O.; Marutoiu, C.; Gavira-Vallejo, J.; Edwards, H. Micro-raman spectroscopic investigation of external wall paintings from St. Dumitru’s Church, Suceava, Romania. Anal. Bioanal. Chem. 2008, 392, 263–268. [Google Scholar] [CrossRef] [PubMed]
- Alin, T.R.; Măruţoiu, C.; Şanta, G.; Bratu, I.; Măruţoiu, V.C. Research on the mural paintings from the church saints archangels, from the Village of Aşchileu Mic, County of Cluj. Eur. J. Sci. Theol. 2013, 9, 169–177. [Google Scholar]
- Marutoiu, C.; Nica, L.; Bratu, I.; Marutoiu, O.F.; Moldovan, Z.; Neamtu, C.; Gardan, G.; Rauca, A.; Sandu, I.C.A. The scientific investigation of the Imperial Gates belonging to Sanmihaiul Almasului Wooden Church (1816). Rev. Chim. 2016, 67, 1739–1744. [Google Scholar]
- Măruţoiu, C.; Bratu, I.; Troşan, L.; Neamtu, C.; Măruţoiu, V.; Pop, D.; Tănăselia, C.; Garabagiu, S. Scientific investigation of the imperial gates belonging to the Wooden Church from Săcel, Turda County, Romania. Spectrochim. Acta Part A Mol. Biomol. Spectrosc. 2016, 152, 311–317. [Google Scholar] [CrossRef] [PubMed]
- Marutoiu, C.; Bratu, I.; Nemes, O.; Dit, I.-I.; Comes, R.; Tanaselia, C.; Falamas, A.; Miclaus, M.; Marutoiu, V.; Moraru, R. Instrumental analysis of materials and topology of the imperial gates belonging to the Apahida Wooden Church, Cluj County. Vib. Spectrosc. 2017, 89, 131–136. [Google Scholar] [CrossRef]
- Marutoiu, C.; Bratu, I.; Budu, A.M.; Santa, G.; Marutoiu, O.F.; Neamtu, C.; Tanaselia, C.; Kacso, I.; Sandu, I.C.A. Evaluation of conservation state by analysis of imperial gates’ constituent materials belonging to A Aschileu Mic Wooden Church, Cluj County. Rev. Chim. 2015, 66, 992–996. [Google Scholar]
- Salama, K.; Ali, M.; El-Shiekh, S. Reconstruction of monastery Saint Jeremiah computer-aided design model. Sci. Cult. 2017, 3, 4. [Google Scholar]
- Comes, R. Haptic devices and tactile experiences in museum exhibitions. J. Anc. Hist. Archaeol. 2016, 3, 61–64. [Google Scholar] [CrossRef]
- Neamtu, C.; Comes, R. Methodology to create digital and virtual 3D artefacts in archaeology. J. Anc. Hist. Archaeol. 2016, 3, 65–74. [Google Scholar] [CrossRef]
- Glavcheva, Z.; Yancheva, D.; Kancheva, Y.; Velcheva, E.; Stamboliyska, B. Development of ftir spectra database of reference art and archaeological materials. Bulg. Chem. Commun. 2014, 46, 164–169. [Google Scholar]
- Buna, Z.; Popescu, D.; Comes, R.; Badiu, I.; Mateescu, R. Engineering cad tools in digital archaeology. Mediterr. Archaeol. Archaeom. 2014, 14, 83–91. [Google Scholar]
- D’Agnano, F.; Balletti, C.; Guerra, F.; Vernier, P. Tooteko: A case study of augmented reality for an accessible cultural heritage. Digitization, 3D printing and sensors for an audio-tactile experience. Int. Arch. Photogramm. Remote Sens. Spat. Inf. Sci. 2015, 40, 207. [Google Scholar] [CrossRef]
- Bratu, I.; Paduraru, M.; Marutoiu, C.; Pop, S.S.F.; Kacso, I.; Tanaselia, C.; Marutoiu, O.F.; Sandu, I.C.A. Multianalytical study on two wooden icons from the beginning of the eighteenth century evaluation of conservation state. Rev. Chim. 2016, 67, 2383–2388. [Google Scholar]
- Dragomir, M.; Banyai, D.; Dragomir, D.; Popescu, F.; Criste, A. Efficiency and resilience in product design by using morphological charts. Energy Procedia 2016, 85, 206–210. [Google Scholar] [CrossRef][Green Version]
- Sorin, P.; Diana, P.; Mihai, D. Creativity, idea management and innovation-prerequisites for new product development in a furniture start-up. In Proceedings of the 2014 International Conference on Production Research-Regional Conference Africa, Europe and the Middle East and 3rd International Conference on Quality and Innovation in Engineering and Management, Cluj-Napoca, Romania, 1–5 July 2014. [Google Scholar]
- Scurtu, L.-I.; Ștefan, B.; Dragomir, M. Optimization methods applied in CAD based furniture design. Acta Tech. Napoc.-Ser. Appl. Math. Mech. Eng. 2015, 58, 559–562. [Google Scholar]
- Tsiafaki, D.; Michailidou, N. Benefits and problems through the application of 3D technologies in archaeology: Recording, visualisation, representation and reconstruction. Sci. Cult. 2015, 1, 37–45. [Google Scholar]
- Liritzis, I.; Al-Otaibi, F.M.; Volonakis, P.; Drivaliari, A. Digital technologies and trends in cultural heritage. Mediterr. Archaeol. Archaeom. 2015, 15, 313–332. [Google Scholar]
- Liritzis, I.; Pavlidis, G.; Vosynakis, S.; Koutsoudis, A.; Volonakis, P.; Petrochilos, N.; Howland, M.D.; Liss, B.; Levy, T.E. Delphi4delphi: First results of the digital archaeology initiative for ancient Delphi, Greece. Antiquity 2016, 90, e4. [Google Scholar] [CrossRef][Green Version]
- Hatzopoulos, J.N.; Stefanakis, D.; Georgopoulos, A.; Tapinaki, S.; Pantelis, V.; Liritzis, I. Use of various surveying technologies to 3D digital mapping and modelling of cultural heritage structures for maintenance and restoration purposes: The tholos in Delphi, Greece. Mediterr. Archaeol. Archaeom. 2017, 17, 311–336. [Google Scholar]
- Korytkowski, P.; Olejnik-Krugly, A. Precise capture of colors in cultural heritage digitization. Color Res. Appl. 2017, 42, 333–336. [Google Scholar] [CrossRef]
- Piccialli, F.; Chianese, A. Cultural heritage and new technologies: Trends and challenges. Pers. Ubiquitous Comput. 2017, 21, 187–189. [Google Scholar] [CrossRef][Green Version]
- Casteret, J.J. Digitisation as a “place” of safeguarding for the intangible cultural heritage. In Situ Rev. Patrim. 2017, 33. [Google Scholar] [CrossRef]
















| mg/kg | Fe | As | Ag | Hg | Pb | |
|---|---|---|---|---|---|---|
| Gate no.1 | blank wood | <LOD | 2423 | <LOD | 66 | 22 |
| Gate no.1 | green | 1364 | 4092 | <LOD | <LOD | 363 |
| Gate no.1 | red | 846 | 4268 | <LOD | 283 | 17804 |
| Gate no.1 | brown | 36442 | 631 | <LOD | <LOD | 336 |
| Gate no.1 | aura | 2598 | 251 | 579 | <LOD | 583 |
| Gate no.1 | aura contour | 2516 | 346 | 377 | <LOD | 723 |
| Gate no.1 | black | 5035 | 862 | 77 | 46 | 2789 |
| Gate no.1 | green casement | 1132 | 4930 | <LOD | 70 | 122 |
| Gate no.1 | lower aura | 2978 | 124 | 145 | <LOD | 265 |
| Gate no.1 | lower aura contour | 2509 | 176 | 422 | <LOD | 306 |
| Gate no.1 | lower green | 1828 | 7003 | <LOD | 101 | 227 |
| Gate no.1 | ochre | 1071 | 8452 | <LOD | 370 | 42888 |
| Gate no.1 | lower white | 518 | 6843 | <LOD | 463 | 30326 |
| Gate no.1 | lower casement | 1766 | 7562 | <LOD | 77 | 149 |
| Gate no.1 | lower ochre | 530 | 4715 | <LOD | 381 | 19924 |
| Gate no.1 | lower black | 756 | 5863 | <LOD | 529 | 26837 |
| Gate no.2 | red | 17853 | 4430 | <LOD | 337 | 17264 |
| Gate no.2 | green casement | 1147 | 5065 | <LOD | 73 | 98 |
| Gate no.2 | yellow | 685 | 1287 | <LOD | 119 | 5111 |
| Gate no.2 | red | 914 | 6447 | <LOD | 511 | 29296 |
| Gate no.2 | lower red | 5241 | 4207 | <LOD | 400 | 18801 |
| Color | Composition |
|---|---|
| Red-white | O-H stretching of gypsum (3423 cm−1), aliphatic (2924 and 2856 cm−1) H-O-H bending (1639 cm−1), proteins (1639 and 1543 cm−1), lead carbonate (1400 cm−1); gypsum (1154, 1129, 615, and 595 cm−1), red lead (512 and 454 cm−1) |
| Blue-white | Gypsum (3416, 1623, 1156, 1124, 615, and 595 cm−1), traces of aliphatics, traces of Prussian blue (2133 cm−1) |
| Brown-white | Gypsum (3416, 1622, 1156, 1124, 615, and 595 cm−1), proteins (1649 and 1541 cm−1), traces of red lead (514 and 474 cm−1) |
| Black-white | Gypsum (3543, 3405, 1621, 1154, 1129, 615, and 595 cm−1), protein (1541 and 1322 cm−1), aliphatic (2924 and 2856 cm−1), lead carbonate (1403 and 673 cm−1) |
| Grey-white | Gypsum (3543, 3405, 1621, 1154, 1129, 615, and 595 cm−1), traces of lead carbonate (1399 and 673 cm−1), protein (1542 cm−1) |
| Green-wood | Gypsum (3543, 3405, 1621, 1154, 1129, 615, and 595 cm−1), protein (1657, 1541, and 1322 cm−1), aliphatic (2926 and 2856 cm−1), lead carbonate (1403 and 674 cm−1), Prussian blue (2133 cm−1), red lead (512 and 465 cm−1) |
| Green-cream | Gypsum (3543, 3405, 1621, 1154, 1129, 615, and 595 cm−1), protein (1655, 1542, and 1322 cm−1), aliphatic (2926 and 2856 cm−1), lead carbonate (1403 and 674 cm−1), Prussian blue (2133 cm−1), red lead (512 and 465 cm−1) |
© 2018 by the authors. Licensee MDPI, Basel, Switzerland. This article is an open access article distributed under the terms and conditions of the Creative Commons Attribution (CC BY) license (http://creativecommons.org/licenses/by/4.0/).
Share and Cite
Neamtu, C.; Marutoiu, V.C.; Bratu, I.; Marutoiu, O.F.; Marutoiu, C.; Chirilă, I.; Dragomir, M.; Popescu, D. Multidisciplinary Investigation of the Imperial Gates of the 17th Century Wooden Church in Sălișca, Cluj County, Romania. Sustainability 2018, 10, 1503. https://doi.org/10.3390/su10051503
Neamtu C, Marutoiu VC, Bratu I, Marutoiu OF, Marutoiu C, Chirilă I, Dragomir M, Popescu D. Multidisciplinary Investigation of the Imperial Gates of the 17th Century Wooden Church in Sălișca, Cluj County, Romania. Sustainability. 2018; 10(5):1503. https://doi.org/10.3390/su10051503
Chicago/Turabian StyleNeamtu, Calin, Victor Constantin Marutoiu, Ioan Bratu, Olivia Florena Marutoiu, Constantin Marutoiu, Ioan Chirilă, Mihai Dragomir, and Daniela Popescu. 2018. "Multidisciplinary Investigation of the Imperial Gates of the 17th Century Wooden Church in Sălișca, Cluj County, Romania" Sustainability 10, no. 5: 1503. https://doi.org/10.3390/su10051503
APA StyleNeamtu, C., Marutoiu, V. C., Bratu, I., Marutoiu, O. F., Marutoiu, C., Chirilă, I., Dragomir, M., & Popescu, D. (2018). Multidisciplinary Investigation of the Imperial Gates of the 17th Century Wooden Church in Sălișca, Cluj County, Romania. Sustainability, 10(5), 1503. https://doi.org/10.3390/su10051503

