Abstract
A conceptual framework combining the Multiple Streams Approach and the policy implementation theory was used to explain variations of environmental target performance in China. This paper suggests that strong political attention is not a necessary condition for high target performance, and favorable institutional context may play a decisive role in facilitating performance when political attention is missing. The study concludes that if there is a good fit of policy to problem, but an absence of political attention, high performance is likely to be achieved when the institutional context is hierarchical and centralized, or when goals are aligned in the context that is decentralized.
1. Introduction
How to control environmental pollution has been a focus for all countries throughout the world, and it is generally accepted that environmental performance measurement system coupled with environmental targets and indicators is critical in motivating governments’ and companies’ environmental protection initiatives [1]. Environmental targets and performance measurement is an important tool for environmental management and control. It can be used to supply information for environmental policy-making as well as to support the attainment of environmental targets through performance evaluation and rewards. Concerning the behavioral impacts, the adoption of environmental targets may also help government organizations and companies to concentrate their efforts on what is important for environmental protection [2]. Regarding the influence on organizational capabilities, performance measurement on environmental targets may facilitate organizational learning through the routines they stimulate [3,4].
China introduced its environmental targets in the 8th National Five-Year Plan (NFYP) (1991–1995). The NFYP is one of the most important national policy tools in China, which entails clear national strategies and goals in social and economic development. The NFYP essentially provides a guidance for various sectors to carry out macroeconomic activities and a basis for government to perform public duties and to evaluate management performance [5]. By 2016, China has established five rounds of environmental targets in its NFYPs ranging from 1991 to 2016. However, the environmental targets were not always reached. As shown in Section 4, China achieved the environmental targets in the 8th NFYP (1991–1995), failed to reach the targets in the 9th and 10th NFYPs (1996–2005), and achieved the targets again in the 11th and 12th NFYPs (2006–2015).
Previous studies of China’s environmental targets focus on target performance in one NFYP period and try to figure out factors influencing the target performance. For instance, to explain the failure of environmental targets in the 10th NFYP, Wu et al. [6] analyzed city governments’ spending in environmental improvements and found that only if environmental quality was explicitly linked to government officials’ promotion opportunities, or affected land prices substantially, city governments’ investments in environmental improvement would likely rise, and the environmental targets would be achieved. Schreifels et al. [7] examined the evolution of environmental policies in the 11th NFYP and captured lessons to guide future pollution control programs. The findings show that instrument choice, political accountability, emission verification, political support, streamlined targets and financial incentives are important factors that account for the successful achievement of the environmental targets in the 11th NFYP. However, Liang and Langbein [8] pointed out that the environmental targets in the 11th NFYP reduced emissions only for air pollutants, which are the most publicly visible among the targeted pollutants. Water pollution, which is less visible but also a mandated target, was unaffected. Emissions of soot, an untargeted pollutant, were also unaffected. The findings imply that compliance with a high-stakes reward for measured performance is not universal.
In this paper, I explain the environmental target performance in the longitudinal period of the five NFYPs (1991–2015) instead of focusing on the performance in one single NFYP period. I rely on the Multiple Streams Approach (MSA) by Kingdon [9] that provides heuristic value for us to establish factors influencing the environmental target performance. An important concept of the MSA is coupling of the multiple streams (problems, politics and policies). Coupling means that there is a good match between problems and policies and, simultaneously, there is a strong political support to the resolution of the problems. A policy may be formulated when the coupling takes place. However, to study policy implementation, we need to extend the MSA by adding another factor of institutional conditions. According to the Context-Performance Model (CPM) by O’Toole and Meier [10,11], institutional conditions of a country may affect policy implementation, especially when the policy is made at the center and needs to implement at local governments. Therefore, the coupling of institutional conditions with the other three streams would influence the effectiveness of policy implementation [12]. The research question of this article is: how does the coupling of problems, political attention, policies and institutional conditions affect the performance of the environmental targets in China?
The article is organized as follows. In Section 2, I develop the conceptual basis for our investigation, first starting with the MSA, then adapting the MSA to study policy implementation, and finally coming up with three research hypotheses. In Section 3, I report our research methods and data collection. In Section 4, three developmental periods of environmental targets are distinguished in the five NFYPs in China; each one with descriptions on the institutional conditions, the problems, the political attention, the policies, and the target performance in China. Given these insights, Section 5 conducts a cross-period comparison and discusses the co-variations between the target performance and the coupling situations. Section 6 answers the research question and concludes the article.
2. Conceptual Framework
2.1. The Heuristic Value of Multiple-Streams Approach for Policy Implementation Study
The Multiple-Streams Approach (MSA) was developed by John Kingdon [9] based on the “garbage can” model of organizational behavior [13]. It views the policy process as composed of three independent streams: a problem stream consisting of various conditions that policy-makers find through indicators, focusing events and feedback and want addressed; a politics stream consisting of national mood, pressure-group campaigns and administrative or legislative turnover; and a policy stream including a “soup” of ideas that must have value accessibility and technical feasibility to compete to win acceptance by policy-makers (see Figure 1 for an illustration).
Figure 1.
An illustration of the original Multiple-Streams Approach (Source: adapted from Zahariadis [17]).
Policy outputs are created when the three streams are coupled or joined together at critical moments in time. Kingdon [9] labeled these moments “policy windows” and defined them as fleeting opportunities for advocates of proposals to push their pet solutions. Windows are opened by compelling problems or by events in the politics stream. In the former situation, the policy process is consequential; that is, policy solutions are developed in response to specific problems. This is in accordance with the rational choice theory that assumes policy makers attend to problems first and then develop policies to solve them [14]. In the latter situation where windows open in the politics stream, attention is focused on solutions first before problems can be clearly defined. In such cases, the policy process is doctrinal; that is, policies are made in search of rationale. Policy proposals must be in accordance with the doctrine of a political party, and thus the most important thing is the solution to be adopted rather than the problem to be solved [15].
Coupling takes place during open windows and is facilitated and manipulated by “policy entrepreneurs” [16]. They are more than mere advocates of particular solutions; they are power brokers and manipulators of problematic preferences and unclear technology. They have access to policy makers; they own resources; and they possess strategies including framing, affect priming, “salami tactics” and the use of symbols. When windows open, policy entrepreneurs must immediately seize the opportunity to initiate action. They use their access, resources and strategies to attract problems to their solutions and find politicians receptive to their ideas [17,18].
The original MSA framework, as discussed above, aims to explain the process of policy-making, i.e., how and why a policy idea, instead of others, is put onto government agenda and eventually becomes a policy to be implemented. It does not deal with policy implementation, and thus has limited power to explain the performance of a policy after implementation. The reason is that implementation often diverges from plan. The contents of the streams may change; the coupling situations may consequently change; new problems may emerge; new policies may float around the policy stream; and the political support and preference for a policy may fade away during its implementation.
Despite this, scholars commonly agree that the MSA provides heuristic value for the study of policy implementation and suggest that different stages of policy process are characterized by different configurations of streams. For instance, Lemieux [19] suggested that agenda-setting involves coupling the problem and politics streams; policy formulation involved coupling the policy and politics stream; and policy implementation involved coupling the policy and problem streams. Based on Lemieux [19], Ridde [20] proposed that if implementation does result from a coupling of the problem and policy streams, it can only succeed if the politics stream is consistently favorable to it; and if a policy originated from the center is implemented at local level, it has greater potential for success in a centralized system. In line with Ridde [20], Howlett et al. [21] argued that additional streams with regard to institutional environment need to be factored in at the stages of agenda-setting and policy formulation, to capture the importance of context in influencing policy success. More recently, Boswell and Rodrigues [22] found that, even when the three streams couple nicely with one another in the stages of agenda-setting and policy formulation, the implementation stage at local level can be affected by the decoupling of the streams. There is non-implementation if the three streams decouple from one another; there is bottom-up implementation (i.e., local organizations drive implementation) if the politics stream decouples from the other two (i.e., central political backing is weak); there is coercive implementation if the problem stream decouples from the politics and policy streams (i.e., central political ideology pushes a certain policy).
2.2. Adapting MSA for Understanding Environmental Target Implementation in China
Acknowledging the heuristic value of MSA for policy implementation study, in this section, I try to adapt the MSA framework to understand the policy process in China, and. in particular, to analyze how the environmental targets were implemented in a longitudinal period (1991–2015) in China.
First, I adapt the MSA by replacing policy entrepreneurs with government organizations. As emphasized by Kingdon [9], policy entrepreneurs are highly motivated individuals or small teams that have access, resources and strategies to draw attention to policy problems, present solutions, build coalitions of supporters and secure legislative action [23]. However, it is important to note that such policy entrepreneurs are rare in China, and almost absent in environmental governance. Chinese policy entrepreneurs, according to Zhu [24], are largely scientists, engineers, social science researchers, lawyers and other practitioners who possess professional and specialized knowledge but without the power of decision or the resource for building coalitions. These policy entrepreneurs are affiliated with government-led/sponsored research institutes and their missions are to support their authority’s policy with specialized knowledge [25]. Compared with these politically engaged entrepreneurs, policy entrepreneurs outside the government-led institutes have a hard time achieving policy influence. Therefore, Chinese policy entrepreneurs are not the actors who intentionally couple the three streams. Of course, some entrepreneurs, such as environmental NGOs, also play a role in pushing government agenda. However, in general, China’s environmental governance, especially the target policy, tends to include fewer participants outside government organizations [26,27]. Nevertheless, this does not diminish the significance of coupling; and it implies that identifying individual entrepreneurs is not a prerequisite to illustrate the policy process. In China, it is the various government organizations that are significant agents of coupling in creating new policies. Under decentralized authoritarianism [28], the government organizations are keen to read signals from political actors in their environment about appropriate behavior and will seek to adjust their policies accordingly.
Second, I adapt the MSA by factoring in the institutional context. The literature on public policy essentially finds that what governments do to a great extent is shaped by the institutions policy makers face (e.g., Scharpf [29]). The MSA, however, is criticized as not sufficiently taking institutions into account [30,31]. The failure to take institutions seriously may not be problematic for the MSA as it is originally restricted to the explanation of agenda-setting in a particular set of institutions, namely at the federal level of the United States. Nonetheless, the MSA has been extensively applied to policy implementation study involving central-local relations, and in other countries with different institutional context from US. Similarly, when I apply the MSA to study policy implementation in China, institutional context needs to be taken into account.
To factor in the institutional context, I adopt the Context-Performance Model (CPM) by O’Toole and Meier [10,11] to clarify the concept of institutional context regarding policy implementation. In the CPM, institutional context is defined as those “situational opportunities and constraints that affect the occurrence and meaning of organizational behavior as well as functional relationships between variables” [32]. As Bamberger explains, “such contextual factors [of a country] may include industry-, sector-, [and] economy-wide characteristics, as well as other normative and institutional structures and regimes” [33]. These factors of a country are useful for those seeking to explain the behavior of organization at large and the effectiveness of policy implementation [33].
Two important aspects of the institutional context recognized by the CPM are: (1) goal congruence or conflict; and (2) hierarchy/centralization or network/decentralization. Goal congruence refers to the situation in which various actors associated with policy implementation have common or aligned goals; and goal conflict refers to the situation in which the involved actors have conflicting goals because they face diverse demands that are not compatible with each other. Literature on policy implementation in a multi-actor system suggests that policy congruence is an enabler for implementation, and goal conflict may act as a barrier for implementation. With regard to the second aspect, O’Toole and Meier [10] arrayed the organizational forms along a dimension that is strongly hierarchical and centralized at one pole of the continuum and network and decentralized at the other pole. In the hierarchical/centralized situation, key decisions are made at the supervisor level and implementation is carried out at lower level with few discretions. The implementation compliance would be high. However, in the network/decentralized situation, discretions are vested in lower levels, and whether policy implementation is consistent with top management designs depends much on goal alignment.
Third, I adapt the MSA by refining the politics stream into “political attention”. The original politics stream consists of three elements: the national mood, pressure-group campaigns, and administrative or legislative turnover. The national mood means that a fairly large number of individuals in a country tend to think along common lines and that the mood swings from time to time. Change in the national mood may attract political attention when government officials monitor public opinions and intend to promote certain issues on the agenda to catering to the general public. Similarly, support or opposition of pressure groups are also indicators of consensus or dissent in the broader political arena that may attract political attention to include certain issues on the agenda. In addition, administrative or legislative turnover (e.g., the advent of a new president) is another factor that may change the political attention on certain issues. As can be seen, the common thread of the three elements in the politics stream is that they are all factors influencing “political attention”. Therefore, instead of using the factors to represent the politics stream, I adopt the political attention that is constructed by various factors as the content of the politics stream. Political attention is scarce. Not everything can be attended to at once, especially when too many things are vying for political attention. Policy makers need to ration their attention among a limited number of issues and also need to make trade-offs among various issues and values. Political attention can directly tell where policy makers search for solutions and what public values governments pursue.
2.3. Coupling of Multiple Streams: Hypotheses of Target Performance
Based on the original MSA framework and our adaptations to the MSA, I build up a new analytical framework for studying policy implementation in China (Figure 2).
Figure 2.
The conceptual framework for policy implementation study.
In the conceptual framework, I define two preconditions to create the policy window:
- (1)
- Strong political attention for the conditions in the problem stream: this is the first step by which the conditions in the problem stream are considered by political entities as something in need of charge, and hereafter the conditions turn into the problems.
- (2)
- Good fit of policy solutions to the considered problems: this is the second step by which relevant government organizations may design suitable policy proposals to the problems under consideration; the proposals are likely to survive and to become policies if they conform to value acceptability and technical feasibility.
The two preconditions provide us with four scenarios that depict variations of policy window and predict the effectiveness of policy implementation (in our case, the performance of environmental target) (Table 1). When a good fit of policy to problem is missing, the scenarios (left-down cell and right-down cell) denote the situations in which feasible policy solutions are absent to solve the problems, no matter how strong the problems obtain political attention. In both situations, no policies would be announced and thus there would be no implementation issues. In our study, I do not consider these two scenarios. However, I focus on the other two scenarios with a good fit of policy to problem, i.e., feasible solutions exist for the resolution of the problems.
Table 1.
Four scenarios of policy window.
Armed with the factor of institutional conditions, I turn to the scenarios of a good fit of policy to problem. In the scenario of the top-left cell, both preconditions for a policy window are satisfied. The problem, politics and policy streams are coupled tightly with one another; political entities pay strong attention and give much political support and backing to the problems, and policy solutions for the problems are generally acceptable, technically feasible and of adequate resources for policy implementation. Under these conditions, I hypothesize that the institutional conditions have little relevance for high performance of target. This is also in line with the original claim of the MSA. Therefore, I propose the first hypothesis as follow:
Hypothesis 1 (H1).
If there is a good fit of policy to problem and strong political attention for the problem, high performance of target is likely to be achieved, regardless of the institutional conditions.
In the scenario of the top-right cell, policy solutions have a good fit to the problems, but the problems lack political attention. In this case, I suggest that policy implementation could succeed, depending on the situations of institutional conditions. In a centralized institutional context, goals are consistent between superiors and subordinates, and it is likely for the policy to be successfully implemented, even if the strong political attention for the problem is missing. In a decentralized institutional context, discretions are vested in lower level organizations, and the degree of performance depends on whether the goals are aligned between higher and lower levels of government. If goals are aligned, then the performance would be high; otherwise, it would be low. Based on these discussions, I propose the following additional hypotheses:
Hypothesis 2 (H2).
If there is a good fit of policy to problem, but an absence of strong political attention, high performance is likely to be achieved when the institutional conditions are centralized.
Hypothesis 3 (H3).
If there is a good fit of policy to problem, but an absence of strong political attention, high performance is likely to be achieved when goals are aligned in the institutional conditions that are decentralized.
In the following sections, I first report our data sources, and then come to the empirical evidence that is used to test our hypotheses.
3. Methods and Materials
In this study, I distinguished the implementation of environmental targets into three periods. The first period (1972–1995) is China’s central planning economy period, in which the 8th NFYP was implemented. The second period (1996–2005) is China’s economic reform period, in which the 9th and the 10th NFYPs were implemented. The third period (2006–2015) is China’s deepening economic reform period, in which the 11th and the 12th NFYPs were implemented. The reason for this partition is that the three periods are characterized prominently by different institutional conditions, the first under centralization and state-owned economy, the second under decentralization and the rise of private economy, and the third under decentralization and the emphasis of interagency collaboration and cadre discipline.
To assess and explain target performance in the three periods, I used the method of Causal Process Tracing (CPT) [34]. The function of this method is to analyze the implementation of environmental targets in individual periods. Process tracing consists of a chronological reconstruction of events, tracing of how problems, political attention, policies and institutional conditions (i.e., the four factors as distinguished in our conceptual framework) become coupled to influence the implementation of environmental targets in each single period. Accordingly, I categorized events into four groups. The first group contains institutional events, which are major macro-level economic reforms that shape the national institutional background. The second group is comprised of problem events, which might be environmental pollution incidents/crises, focusing environmental management problems and changing environmental conditions. The third group consists of political events, which display the shift of political attention of China’s top leaders on environmental conditions and the transformation of environmental problem definition. The fourth group includes policy events, which show the developments of China’s environmental policy instruments and solutions for target implementation. The Supplementary Materials (Tables S1–S3) offer all the event data and categories. I judged the coupling of the four factors in the way that during a period and under certain institutional conditions, one or more political events identified certain problems and paid political attention to these problems by sending out explicit signals for policy proposals [4].
The event collection process started in March 2017 and ended in July 2017. My sources of data included webpages, media reports, academic papers, and various types of documents produced by the multiple organizations involved in environmental protection in China. The main webpages I searched included open information platforms of each involved governmental organizations. In addition, I used baidu.com as the main search engine to find webpages outside the governmental organizations. For media reports and academic papers, I used CNKI.net to collect event data. CNKI (China National Knowledge Infrastructure) contains information generated from scientific research, newspapers, conferences and statistics yearbook. For the government documents, I went to the electronic resource platforms of the nation’s archives for the past decisions made as to environmental management. To create the event dataset, I read all the collected documents, webpages and news items, and when relevant information was found, I manually entered this information into the event dataset by writing an event description. Descriptions were later grouped together if they could be understood to refer to the same event. Typically, descriptions that are grouped together concern multiple observations (from different sources) of the same event.
The cross-period comparison is guided by the logic of Co-Variance (COV) [34]: comparing the similarities and differences between the coupling situations of the four factors and the performance outcomes. The COV approach has strong affinities to a distinctive research goal, namely to answer the question: “Does X affect Y?” by comparing the cases in different periods and by systematically comparing the variation of factors with the variation of relevant potential effects. Here, X is a dependent variable. In our case, it denotes the coupling situation of problems, political attention, policies and institutional conditions. Y is an independent variable. In our case, it refers to the performance of target implementation. A co-variational analysis can provide first evidence for the claim that X made a difference on Y in the case of interest by showing that a different value for X in other cases (in this study, in other periods) co-exists with a different value for Y.
Therefore, while the CPT helps us identify causal relationships within the specific periods, the COV makes it possible to compare the situations in different periods and identify more general causal patterns by distinguishing between factors that influence outcomes but are not crucial for that outcome (i.e., sufficient conditions), and necessary conditions: factors that are always present when a certain outcome occurs.
4. Explaining the Performance of Environmental Target Implementation in China
In this section, I explain the performance of environmental target implementation in China. To do this, I answer five questions for the three periods I distinguished in Section 3:
- (1)
- What did the institutional context look like?
- (2)
- What were the environmental problems that need to be addressed?
- (3)
- How strong was the political attention for the environmental problems?
- (4)
- What were the policy solutions and instruments available for addressing the problems?
- (5)
- How did the problem, political attention and policy couple with one another, how were the targets implemented, and were the targets were achieved?
4.1. Target Implementation in the Period of Central Planning Economy (1972–1995)
(1) Institutional conditions: centralization and state-owned economy
Although China initiated the economic reform policies in 1980s, not until the mid-1990s did the country start to implement these policies in its various economic sectors. Thus, in the period of 1972–1995, China was largely adopting a top-down and state-centric approach to policy-making and implementation. Decision power was concentrated in the central government. The state-owned sectors controlled the life-blood of the national economy and played a leading role in national economic development. Individual and private economies were not allowed. Both industrial production missions (e.g., extraction of petroleum and natural gas, mining, production of iron, steel, concrete, and electric and heat power) and public service tasks (e.g., banking and financial services, telecommunications, civil aviation, railroad and other infrastructure and general utilities) were entirely assigned to state-owned enterprises (SoEs). Therefore, among the many factors contributing to the taking-off of the Chinese economy, the role of SoEs was crucial. The management and control of the SoEs was based on the Nomenklatura approach. Depending on the location and the nature of the SoEs, their leaders were directly appointed by the central government and the central party committee and were classified in the Job Title List of Cadres at various levels and managed in accordance with the principle of party control of cadres. Consequently, there was a direct and close relation between the central government and the SoEs: the former gave commands and issued mandated plans directly to the latter whose behavioral pattern was completely in conformity with the requirements of their superior.
(2) Problem stream: energy inefficiency and industrial water pollution
While the role of the SoEs in operating the Chinese economy was crucial, the efficiency of the SoEs was controversial. The development of the heavy industrial SoEs during this period was solely output driven, rather than efficiency and profit oriented. This formed a fundamental cause of serious energy and material inefficiencies and the high pollution intensities of industrial production [35]. China’s pursuit of rapid industrialization (see the political stream) in this period resulted in a substantial number of industrial SoEs constructed without installation of any pollutants treatment equipment [36]. After the Guanting reservoir water pollution accident in 1972, the central government spent five years, from 1973 to 1978, conducting a nation-wide pollution census over its seven river systems and all industrial SoEs. The census finally generated 83,000 statistical data regarding pollution situations of the river systems and emission levels of the SoEs. It was discovered that the river systems had been heavily polluted by waste water of the upstream factories [37].
(3) Political stream: pursuit of rapid industrialization
Political attention during this period was highly concentrated on promoting rapid industrialization. The prevailing political ideology across the country was that “production comes first and living comes later”. Political attention for environmental issues sprouted when the top leaders recognized that the Guanting accident was an epitome of the environment condition in China. With the concern of Premier Zhou Enlai, China started to control pollution. An important event was that a delegation was sent to the 1972 United Nations Conference on the Human Environment in Stockholm. After that, China convened its 1st National Environmental Protection Conference (NEPC) in 1973 and the State Council Leading Group of Environmental Protection (SCLGEP, a taskforce) was established as the first environmental regulatory authority in China in 1974. In the 2nd NEPC in 1983, the central government made environmental protection a national policy by launching the Decision on Important Issues on Environmental Protection, and bureaucratically upgrading the temporary SCLGEP to State Environmental Protection Administration (SEPA) with a vice-ministerial level of bureaucracy. Despite these initiatives, political attention for environmental protection in this period was relatively scarce: the top politicians just started to be aware of environmental pollution and the main political attention was still for rapid industrialization in China.
(4) Policy stream: rule of law and standards
The policy stream in this period focused on enacting environmental laws from scratch. In 1977, the Constitution of China was amended by writing: “the State protects the environment and natural resources against pollution and other damage”. This adjustment provided a great momentum to the births of China’s Environmental Protection Law (trial) (EPL) in 1979, the Marine Environmental Protection Law (MEPL) in 1983, the Water Pollution Protection Law (WPPL) in 1984, and the Air Pollution Protection Law (APPL) in 1987.
With the laws as legal basis, China had three primary policy approaches to control pollution in this period. The first one was the establishment of standards in the form of monitoring techniques of environmental quality and standards for polluting behavior. An important complement to the standards was the requirement of Environment Impact Assessment (EIA) for economic development projects. The second approach was the “three synchronizations” policy, aiming at the SoEs under central planning. The policy stipulated that pollution prevention and control measures should be synchronized with production at three stages (planning, construction and operation) of enterprise activity. The third approach was the “total pollutant load control” policy, aiming at formulating the ceiling of total pollutants that can be discharged. This policy was implemented via the Pollutant Emission Permit Approach. The industrial SoEs must register and apply for the emission permits from the central government before discharging.
(5) Coupling of the multiple streams and target performance
The coupling of multiple streams occurred at the point where the happening of the serious environmental accident aroused an initial political attention on environmental issues and the following-up enactment of laws and formulation of policies to regulate environmental behavior of the SoEs. The coupling persisted for a long time, roughly from 1972 to 1989, for the multiple streams to become ripe. In this period, the problem stream and the policy stream were tightly coupled with one another, but the political stream that was flooded with the industrialization ideology was only loosely coupled with the other two streams.
The coupling of the multiple streams opened a window of opportunity for the emergence of target implementation policy in China. In 1989, the central government brought about the environmental target approach. In 1991, the central government incorporated the environmental targets in the 8th National Five-Year Plan for National Economy and Social Development (1991–1996) and established four indicators and goals: energy consumption per 1000 Yuan GDP (reduction by 11% compare to 1990), total amount of industrial COD discharge (reduction by 10%), total amount of SO2 emission (reduction by 10%), and total amount of Ammonia Nitrogen emission (reduction by 10%). The SoEs were responsible for the achievement of these targets (Figure 3).
Figure 3.
Target implementation under centralization and state-owned economy.
In 1996, the SoEs overfulfilled the environmental targets (Table 2). The energy consumption per 1000 Yuan GDP was actually reduced by 63.4%, compared to the target level of a 10% reduction. The performance of the other three emission indicators was also astonishing. The total amounts of industrial COD discharge, SO2 emission, and Ammonia Nitrogen emission were reduced by 46.1%, 34.9% and 37%, respectively, in practice, which outdistanced the target levels defined in the 8th NFYP.
Table 2.
Indicators, targets and target performance (1991–1996).
4.2. Target Implementation in the Period of Economic Reform (1996–2005)
(1) Institutional conditions: decentralization and mix of state and private economy
In the mid-1990s, China started to comprehensively implement the economic reform policies. The country’s major strategies consisted of the ownership reform of the SoEs and the opening of market accessibility for individual and private enterprises. The reform of the industrial ownership lay in privatization of the SoEs and restructuring the SoEs into shareholding or joint stock companies. The reform was expected to improve management effectiveness and operation efficiency by pursuing cost saving and profit making and more agilely responding to price and other market signals. Thereafter, the duel-functions of government and enterprise in the SoEs were separated, and the leaders of the SoEs were relieved of their government and party positions. The opening of market accessibility led to the rapid growth of the private-owned township and village enterprises (TVEs). In the period of 1996–2005, the TVEs grew at an average annual rate above 20%. In 1997, the TVEs already generated almost one third of the national GDP.
Along with the economic reform, China came up with two important administrative reforms, including power devolution and fiscal semi-decentralization. The central government gave the regulatory power to specific sectoral authorities and gave decision power and autonomy to local (including provincial and municipal) levels of government. Nevertheless, the central government only gave semi-decentralized fiscal power to local governments. The so-called tax assignment reform redefined the shared responsibility between central and local governments. Local governments’ extra-budgetary revenues from penalty and confiscation had to submit to the national treasury that was used by the central government to coordinate regional development across the whole country.
(2) Problem stream: unprecedented increase of unknown industrial pollution sources and high frequency of abrupt environmental accidents
During this period, the environmental condition in China witnessed a rapid deterioration. There are several negative environmental impacts associated with the economic reforms. Under conditions of fierce competition and profit-oriented operation, the SoEs significantly reduced the overhead costs of environmental pollution control. Some environmental protection programs such as industrial energy conversation and recycling of resources, which were implemented successfully in the planned economy context, became dysfunctional after the reform. In addition, the emergence of many small and dispersive TVEs in a short period made the country out of control in terms of obtaining complete information on the pollution sources. Consequently, abrupt environmental accidents occurred frequently. The total number of abrupt environmental accidents in the period of 1996–2016 is 24,383, among which 19,181 accidents happened during the period of 1996–2005, accounting for 79%. These accidents did not only concern water pollution accidents (54.1%) but also emergent air pollution accidents (34.4%) and solid waste pollution accidents (11.5%).
(3) Political stream: pursuit of rapid economic growth
The political salience of environmental protection during this period was extremely low. The only event where the top politicians paid attention to environmental protection was the political mobilization of power in 1998 to upgrade SEPA to the State General Environmental Protection Administration (SGEPA) whose bureaucratic rank was increased from vice-ministerial to ministerial level, and thus Environmental Protection Bureaus (EPBs) at the local level were correspondingly increased with bureaucratic rank and authority in environmental protection and enforcement.
Political attention in this period was largely paid to promoting economic growth. Scholars who tried to explain China’s economic miracle in this period pointed out that the top politicians in China carefully designed an institutional framework, whether it is called “market-preserving federalism” [38], “authoritarian centralization with factions” [39], or “decentralized authoritarianism” [28], which links personnel management to regional economic performance. Local cadres were evaluated in terms of GDP growth; cadres with higher records of GDP growth would obtain large opportunities to get promoted. This arrangement automatically drove local cadres to pay more attention to economic situations and overlook environmental conditions in local areas.
(4) Policy stream: registration and declaration of pollution sources, deadline treatment and pollution charge
Policy solutions of this period combined registration and declaration of pollution sources, deadline treatment and pollution charge. Aiming at addressing the problem of incomplete information on pollution sources, in 1996, the SEPA announced a national notification that required all the large and small industrial enterprises to register and declare their pollution situations in the local municipalities; each municipality should use the national unified software to record information on pollution sources and conduct the real-time data transmission to the SEPA. Based on this information on pollution sources, in 1998, the SGEPA formulated a deadline treatment policy that put mandatory requirements on the enterprises with excessive pollution to control pollution within standards. Along with deadline treatment was the policy of pollution charge. The SGEPA collected fees from the enterprises whose pollution amounts exceeded the standard levels.
(5) Coupling of the multiple streams and target performance
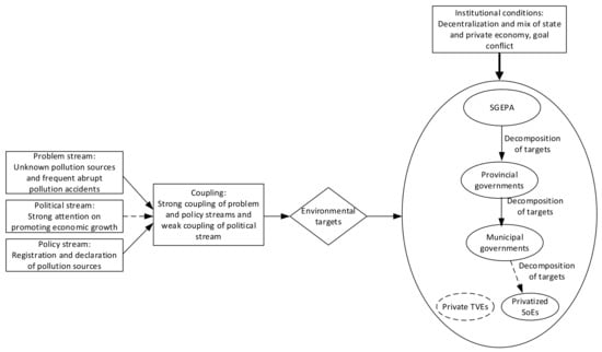
In this period, the policy problem is strongly coupled with the problem stream by providing niche targeting solutions for incomplete information on pollution sources, but the political stream is loosely coupled with the problem and the policy streams because excessive political attention was paid for economic growth; only a little attention was paid for upgrading the bureaucratic rank of SEPA to SGEPA to increase its regulatory and enforcement power.
The coupling of the three streams gave a new birth of target implementation policy: the central government withdrew direct management of environmental targets and transferred the authority to the SGEPA (Figure 4). The SGEPA formulated indicators and targets in the national five-year plans, and then decomposed the targets to provincial governments. The provincial governments in turn decomposed the allocated targets to municipal governments that then decomposed the municipal targets to the enterprises within their jurisdictions. Serious problems existed at the lowest level of decomposition. As Figure 4 shows, the municipal governments can only decompose the targets to the privatized SoEs that they knew; there were many private, small and dispersedly located TVEs that the municipal governments did not know. What is worse, these TVEs usually used inferior energy and thus produced much higher levels of pollution for each unit of production output.
Figure 4.
Target implementation under decentralization and mix of state and private economy.
Both the 9th and the 10th five-year plans adopted this new implementation regime, and their performance is shown in Table 3. During 1996–2005, almost all the indicators failed to reach the targets. Energy consumption per 1000 Yuan GDP achieved the target in the 9th five-year plan, but immediately exceeded the target level by 8.3% in the 10th five-year plan. For the other three indicators, they all failed to meet the targets.
Table 3.
Indicators, targets and target performance (1996–2005).
4.3. Target Implementation in the Period of Deepening Economic Reform (2006–2015)
(1) Institutional conditions: incorruptible and disciplinary consciousness of cadres and interagency collaboration
After ten years economic and administrative reforms in China in the previous period, China started to deepen the reforms by promoting incorruptible and disciplinary consciousness of cadres and encouraging interagency collaboration. Decentralization has made the realization of national policy ambitions increasingly dependent on local resources and qualities of local cadres, and a considerable amount of policy-making activities require collaboration among multiple public agencies at the local level. It is against this backdrop that, in this period, China was making much of its commitment to “joined-up working”, “cross-boundary co-production”, and “collaborative management”, which implies horizontal coordination among policy areas, collaboration across ministries and pooling resources from various involved organizations, both public and private. The fundamental step to take in pursuing commitment for this was to remove barriers to information sharing among public agencies. In addition, the Prime Minister’s Work Report emphasized the imperative to remove administrative barriers, merge public agencies with similar and overlapping functions, encourage collaborative projects and build up regional intermediate and coordinating organizations.
(2) Problem stream: domestic haze weather and international pressure on climate change
In this period, the most salient environmental problems transferred from industrial water pollution and abrupt pollution accidents to severe haze weather condition across the country. In the 2012 China Environment Bulletin released by the MoEP, almost every city in China have discharged excessive air pollutants. In the 2013 report, it has shown that only 3 out of 74 cities that signed air quality responsibility contracts with the MoEP met with the targets; and 71 (95.9%) cities were unable to fulfill the responsibility contracts. In addition, around December 2013, China experienced the most serious haze weather; heavy haze started from Beijing in north China and extended to Shanghai in the south; the haze weather lasted about 15 days. Beijing launched its “Defending the Blue Sky” program, but the city in 2013 had only reported about 100 days of “blue sky”. The problem of haze weather at home seemed more compelling when the country faced an increasing pressure of international discourse on climate change and reduction on carbon emission. In 2009, China attended the United Nations Climate Change Conference and agreed on the Kyoto Protocol of the United Nations Framework Convention on Climate Change. Although China assisted that the goal of reducing emissions should be different in China and its western counterparts, China still faced big pressure from the international community to reduce emissions and use clean and renewable energies.
(3) Political stream: pursuit of balance of economy and environment
The key moment in the political stream in this period was the launch of the Scientific Development Theory (SDT) by Hu Jintao administration. In 2004, the central government with the new administration of Hu Jintao convened the National Forum on Population, Resources and Environment (NFPRE), and proposed the National Green Economic Accounting Method (NGEAM) that evaluates local economic performance after deducting its resource consumption and environmental losses. Clearly seeing the central political commitment to scientific development and environmental protection, the Ministry of Supervision (MoS, with the legal power to issue punishments on cadres with environmental illegal behavior) and the SGEPA jointly introduced the Regulations on Punishment of Illegal Activities of Environmental Protection in 2005. The regulations set up the punishment rules for those local leading cadres who act as protective umbrellas for environmental illegal enterprises. In addition, the MoO also actively responded to the central political commitment. In 2006, the MoO issued the SDT-Based Measures for Cadre Evaluation, which links economic performance evaluation with environmental losses and energy consumption. To strengthen the implementation of the regulations and measures, the central government again upgraded SGEPA to a bureaucratic position with higher enforcement power and named it the Ministry of Environmental Protection in China (MoEP) in 2008.
Another key moment occurred in 2013 when Xi Jinping became the president of China and gave much of his commitment to market-based and collaborative approaches instead of direct government regulations on environmental management. In the 3rd Plenary Session of the 18th CPC Central Committee in 2013, a Central Leading Group for Comprehensively Deepening Reforms was established with two special reform missions in the environmental sector. One is interagency collaboration in environmental management, and another is promotion of market-based instruments for environmental protection. Regarding the former, Xi Jinping emphasized that environmental management is not limited to the environmental agency but associated with many governmental departments including tax, financial, pricing, and purchasing agencies in the public sector. These agencies are encouraged to work together to formulate integrated policies. As for the latter, the political attention on target achievement has shifted from local municipalities to large industrial enterprises. The MoEP is negotiating with several large SoEs in China in terms of signing the voluntary agreements on energy-saving and emission reduction. These enterprises with environmental targets would benefits from government preferential policies, including tax reduction, easy bank loans, etc.
(4) Policy stream: automatic monitoring and pricing, financial and tax policies
In this period, the policy solutions to control pollution had two primary facets. The first one is the development of automatic monitoring of environmental quality. In 2005, the SGEPA launched the Management Measures for Automatically Monitoring Pollution Sources, which stipulates that the discharge situations of the pollution sources should be automatically monitored and the polluting data should be systematically recorded; any artificial manipulation should be avoided. To standardize data recording in polluting sources, in 2006, the SGEPA and the National Bureau of Statistics (NBS) jointly published the Management Measures for Environmental Statistics. In 2008, the MoEP enacted a new Operation Measure for Automatic Monitoring Equipment in Pollution Sources. This policy aims to move the informatization level a step forward by connecting the real-time data in pollution sources with the data network of the MoEP.
The second policy solution concerns the financial measures for environmental protection. In 2011, the Ministry of Finance (MoF) took the initiative by launching the Administrative Measures for Ecological Environmental Protection Pilot Projects in June 2011 and the Measures of Transfer Payment for National Key Eco-Industrial Areas in July 2011. These measures stipulated that the central budgets will go to the regions that have National Key Eco-Industrial Areas. That means the central fiscal would never support poor environmental areas, but would be allocated to the areas that have good performance on environmental targets. In November 2011, the NDRC correspondently issued the Suggestions on Building the Ecological Compensation Mechanism for Eco-Industrial Parks, which further affirmed the approach proposed by the MoF.
Besides the central budget transfer policy, in this period, a combination of market-based instruments was brought forward by multiple agencies in China. First, the MoF and the State Administration of Tax (SAT) worked together on several “green tax” policies: the enterprises that sign environmental responsibility contracts with the MoEP and accomplish the formulated environmental targets would enjoy a tax reduction on their revenue. Second, the Ministry of Commerce (MoC) and the Ministry of Industry and Information Technology (MoIIT) launched the “green government purchase” policy: the Chinese governments at all levels would only purchase products from those enterprises that are environmental friendly and achieve their environmental targets. Third, the MoEP and the China Securities Regulatory Commission (CSRC) jointly published “green securities” policy: only those enterprises that reach the environmental targets can apply for listing on the market and issuing shares. Fourth, the MoEP, the China Banking Regulatory Commission (CBRC) and the People’s Bank of China (PBC) released “green credit” policies: the enterprises that have illegal environmental behavior records cannot obtain loans from any bank of China.
(5) Coupling of the multiple streams and target performance
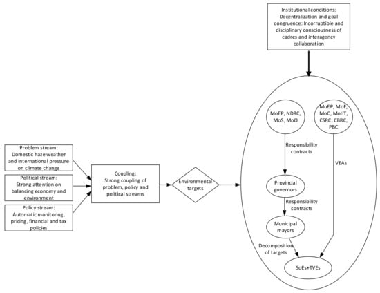
In this period, the problem, policy and political streams were tightly coupled with one another (Figure 5). Driven by domestic environmental deterioration and international pressure on climate change, strong political attention was paid for balancing economic development and environmental sustainability, and a variety of policy solutions were generated under the context of interagency collaboration to solve the environmental problems. The coupling of the multiple streams in a context of promoting incorruptible and disciplinary consciousness among cadres yielded a new regime of environmental targets in China. In the new regime, more authorities were pulled in, working collaboratively to implement the targets. First, the MoEP and NDRC negotiated with the target levels that could simultaneously meet China’s demands for economic growth and environmental protection. Then, the targets were allocated to provincial governors by the MoEP via responsibility contracts. The provincial governors in turn signed with municipal mayors in terms of their decomposed responsibilities to control pollution. Finally, the mayors decomposed the targets to the industrial enterprises. The performance of the governors and mayors are monitored and evaluated by the MoS, and their performance records became the basis of personnel decisions by the MoO. Additionally, the new target regime tried to incorporate some voluntary approaches for pollution control. Many authorities from financial, commence and tax departments were involved and, if the industrial enterprise signed and achieved VEAs, they would enjoy preferential policies from the above-mentioned government departments.
Figure 5.
Target implementation under deepening economic reform period.
Table 4 shows the achievements of the targets during 2006–2015. Both the 11th and the 12th five-year plans adopted this target regime. As can be seen, all the indicators have excessively achieved the target levels.
Table 4.
Indicators, targets and target performance (2006–2015).
5. Cross-Period Comparison and Discussion
Comparing the target implementation in the three periods enables us to discern the relationship between the different degrees of target performance and variations in the situations of coupling of the multiple streams, and in the ways that policy implementation was coupled with the dynamic institutional conditions. Table 5 offers a summary of the coupling situations and the performance of target implementation in the three periods. As can be seen, in the first period, a tight coupling existed between the problem and the policy stream, because the construction of rule of law and standards was propitious to solve the problem of uncontrolled discharge of pollutants. However, there was merely a loose coupling of the political stream with the other two streams because the political attention entirely focused on rapid industrialization and overlooked the issue of environmental protection. The institutional conditions were favorable for policy implementation because under centralization policy maker and implementer were the same or had the same goal. According to statistical data on the predefined indicators, the targets in this period were achieved. In the second period, there also existed a tight coupling between the problem and the policy streams, but a loose coupling with the political stream. Substantial political attention was paid for economic reforms and overlooked the emergence of many new pollution sources. The registration and declaration of pollution sources, deadline treatment and pollution charge were appropriate policies for managing unknown pollution sources. However, the institutional conditions were disadvantages for target implementation because decentralization diverged the goals of the central and local governments. The targets in this period were not achieved. In the third period, the problem, the political and the policy streams were tightly coupled with one another, and the institutional conditions were prosperous for target implementation. The market-based and voluntary policy instruments were effective to provide motivations for industrial enterprises to take environmentally friendly initiatives, and the political backing for “Green GDP” provided momentum for these initiatives. Albeit decentralization, the goals of the central government and local governments were effectively aligned via cadre evaluation criteria. Therefore, the institutional conditions were favorable, and finally the targets were realized.
Table 5.
Coupling of multiple streams, institutional conditions and target performance.
What explains the difference? When comparing the situations of coupling of the three streams in different periods, we find that all three periods show tight couplings of the problem and the policy streams, meaning that feasible policy solutions are made and available in the three periods to solve the problems that are recognized by decision-makers. However, difference exists regarding the coupling of the political stream. In the first two periods, the political attention for environmental issues was weak and thus the political stream was only loosely coupled with the other two streams. In the third period, the political attention for environmental issues was remarkably increased considering the new political ideology of “green GDP” and the revised cadre evaluation with environmental target performance, and thus the political stream was tightly coupled with the problem and the policy streams.
Nevertheless, the situations of coupling of the multiple streams cannot completely explain the different performance levels of environmental targets in the three periods. In the first period, the target performance is still realized without the tight coupling of the political stream. Why were the targets in the first period successful, while in the second period they were not, considering that both cases lacked political attention? I find that this was largely due to the presence of a tight coupling between policy implementation and the institutional conditions in the first period, and the absence of a tight coupling between policy implementation and the institutional conditions in the second period. Therefore, it implies that, in a favorable (and relatively stable) institutional context, the targets can be achieved even if the political attention on the problem conditions is missing; on the contrary, in an unfavorable (rapid changing and turbulent) institutional context, the lack of political attention is prone to result in failure of the targets. For this reason, I challenge the proposition derived from the MSA that political attention is a necessary condition for the emergence of a new policy and for successful implementation of the policy. Based on our empirical findings, I suggest that the political attention is a sufficient, but not necessary, condition for successful policy implementation, which means that the presence of strong political attention and political support may increase the likelihood of successful implementation. I additionally suggest that the institutional conditions, under which the policy window has a good fit, is a necessary condition leading to the successful policy implementation.
Why are the institutional conditions so important? To answer this question, I need to recall the effects of central–local relations in China on policy implementation. In the first period, the institutional context featured centralization. Policy-making and implementation of environmental targets were done by the central government. In this case, strong political backing was not necessary because the policy-maker and implementer were the same. In the second period, the institutional context featured decentralization and power devolution. The decision on targets was made by the central government and the implementation of the targets largely depended on city governments. In this case, strong political attention and backing for environmental targets became important for local compliance. This point can be demonstrated by the third period of target implementation: the political backing for green GDP and the emphasis on cadre evaluation with environmental target achievement made local cadres carefully implement the targets with effective actions.
6. Conclusions
This article proposes a theoretical and empirically based explanation of the different performance levels of environmental targets in the dynamic institutional context in China. I adopted an explanatory framework of the multiple streams approach by Kingdon and combined this framework with the theory on institutional conditions in the field of public management to generate three theoretical hypotheses. I then tested these theoretical hypotheses by empirically exploring three periods of target implementation in China from 1972 to 2015.
From the cross-period comparison in the previous section, three main observations can be drawn that explain the variations of target performance. First, in the first period where a good fit of policy to problem existed, and strong political attention was absent, high target performance was still achieved. This success is largely attributed to the favorable institutional context that was characterized by hierarchy and centralization. Given this finding, Hypothesis 2 is supported. This observation is consistent with the propositions in literature. Hood [40] suggested that targets are more likely to be achieved in a hierarchical and centralized context. Mintzberg [41,42,43] also advocated that in centralized organizations a top-down planning with explicit targets can facilitate organizational performance [44].
Similar to the first period, the second period had a good coupling of policy to problem and lacked strong political attention. However, because of decentralization and ignorance of goal alignment between central and local government, the implementation failed to meet the targets. If concurrently considering the third period that had a decentralized structure accompanied by goal alignment strategies of cadre evaluation and personnel decisions and that achieved the targets, I can safely conclude that Hypothesis 3 holds. This finding is also consistent with Hood [41]: targets in a decentralized structure should be combined with rankings and linked to personnel management.
Finally, in the third phase, there was a good fit of policy to problem and strong political attention for the problem, and the performance of target was high considering the target levels of the indicators were all excessively achieved. Only considering this initial impression, Hypothesis 1 seems to hold. However, this evidence could not lead us to conclude that Hypothesis 1 is supported, because the third period was also armed with favorable institutional context for target implementation that emphasized incorruptible and disciplinary consciousness of cadres and interagency collaboration. Our empirical evidence did not cover a scenario that has a tight coupling of the three streams in an unfavorable institutional context. Consequently, I could not compare whether the favorable institutional context played a necessary role in facilitating the high target performance. Therefore, I currently cannot test Hypothesis 1, which leaves an open opportunity for further research that covers a wider range of scenarios that allows the comparison of performance in contrasting situations of a tight coupling in a favorable and an unfavorable institutional context. That said, the hypotheses proposed in Section 2.3 may be tested by evidence in other countries that have different institutional conditions from China.
Based on these findings, this study has two contributions. It challenges the MSA with policy implementation theory and it extends the MSA by adding in institutional elements. It proposes that the tight coupling of the problem, the political and the policy streams, as suggested in the original MSA framework, may not lead to successful policy output. Instead, political attention can be absent; in such circumstances, successful policy implementation depends on institutional conditions that are either centralized or decentralized but with aligned goals between policy makers and implementers. In light of this, I can infer two major recommendations for environmental management. One is that policy instruments must have a good fit to environmental problems; accordingly, the recognition and perception of environmental problems becomes crucial for environmental management organizations. Additionally, in current trend of institutional reforms towards decentralization and devolution, goal alignment plays a central role in ensuring target implementation. This goal alignment not only touches upon central–local government relations, but also relates to incentivizing industries to adopt more environmentally friendly production processes spontaneously.
Along with the above-mentioned conclusions, some limitations should be mentioned. First, knowledge about the performance levels of the target implementation, and about the contents of the three streams as well as the institutional conditions was mainly based upon information gained from official data and statistics. As explained in the Methods and Materials Section, the event dataset may incompletely reflect what happened in the past. The information on statistical data is arguably biased towards the governments’ measurement of performance levels. Second, conclusions on the roles of the factors in influencing the performance levels are drawn based on a small-N case study (i.e., three periods). The three periods do not reveal a complete picture of all possible patterns of factors to a certain performance level. Further research is needed, preferably studies with a larger N. Moreover, I treated the three periods as individual episodes. No connections on performance (for instance, the influence of performance level of the previous period on the performance of the next period) between successive periods were considered.
Supplementary Materials
The following are available online at http://www.mdpi.com/2071-1050/10/5/1477/s1, Table S1: Events in the period of central planning economy (1972–1995), Table S2: Events in the period of economic reform (1996–2005), Table S3: Events in the period of deepening economic reform (2006–2015).
Acknowledgments
This research is funded by National Natural Science Foundation of China under grant numbers 71774022 and 71403036.
Conflicts of Interest
The author declares no conflict of interest.
References
- Lisi, I.E. Translating environmental motivations into performance: The role of environmental performance measurement systems. Manag. Acc. Res. 2015, 29, 27–44. [Google Scholar] [CrossRef]
- Wu, J.; Xu, M.; Zhang, P. The impacts of government performance assessment policy and citizen participation on improving environmental performance across Chinese provinces. J. Clean. Prod. 2018, 184, 227–238. [Google Scholar] [CrossRef]
- Liu, L.; Wu, T.; Li, S.; de Jong, M.; Sun, Y. The drivers of local environmental policy in China: An analysis of Shenzhen’s environmental performance management system, 2007–2015. J. Clean. Prod. 2017, 165, 656–666. [Google Scholar] [CrossRef]
- Mu, R. Bounded rationality in the developmental trajectory of environmental target policy in China, 1972–2016. Sustainability 2018, 10, 199. [Google Scholar] [CrossRef]
- Hu, A. The Five-Year Plan: A new tool for energy saving and emissions reduction in China. Adv. Clim. Chang. Res. 2016, 7, 222–228. [Google Scholar] [CrossRef]
- Wu, J.; Deng, Y.; Huang, J.; Morck, R.; Yeung, B. Incentives and Outcomes: China’s Environmental Policy; Working Paper Series 18754; NBER (National Bureau of Economic Research): Cambridge, MA, USA, 2013. [Google Scholar]
- Schreifels, J.J.; Fu, Y.; Wilson, E.J. Sulfur dioxide control in China: Policy evolution during the 10th and 11th five-year plans and lessons for the future. Energy Policy 2012, 48, 779–789. [Google Scholar] [CrossRef]
- Liang, J.; Langbein, L. Performance management, high-powered incentives, and environmental policies in China. Int. Public Manag. J. 2015, 18, 346–385. [Google Scholar] [CrossRef]
- Kingdon, J.W. Agendas, Alternative and Public Policies, 2nd ed.; Harper Collins: New York, NY, USA, 1995. [Google Scholar]
- O’Toole, J.L.; Meier, K.J. Modeling the impact of public management: Implications of structural context. J. Public Adm. Res. Theory 1999, 9, 505–526. [Google Scholar] [CrossRef]
- O’Toole, L.J.; Meier, K.J. Public management, context, and performance: In quest of a more general theory. J. Public Adm. Res. Theory 2015, 25, 237–256. [Google Scholar] [CrossRef]
- Zohlnhofer, R.; Herweg, N.; Hub, C. Bringing formal political institutions into the multiple streams framework: An analytical proposal for comparative policy analysis. J. Comp. Policy Anal. Res. Pract. 2015, 12, 1–14. [Google Scholar] [CrossRef]
- Cohen, M.D.; March, J.G.; Olsen, J.P. A Garbage Can Model of Organizational Choice. Adm. Sci. Q. 1972, 17, 1–25. [Google Scholar] [CrossRef]
- Zahariadis, N. Comparing three lenses of policy choice. Policy Stud. J. 1998, 26, 434–448. [Google Scholar] [CrossRef]
- Zahariadis, N. Selling British Rail: An Idea Whose Time Has Come? Comp. Political Stud. 1996, 29, 400–422. [Google Scholar] [CrossRef]
- Zahariadis, N. The Multiple Streams Framework: Structure, Limitations, Prospects; Sabatier, P.A., Ed.; Theories of Policy Process; Westview Press: Boulder, CO, USA, 2007; pp. 65–92. [Google Scholar]
- Zahariadis, N. Ambiguity and Choice in Public Policy: Political Manipulation in Democratic Societies; Georgetown University Press: Washington, DC, USA, 2003. [Google Scholar]
- Zahariadis, N. Essence of Political Manipulation: Emotion, Institutions, and Greek Foreign Policy; Peter Lang: New York, NY, USA, 2005. [Google Scholar]
- Lemieux, V. The Study of Public Policy. In The Players and Their Power, 2nd ed.; Laval University Press: Québec, QC, Canada, 2002. [Google Scholar]
- Ridde, V. Policy implementation in an African State: An extension of Kingdon’s multiple-streams approach. Public Adm. 2009, 87, 938–954. [Google Scholar] [CrossRef]
- Howlettt, M.; McConnell, A.; Perl, A. Streams and stages: Reconciling Kingdon and policy process theory. Eur. J. Political Res. 2015, 54, 419–434. [Google Scholar] [CrossRef]
- Boswell, C.; Rodrigues, E. Policies, politics and organizational problems: Multiple streams and the implementation of targets in UK government. Policy Politics 2016, 44, 507–524. [Google Scholar] [CrossRef]
- Mintrom, M.; Norman, P. Policy entrepreneurship and policy change. Policy Stud. J. 2009, 37, 649–667. [Google Scholar] [CrossRef]
- Zhu, X. Policy change and expert involvement in China. Public Adm. 2013, 91, 281–302. [Google Scholar] [CrossRef]
- Goldman, M.; Cheek, T.; Hamrin, C.L. China’s Intellectuals and the State: In Search of a New Relationship; Harvard University Press: London, UK, 1987. [Google Scholar]
- Schwartz, J. Environmental NGOs in China: Roles and limits. Pac. Aff. 2004, 77, 28–49. [Google Scholar]
- Furst, K.; Holdaway, J. Environment and Health in China: The Role of Environmental NGOs in Policy Innovation; Palgrave Macmillan: London, UK, 2015. [Google Scholar]
- Landry, P.F. Decentralized Authoritarianism in China: The Communist Party’s Control of Local Elites in the Post-Mao Era; Cambridge University Press: Cambridge, UK, 2008. [Google Scholar]
- Scharpf, F.W. Games Real Actors Play: Actor-Centered Institutionalism in Policy Research; Westview: Boulder, CO, USA, 1997. [Google Scholar]
- Mucciaroni, G. The Garbage Can Model and the Study of the Policy-Making Process; Routledge Handbook of Public Policy; Araral, E., Fritzen, S., Howlett, M., Ramesh, M., Wu, X., Eds.; Routledge: Abingdon, UK, 2013; pp. 320–328. [Google Scholar]
- Cairney, P. Multiple Streams Analysis: What Is Its Relationship to Other Theories? Paper Prepared for the “Post-Kingdon Workshop”; National University of Singapore: Singapore, 2014. [Google Scholar]
- Johns, G. The essential impact of context on organizational behavior. Acad. Manag. Rev. 2006, 31, 396–408. [Google Scholar] [CrossRef]
- Bamberger, P. From the editors. Beyond contextualization: Using context theories to narrow the micro-macro gap in management research. Acad. Manag. J. 2008, 51, 839–846. [Google Scholar] [CrossRef]
- Blatter, J.; Haverland, M. Designing Case Studies. Explanatory Approaches in Small-N Research; Palgrave Macmillan: London, UK, 2012. [Google Scholar]
- Shi, H.; Zhang, L. China’s environmental governance of rapid industrialization. Environ. Politics 2006, 15, 271–292. [Google Scholar] [CrossRef]
- Lotspeich, R.; Chen, A. Environmental protection in the People’s Republic of China. J. Contemp. China 2007, 6, 33–59. [Google Scholar] [CrossRef]
- Wang, J. Water quality in Guanting reservoir. Water Air Soil Pollut. 1986, 29, 149–154. [Google Scholar]
- Montinola, G.; Qian, Y.; Weingas, B.R. Federalism, Chinese style: The political basis for economic success in China. World Politics 1995, 48, 50–81. [Google Scholar] [CrossRef]
- Cai, H.; Treisman, D. Did government decentralization Cause China’s economic miracle? World Politics 2006, 58, 505–535. [Google Scholar] [CrossRef]
- Hood, C. Public management by numbers as a performance-enhancing drug: Two hypotheses. Public Adm. Rev. 2012, 72, s85–s92. [Google Scholar] [CrossRef]
- Mintzberg, H. Strategy Making in Three Modes. Calif. Manag. Rev. 1973, 16, 44–53. [Google Scholar] [CrossRef]
- Mintzberg, H. The Structuring of Organizations: A Synthesis of the Research; Prentice Hall: Englewood Cliffs, NJ, USA, 1979. [Google Scholar]
- Mintzberg, H. Power in and Around Organizations; Prentice Hall: Englewood Cliffs, NJ, USA, 1983. [Google Scholar]
- Matheson, C. Understanding the policy process: The work of Henry Mintzberg. Public Adm. Rev. 2009, 69, 1148–1161. [Google Scholar] [CrossRef]
© 2018 by the author. Licensee MDPI, Basel, Switzerland. This article is an open access article distributed under the terms and conditions of the Creative Commons Attribution (CC BY) license (http://creativecommons.org/licenses/by/4.0/).






