Next Article in Journal
GIS Assessment of Mass Tourism Anthropization in Sensitive Coastal Environments: Application to a Case Study in the Mar Menor Area
Previous Article in Journal
Provincial Carbon Emissions Reduction Allocation Plan in China Based on Consumption Perspective
 
 
Font Type:
Arial Georgia Verdana
Font Size:
Aa Aa Aa
Line Spacing:
Column Width:
Background:
Article

Eye of Sustainable Planning: A Conceptual Heritage-Led Urban Regeneration Planning Framework

1
School of Built Environment, Salford University, Manchester M5 4WT, UK
2
Department of Civil Engineering, Hasan Kalyoncu University, Gaziantep 27410, Turkey
*
Author to whom correspondence should be addressed.
Sustainability 2018, 10(5), 1343; https://doi.org/10.3390/su10051343
Submission received: 3 March 2018 / Revised: 15 April 2018 / Accepted: 21 April 2018 / Published: 26 April 2018
(This article belongs to the Section Sustainable Urban and Rural Development)

Abstract

Implementation and integration of sustainable development within a management framework is the main problem of urban regeneration projects. Therefore, this paper aims to develop a sustainable heritage-led urban regeneration planning framework, which will act as an urban regeneration project life cycle model and aid sustainable planning and decision-making processes for project managers. First, a literature review is used to conceptualise the first version of the sustainable planning framework. Then, it is validated by conducting interviews with professionals in Northern Cyprus. Sustainable heritage-led urban regeneration planning problems exist in the case study region. Therefore, the data collected for this research is significant to the research problem. Results showed that there is a lack of knowledge towards heritage-led urban regeneration among the local community and it is the main source of sustainable planning problems. Therefore, a questionnaire survey is conducted to validate this problem. The results validated that there is a sustainability perception difference between the local community and professionals, and the knowledge level of the local community was not satisfactory. Finally, a knowledge management system is introduced in the final version of the framework in order to empower stakeholders, and the “eye of sustainable planning” is introduced. Perception differences between the local community and professionals and the lack of knowledge of the local community towards heritage-led urban regeneration is introduced by this research. This study is limited to heritage-led regeneration projects and future studies may extend the scope of this study to different countries.

Graphical Abstract

1. Introduction

Sustainable development is a concept that meets the requirements of existing generations without compromising the ability of upcoming generations to meet their own requirements. The sustainable development concept assumes that society, with respect to its inherent nature, can directly develop and alter towards a more desirable future state via indigenising policies and programmes for minimizing energy consumption, preserving biological diversity, reducing pollution, promoting social unity, and encouraging more efficient landscape designs [1].
Then, sustainable urban regeneration is one of the most complex aspects of urban planning. It needs a broad and combined vision and action in order to address the resolution of urban problems to come up with a long-term improvement in economic, physical, social, and environmental conditions of an area which has been subject to change [2].
Economic, social, and environmental dimensions are accepted as the “three pillars” model of sustainability to formulate methods of sustainable development. This model is developed in order to improve every aspect individually [3]. Even though sustainability is ambiguous, its ability to force stakeholders such as decision makers and public authorities to reflect how the development is affecting the indicators of sustainability dimensions makes it a valuable model [4]. On the other hand, pillars of sustainability are also considered as consistent and mutually collaborative with each other instead of being completely isolated. However, in recent decades, sustainable development policies and research have mainly focused on environmental and economic sustainability, which has led to social sustainability remaining comparatively less exposed [5].
Culture is frequently studied under the social dimension of sustainability. However, recent research exposed the fact that there are not many studies which have focused on producing an analytical and organized method that takes “culture” and “sustainability” into account together. It is also anticipated that the introduction of culture as a “fourth pillar” or in another explicit role would change the existing state of affairs in sustainability research and policy. If culture is considered as having an independent function in sustainability, then it is realized as a fourth pillar of sustainability. This statement considers culture as a sustainability dimension parallel to environmental, social, and economic dimensions [6]. Therefore, sustainable development is not just limited to the three main pillars named as social, economic, and environmental. Relatively, the goals and objectives of sustainable development create functions that need to be analysed and evaluated parallel to the three pillars of sustainability. Concisely, culture needs to be analysed parallel to the three main pillars. On the other hand, heritage has a value in urban regeneration. It supports urban sustainability dimensions and adds extra value to be taken into account. For instance, everyone needs to have a holiday at least once in a year to relax. Consequently, heritage becomes an extra measure that is used in holiday destination decision making process. Therefore, exploiting the potential in heritage during urban regeneration projects adds values and supports sustainability in the regenerated area.
It is essential to perform urban regeneration with equal sensitivity if the main target is to create a better built environment and stronger communities. Comprehending how places alter and knowing the importance of their history paves the way for successful and sustainable urban regeneration [7]. Nowadays, it is widely acknowledged by the community that conservation of heritage buildings plays a critical role for obtaining significant economic, cultural, and social benefits. Promoting sustainability in the built environment is a part of a wider revitalisation strategy [8]. The consequences of heritage-led urban regeneration can be generally regarded as economic, social, cultural, and environmental. These consequences can be either positive or negative and may be both quantitative and qualitative [9]. According to Tweed and Sutherland [10], there is a tendency in current discussions to solely focus on technical and economic features of urban regeneration. However, the contribution of built heritage to the society’s well-being is ever more recognized by governments. Therefore, heritage has a parallel and individual contribution to urban regeneration projects to which attention needs to be paid in depth during sustainable planning concepts.
The huge transformations that cities, societies, and the environment have undergone over the last decades and the associated consequences require more efficient and robust planning and development perspectives [11]. Thus, holistic planning concepts that encompass all facades of sustainable development factors need to be taken into account in sustainable development initiatives [4]. According to Goonetilleke et al. [4], one of the utmost significant challenges for urban regeneration planning is the implementation and integration of sustainable development within a management framework for urban development. Hence, a planning framework to manage sustainable urban regeneration is greatly needed by project managers and public authorities.
From a managerial aspect, a single management figure creates a more authoritarian outcome on the heritage due to the domination of the construction’s meaning. Even though the academic literature iterates the importance of the modification of previously implemented methods at heritage sites, strain exists with the requirement for a supervising body to achieve efficient operating. In the case of the exclusion of a supervising body, the renovated heritage would be endangered of becoming a collection of parts without any relevant narrative and strategic resource distribution [12]. Consequently, stakeholder participation is essential to effectively manage projects involving heritage sites in the pursuit of sustainable urban regeneration.
It is important to note at this point that many types of knowledge are blended together in the sustainable planning process. Especially, there are instances where knowledge of the local community is recognised as being more formidable than the professionals because of the perception difference between them. Local residents have an in-depth knowledge of the environment and accurate references to problems involved in it [13]. Therefore, they have different perceptions of sustainable development than the professionals and it is valuable to take local residents’ perspectives into account through participatory planning. However, the dichotomy between the local residents and professionals will create conflict, and consensus building will become more problematic during the sustainable planning process. Therefore, a method which will mitigate conflict between stakeholders should be introduced to the literature.
In practice, there are many examples where heritage-led urban regeneration projects have faltered or failed completely. The drivers of these falters and failures vary from project to project and are often very complex. In some circumstances, unexpected costs have damaged viability or professionals have struggled in finding a beneficial use for a listed structure, while elsewhere, regenerated structures have failed to attract sufficient public interest [14]. Thus, heritage-led urban regeneration projects have effective planning problems.
With the intention of achieving sustainable development, which is still difficult to define, the operational areas of urban development need to be viewed holistically against contemporary faction-based research, policy, and plans that are being carried out [4]. In the age of growing interest for sustainability in both natural and built environments, an integrated framework that includes rational planning and development processes together with respect to the restrictions of the environment can be seen as a means to support sustainability of the urbanization process [15].
As socioeconomic and cultural benefits clash, the planning will be implemented often leading to the valuing of one over the other. A one-sided development does not result in the advancement of all the major investors in the historically significant regions. Participatory planning is an array of processes through which different groups and interests intermingle to achieve consensus on a plan and its implementation. Any group may initialize the participatory scheme, while the form and scheduling are most likely needed to be mediated and concurred upon by the participants. Due to the importance of the participation of the stakeholders, it is mandatory for the planner to consider the variety of stakeholders as well as the kind of participation [16].
According to Bevilacqua et al. [17], if integration is seen as one of the prime aims to succeed in urban regeneration and complexity, as the uniqueness of urban dynamics is correlated to the respective context, the involvement of community will be understood as essential towards the sustainable urban regeneration initiative. Their research project, named CLUD (Commercial Local Urban Districts), demonstrated that urban regeneration initiatives examined in the San Diego region generated benefits for the society relating to their local social needs through community involvement.
Culture needs to be considered as a social asset where extensive acceptance by the local community creates economic impact as a consequence and not the cause. If the top-down approach of management is not equalized by a bottom-up approach, the development ability regarding culture cannot be released by public participation [18].
After analysing the sustainable planning problems in urban regeneration projects, any research regarding to sustainable planning frameworks for heritage-led urban regeneration projects have not been found in the literature. Consequently, this paper aims to develop a heritage-led urban regeneration framework, which will act as an urban regeneration project life cycle model and aid sustainable planning and decision-making processes. Moreover, the sources of sustainability perception differences between professionals and residents are explored through the case study interviews, and a knowledge management system is proposed and validated through questionnaire surveys. The research focuses on the development of a sustainable planning framework that will be extracted from a literature review, interviews with professionals from governmental bodies, and a questionnaire survey with stakeholders from a case study region.
The walled city of Famagusta, Northern Cyprus, is selected in order to perform a quantitative survey, and professionals from governmental bodies in Northern Cyprus are approached to conduct qualitative analysis. Despite the EU-funded United Nations Office for Project Services (UNOPS) and United Nations Development Programme (UNDP) projects in 2005 aiding in the development of conservation activities in the region, several issues arose throughout the conservation process, resulting in loss of the historical setting and prolonged implementation because of arising problems in the envisioning and institutionalisation of the projects [19]. Therefore, both the local community’s and the professionals’ experience gained from these EU-funded projects is the criteria that led this case study to be selected. It is also noteworthy to mention at this point that 100% of the respondents from the interviews agreed that there are sustainable planning problems in Northern Cyprus. Finally, a critical literature review combined with experience from the selected case study area is what makes this study consistent.
In the following sections, first, the methodology adopted to achieve the research aim will be explained. Afterwards, a literature review that is extracted to conceptualise the sustainable planning framework is critically discussed, and findings from the literature review are verified with the qualitative data analysis results. Then, the improvements from the qualitative analysis is further examined and analysed with the quantitative analysis. Consequently, the conceptual framework of the “eye of sustainable planning” is produced and discussed. Finally, concluding remarks and future work recommendations are highlighted.

2. Materials and Methods

The first objective of this research is to discover what are the necessary elements of sustainable planning in heritage-led urban regeneration projects. The second objective is to explore what is the main source of conflict between the local community and professionals in the context of heritage-led urban regeneration planning processes. In order to satisfy these objectives, the layout of the research process to conceptualise and finalise the theoretical framework is given in Figure 1. Then, the survey methods and tools adopted during the research will be explained.

2.1. Interviews

By using semistructured interviews, experiences of the professionals are explored to validate the results of the literature review. Therefore, this research is a phenomenological study in nature. In addition, recommended sample sizes by various researchers for phenomenological studies are given in Table 1. It can be seen from the table that the recommended number of qualitative studies required in a phenomenological study varies between three and 25. On the other hand, Malterud et al. [20] stated that once conducting more interviews does not contribute to the theory developed by the researcher, the saturation point is achieved [21]. Moreover, the expertise of the chosen interviewees can also decrease the number of interviews needed to reach the saturation point [22].
Accordingly, 10 semistructured interviews are conducted with the professionals under six different divisions who have a role in heritage-led urban regeneration projects in Northern Cyprus. The allocation of interviewees according to their divisions is given in Figure 2. Moreover, every participant had at least 10 years of experience in urban regeneration projects, with a diversity in gender of four males and six females. The interview questions are prepared in order to find out challenges and drivers in heritage-led urban regeneration, sources of sustainable planning problems, and lack of public participation; and any measures for conflict mitigation, existence of a lack of knowledge, potential stakeholders, and causes of perception difference among stakeholders. NVIVO software is used with the purpose of analysing qualitative data by content analysis. After conducting seven interviews, it was found out that there was no more contribution to the results and we stopped at the tenth interview.

2.2. Questionnaires

There were, in total, 25 questions in the questionnaire survey. It was divided into two sections: The first section is targeted to find a lack of knowledge in heritage-led urban regeneration within the local community in the walled city of Famagusta and professionals from governmental bodies. In addition, a lack of knowledge among the residents is identified during interviews as a source of difference in sustainability perceptions. Thus, the first section of the questionnaire is prepared to explore deficient areas where the participants will be failing to answer and to validate the existence of it. However, the same test is applied to professionals too to find out if the circumstances are mutually exclusive or not. Consequently, if there is any knowledge deficiency among the community or professionals, a knowledge management system would be introduced to improve the theoretical framework by knowledge empowerment and contribution to sustainable planning processes. Therefore, 15 questions in Section 1 are established as closed questions randomly under heritage conservation, sustainability, funding, urban development, and sustainable planning concepts. The structure of the answers is constructed as “true”, “false”, and “don’t know” choices. With the purpose of reducing the probability that the participants are guessing the true answers, the “don’t know” choice is included in the answers. Moreover, 88 residents who are living in the walled city of Famagusta and 12 professionals from governmental bodies are approached in person. Finally, after completion, the consistency ratio is calculated for the reliability and validity of the data. The results for the community and professionals were 0.024 and 0.019, respectively, whereas any value less than 0.1 is considered as consistent [27].
It is significant to indicate that in Section 3.2 of this paper, perception differences between residents who are from different neighbourhoods will be emphasized. However, in Section 2 of the questionnaire survey, the participants were asked to choose what is currently more important for them in terms of development in the sustainability indicators. The aim of this section was to find out if there are perception differences through sustainable development between the local community and professionals among the governmental departments. Pairwise comparisons are made by asking 10 closed questions between heritage resources and environmental, economic, social, and cultural development choices on a Likert scale. Reliability of the questionnaire was assessed at the early stage of the survey. After conducting 20 questionnaires, SPSS software was used to find the Cronbach alpha value that shows the internal consistency of the questionnaire. Therefore, the calculated Cronbach alpha value was 0.725, where any alpha value more than 0.7 is considered as internally consistent and reliable [28].

3. Conceptual Framework

In this section, the critical literature review is related together with the outcomes of data analysis from the interviews to conceptualise life cycle phases of the conceptual framework. Then, an initial planning framework is conceptualised. It is noteworthy to mention that the initial version of the conceptual framework encapsulated core dimensions such as diagnosis of the problem, strategy formulation, structure organising structure, implementation, and evaluation. During content analysis, these categories are structured by using a three times iterative approach. An iterative approach entails the repetition of a sequence of tasks performed in precisely the same way, and thus provides a better understanding of research data and provides a standard of reliability to the research [29]. Firstly, what was found during the literature reviews has formed the first two versions of the conceptual framework. Then, the interview results given in the tables were used to validate the elements of each phase and support the iterative approach. While the second version was produced following the detailed conduct of qualitative analysis, the final version was developed with the questionnaire survey data analysis and presented as a life cycle model.
The results of qualitative data analysis are given in Table 2. Firstly, a lack of knowledge is identified as the most important problem in sustainable planning processes. Out of five questions, it appeared in four topics with a 50% response rate as being a challenge in sustainability dimensions. Furthermore, a lack of communication appears to be the second most critical issue. It is noteworthy to mention at this point that having the top two results focused on challenges (50% and 30%, respectively) in sustainability dimensions enabled us to set the hypothesis of the second objective of this research. In the quantitative data analysis, existence of a lack of knowledge and communication is measured to improve the conceptual framework. On the other hand, politics is found to be a valuable problem. However, the unstable political environment in the case study region was the main source of the responses, and this finding is ignored by the researcher since it does not refer to generic environments.

3.1. Diagnosis of the Problems

A World Natural Heritage’s (WNH) contribution to sustainable urban development is not solely limited to heritage tourism and the conservation of heritage. Relatively, a WNH is an instrument that when applied carefully, can achieve a multidimensional contribution to environmental, sociocultural, economic, and institutional/governance goals [30]. According to Cullen [31], the significance of heritage and major problems that need to be addressed is determined by a heritage audit and detailed study of the area at the beginning of an urban regeneration project.
Moreover, the European Association of Historic Towns and Regions [9] stated that case studies that it has conducted so far showed that a detailed audit is essential at the beginning of a heritage-led urban regeneration project, so that the certain characteristics and qualities which make the project special would be identified.
According to Bond et al. [32], sustainability assessment is considered as the most recent impact assessment instrument that can be stated as “any process that directs decision making towards sustainability”. As aforementioned, there is a perception difference towards sustainability between the local residents and professionals, where the knowledge of the local community is sometimes recognised as being more formidable than that of professionals. In addition to this, Sharifi and Murayama [33] state that there is even a perception difference towards sustainability and corresponding traits between residents who are living in different neighbourhoods. At this point, it is noteworthy to mention that the existence of perception differences towards sustainability between professionals and the local community is researched by using a questionnaire survey where the importance of a detailed audit will become absolute and further results will be extracted. Thus, a sustainability assessment needs to be conducted with the residents who will be affected by the urban regeneration project. By doing so, the needs of the residents will be satisfied and lead to more sustainable outcomes. Besides, a framework created by unrelated and weakly identified indicators can deceive and lead to misjudgements of decision makers [34].
Accordingly, sustainability indicators need to have strong connections with the project aim and objectives [35]. Besides, during interviews, conservation-focused studies are identified as a source of the sustainable planning problems that are given in Table 2. Thus, the importance of a detailed audit comes forth at this point, which is that a critical assessment of sustainability indicators along with the aim and objectives will produce outcomes perceived as sustainable by all stakeholders. Moreover, it is noteworthy to mention that since the local community has a critical role in sustainability assessment, stakeholder involvement is also important in the diagnosis phase to set standards of sustainability indicators to be achieved at the end of the project and strategy formulation phase, which will be discussed in the next section.
With an objective of contrasting several regeneration case study examples, the benchmarks which are adequate criteria to indicate the minimal standards that are required to be reached in the quest for sustainability need to be set. Variable or standards permitting the evaluation of what is positive or negative is subjective to analysis, based on the context or relationship with the other available variables. Furthermore, the standards currently considered as sustainable may change in the future. Even positive attributes of current sustainable development may later create negative effects [36]. Consequently, sustainability standards need to be set by collaborative planning between stakeholders in the deprived areas through a detailed audit.
Moreover, the conservation of heritage significance is due to either historical, scientific, social, or aesthetic value. Based upon this approach, tangible and intangible heritage, which encourages the realization of some values in people, should be preserved. This selection shifts from being valued upon the subject’s intrinsic quality into our ability to observe its historic, scientific, social, and aesthetic values. In order for such a shift to occur, it is necessary for society to perceive the values upon which the cultural identity may be constructed [37]. Therefore, tangible and intangible heritage need to be considered separately under the heritage dimension during sustainability assessment.
Finally, interview results validated that the lack of auditing is considered as a challenge to sustainable urban planning. Thus, elements of the diagnosis phase are recognised by both literature review and interview results. The subelements of a detailed audit are also identified from the literature, which can be seen in Table 3 in detail. Moreover, the conceptualised phase to conduct a detailed audit to diagnose problems in the regeneration areas is given below in Figure 3.

3.2. Strategy Formulation

Perceptions towards heritage need to be changed by encouraging a new vision of the community [31]. Three urban regeneration projects in Northern Ireland were researched by Muir and Rhodes [38], which aimed at determining the aspirations and community involvement parameters of urban regeneration projects. The outcome of the research determined the requirement for the effective impact of a civil vision on regeneration. Particularly, perception was due to residents’ understanding of essential events pre- and post-event. Consequently, perception differences of residents towards sustainability creates an impact on sustainable project outcomes, as stated earlier. The community’s vision is a common instrument within the framework of the planning phase, although difficult to implement adequately.
Effectively, some policy analysts have indicated that development projects nearly never emerge from a common vision; almost every outcome results in conflict. Furthermore, the incapacity to construct a common vision based on mutual understanding between locals’ values is the basic reason for such conflicts [39]. Therefore, consensus building and participatory planning are crucial to resolve the shortcomings of the rationalist philosophy, while considering the divergent opinions on planning and development processes proposed by numerous researchers [15].
According to English Heritage [35], the skills of local authorities are not certainly fit to conduct social and economic analysis. Therefore, workshops in which designated officers can receive formal training about assessment methods is appropriate. On the other hand, any misconducted sustainability assessment may lead to conflict between residents and professionals, and the planning process will not actually reflect deprived areas of urban sustainability. Therefore, employee empowerment through workshops is essential to mitigate conflict as much as possible.
Heritage-led urban regeneration projects need to have a partnership approach to become successful. Individual functions of the public, private, and community sectors need to be recognised and valued [9].
During the shift between the phases of an urban regeneration project, many crucial modifications become necessary and the influence of the stakeholders on the outcomes of an urban regeneration project is great. Therefore, stakeholders of the project need to be managed and avoid conflict as much as possible. In most of the cases, communication and collaboration between the stakeholders of a project results in goal and objective settlements. Besides, the stakeholders use their political influences to obtain benefits from project outcomes [40]. Therefore, stakeholder analysis is an essential factor for identifying the stakeholders and success of a project.
It is necessary for stakeholders and policymakers, and the planning procedures and policies, to implement outlines and regulations to determine the factors which support or refute conflict mitigation. Policy planning has the ability to create risky areas where people may be unprotected and weak [41]. As demonstrated by Bornstein [42], the indirect results of development projects, including the broader transition, may deteriorate the lasting and inherent reasons of the preliminary conflict or lead to the development of newer conflicts. It is required that planners aiming to decrease conflict and broadly take part in the redevelopment of society comprehend the features of common shared values, attitudes, and historical experiences. Therefore, standards and procedures need to be formulated in detail. Interviewees acknowledged that an obsolete master plan is both a challenge to sustainability dimensions and a source of sustainable planning problems in Northern Cyprus.
Accordingly, cultural heritage may be both a source of conflict and common ground at the same time. Cultural heritage may be advantageous for all the involved investors. A considerable advantage of mutual benefits is that it creates the foundation for agreement and development, which paves the way to imaginatively resolving the conflicting needs of all involved parties, individualistically or collectively. Within the scope of all considered cases, dialogue, and communication, collective activity has created more fruitful outcomes when compared to projects enforced through economic or legislative power [43].
As socioeconomic and cultural benefits clash, the implemented plan often leads to the valuing of one over the other. A one-sided development does not result in the advancement of all the major investors in the historically significant regions. Participatory planning is an array of processes through which separate groups and interests intermingle to achieve consensus on a plan and its implementation. Any group may initialize the participatory scheme, while the form and scheduling of it are most likely needed to be mediated and concurred upon by the participants. Due to the importance of the participation of the stakeholders, it is mandatory for the planner to consider the variety of stakeholders as well as kind of participation [16]. The process requires an advisory outline, which, as demonstrated in a report of the UNDP/World Bank/ The UN Centre for Human Settlements (UNCHS) Urban Management Programme, gathers all the various participants engaged in a specific domain of planning to contemplate, determine, and concur on the impending issues within the scope discussed about how such issues may be confronted and what form/range of technical aid is required to resolve the issues [44].
During the interviews, personal interests of stakeholders are identified as a source of both a lack of public participation and differences in sustainability perception. In addition, politics is recognised as a source of sustainable planning problems, drivers, and challenges by 30%, 40%, and 60% of respondents, respectively, where stakeholder analysis is necessary to overcome these problems. On the other hand, 30% of the respondents identified a lack of strategic planning as a source of sustainable planning problems, which highlights the importance of the strategy formulation phase of this study.
The absence of a strategic aim and objectives between stakeholders is recognised as a source of sustainable planning problems. Then, funding (40%) and conflict between stakeholders (30%) are considered as challenges in the sustainable planning process. Lastly, a lack of private investment is seen as a driver and challenge for sustainable planning problems by 20% and 30%, respectively. Lastly, the elements of the strategy formulation phase are identified as urban vision, conflict resolution, strategic aim and objectives, standards and procedures, and funding by the literature review and validated by the interview results. The relationships between elements of the formulation phase and the literature review and interview results are given in Table 4. Accordingly, the conceptual phase for strategy formulation is constructed as in Figure 4.

3.3. Structure Organising

It is important to have an expert project team located in the project area with robust connections with the industry developed. Besides, extensive partnerships are required to be formed to adapt to change and for community ownership [31]. All sectors with complementary expertise contribute to each other’s needs to participate in heritage-led urban regeneration. The sense of ownership is developed through early involvement of the public and stakeholders, where sustainable support is maintained over the project’s life cycle to assist in decision-making processes [9].
Unqualified staff were counted by 30% of all respondents as a source of sustainable planning problems. Moreover, unorganised structure was identified as a source and driver of sustainable planning problems and challenges in sustainability dimensions. Consequently, “project team” and “partnership board” are classified as the elements of the structure-organising phase, according to the relationship found in Table 5. Subsequently, the conceptual phase to organise the project structure is established and given in Figure 5.

3.4. Implementation

Stakeholders have enormous influence on project outcomes. They have a critical role in the design, implementation, and monitoring phases of a project. Moreover, perception differences among the stakeholders towards the project in any phase may prevent the implementation phase of a project [40]. Consequently, the effective management of stakeholders will mitigate conflict during project implementation. On the other hand, it is important to circulate “early wins” of the project. Therefore, persuasive messages need to be distributed to the real estate market to announce that a positive change is on its way [31].
The results of content analysis showed that 20% of the respondents underlined that the implementation phase of a project is a source of sustainable planning problems, and 30% considered it as a challenge. Therefore, project initiative and promotion and marketing are acknowledged as the elements of the implementation phase. The conceptualised phase is formed by the findings given in Table 6 and introduced in Figure 6.

3.5. Evaluation

As the European Association of Historic Towns and Regions [9] suggests, the results of a regeneration project need to be evaluated in order to measure achievements by quantifying sustainability indicators against targets or standards which have been set during a detailed audit. Conducting a sustainability assessment in the evaluation phase exploits the effectiveness of sustainability indicators that are used in the previous phases, so that if they have been accomplished and implemented, are in the end valued by stakeholders [15].
External evaluation is necessary in large projects to conduct in-depth evaluation. Furthermore, communication needs to be separated from the evaluation of systems, where sharing a positive picture of heritage-led urban regeneration to a broader political viewer should be left independent from evaluation. However, after evaluation is done, promotional information including key messages should be reviewed in order to publicise. In addition, long-term project impact assessment needs to be done in two to three years’ time after closing down of the project [35]. It is important to mention that follow-up is recognised as a source of sustainable planning problems by interviewees. Hence, conceptual phase elements that are consistent with the literature review and interview results are given in Table 7 and introduced in Figure 7.

3.6. Stakeholders

Several methods to generate robust public participation in planning are developed. Unfortunately, application of the methods was ineffective. Since the methods do not endorse democracy, the community do not feel that their voices are heard and feel that the results of these processes do not respond to the needs and demands of the public. The miscarriage of such methods demonstrates that planners do not know how to implement the needs and demands of communities in planning decisions, including the incorporation of needs and demands into plans and demonstrating them in urban development [3]. Similarly, during the interviews, 30% of the respondents mentioned that the community has become insensible and that there is a disbelief in institutions because of their previous experiences where their ideas could not make it through during the urban planning process. Moreover, during the qualitative data analysis, it was found that a lack of communication between stakeholders is the second most critical issue related to the problems in sustainable urban regeneration planning.
According to Simeon and Martone [45], the modest expansion of the cultural market and endogenous development is correlated with the absence of a systemic vision in public policy, reduction in cultural activities funding, and a disassociation between protection policies and the promotion of cultural heritage policies. Therefore, to avoid the crystallization and deterioration of the culture, which would eventually become an economic burden rather than a resource, an impending need for cultural transmission between generations, communication with the targeted audience, and the moulding over time of the traditional outtake on culture into an evolved modern version is required.
It is essential to consider a more extensive perspective on conservation, both old and new, of the correlation between the persistency of both the architectural facade and the harmonious relationships [46]. Disregarding this perspective resulted in the failure of many regeneration projects, and subsequently, the demolition and replacement of old buildings by the new ones. Such progression results in the birth of a new identity, which leads to the dwindling of the old historic city’s significant physical fabric and social as well as cultural identity [47]. Thus, the perceptions of the local community around tangible and intangible heritage becomes a crucial factor in the decision-making process. Therefore, a common vision and consensus is needed between all the stakeholders through communication in the built heritage environment to sustain the future of heritage in the city. Furthermore, contemporary standards and procedures will also be established by exploiting the sustainability perceptions of all stakeholders.
Policy making has focused mainly on collective problem-resolving methods, with factions such as governmental and nongovernmental and private and scientific branches of society. Such actors are classified as stably independent, while at the same time, autonomously operational and negotiating factions [48]. The cooperative processes of urban planning and management are vital in obtaining forms of sector- and place-specific knowledge, which are not valued in top-down, expert-based models of urban governance and strategy [49]. The core benefit of incorporating all factions of society during the policy and planning phases is the amelioration of the democratic decision-making ability and the promotion of improved implementation effectiveness [43]. Consequently, sustainable heritage-led urban regeneration projects are closely related to effective planning and collaboration between all stakeholders in the built environment.
In addition to this, sustainability is dynamic and open for more contribution, literature development, and interpretation. Since sustainability may be categorized as varying from one geographic region to another, predefined benchmarks are more or less vital depending on the region [1]. Thus, sustainability standards that are used to define the sustainability of the regeneration projects will be crafted by the local community during the detailed audit. Therefore, public participation is the essential ingredient in sustainable urban regeneration planning. Also, by involving the local community in the planning process, it is possible to ease the conflict by taking the community’s perception towards sustainability into account.
As the last point, it is found out that a lack of communication between stakeholders is a challenge and driver in sustainable planning problems, according to 30% and 10% of the respondents, respectively. Moreover, respondents underlined that a lack of communication is also a source of a lack of participation (30%) and planning problems (20%).
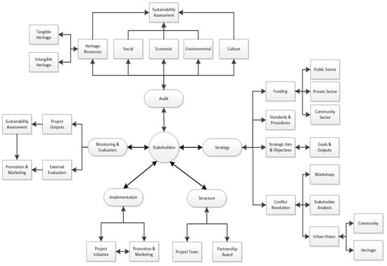
All the communication problems can be solved by putting stakeholders in the centre of the heritage-led urban regeneration planning process, for continuous communication through all phases of its life cycle. The importance of this proposal is highlighted in Table 8, where references from the literature and findings from interviews are shown. Moreover, the connection between the stakeholders and the other proposed phases acknowledged by the literature review are given in Table 9. Therefore, the second version of the conceptual framework is constructed by validating the elements of the initial framework through semistructured interviews and presented in Figure 8, where stakeholders are put at the heart of all the phases of the heritage-led urban regeneration planning process to foster sustainability.
It is also significant to state at this point that 90% of the respondents reflected that there is a lack of knowledge among the local community and that this is the main source of conflict in heritage-led urban regeneration projects that needs to be overcome. In addition, a lack of knowledge is identified as the most referred problem, as given in Table 2. Consequently, in the following subsection, the results of the questionnaire survey will be explained, where the existence of a lack of knowledge among the local community will be validated by interview findings. Furthermore, the same questions are asked to professionals to check the knowledge levels of the individuals who have major control in sustainable planning processes.

3.7. Questionnaire Survey for Improvements

In Section 1 of the questionnaire, a lack of knowledge is tested against 15 questions prepared from the literature. The charts in Figure 9 and Figure 10 show responses from the local community and professionals for each question from the conducted questionnaire followed by relevant discussions.
As shown in Figure 9, participants from the local community have clearly failed to correctly answer questions 4, 9, 12, and 15. Question 4 was asked to examine the participant’s knowledge of public participation in urban regeneration projects. However, the results of question 7 indicate that 59% of the respondents know that the local community can participate in planning activities. In conjunction with questions 4 and 7, it is noteworthy to mention that the local community fails (29%) to recognise the importance of citizen participation in the urban planning process. Moreover, there is still room (59%) to increase the knowledge of local participation in the planning process. Further, question 9, which was related to the adaptive reuse of heritage buildings, has a rate of success as 48%. However, higher success rates were expected since in the walled city of Famagusta, the churches are converted and being used as mosques.
On the other hand, question 12 has the lowest knowledge value of 11%, whereas the results clearly show that the community has very low knowledge about sustainability. In addition, it can be said that most of the respondents do not know what sustainability is. We came to this conclusion after observations and receiving the question of “what is sustainability?” from most of the participants. Furthermore, only 25% of the respondents answered question 15 correctly. It is interpreted that the knowledge of the contribution in attracting the local community to regeneration areas is not present in the local community. Last but not least, questions 5 and 6 need to be considered in detail. Even though 43% of the respondents failed to answer question 5, this proportion still lacks knowledge of the significance of public investments. Then, in question 6, half (50%) of the respondents answered it as true and showed the lack of knowledge about the contribution of private investment in heritage-led regeneration projects. The total rate of correct responses considering all questions is 62%. Consequently, a lack of knowledge exists within the local community and there is an opportunity to improve the levels of knowledge to maintain sustainable heritage-led urban regeneration planning processes.
As can be seen from Figure 10, the professionals from the governmental bodies have exemplary knowledge in 14 questions out of 15. The only question that they failed was question 15. As stated before, important contributions from attracting the local community to sustainable development are discarded because of their lack of knowledge in this. However, after given explanation on why it is important to do so, professionals were admitting that they answered it incorrectly.
During the survey, it is observed that most of the respondents were willing to learn what they did not know. Thus, a survey which usually takes 10 min to complete was mostly finishing in 30 min because of the ongoing conservation related to the questions after the survey. The maximum time recorded was 1 h 45 min with a local who was eager to learn more than the questions asked.
As knowledge is recognised as a driver for urban development, management of knowledge plays a significant role in sustainable development. Knowledge-based urban development creates the foundation of sustainable development by converting knowledge into resources for urban development [50]. Indeed, conflict mitigation is important in public participation. However, it is hard to reach a consensus in a debate with someone who has an idea without any supporting knowledge. Therefore, a knowledge management system to empower knowledge of the stakeholders who participate in heritage-led urban regeneration planning processes is needed during sustainable heritage-led urban regeneration planning. The problem of conflict can be mitigated with this element.
In the following, Section 2 of the questionnaire survey that searches for differences in sustainability perceptions between the local community and professionals will be explored. The results are as follows in Figure 11 and Figure 12.
Regarding Figure 11, the local community living in the walled city of Famagusta highlighted that any development plan which will be put into action needs to consider economic development first, followed by social, cultural, and environmental factors, with heritage resources at the bottom. With a different point of view, for every 100 units of finance, 43 units need to be spent on economic development, 21 units on social, 15 units on cultural, 14 units on environmental, and 7 units on heritage resource development to be regarded as sustainable development.
However, Figure 12 shows that the perceptions of professionals from the government on the sustainability of the case study area are different to those of the local community, which is not surprising. According to Figure 12, professionals consider deprivation in sustainability dimensions as equal and that treatment to those dimensions should be done equally, whereas the community considers them it as not balanced and that sustainable development is not achievable by equal treatment. Sustainability perception differs not only from one geographical location to another, but between the local community and professionals as well. However, the perception differences between the stakeholders create conflict. Consequently, if a development plan will be prepared in the walled city of Famagusta without considering the local community’s perception of sustainable development, an unsustainable outcome would be unavoidable. In addition, identification of what is considered as sustainable or not is a source of conflict between stakeholders. Therefore, consensus building through participation in all phases of a heritage-led urban regeneration project is key.
On the other hand, there is a risk that the perception of the local community of sustainable development is subjective and questionable because of the existence of a lack of knowledge. Then, it is noteworthy to mention that there is a need for a knowledge management system to exchange knowledge between the stakeholders. It is a mutual exchange of knowledge, where the local community’s knowledge about the heritage-led urban regeneration project will be empowered and valuable knowledge about the regeneration site will be collected from the local community.

3.8. The Final Version of the Conceptual Framework

The final version of the conceptual framework is based on the many steps taken before. Firstly, each phase of the sustainable planning life cycle is formed by relating the critical literature review with interview results. Then, the life cycle phases are used to establish the foundation of the second version of the conceptual framework by introducing the stakeholder element in the centre of the phases, which is also identified by the literature review and qualitative analysis. Lastly, quantitative data analysis is used to exploit the second research objective that is shaped through qualitative data analysis, as a lack of knowledge and communication are the main challenges in sustainability dimensions. The results proved that there is a lack of knowledge among the local community and that the gap in the perception of sustainability was vast.
In the last version of the framework, a knowledge management system (KMS) is introduced in the strategy formulation phase, according to the results of qualitative and quantitative data survey to complement the lack of knowledge problem as aforementioned. Moreover, a complete life cycle model is established by creating transitions between phases. Besides, the follow-up problem, which was identified as a source of sustainable planning problems, is overcome by introducing a complete life cycle model where diagnosis of the problem will follow the evaluation phase and a continuous sustainability assessment will be conducted against deprivation by a detailed audit in the regenerated area. The final version of the conceptual framework, named as the “eye of sustainable planning”, is given in Figure 13.
The philosophy behind stakeholders being like a pupil of an eye is that starting from the diagnosis phase, stakeholders will have a clockwise in-depth look at all the phases of the heritage-led urban regeneration projects. Moreover, continuous participation and communication of stakeholders will promote holistic planning and management. In addition, the perception differences between the local community and the professionals can be overcome by the communication effectiveness of the “eye of sustainable planning”. Consequently, this life cycle model will support the sustainability of the heritage-led urban regeneration planning framework.
This model is validated by professionals from diverse governmental bodies from the case study region. Thus, the successful integration of sustainable planning elements in heritage-led urban regeneration projects creates robustness of the conceptual framework. Moreover, the elements which are identified during data analysis and integrated into the framework reflect the actual views of managerial authorities towards planning problems. Therefore, project managers will favour using the conceptual framework to make sure all the essentials are covered at all phases of the renewal project’s life cycle. Briefly, it will enable them to keep an “eye” on the project and foster sustainable planning in heritage-led urban regeneration projects.

4. Conclusions

This research was conducted in the quest to create a conceptual sustainable planning framework for heritage-led urban regeneration projects to aid decision making in the planning process. A literature review clearly identified the problem of perception differences towards sustainability between the local community and professionals, resulting in a conflict in participatory planning. However, diverse groups and interests in the planning process create conflict and consensus building on a plan, and its implementation becomes hard to achieve. In addition to this, one of the utmost significant challenges for urban regeneration planning is the implementation and integration of sustainable development within a management framework for urban development. Besides, it is underlined that there is no common vision based on mutual understanding between stakeholders and it is the main source of conflict between stakeholders.
A literature review is used as a source to develop the initial version of the framework. Afterwards, content analysis of interviews validated the elements of the conceptual framework and the second version is developed after adding stakeholders in the heart of the framework to overcome communication and participation problems. Despite the fact that the knowledge of the local community is sometimes considered as being more valuable than the knowledge that professionals possess, content analysis results showed that professional participants believe that a lack of knowledge exists among the local community. Therefore, a questionnaire survey was conducted to validate the existence of sustainability perception differences between them and explore the knowledge levels of the local community and professionals.
The results showed that there is a huge perception difference between them and that knowledge levels of the local community about heritage-led urban regeneration projects were not satisfactory. Besides, it is observed that the local community was eager to learn more, and for that reason, surveys were taking more time than usual. Consequently, differences in sustainability perception and a lack of knowledge among the local community is validated and a knowledge management system is introduced in the final version of the framework to empower the knowledge of stakeholders. By doing so, knowledge levels of stakeholders in sustainable heritage-led urban regeneration planning will increase and reach a point where all the stakeholders will share the same vision. Indeed, conflict will be mitigated and consensus on decision making will lead to more sustainable outcomes for the project.
This research contributes to the literature by integrating sustainable heritage-led urban regeneration into project planning. Perception differences between the local community and professionals and a lack of knowledge towards heritage-led urban regeneration among the local community are explored. Consequently, a knowledge management system is proposed to empower the knowledge of the local community to mitigate conflict and foster sustainable planning. Future research could focus on sustainable urban regeneration planning in different types of regeneration projects, such as property, retail, and community.
The “eye of sustainable planning” can be widely used in heritage-led urban regeneration projects by project managers. It contains all the elements recognised in the case study area and it is open to improvements. The validation of interviews with the critical literature review proves that is has a strong infrastructure. On the other hand, the conceptual framework is formed based on the data collection from case studies examined in Cyprus. Therefore, due to the aspects, there would be a limitation to generalising this method globally. Although it sounds limited to the country in which the case study is conducted, the “eye of sustainable planning” framework can be extended to the other countries by adopting the approach introduced, and applied in other countries with country-specific case studies. In a way, the “eye of sustainable planning” proposed in this paper can form the base of the foundation for generalised sustainable planning in heritage-led urban regeneration projects.
For future researchers, it is advised to apply the same approach to different case study areas and update the conceptual framework accordingly. In addition, the test and retest of reliability are recommended to be conducted on the local community to measure the change in knowledge and sustainability perception levels after knowledge empowerment.

Author Contributions

Yusuf Arayici designed the research methodology. Zeeshan Aziz supervised the research process. Kagan Dogruyol contributed to collection and analysis of the data and writing up the manuscript. All authors read and approved the final manuscript.

Conflicts of Interest

The authors declare no conflict of interest.

References

  1. Kropp, W.W.; Lein, J.K. Scenario analysis for urban sustainability assessment: A spatial multicriteria decision-analysis approach. Environ. Pract. 2013, 15, 133–146. [Google Scholar] [CrossRef]
  2. Chen, Y.; Song, Y.; Bowker, S.; Hamilton, A. The suregen workbench: A web-based collaborative regeneration tool. Int. J. E-Plan. Res. 2012, 1, 44–64. [Google Scholar] [CrossRef]
  3. Eizenberg, E.; Jabareen, Y. Social sustainability: A new conceptual framework. Sustainability 2017, 9, 2311. [Google Scholar] [CrossRef]
  4. Goonetilleke, A.; Yigitcanlar, T.; Lee, S. Sustainability and urban settlements: Urban metabolism as a framework for achieving sustainable development. In Proceedings of the 4th Knowledge Cities World Summit, Bento Gonçalves, Brazil, 26–27 November 2011; pp. 152–158. [Google Scholar]
  5. Liu, Y.; Dijst, M.; Geertman, S.; Cui, C. Social sustainability in an ageing Chinese society: Towards an integrative conceptual framework. Sustainability 2017, 9, 658. [Google Scholar] [CrossRef]
  6. Soini, K.; Dessein, J. Culture-sustainability relation: Towards a conceptual framework. Sustainability 2016, 8, 167. [Google Scholar] [CrossRef]
  7. Council, C. Heritage Led Regeneration. Available online: http://www.cornwall.gov.uk/default.aspx (accessed on 2 July 2016).
  8. Bullen, P.A.; Love, P.E. Adaptive reuse of heritage buildings. Struct. Surv. 2011, 29, 411–421. [Google Scholar] [CrossRef]
  9. EAHTR. Investing in Heritage: A Guide to Successful Urban Regeneration; Inherit Report; EAHTR: Norwich, UK, 2007. [Google Scholar]
  10. Tweed, C.; Sutherland, M. Built cultural heritage and sustainable urban development. Landsc. Urban Plan. 2007, 83, 62–69. [Google Scholar] [CrossRef]
  11. Yigitcanlar, T.; Dizdaroglu, D. Ecological approaches in planning for sustainable cities: A review of the literature. Glob. J. Environ. Sci. Manag. 2015, 1, 159–188. [Google Scholar]
  12. Taylor, T.; Landorf, C. Subject-object perceptions of heritage: A framework for the study of contrasting railway heritage regeneration strategies. Int. J. Heritage Stud. 2015, 21, 1050–1067. [Google Scholar] [CrossRef]
  13. Fenster, T.; Kulka, T. Whose knowledge, whose power? Ethics in urban regeneration projects with communities. Geogr. Ann. Ser. B Hum. Geogr. 2016, 98, 221–238. [Google Scholar]
  14. Jonas, D.; Heritage, E. Heritage Works: The Use of Historic Buildings in Regeneration: A Toolkit of Good Practice; English Heritage: Swindon, UK, 2006. [Google Scholar]
  15. Yigitcanlar, T.; Teriman, S. Rethinking sustainable urban development: Towards an integrated planning and development process. Int. J. Environ. Sci. Technol. 2015, 12, 341–352. [Google Scholar] [CrossRef]
  16. Peerapun, W. Participatory planning in urban conservation and regeneration: A case study of Amphawa community. Procedia-Soc. Behav. Sci. 2012, 36, 243–252. [Google Scholar] [CrossRef][Green Version]
  17. Bevilacqua, C.; Maione, C.; Pizzimenti, P.; Calabrò, J.; Zingali, L. Territorial Milieu as Driver for Sustainability through Urban Regeneration Initiatives: The Case of San Diego, CA; Advanced Engineering Forum; Trans Tech Publ.: Stafa-Zurich, Switzerland, 2014; pp. 364–375. [Google Scholar]
  18. Sacco, P.; Tavano Blessi, G. The social viability of culture-led urban transformation processes: Evidence from the Bicocca District, Milan. Urban Stud. 2009, 46, 1115–1135. [Google Scholar] [CrossRef]
  19. Basarir, H. Urban Conservation in the Walled City of Famagusta/Gazimagusa; The University of Manchester: Manchester, UK, 2009. [Google Scholar]
  20. Malterud, K.; Siersma, V.D.; Guassora, A.D. Sample size in qualitative interview studies: Guided by information power. Qual. Health Res. 2016, 26, 1753–1760. [Google Scholar] [CrossRef] [PubMed]
  21. Francis, J.J.; Johnston, M.; Robertson, C.; Glidewell, L.; Entwistle, V.; Eccles, M.P.; Grimshaw, J.M. What is an adequate sample size? Operationalising data saturation for theory-based interview studies. Psychol. Health 2010, 25, 1229–1245. [Google Scholar] [CrossRef] [PubMed]
  22. Mason, M. Sample Size and Saturation in PHD Studies Using Qualitative Interviews. Forum Qual. Sozialforschung/Forum Qual. Soc. Res. 2010, 11. [Google Scholar] [CrossRef]
  23. Dukes, S. Phenomenological methodology in the human sciences. J. Religi. Health 1984, 23, 197–203. [Google Scholar] [CrossRef] [PubMed]
  24. Morse, J.M. Designing Funded Qualitative Research; Sage Publications Ltd.: Thousand Oaks, CA, USA, 1994. [Google Scholar]
  25. Creswell, J.W. Quality Inquiry and Research Design: Choosing among Five Traditions; Sage Publications: Thousand Oaks, CA, USA, 1998. [Google Scholar]
  26. Smith, J.; Flowers, P. Larkin M: Interpretative Phenomenological Analysis: Theory, Method and Research; Sage Publications: London, UK, 2009. [Google Scholar]
  27. Alonso, J.A.; Lamata, M.T. Consistency in the analytic hierarchy process: A new approach. Int. J. Uncertain. Fuzziness Knowl.-Based Syst. 2006, 14, 445–459. [Google Scholar] [CrossRef]
  28. Parmenter, K.; Wardle, J. Development of a general nutrition knowledge questionnaire for adults. Eur. J. Clin. Nutr. 1999, 53, 298–308. [Google Scholar] [CrossRef] [PubMed]
  29. Mills, A.J.; Durepos, G.; Wiebe, E. Encyclopedia of Case Study Research; Sage Publications: London, UK, 2009. [Google Scholar]
  30. Conradin, K.; Hammer, T. Making the most of world natural heritage—Linking conservation and sustainable regional development? Sustainability 2016, 8, 323. [Google Scholar] [CrossRef]
  31. Cullen, F. Inherit Gateway Methodology/Stages of Heritage-Led Regeneration. Available online: http://www.interreg4c.eu/uploads/media/pdf/7_Gateway_Methodology_Stages_of_heritage_led_regeneration_INHERIT.pdf (accessed on 18 April 2016).
  32. Bond, A.; Morrison-Saunders, A.; Pope, J. Sustainability assessment: The state of the art. Impact Assess. Proj. Apprais. 2012, 30, 53–62. [Google Scholar] [CrossRef]
  33. Sharifi, A.; Murayama, A. Viability of using global standards for neighbourhood sustainability assessment: Insights from a comparative case study. J. Environ. Plan. Manag. 2015, 58, 1–23. [Google Scholar] [CrossRef]
  34. Singh, R.K.; Murty, H.; Gupta, S.; Dikshit, A. An overview of sustainability assessment methodologies. Ecol. Indic. 2012, 15, 281–299. [Google Scholar] [CrossRef]
  35. Heritage, E. The heritage dividend methodology: Measuring the impact of heritage projects. In Valuing the Historic Environment; English Heritage: London, UK, 2005; Volume 2. [Google Scholar]
  36. Hemphill, L.; Berry, J.; McGreal, S. An indicator-based approach to measuring sustainable urban regeneration performance: Part 1, conceptual foundations and methodological framework. Urban Stud. 2004, 41, 725–755. [Google Scholar] [CrossRef]
  37. Vecco, M. A definition of cultural heritage: From the tangible to the intangible. J. Cult. Heritage 2010, 11, 321–324. [Google Scholar] [CrossRef]
  38. Muir, J.; Rhodes, M.L. Vision and reality: Community involvement in Irish urban regeneration. Policy Politics 2008, 36, 497–520. [Google Scholar] [CrossRef]
  39. Moss, M.L.; Grunkemeyer, W.T. Building shared visions for sustainable communities. Community Dev. 2010, 41, 240–254. [Google Scholar] [CrossRef]
  40. Rădulescu, C.M.; Ştefan, O.; Rădulescu, G.M.; Rădulescu, A.T.; Rădulescu, M.V. Management of stakeholders in urban regeneration projects. Case study: Baia-mare, Transylvania. Sustainability 2016, 8, 238. [Google Scholar] [CrossRef]
  41. Phillips, R.; Stein, J. Heritage and community regeneration in Northern Ireland: Finding points of coalescence in the development planning process. J. Community Pract. 2016, 24, 4–17. [Google Scholar] [CrossRef]
  42. Bornstein, L. Peace and conflict impact assessment (PCIA) in community development: A case study from Mozambique. Evaluation 2010, 16, 165–176. [Google Scholar] [CrossRef]
  43. Mumtaz, B. Guiding Cities: The Undp/Unchs/World Bank Urban Management Programme; UN-HABITAT: Nairobi, Kenya, 2001; Volume 26. [Google Scholar]
  44. Dastidar, S. Participatory Spatial Planning for Regeneration of Historic Inner City Areas, 2007. Available online: http://shahana.awardspace.com/papers%20pdf/Shahana%20Dastidar%20-%20Participatory%20Spatial%20Planning%20for%20Regeneration%20of%20Historic%20Inner%20City%20areas.pdf (accessed on 18 April 2017).
  45. Simeon, M.I.; Martone, A. Relationships between Heritage, Intangible Capital and Cultural and Creative Industries in Italy: A Framework Analysis for Urban Regeneration and Territorial Development; Advanced Engineering Forum; Trans Tech Publ.: Stafa-Zurich, Switzerland, 2014; pp. 149–156. [Google Scholar]
  46. Idid, S.Z.A. Urban Conservation Approach for a Multi-Cultural Historic City: The Urban Planning and Design Perspective: Case Study on the Urban Conservation Guidelines for the Historic City of Melaka, Malaysia; The University of Tokyo: Tokyo, Japan, 2006. [Google Scholar]
  47. Said, S.Y.; Aksah, H.; Ismail, E.D. Heritage conservation and regeneration of historic areas in Malaysia. Procedia-Soc. Behav. Sci. 2013, 105, 418–428. [Google Scholar] [CrossRef]
  48. Hajer, M. A frame in the fields: Policymaking and the reinvention of politics. In Deliberative Policy Analysis: Understanding Governance in the Network Society; Cambridge University Press: Cambridge, UK, 2003; pp. 88–110. [Google Scholar]
  49. Pfeffer, K.; Baud, I.; Denis, E.; Scott, D.; Sydenstricker-Neto, J. Participatory spatial knowledge management tools: Empowerment and upscaling or exclusion? Inf. Commun. Soc. 2013, 16, 258–285. [Google Scholar] [CrossRef]
  50. Lönnqvist, A.; Käpylä, J.; Salonius, H.; Yigitcanlar, T. Knowledge that matters: Identifying regional knowledge assets of the Tampere Region. Eur. Plan. Stud. 2014, 22, 2011–2029. [Google Scholar] [CrossRef]
Figure 1. Research process layout.
Figure 1. Research process layout.
Sustainability 10 01343 g001
Figure 2. Interview participants. NGO: Non-Governmental Organisations. 1,2: Number of interviews conducted in each section.
Figure 2. Interview participants. NGO: Non-Governmental Organisations. 1,2: Number of interviews conducted in each section.
Sustainability 10 01343 g002
Figure 3. Conceptual framework to conduct a detailed audit.
Figure 3. Conceptual framework to conduct a detailed audit.
Sustainability 10 01343 g003
Figure 4. Conceptual framework for formulating strategy.
Figure 4. Conceptual framework for formulating strategy.
Sustainability 10 01343 g004
Figure 5. Conceptual framework for organising structure.
Figure 5. Conceptual framework for organising structure.
Sustainability 10 01343 g005
Figure 6. Conceptual framework for implementation.
Figure 6. Conceptual framework for implementation.
Sustainability 10 01343 g006
Figure 7. Conceptual framework to evaluate the project.
Figure 7. Conceptual framework to evaluate the project.
Sustainability 10 01343 g007
Figure 8. Second version of the conceptual framework.
Figure 8. Second version of the conceptual framework.
Sustainability 10 01343 g008
Figure 9. Community’s responses. Q = question number in questionnaire.
Figure 9. Community’s responses. Q = question number in questionnaire.
Sustainability 10 01343 g009
Figure 10. Professional responses. Q = question number in questionnaire.
Figure 10. Professional responses. Q = question number in questionnaire.
Sustainability 10 01343 g010
Figure 11. Community’s perception of sustainable development.
Figure 11. Community’s perception of sustainable development.
Sustainability 10 01343 g011
Figure 12. Professionals’ perception of sustainable development.
Figure 12. Professionals’ perception of sustainable development.
Sustainability 10 01343 g012
Figure 13. The “eye” of the sustainable heritage-led urban regeneration planning framework.
Figure 13. The “eye” of the sustainable heritage-led urban regeneration planning framework.
Sustainability 10 01343 g013
Table 1. Recommended sample sizes for phenomenological studies.
Table 1. Recommended sample sizes for phenomenological studies.
Author(s)Recommended Sample Size
Dukes [23]3–10 participants
Morse [24]at least 6 participants
Creswell [25]5–25 participants
Smith et al. [26]between 3 and 10 participants
Table 2. Results of qualitative data analysis.
Table 2. Results of qualitative data analysis.
Interview QuestionsSources of Sustainability Perception DifferencesDrivers of Sustainable Planning ProblemsChallenges in Sustainability DimensionsSource of Lack of Public ParticipationSources of Sustainable Planning ProblemsNumber of Occurrences
Findings
Lack of Knowledge30%40%50% 10%4
Lack of Communication 10%30%30%20%4
Politics 40%60% 30%3
Unorganised Structure 10%20% 10%3
Funding 50% 10%2
Lack of Private investment 20%30% 2
Implementation 30% 20%2
Conflict 30% 10%2
Personal Interest20% 10% 2
Obsolete Building Masterplan 20% 10%2
Different Visions50% 1
Insensible community 30% 1
Disbelief in Institutions 30% 1
Lack of Strategic Planning 30%1
Unqualified Staff 30%1
Lack of Auditing 10% 1
Lack of Participation 10% 1
Follow-up Problems 10%1
Strategic Aim and Objectives 10%1
Conservation-Focused Projects 10%1
Table 3. Relationship of the diagnosis phase with literature review and interview results.
Table 3. Relationship of the diagnosis phase with literature review and interview results.
Phase ElementsLiterature ReviewInterview Results (Table 2)
Audit[9,31,36]Lack of auditing, conservation-focused studies
Social[3]
Cultural[6]
Economic[3]
Environmental[3]
Heritage resources[10,37]
Sustainability assessment[32,33,34]
Table 4. Relationships of formulation phase with literature review and interview results.
Table 4. Relationships of formulation phase with literature review and interview results.
Phase Elements First LevelPhase Elements Second LevelLiterature ReviewInterview Results (Table 2)
Urban VisionCommunity, heritage[15,16,31,38,39]Different Visions
Conflict ResolutionWorkshops, stakeholder analysis[35,40,43]Lack of Knowledge, Politics, Conflict between Institutions, Personal Interest
Strategic Aim and ObjectivesGoals and outputs[40]Strategic Aim and Objectives
Standards and Procedures [41,42]Obsolete Building Master Plan
FundingPublic, private, community[9]Funding, Lack of Private Investment
Table 5. Relationship of the organising phase with the literature review and interview results.
Table 5. Relationship of the organising phase with the literature review and interview results.
Phase ElementsLiterature ReviewInterview Results (Table 2)
Project team[31]Unqualified staff
Partnership board[9]Unorganised structure
Table 6. Relationship of the implementation phase with the literature review and interview results.
Table 6. Relationship of the implementation phase with the literature review and interview results.
Phase ElementsLiterature ReviewInterview Results (Table 2)
Project initiative[40]Implementation
Promotion and marketing[31]Implementation
Table 7. Relationship of evaluation phase with literature review and interview results.
Table 7. Relationship of evaluation phase with literature review and interview results.
Phase ElementsLiterature ReviewInterview Results (Table 2)
Project outputs[9]Follow-up problems
External evaluation[35]
Sustainability assessment[15]Follow-up problems
Promotion and marketing[35]
Table 8. Importance of stakeholders with the literature review and interview results.
Table 8. Importance of stakeholders with the literature review and interview results.
Literature ReviewInterview Results (Table 2)
[16,45]Lack of communication
[3]Insensible community
[3]Disbelief in institutions
[3,16]Lack of continuous participation
Table 9. Relationship of identified phases with stakeholders by literature review.
Table 9. Relationship of identified phases with stakeholders by literature review.
Literature ReviewPhases
[47]Diagnosis
[45]Formulation
[48,49]Structure
[17,43]Implementation
[1]Evaluation

Share and Cite

MDPI and ACS Style

Dogruyol, K.; Aziz, Z.; Arayici, Y. Eye of Sustainable Planning: A Conceptual Heritage-Led Urban Regeneration Planning Framework. Sustainability 2018, 10, 1343. https://doi.org/10.3390/su10051343

AMA Style

Dogruyol K, Aziz Z, Arayici Y. Eye of Sustainable Planning: A Conceptual Heritage-Led Urban Regeneration Planning Framework. Sustainability. 2018; 10(5):1343. https://doi.org/10.3390/su10051343

Chicago/Turabian Style

Dogruyol, Kagan, Zeeshan Aziz, and Yusuf Arayici. 2018. "Eye of Sustainable Planning: A Conceptual Heritage-Led Urban Regeneration Planning Framework" Sustainability 10, no. 5: 1343. https://doi.org/10.3390/su10051343

APA Style

Dogruyol, K., Aziz, Z., & Arayici, Y. (2018). Eye of Sustainable Planning: A Conceptual Heritage-Led Urban Regeneration Planning Framework. Sustainability, 10(5), 1343. https://doi.org/10.3390/su10051343

Note that from the first issue of 2016, this journal uses article numbers instead of page numbers. See further details here.

Article Metrics

Back to TopTop