Willingness to Pay for Environmentally Friendly Products among Low-Income Households along Coastal Peninsular Malaysia
Abstract
:1. Introduction
2. Literature Review
2.1. Theory of Planned Behavior (TPB)
2.2. Attitudes towards Environmentally Friendly Products
2.2.1. Eco-Literacy
2.2.2. Environmental Concern
2.3. Mediating Effect of Attitudes towards Environmentally Friendly Products
2.4. Normative Beliefs
2.5. Perceived Behavioral Control
2.6. Willingness to Pay for Environmentally Friendly Products
2.7. Mediating Effect of Willingness to Pay for Environmentally Friendly Products
3. Research Methodology
3.1. Sample Size
3.2. Research Instrument
3.3. Common Method Variance (CMV)
3.4. Multivariate Normality
3.5. Data Analysis Method
4. Summary of Findings
4.1. Demographic Characteristics
4.2. Reliability and Validity
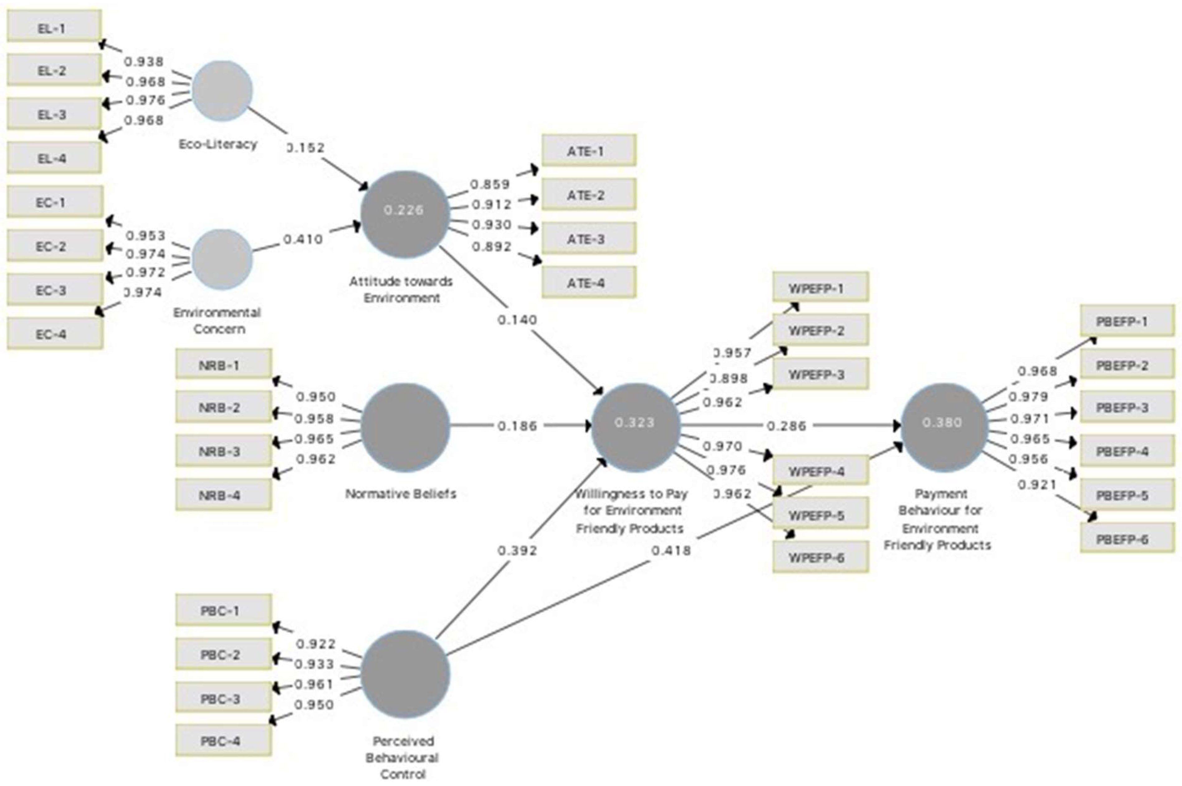
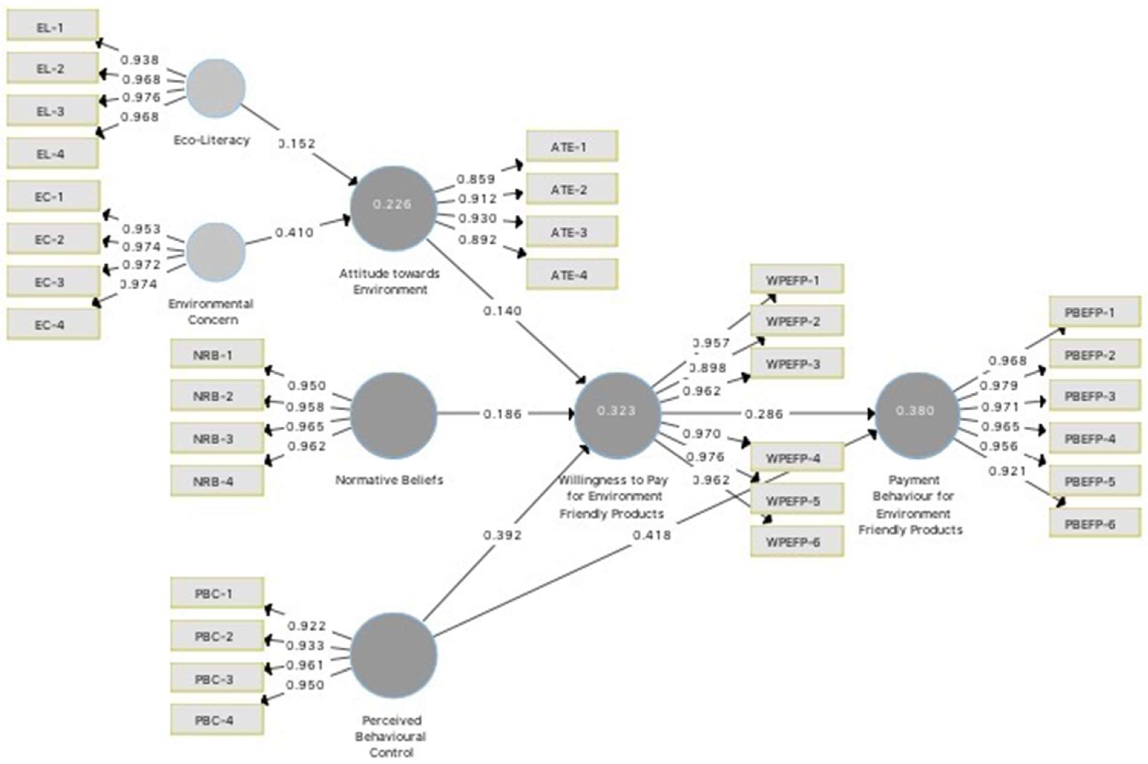
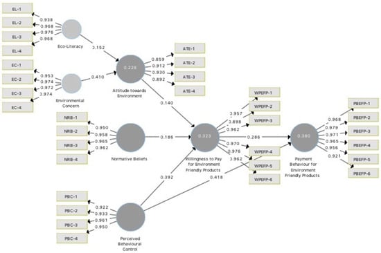
4.3. Path Analysis
4.4. Mediating Effects
4.5. Importance of Performance Matrix Analysis
5. Discussion and Implications
6. Conclusions
Author Contributions
Acknowledgments
Conflicts of Interest
References
- Maichum, K.; Parichatnon, S.; Peng, K. Application of the Extended Theory of Planned Behavior Model to Investigate Purchase Intention of Green Products among Thai Consumers. Sustainability 2016, 8, 1077. [Google Scholar] [CrossRef]
- Mei, O.J.; Ling, K.C.; Piew, T.H. The antecedents of green purchase intention among Malaysian consumers. Asian Soc. Sci. 2012, 8, 248–263. [Google Scholar] [CrossRef]
- Afroz, R.; Masud, M.; Akhtar, R.; Islam, M.; Duasa, J. Consumer purchase intention towards environmentally friendly vehicles: An empirical investigation in Kuala Lumpur. Environ. Sci. Pollut. R. 2015, 22, 16153–16163. [Google Scholar] [CrossRef] [PubMed]
- Osman, A.; Isa, F.; Othman, S.; Jaganathan, M. Attitude towards recycling among business undergraduate students in Malaysia. Am. Eurasian J. Sustain. Agric. 2014, 8, 6–12. [Google Scholar]
- Essoussi, L.H.; Linton, J.D. New or recycled products: How much are consumers willing to pay? J. Consum. Mark. 2010, 27, 458–468. [Google Scholar] [CrossRef]
- Chen, K.; Deng, T. Research on the green purchase intentions from the perspective of product knowledge. Sustainability 2016, 8, 943. [Google Scholar] [CrossRef]
- Mishra, P.; Sharma, P. Green marketing in India: Emerging opportunities and challenges. J. Eng. Sci. Manag. Educ. 2010, 3, 9–14. [Google Scholar]
- Chen, T.B.; Chai, L.T. Attitude towards the environment and green products: consumers’ perspective. Manag. Sci. Eng. 2010, 4, 27–39. [Google Scholar]
- Qader, I.; Zainuddin, Y. The influence of media exposure, safety and health concerns, and self-efficacy on environmental attitudes towards electronic green products. Asian Acad. Manag. J. 2011, 16, 167–186. [Google Scholar]
- Lanzini, P.; Testa, F.; Iraldo, F. Factors affecting drivers’ willingness to pay for biofuels: The case of Italy. J. Clean. Prod. 2016, 112, 2684–2692. [Google Scholar] [CrossRef]
- Ha, H.; Janda, S. Predicting consumer intentions to purchase energy-efficient products. J. Consum. Mark. 2012, 29, 461–469. [Google Scholar] [CrossRef]
- Al-Mamun, A.; Nawi, N.B.C.; Zainol, N.R.B. Entrepreneurial competencies and performance of informal micro-enterprises in Malaysia. Mediterr. J. Soc. Sci. 2016, 7, 273–281. [Google Scholar] [CrossRef]
- Brécard, D.; Hlaimi, B.; Lucas, S.; Perraudeau, Y.; Salladarré, F. Determinants of demand for green products: An application to eco-label demand for fish in Europe. Ecol. Econ. 2009, 69, 115–125. [Google Scholar] [CrossRef]
- Adnan, N.; Nordin, S.M.; Rahman, I.; Rasli, A.M. A new era of sustainable transport: An experimental examination on forecasting adoption behavior of EVs among Malaysian consumer. Transport. Res. A-Pol. 2017, 103, 279–295. [Google Scholar] [CrossRef]
- Ajzen, I. The theory of planned behavior. Organ. Behav. Hum. Dec. 1991, 50, 179–211. [Google Scholar] [CrossRef]
- Wu, S.; Chen, J. A model of green consumption behavior constructed by the theory of planned behavior. Int. J. Mark. Stud. 2014, 6, 119–132. [Google Scholar] [CrossRef]
- Chen, M.F.; Tung, P.J. Developing an extended theory of planned behavior model to predict consumers’ intention to visit green hotels. Int. J. Hosp. Manag. 2014, 36, 221–230. [Google Scholar] [CrossRef]
- Han, H.; Hsu, L.T.J.; Sheu, C. Application of the theory of planned behavior to green hotel choice: Testing the effect of environmental friendly activities. Tour. Manag. 2010, 31, 325–334. [Google Scholar] [CrossRef]
- Han, H.; Hsu, L.T.J.; Lee, J.S.; Sheu, C. Are lodging customers ready to go green? An examination of attitudes, demographics, and eco-friendly intentions. Int. J. Hosp. Manag. 2011, 30, 345–355. [Google Scholar] [CrossRef]
- Kim, H.Y.; Chung, J.E. Consumer purchase intention for organic personal care products. J. Consum. Mark. 2011, 28, 40–47. [Google Scholar]
- Hultman, M.; Kazeminia, A.; Ghasemi, V. Intention to visit and willingness to pay premium for ecotourism: The impact of attitude, materialism, and motivation. J. Bus. Res. 2015, 68, 1854–1861. [Google Scholar] [CrossRef]
- Kim, Y.; Han, H. Intention to pay conventional-hotel prices at a green hotel—A modification of the theory of planned behavior. J. Sustain. Tour. 2010, 18, 997–1014. [Google Scholar] [CrossRef]
- Chen, M.F. Consumer attitudes and purchase intentions in relation to organic foods in Taiwan: Moderating effects of food-related personality traits. Food Qual. Preference 2007, 18, 1008–1021. [Google Scholar] [CrossRef]
- Tarkiainen, A.; Sundqvist, S. Subjective norms, attitudes and intentions of Finnish consumers in buying organic food. Br. Food J. 2005, 107, 808–822. [Google Scholar] [CrossRef]
- Voon, J.P.; Ngui, K.S.; Agrawal, A. Determinants of willingness to purchase organic food: An exploratory study using structural equation modeling. Int. Food Agribus. Manag. Assoc. 2011, 14, 103–120. [Google Scholar]
- Hansla, A.; Gamble, A.; Juliusson, A.; Gärling, T. Psychological determinants of attitude towards and willingness to pay for green electricity. Energy Policy 2008, 36, 768–774. [Google Scholar] [CrossRef]
- Kim, Y.J.; Njite, D.; Hancer, M. Anticipated emotion in consumers’ intentions to select eco-friendly restaurants: Augmenting the theory of planned behavior. Int. J. Hosp. Manag. 2013, 34, 255–262. [Google Scholar] [CrossRef]
- Kai, C.; Haokai, L. Factors affecting consumers’ green commuting. Eurasia J. Math. Sci. Technol. Educ. 2016, 12, 527–538. [Google Scholar]
- Wang, S.; Fan, J.; Zhao, D.; Yang, S.; Fu, Y. Predicting consumers’ intention to adopt hybrid electric vehicles: Using an extended version of the theory of planned behavior model. Transportation 2016, 43, 123–143. [Google Scholar] [CrossRef]
- Tsen, C.H.; Phang, G.; Hasan, H.; Buncha, M.R. Going green: A study of consumers’ willingness to pay for green products in Kota Kinabalu. Int. J. Bus. Soc. 2006, 7, 40–52. [Google Scholar]
- Laroche, M.; Bergeron, J.; Barbaro-Forleo, G. Targeting consumers who are willing to pay more for environmentally friendly products. J. Consum. Mark. 2001, 18, 503–520. [Google Scholar] [CrossRef]
- Cheah, I.; Phau, I. Attitudes towards environmentally friendly products: The influence of ecoliteracy, interpersonal influence and value orientation. Mark. Intell. Plan. 2011, 29, 452–472. [Google Scholar] [CrossRef]
- Aminrad, Z.; Zakariya, S.Z.B.S.; Hadi, A.S.; Sakari, M. Relationship between awareness, knowledge and attitudes towards environmental education among secondary school students in Malaysia. World Appl. Sci. J. 2013, 22, 1326–1333. [Google Scholar]
- Petty, R.E.; Cacioppo, J.T. The elaboration likelihood model of persuasion. In Communication and Persuasion; Springer: New York, NY, USA, 1986. [Google Scholar]
- Yadav, R.; Pathak, G.S. Young consumers’ intention towards buying green products in a developing nation: Extending the theory of planned behavior. J. Clean. Prod. 2016, 135, 732–739. [Google Scholar] [CrossRef]
- Mostafa, M. Antecedents of egyptian consumers’ green purchase intentions. J. Int. Consum. Mark. 2006, 19, 97–126. [Google Scholar] [CrossRef]
- Beck, L.; Ajzen, I. Predicting dishonest actions using the theory of planned behavior. J. Res. Pers. 1991, 25, 285–301. [Google Scholar] [CrossRef]
- Tonglet, M.; Phillips, P.S.; Read, A.D. Using the theory of planned behaviour to investigate the determinants of recycling behaviour: A case study from Brixworth, UK. Resour. Conserv. Recycl. 2004, 41, 191–214. [Google Scholar] [CrossRef]
- Ajzen, I.; Fishbein, M. Understanding Attitudes and Predicting Social Behaviour; Prentice-Hall: Boston, MA, USA, 1980. [Google Scholar]
- Rhodes, R.E.; Courneya, K.S. Investigating multiple components of attitude, subjective norm, and perceived control: An examination of the theory of planned behaviour in the exercise domain. Br. J. Soc. Psychol. 2003, 42, 129–146. [Google Scholar] [CrossRef] [PubMed]
- Oskamp, S.; Harrington, M.J.; Edwards, T.C.; Sherwood, D.L.; Okuda, S.M.; Swanson, D.C. Factors influencing household recycling behavior. Environ. Behav. 1991, 23, 494–519. [Google Scholar] [CrossRef]
- Ajzen, I. Residual effects of past on later behavior: Habituation and reasoned action perspectives. Pers. Soc. Psychol. Rev. 2002, 6, 107–122. [Google Scholar] [CrossRef]
- Schultz, W. Empathizing with nature: The effects of perspective taking on concern for environmental issues-statis. J. Soc. Issues 2002, 56, 391–406. [Google Scholar] [CrossRef]
- Fishbein, M.; Ajzen, I. Belief, Attitude, Intention, and Behavior; AddisonWesley: Reading, MA, USA, 1975. [Google Scholar]
- Liñán, F.; Rodríguez-Cohard, J.C.; Rueda-Cantuche, J.M. Factors affecting entrepreneurial intention levels. In Proceedings of the 45th Congress of the European Regional Science Association: Land Use and Water Management in a Sustainable Network Society, Amsterdam, The Netherlands, 23–27 August 2005. [Google Scholar]
- Marques, C.S.; Ferreira, J.J.; Gomes, D.N.; Gouveia Rodrigues, R. Entrepreneurship education: How psychological, demographic and behavioural factors predict the entrepreneurial intention. Educ. Train. 2012, 54, 657–672. [Google Scholar] [CrossRef]
- Prime Minister’s Department. Government Transformation Programme Annual Report; Prime Minister’s Department: Canberra, Australia, 2010. Available online: https://www.pemandu.gov.my/assets/publications/annual-reports/GTP_2011_EN.pdf (accessed on 12 December 2017).
- Reinartz, W.; Haenlein, M.; Henseler, J. An empirical comparison of the efficacy of covariance-based and variance-based SEM. Int. J. Res. Mark. 2009, 26, 332–344. [Google Scholar] [CrossRef]
- Cheung, R.; Lau, M.; Lam, A. Factors affecting consumer attitude towards organic food: An empirical study in Hong Kong. J. Glob. Sch. Mark. Sci. 2015, 25, 216–231. [Google Scholar] [CrossRef]
- Walton, T.; Austin, D. Pro-environmental behavior in an urban social structural context. Soc. Spectr. 2011, 31, 260–287. [Google Scholar] [CrossRef]
- Sánchez, M.; López-Mosquera, N.; Lera-López, F. Improving pro-environmental behaviours in spain. The role of attitudes and sociodemographic and political factors. J. Environ. Plan. Manag. 2015, 18, 47–66. [Google Scholar]
- Podsakoff, P.M.; MacKenzie, S.B.; Lee, J.Y.; Podsakoff, N.P. Common method biases in behavioral research: A critical review of the literature and recommended remedies. J. Appl. Psychol. 2003, 88, 879–903. [Google Scholar] [CrossRef] [PubMed]
- Harman, H.H. Modern Factor Analysis; University of Chicago Press: Chicago, IL, USA, 1976. [Google Scholar]
- Bagozzi, R.P.; Yi, Y.; Phillips, L.W. Assessing construct validity in organizational research. Adm. Sci. Quart. 1991, 36, 421–458. [Google Scholar] [CrossRef]
- Hair, J.F.; Ringle, C.M.; Sarstedt, M. PLS-SEM: Indeed a silver bullet. J. Mark. Theor. Pract. 2011, 19, 139–152. [Google Scholar] [CrossRef]
- Hair, J.F.; Ringle, C.M.; Sarstedt, M. Partial least squares structural equation modeling: Rigorous applications, better results and higher acceptance. Long Range Plan. 2013, 46, 1–12. [Google Scholar] [CrossRef]
- Diamantopoulos, A.; Siguaw, J.A. Formative versus reflective indicators in organizational measure development: A comparison and empirical illustration. Br. J. Manag. 2006, 17, 263–282. [Google Scholar] [CrossRef]

| Variables | No. Items | Mean | SD | CA | DG rho | CR | AVE | VIF |
|---|---|---|---|---|---|---|---|---|
| EL | 4 | 3.263 | 1.045 | 0.974 | 0.980 | 0.981 | 0.926 | 1.087 |
| EC | 4 | 4.303 | 0.794 | 0.978 | 0.978 | 0.984 | 0.938 | 1.087 |
| ATE | 4 | 3.932 | 0.717 | 0.920 | 0.924 | 0.944 | 0.808 | 1.271 |
| NRB | 4 | 3.312 | 1.000 | 0.971 | 0.972 | 0.978 | 0.919 | 1.171 |
| PBC | 4 | 3.362 | 0.810 | 0.957 | 0.958 | 0.969 | 0.887 | 1.330 |
| WPEFP | 6 | 3.174 | 0.997 | 0.980 | 0.982 | 0.984 | 0.911 | 1.369 |
| PBEFP | 6 | 3.625 | 1.332 | 0.983 | 0.984 | 0.986 | 0.922 | - |
| Fornell-Larcker Criterion | Heterotrait-Monotrait Ratio (HTMT) | ||||||||||||
|---|---|---|---|---|---|---|---|---|---|---|---|---|---|
| EL | EC | ATE | NRB | PBC | WPEFP | PBEFP | EL | EC | ATE | NRB | PBC | WPEFP | |
| EL | 0.962 | - | |||||||||||
| EC | 0.283 | 0.968 | 0.292 | - | |||||||||
| ATE | 0.268 | 0.453 | 0.899 | 0.280 | 0.476 | - | |||||||
| NRB | 0.671 | 0.248 | 0.288 | 0.959 | 0.691 | 0.254 | 0.304 | - | |||||
| PBC | 0.403 | 0.282 | 0.439 | 0.352 | 0.942 | 0.415 | 0.291 | 0.469 | 0.365 | - | |||
| WPEFP | 0.501 | 0.308 | 0.366 | 0.365 | 0.519 | 0.955 | 0.512 | 0.314 | 0.383 | 0.372 | 0.535 | - | |
| PBEFP | 0.377 | 0.363 | 0.395 | 0.311 | 0.566 | 0.503 | 0.960 | 0.384 | 0.370 | 0.416 | 0.318 | 0.583 | 0.511 |
| EL | SE | ATE | SUN | PBC | IEFP | CEFP | |
|---|---|---|---|---|---|---|---|
| Eco-Literacy (EL) | |||||||
| You would prefer to check the eco-labels and certifications on green products before purchase | 0.938 | 0.297 | 0.221 | 0.641 | 0.341 | 0.480 | 0.320 |
| You would prefer to gain substantial information on green products before purchase | 0.968 | 0.281 | 0.258 | 0.647 | 0.380 | 0.482 | 0.363 |
| Your knowledge helps to buy products and packages that are environmentally safe | 0.976 | 0.263 | 0.278 | 0.656 | 0.412 | 0.487 | 0.385 |
| You know the products and packages that reduce the amount of waste that end up in landfills | 0.968 | 0.256 | 0.268 | 0.642 | 0.411 | 0.481 | 0.377 |
| Environmental Concern (EC) | |||||||
| You believe major social changes are necessary to protect the natural environment | 0.267 | 0.953 | 0.434 | 0.246 | 0.269 | 0.292 | 0.348 |
| You believe humans must live in harmony with nature in order to survive | 0.290 | 0.974 | 0.449 | 0.258 | 0.266 | 0.294 | 0.355 |
| You think environmental problems are very important to address | 0.254 | 0.972 | 0.430 | 0.224 | 0.270 | 0.297 | 0.327 |
| You think we should care more about environmental problems | 0.286 | 0.974 | 0.441 | 0.234 | 0.287 | 0.310 | 0.375 |
| Attitudes Towards Environmentally Friendly Products (ATE) | |||||||
| Environmental protection is important to you when making purchase decision | 0.207 | 0.388 | 0.859 | 0.244 | 0.406 | 0.300 | 0.381 |
| Between EF and conventional products, you prefer environmentally friendly one | 0.219 | 0.386 | 0.912 | 0.246 | 0.438 | 0.322 | 0.368 |
| Using environmentally friendly products is necessary to mitigate global warming | 0.272 | 0.434 | 0.930 | 0.283 | 0.381 | 0.341 | 0.344 |
| You think that purchasing environmentally friendly products is favorable | 0.259 | 0.417 | 0.892 | 0.261 | 0.359 | 0.348 | 0.331 |
| Normative Beliefs (NRB) | |||||||
| Your family think you should practice environmentally friendly behavior | 0.654 | 0.214 | 0.257 | 0.950 | 0.320 | 0.330 | 0.270 |
| Your friends think you should practice environmentally friendly behavior | 0.647 | 0.211 | 0.273 | 0.958 | 0.349 | 0.348 | 0.306 |
| Your family think you should purchase environmentally friendly products | 0.637 | 0.265 | 0.283 | 0.965 | 0.346 | 0.358 | 0.312 |
| Your friends think you should purchase environmentally friendly products | 0.637 | 0.259 | 0.292 | 0.962 | 0.336 | 0.360 | 0.302 |
| Perceived Behavioral Control (PBC) | |||||||
| You see yourself as capable of purchasing environmentally friendly products in future | 0.421 | 0.322 | 0.422 | 0.348 | 0.922 | 0.495 | 0.528 |
| You have resources to purchase environmentally friendly products | 0.352 | 0.226 | 0.401 | 0.328 | 0.933 | 0.474 | 0.508 |
| You have willingness to purchase environmentally friendly products | 0.380 | 0.277 | 0.433 | 0.337 | 0.961 | 0.505 | 0.554 |
| There are likely to be plenty of opportunities for you to purchase EFPs | 0.365 | 0.234 | 0.395 | 0.313 | 0.950 | 0.481 | 0.541 |
| Willingness to Pay for Environmentally Friendly Products (WPEFP) | |||||||
| You would pay extra for EFPs even if the performance were same as the conventional products | 0.492 | 0.300 | 0.363 | 0.359 | 0.511 | 0.957 | 0.503 |
| You would pay extra for EFPs even if it had a less-appealing design | 0.397 | 0.275 | 0.296 | 0.277 | 0.472 | 0.898 | 0.447 |
| The probability that you will pay extra to buy EFPs is very high | 0.466 | 0.290 | 0.338 | 0.336 | 0.476 | 0.962 | 0.444 |
| When you replace any household appliance, you are willing to pay extra to purchase EF one | 0.486 | 0.294 | 0.355 | 0.348 | 0.487 | 0.970 | 0.480 |
| Compared with ordinary non-green products, you are more willing to pay extra to buy EFPs | 0.516 | 0.307 | 0.375 | 0.380 | 0.526 | 0.976 | 0.506 |
| You intend to pay more for environmentally friendly products | 0.504 | 0.297 | 0.359 | 0.380 | 0.498 | 0.962 | 0.493 |
| Payment Behavior for Environmentally Friendly Products (PBEFP) | |||||||
| You pay extra for products manufactured or grown in an environmentally friendly manner | 0.348 | 0.348 | 0.393 | 0.295 | 0.559 | 0.499 | 0.968 |
| You pay extra for eco-labeled products, i.e., non-polluting products | 0.355 | 0.357 | 0.382 | 0.299 | 0.560 | 0.486 | 0.979 |
| You pay extra for products packed in reusable containers (glass jars, etc.) | 0.371 | 0.343 | 0.393 | 0.302 | 0.560 | 0.475 | 0.971 |
| You pay extra for low-energy appliances | 0.355 | 0.338 | 0.373 | 0.278 | 0.562 | 0.465 | 0.965 |
| You talk to people about the reasons/benefits why you pay more for EFPs | 0.357 | 0.353 | 0.367 | 0.285 | 0.517 | 0.502 | 0.956 |
| You set a positive environmental example (paying extra for EFPs) for your friends to follow | 0.391 | 0.352 | 0.364 | 0.333 | 0.500 | 0.470 | 0.921 |
| Hypo | Beta | CI—Min | CI—Max | t | p | r2 | f2 | Q2 | Decision | |
|---|---|---|---|---|---|---|---|---|---|---|
| Factors Effecting Attitudes | ||||||||||
| H2 | EL→ATE | 0.152 | 0.076 | 0.223 | 3.549 | <0.01 | 0.226 | 0.027 | Accept | |
| H3 | EC→ATE | 0.410 | 0.324 | 0.497 | 7.805 | <0.01 | 0.200 | 0.170 | Accept | |
| Factors Effecting Willingness to Pay for Environmentally Friendly Products | ||||||||||
| H1 | ATE→WPEFP | 0.140 | 0.039 | 0.230 | 2.422 | <0.01 | 0.023 | Accept | ||
| H6 | NRB→WPEFP | 0.186 | 0.116 | 0.271 | 3.791 | <0.01 | 0.323 | 0.044 | 0.273 | Accept |
| H7 | PBC→WPEFP | 0.392 | 0.312 | 0.473 | 7.956 | <0.01 | 0.171 | Accept | ||
| Factors Effecting Payment Behaviour for Environmentally Friendly Products | ||||||||||
| H8 | PBC→PBEFP | 0.418 | 0.338 | 0.500 | 8.472 | <0.01 | 0.206 | Accept | ||
| H9 | WPEFP→PBEFP | 0.286 | 0.198 | 0.372 | 5.437 | <0.01 | 0.380 | 0.096 | 0.326 | Accept |
| Mediating Effect of Attitudes | Beta | CI—Min | CI—Max | t | p | Decision | ||||
| H4 | EL→ATE→WPEFP | 0.021 | 0.005 | 0.042 | 1.925 | <0.05 | Mediation | |||
| H5 | EC→ATE→WPEFP | 0.057 | 0.018 | 0.099 | 2.388 | <0.01 | Mediation | |||
| Mediating Effect of Willingness to Pay for Environmentally Friendly Products | ||||||||||
| H10 | ATE→WPEFP→PBEFP | 0.040 | 0.010 | 0.075 | 2.004 | <0.05 | Mediation | |||
| H11 | SUN→WPEFP→PBEFP | 0.053 | 0.026 | 0.085 | 2.973 | <0.01 | Mediation | |||
| H12 | PBC→WPEFP→PBEFP | 0.112 | 0.075 | 0.150 | 5.040 | <0.01 | Mediation | |||
| Target Construct | Payment Behavior for Environmentally Friendly Products | Payment Behavior for Environmentally Friendly Products | |||
|---|---|---|---|---|---|
| Variables | Total Effect | Performance | Total Effect | Performance | |
| EL | 0.01 | 56.82 | NRB | 0.07 | 57.78 |
| EC | 0.03 | 82.61 | PBC | 0.87 | 59.08 |
| ATE | 0.07 | 73.45 | WPEFP | 0.38 | 54.44 |
© 2018 by the authors. Licensee MDPI, Basel, Switzerland. This article is an open access article distributed under the terms and conditions of the Creative Commons Attribution (CC BY) license (http://creativecommons.org/licenses/by/4.0/).
Share and Cite
Al Mamun, A.; Fazal, S.A.; Ahmad, G.B.; Yaacob, M.R.B.; Mohamad, M.R. Willingness to Pay for Environmentally Friendly Products among Low-Income Households along Coastal Peninsular Malaysia. Sustainability 2018, 10, 1316. https://doi.org/10.3390/su10051316
Al Mamun A, Fazal SA, Ahmad GB, Yaacob MRB, Mohamad MR. Willingness to Pay for Environmentally Friendly Products among Low-Income Households along Coastal Peninsular Malaysia. Sustainability. 2018; 10(5):1316. https://doi.org/10.3390/su10051316
Chicago/Turabian StyleAl Mamun, Abdullah, Syed Ali Fazal, Ghazali Bin Ahmad, Mohd Rafi Bin Yaacob, and Mohd. Rosli Mohamad. 2018. "Willingness to Pay for Environmentally Friendly Products among Low-Income Households along Coastal Peninsular Malaysia" Sustainability 10, no. 5: 1316. https://doi.org/10.3390/su10051316
APA StyleAl Mamun, A., Fazal, S. A., Ahmad, G. B., Yaacob, M. R. B., & Mohamad, M. R. (2018). Willingness to Pay for Environmentally Friendly Products among Low-Income Households along Coastal Peninsular Malaysia. Sustainability, 10(5), 1316. https://doi.org/10.3390/su10051316

