A hybrid Decision Support System for Generation of Holistic Renovation Scenarios—Cases of Energy Consumption, Investment Cost, and Thermal Indoor Comfort
Abstract
1. Introduction
Holistic Multi-Methodology for Sustainable Retrofitting—HMSR
2. Materials and Methods
2.1. Sustainability Objectives and Criteria
2.1.1. Energy Consumption
2.1.2. Investment Cost
2.1.3. Thermal Indoor Comfort
2.2. Renovation Approaches and Alternatives
- External wall insulation, A.a
- External wall finish, A.b
- Internal wall insulation, B.a
- Internal wall finish, B.b
- New wall construction, C.a
- Internal roof insulation, D.a
- Internal roof finish, D.b
- Roof outside, E.a
- New floor construction, F.a
- New windows, I.a
2.3. Decision Support Systems (DSS) for Sustainable Building Renovation
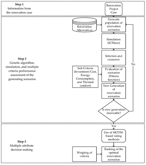
3. Development of the Hybrid DSS for Generation of Holistic Renovation Scenarios
3.1. System Development Process
3.2. Constraints and Rating Rules
4. System demonstration
4.1. Case Study
4.2. Constraints and Implementation of the GA
4.3. Further Examination of the Non-Dominated Generated Scenarios
4.4. Ranking of the Renovation Scenarios (Step 3 in Figure 3)
- “Insulation (Class 37)—150 mm”, “Plaster”, “Insulation (Class 37)—125 mm”, “Plasterboard”, “RefFloor”, “New windows—Hvidbjerg Everluxx Classic”, and
- “Insulation (Class 37)—150 mm”, “Plaster”, “Insulation (Class 37)—200 mm”, “Plasterboard”, “RefFloor”, “New windows—Hvidbjerg Everluxx Classic”
4.5. Sensitivity Analysis
4.6. Comparision of the Top Ranked Generated Scenarios with the Actual Renovation Scenario
4.6.1. Walls
4.6.2. Roof
4.6.3. Windows
4.6.4. Overall Comparison
5. Conclusions Further Studies
5.1. Conclusions
5.2. Further Studies
Acknowledgments
Author Contributions
Conflicts of Interest
Appendix A


References
- European Commission (EC). Energy-Efficiency Buildings, Energy Union and Climate. 2014. Available online: https://ec.europa.eu/energy/en/topics/energy-efficiency/buildings/ (accessed on 24 July 2015).
- Jensen, P.A.; Maslesa, E. Value based building renovation—A tool for decision making and evaluation. Build. Environ. 2015, 92, 1–9. [Google Scholar] [CrossRef]
- Joint Research Centre (JRC), Institute for Energy and Transport Luxembourg. Energy Renovation: The Trump Card for the New Start for Europe. 2015. Available online: https://setis.ec.europa.eu/newsroom/news/energy-renovation-trump-cardnew-start-europe (accessed on 8 February 2016).
- Danish Building Research Institute. Strategy for Energy Renovation of Building: The Route to Energy-Efficient Buildings in Tomorrow’s Denmark. 2014. Available online: http://www.kebmin.dk/ (accessed on 4 November 2015).
- Buildings Performance Institute Europe (BPIE). Europe’s Buildings under the Microscope. 2011. Available online: http://bpie.eu/wp-content/uploads (accessed on 15 February 2016).
- Juan, Y.; Gaob, P.; Wangc, J. A hybrid decision support system for sustainable office building renovation and energy performance improvement. Energy Build. 2010, 42, 290–297. [Google Scholar] [CrossRef]
- Kamari, A.; Corrao, R.; Kirkegaard, P.H. Sustainability focused Decision-making in Building Renovation. Int. J. Sustain. Built Environ. 2017, 6, 330–350. [Google Scholar] [CrossRef]
- Kamari, A.; Jensen, S.R.; Corrao, R.; Kirkegaard, P.H. A Holistic Multi-methodology for Sustainable Renovation. Int. J. Strateg. Prop. Manag. 2018, in press. [Google Scholar]
- Checkland, P. Soft Systems Methodology: A Thirty Year Retrospective. Syst. Res. Behav. Sci. 2000, 17, 11–58. [Google Scholar] [CrossRef]
- Triantaphyllou, E.; Shu, B.; Nieto, S.S.; Ray, T. Multi-Criteria Decision Making: An Operations Research Approach. Encycl. Electr. Electron. Eng. 1998, 15, 175–186. [Google Scholar]
- Pohekar, S.D.; Ramachandran, M. Application of multi-criteria decision making to sustainable energy planning—A review. Renew. Sustain. Energy Rev. 2004, 8, 365–381. [Google Scholar] [CrossRef]
- Parnell, G.S.; Bresnick, T.A.; Tani, S.N.; Johnson, E.R. Handbook of Decision Analysis; John Wiley & Sons: Hoboken, NJ, USA, 2013. [Google Scholar]
- Cavallaro, F. Multi-criteria decision aid to assess concentrated solar thermal technologies. Renew. Energy 2009, 34, 1678–1685. [Google Scholar] [CrossRef]
- Churchman, C. Wicked Problems. Manag. Sci. 1967, 14, 141–146. [Google Scholar]
- Kamari, A.; Corrao, R.; Petersen, S.; Kirkegaard, P.H. Sustainable Renovation Framework: Introducing three levels of Integrated Design Process Implementation and Evaluation. In Proceedings of the PLEA 2017 Conference, Edinburgh, UK, 2–5 July 2017; Volume 1, pp. 781–788. [Google Scholar]
- Näegeli, C.; Ostermeyer, Y.; Kharseh, M.; Kurkowska, I.; Wallbaum, H. A Multidimensional Optimization Approach to Refurbishment Design on a Multi-Building Scale. In Proceedings of the WSBE 2017 (World Sustainable Built Environment) Conference, Hong Kong, China, 5–7 June 2017; pp. 709–715. [Google Scholar]
- Yin, H.; Stack, P.; Menzel, K. Decision Support Model for Building Renovation Strategies. World Acad. Sci. Eng. Technol. Comput. Civ. Eng. 2011, 76, 834–841. [Google Scholar] [CrossRef]
- Kamari, A.; Corrao, R.; Petersen, S.; Kirkegaard, P.H. Tectonic Sustainable Building Design for the development of renovation scenarios—Analysis of ten European renovation research projects. In Proceedings of the SER4SE 2018 (Seismic and Energy Renovation for Sustainable Cities) Conference, Catania, Italy, 1–3 February 2018; pp. 645–656. [Google Scholar]
- Keeney, R.L. Value-Focused Thinking; Harvard University Press: Cambridge, MA, USA, 1992. [Google Scholar]
- Purup, P.B.; Petersen, S. Rapid Simulation of Various Types of HVAC Systems in the Early Design Stage. Energy Procedia 2017, 122, 469–474. [Google Scholar] [CrossRef]
- European committee for Standardization. Indoor Environment Input Parameters for Design and Assessment of Energy Performance of Buildings Addressing Indoor Air Quality, Thermal Environment, Lighting and Acoustics. 2007. Available online: http://www.cres.gr/greenbuilding/PDF/prend/set4/WI_31_Pre-FV_version_prEN_15251_Indoor_Environment.pdf (accessed on 19 April 2018).
- Kamari, A.; Corrao, R.; Petersen, S.; Kirkegaard, P.H. Towards the development of a Decision Support System (DSS) for building renovation: Dependency Structure Matrix (DSM) for sustainability renovation criteria and alternative renovation solutions. In Proceedings of the SER4SE 2018 (Seismic and Energy Renovation for Sustainable Cities) Conference, Catania, Italy, 1–3 February 2018; pp. 564–576. [Google Scholar]
- Baker, N. The Handbook of Sustainable Refurbishment: Nondomestic Buildings; Earthscan: London, UK, 2009. [Google Scholar]
- Boeri, A.; Antonin, E.; Gaspari, J.; Longo, D. Energy Design Strategies for Retrofitting: Methodology, Technologies, Renovation Options and Applications; WIT Press: Southampton, UK, 2014. [Google Scholar]
- Burton, S. The Handbook of Sustainable Refurbishment: Housing; Earthscan: Abingdon, UK, 2012. [Google Scholar]
- Byggecentrum, BIPS. Molio Price Data. Available online: https://molio.dk/molio-prisdata/renovering/ (accessed on 13 March 2016).
- Nielsen, A.N.; Jensen, R.L.; Larsen, T.S.; Nissen, S.B. Early stage decision support for sustainable building renovation: A review. Build. Environ. 2016, 103, 165–181. [Google Scholar] [CrossRef]
- Ferreira, J.; Pinheiro, M.D.; Brito, J.D. Refurbishment decision support tools review—Energy and lifecycle as key aspects to sustainable refurbishment projects. Energy Policy 2013, 62, 1453–1460. [Google Scholar] [CrossRef]
- Climaco, J. Multicriteria analysis; Springer: New York, NY, USA, 1997. [Google Scholar]
- Taha, R.A.; Daim, T. Multi-Criteria Applications in Renewable Energy Analysis, a Literature Review. Green Energy Technol. 2013, 60, 17–30. [Google Scholar] [CrossRef]
- Engelbrecht, A.P. Computational Intelligence: An Introduction; Wiley & Sons: Chichester, UK, 2007. [Google Scholar]
- Leu, S.S.; Yang, C.H. GA-basedmulticriteria optimal model for construction scheduling. J. Construct. Eng. Manag. 1999, 125, 420–427. [Google Scholar] [CrossRef]
- Deb, K.; Agrawal, S.; Pratap, A.; Meyarivan, T. A Fast Elitist Non-Dominated Sorting Genetic Algorithm for Multi-Objective Optimization: NSGA-II. In Proceedings of the 6th International Conference on Parallel Problem Solving from Nature, Paris, France, 18–20 September 2000. [Google Scholar]
- Zitzler, E.; Laumanns, M.; Thiele, L. SPEA2: Improving the Strength Pareto Evolutionary Algorithm. In Proceedings of the Conference on Evolutionary Methods for Design Optimization and Control with Applications to Industrial Problems, Athens, Greece, 19–21 September 2001; pp. 95–100. [Google Scholar]
- Dybå, T.; Dingsøyr, T. Empirical studies of agile software development: A systematic review. Inf. Softw. Technol. 2008, 50, 833–859. [Google Scholar] [CrossRef]
- Ishibuchi, H.; Tsukamoto, N.; Nojima, Y. Evolutionary many-objective optimization: A short review. In Proceedings of the 2008 IEEE Congress on Evolutionary Computation (IEEE World Congress on Computational Intelligence), Hong Kong, China, 1–6 June 2008. [Google Scholar]
- Zitzler, E.; Thiele, L. An Evolutionary Algorithm for Multi Objective Optimization: The Strength Pareto Approach; Technical Report 43; Computer Engineering and Communication Networks Lab (TIK), Swiss Federal Institute of Technology (ETH): Zurich, Switzerland, 1998. [Google Scholar]
- Bader, J.; Zitzler, E. HypE: An Algorithm for Fast Hypervolume-Based Many-Objective Optimization. Evol. Comput. 2011, 19, 45–76. [Google Scholar] [CrossRef] [PubMed]
- Grosan, C.; Abraham, A. Hybrid evolutionary algorithms: Methodologies, architectures, and reviews. In Studies in Computational Intelligence; Springer: Berlin, Heidelberg, 2007; Volume 75, pp. 1–17. ISBN 978-3-540-73297-6. [Google Scholar]
- Pareto, V. Cours d’Economie Politique; Droz: Geneva, Switzerland, 1896. [Google Scholar]
- Wang, J.; Jing, Y.; Zhang, C.; Zhao, J. Review on multi-criteria decision analysis aid in sustainable energy decision-making. Renew. Sustain. Energy Rev. 2009, 13, 2263–2278. [Google Scholar] [CrossRef]
- Mardani, A.; Jusoh, A.; Zavadskas, E.K.; Cavallaro, F.; Khalifah, Z. Sustainable and Renewable Energy: An Overview of the Application of Multiple Criteria Decision Making Techniques and Approaches. Sustainability 2015, 7, 13947–13984. [Google Scholar] [CrossRef]
- Mardani, A.; Zavadskas, E.K.; Khalifah, Z.; Zakuan, N.; Jusoh, A.; Nor, K.M. A review of multi-criteria decision-making applications to solve energy management problems: Two decades from 1995 to 2015. Renew. Sustain. Energy Rev. 2017, 71, 216–256. [Google Scholar] [CrossRef]
- Saaty, T.L. The Analytic Hierarchy Process: Planning, Priority Setting, Resource Allocation; McGraw-Hill: New York, NY, USA, 1980. [Google Scholar]
- Hwang, C.L.; Yoon, K. Multiple Attribute Decision Making: Methods and Applications; Springer: New York, NY, USA, 1981. [Google Scholar]
- Roy, B. Classement et choix en presence de points de vue multiples. Rev. Franįaise D'inform. Rech. Opér. 1968, 8, 57–75. [Google Scholar] [CrossRef]
- Benayoun, R.; Roy, B.; Sussman, N. Manual de Reference du Programme ELECTRE; Direction Scientifiques SEMA: Pairs, France, 1966. [Google Scholar]
- Jiménez, A.; Mateos, A. GMAA: A DSS Based on the Decision Analysis Methodology—Application Survey and Further Developments. In Efficient Decision Support Systems—Practice and Challenges from Current to Future; InTech: London, UK, 2011; ISBN 978-953-307-326-2. [Google Scholar]
- Danish Transport and Construction Agency. Danish Building Regulations. 2015. Available online: http://www.buildup.eu/en/practices/publications/danish-building-regulations-2015-br15-0 (accessed on 13 April 2017).
- Bygningsreglementet. Varmeisolering af Bygningsdele. 2014. Available online: http://bygningsreglementet.dk/br10{\_}04{\_}id113/0/42 (accessed on 17 September 2017).
- Danish Building Research Institute. Bygningstypologier. 2014. Available online: http://episcope.eu/fileadmin/tabula/public/docs/brochure/DK{\_}TABULA{\_}TypologyBrochure{\_}SBi.pdf (accessed on 26 September 2017).
- Ahmad, T.; Thaheem, M.J. Developing a residential building-related social sustainability assessment framework and its implications for BIM. Sustain. Cities Soc. 2017, 28, 1–15. [Google Scholar] [CrossRef]
- Jalaei, F.; Jrade, A. Integrating Building Information Modeling (BIM) and Energy Analysis Tools with Green Building Certification System to Conceptually Design Sustainable Buildings. J. Inf. Technol. Construct. 2014, 19, 494–519. [Google Scholar] [CrossRef]














| Functionality | Accountability | Feasibility |
|---|---|---|
| Indoor comfort | Aesthetic | Investment cost |
| Energy efficiency | Integrity | Operation & maintenance cost |
| Material & waste | Identity | Financial structures |
| Water efficiency | Security & safety | Flexibility & Management |
| Pollution | Sociality | Innovation |
| Quality of services | Spatial | Stakeholders engagement & education |
|
|
|
|
|
|
|
|
|
|
|
|
|
|
|
|
|
|
|
|
|
|
|
|
|
|
| Building Elements | W/m2K |
|---|---|
| Exterior walls | 0.20 |
| Ground slab | 0.12 |
| Roof | 0.15 |
| Doors and windows | 1.65 |

| Ground | Roof | Windows | Walls | ||
| Unit 1 | Area | 0.00 | 85.64 | 21.95 | 27.54 |
| U value | 0.66 | 0.41 | 2.97 | 0.60 | |
| Unit 2 | Area | 0.00 | 0.00 | 21.95 | 23.20 |
| U value | 0.66 | 0.41 | 2.97 | 0.60 | |
| Unit 3 | Area | 91.72 | 0.00 | 21.95 | 23.20 |
| U value | 0.66 | 0.41 | 2.97 | 0.60 | |
| Unit 4 | Area | 91.72 | 0.00 | 21.95 | 52.20 |
| U value | 0.66 | 0.41 | 2.97 | 0.47 | |
| Unit 5 | Area | 0.00 | 0.00 | 21.95 | 58.28 |
| U value | 0.66 | 0.41 | 2.97 | 0.46 | |
| Unit 6 | Area | 0.00 | 91.72 | 21.95 | 64.32 |
| U value | 0.66 | 0.41 | 2.97 | 0.47 |
| Actual Scenario | Generated Scenarios | ||
|---|---|---|---|
| Wall | Additional insulation | 100 mm | 100–220 mm |
| Finish | Concrete screen tiles | Plastering, plaster boards, and stainless-steel trapeze plates | |
| Roof | Additional insulation | ~370 mm | 125 mm |
| Finish | External roofing felt | Internal plaster boards | |
| Floor | - | - | |
| Window | - | - |
© 2018 by the authors. Licensee MDPI, Basel, Switzerland. This article is an open access article distributed under the terms and conditions of the Creative Commons Attribution (CC BY) license (http://creativecommons.org/licenses/by/4.0/).
Share and Cite
Kamari, A.; Jensen, S.; Christensen, M.L.; Petersen, S.; Kirkegaard, P.H. A hybrid Decision Support System for Generation of Holistic Renovation Scenarios—Cases of Energy Consumption, Investment Cost, and Thermal Indoor Comfort. Sustainability 2018, 10, 1255. https://doi.org/10.3390/su10041255
Kamari A, Jensen S, Christensen ML, Petersen S, Kirkegaard PH. A hybrid Decision Support System for Generation of Holistic Renovation Scenarios—Cases of Energy Consumption, Investment Cost, and Thermal Indoor Comfort. Sustainability. 2018; 10(4):1255. https://doi.org/10.3390/su10041255
Chicago/Turabian StyleKamari, Aliakbar, Stefan Jensen, Maria Leonhard Christensen, Steffen Petersen, and Poul Henning Kirkegaard. 2018. "A hybrid Decision Support System for Generation of Holistic Renovation Scenarios—Cases of Energy Consumption, Investment Cost, and Thermal Indoor Comfort" Sustainability 10, no. 4: 1255. https://doi.org/10.3390/su10041255
APA StyleKamari, A., Jensen, S., Christensen, M. L., Petersen, S., & Kirkegaard, P. H. (2018). A hybrid Decision Support System for Generation of Holistic Renovation Scenarios—Cases of Energy Consumption, Investment Cost, and Thermal Indoor Comfort. Sustainability, 10(4), 1255. https://doi.org/10.3390/su10041255

