Abstract
The purpose of this study is to present and to validate a research model that includes economic sustainability, social sustainability, environmental sustainability and corporate reputation in the context of public-sector organizations in Pakistan. The methodological approach is survey-based, using partial least squares structural equation modelling (PLS-SEM) to assess the research model. The proposed hypotheses were tested based on a sample of 425 respondents from public-sector organizations in Pakistan. The findings of the study indicate that there is a positive relationship between economic sustainability, social sustainability, environmental sustainability and corporate reputation. Therefore, it is inferred from the results that different aspects of sustainability can create and enhance the reputation of public-sector organizations.
1. Introduction
In the contemporary world, the overall perception of public-sector organizations is that they are too big, slow, wasteful, untrustworthy, not adequately transparent and inefficient. This poor reputation of public-sector organizations is reinforced and reflected through studies that suggest a decline in levels of trust in government [1]. Today, governments and public office bearers are concerned about the public-sector’s malformed reputation and the public’s discontent with their services [2]. Many government organizations do not have a system in place for regular and periodic accountability of the discrepancies in their reputation. Lack of these structures has resulted in missed opportunities and magnified problems [3]. Thus, the reputation of government and its subsidiaries is engulfed by a gloomy fog of distrust, pessimism and contempt.
At present, government agencies and ministries [4], public health administrations [5], local government departments [6] and education institutions [7,8] have all understood the value and possible advantages of having a positive reputation. Organizations that manage their reputation can benefit in so-called soft, feel-good ways and quantifiable ways. Strong and positive reputations guarantee increased sales, higher profit margins, better performance and competitive advantage [9,10]. On the contrary, in public-sector organizations, reputation can be viewed as a “valuable political asset” as they can be used to gain public support [11], to recruit and retain valued employees and enhance their loyalty [4,12,13].
Therefore, Several Asian Development Bank (ADB) and Organization for Economic Cooperation and Development (OECD) member countries have recently devoted their attention to improving their reputation [11]. Presently, the model followed by public-sector organizations is conventional, outdated and old-fashioned and is in dire need of radical reforms. It is evident from the existing literature that researchers have used different mechanisms to find out the possible predictors and explanatory factors that assist in improving the reputation of organizations. Moreover, the focus of the existing literature is explicitly on the reputation of the private sector and it has only assessed the impact of sustainability reporting and corporate social responsibility on corporate reputation [14,15].
Consequently, this idea has driven many public-sector organizations and their respective decision makers to realize that they need to build structures and develop models that can help in restructuring their reputation. So, the objective of this study is to propose a model with which public-sector organizations can improve their reputation. The model includes three dimensions of sustainability, namely: (i) environment sustainability; (ii) economic sustainability and (iii) social sustainability as the determinants of corporate reputation. Additionally, the model will empirically test the effects of the dimensions of sustainability on the reputation of the public-sector organizations. This study will use primary data from Pakistan to investigate the relationship.
In the next section, the issues pertaining to the reputation of the public-sector organizations in Pakistan are highlighted and discussed. Also, in this study, the literature related to the concept of corporate reputation and sustainability is analyzed.
2. Literature Review
2.1. Public-Sector of Pakistan
Pakistan is the sixth most populated country in the world with an estimated 185 million inhabitants, falling into the category of a lower middle-income country with a per capita income of US$1360 in 2013 [16]. It is further noted that in the last decade Pakistan’s per capita income has almost doubled—prospects for economic growth are beginning to improve, supported by increasing reserves, low inflation and continuing strong remittances. However, on the contrary, the country’s recent GDP growth rates (estimated at 4.2 percent in 2015) have been slower than needed to provide the level of jobs required for a young and growing population.
In addition, poor public-sector management and security issues have hampered the performance and reputation of the country. The Reputation Institute reported that Pakistan has fallen into the lowest tier of poor reputation countries consecutively for five years (2011–2016) due to the inadequate performance of its public-sector organizations [17]. The capacity and quality of services of these public institutions have been in a state of decline. This negative reputation of the public-sector together with political interference, endemic corruption and poor administrative capacity are reasons for why the attention of foreign countries has been diverted from investing in Pakistan [16].
Also, Pakistan is currently facing an economic, social and environmental crisis. It was ranked among the top in a list of economically, socially and environmentally exposed countries. Pakistan is ineffective in the management of its natural resources and the country’s long history of unplanned development has led to undesirable impacts on the economy, society and the environment [18]. According to the World Health Organization (WHO), Quetta, Peshawar, Lahore and Karachi are now considered amongst the most polluted cities in Asia Pacific [19].
However, in Pakistan, development projects must be approved by the Pakistan Environmental Protection Agency [20] but unfortunately only those with likely adverse environmental and social impacts have to undergo this process [18]. Thus, it does not seem to be an effective tool for protecting the socio-economic fabric and environment of Pakistan.
Therefore, the introduction of carefully planned sustainable programs/projects is vital for building the reputation of the public-sector of Pakistan. The World Bank suggested that there are a few components for the development of the public-sector [21]. Those components include prior feasibility studies, proper planning, environmental analysis, societal impact and the economic viability of projects. Furthermore, the Asian Development Bank suggested that appropriate policy measures and effective investment projects should be put in place together to achieve sustainability in the country [22]. In the early 2000s, the Government of Pakistan (GoP) recognized that if Pakistan wanted to accelerate and sustain growth, reduce poverty and enable citizens to compete in a global market, the country’s public-sector would need drastic improvement [23]. A recent government report suggested that Pakistan is on the path to achieving the goals of sustainable development through Vision 2025, in which their focus is mainly on the economic, societal and environmental welfare of the country [24].
Hereafter, the priority of the government should be to implement projects that have an early development impact on the reputation of the public-sector. This is possible through a balanced uplift of the economy, environment awareness and increased attention for various segments of society, leading to higher and sustainable growth. In the next section of the study, the concept of reputation and how it is built will be highlighted and discussed.
2.2. Corporate Reputation
The origin of reputation stems from the concept of the corporate image, which was developed in the 1950s, and it is currently becoming more important to managers and scholars around the globe [25,26]. Although it is a well-established construct, there is still no agreement on the definition.
Over time, numerous definitions of corporate reputation have been proposed. Conventionally, reputation was defined as the shared experience of employees and those who interact with the organization [27]. On the other hand, corporate reputation is understood as the stakeholder’s opinion of an organization, which includes customers, employees, distributors, competitors, suppliers and the public [28]. Similarly, reputation is described as a perception of the people on how positively or negatively they evaluate the organization [29]. Corporate reputation is also believed to be the aggregate of interpretations of stakeholders, based on the outcomes, behaviors and communications of the organization [30]. In contrast, the reputation of public-sector organizations is defined as the assessment of the public organization by the stakeholders in terms of its credibility, reliability, responsibility and trustworthiness [4]. It is suggested in the literature that the consensus for a definition of corporate reputation is crucial [31]. While a variety of definitions have been given, in this study corporate reputation is understood as the assertions and perceptions of the general public, which are formed by the actions and results of the public-sector organizations.
Over the last three decades, corporate reputation has been considered an important asset to organizations with several benefits. In the private sector, reputation serves as a favorable means for organizations to charge premium prices, attract qualified applicants, improve the chances of organizations to gain admittance to capital markets and appeal to investors [32,33]. Also, it is believed that the survival of enterprises is facilitated by corporate reputation and it is a requirement for the formation of solid and long lasting bonds of trust with stakeholders and customers while also enhancing the organizations’ ability to create value [34]. Similarly, corporate reputation helps organizations to gain competitive advantage and allows the organization to survive in times of economic turbulence [35]. In contrast, the reputation of public-sector organizations is considered to be a valuable resource that is difficult to imitate and provides a sustainable positional advantage to organizations [36]. Furthermore, public-sector organizations gain their legitimacy by having a positive reputation. In a similar study, it has been concluded that a reputation contributes to stability, improved performance, employee loyalty, ease of recruitment and decrease in transaction costs of a public-sector organizations. Hence, to achieve those fruitful benefits, public-sector organizations strive to develop strong and positive reputations.
On the other hand, it is evident from the existing literature that the prime focus of researchers is to investigate the determinants that improve the reputation of private sector organizations around the world. Earlier, employees were identified as the key means for the creation and support of corporate reputation [37]. In the same way, credibility and trust are the factors which must be managed to maintain an organizations reputation [38]. Alternately, researchers investigated the effect on reputation of engagement in social media activities, responsible supply chain practices and firm size and the image of the president of a firm and concluded that these factors can enhance the reputation of organizations [39,40,41]. In parallel, the literature also offers evidence on the role of corporate social responsibility in developing a positive corporate reputation [15,35,42]. However, in recent literature, it has been observed that sustainability reporting is useful in generating and enhancing the reputation of public-sector organizations [14,43].
Similarly, in the context of Pakistan, a study was conducted by Khan et al. [44], who concluded that corporate social responsibility can enhance the reputation of organizations in the cement industry. Likewise, Ali et al. [45] revealed that high-quality products and services lead to the improved reputation of IT related private sector organizations in Pakistan. Furthermore, if the public-sector organizations in Pakistan want to revive their reputational integrity, they should focus on delivering benefits to the general public through their projects [46].
Hence, it is ascertained here that the focus of studies in Pakistan and globally are mostly on the determinants of the reputation of private sector organizations. However, there is a vacuum of research for the development and improvement of the reputation of public-sector organizations. Further insights into the antecedents of corporate reputation are needed given the importance of reputation worldwide.
2.3. Sustainability
One of the major concerns for practitioners as well as academicians in the present era is restoring the sustainability of our planet. It is noted from the existing literature that organizations implementing sustainable practices obtain reputational gain [47], where sustainability or sustainable development is defined by the Brundtland Commission’s Report as “the development that meets the needs of the present without compromising the ability of future generations to meet their own needs” [48].
Later, the concept of the Triple Bottom Line of sustainability was coined, which proposed that organizational goals were inseparable from the societies and environments within which they operate [49]. Similarly, sustainability has been commonly represented by a set of triangular concepts—known as the three-pillar model of the environment, the economy and society [50]. Likewise, it has been debated in the literature that sustainability has several dimensions, but the most common are the triad of “Ecological, Social and Economic” and these three spheres are interdependent on each other [51]. Hence, it is understood from the previous discussion that sustainability is a composition of the economic, social and environmental dimensions, which are discussed separately in the upcoming sections.
2.3.1. Economic Sustainability
The economic aspect of sustainability has been discussed exhaustively in the current literature [51,52,53]. The economic domain in sustainability is defined as the practices and meanings associated with the production, use and management of resources, where the concept of ‘resources’ is used in the broader context [54]. Furthermore, it is recommended that we should find the unity of economic activity and its sustainable basis [51].
Therefore, to achieve economic sustainability in public-sector organizations, we should: (i) use renewable resources instead of non-renewable; (ii) involve themselves in reuse and recycling of the waste produced; (iii) shift their emphasis from first costs to life cycle costs, where price of materials should account for costs such as emission, pollution and waste [55]. Similarly, cost-accounting methods can still be used in decision-making processes but these methods are incapable and have been challenged for leading to improper decisions regarding sustainability [56].
Perhaps public-sector organizations should be economically viable to be sustainable. According to the European Commission, public-sector organizations should follow economic procedures that are likely to achieve sustainable objectives and enhance the reputation of the organizations [57]. Thus:
Hypothesis 1.
There is a positive relationship between environmental sustainability and corporate reputation.
2.3.2. Social Sustainability
It is not just our environment and economy that is in trouble. The social aspect of sustainability is equally important and highlighted in the literature by academicians and practitioners. Social sustainability is gradually gaining importance, especially for organizations that are concerned to meet the requirements of social development [58].
A few researchers have investigated the role of different public-sector development projects that consider the elements of the social fabric and its impact on the overall achievement of sustainability. It is also believed that metro projects are one of the major sustainable strategies to socially and economically develop countries [53]. Similarly, it is suggested that if public-sector organizations want their projects to be socially sustainable they should focus on daily living provisions, image building, open space design and other related factors [59]. Additionally, if public-sector organizations want to achieve social sustainability they should incorporate some criteria of six critical factors: conservation of resources and surroundings; satisfaction of welfare requirements; provisions facilitating daily life operations; the creation of a harmonious living environment; availability of open spaces; and the form of development.
Moreover, it is observed from the literature that organizations that stress the social development of the people, achieve sustainability and can develop a positive reputation. Whereas a lack of sustainable practices may result in negative impacts on the development of a country in the long term. Therefore, it is imperative that sustainability is included within the planning and development of public-sector projects and programs in a country. From a long-term perspective, the viability of society and humanity relies on sustainable development. Thus, if we want to organize for viability, we should organize for sustainability in public-sector organizations. A significant potential benefit of environmental, economic and social sustainability is the enhancement of a public-sector organization’s reputation [60]. Therefore:
Hypothesis 2.
There is a positive relationship between economic sustainability and corporate reputation.
2.3.3. Environmental Sustainability
Environmental sustainability is the center of attention for projects and products by many organizations nowadays [58,61,62]. It has been examined more by public-sector organizations in recent years [63].
However, it is still difficult for practitioners to incorporate environmental sustainability into their work. Moreover, scientists have identified climate change, deforestation, desertification, air pollution and ozone degradation as some of the pressing issues that are harmful to the environment within which we live. It is also noted that there is a tremendous strain on the environment due to the excessive and inefficient use of natural resources, causing global warming, polluting the environment and endangering biodiversity [53].
In a similar study, it has been stated that sustainability, or sustainable development, has emerged as a normative concept to address the environmental crisis [58]. However, public-sector organizations should utilize the available knowledge inside the community to take full advantage of the limited natural resources and the environment for long-term benefits such as improvement of their reputation [64]. Therefore, we hypothesize:
Hypothesis 3.
There is a positive relationship between social sustainability and corporate reputation.
3. Research Methodology
The previous discussion leads us to the research model and hypotheses proposed in Figure 1. Hypothesis 1 (H1) depicts the relationship between economic sustainability and corporate reputation, Hypotheses 2 (H2) directs to the relationship between social sustainability and corporate reputation, whereas, the third hypotheses (H3) depicts the relationship between environmental sustainability and corporate reputation.
Figure 1.
Proposed Research Framework & Hypotheses.
3.1. Questionnaire Development
To measure and assess the relationship between the constructs, a questionnaire consisting of five (5) Sections was developed. A questionnaire is a pre-formulated printed set of questions in which respondents record their answers, usually with closely defined alternatives [65]. In the first (1) Section, the demographic information of the respondents was elicited. The second (2), third (3) and fourth (4) Section includes the items for the measurement of economic sustainability, social sustainability and environmental sustainability respectively. The items were adapted from a reliable existing instrument with slight modifications to measure the three dimensions of sustainability in the public-sector [66]. These items have been previously used in tourism industry of Spain, yielding significant reliability and validity. Whereas the last Section (5) of the questionnaire included 14 adjectives to measure corporate reputation. The items to gauge corporate reputation were adapted from a study conducted in Britain [67]. Minor modifications were made to the items to make it public-sector specific.
A five-point “Likert Scale” was used to elicit the responses with a range of 1 = strongly disagree to 5 = strongly agree. A random sample of fifteen respondents was drawn from the population to check if the questionnaire possessed clarity and correctness. As a result of this pilot study, wordings for a few items on the instruments were changed for better understandability. The answers from the pilot test were not included in the study.
3.2. Sample and Data Collection
The “Key Informant Approach” is employed in this study to determine the respondents. This approach is common in product and services related study [68]. Key informants such as middle level managers are selected because of their knowledge, experience and ability to communicate. In other words, the mid-level managers such as project managers or program managers are responsible for the adoption of sustainable policies.
Therefore, the unit of analysis chosen for this study were the managers working in mid-level of different public-sector organizations across Pakistan. The database of these organizations was obtained from Pakistan Engineering Council (PEC). Moreover, a total of 75,713 firms were found to be registered with PEC, which is considered as the sampling frame for this study. The list of these firms is available on the website of Pakistan Engineering Council (www.pec.org.pk).
A non-probabilistic sampling technique was used due to the need for ease of access to respondents. The minimum sample size essential to use the multivariate analysis was estimated using G*Power 3.0 software [69], at a statistical significance level of 5%, power of 95%, effect size of 15% and three predictors, which resulted in a sample size of 119 respondents.
Data was collected from the federal territory (Islamabad) and four provinces of Pakistan using a cross-sectional approach to gain maximum coverage. The data was collected over a time period of three months (January 2017–March 2017). An online survey link was sent to 1000 firms by e-mail, from the database published by PEC. A soft reminder was sent after a month of the first wave of data collection. Nevertheless, only 425 completed questionnaires were usable. This sample is larger than the one calculated by the G*Power 3.0.
The largest number of responses came from Balochistan (30.1%), followed by Punjab (21.4%), Khyber Pakhtunkhwa (20.0%), Sindh (14.4%) and Islamabad (14.1%). A majority of the respondents possessed a bachelor’s degree (56.9%), followed by a Masters (32%) and a diploma (9.2%) and only eight respondents (1.9%) possessed a PhD. Project managers accounted for 59.5% of the distribution, whereas program managers accounted for 12.7% of the respondents. The average duration of project experience for respondents was 15 years. Those working on engineering/construction projects accounted for 69.1% of the sample, followed by R & D (14.4%), education (5.9%), IT/communications (4.9%) and health (3.1%).
3.3. Data Analysis
Data in this study is analyzed using “Partial Least Square-Structural Equation Modelling” (PLS-SEM). It is a second-generation technique that is used for analysis. This technique analyzes the data through two basic models: (i) Measurement Model and (ii) structural Model [70]. Furthermore, using this technique a researcher can incorporate unobservable variables measured indirectly by indicator variables [71]. Also, this method emphasizes the prediction of a set of hypothesized relationships that increases the explained variance in the dependent variables [71].
This technique is nonparametric in nature, which means that this method does not require any assumption regarding the distribution of the data. However, PLS-SEM derives a distribution from the data using bootstrapping method, which is then used for testing the significance (e.g., path coefficients). In addition, PLS-SEM uses the data to estimate the path relationships with the objective of reducing the error terms. The most widely used application for PLS-SEM (i.e., Smart PLS version 3.02.7) is used to analyze the quantitative data. The research model developed in this study is composed of first order reflective variables. It is analyzed in two different stages.
In the first stage, the outer layer (i.e., the Measurement Model) is assessed. In this stage, we will inspect and assess the reliability and validity of the instrument. Then, in the second stage the Structural Model is analyzed to retrieve the t-statistic which will enable us to answer our formulated hypothesis, using the bootstrapping method.
4. Results
4.1. Measurement Model
The measurement model is used to explain the measured variables. In the first stage, the measurement model is analyzed by investigating the integrity of the measures.
4.2. Integrity of Measures
The integrity of the instrument is tested by observing the reliability and validity. A measure is reliable if it is consistently measuring the concept [65], whereas validity reveals how well a specific concept is measured by an instrument that intends to measure it.
4.2.1. Reliability Tests
In this study, Cronbach’s Alpha and Composite Reliability (CR) scores are used to assess the inter-item consistency of the measurement items. Cronbach’s Alpha (α) assumes that all indicators are equally reliable (i.e., the loading of indicators on a construct are equal). The Cronbach’s Alpha coefficients for the instrument are summarized in Table 1. A threshold of 0.6 and above for Cronbach Alpha is recommended [71]. It is observed from the results in Table 1 that the alpha values are well above the threshold of 0.6. Thus, it is determined that the measurement items exhibit sufficient internal consistency.
Table 1.
Results of the Assessment of Measurement Model for Constructs.
Formerly, Cronbach’s Alpha was used to determine construct reliability. Nevertheless, in PLS-SEM, the individual indicator reliability is a priority. This raises the issue in which Cronbach’s Alpha might not be a proper measure of reliability. Consequently, Composite Reliability (CR), which is a different measure of internal consistency, is also used to measure the individual indicator reliability [71]. CR is understood as the degree to which the items indicate the latent variable. In this study, the CR values range from 0.850 to 0.937 (see Table 1) which exceed the threshold of 0.7.
4.2.2. Convergent Validity
After having confirmed the reliability of the instrument, it is necessary to ensure that the instrument is also valid. It is suggested that the convergent and discriminant validity of the instrument be assessed [71]. Convergent validity is the extent to which responses on one item correlate with responses on other items for the same construct [72]. The convergent validity of an instrument is indicated by the factor loadings and Average Variance Extracted (AVE) values.
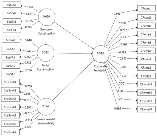
Preferably, factor loadings should be 0.708 or higher [71]. Items that have factor loadings below the threshold can only be retained if they do not significantly affect the CR and AVE. The scores for factor loadings of the constructs are presented in Table 1. The factor loadings of CRcons2 and SusSA2 were below the minimum threshold and were removed from the measurement model. This resulted in an increased AVE for both “Social Sustainability” and “Corporate Reputation”.
The second method for assessing the convergent validity of an instrument is Average Variance Extracted (AVE). AVE is understood as the total amount of variance in the indicators accounted for by the latent variable [71]. It is recommended that the indicators should express a minimum of 50% (i.e., AVE = 0.5) of the variance in the latent variable. The values of AVE for the economic sustainability, social sustainability, environmental sustainability and corporate reputation are presented in Table 1. These values lie in between the range of 0.532 and 0.620, exceeding the suggested value of 0.5 [70]. Therefore, it can be said that the instrument used in this research is valid and fulfils the criteria of convergent validity.
The measurement instrument in this research is also tested for discriminant validity. Discriminant validity is the degree to which one construct is distinct from the other constructs in the measurement model [70]. The most popular criteria for assessing discriminant validity is given by Fornell and Larcker [73]. According to their criteria, the square root of AVE should be greater than the correlation among the constructs. The results for this present research are given in Table 2 and it is observed that the square root of the average variance extracted for a construct is greater than the correlation of that construct with other constructs in the study. This signifies that the constructs are sufficiently distinct from each other.
Table 2.
Discriminant Validity of the Constructs (Fornell & Larcker, 1981).
The schematic representation for the measurement model is given in Figure 2.
Figure 2.
Measurement Model indicating Factor Loadings and AVE.
4.3. Structural Model
In the second stage of the analysis, the structural model is assessed to determine if the exogenous variables have an impact on the endogenous variable. In this study, the three components of sustainability (economic, social and environmental) were hypothesized to have a positive effect on the corporate reputation of the public-sector organizations. By using the bootstrapping technique at a subsample of 3000, it has been found that economic sustainability (β = 0.285, p < 0.000), social sustainability (β = 0.248, p < 0.000) and environmental sustainability (β = 0.326, p < 0.000) have a positive impact on the reputation of the public-sector organizations. The structural model with the path coefficients and the significance values at α = 0.05 are presented in Figure 3 diagrammatically.
Figure 3.
Structural Model.
Furthermore, it has been determined that almost 50.8% of variance in corporate reputation (R2 = 0.508) is explained by economic, social and environmental sustainability. The effect size (F2) of the coefficient of determination (R2) is critical because it determines the strength of the variance explained by these individual constructs. An effect size of 0.02 is considered small, 0.15 to be medium and 0.35 to be large [74]. The effect of social sustainability (F2 = 0.066) is small, whereas the effect of economic sustainability (F2 = 0.102) and environmental sustainability (F2 = 0.144) is medium on the proposed model. The summary of the structural model is presented in Table 3.
Table 3.
Summary of the Structural Model.
5. Discussion
The main objective of this study was to investigate the effect of sustainability on the reputation of public-sector organizations. Thus, to achieve this objective this paper sets out to answer three research questions (RQs)—RQ1: How does economic sustainability influence the reputation of public-sector organizations? RQ2: What is the effect of social sustainability on the reputation of public-sector organizations? And RQ3: What is the relationship between environmental sustainability and the corporate reputation of public-sector organizations? In aggregate, this paper provides a contribution to the current literature by proposing and validating a measurement model including three different facets (economic, social and environment) of sustainability and corporate reputation. The theoretically derived research model was tested using a deductive approach.
Furthermore, for RQ1, this paper provides evidence that economic sustainability has a positive effect on the corporate reputation of public-sector organizations. Similarly, for RQ2, the study determined a positive impact of social sustainability on the reputation of public-sector organizations. Lastly, the study also verified that there is a positive relationship between environmental sustainability and corporate reputation. However, the magnitude of the combined effect of economic, social and environmental sustainability on corporate reputation is moderate. This can be due to the lack of sustainable practices in public-sector organizations.
The structural model proposed was tested through a wide range of organizations working in the public-sector of Pakistan. This study provides sufficient empirical evidence in support of the formulated hypotheses and it has been confirmed that economic, social and environmental sustainability have a positive effect on the reputation of public-sector organizations. The results are consistent with findings of Schwaninger and the European Commission, who state that inculcating economic practices in public-sector organizations can enhance the reputation of these organizations. Also, the findings of this study provide quantitative support to the theoretical reasoning presented by other researchers [60], who argue that the adoption of socially sustainable policies results in the creation and improvement of the reputation of public-sector organizations. Similarly, the results of this empirical study supported the argument that environmental can impact the perceptions of the public, which in turn are reflected by a favorable reputation [53,58].
6. Conclusions
Previous research has outlined that sustainable development brings a number of benefits to business organizations. Based on the findings of this study, it has been confirmed that economic, social and environmental sustainability can also improve and enhance the reputation of public-sector organizations. Furthermore, this study recommends that economic sustainability can be achieved if public-sector organizations obtain the greatest possible benefits and try to attain long term success on their projects.
Moreover, public-sector organizations should respond and cater to the needs of the public. These organizations should help solve social problems and provide fair treatment to its employees to be socially sustainable. Likewise, it is proposed in this study that if public-sector organizations want to become environmentally sustainable they should focus on protecting the environment, reduce its use of natural resources, recycle their waste and conduct annual environmental audits.
Thereby, public-sector organizations should direct their strategic efforts in designing projects that follow and adopt sustainable policies. Governments need to embed economic, social and environmental aspects of sustainability in their organizations. Public-sector organizations have to develop sustainable steering committees to ensure the compliance of sustainable strategies. As a result of this effort, they can create and enhance their organizational reputation. Moreover, we conclude, based on the analysis, that the three aspects of sustainability behave as causal antecedents to corporate reputation. Additionally, this study contributes to the body of knowledge by providing a point of intersection between sustainability and corporate reputation. Lastly, this positive reputation can have potential benefits for the overall economy and help in uplifting the image of the country.
7. Strengths & Limitations
The strength of this study is that a well-balanced sample was taken across Pakistan covering all the provinces and the federal territory. Additionally, respondents who were professionals were approached, which resulted in better responses.
However, there are a few limitations in this study. We observed the relationship of the facets of sustainability and corporate reputation in the context of public-sector organizations, while in the future, the effect of economic, social and environmental sustainability on corporate reputation can be studied in the context of the private sector. This study was conducted in the context of Pakistan, whereas in the future researchers can analyze the relationship in different geographical regions.
Acknowledgments
We are indebted to Universiti Kebangsaan Malaysia for providing financial support and facilities for this research under the grant GUP-2017-105.
Author Contributions
Muhammad Irfan and Mazlan Hassan conceived and planned the study; Muhammad Irfan collected the data from Pakistan. Muhammad Irfan and Mazlan Hassan analyzed the data; Nasruddin Hassan contributed in determining the analysis tools; Muhammad Irfan and Mazlan Hassan wrote the paper.
Conflicts of Interest
The authors declare no conflict of interest.
Appendix (Questionnaire)
| Section I. Demographic |
| 1. Gender: |
Male Female ![]() |
| 2. Age: |
>25 25–30 30–35 35–40 40–45 45–50 ![]() |
50–55 60 and above ![]() |
| 3. Qualification: |
Diploma Bachelors Masters Ph.D. ![]() |
| 4. Position held: |
Project Engineer/Manager Program Manager Portfolio Manager ![]() |
Architect Project Director ![]() |
| 5. Sector: |
Research and Development Engineering/construction IT/Telecom ![]() |
Health Education ![]() |
| 6. Project related experience: |
1 to 5 years 6 to 10 years 11 to 15 years 16 to 20 years ![]() |
20 Years plus ![]() |
| 7. Region (Working): |
Balochistan Sindh KPK Punjab ![]() |
Islamabad ![]() |
| Section II. Economic Sustainability | ||
| Ident. | Dimension | Item |
| Public-sector Organizations in Pakistan: | ||
| SuSEA1 | Economic | Obtains the greatest possible benefits. |
| SuSEA2 | Economic | Tries to achieve long term success. |
| SuSEA3 | Economic | Improves its economic performance. |
| SuSEA4 | Economic | Ensures its survival and success in the long run. |
| Section III. Social Sustainability. | ||
| Ident. | Dimension | Item |
| Public-sector Organizations in Pakistan: | ||
| SusSA1 | Social | Are committed to improve the welfare of the communities. |
| SusSA2 | Social | Actively participates in social and cultural events. |
| SusSA3 | Social | Plays a positive role in the society. |
| SusSA4 | Social | Provides fair treatment to its employees. |
| SusSA5 | Social | Provides training and promotion opportunities for employees. |
| SusSA6 | Social | Helps to solve social problems. |
| Section IV. Environmental Sustainability | ||
| Ident. | Dimension | Item |
| Public-sector Organizations in Pakistan: | ||
| SusEnvA1 | Environment | Protects the environment. |
| SusEnvA2 | Environment | Reduces its consumption of natural resources. |
| SusEnvA3 | Environment | recycles. |
| SusEnvA4 | Environment | communicates public about its environmental practices. |
| SusEnvA5 | Environment | Exploits renewable energy in a productive process compatible |
| with the environment. | ||
| SusEnvA6 | Environment | conducts annual environmental audits. |
| SusEnvA7 | Environment | participates in environmental certifications. |
| Section V. Corporate Reputation. | |
| Ident. | Item |
| Public-sector organizations in Pakistan are: | |
| CRcons1 | Honest. |
| CRcons2 | Sincere. |
| CRcons3 | Trustworthy. |
| CRemp1 | Concerned about the public. |
| CRemp2 | Reassuring. |
| CRemp3 | Supportive towards the public. |
| CRemp4 | Agreeable/Convincing. |
| CRintg1 | Reliable. |
| CRintg2 | Secure. |
| CRintg3 | Hardworking. |
| CRwmth1 | Friendly. |
| CRwmth2 | Open to public. |
| CRwmth3 | Pleasant. |
| CRwmth4 | Straightforward. |
References
- Kennedy, S.S. Distrust American Style: Diversity and the Crisis of Public Confidence; Prometheus Books: Amherst, NY, USA, 2009. [Google Scholar]
- Van de Walle, S. Chapter 7 Determinants of Confidence in the Civil Service: An International Comparison. In Research in Public Policy Analysis and Management; JAI Press: Stamford, CT, USA, 2007; pp. 171–201. [Google Scholar]
- Gatzert, N. The Impact of Corporate Reputation and Reputation Damaging Events on Financial Performance: Empirical Evidence from the Literature. Eur. Manag. J. 2015, 33, 485–499. [Google Scholar] [CrossRef]
- Luoma-aho, V. Neutral Reputation and Public Sector Organizations. Corp. Reput. Rev. 2007, 10, 124–143. [Google Scholar] [CrossRef]
- Arnold, J.; Coombs, C.; Wilkinson, A.; Loan-Clarke, J.; Park, J.; Preston, D. Corporate Images of the United Kingdom National Health Service: Implications for the Recruitment and Retention of Nursing and Allied Health Profession Staff. Corp. Reput. Rev. 2003, 6, 223–238. [Google Scholar] [CrossRef][Green Version]
- Salomonsen, H.H. Strategic communication and identities in local government. In Proceedings of the 23rd EGOS Colloquium, Amsterdam, The Netherlands, 7 December 2008. [Google Scholar]
- Golgeli, K. Corporate Reputation Management: The Sample of Erciyes University. Procedia Soc. Behav. Sci. 2014, 122, 312–318. [Google Scholar] [CrossRef][Green Version]
- Bengt-Åke, G.; Dan, P. Branding public schools in Sweden. In Proceedings of the 25th EGOS Colloquium, Barcelona, Spain, 2–4 July 2009. [Google Scholar]
- Weng, P.S.; Chen, W.Y. Doing Good or Choosing Well? Corporate Reputation, CEO Reputation, and Corporate Financial Performance. N. Am. J. Econ. Financ. 2017, 39, 223–240. [Google Scholar] [CrossRef]
- Flatt, S.J.; Kowalczyk, S.J. Creating Competitive Advantage through Intangible Assets: The direct and indirect effects of Corporate Culture and Reputation. Adv. Compet. Res. 2008, 16, 13–30. [Google Scholar]
- Wæraas, A.; Byrkjeflot, H. Public Sector Organizations and Reputation Management: Five Problems. Int. Public Manag. J. 2012, 15, 186–206. [Google Scholar] [CrossRef]
- Seo, E.J.; Park, J.W. A Study on the Impact of Airline Corporate Reputation on Brand Loyalty. Int. Bus. Res. 2016, 10, 59. [Google Scholar] [CrossRef]
- Bartikowski, B.; Walsh, G.; Beatty, S.E. Culture and Age as Moderators in the Corporate Reputation and Loyalty Relationship. J. Bus. Res. 2011, 64, 966–972. [Google Scholar] [CrossRef]
- Odriozola, M.D.; Baraibar-Diez, E. Is Corporate Reputation Associated with Quality of CSR Reporting? Evidence from Spain. Corp. Soc. Responsib. Environ. Manag. 2017, 24, 121–132. [Google Scholar] [CrossRef]
- Šontaitė-Petkevičienė, M. CSR Reasons, Practices and Impact to Corporate Reputation. Procedia Soc. Behav. Sci. 2015, 213, 503–508. [Google Scholar] [CrossRef]
- World Bank. Pakistan—Balochistan Integrated Water Resources Management and Development Project. Available online: http://documents.worldbank.org/curated/en/543681467305909456/pdf/PAD1661-PAD-P154255-OUO-9-IDA-R2016-0156-1-Box396265B.pdf (accessed on 15 August 2017).
- Reputation Institute. 2016 Country RepTrak®: The Most Reputable Countries in the World. Available online: https://www.reputationinstitute.com/CMSPages/GetAzureFile.aspx?path=~%5Cmedia%5Cmedia%5Cdocuments%5Ccountry-reptrak-2016.pdf&hash=5a4232c6bfda0af12fca90660d5f8d18a657ac230d062e34e0bb589c0d3c1538&ext=.pdf (accessed on 27 November 2017).
- Saeed, R.; Sattar, A.; Iqbal, Z.; Imran, M.; Nadeem, R. Environmental impact assessment (EIA): An overlooked instrument for sustainable development in Pakistan. Environ. Monit. Assess. 2012, 184, 1909–1919. [Google Scholar] [CrossRef] [PubMed]
- Express Tribune. Peshawar, Lahore among the Most Polluted Cities of the World: WHO. Available online: https://tribune.com.pk/story/684071/quetta-peshawar-lahore-among-the-most-polluted-cities-of-the-world-who/17-Mar-2014 (accessed on 12 October 2017).
- Pakistan Environmental Protection Agency. Year book 2005 (Pak-EPA). Available online: http://www.environment.gov.pk/aboutus/YB2004-2005.pdf (accessed on 16 September 2017).
- World Bank. Pakistan Infrastructure Implementation Capacity Assessment (PIICA). Policy Note 41630. Available online: http://documents.worldbank.org/curated/en/129721468143696921/Pakistan-Infrastructure-implementation-capacity-assessment-PIICA (accessed on 19 October 2017).
- Asian Development Bank. Country Assistance Program Evaluation, Pakistan: 2002–2012 Continuing Development Challenges. Independent Evaluation CAP: PAK 2013-13. Available online: https://www.adb.org/sites/default/files/evaluation-document/36106/files/cape-pakistan.pdf (accessed on 11 December 2017).
- World Bank. Pakistan—Public Sector Capacity Building Project. Implementation Completion and Results Report ICR1582. Available online: http://documents.worldbank.org/curated/en/803361468286772696/Pakistan-Public-Sector-Capacity-Building-Project (accessed on 10 October 2017).
- Ministry of Finance Pakistan. Pakistan Economic Survey 2014–2015. Available online: http://www.finance.gov.pk/survey_1415.html (accessed on 9 November 2017).
- Sarstedt, M.; Wilczynski, P.; Melewar, T.C. Measuring Reputation in Global Markets-A Comparison of Reputation Measures’ Convergent and Criterion Validities. J. World Bus. 2013, 48, 329–339. [Google Scholar] [CrossRef]
- Weiwei, T. Impact of Corporate Image and Corporate Reputation on Customer Loyalty: A Review. Manag. Sci. Eng. 2007, 1, 57–62. [Google Scholar]
- Levitt, T. Industrial Purchasing Behavior: A Study of Communications Effects; Division of Research, Graduate School of Business Administration, Harvard University: Cambridge, MA, USA, 1965. [Google Scholar]
- Fombrun, C. Reputation. In Wiley Encyclopedia of Management; Cooper, C.L., Ed.; John Wiley & Sons, Ltd.: Chichester, UK, 2015; Volume 34, pp. 1–3. [Google Scholar]
- Walsh, G.; Dinnie, K.J.; Weidmann, K.P. How Do Corporate Reputation and Customer Satisfaction Impact Customer Defection? A Study of Private Energy Customers in Germany. J. Serv. Mark. 2006, 20, 412–420. [Google Scholar]
- Shamma, H.M.; Hassan, S.S. Customer and Non-Customer Perspectives for Examining Corporate Reputation. J. Prod. Brand Manag. 2009, 18, 326–337. [Google Scholar] [CrossRef]
- Dickinson-Delaporte, S.; Beverland, M.; Lindgreen, A. Building Corporate Reputation with Stakeholders Exploring the Role of Message Ambiguity for Social Marketers. Eur. J. Mark. 2010, 44, 1856–1874. [Google Scholar] [CrossRef]
- Fombrun, C.; Shanley, M. What’s in a Name? Reputation Building and Corporate Strategy. Acad. Manag. J. 1990, 33, 233–258. [Google Scholar]
- Doorley, J.; Garcia, H.F. Reputation Management. The Key to Successful Public Relations and Corporate Communication, 2nd ed.; Routledge: Abingdon, UK, 2011. [Google Scholar]
- Nicolò, D. Towards a Theory on Corporate Reputation and Survival of Young Firms. Procedia Econ. Financ. 2015, 22, 296–303. [Google Scholar] [CrossRef]
- Fernández Sánchez, J.L.; Luna Sotorrío, L.; Baraibar Diez, E. The Relationship between Corporate Social Responsibility and Corporate Reputation in a Turbulent Environment: Spanish Evidence of the Ibex35 Firms. Corp. Gov. Int. J. Bus. Soc. 2015, 15, 563–575. [Google Scholar] [CrossRef]
- Alniacik, U.; Cigerim, E.; Akcin, K.; Bayram, O. Independent and Joint Effects of Perceived Corporate Reputation, Affective Commitment and Job Satisfaction on Turnover Intentions. Procedia Soc. Behav. Sci. 2011, 24, 1177–1189. [Google Scholar] [CrossRef]
- Cravens, K.S.; Oliver, E.G. Employees: The Key Link to Corporate Reputation Management. Bus. Horiz. 2006, 49, 293–302. [Google Scholar] [CrossRef]
- Omar, M., Jr.; Robert., L.W.; Lingelbach, D. Global Brand Market-Entry Strategy to Manage Corporate Reputation. J. Prod. Brand Manag. 2009, 18, 177–187. [Google Scholar] [CrossRef]
- Hoejmose, S.U.; Roehrich, J.K.; Grosvold, J. Is Doing More Doing Better? The Relationship between Responsible Supply Chain Management and Corporate Reputation. Ind. Mark. Manag. 2014, 43, 77–90. [Google Scholar]
- Dijkmans, C.; Kerkhof, P.; Beukeboom, C.J. A Stage to Engage: Social Media Use and Corporate Reputation. Tour. Manag. 2015, 47, 58–67. [Google Scholar] [CrossRef]
- Bravo, F.; Abad, C.; Briones, J.L. The Board of Directors and Corporate Reputation: An Empirical Analysis. Acad. Rev. Latinoam. Adm. 2015, 28, 359–379. [Google Scholar] [CrossRef]
- Maden, C.; Arıkan, E.; Telci, E.E.; Kantur, D. Linking Corporate Social Responsibility to Corporate Reputation: A Study on Understanding Behavioral Consequences. Procedia Soc. Behav. Sci. 2012, 58, 655–664. [Google Scholar] [CrossRef]
- Pérez, A. Corporate reputation and CSR reporting to stakeholders: Gaps in the literature and future lines of research. Corp. Commun. Int. J. 2015, 20, 11–29. [Google Scholar] [CrossRef]
- Khan, M.; Majid, D.A.; Yasir, D.M.; Arshad, M. Corporate Social Responsibility and Corporate Reputation: A Case of Cement Industry in Pakistan. Interdiscip. J. Contemp. Res. Bus. 2013, 5, 843–857. [Google Scholar]
- Ali, I.; Alvi, A.K.; Ali, R.R. Corporate Reputation, Consumer Satisfaction and Loyalty. Rom. Rev. Soc. Sci. 2012, 3, 13–23. [Google Scholar]
- Irfan, M.; Hassan, M. The effect of project success on corporate reputation of the public sector organizations in Pakistan. Int. J. Econ. Manag. 2017, 11, 815–832. [Google Scholar]
- Pellegrini-Masini, G.; Leishman, C. The Role of Corporate Reputation and Employees’ Values in the Uptake of Energy Efficiency in Office Buildings. Energy Policy. 2011, 39, 5409–5419. [Google Scholar] [CrossRef]
- World Commission on Environment and Development. Our Common Future; Oxford University Press: Oxford, UK, 1987; Available online: http://www.un-documents.net/ocf-02.htm#I (accessed on 11 November 2017).
- Elkington, J. Partnerships from cannibals with forks: The triple bottom line of 21st-century business. Environ. Qual. Manag. 1998, 8, 37–51. [Google Scholar] [CrossRef]
- Kajikawa, Y. Research Core and Framework of Sustainability Science. Sustain. Sci. 2008, 3, 215–239. [Google Scholar] [CrossRef]
- Schwaninger, M. Organizing for Sustainability: A Cybernetic Concept for Sustainable Renewal. Kybernetes 2015, 44, 935–954. [Google Scholar] [CrossRef]
- Zhong, Y.; Wu, P. Economic Sustainability, Environmental Sustainability and Constructability Indicators Related to Concrete- and Steel-Projects. J. Clean. Prod. 2015, 108, 748–756. [Google Scholar] [CrossRef]
- Shen, Q.; Wang, H.; Tang, B. A decision-making framework for sustainable land use in Hong Kong’s urban renewal projects. Smart Sustain. Built Environ. 2014, 3, 35–53. [Google Scholar] [CrossRef]
- Kapogiannis, G.; Gaterell, M.; Oulasoglou, E. Identifying Uncertainties toward Sustainable Projects. Procedia Eng. 2015, 118, 1077–1085. [Google Scholar] [CrossRef]
- Kibert, C.J. Sustainable Construction: Green Building Design and Delivery, 4th ed.; John Wiley & Sons: Chichester, UK, 2016. [Google Scholar]
- Hamner, B.; Stinson, C.H. Managerial accounting and environmental compliance costs. J. Cost Manag. 1995, 9, 4–10. [Google Scholar]
- European Commission. Climate Change and International Security, S113/08. Available online: http://www.consilium.europa.eu/uedocs/cms_data/docs/pressdata/en/reports/99387.pdf (accessed on 13 November 2017).
- Hannan, S.; Sutherland, C. Mega-Projects and Sustainability in Durban, South Africa: Convergent or Divergent Agendas? Habitat Int. 2014, 45, 205–212. [Google Scholar] [CrossRef]
- Chan, E.; Lee, G.K.L. Critical Factors for Improving Social Sustainability of Urban Renewal Projects. Soc. Indic. Res. 2008, 85, 243–256. [Google Scholar] [CrossRef]
- Lee Brown, D.; Guidry, R.P.; Patten, D.M. Sustainability Reporting and Perceptions of Corporate Reputation: An Analysis Using Fortune. Adv. Environ. Account. Manag. 2009, 4, 83–104. [Google Scholar]
- Bohne, R.A.; Klakegg, O.J.; Lædre, O. Evaluating Sustainability of Building Projects in Urban Planning. Procedia Econ. Financ. 2015, 21, 306–312. [Google Scholar] [CrossRef]
- Fröch, G. Sustainability Issues in the Valuation Process of Project Developments. Energy Build. 2015, 100, 2–9. [Google Scholar] [CrossRef]
- Chang, A.S.; Tsai, C.Y. Sustainable Design Indicators: Roadway Project as an Example. Ecol. Indic. 2015, 53, 137–143. [Google Scholar] [CrossRef]
- Aksorn, P.; Chotchai, C. Sustainability Factors Affecting Local Infrastructure Project: The Case of Water Resource, Water Supply, and Local Market Projects in Thai Communities. Facilities 2015, 33, 119–143. [Google Scholar] [CrossRef]
- Sekaran, U.; Bougie, R. Research and Markets: Research Methods for Business—A Skill Building Approach, 5th ed.; John Wiley & Sons: West Sussex, UK, 2010. [Google Scholar]
- Martínez, P.; Pérez, A.; Rodríguez del Bosque, I. Measuring Corporate Social Responsibility in Tourism: Development and Validation of an Efficient Measurement Scale in the Hospitality Industry. J. Travel Tour. Mark. 2013, 30, 365–385. [Google Scholar] [CrossRef]
- Chun, R.; Davies, G. The Effect of Merger on Employee Views of Corporate Reputation: Time and Space Dependent Theory. Ind. Mark. Manag. 2010, 39, 721–727. [Google Scholar] [CrossRef]
- Marshall, M.N. The Key Informant Technique, Family Practice. Fam. Pract. 1996, 13, 92–97. [Google Scholar] [CrossRef] [PubMed]
- Faul, F.; Erdfelder, E.; Lang, A.G.; Buchner, A. G*Power 3: A flexible statistical power analysis program for the social, behavioral, and biomedical sciences. Behav. Res. Methods 2007, 39, 175–191. [Google Scholar] [CrossRef] [PubMed]
- Hair, J.F.; Black, W.C.; Babin, B.J.; Anderson, R.E. Multivariate Data Analysis, 7th ed.; Pearson: New York, NY, USA, 2009. [Google Scholar]
- Hair, J.F.J.; Hult, G.T.M.; Ringle, C.; Sarstedt, M. A Primer on Partial Least Squares Structural Equation Modeling (PLS-SEM), 2nd ed.; Sage Publications Inc.: Thousand Oaks, CA, USA, 2017. [Google Scholar]
- Cooper, D.R.; Schindler, P.S. Business Research Methods, 12th ed.; McGraw-Hill/Irwin: New York, NY, USA, 2014. [Google Scholar]
- Fornell, C.; Larcker, D.F. Structural Equation Models with Unobservable Variables and Measurement Error: Algebra and Statistics. J. Mark. Res. 1981, 18, 382–388. [Google Scholar] [CrossRef]
- Cohen, J. Statistical Power Analysis for the Behavioral Sciences, 2nd ed.; Routledge: Abingdon, UK, 1988. [Google Scholar]
© 2018 by the authors. Licensee MDPI, Basel, Switzerland. This article is an open access article distributed under the terms and conditions of the Creative Commons Attribution (CC BY) license (http://creativecommons.org/licenses/by/4.0/).
