Abstract
A sustainable hydropower development was developed by using the information entropy and the Brusselator principle and was applied to the hydropower data of China. Macro social economic and ecological environmental viewpoints were taken into account. The entropy change of each subsystem in a calendar year is analyzed to evaluate Chinese sustainable development capacity. It is found that the established model can effectively reflect the actual changes of sustainable development levels through the entropy change reaction system. Meanwhile, this model can demonstrate clearly how those indicators impact on the sustainable hydropower development and fill the absence of existing studies on sustainable hydropower development.
1. Introduction
Countries around the world are all seeking to adjust their energy structures so as to reduce fossil energy consumption and develop clean energy sources. Hydropower is an internationally recognized as renewable energy. It provides 16.3% of the world’s power and has the advantages of flexible scheduling and low operating costs. As the hydropower electricity supply ratio is much lower than a fossil fuel power plant (67.2%) but far greater than a combination of wind, solar, geothermal and other sources (3.6%). Hydropower development can optimize energy structures, reduce greenhouse gas emissions, control floods and mitigate disasters, thus, it plays an important role in saving energy, reducing emissions and promoting sustainable development [1].
By the end of 2015, total amount of hydropower resources, total installed capacity and annual generating capacity in China had ranked first in the world and it had been the major force in promoting the development of the world’s hydropower. An accelerated construction of modern energy system and promoting sustainable development are clearly proposed for hydropower development of “13th Five-Year Plan.” However, dams in the Amazon, Congo and Mekong basins prove that the reservoir construction affects not only the ecological dynamics of the aquatic ecosystems such as creeks, lakes and wetlands but also the hydrosocial cycle, that is the hydrological dynamics, the human activities in connection with the biodiversity of terrestrial and aquatic ecosystems [2]. And hydropower development in China is also facing challenges, such as pumped storage scale, the lack of coordinated development, resettlement and impacts on local ecosystem [3].
These current situations have driven the sustainable hydropower development to become the emphasis of human society and ecosystems today. To achieve the goal of non-fossil energy development in China and guarantee the sustainable development of the national economy, society and environment, it is important to assess the capability of sustainable hydropower development. Therefore, this paper sets up an evaluation index system from the views of sustainable hydropower development and then information entropy and Brusselator model are used to calculate the hydropower development ability, finally the trend of sustainable development of hydropower in China is conducted.
2. Literature Review
2.1. Researches on Sustainable Hydropower Development
From the theoretical research process and trends of sustainable hydropower development, the literature was summarized as the following three aspects.
- (1)
- The related concepts of sustainable hydropower development have been widely researched. Some international organizations and institutions put forward their opinions and suggestions about the concepts. In 2004, “the United Nations International Conference on Hydropower and Sustainable Development” was held in Beijing. In the conference, “promoting the development of environment-friendly, socially responsible and economically viable hydropower” was pointed out. The government and hydropower industry were called upon to promote good practices, appropriate policies, regulations and guidelines and included them into the economic, social and environmental sustainability of hydropower development. “The Guide to Hydropower Sustainability,” put out in 2004, stated that “IHA (International Hydropower Association, London, UK) considered sustainable hydropower development as an essential element of social responsibility, sound business operations and natural resource management” [4]. Based on the guidance document, the IHA claimed “the Hydropower Sustainability Assessment Code” as a practical tool for assessing hydropower sustainability in 2006 [5,6,7]. In 2009, the World Bank released “the Direction of Hydropower Development,” which concentrated on the World Bank’s policies and views on hydropower development. The report said: “Hydropower development is complex and involves a number of economic, social and environmental risks. Some of that are inherent to the industry and more risk can be addressed through prudent implementation of good practices, a sustainable triple bottom line, social and environmental benefits.” [8]. In 2010, IHA issued “the Hydropower Sustainability Assessment Protocol,” which was a sustainability assessment framework for hydropower projects and outlined key sustainability considerations. It was designed to serve as an independent assessment in specific phases of the project’s life cycle [9].
- (2)
- The effective operation and management mode for sustainable electrical generation in reservoirs have been a hot research topic recently. For the important cascade hydropower stations, some scholars have done targeted researches on the operation mode. As the world’s largest mixed cascade hydropower generation system—the Three Gorges and Qingjiang cascade reservoirs in China was completed, Shang et al. [10] adopted two methods—routine and optimal operations to determine the effects of joint operation. And the results showed that although joint operation could increase hydropower generation to a certain extent, there was little room for improvement in hydropower generation. So, amending existing reservoirs operational mode was obviously important for enhancing the economic benefits of cascade hydropower stations. Aiming at the Lancang River cascade, Li et al. [11] developed an operation model for hydropower environmental flow tradeoff analysis and found that there was a competitive relationship between maximization of hydropower generation and minimization of environmental flow alteration. Zhou et al. [12] established an improved particle swarm optimization to solve maximum hydropower generation program. Joint operation of Liuku power station had great benefits for power compensation of the Three Gorges cascade and optimized power generation scheduling scheme of the Yangtze River. Considering the existing water demand conflicts in the Ethiopia, Seyoum et al. [13] used the HECResSim (reservoir simulation) model to simulate cascade reservoirs operation for improving hydropower energy generation. This model determined that the new reservoir operation system would evenly allocate and release the available water. In the study of operational modes, scholars have also made a lot of efforts about the maximization of power generation. Xu et al. [14] selected the power generation as the main objective and used the ε-constraint method to establish the joint and multi-objective operation of Xiluodu, Xiangjiaba, the Three Gorges Project and Gezhouba reservoirs. It was extreme value for the water energy development in the upper reaches of the Yangtze River, flood control safety in the middle and lower reaches and water supply guarantee. Yang et al. [15] derived reservoir operating rules based on the combination of CIS and Gaussian radial basis functions (RBFs) methods and addressed the input variable selection in multi-objective cascade reservoir operation for maximizing both power generation and water supply. Wang et al. [16] used the concept of value at risk and an extreme value theory—genetic algorithm (EVT-GA) to establish a short-term reservoir optimal operation model, which not only improved the utilization rate of water resource but also helped the hydropower stations to develop more reasonable power generation schedules for decision makers. The uncertainty of rainfall forecast information would directly affect the efficiency of power generation scheduling, so Xu et al. [17] used a parameter-simulation-optimization (PSO) model and hedging rule curves (HRCs) to construct hydropower operation model and presented that the 70–85% probability-based scheduling decision in a reservoir had high efficiency and stability.
- (3)
- The methods about the scheduling model of hydropower stations have been studied. There are usually two kinds of methods to solve the scheduling model of hydropower stations: the traditional optimization algorithms and the intelligent algorithm. The traditional optimization algorithms include the heuristic method, the micro-increment rate method, the Lagrange multiplier method, the network flow planning method, the linear programming method, dynamic programming, triangle swing algorithm, decomposition coordination algorithm [18,19]. The traditional algorithms have strict requirements on the objective function and the initial solution, so they easily fall into the local optimal solution when dealing with the energy-saving optimal scheduling problem of complex cascade hydropower. The others are the intelligent algorithms, including genetic algorithm, artificial immune algorithm, artificial neural network method, simulated annealing method, chaos algorithm, particle swarm optimization, fuzzy optimization method, ant colony algorithm, differential evolution algorithm [20,21,22,23]. The advanced methods and evaluative techniques in this yield have especially been deeply researched by Yang et al. Yang et al. [24] applied the Shuffled Complex Evolutionary Global Optimization Algorithm with Principal Component Analysis—University of California Irvine (SP-UCI)—to the weight training process of a three-layer feed-forward ANN and comparison with various Evolutionary Algorithms. It was found that the SP-UCI algorithm possessed a good potential in support of the ANN weight training in real-word problems, such as the rainfall runoff processes and probability distribution estimates, to support the complicated artificial decision-making process. Yang et al. [25] proposed an improved Evolutionary optimization Algorithm—Multi Objective Complex Evolution Global Optimization Method with Principal Component Analysis and Crowding Distance Operator (MOSPD) for the hydropower reservoir operation of the Orovillee Thermalito Complex (OTC) and the algorithm showed the best and most consistent performance. Yang et al. [26] used Random Forest, Artificial Neural Network and Support Vector Regression to compare with their capabilities for predicting inflows of two headwater reservoirs in USA and China one month-ahead. By comparing with the three methods, Random Forest had the best statistical performances. Yang et al. [27] proposed a robust reservoir outflow simulation model, which incorporated one of the well-developed data-mining models (Classification and Regression Tree) to predict the complicated human-controlled reservoir outflows and extracted the reservoir operation patterns. And they proved that the enhanced CART had a better predictive performance and reasonably supported the expert’s decisions.
2.2. Summary of Research Innovation
From the literature review, it can be seen that a great deal of work has been done in improving sustainable hydropower development environments, changing hydropower operation mode and studying the scheduling methods of hydropower stations. These researches have promoted the theoretical development of hydropower systems, at the same time provided the direction for the sustainable use of hydropower resources. However, there is no method to quantitatively evaluate the hydropower sustainability. With increasing focus on sustainable development problems, it is important to consider the requirement for analyzing sustainable hydropower development capacity and the relationship within complex sustainable development systems.
To assess sustainable hydropower development ability effectively by ensuring useful information from data definition, it is important to analyze the index data using appropriate data mining methods. From the perspective of entropy flow transformation, the information entropy concept is used to analyze entropy change of hydropower system. The analysis uses hydropower social economic development and ecological environment development as the breakthrough point. From the perspective of system science, the dissipative structure theory well proves the complexity and dynamics of the hydropower sustainable system. Thus, information entropy and dissipative structure theory are combined to provide an appropriate method for evaluation research of sustainable hydropower development capacity.
The main innovation of the research in this paper is summarized as follows:
- (1)
- An evaluation index system of sustainable hydropower development capacity is established, based on the previous research results.
- (2)
- The index system is divided according to specific properties and through the dissipative theory and information entropy theory, the sustainable hydropower development capacity is evaluated.
3. Evaluation Index System of Sustainable Hydropower Development
3.1. Factors Analysis of Sustainable Hydropower Development
Sustainability is integral to all aspects of our business [28]. During “12th Five-Year Plan” period, the positive development of hydropower had supported non energy development and had provided an important energy guarantee to the sustainable development of national economy and society. Sustainable hydropower development analysis needs to comprehensively consider the sustainable development of economy, society and ecological environment, so as to conform with long-term world economic development interests and the associated sustainable development needs [29].
- (1)
- Considering the sustainable hydropower development from the perspective of social economy. Due to the construction of hydropower projects, pumped storage and cascade control can reduce natural disturbances, maintain a stable level of power generation and satisfy rising demands for electricity. The overnight cost of a hydropower plant does not include interest during construction (Insulation Distribution Connection). As a result, in terms of the unit cost of electricity generation, hydropower is still higher than all currently available energies [30]. Besides, investments in infrastructure (access roads, dams and canals), communications and skill building in large projects can support regional economic development [31]. Other benefits of hydropower include irrigation and flood control [32,33]. As a mature power generation technology, hydropower accounts for 16.3% of power generation worldwide [1] and Chinese hydropower development is primarily driven by market demand and strategic promotion. At the same time, the river also provides ecological services such as clean water, fisheries and entertainment [29]. However, there are also resettlement and ecological destruction problems, it is recommended that the government firstly focuses on solving these problems. On a community level, hydropower projects are often multi-purpose in nature, serving various needs including power, water supply and recreational benefits [34,35,36]. Land alteration is also commonly associated with dam construction [33,37]. Hydroelectric dam development can bring many benefits, such as providing a clean energy source, developing infrastructure, using water for multiple industries and improving social justice [38], but, at the same time it also creates negative impacts on society and environment. The establishment of dams and water reservoirs will cause direct impacts to people and landscape at the local area, flooding land that they previously occupied and causing them to be moved elsewhere [38].
- (2)
- Considering ecological environment view of the sustainable hydropower development. CO2 emissions are related closely with energy usage, from a life cycle perspective, the CO2 produced during construction and operation of hydropower projects is seldom, comparing to the use of non-renewables. Studies have also shown that the potential of hydropower development in the world economy can reduce GHG emissions (13%) and avoid SO2 emissions greater [30,39]. So, hydropower is a green energy source that contributes less GHG (Greenhouse Gas) emissions and reduce pollution during the operational phase [40,41]. But continuous cascade hydropower development may also affect the river nitrogen cycle, releasing nitrous oxide (a potent GHG) to the atmosphere [42]. When a reservoir is impounding, the land and riparian habitats within the impoundment area are transformed and aquatic habitats within the original canal become lentic environments, so habitats and resources based on local and regional ecosystems have been changed. It is reasonable that the area of land and length of channel inundated by reservoirs is assessed to estimate the quantity of habitat disturbed by impoundment. Besides, higher watershed relief, soil erosive potential and narrower basins may also facilitate increased terrestrial habitat modification [43]. The exacerbation of the reservoir water level may destabilize hillside bases and the infrastructure construction of hydropower often requires the expansion of transmission lines and the roads to dams and power generation sites. Both of these may increase potential for land disturbance and landslides in the vicinity of dams. Reservoir filling can also contribute to landscape instability by intensifying seismic activity [37]. And some successful hydropower projects are often linked to negative environmental consequences in the form of biodiversity loss, disrupted migration of fish, potential large-scale land submergence and many others [31]. Obstructions on watercourses have interfered with migratory pathways of fish species and reduced their life. And shift from target species to ecosystem restoration, which can improve ecological sustainability, has generated interest in developing fishways that are capable of passing entire fish communities [44,45,46]. Hydropower development alters terrestrial and aquatic ecosystems, thereby impacting a multitude of ecological and biophysical processes and feedback mechanisms [43]. Moreover, with the continuous development of hydropower stations, the state support for small-scale hydropower stations is gradually increasing and water wheels and Archimedes screw have become the sustainable and economic technology, since their construction is simpler over turbines, their environmental impact is lower [47,48,49].
3.2. Establishing the Index System
After a detailed analysis, some indexes were found to effectively reflect the development capacity of the complex hydropower system. As these indicators can effectively promote the sustainable hydropower development capacity, they are classified as efficiency indexes. Indexes have a certain negative impact on sustainable hydropower development and they belong to pressure indexes. Hydropower system is composed of social economic subsystem and ecological environment subsystem. Through the change of efficiency entropy flow and pressure entropy flow, the sustainable development capacity of each subsystem is studied. In line with the principle of science, comprehensiveness, representativeness and operability, the data are chosen from the Chinese statistical yearbook [50], the National water conservancy development bulletin [51], the Chinese environmental statistics yearbook [52], the Chinese energy statistics yearbook [53] from 2008 to 2016 in China as the basis to build the measurement indicators of sustainable hydropower development ability, as shown in Table 1.
Table 1.
Sustainable hydropower development index system.
In summary, the index system is composed of social economic hydropower subsystem and ecological environment hydropower subsystem. Based on impact of indicators and each subsystem is divided into efficiency indexes and pressure indexes.
In the social economic sustainable subsystem, GDP, hydropower project investment, hydropower project investment, spending on energy conservation and environmental protection reflect the impact of hydropower development on the national economy and government support for hydropower construction. Hydropower station installed capacity and water conservancy facility land are the basic facilities for the survival and development of hydropower stations. And number of water parks, number of water conservancy workers and water conservancy irrigation area provide the basis for the social sustainable hydropower assessment. However, as the economic losses caused by floods and water conservancy immigration increase, the hydropower level in social economic sustainable development can be declined.
In the ecological environment subsystem, the utilization and the protection of water resources are important parts of hydropower development. Water supply, surface water resources, ground water resources and water quality proportion provide the fundamental environment guarantee of water conservancy development. Besides, with the long-term operation of water conservancy projects, air pollution, natural disasters and waste water discharge increase, such as CO2 emissions, SO2 emissions, flood disaster, geological hazards and the ecological sustainability of hydropower are reduced.
4. Sustainable Hydropower Development Evaluation Model
4.1. Measurement Based on the Information Entropy-Brusselator Model
The concept of information entropy was first proposed by Shannon in 1948 [54]. Information entropy is a measurement in the degree of systematic order. The lower the entropy, the less confusion, the higher the degree of order. On the contrary, the higher the entropy, the lower the degree of order. It overcomes the problem of system complexity and confusion and applies to all statistical process analysis [55]. In this paper, the sustainable hydropower development was regarded as a complex system and information entropy was introduced to analyze information entropy trends for capacity assessment of the sustainable hydropower development.
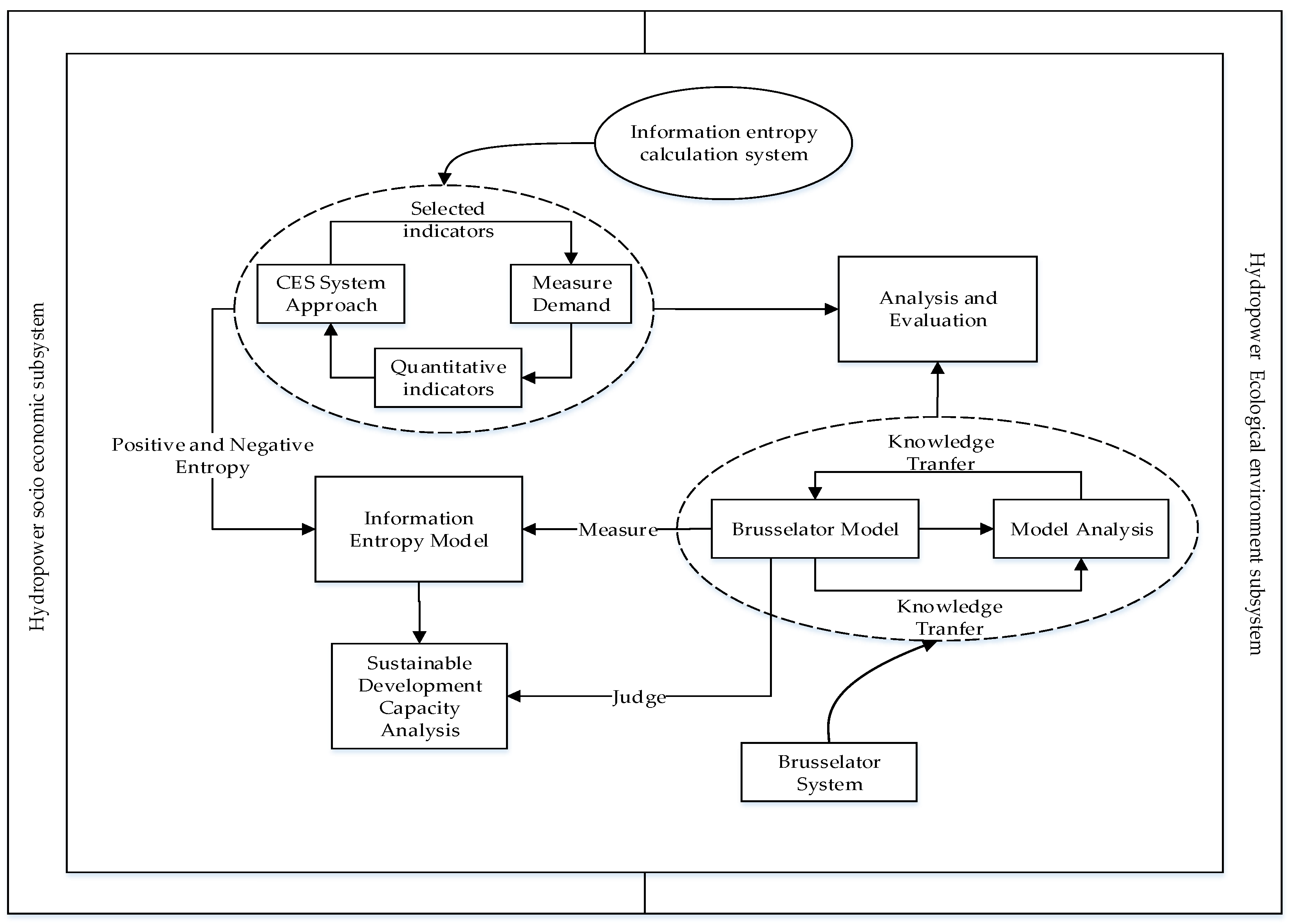
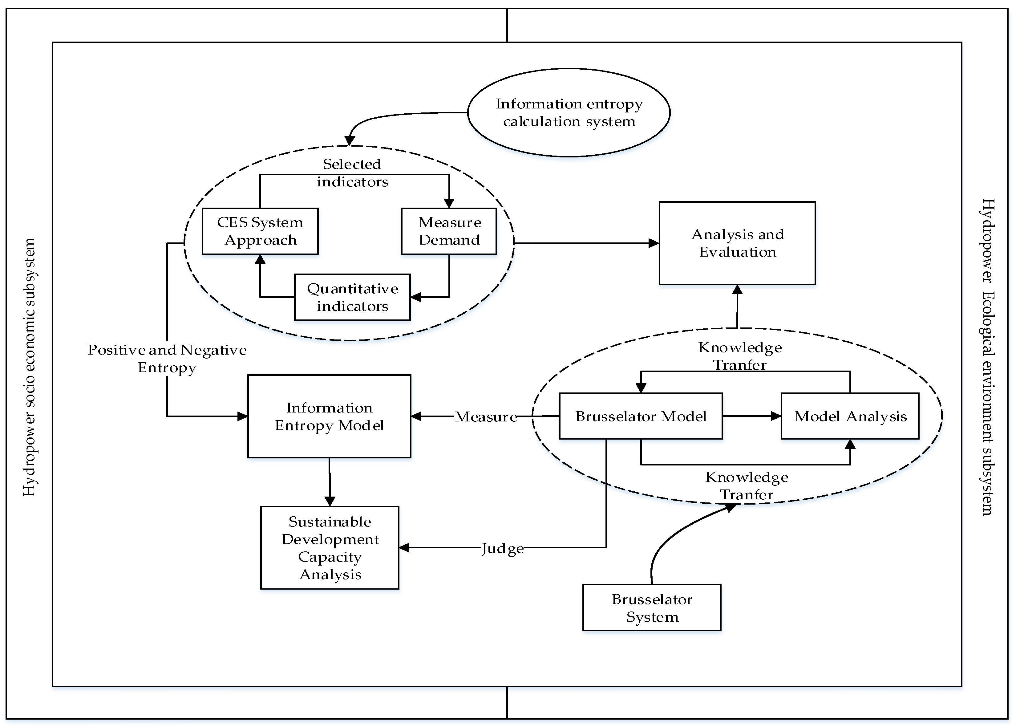
Dissipative structure refers to the formation of a new, stable, macroscopically ordered structure in a non-linear open system far from equilibrium. This process requires constant exchange of material or energy with the outside world to sustain it [56]. From the analysis of the hydropower system, it is found that with hydropower production, hydropower project investment, ecological changes, hydropower internal operations and the external environment are all closely related to material and information transformations. The operation of the hydropower system needs to be linked with the outside world, so that it can be developed to a new and more reasonable balance. Thus, the system is open all the time. At this level, the hydropower system meets the assumption of a dissipative structure. Therefore, it is feasible to use the quantitative method of information entropy in hydropower system. According to their properties, information entropy flows are divided into efficiency entropy flows and pressure entropy flows [57]. The pressure entropy flow has a negative effect on the sustainable development of hydropower, which is opposite to the efficiency entropy flow. In the dissipative structure theory, positive entropy indicates disorder, the higher the entropy, the higher the disorder of the system. And the positive entropy corresponds to the pressure entropy flow of the hydropower system. Pressure entropy flow (positive entropy) is the root cause of chaos in a hydropower system and it involves economic losses resulting from floods, water conservancy immigration decrease, CO2 emissions, geological hazards. Negative influences lead to an increase of pressure entropy flow (positive entropy), which is closely related to the spontaneity and initiatives in the system. Contrary to positive entropy, negative entropy means order. The generation of negative entropy is due to exchange energy and information with the external environment. By absorbing negative entropy flow, it can effectively reduce the influence of positive entropy and eliminate internal chaos in hydropower system, in order to promote the sustainable hydropower development, as shown in Figure 1. Therefore, based on the theory of information entropy, the change in the system’s internal entropy flow can be used to judge whether an operating system has a higher sustainable hydropower development capacity.
Figure 1.
The framework for hydropower system development.
In a hydropower system, the efficiency entropy flow and the pressure entropy flow are independent and the total entropy flow is equal to their algebra sum. The Brusselator model proposed by Pulitzer provides a methodology for the quantitative analysis of dissipative structures [58]. The model makes an important basis for the conditions of dissipative structure, with theoretical and practical significance [56]. So, this paper used the Brusselator model to determine dissipative structure of system and to study the relationship between entropy flow [59,60,61].
and can be regarded as the positive entropy and the negative entropy. and represent intermediate process in the dissipative structure, which are the possible states of the hydropower system under the influence of positive and negative entropy [62,63,64]. According to the three molecular expressions in the Brusselator model, the information entropy can be expressed as:
where and denote their corresponding quantification factors of and , and are constants.
Combining with the principle of Brusselator, the following equation was established to study the entropy flow changes of sustainable hydropower development capacity:
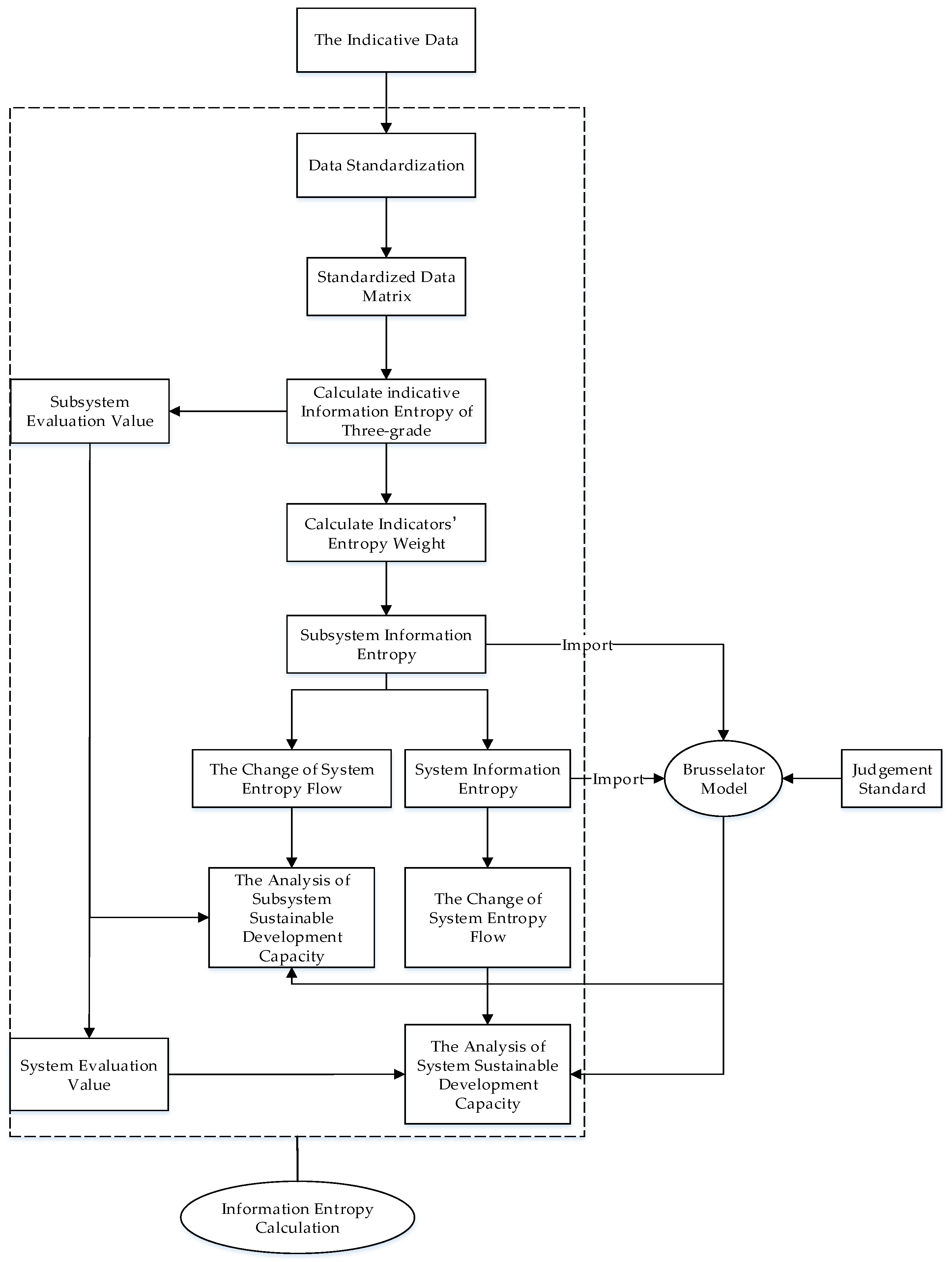
The working framework of information entropy-brusselator measurement model was built, as shown in Figure 2.
Figure 2.
Information entropy-brusselator measurement model.
4.2. Calculating the Hydropower System’s Capacity
The steps for the capacity measurement of sustainable hydropower development are shown below. Data standardization of data preprocessing was required before the calculation. In this paper, the normalization was adopted. And positive and negative values were ignored, since the pressure entropy index and the efficiency entropy index independently operated. The processing equation is expressed by the following equation:
where is the normalized value, the original value is larger, the normalized value closes to 1 and the original value is smaller, the normalized value closes to 0.
The processed data allows calculation of the indicator entropy change over many years. For example, evaluating the n index in m years, the information entropy of the i index can be calculated from the following equation [65]:
where, is the information entropy of the index and is the standardized data for the index in year j: .
A quantitative measurement model for sustainable hydropower development capacity is needed the calculation of the index information entropy. And the change of information entropy can determine the actual sustainable development level of hydropower system. Using the entropy weight method, the equation for calculating the weight of the index is:
where , .
The quantitative evaluation values over the years can be determined by the results from Equation (9):
where is weight for each index and is the standardized value of each index.
The change of evaluation values in each subsystem can obtained from Equation (10):
where is the pressure evaluation value and is the efficiency evaluation value.
The evaluation value of system sustainable development capacity can be determined through the sum of the variance of the two subsystem evaluations. The total entropy change can be expressed by Equation (11):
where is the evaluation values change in hydropower social economic subsystem and is the evaluation values change in hydropower ecological environment subsystem.
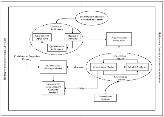
The detailed process of the sustainable hydropower development measurement is shown in Figure 3.
Figure 3.
Technical flow chart.
5. Data Analysis
The main purpose of this study is to analyze the sustainable development capacity of Chinese hydropower. Therefore, the data in Table 1 requires a separate mathematical analysis to investigate the changing trends in the efficiency or pressure entropy flow. Each indicator has different units, so they need to be standardization before data is processed. The standardized results, the entropy and weights for each index are shown in Table 2.
Table 2.
Data processed results for information entropy.
The standardized data can be dealt using Equations (7)–(11). The results are shown in Table 3.
Table 3.
Quantitative evaluation of the hydropower system.
6. Results Analysis
According to Table 3, the quantitative evaluation value of hydropower system indicates the sustainable hydropower development evaluation level and the ranking evaluation level, as shown in Table 4.
Table 4.
Sustainable hydropower development level.
For a clearer reflection of each subsystem’s static and dynamic assessment trends, sustainable development level variations in the hydropower system, the social economic subsystem, the ecological environment subsystem were generated using the data in Table 4, as shown in Figure 4, Figure 5 and Figure 6.
Figure 4.
Sustainable hydropower social economic development trends.
Figure 5.
Sustainable hydropower ecological environment development trends.
Figure 6.
Sustainable hydropower development trends.
After analyzing the data in Table 4 and in Figure 4, Figure 5 and Figure 6, the conclusions can be drawn as follows:
- (1)
- The sustainable development level for the hydropower social economic subsystem shows decreased firstly, then rose as time passed and finally slightly declined. From Figure 4, we can see that the efficiency evaluation value reaches to the highest value in 2011 and then always has grown faster than the pressure value from 2011. Combining with the social economic subsystem development level in Figure 6, it indicates that the effect is pretty good, which means that effective measures are being taken in a timely manner. During the “11th Five-Year plan,” a large pumped storage power station was constructed in China. Due to the size of the reservoir, there was an immigration problem, which have features of passive evacuation, time limits, complex regional situation and insufficient compensation. These results had led to a decrease in the number of installed hydropower projects from 2007–2010 in China. Energy development underwent mode changes and structural adjustments, since the “12th Five-Year Plan” was a critical period of building a well-off society in an all-rounded way. As new China’s energy development strategy highlighted that hydropower should be actively developed for ecological protection, hydropower was nominated as an encouraged industry in the industrial structural adjustment guidance catalogue (2011 Edition) [66,67]. With the installed hydropower capacity increasing and hydropower project investment inputting, the sustainable development level of the social economic subsystem increased by 0.802 from 2010 to 2011 and then kept a healthy tendency. If this state is maintained, the social economic subsystem is expected to become stronger.
- (2)
- The sustainable development level of the ecological environment subsystem decreased firstly and then rose as time passed. From Figure 5, although the pressure evaluation value reaches to the highest value in 2010, the efficiency evaluation value always grows faster than the pressure evaluation value and the sustainable development capacity of the ecological environment subsystem is continuously enhanced. Combining with the evaluation value in the ecological environmental subsystem in Figure 6, it declined rapidly from 2009 to 2010, however it rose smoothly after 2010. With the abundance in resource and labor force developed rapidly in China, there had been major environmental problems such as acid rain, ozone depletion and geological hazards, causing a significant drop in the sustainable development level to −0.0012 in 2010. Since then, the damage had been repaired and the ecological environment subsystem development level rose by 0.445 in 2015. Hydropower development is closely related to natural ecological protection and ecological environment carrying capacity. The expansion of hydropower projects had resulted in river truncation and increased reservoir storage, which in turn had affected hydrographic conditions, air humidity and temperature, resulting in earthquakes and soil erosion. Geological hazards increased 3.0 × 104 times and soil erosion increased by 106 × 104 km2 in 2010. The government then promulgated an “air pollution prevention action plan” and a “water pollution prevention action plan” to enforce control measures in all regions. During the “12th Five-Year plan” period, major pollutant emissions were greatly reduced, for example, SO2 emissions decreased by 326 × 104 t and flood-affected areas decreased by 5673 × 103 khm2 and environmental “Kuznets curve” had undergone positive changes in China. As some environmental factors continued to rise, the government’s support for environmental protection was gradually reflected. Thus, the policies promulgated by the state to protect the hydropower environment play a certain role in the sustainable development of hydropower. If the current trends continue, the development of the ecological environment subsystem is expected to improve.
- (3)
- In the beginning of 2007, the sustainable hydropower development level had a decreasing trend and then rose. The social economic subsystem and the ecological environment subsystem mutually interact to produce the final sustainable hydropower development level. Due to the rapid decrease in evaluation value of social economic subsystem and ecological environment subsystem from 2009 to 2010, hydropower development stagnated, after which the sustainable hydropower development level declined. With the transformation of energy structure and resources integration in 2010, there were no obvious advantages, therefore the sustainable hydropower development was at a low but stable level. After the introduction of the “12th Five-Year” plan which started in 2010, government efforts were made to change the industrial structure and increase input. Although restoration of the ecological environment is a time-consuming and gradual process, the overall level has been correspondingly increased, due to the rapid development in hydropower social economic subsystems. Sustainable development means that there is a reasonable balance and win-win situation between the social economic and ecological environment developments [68]. By comparing, efficiency values of the ecological environment subsystem fluctuate less than the social economic subsystem and the two subsystem pressure values fluctuate basically the same. Obviously, the change of the ecological environment subsystem may result in great changes in hydropower system, so the ecological environment subsystem should be needed to give more attention and protection when considering the sustainability of the hydropower station [69]. Therefore, improving hydropower technological development and equipment levels and perfecting the environmental protection law will not only lead to continuous improvements for hydropower construction projects in the environmental evaluation system but also eliminate all the ecological impacts of adverse hydropower development. If this trend continues, sustainable development can be achieved.
7. Conclusions
Using data mining techniques over the hydropower data from 2007 to 2015, an evaluation index system was established to examine the sustainable development of Chinese hydropower. Factors of the social economy and the ecological environment were examined to assess the current state of hydropower in China. The information entropy method was used to quantitatively study the index system and the comprehensive evaluation measure was determined. The analysis in this study came to the following conclusions:
- (1)
- Through the establishment of an information entropy-Brusselator measurement model, entropy value changes in the social economic and the ecological environment subsystem can be analyzed to determine sustainable development capacity of the hydropower system.
- (2)
- The information entropy model established in this paper can be used to find the factors affecting the operation of hydropower. It can help to find a more reasonable internal improvement focus for the system and provide a decision basis for effective improvements.
- (3)
- From the sustainability analysis of hydropower in China, it is found that the sustainable hydropower development can only be realized through the coordinated development between the social economic subsystem and the ecological environment subsystem.
There were a few limitations to this research. Although the index system was established based on the classification principle of sustainable development, other dimensions could also be used. When setting up the indicator system, consider indicators as comprehensively as possible. However, it is not clear whether all factors that might affect the sustainable development of hydropower were included. Further, as only the macro trends were analyzed, the specific influences of each factor were not obtained. Therefore, the future research will focus on the internal logic between the indicators to improve evaluation system.
Acknowledgments
This research is funded by the National Nature Science Foundation of China (71601134), 2017 Social science “thirteen five” plan annual projects in Sichuan Province (SC17TJ010).
Author Contributions
This study was designed by Dongyang Si in collaboration with all co-authors. Data was collected by Dongyang Si. The first and final drafts were written by Dongyang Si. The defects of draft were critiqued by Xuedong Liang. The results were analyzed by Dongyag Si and Jing Xu. The research and key elements of models were reviewed by Xuedong Liang. The writing work of corresponding parts and the major revisions of this paper were completed by Dongyang Si.
Conflicts of Interest
The authors declare no conflict of interest.
References
- Agency, I.E. Electricity Information 2012: (Complete Edition—ISBN 9789264174696). SourceOECD Energy 2012, 2012, i-883(883). [Google Scholar]
- Winemiller, K.O.; Mcintyre, P.B.; Castello, L.; Fluet-Chouinard, E.; Giarrizzo, T.; Nam, S.; Baird, I.G.; Darwall, W.; Lujan, N.K.; Harrison, I. Development And Environment. Balancing hydropower and biodiversity in the Amazon, Congo, and Mekong. Science 2016, 351, 128–129. [Google Scholar] [CrossRef] [PubMed]
- Liu, J.; Zuo, J.; Sun, Z.; Zillante, G.; Chen, X. Sustainability in hydropower development—A case study. Renew. Sustain. Energy Rev. 2013, 19, 230–237. [Google Scholar] [CrossRef]
- Association, I.H. Sustainability Guidelines; International Hydropower Association (IHA): London, UK, 2004; Available online: http://xueshu.baidu.com/s?wd=paperuri:(8b05d771e105b1aa0c1b544e361e0871)&filter=sc_long_sign&sc_ks_para=q%3DSustainability+guidelines&tn=SE_baiduxueshu_c1gjeupa&ie=utf-8&sc_us=778360872468900417 (accessed on 11 February 2018).
- International Hydropower Association (IHA). International Hydropower Association Sustainability Assessment Protocol; International Hydropower Association (IHA): London, UK, 2006. [Google Scholar]
- International Hydropower Association (IHA). Draft Hydropower Sustainability Assessment Protocol—August 2009; International Hydropower Association (IHA): London, UK, 2009. [Google Scholar]
- Jing, Y.; Xuezhong, Y.; Jianxin, X. Introduction and discussion of IHA guidelines and norms for sustainable development of hydropower. Express Water Resour. Hydropower Inf. 2009, 30, 1–5. [Google Scholar]
- Bank, T.W. Directions in Hydropower; World Bank: Washington, DC, USA, 2010; Available online: http://xueshu.baidu.com/s?wd=paperuri%3A%28d0674604886cf9a18bf6585260ad2cd0%29&filter=sc_long_sign&sc_ks_para=q%3DDirections%20in%20hydropower&sc_us=2980385128063796096&tn=SE_baiduxueshu_c1gjeupa&ie=utf-8. (accessed on 11 February 2018).
- International Hydropower Association (IHA). Hydropower Sustainability Assessment Protocol; International Hydropower Association (IHA): London, UK, 2011. [Google Scholar]
- Shang, Y.; Lu, S.; Ye, Y.; Liu, R.; Shang, L.; Liu, C.; Meng, X.; Li, X.; Fan, Q. China’ energy-water nexus: Hydropower generation potential of joint operation of the Three Gorges and Qingjiang cascade reservoirs. Energy 2017, 142, 14–32. [Google Scholar] [CrossRef]
- Li, D.; Zhao, J. Hydropower-ecologic benefits tradeoff analysis of cascade reservoir operation. J. Hydroelectr. Eng. 2016, 35, 37–44. [Google Scholar]
- Zhou, J.; Mu, Q.; Feng, Y.; Zhang, Y. Joint Operation of Cascade Reservoirs’ Hydropower Generation in the Upper Yantze River Reach. J. Water Resour. Res. 2013, 2, 1–6. [Google Scholar] [CrossRef]
- Seyoum, T.; Theobald, S. Modeling of Cascade Dams and Reservoirs Operation for Hydropower Energy Generation; International Conference on Hydroscience & Engineering (ICHE): Hamburg, Germany, 2013; Available online: http://xueshu.baidu.com/s?wd=Modeling+of+Cascade+Dams+and+Reservoirs+Operation+for+Hydropower+Energy+Generation%3B&tn=SE_baiduxueshu_c1gjeupa&cl=3&ie=utf-8&bs=paperuri%3A%288b05d771e105b1aa0c1b544e361e0871%29&f=8&rsv_bp=1&rsv_sug2=1&sc_f_para=sc_tasktype%3D%7BfirstSimpleSearch%7D&rsv_n=2. (accessed on 11 February 2018).
- Xu, B.; Zhong, P.A.; Chen, Y.T.; Zhao, Y.F. The multi-objective and joint operation of Xiluodu cascade and Three Gorges cascade reservoirs system. Sci. Sinica 2017. [Google Scholar] [CrossRef]
- Yang, G.; Guo, S.; Liu, P.; Li, L.; Xu, C. Multiobjective reservoir operating rules based on cascade reservoir input variable selection method. Water Resour. Res. 2017, 53, 3446–3463. [Google Scholar] [CrossRef]
- Wang, L.; Wang, B.; Zhang, P.; Liu, M.; Li, C. Study on optimization of the short-term operation of cascade hydropower stations by considering output error. J. Hydrol. 2017, 549, 326–339. [Google Scholar] [CrossRef]
- Xu, W.; Peng, Y. Optimal operation of cascade reservoir hydropower generation based on precipitation forecasts. J. Hydroelectr. Eng. 2016, 35, 23–33. [Google Scholar]
- Long, J.; Qunfang, M.O.; Jian, Z. A Stochastic Programming Based Short-Term Optimization Scheduling Strategy Considering Energy Conservation for Power System Containing Wind Farms. Power Syst. Technol. 2011, 35, 133–138. [Google Scholar]
- Basu, M. An interactive fuzzy satisfying method based on evolutionary programming technique for multiobjective short-term hydrothermal scheduling. Electr. Power Syst. Res. 2004, 69, 277–285. [Google Scholar] [CrossRef]
- Wu, J.; Tang, L.; Huang, H.; Yongwen, L.U. Multi-objective Economic Scheduling for Hydrothermal Power Systems Based on Genetic Algorithm and Data Envelopment Analysis. Power Syst. Technol. 2011, 35, 76–81. [Google Scholar]
- Wu, J.; Zhu, Y.; Wei, S. Multi-Objective Optimal Scheduling for Cascaded Hydroelectric Power Plant Based on Improved Membership Functions. Power Syst. Technol. 2011, 49, 3380–3384. [Google Scholar]
- Franco, P.E.C.; Carvalho, M.F.; Soares, S. Network flow model for short-term hydro-dominated hydrothermal scheduling problems. IEEE Trans. Power Syst. 1994, 9, 1016–1022. [Google Scholar] [CrossRef]
- Naresh, R.; Sharma, J. Short term hydro scheduling using two-phase neural network. Int. J. Electr. Power Energy Syst. 2002, 24, 583–590. [Google Scholar] [CrossRef]
- Yang, T.; Asanjan, A.A.; Faridzad, M.; Hayatbini, N.; Gao, X.; Sorooshian, S. An Enhanced Artificial Neural Network with A Shuffled Complex Evolutionary Global Optimization with Principal Component Analysis. Inf. Sci. 2017, 418, 302–316. [Google Scholar] [CrossRef]
- Yang, T.; Gao, X.; Sellars, S.L.; Sorooshian, S. Improving the multi-objective evolutionary optimization algorithm for hydropower reservoir operations in the California Oroville—Thermalito complex. Environ. Modell. Softw. 2014, 69, 262–279. [Google Scholar] [CrossRef]
- Yang, T.; Asanjan, A.A.; Welles, E.; Gao, X.; Sorooshian, S.; Liu, X. Developing reservoir monthly inflow forecasts using artificial intelligence and climate phenomenon information. Water Resour. Res. 2017, 53, 2786–2812. [Google Scholar] [CrossRef]
- Yang, T.; Gao, X.; Sorooshian, S.; Li, X. Simulating California reservoir operation using the classification and regression—Tree algorithm combined with a shuffled cross—Validation scheme. Water Resour. Res. 2016, 52, 1626–1651. [Google Scholar] [CrossRef]
- Baril, J.; Bartle, A.; Clarke, T.; Gagnon, L.; Guerard, Y.; Klimpt, J.E.; Mccartney, M.P.; Raschidsally, L.; Rotheram, T.; Seelos, K. The role of hydropower in sustainable development. Acta Ethol. 2003, 8, 23–34. [Google Scholar]
- Jager, H.I.; Efroymson, R.A.; Opperman, J.J.; Kelly, M.R. Spatial design principles for sustainable hydropower development in river basins. Renew. Sustain. Energy Rev. 2015, 45, 808–816. [Google Scholar] [CrossRef]
- Zhang, Y. Accelerating Sustainability by Hydropower Development in China: The Story of HydroLancang. Sustainability 2017, 9, 1305. [Google Scholar] [CrossRef]
- Tahseen, S.; Karney, B.W. Reviewing and critiquing published approaches to the sustainability assessment of hydropower. Renew. Sustain. Energy Rev. 2017, 67, 225–234. [Google Scholar] [CrossRef]
- Ozturk, M.; Bezir, N.C.; Ozek, N. Hydropower–water and renewable energy in Turkey: Sources and policy. Renew. Sustain. Energy Rev. 2009, 13, 605–615. [Google Scholar] [CrossRef]
- Zhao, Q.; Liu, S.; Deng, L.; Dong, S.; Yang, Z.; Liu, Q. Determining the influencing distance of dam construction and reservoir impoundment on land use: A case study of Manwan Dam, Lancang River. Ecol. Eng. 2013, 53, 235–242. [Google Scholar] [CrossRef]
- Capik, M.; Yılmaz, A.O.; Cavusoglu, İ. Hydropower for sustainable energy development in Turkey: The small hydropower case of the Eastern Black Sea Region. Renew. Sustain. Energy Rev. 2012, 16, 6160–6172. [Google Scholar] [CrossRef]
- Evans, A.; Strezov, V.; Evans, T.J. Assessment of sustainability indicators for renewable energy technologies. Renew. Sustain. Energy Rev. 2009, 13, 1082–1088. [Google Scholar] [CrossRef]
- Kaygusuz, K. The Role of Hydropower for Sustainable Energy Development. Energy Sources Part B Econom. Plan. Policy 2009, 4, 365–376. [Google Scholar] [CrossRef]
- Kibler, K.M.; Tullos, D.D. Cumulative biophysical impact of small and large hydropower development in Nu River, China. Water Resour. Res. 2013, 49, 3104–3118. [Google Scholar] [CrossRef]
- Suh, D.H. An Entropy Approach to Regional Differences in Carbon Dioxide Emissions: Implications for Ethanol Usage. Sustainability 2018, 10, 243. [Google Scholar] [CrossRef]
- Nguyen, H.; Pham, T.; Bruyn, L. Impact of Hydroelectric Dam Development and Resettlement on the Natural and Social Capital of Rural Livelihoods in Bo Hon Village in Central Vietnam. Sustainability 2017, 9, 1422. [Google Scholar] [CrossRef]
- Glasnovic, Z.; Margeta, J. Vision of total renewable electricity scenario. Renew. Sustain. Energy Rev. 2011, 15, 1873–1884. [Google Scholar] [CrossRef]
- Raadal, H.L.; Gagnon, L.; Modahl, I.S.; Hanssen, O.J. Life cycle greenhouse gas (GHG) emissions from the generation of wind and hydro power. Renew. Sustain. Energy Rev. 2011, 15, 3417–3422. [Google Scholar] [CrossRef]
- Alexander, R.B.; Smith, R.A.; Schwarz, G.E. Effect of stream channel size on the delivery of nitrogen to the Gulf of Mexico. Nature 2000, 403, 758–761. [Google Scholar] [CrossRef] [PubMed]
- Mcmanamay, R.A.; Samu, N.; Kao, S.C.; Bevelhimer, M.S.; Hetrick, S.C. A multi-scale spatial approach to address environmental effects of small hydropower development. Environ. Manag. 2015, 55, 217–243. [Google Scholar] [CrossRef] [PubMed]
- Santos, J.M.; Silva, A.; Katopodis, C.; Pinheiro, P.; Pinheiro, A.; Bochechas, J.; Ferreira, M.T. Ecohydraulics of pool-type fishways: Getting past the barriers. Ecol. Eng. 2012, 48, 38–50. [Google Scholar] [CrossRef]
- Williams, J.G.; Armstrong, G.; Katopodis, C.; Larinier, M.; Travade, F. Thinking like a fish: A key ingredient for development of effective fish passage facilities at river obstructions. River Res. Appl. 2012, 28, 407–417. [Google Scholar] [CrossRef]
- Thiem, J.D.; Binder, T.R.; Dumont, P.; Hatin, D.; Hatry, C.; Katopodis, C.; Stamplecoskie, K.M.; Cooke, S.J. Multispecies fish passage behaviour in a vertical slot fishway on the richelieu river, Quebec, Canada. River Res. Appl. 2013, 29, 582–592. [Google Scholar] [CrossRef]
- Quaranta, E.; Revelli, R. Output power and power losses estimation for an overshot water wheel. Renew. Energy 2015, 83, 979–987. [Google Scholar] [CrossRef]
- Müller, G.; Kauppert, K. Performance characteristics of water wheels. J. Hydraul. Res. 2004, 42, 451–460. [Google Scholar] [CrossRef]
- Lubitz, W.D.; Lyons, M.; Simmons, S. Performance Model of Archimedes Screw Hydro Turbines with Variable Fill Level. J. Hydraul. Eng. 2014, 140, 2729–2737. [Google Scholar] [CrossRef]
- Bureau, S.S. China Statistical Yearbook; China Statistics Press: Beijing, China, 2008–2016. [Google Scholar]
- Ministry, C.W.R. Statistic Bullein on China Water Activities; China Water & Power Press: Beijing, China, 2008–2016. [Google Scholar]
- Bureau, S.S. China Statistical Yearbook on Environment; China Statistics Press: Beijing, China, 2008–2016. [Google Scholar]
- Bureau, S.S. China Statistical Yearbook on Energy; China Statistics Press: Beijing, China, 2008–2016. [Google Scholar]
- Aeyels, D.; Peuteman, J. A new asymptotic stability criterion for nonlinear time-variant differential equations. IEEE Trans. Autom. Control 2002, 43, 968–971. [Google Scholar] [CrossRef]
- Zhang, Y.; Yang, Z.; Li, W. Analyses of urban ecosystem based on information entropy. Ecol. Modell. 2006, 197, 1–12. [Google Scholar] [CrossRef]
- Schieve, W.C.; Allen, P.M. Self-organization and dissipative structures. Tech. Phys. Lett. 1990, 16, 248–251. [Google Scholar]
- Tian, S. Research on Negative Entropy of High-Tech Virtual Enterprise Based on Dissipative Structure. In Proceedings of the International Conference on Industrial Engineering and Engineering Management, IE&Em, Beijing, China, 21–23 October 2009; pp. 233–237. [Google Scholar]
- Prigogine, I.; Stengers, I.; Pagels, H.R. Order out of Chaos. Phys. Today 1985, 38, 97–99. [Google Scholar] [CrossRef]
- Rees, W.E. Economic development and environmental protection: An ecological economics perspective. Environ. Monit. Assess. 2003, 86, 29–45. [Google Scholar] [CrossRef] [PubMed]
- Yang, Q.L.; Zhang, Y. Research on Evaluation of Sustainable Development Based on Management Entropy for Scenic Areas. Adv. Mater. Res. 2012, 766–771. [Google Scholar] [CrossRef]
- Yanbin, L.; Xuefeng, S. The coupled mode and discrimination of urbanization and ecological environment. Sci. Geogr. Sinica 2005, 25, 408–414. [Google Scholar]
- Bao, B.; Kong, X. The Analysis about the Dissipative Structure on Innovation Management. In Proceedings of the 2010 International Conference on E-Business and E-Government, Guangzhou, China, 7–9 May 2010; pp. 1253–1256. [Google Scholar]
- Xiang, P.; Zou, L. Application of the Dissipative Structure Theory in Construction Project Management. Int. J. Adv. Comput. Technol. 2011, 3, 364–374. [Google Scholar]
- Chen, F.; Zhang, X.H. Research on Evolution of Chinese Telecommunication Industry System Based on Dissipative Structure Theory. J. Comput. 2011, 6, 725–731. [Google Scholar] [CrossRef]
- Hsu, T.; Lin, L. QFD with fuzzy and entropy weight for evaluating retail customer values. Total Qual. Manag. Bus. Excell. 2006, 17, 935–958. [Google Scholar] [CrossRef]
- Wenyuan, N. Theory and practice of sustainable development in China. Bull. Chin. Acad. Sci. 2012, 37, 280–290. [Google Scholar]
- Shichun, Z.; Xiaowei, z. Practice of sustainable hydropower development in China. J. Hydroelectr. Power Gen. 2012, 31, 1–6. [Google Scholar]
- Lindström, A.; Ruud, A. Who’s Hydropower? From Conflictual Management into an Era of Reconciling Environmental Concerns; a Retake of Hydropower Governance towards Win-Win Solutions? Sustainability 2017, 9, 1262. [Google Scholar]
- Tang, W.; Li, Z.; Tu, Y. Sustainability Risk Evaluation for Large-Scale Hydropower Projects with Hybrid Uncertainty. Sustainability 2018, 10, 138. [Google Scholar] [CrossRef]
© 2018 by the authors. Licensee MDPI, Basel, Switzerland. This article is an open access article distributed under the terms and conditions of the Creative Commons Attribution (CC BY) license (http://creativecommons.org/licenses/by/4.0/).





