A Study on the Factors Affecting Consumers’ Willingness to Accept Clothing Rentals
Abstract
:1. Introduction
2. Literature Review
2.1. Sharing Economy
- (1)
- Product-service systems mean that owners of certain products or services share their products or services with others by way of a fee-based rental. Consumers can enjoy the benefits of products without having to purchase, and more and more consumers begin to experience the convenience and efficiency brought by “leasing instead of purchasing”. There are multiple emerging platforms that have invested in such sharing services, such as Zipcar, Lyft and other car sharing, sharing services, and Airbnb rent sharing services.
- (2)
- Redistribution markets. There are often a large number of rarely used and idle assets in families. In the past, they could only be placed in storage rooms or discarded. With the rise of the Internet, these second-hand products are redistributed on online platforms to those people in need rapidly. The emergence of SwapTree, eBay, Freecycle and other second-hand exchanges, sales, or recycling platforms allows people to save resources and protect environment.
- (3)
- Collaborative lifestyles. The so-called collaborative lifestyles mean that multiple consumers common interests and needs may gather on social platforms to share or exchange relatively recessive assets, allowing idle resources to create greater utility, for example: Time, money, experience, and space, including P2P (peer-to-peer lending) lending platform, Zopa, Lending Club or rental services such as Airbnb.
2.2. Types of Leasing
2.3. Theory of Reasoned Action (TRA)
2.4. Theory of Planned Behavior
2.5. Technology Acceptance Model (TAM)
2.6. Innovation Diffusion Theory (IDT)
2.6.1. Attributes of Innovation
2.6.2. Personal Innovativeness
2.6.3. Information Resources and Communication Channels
3. Methods
3.1. Research Procedure
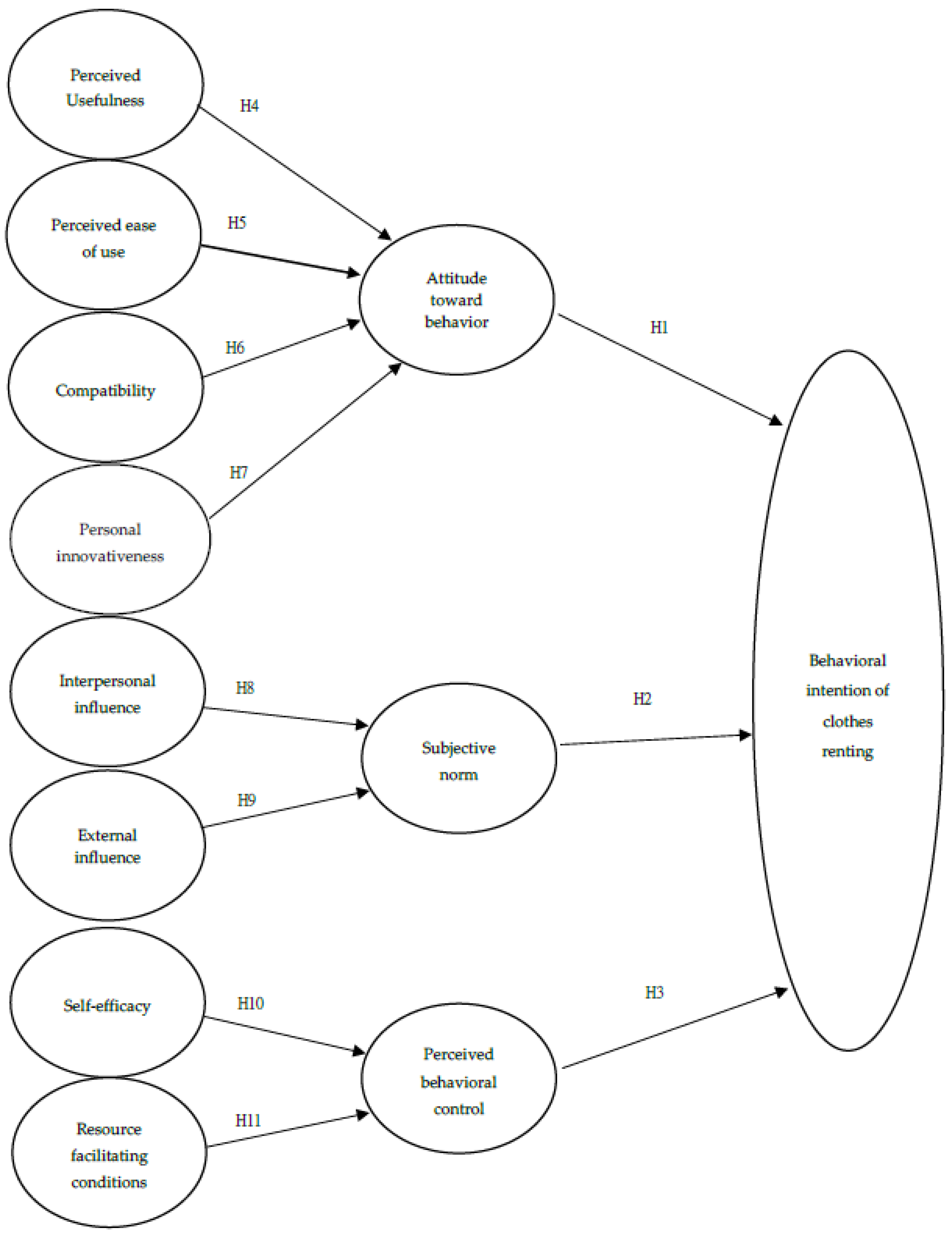
3.2. Research Structure
3.3. Research Scope and Subject
3.4. Research Subjects
3.5. Research Hypotheses
3.5.1. Behavioral Intention
3.5.2. Attitude toward Behavior
3.5.3. Subjective Norm
3.5.4. Perceived Behavioral Control
3.6. Definition and Measurement of Operability
4. Research Results and Discussion
4.1. Analysis of Pre-Test Questionnaires
4.2. Questionnaire Analysis
4.2.1. Basic Goodness-of-Fit
4.2.2. General Goodness-of-Fit
4.2.3. Internal Goodness-of-Fit
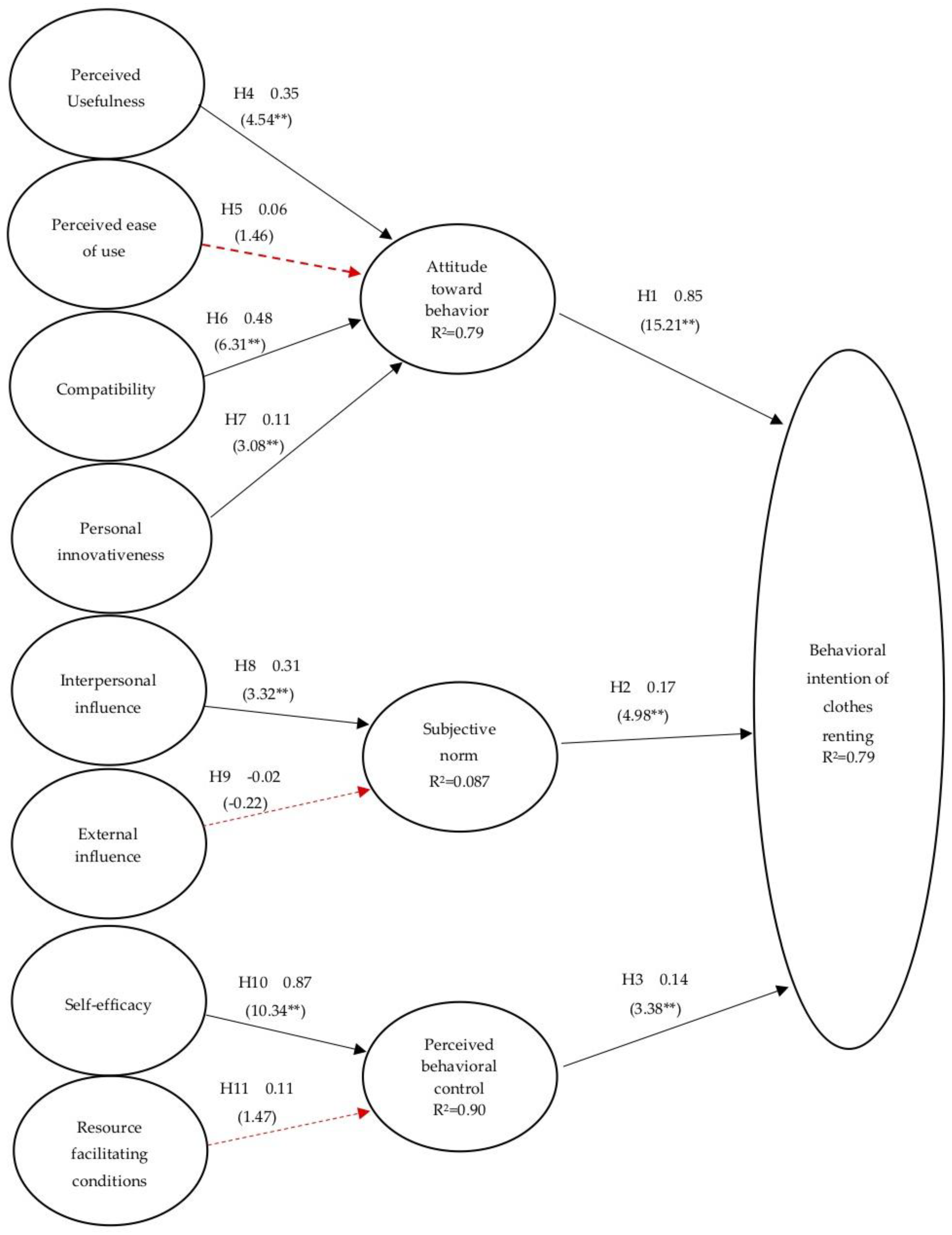
4.3. Hypothesis Explanation
4.3.1. Verification Hypothesis 1 (t Value 15.21 **; Test Results: Valid)
4.3.2. Verification Hypothesis 2 (t Value 4.98 **; Test Results: Valid)
4.3.3. Verification Hypothesis 3 (t Value 3.38 **; Test Results: Valid)
4.3.4. Verification Hypothesis 4 (t Value 4.54 **; Test Results: Valid)
4.3.5. Verification Hypothesis 5 (t Value 1.46; Test Results: Invalid)
4.3.6. Verification Hypothesis 6 (t Value 6.31 **; Test Results: Valid)
4.3.7. Verification Hypothesis 7 (t Value 3.08 **; Test Results: Valid)
4.3.8. Verification Hypothesis 8 (t Value 3.32 **; Test Results: Valid)
4.3.9. Verification Hypothesis 9 (t Value −0.22; Test Results: Invalid)
4.3.10. Verification Hypothesis 10 (t Value 10.34 **; Test Results: Valid)
4.3.11. Verification Hypothesis 11 (t Value 1.47; Test Results: Invalid)
5. Conclusions
5.1. Suggestions for Future Studies
5.1.1. Suggestions for Academic Studies
5.1.2. Suggestions for Industrial Management
Author Contributions
Funding
Acknowledgments
Conflicts of Interest
References
- Chen, Z.; Dubinsky, A.J. A Conceptual Model of Perceived Customer Value in E-Commerce: A Preliminary Investigation. Psychol. Mark. 2003, 20, 323–347. [Google Scholar] [CrossRef]
- Niinimäki, K. Sustainable consumer satisfaction in the context of clothing. In Product-Service System Design for Sustainability; Vezzoli, C., Kohtala, C., Srinivasan, A., Eds.; LeNS Publication: Sheffield, UK, 2011; pp. 218–235. ISBN 978-1-909493-69-8. [Google Scholar]
- Niinimäki, K.; Hassi, L. Emerging design strategies in sustainable production and consumption of textiles and clothing. J. Clean. Prod. 2011, 19, 1876–1883. [Google Scholar] [CrossRef]
- Armstrong, C.M.; Niinimäki, K.; Lang, C.; Kujala, S. A Use-Oriented Clothing Economy? Preliminary Affirmation for Sustainable Clothing Consumption Alternatives. Sustain. Dev. 2015, 24, 18–31. [Google Scholar] [CrossRef]
- Chiu, Y. Sharing the Economic Subversion Tradition-Creating an Innovative Service Model. Taiwan Econ. Res. Mon. 2014, 37, 18–24. Available online: http://www.airitilibrary.com/Publication/alDetailedMesh?docid=10238867-201408-201408140018-201408140018-18-24 (accessed on 10 March 2018).
- Hamari, J.; Sjöklint, M.; Ukkonen, A. The Sharing Economy: Why People Participate in Collaborative Consumption. J. Assoc. Inf. Sci. Technol. 2015. [Google Scholar] [CrossRef]
- Bardhi, F.; Eckhardt, G.M. Access-based consumption: The case of car sharing. J. Consum. Res. 2012, 39, 881–898. [Google Scholar] [CrossRef]
- Belk, R. Why Not Share Rather Than Own? Ann. Am. Acad. Political Soc. Sci. 2007, 611, 126–140. [Google Scholar] [CrossRef]
- Belk, R. Sharing. J. Consum. Res. 2010, 36, 715–734. [Google Scholar] [CrossRef]
- Lessig, L. Remix: Making Art and Commerce Thrive in the Hybrid Economy; Penguin Books: New York, NY, USA, 2009; p. 352. ISBN 978-0143116134. [Google Scholar]
- The Sharing Economy. Available online: http://www.fastcompany.com/1747551/sharing-economy (accessed on 10 March 2018).
- Belk, R. Sharing versus pseudo-sharing in Web 2.0. Anthropologist 2014, 18, 7–23. [Google Scholar] [CrossRef]
- Belk, R. You are what you can access: Sharing and collaborative consumption online. J. Bus. Res. 2014, 67, 1595–1600. [Google Scholar] [CrossRef]
- Botsman, R.; Rogers, R. What’s Mine Is Yours: The Rise of Collaborative Consumption; Harper Business: New York, NY, USA, 2010; p. 304. ISBN 9780061963544. [Google Scholar]
- Böckmann, M. The shared economy: It is time to start caring about sharing, value creating factors in the shared economy. In Proceedings of the 1st IBA Bachelor Thesis Conference, University of Twente, Faculty of Management and Governance, Enschede, The Netherlands, 27 June 2013. [Google Scholar]
- Lammi, M.; Repo, P.; Timonen, P. Consumerism and Citizenship in the Context of Climate Change. In Citizen Participation in Global Environmental Governance; Rask, M., Worthington, R., Lammi, M., Eds.; Earthscan Publications: London, UK, 2013; pp. 123–132. ISBN 978131797274. [Google Scholar]
- Fishbein, M.; Ajzen, I. Belief, Attitude, Intention, and Behavior: An Introduction to Theory and Research. Philos. Rhetor. 1977, 10, 130–132. Available online: https://philpapers.org/rec/FISBAI (accessed on 25 March 2017).
- Ajzen, I. From Intentions to Actions: A Theory of Planned Behavior. In Action Control: From Cognition to Behavior; Kuhl, J., Bechkmann, J., Eds.; Springer: Berlin/Heidelberg, Germany; New York, NY, USA, 1985; pp. 11–39. ISBN 978-3-642-69746-3. [Google Scholar]
- Davis, F.D.; Bagozzi, R.P.; Warshaw, P.R. User Acceptance of Computer Technology: A Comparison of Two Theoretical Models. Manag. Sci. 1989, 25, 982–1003. [Google Scholar] [CrossRef]
- Rogers, E.M. Diffusion of Innovations, 4th ed.; The Free Press: New York, NY, USA, 1995; ISBN 9781451602470. [Google Scholar]
- Prothero, A.; Dobscha, S.; Freund, J.; Kilbourne, W.E.; Luchs, M.G.; Ozanne, L.K.; Thøgersen, J. Sustainable Consumption: Opportunities for Consumer Research and Public Policy. J. Public Policy Mark. 2011, 30, 31–38. [Google Scholar] [CrossRef]
- Stephany, A. The Business of Sharing; Making It in the New Sharing Economy; Palgrave Macmillan: London, UK, 2015; pp. 182–203. ISBN 978-1-137-37618. [Google Scholar]
- Rifkin, J. The Zero Marginal Cost Society: The Internet of Things, the Collaborative Commons, and the Eclipse of Capitalism; St. Martin’s Griffin: London, UK, 2015; Reprint Edition; p. 284. ISBN 9781137280114. [Google Scholar]
- Corbo, C.; Fraticelli, F. The use of web-based technology as an emerging option for food waste reduction. In Envisioning a Future without Food Waste and Food Poverty: Societal Challenges; Wageningen Academic Publishers: Bilbao, Spain, 2015; pp. 133–142. [Google Scholar] [CrossRef]
- The Sharing Economy: Where We Go from Here. Available online: https://collaborativeeconomy.com/wp/wp-content/uploads/2015/04/2014.The-Sharing-Economy-Where-We-Go-From-Here.-Leo-Burnett.pdf (accessed on 10 March 2018).
- The Environmental Case for the Sharing Economy. Bloomberg Businessweek. Available online: https://www.bloomberg.com/news/articles/2014-09-24/the-environmental-case-for-the-sharing-economy-i0gsboom (accessed on 4 February 2018).
- The Collaborative Consumption on the Rise: Why Shared Economy Is Winning Over the ‘Capitalism of Me. Available online: http://popsop.com/2013/08/the-collaborative-consumption-sharing-wins-over-ownership/ (accessed on 4 February 2018).
- Sharing Economy Benefits Lower Income Groups, Financial Times. Available online: https://www.ft.com/content/7afde9b0-d95a-11e4-a8f1-00144feab7de (accessed on 4 February 2018).
- Hawlitschek, F.; Teubner, T.; Gimpel, H. Understanding the Sharing Economy-Drivers and Impediments for Participation in Peer-to-Peer Rental. In Proceedings of the 2016 49th Hawaii International Conference on System Sciences (HICSS), Koloa, HI, USA, 5–8 January 2016. [Google Scholar] [CrossRef]
- Liu, Q. Leasing Consumer Space. Shanghai Econ. 2004, 6, 20–21. Available online: http://www.airitilibrary.com/Publication/alDetailedMesh?DocID=shjj200406007 (accessed on 10 March 2018).
- Ryan, M.J.; Bonfield, E.H. The Fishbein Extended Model and Consumer Behavior. J. Consum. Res. 1975, 2, 118–136. Available online: https://www.jstor.org/stable/2488753 (accessed on 25 March 2017). [CrossRef]
- Ryan, M.J.; Bonfield, E.H. Fishbein’s Intentions Model: A test of External and Pragmatic Validity. J. Mark. 1980, 44, 82–95. [Google Scholar] [CrossRef]
- Lee, C.; Green, R.T. Cross-Culture Examination of the Fishbein Behavioral Intentions Model. J. Int. Bus. Stud. 1991, 22, 289–305. [Google Scholar] [CrossRef]
- Netemeyer, R.G.; Bearden, W.O. A Comparative Analysis of Two Models of Behavioral Intention. J. Acad. Mark. 1992, 20, 49–59. [Google Scholar] [CrossRef]
- Burnkrant, R.E.; Page, T.J. The structure and antecedents of the normative and attitudinal components of Fishbein’s Theory of Reasoned Action. J. Exp. Soc. Psychol. 1988, 24, 66–87. [Google Scholar] [CrossRef]
- Shimp, T.A.; Kavas, A. The Theory of Reasoned Action Applied to Coupon Usage. J. Consum. Res. 1984, 11, 795–809. [Google Scholar] [CrossRef]
- Oliver, R.L.; Bearden, W.O. Disconfirmation Processes and Consumer Evaluations in Product Usage. J. Bus. Res. 1985, 13, 495–507. [Google Scholar] [CrossRef]
- Bhattacherjee, A. Acceptance of E-Commerce Services: The Case of Electronic Brokerages. IEEE Trans. Syst. Man Cybern. Part A Syst. Hum. 2000, 30, 411–420. [Google Scholar] [CrossRef]
- Agarwal, R.; Prasad, J. A Conceptual and Operational Definition of Personal Innovativeness in the Domain of Information Technology. Inf. Syst. Res. 1998, 9, 204–224. [Google Scholar] [CrossRef]
- Compeau, D.R.; Higgins, C.A. Computer Self-Efficacy: Development of a Measure and Initial Test. MIS Q. 1995, 19, 189–211. [Google Scholar] [CrossRef]
- Ajzen, I. The theory of planned behavior. Organ. Behav. Hum. Decis. Process. 1991, 50, 179–211. Available online: https://pdfs.semanticscholar.org/6256/ca4853f44ab9acb98f91f0d7848c54185ca7.pdf?_ga=2.108631106.1735811964.1540962740-1870288720.1540962740 (accessed on 25 March 2017). [CrossRef]
- Taylor, S.; Todd, P.A. Understanding Information Technology Usage: A Test of Competing Models. Inf. Syst. Res. 1995, 6, 144–176. [Google Scholar] [CrossRef]
- Taylor, S.; Todd, P.A. Decomposition and Cross Effects in the Theory of Planned Behavior: A Study of Consumer Adoption Intentions. Int. J. Res. Mark. 1995, 12, 137–155. [Google Scholar] [CrossRef]
- Ajzen, I.; Madden, T.J. Prediction of goal directed behavior: Attitudes, intention, and Perceived behavioral control. J. Exp. Soc. Psychol. 1986, 22, 453–474. [Google Scholar] [CrossRef]
- Mathieson, K. Predicting User Intentions: Comparing the Technology Acceptance Model with the Theory of Planned Behavior. Inf. Syst. Res. 1991, 2, 173–191. [Google Scholar] [CrossRef]
- Lu, J.; Yu, C.; Liu, C.; Yao, J.E. Technology acceptance model for wireless internet. Internet Res. 2003, 13, 206–223. [Google Scholar] [CrossRef]
- Oh, S.; Ahn, J.; Kim, B. Adoption of Broadband Internet in Korea: The role of experience in building attitudes. J. Inf. Technol. 2003, 18, 267–280. [Google Scholar] [CrossRef]
- Venkatesh, V. Determinants of Perceived Ease of Use: Integrating Control, Intrinsic Motivation, and Emotion into the Technology Acceptance Model. Inf. Syst. Res. 2000, 11, 342–365. [Google Scholar] [CrossRef]
- Cooper, R.B.; Zmud, R.W. Information Technology Implementation Research: A Technological Diffusion Approach. Manag. Sci. 1990, 36, 123–139. [Google Scholar] [CrossRef]
- Grover, V.; Goslar, M. The Initiation, Adoption, and Implementation of Telecommunications Technologies in U.S. Organizations. J. Manag. Inf. Syst. 1993, 10, 141–163. Available online: https://www.jstor.org/stable/40398035 (accessed on 25 March 2017). [CrossRef]
- Kotler, P.; Keller, K. Marketing Management, 14th ed.; Prentice Hall: Upper Saddle River, NJ, USA, 2012; pp. 1–131. ISBN 978-0-13-210292-6. [Google Scholar]
- Moore, G.C.; Benbasat, I. Development of an Instrument to Measure the Perceptions of Adopting an Information Technology Innovation. Inf. Syst. Res. 1991, 2, 192–222. [Google Scholar] [CrossRef]
- Brancheau, J.C.; Wetherbe, J.C. The Adoption of Spreadsheet Software: Testing Innovation Diffusion Theory in the Context of End-User Computing. Inf. Syst. Res. 1990, 1, 115–143. Available online: https://www.jstor.org/stable/23010618 (accessed on 25 March 2017). [CrossRef]
- Tornatzky, L.G.; Klein, K.J. Innovation characteristics and innovation adoption-implementation: A meta-analysis of. findings. IEEE Trans. Eng. Manag. 1982, 29, 29–45. [Google Scholar] [CrossRef]
- Chin, W.W.; Gopal, A. Adoption intention in GSS: Relative importance of beliefs. ACM SIGMIS Database DATABASE Adv. Inf. Syst. 1995, 26, 42–64. [Google Scholar] [CrossRef]
- Liao, S.; Shao, Y.P.; Wang, H.; Chen, A. The adoption of virtual banking: An empirical study. Int. J. Inf. Manag. 1999, 19, 63–74. [Google Scholar] [CrossRef]
- Chen, L.; Gillenson, M.L.; Sherrell, D.L. Enticing online consumers: An extended technology acceptance. perspective. Inf. Manag. 2002, 39, 705–709. [Google Scholar] [CrossRef]
- Adams, D.A.; Nelson, R.R.; Todd, P.A. Perceived Usefulness, Ease of Use, and Usage of Information Technology: A Replication. Manag. Inf. Syst. Res. Center Univ. Minn. 1992, 16, 227–247. Available online: https://www.jstor.org/stable/249577 (accessed on 28 March 2017).
- Hurt, H.T.; Joseph, K.; Cooed, C.D. Scales for the Measurement of Innovativeness. Hum. Commun. Res. 1977, 4, 58–65. [Google Scholar] [CrossRef]
- Bommer, M.; Jalajas, D.S. The threat of organizational downsizing on the innovative propensity of R&D professionals. R&D Manag. 1999, 29, 27–34. [Google Scholar] [CrossRef]
- Limayem, M.; Khalifa, M.; Frini, A. What Makes Consumers Buy from Internet? A Longitudinal Study of Online Shopping. IEEE Trans. Syst. Man Cybern. Part A Syst. Hum. 2000, 30, 421–432. [Google Scholar] [CrossRef]
- Jones, E.; Sundaram, S.; Chin, W. Factors Leading to Sales Force Automation Use: A Longitudinal Analysis. J. Pers. Sell. Sales Manag. 2002, 22, 145–156. Available online: http://disc-nt.cba.uh.edu/chin/jpssm.pdf (accessed on 25 March 2017).
- Ram, S.; Jung, H. Forced adoption of innovation in organizations: Consequences and implications. Prod. Innov. Manag. 1991, 8, 117–126. [Google Scholar] [CrossRef]
- Klobas, J.E. Beyond information quality: Fitness for purpose and electronic information resource use. J. Inf. Sci. 1995, 21, 95–114. [Google Scholar] [CrossRef]
- Bagozzi, R.P.; Yi, Y. On the Evaluation of Structural Equation Models. J. Acad. Mark. Sci. 1988, 16, 74–94. [Google Scholar] [CrossRef]
- Hair, J.F.; Anderson, R.E.; Tatham, R.L.; Black, W.C. Multivariate Data Analysis; Pearson: London, UK, 1998; ISBN 9780133792683. [Google Scholar]
- Browne, M.W.; Cudeck, R. Alternative ways of assessing model fit. Sociol. Methods Res. 1993, 21, 230–258. [Google Scholar] [CrossRef]
- Hu, L.; Bentler, P.M. Cutoff criteria for fit indexes in covariance structure analysis: Conventional criteria versus new alternatives. Struct. Equ. Model. 1999, 6, 1–55. [Google Scholar] [CrossRef]
- Fornell, C.; Larcker, D.F. Evaluating Structural Equation Models with Unobservable and Measurement Error. J. Mark. Res. 1981, 19, 39–50. [Google Scholar] [CrossRef]
- Jiang, H.S. A Study on Consumer’s Behavior Intention of Buying Boutique Jeans. Master’s Thesis, College of Business and Management, Kao Yuan University, Taiwan, China, 2012. [Google Scholar]
- Hsu, H.C. An Empriical Study on Consumers’ Purchase Intention of Green Product—A Perspective of Theory of Planned Behavior. Master’s Thesis, National Cheng Kung University, Taiwan, China, 2009. [Google Scholar]
- Klopping, I.M.; McKinney, E. Extending the Technology Acceptance Model and the Task-Technology Fit Model to Consumer E-Commerce. Inf. Technol. Learn. Perform. J. 2004, 22, 35–48. Available online: https://cdn.ymaws.com/aisnet.org/resource/group/3f1cd2cf-a29b-4822-8581-7b1360e30c71/Spring_2004/kloppingmckinneyspring2004.pdf (accessed on 15 March 2018).
- Mathieson, K.; Chin, W.W. Extending the Technology Acceptance Model: The Influence of Perceived User Resources. DATA BASE Adv. Inf. Syst. 2001, 32, 86–112. [Google Scholar] [CrossRef]
- Takacs, S.J.; Freiden, J.B. Changes on the Electronic Frontier: Growth and Opportunity of the World-Wide Web. J. Mark. Theory Pract. 1998, 13, 24–37. [Google Scholar] [CrossRef]
- Coffin, R.J.; MacIntyre, P.D. Motivational influences on computer-related affect states. Comput. Hum. Behav. 1999, 15, 549–569. Available online: http://citeseerx.ist.psu.edu/viewdoc/download?doi=10.1.1.493.4818&rep=rep1&type=pdf (accessed on 15 March 2018). [CrossRef]
- Wang, S.C. A Study of Information System Usage Behavior-An Example of a University Information System. Master’s Thesis, Department of Information Management, National Yunlin University of Science and Technology, Taiwan, China, 2002. [Google Scholar]
- Wen, S.C. The Study of Consumer Intention on M-Coupons Usage. Master’s Thesis, Department of Marketing and Distribution Management, National Kaohsiung University of Science and Technology, Taiwan, China, 2004. [Google Scholar]
- 102-103 Annual Business Activity Report Chapter V Apparel Retail Industry—Business Service Industry Information Network. Available online: ciis.cdri.org.tw/dl_file.aspx?unit=3&sid=0G046564379593623764 (accessed on 22 October 2018).
- [Online Shopping Consumer Survey] Average Online Shopping Spending of 27,715 Yuan in 2016. Available online: https://mic.iii.org.tw/IndustryObservations_PressRelease02.aspx?sqno=464 (accessed on 22 October 2018).






| Company Name/Area | Year of Establishment/ Clothing Type | Business Model |
|---|---|---|
| Rent the Runway (Offline store)/US | 2009 Formal Wear | 1. The single rental service RTR Reserve starts at US$30, and users can rent jewelry and formal wear for special occasions. |
| 2. RTR Update: Users can choose four commuter garments from over 200 brands for US$89/month. Each month the clothes are shipped back free of charge and dry-cleaned by Rent the Runway. Clothes can also be purchased at special discounted prices. | ||
| 3. RTR Unlimited: Pricing is set at US$159/month. Users can select four items from more than 450 brands. After returning the items within the month, users can select unlimited items and purchase products at discounted prices. | ||
| Le Tote (Online Platform App)/US | 2012 Casual Clothing | 1. Subscription clothing rental where designers can provide three pieces of clothing and two accessories suitable for customers according to the data provided by customers. |
| 2. Users can choose to rent daily commuter clothing for a monthly subscription of US$49/month. | ||
| AIR CLOSET (Online Platform)/Japan | 2014 Casual Clothing | 1. Clothing combinations matched by professionals offered for a monthly payment of JPY 6800. A JPY 9800 monthly fee is required for unlimited deliveries. |
| 2. Each piece of clothing on the platform is accurately measured. Through the use of virtual reality (VR) technology, big data, and the artificial intelligence system Sensy Closet, the size, body shape, preferences, habits, and search contents of each user are analyzed to recommend the most suitable outfit for each user. | ||
| YCloset (Online Platform App)/Mainland China | 2015 Casual Clothing Formal wear | 1. Main consumer group consists of young white-collar workers aged 20 to 30. |
| 2. User membership fee of CNY 499/month; newcomer fee for the first month is CNY 299; additional deposit of CNY 300. | ||
| 3. Self-built ERP system to manage the placement of goods, forecast, and plan the time of goods entering and leaving the warehouse through data analysis of user orders and returns. | ||
| 4. A limit of three pieces per order and a rental period of 3 to 10 days. A courier picks up the clothes after the end of the experience. | ||
| 5. Cooperation with intelligent, environmentally friendly, and clean factories with efficient sanitary processes | ||
| MS Paris (Online Platform App)/Mainland China | 2016 Casual Clothing Formal Wear | 1. Newcomers’ first month’s membership fee CNY 288; special offer of CNY 98 for 18-day new members. |
| 2. May order up to 5 pieces each time or a maximum of 30 pieces per month | ||
| 3. Five-star cleaning and disinfection services; member of the China Laundry Association | ||
| 4. Home deliveries and pick-ups free of charge | ||
| 5. Largest consumer group is 23 to 27 years of age; professions include CEOs, white-collar workers, and students. | ||
| AMAZE (Online Platform app)/Taiwan | 2016 Casual Clothing | 1. Orders made on app or website; returns made at 7–11; package includes a return packet and logistics list |
| 2. Monthly members (membership fee: NT$49/month, shipping: NT$80), semi-annual members (membership fee: NT$290/half year, free shipping), annual members (membership fee: NT$380/year, free shipping) | ||
| 3. Celebrity endorsement | ||
| 4. Offers rental fee discounts to members and referred customers |
| Research Variables | Conceptual Definition | Reference Scholars |
|---|---|---|
| Behavioral intention of clothes renting | The intention of renting clothes | Fishbein and Ajzen (1977) [17] |
| Attitude toward behavior | Positive or negative comments on clothes renting | Fishbein and Ajzen (1977) [17] |
| Subjective norm | Social pressure caused by clothes renting | Fishbein and Ajzen (1977) [17] |
| Perceived behavioral control | Evaluation of the ability to rent clothes after assessing personal environmental resources | Ajzen (1985); Taylor and Todd (1995) [18,42] |
| Perceived usefulness | Subjectively believe that rented clothes can make life more convenient | Davis (1989); Taylor and Todd (1995) [19,42] |
| Perceived ease of use | Subjectively believe that clothes renting does not require too much learning | Davis (1989); Taylor and Todd (1995) [19,42] |
| Compatibility | Subjectively believe that using rented clothes is consistent with the values and demands of current lifestyle | Taylor and Todd (1995) [42] |
| Personal innovativeness | The degree to which consumers accept new ideas and things or the intention to test new products | Bommer and Jalajas (1999) [60] |
| Interpersonal influence | Effects of the opinions of superiors or peers (friends, brother, and sisters) on clothes renting | Bhattacherjee (2000) [38] |
| External influence | Clothes renting is influenced by the reports of mass media, the opinions of experts, the statements of celebrities, or online forums | Bhattacherjee (2000) [38] |
| Self-efficacy | Degree of confidence in the performance of renting or collocating clothes | Taylor and Todd (1995) [42] |
| Resource facilitating conditions | Accessibility to time, money, and other specific resources for clothes renting | Taylor and Todd (1995) [42] |
| Dimension | Number of Trial Test Items | Original Cronbach’s α | Number of Items after Removal/Modification | Cronbach’s α after Modification |
|---|---|---|---|---|
| Attitude toward behavior | 4 | 0.6670 | One was removed/3 | 0.8967 |
| subjective norm | 3 | 0.8013 | No need to remove/3 | 0.8013 |
| Perceived behavioral control | 3 | 0.8451 | No need to remove/3 | 0.8451 |
| Perceived usefulness | 8 | 0.7758 | No need to remove/8 | 0.7758 |
| Perceived ease of use | 4 | 0.8773 | No need to remove/4 | 0.8773 |
| Compatibility | 4 | 0.8527 | No need to remove/4 | 0.8527 |
| Personal innovativeness | 4 | 0.8878 | No need to remove/4 | 0.8878 |
| Interpersonal influence | 4 | 0.7591 | No need to remove/4 | 0.7591 |
| External influence | 3 | 0.7167 | No need to remove/3 | 0.7167 |
| Self-efficacy | 4 | 0.6522 | One was removed/3 | 0.8822 |
| Resource facilitating conditions | 4 | 0.7466 | No need to remove/4 | 0.7466 |
| Sample | Category | Number | Percentage |
|---|---|---|---|
| Gender | Male | 137 | 45.7% |
| Female | 163 | 54.3% | |
| Marital status | Single | 157 | 52.3% |
| Married | 143 | 47.7% | |
| Age | 16–24 (including) years old | 70 | 23.3% |
| 25–34 (including) years old | 95 | 31.7% | |
| 35–44 (including) years old | 100 | 33.3% | |
| Above (including) 45 | 35 | 11.7% | |
| Monthly average income (NTD) | Above NTD 20,000 | 60 | 20% |
| NTD 20,000~40,000 | 58 | 19.3% | |
| NTD 40,000~60,000 | 79 | 26.3% | |
| NTD 60,000~80,000 | 55 | 18.3% | |
| Above NTD 80,000 | 48 | 16% | |
| Monthly clothes expense (NTD) | Below NTD 1200 | 186 | 62% |
| NTD 1200~2400 | 56 | 18.7% | |
| Above NTD 2400 | 58 | 19.3% | |
| Have ever worn clothes of other people | YES | 250 | 84% |
| NO | 50 | 16% | |
| One year of experience in clothes renting 1 | NO | 135 | 45% |
| Moderate frequency (within10 times) | 85 | 28.3% | |
| High frequency (more than 11 time) | 80 | 26.7% |
| Dimension | Code | Questions |
|---|---|---|
| Perceived usefulness (6 items) | P1 | I think clothes renting is very convenient. |
| P2 | I think clothes renting is useful for me. | |
| P3 | I think clothes renting can make me more fashionable. | |
| P4 | I think clothes renting can quickly bring me the products I want. | |
| P5 | I think clothes renting can save my money. | |
| P8 | I think I can effectively manage storage space through clothes renting. | |
| Perceived ease of use (4 items) | P9 | I think the way to use clothes renting is clear and highly understandable. |
| P10 | I think clothes renting does not require too much learning. | |
| P11 | I think the learning of clothes renting is simple and easy. | |
| P12 | I think I can select clothes through appropriate renting according to my needs. | |
| Compatibility (3 items) | P13 | I think the products of clothes renting are consistent with my values on renting. |
| P14 | I think the products of clothes renting are consistent with my current lifestyle. | |
| P15 | I think the products of clothes renting fascinate me. | |
| Personal innovativeness (4 items) | P17 | I am more open to new ideas or creativity than my friends. |
| P18 | I enjoy trying something new. | |
| P19 | If I hear of new products for renting, I would manage to try them. | |
| P20 | Generally speaking, I am slow to try new products for renting. | |
| Interpersonal influence (4 items) | P21 | My family members believe that I should use clothes renting to rent products. |
| P22 | My friends believe that I should use clothes renting to rent products. | |
| P23 | My family members influence my using clothes renting. | |
| P24 | My friends influence my using clothes renting. | |
| External influence (3 items) | P25 | I think mass media influences my intention of renting clothes. |
| P26 | I think the views in online forums influence my intention of renting clothes. | |
| P27 | I think what celebrities say influences my intention of renting clothes. | |
| Self-efficacy (3 items) | P28 | I think I can select and purchase clothes by myself if I have a catalog of products for renting. |
| P29 | I think I can rent clothes by myself if there is an introduction to the collocation of clothes. | |
| P30 | I have time to use the products of clothes renting. | |
| Resource facilitating conditions (3 items) | P32 | I think I have adequate time to rent clothes. |
| P33 | I think I have adequate money to rent clothes. | |
| P34 | I think I can easily rent clothes. | |
| Attitude toward behavior (3 items) | R1 | I think it is a good idea to rent clothes. |
| R2 | I think it is wise to rent clothes. | |
| R3 | I enjoy renting clothes. | |
| Subjective norm (3 items) | R4 | I think the people who can influence my decision-making believe that I should rent clothes. |
| R5 | I think those who are important to me (peers or family members) support my renting clothes. | |
| R6 | I think those I am concerned about hope that I will rent clothes. | |
| Perceived behavioral control (3 items) | R7 | I have the resources, knowledge, and ability to rent clothes. |
| R8 | I can make good use of clothes renting. | |
| R9 | Everything is under my control when I rent clothes. | |
| Behavioral intention of clothes renting (4 items) | R10 | I choose to rent clothes rather than purchasing clothes. |
| R11 | I try to replace the purchase of clothes with the renting of clothes. | |
| R12 | In the future, I will rent clothes rather than purchasing clothes. | |
| R13 | In the future, I will voluntarily share my thoughts on clothes renting. |
| General Goodness-of-Fit | Indicator | Research Results | Fit with the Ideal Appraisal Value |
|---|---|---|---|
| Measures of absolute fit | GFI | 0.87 | Close |
| AGFI | 0.85 | No | |
| RMSEA | 0.026 | Yes | |
| Incremental fit measures | NFI | 0.98 | Yes |
| NNFI | 0.99 | Yes | |
| CFI | 0.99 | Yes | |
| Parsimonious fit measures | PNFI | 0.86 | Yes |
| PGFI | 0.73 | Yes |
| Dimension | Observation Variables | SMC |
|---|---|---|
| Perceived usefulness | P1 | 0.66 |
| P2 | 0.65 | |
| P3 | 0.47 | |
| P4 | 0.38 | |
| P5 | 0.36 | |
| P8 | 0.67 | |
| Perceived ease of use | P9 | 0.75 |
| P10 | 0.70 | |
| P11 | 0.78 | |
| P12 | 0.78 | |
| Compatibility | P13 | 0.69 |
| P14 | 0.80 | |
| P15 | 0.88 | |
| Personal innovativeness | P17 | 0.68 |
| P18 | 0.82 | |
| P19 | 0.75 | |
| P20 | 0.46 | |
| Interpersonal influence | P21 | 0.63 |
| P22 | 0.67 | |
| P23 | 0.76 | |
| P24 | 0.54 | |
| External influence | P25 | 0.70 |
| P26 | 0.79 | |
| P27 | 0.51 | |
| Self-efficacy | P28 | 0.77 |
| P29 | 0.76 | |
| P30 | 0.71 | |
| Resource facilitating conditions | P32 | 0.70 |
| P33 | 0.54 | |
| P34 | 0.46 | |
| Attitude toward behavior | R1 | 0.79 |
| R2 | 0.85 | |
| R3 | 0.83 | |
| Subjective norm | R4 | 0.51 |
| R5 | 0.67 | |
| R6 | 0.83 | |
| Perceived behavioral control | R7 | 0.52 |
| R8 | 0.87 | |
| R9 | 0.65 | |
| Behavioral intention of clothes renting | R10 | 0.85 |
| R11 | 0.69 | |
| R12 | 0.70 | |
| R13 | 0.84 |
| Research Variables | Variables | Composite Reliability | Variance Extracted |
|---|---|---|---|
| Perceived usefulness | P1, P2, P3, P4, P5, P8 | 0.871 | 0.533 |
| Perceived ease of use | P9, P10, P11, P12 | 0.924 | 0.752 |
| Compatibility | P13, P14, P15 | 0.917 | 0.787 |
| Personal innovativeness | P17, P18, P19, P20 | 0.894 | 0.691 |
| Interpersonal influence | P21, P22, P23, P24 | 0.880 | 0.647 |
| External influence | P25, P26, P27 | 0.857 | 0.668 |
| Self-efficacy | P28, P29, P30 | 0.889 | 0.714 |
| Resource facilitating conditions | P31, P32, P34 | 0.795 | 0.566 |
| Attitude toward behavior | R1, R2, R3 | 0.918 | 0.705 |
| Subjective norm | R4, R5, R6 | 0.854 | 0.662 |
| Perceived behavioral control | R7, R8, R9 | 0.873 | 0.697 |
| Behavioral intention of clothes renting | R10, R11, R12, R13 | 0.932 | 0.773 |
| Hypotheses | Potential Relationships Among Variables | Path Coefficients | t Value | Test Results |
|---|---|---|---|---|
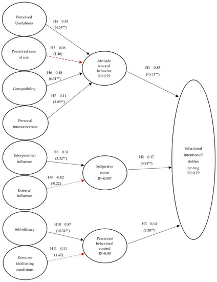
| H1 | “Attitude toward behavior” has a positive effect on the “Behavioral intention of clothes renting”. | 0.85 | 15.21 ** | Valid |
| H2 | “Subjective norm” has a positive effect on the “behavioral intention of clothes renting”. | 0.17 | 4.98 ** | Valid |
| H3 | “Perceived behavioral control” has a positive effect on the “Behavioral intention of clothes renting”. | 0.14 | 3.38 ** | Valid |
| H4 | “Perceived usefulness” has a positive effect on “attitude toward behavior”. | 0.35 | 4.54 ** | Valid |
| H5 | “Perceived ease of use” has a positive effect on “attitude toward behavior”. | 0.06 | 1.46 | Invalid |
| H6 | “Compatibility” has a positive effect on “attitude toward behavior”. | 0.48 | 6.31 ** | Valid |
| H7 | “Personal innovativeness” has a positive effect on “attitude toward behavior”. | 0.11 | 3.08 ** | Valid |
| H8 | “Interpersonal influence” has a positive influence on “Subjective norm”. | 0.31 | 3.32 ** | Valid |
| H9 | “External influence” has a positive influence on “subjective norm”. | −0.02 | −0.22 | Invalid |
| H10 | “Self-efficacy” has a positive effect on “perceived behavioral control”. | 0.87 | 10.34 ** | Valid |
| H11 | “Resource facilitating conditions” has a positive effect on “Perceived behavioral control”. | 0.11 | 1.47 | Invalid |
© 2018 by the authors. Licensee MDPI, Basel, Switzerland. This article is an open access article distributed under the terms and conditions of the Creative Commons Attribution (CC BY) license (http://creativecommons.org/licenses/by/4.0/).
Share and Cite
Tu, J.-C.; Hu, C.-L. A Study on the Factors Affecting Consumers’ Willingness to Accept Clothing Rentals. Sustainability 2018, 10, 4139. https://doi.org/10.3390/su10114139
Tu J-C, Hu C-L. A Study on the Factors Affecting Consumers’ Willingness to Accept Clothing Rentals. Sustainability. 2018; 10(11):4139. https://doi.org/10.3390/su10114139
Chicago/Turabian StyleTu, Jui-Che, and Chi-Ling Hu. 2018. "A Study on the Factors Affecting Consumers’ Willingness to Accept Clothing Rentals" Sustainability 10, no. 11: 4139. https://doi.org/10.3390/su10114139
APA StyleTu, J.-C., & Hu, C.-L. (2018). A Study on the Factors Affecting Consumers’ Willingness to Accept Clothing Rentals. Sustainability, 10(11), 4139. https://doi.org/10.3390/su10114139
