Research on the Evaluation Model of a Smart Grid Development Level Based on Differentiation of Development Demand
Abstract
1. Introduction
2. Literature Review
3. Construction of the Index System
4. Index System of Effect Layer
4.1. Safety and Reliability
4.2. Economy and Efficiency
4.3. Clean and Green
4.4. Openness and Interaction
5. Index System of Base Layer
5.1. Automation
5.2. Interaction
5.3. Informatization
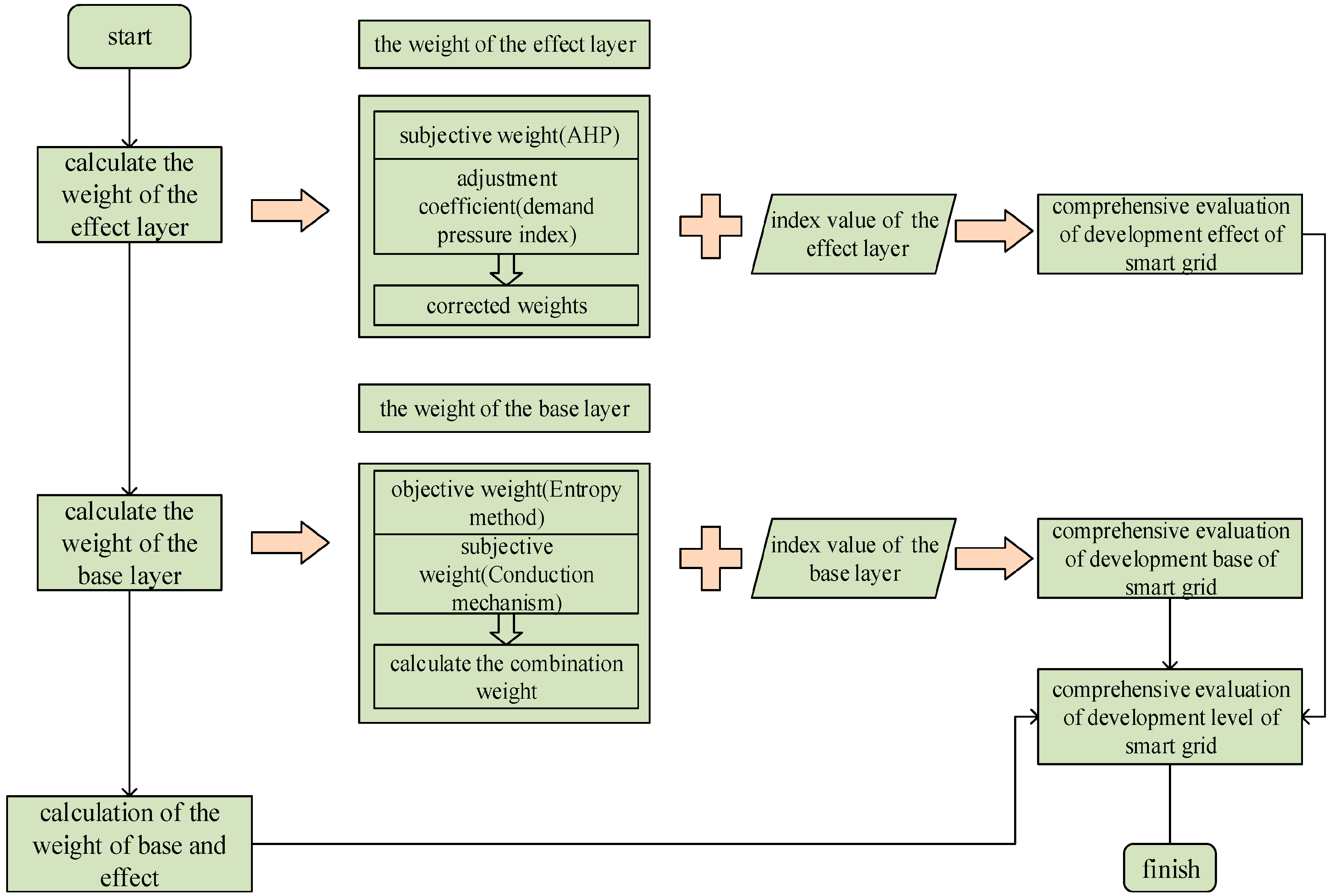
6. Evaluation Process of Smart Grid Development Level
6.1. Implementation Path of Evaluation Model
6.2. Method of Evaluation Model
6.2.1. Subjective Weights of the Effect Level Indicators by the AHP Method
- (1)
- Establish a hierarchical structure.
- (2)
- Construct a judgment matrix.
6.2.2. Correcting the Weight of the Effect Layer in the Direction of Development Demand
6.2.3. Determination of Objective Weights of Base Layer Indicators
6.2.4. Relationship among the Effect Layer and the Base Layer Indicators
7. Case Study
7.1. Province A
7.2. Province B
7.2.1. Evaluation Results of Effect Level
7.2.2. Evaluation Results of Base Level
7.3. Province C
7.3.1. Evaluation Results of Effect Level
7.3.2. Evaluation Results of Base Level
7.4. Comparison
8. Conclusions
Author Contributions
Funding
Acknowledgments
Conflicts of Interest
References
- Ringenson, T.; Eriksson, E.; Wangel, J. The Limits of the Smart Sustainable City; The Workshop on Computing within Limits; ACM: New York, NY, USA, 2017; pp. 3–9. [Google Scholar]
- Chen, S.Y.; Song, S.F.; Li, L.X.; Shen, J. Summary of Smart Grid Technology. Power Syst. Technol. 2009, 33, 1–7. [Google Scholar]
- Chen, S.Y.; Song, S.F.; Li, L.X.; Shen, J. Research on Intelligent Grid Evaluation Index System. Power Syst. Technol. 2009, 33, 14–18. [Google Scholar]
- Yu, Y.; Luan, W. Review of Smart Grid. Proc. CSEE 2009, 29, 1–8. [Google Scholar]
- Ni, J.; He, G.; Shen, C.; Deng, Y.; Deng, Z.; Huang, W. A review of assessment of smart grid in America. Autom. Electr. Power Syst. 2010, 34, 9–13. [Google Scholar]
- Smart Grid Method and Model; IBM Corporation: Beijing, China, 2010.
- European Smart Grids Technology Platform. Strategic Deployment Document for Europe’s Electricity Networks of the Future; European Commission: Brussels, Belgium, 2008. [Google Scholar]
- Yu, H.; Jia, Q.; Wang, N.; Dong, H. A Data-Driven Modeling Strategy for Smart Grid Power Quality Coupling Assessment Based on Time Series Pattern Matching. Math. Probl. Eng. 2018, 2018, 1–12. [Google Scholar] [CrossRef]
- Park, S.; Kang, B.; Choi, M.I.; Jeon, S.; Park, S. A micro-distributed ESS-based smart LED streetlight system for intelligent demand management of the micro grid. Sustain. Cities Soc. 2018, 39, 801–813. [Google Scholar] [CrossRef]
- Jesus, O.D.; Antunes, C.H. Economic valuation of smart grid investments on electricity markets. Sustain. Energy Grids Netw. 2018, 16, 70–90. [Google Scholar] [CrossRef]
- Peng, H.; Kan, Z.; Zhao, D.; Han, J.; Lu, J.; Hu, Z. Reliability analysis in interdependent smart grid systems. Phys. A Stat. Mech. Its Appl. 2018, 500, 50–59. [Google Scholar] [CrossRef]
- Leszczyna, R. Standards on cyber security assessment of smart grid. Int. J. Crit. Infrastruct. Prot. 2018, 22, 70–89. [Google Scholar] [CrossRef]
- Cacciatore, G.; Fiandrino, C.; Kliazovich, D.; Granelli, F.; Bouvry, P. Cost analysis of smart lighting solutions for smart cities. In Proceedings of the IEEE International Conference on Communications, Paris, France, 21–25 May 2017. [Google Scholar]
- Hashemi-Dezaki, H.; Askarian-Abyaneh, H.; Shams-Ansari, A.; DehghaniSanij, M.; Hejazi, M.A. Direct cyber-power interdependencies-based reliability evaluation of smart grids including wind/solar/diesel/distributed generation and plug-in hybrid electrical vehicles. Int. J. Electr. Power Energy Syst. 2017, 93, 1–14. [Google Scholar] [CrossRef]
- Munshi, A.A.; Mohamed AR, I. Big data framework for analytics in smart grids. Electr. Power Syst. Res. 2017, 151, 369–380. [Google Scholar] [CrossRef]
- Woo, P.S.; Kim, B.H. Methodology of Cyber Security Assessment in the Smart Grid. J. Electr. Eng. Technol. 2017, 12, 495–501. [Google Scholar] [CrossRef]
- Lloret-Gallego, P.; Aragüés-Peñalba, M.; Van Schepdael, L.; Bullich-Massagué, E.; Olivella-Rosell, P.; Sumper, A. Methodology for the Evaluation of Resilience of ICT Systems for Smart Distribution Grids. Energies 2017, 10, 1287. [Google Scholar] [CrossRef]
- Vazquez, R.; Amaris, H.; Alonso, M.; Lopez, G.; Moreno, J.I.; Olmeda, D.; Coca, J. Assessment of an Adaptive Load Forecasting Methodology in a Smart Grid Demonstration Project. Energies 2017, 10, 190. [Google Scholar] [CrossRef]
- Rossebø, J.E.; Wolthuis, R.; Fransen, F.; Björkman, G.; Medeiros, N. An Enhanced Risk-Assessment Methodology for Smart Grids. Computer 2017, 50, 62–71. [Google Scholar] [CrossRef]
- Coppo, M.; Pelacchi, P.; Pilo, F.; Pisano, G.; Soma, G.G.; Turri, R. The Italian smart grid pilot projects: Selection and assessment of the test beds for the regulation of smart electricity distribution. Electr. Power Syst. Res. 2015, 120, 136–149. [Google Scholar] [CrossRef]
- Xenias, D.; Axon, C.J.; Whitmarsh, L.; Connor, P.M.; Balta-Ozkan, N.; Spence, A. UK smart grid development: An expert assessment of the benefits pitfalls functions. Renew. Energy 2015, 81, 89–102. [Google Scholar] [CrossRef]
- Liu, X.; Liu, X.; Li, Z. Cyber Risk Assessment of Transmission Lines in Smart Grids. Energies 2015, 8, 13796–13810. [Google Scholar] [CrossRef]
- Personal, E.; Guerrero, J.I.; Garcia, A.; Peña, M.; Leon, C. Key performance indicators: A useful tool to assess Smart Grid goals. Energy 2014, 76, 976–988. [Google Scholar] [CrossRef]
- Dong, H.; Zheng, Y. Measuring Technological Progress of Smart Grid Based on Production Function Approach. Math. Probl. Eng. 2014, 2014, 861820. [Google Scholar] [CrossRef]
- Hu, D.G.; Zheng, J.; Zhang, Y.H.; Xu, H.L.; Zhou, H.M.; Yang, J.K.; Pu, T.J. Study on Technological Evaluation Modeling of Smart Grid. Appl. Mech. Mater. 2014, 494–495, 1747–1752. [Google Scholar] [CrossRef]
- Xu, Q.; Li, Y.; Yang, X. Comprehensive assessment system and method of smart distribution grid. Power Syst. Technol. 2014, 860–863, 1901–1908. [Google Scholar]
- Song, G.; Chen, H.; Guo, B.A. Layered fault tree model for reliability evaluation of smart grids. Energies 2014, 7, 4835–4857. [Google Scholar] [CrossRef]
- Bracco, S.; Delfino, F.; Pampararo, F.; Robba, M.; Rossi, M.A. Mathematical model for the optimal operation of the University of Genoa Smart Polygeneration Microgrid: Evaluation of technical economic environmental performance indicators. Energy 2014, 64, 912–922. [Google Scholar] [CrossRef]
- Wang, Q.R. Performance evaluation of smart grid based on optimal fuzzy algorithm method. Appl. Mech. Mater. 2013, 482, 346–349. [Google Scholar] [CrossRef]
- Niu, D.X.; Liu, J.P.; Liu, T.; Guo, H.C. Comprehensive evaluation of regional grid development level of China under the smart grid construction. Appl. Mech. Mater 2013, 300–301, 640–644. [Google Scholar] [CrossRef]
- Li, L.; Liu, L.; Yang, C.; Li, Z. The comprehensive evaluation of smart distribution grid based on cloud model. Energy Procedia 2012, 17, 96–102. [Google Scholar] [CrossRef]
- Bilgin, B.E.; Gungor, V.C. Performance evaluations of ZigBee in different smart grid environments. Comput Netw. 2012, 56, 2196–2205. [Google Scholar] [CrossRef]
- Xie, C.; Dong, D.; Hua, S.; Xu, X.; Chen, Y. Safety evaluation of smart grid based on AHP-entropy method. Syst. Eng. Procedia 2012, 4, 203–209. [Google Scholar]
- Sun, Q.; Ge, X.; Liu, L.; Xu, X.; Zhang, Y.; Niu, R.; Zeng, Y. Review of smart grid comprehensive assessment systems. Proc. Chin. Soc. Univ. Electr. Power Syst. Its Autom. 2011, 12, 219–229. [Google Scholar] [CrossRef]
- Caciotta, M.; Leccese, F.; Trifiro, A. From power quality to perceived power quality. In Proceedings of the IASTED International Conference on Energy and Power Systems, Rhodes, Greece, 26–28 June 2006; pp. 94–102. [Google Scholar]
- Song, Y.; Yang, X.; Sun, J. Low carbon, efficient, safe and reliable smart grid. Energy China 2009, 31, 23–27. [Google Scholar]
- Li, T.; Xu, B. Self-healing and its benchmarking of smart distribution grid. Power Syst. Prot. Control 2010, 38, 105–108. [Google Scholar]
- Wang, Z.; Su, H. Cost-benefit analysis model for reliability of distribution network automaton system. Power Syst. Prot. Control 2014, 42, 98–103. [Google Scholar]
- Wang, C.; Xu, Y.; Wei, Q.; Zhao, D.; Liu, D. Analysis of intelligent community business model and operation mode. Power Syst. Prot. Control 2015, 43, 147–154. [Google Scholar]
- Han, L.; Zhuang, B.; Wang, Z.; Zhang, L. The research about power grid efficiency indexes. East China Electr. Power 2011, 39, 850–854. [Google Scholar]
- Cheng, Y.; Zhai, N. Evaluation of TOU price oriented to smart grid. Power Syst. Prot. Control 2010, 38, 196–201. [Google Scholar]
- Xin, Y.; Shi, J.; Zhou, J.; Gao, Z.H.; Tao, H.Z.; Shang, X.W.; Zhai, M.Y.; Guo, J.C.; Yang, S.C.; Nan, G.L.; et al. Technology development trends of smart grid dispatching and control system. Autom. Electr. Power Syst. 2015, 39, 2–8. [Google Scholar]
- Feng, Y.; Li, X.; Li, X. Comprehensive evaluation of railway safety based on entropy weight method and grey relational analysis. J. Saf. Environ. 2014, 14, 73–79. [Google Scholar]
- Xinhua Net. Outline of the Twelfth Five-Year Plan for National Economic and Social Development of the People’s Republic of China. Available online: http://www.china.com.cn/policy/txt/2011-03/16/content_22156007.htm (accessed on 5 November 2018). (In Chinese).





















| Author | Evaluation Content | Indices/Dimensions | Method/Model |
|---|---|---|---|
| Yu et al. (2018) [8] | Power quality (PQ) coupling of smart grid | Pattern construction, pattern representation, and time series pattern matching | Time series pattern |
| Park et al. (2018) [9] | Intelligent demand management of the micro grid | High-Power LED, System, Demand Resource Management, Micro-Distributed ESS | A micro-distributed ESS-based smart LED streetlight system |
| Jesus et al. (2018) [10] | Investments of smart grid | Definitions and Assumptions, parameter specification, economics of the smart grid, statement of the optimization problem and solution approach. | Multi-level optimization model |
| Peng et al. (2018) [11] | Reliability and cascading risk of a smart grid system | Theoretical analysis, Numerical simulations | Model based on complex network theory |
| Leszczyna (2018) [12] | Cyber security of smart grid | Reviews, Vulnerability identification, Vulnerability analysis | Systematic analysis |
| Cacciatore et al. (2017) [13] | Cost Analysis of Smart Lighting for Smart Cities | Delay-based (DEL), Encounter-based (ENC), Dimming (DIM) | Heuristics for smart lighting based on the peculiar characteristics of the employed technology |
| Hashemi-Dezaki et al. (2017) [14] | Reliability of smart grids | The uncertainties of power systems, the stochastic output generation of renewable resources, the behaviors of PHEV owners, availability of physical elements, cyber elements | A new reliability evaluation method simultaneously considering the DCPIs, DGs, and PHEVs |
| Munshi et al. (2017) [15] | Smart grids | Data acquisition, data storing and processing, data querying, data analytics components | A comprehensive big data framework |
| Woo et al. (2017) [16] | Cyber Security of smart grid | Information systems, Power Systems | Optimal power flow (OPF), power flow tracing, Analytic hierarchy process |
| Lloret-Gallego et al. (2017) [17] | Resilience of ICT platforms in Smart distribution grids. | Reliability, Adaptation Capacity, Elasticity, Plasticity, Evolvability | EMPOWER Resilience Evaluation Framework |
| Vazquez et al. (2017) [18] | Smart Grid Demonstration Project | Mean Absolute Error (MAE), Mean, Absolute Percentage Error, (MAPE) | Adaptive load forecasting methodology |
| Rossebø et al. (2017) [19] | Risk assessment of Smart | Impact assessment, Threat and vulnerability, Assessment, Risk estimation and prioritization, Risk treatment, Risk acceptance | SEGRID Risk Management Methodology (SRMM) |
| Coppo et al. (2015) [20] | The Italian smart grid pilot projects | System average interruption frequency index, system average interruption duration index, customer average interruption duration index, customer average interruption frequency index, customers experiencing multiple interruptions | Numerical simulations |
| Xenias et al. (2015) [21] | UK smart grid | Standards, Technical issues, Data handling, Market structure, Regulation, Co-ordination, Customer engagement, Investment | Policy Delphi |
| Liu et al. (2015) [22] | Risk of transmission lines in smart grid | Primary Filtering Technique, Secondary Filtering Technique | Bi-level model |
| Personal et al. (2014) [23] | The degree of goal achievement of Smart Grid | Improve of Energy Efficiency, Increase of Renewable Energy Use, Reduction of Emissions, Secondary Objectives | Hierarchical metric/a set of KPIs |
| Dong et al. (2014) [24] | Technological Progress of Smart Grid | Investment, labor inputs, technology | Production function theory, DEA, RRA |
| Hu et al. (2014) [25] | Technology maturity of Smart Grid | Time, production processes and technical features | A model include Time Production Processes, Time Technical Features and Processes Technical Features |
| Song et al. (2014) [26] | Smart Distribution Grid | Strong degree of the network, facilities intelligence, supply reliability, power quality, operational efficiency, grid interactivity, development coordination | Hierarchical optimization model and DEMATEL-ANP-counter entropy method |
| Song et al. (2014) [27] | Reliability of Smart Grids | Information subsystem failure, Communication subsystem failure, Intelligent substation failure, Protection subsystem failure, Power supply failure, Failures of other devices depending on the architecture | Layered Fault Tree Model |
| Bracco et al. (2014) [28] | SG (Smart Grid)/Smart Microgrid | Technical, economic and environmental performance indicators | A mathematical model that the minimize the SPM daily operational costs |
| Wang et al. (2013) [29] | Operation performance of smart grid | Economic operation, supply quality and services (distribution line length, substation capacity, net assets, loss rate, electricity quantity, supply area). | Optimal fuzzy, algorithm and data envelopment analysis |
| Niu et al. (2013) [30] | Regional Grid | Safety, Economy, Quality, Efficiency | Hierarchical optimized combination evaluation |
| Li et al. (2012) [31] | Smart Distribution Grid | The model of two-level index synthesized cloud and remarks cloud | Cloud model |
| Bilgin et al. (2012) [32] | Performance of ZigBee in smart grid environments | Network throughput, End-to-end delay, Delivery ratio, Energy consumption | Wireless sensor network-based smart grid applications |
| Xie et al. (2012) [33] | Safety of Smart Grid | Structural safety of transmission network, structural safety of distribution network, high-efficient system and equipment support, operational safety and stability, adequacy and resilience | AHP-Entropy combined, Method |
| Sun et al. (2011) [34] | Smart grid | IBM smart grid maturity model, The DOE smart grid development evaluation system, the EPRI smart grid construction assessment indicators, The EU smart grid benefits assessment system | Comparative analysis |
| Second-Level Indicators | Third-Level Indicators | Code |
|---|---|---|
| The safety and reliability of power grid | The number of power transmission accident | E1 |
| The number of power transformation accident | E2 | |
| The self-healing speed of the distribution network [37] | E3 | |
| The self-healing rate of the distribution network | E4 | |
| The reliability of power supply(urban user) [38] | E5 | |
| The reliability of power supply (rural user) | E6 | |
| The safety of communication information | The index of the safe operation of information and communication system | E7 |
| The number of information events | E8 |
| Second-Level Indicators | Third-Level Indicators | Code |
|---|---|---|
| Economic benefits | The revenue of value-added services [39] | E9 |
| The recovery of electricity | E10 | |
| The fair coefficient of electricity consumption | E11 | |
| Grid efficiency [40] | The annual maximum load utilization | E12 |
| The maximum load rate of power lines | E13 | |
| The annual average equivalent load rate of line operation | E14 | |
| The annual maximum load rate of main transformer | E15 | |
| The annual average equivalent load rate of main transformer operation | E16 | |
| Staff efficiency | The efficiency of transmission staff | E17 |
| The efficiency of transformation staff | E18 | |
| The efficiency of urban distribution network staff | E19 | |
| Overall labor productivity | E20 |
| Second-Level Indicators | Third-Level Indicators | Code |
|---|---|---|
| Green power generation | The proportion of renewable energy power generation | E21 |
| The realization ratio of annual utilization hours of renewable energy | E22 | |
| Abandoned wind ratio | E23 | |
| Distributed power energy permeability | E24 | |
| Green power grid | The land disturbance area of unit quantity of electricity | E25 |
| The floor area saved by smart substation | E26 | |
| Comprehensive line loss rate | E27 | |
| Green electricity | The electricity saved by demand-side management | E28 |
| The proportion of electricity in the terminal energy consumption | E29 | |
| Power replacement ratio | E30 |
| Second-Level Indicators | Third-Level Indicators | Code |
|---|---|---|
| The transparency of power grid | The depth of information disclosure | E31 |
| The speed of information update | E32 | |
| The convenience of getting information | E33 | |
| The openness of power grid | the growth rate of electric quantity in electric power market transaction | E34 |
| The investment in the open area of the grid business | E35 | |
| The scale and proportion of the direct power-purchase for the large user | E36 | |
| The completeness that all kinds of users access the standard system | E37 | |
| Quality service | The evaluation index of quality service | E38 |
| Interactive effect | The year-on-year growth rate of the grid’s annual maximum load utilization | E39 |
| The proportion of electricity of implementing peak and valley time price [41] | E40 | |
| The power saved by demand-side management | E41 | |
| The capability of load monitoring and control | E42 | |
| The utilization rate of electric vehicles | E43 |
| Second-Level Indicators | Third-Level Indicators | Code |
|---|---|---|
| Transmission automation | The total capacity of flexible AC transmission device | B1 |
| The proportion of energy-saving wire | B2 | |
| The application of disaster prevention and reduction technology | B3 | |
| The proportion of the lines applying condition monitoring technology | B4 | |
| The proportion of the lines applying intelligent inspection technology | B5 | |
| Substation automation | The proportion of smart substation | B6 |
| The coverage of the patrol robot of substation | B7 | |
| The coverage of condition monitoring of transformer equipment | B8 | |
| Distribution automation | The coverage of distribution automation | B9 |
| The coverage of feeder automation | B10 | |
| Coverage of the command platform of power distribution repairs in a rush | B11 | |
| Coverage of distribution power automation terminal | B12 | |
| Dispatching automation [42] | The coverage of provincial/prefecture (county) level smart grid dispatching control system | B13 |
| The coverage of provincial/prefecture (county) level standby scheduling | B14 | |
| The coverage of dual access of dispatch data net | B15 | |
| The access rate of station terminal dispatch data network | B16 | |
| the coverage of secondary security system | B17 |
| Second-Level Indicators | Third-Level Indicators | Code |
|---|---|---|
| Interaction of electricity use | The coverage of electricity information collection system | B18 |
| The coverage of intelligent ammeter | B19 | |
| The coverage of power service management platform | B20 | |
| The method of demand-side response to electricity prices | B21 | |
| The area density of the interactive business hall | B22 | |
| Electric vehicles | The area density of city charge (change) power station | B23 |
| The linear density of highway filling (change) power station | B24 | |
| The matching degree of electric vehicle and charger | B25 | |
| Large-scale access to new energy sources | The coverage of new energy power forecasting system | B26 |
| The completion rate of wind and PV power grid detection | B27 | |
| The proportion of new energy installed capacity | B28 | |
| Distributed power supply | The proportion of distributed power installed capacity | B29 |
| The realization rate of distributed generation forecast | B30 |
| Second-Level Indicators | Third-Level Indicators | Code |
|---|---|---|
| Construction of communication network | The optical fiber coverage of substations(35 kV and above) | B31 |
| The cable coverage of backbone communication network | B32 | |
| The bandwidth capacity of communication transmission network platform | B33 | |
| The fiber coverage of 10 kV communication access network | B34 | |
| The rate of PFTTH | B35 | |
| Information construction | The coverage of SG-ERP system | B36 |
| The automatic monitoring rate of information communication equipment | B37 | |
| The availability rate of information network | B38 | |
| The availability rate of business systems | B39 |
| Scale Value | Description |
|---|---|
| 1 | Indicates that elements i and j are of equal importance |
| 3 | Representing the elements i and j, the former is slightly more important than the latter |
| 5 | Representing the elements i and j, the former is significantly more important than the latter |
| 7 | Representing the elements i and j, the former is awfully more important than the latter |
| 9 | Representing the elements i and j, the former is perfectly more important than the latter |
| 2, 4, 6, 8 | The importance is between the above two |
| Reciprocal | Representing the importance of elements i and j in contrast to the above |
| N | 1 | 2 | 3 | 4 | 5 | 6 | 7 | 8 | 9 |
| RI | 0 | 0 | 0.58 | 0.9 | 1.12 | 1.24 | 1.32 | 1.41 | 1.45 |
| Dimensions of Demand | Quantitative Measurement Indicators | Code of Demand Pressure Indicators |
|---|---|---|
| Safety and reliability (D1) | The proportion of a type of load | DC1 |
| The proportion of secondary industry production GDP | DC2 | |
| Load density | DC3 | |
| Capacity-load ratio | DC4 | |
| Urbanization rate | DC5 | |
| Economy and efficiency (D2) | Return on assets | DC6 |
| Overall labor productivity | DC7 | |
| Electricity sale of unit assets | DC8 | |
| Energy intensity | DC9 | |
| Ratio of power generation and electricity | DC10 | |
| Clean and green (D3) | The proportion of clean energy production | DC11 |
| Air-quality index | DC12 | |
| Carbon dioxide emissions per unit area | DC13 | |
| Carbon intensity | DC14 | |
| The proportion of electrical energy in terminal energy consumption | DC15 | |
| Openness and interaction (D4) | Reasonable degree of utilization hours of power generation equipment | DC16 |
| Ratio of urban-rural power supply reliability | DC17 | |
| Quality service evaluation index | DC18 | |
| Per capita electricity consumption | DC19 | |
| The proportion of tertiary industry production GDP | DC20 |
| Second-Level Indicators of Effect Level | Third-Level Indicators of Base Level Which Associated with It |
|---|---|
| The safety and reliability of power grid | B1, B3~B14, B26, B27, B30 |
| The safety of communication information | B15~B17, B31~B34, B37~B39 |
| Economic benefits | B18~B21, B23~B25, B35 |
| Grid efficiency | B1, B13, B21 |
| Staff efficiency | B5~B9, B11~B13, B36 |
| Green power generation | B13, B26~B28 |
| Green power grid | B2, B6 |
| Green electricity | B20, B21, B23~B25 |
| Transparent grid | B21, B22 |
| Open grid | B23~B25, B29 |
| Quality service | B11, B20, B22 |
| Interactive effect | B18, B21~B25 |
| Safety and Reliability | Economy and Efficiency | Clean and Green | Openness and Interaction | Weight | |
|---|---|---|---|---|---|
| Safety and reliability | 1 | 2 | 3 | 4 | 0.4285 |
| Economy and efficiency | 1/2 | 1 | 5 | 6 | 0.3810 |
| Clean and green | 1/3 | 1/5 | 1 | 2 | 0.1170 |
| Openness and interaction | ¼ | 1/6 | ½ | 1 | 0.0735 |
| Index | Weight |
|---|---|
| Safety and reliability | 0.3707 |
| Economy and efficiency | 0.2444 |
| Clean and green | 0.2517 |
| Openness and interaction | 0.1332 |
| Automation | 0.5039 |
| Interaction | 0.2811 |
| Informatization | 0.2150 |
| Relevance of the “Green Power Generation” Indicators | ||||
|---|---|---|---|---|
| Associated indicators | B13 | B26 | B27 | B28 |
| Degree of association | 0.4555 | 0.1289 | 0.8795 | 0.4537 |
| Index of Base Layer | Subjective Weight | Objective Weight | Comprehensive Weight |
|---|---|---|---|
| B13 | 0.3175 | 0.0298 | 0.1737 |
| B26 | 0.2030 | 0.0322 | 0.1176 |
| B27 | 0.1322 | 0.0298 | 0.0810 |
| B28 | 0.1184 | 0.0236 | 0.0710 |
| Layer | Indicators | Weight |
|---|---|---|
| Effect layer | Safety and reliability | 0.3961 |
| Economy and efficiency | 0.2352 | |
| Clean and green | 0.2367 | |
| Openness and interaction | 0.1319 | |
| Base layer | Automation | 0.5039 |
| Interaction | 0.2811 | |
| Informatization | 0.2150 |
| Relevance of the “Green Power Generation” Indicators | ||||
|---|---|---|---|---|
| Associated indicators | B13 | B26 | B27 | B28 |
| Degree of association | 0.7212 | 0.3892 | 0.4712 | 0.4807 |
| Indicators of Base Layer | Subjective Weight | Objective Weight | Comprehensive Weight |
|---|---|---|---|
| B13 | 0.0464 | 0.0298 | 0.0381 |
| B26 | 0.0179 | 0.0322 | 0.0250 |
| B27 | 0.0107 | 0.0298 | 0.0202 |
| B28 | 0.0135 | 0.0236 | 0.0186 |
| Layer | Indicators | Weight |
|---|---|---|
| Effect layer | Safety and reliability | 0.2580 |
| Economy and efficiency | 0.2699 | |
| Clean and green | 0.2845 | |
| Openness and interaction | 0.1876 | |
| Base layer | Automation | 0.5039 |
| Interaction | 0.2811 | |
| Informatization | 0.2150 |
| Relevance of the “Green Power Generation” Indicators | ||||
|---|---|---|---|---|
| Associated indicators | B13 | B26 | B27 | B28 |
| Degree of association | 0.3115 | 0.1919 | 0.3038 | 0.5434 |
| Indicators of Base Layer | Subjective Weight | Objective Weight | Comprehensive Weight |
|---|---|---|---|
| B13 | 0.0152 | 0.0298 | 0.0225 |
| B26 | 0.0030 | 0.0322 | 0.0176 |
| B27 | 0.0742 | 0.0298 | 0.0520 |
| B28 | 0.0762 | 0.0236 | 0.0499 |
© 2018 by the authors. Licensee MDPI, Basel, Switzerland. This article is an open access article distributed under the terms and conditions of the Creative Commons Attribution (CC BY) license (http://creativecommons.org/licenses/by/4.0/).
Share and Cite
Li, J.; Li, T.; Han, L. Research on the Evaluation Model of a Smart Grid Development Level Based on Differentiation of Development Demand. Sustainability 2018, 10, 4047. https://doi.org/10.3390/su10114047
Li J, Li T, Han L. Research on the Evaluation Model of a Smart Grid Development Level Based on Differentiation of Development Demand. Sustainability. 2018; 10(11):4047. https://doi.org/10.3390/su10114047
Chicago/Turabian StyleLi, Jinchao, Tianzhi Li, and Liu Han. 2018. "Research on the Evaluation Model of a Smart Grid Development Level Based on Differentiation of Development Demand" Sustainability 10, no. 11: 4047. https://doi.org/10.3390/su10114047
APA StyleLi, J., Li, T., & Han, L. (2018). Research on the Evaluation Model of a Smart Grid Development Level Based on Differentiation of Development Demand. Sustainability, 10(11), 4047. https://doi.org/10.3390/su10114047
