Exploring Sustainability Environment Educational Design and Learning Effect Evaluation through Migration Theory: An Example of Environment Educational Serious Games
Abstract
1. Introduction
- (1)
- Develop and design gamification environmental education simulation apps.
- (2)
- Construct a switching intent scale for gamification environmental education simulation apps.
- (3)
- Verify analysis of complementary learning outcomes of gamification environmental education simulation apps.
2. Literature Review and Research Hypotheses
2.1. Simulation Education Serious Game
2.2. Migration Theory
2.3. Research Hypotheses
2.3.1. Relation between Push and Intention of Switching
2.3.2. Relation between Mooring and Intention of Switching
2.3.3. Relation between Pull and Switching Intention
2.3.4. Relation between SI and SB
3. Research Method
3.1. Design and Indices of Environmental Education Teaching Materials
3.2. Use Context and Interface Design
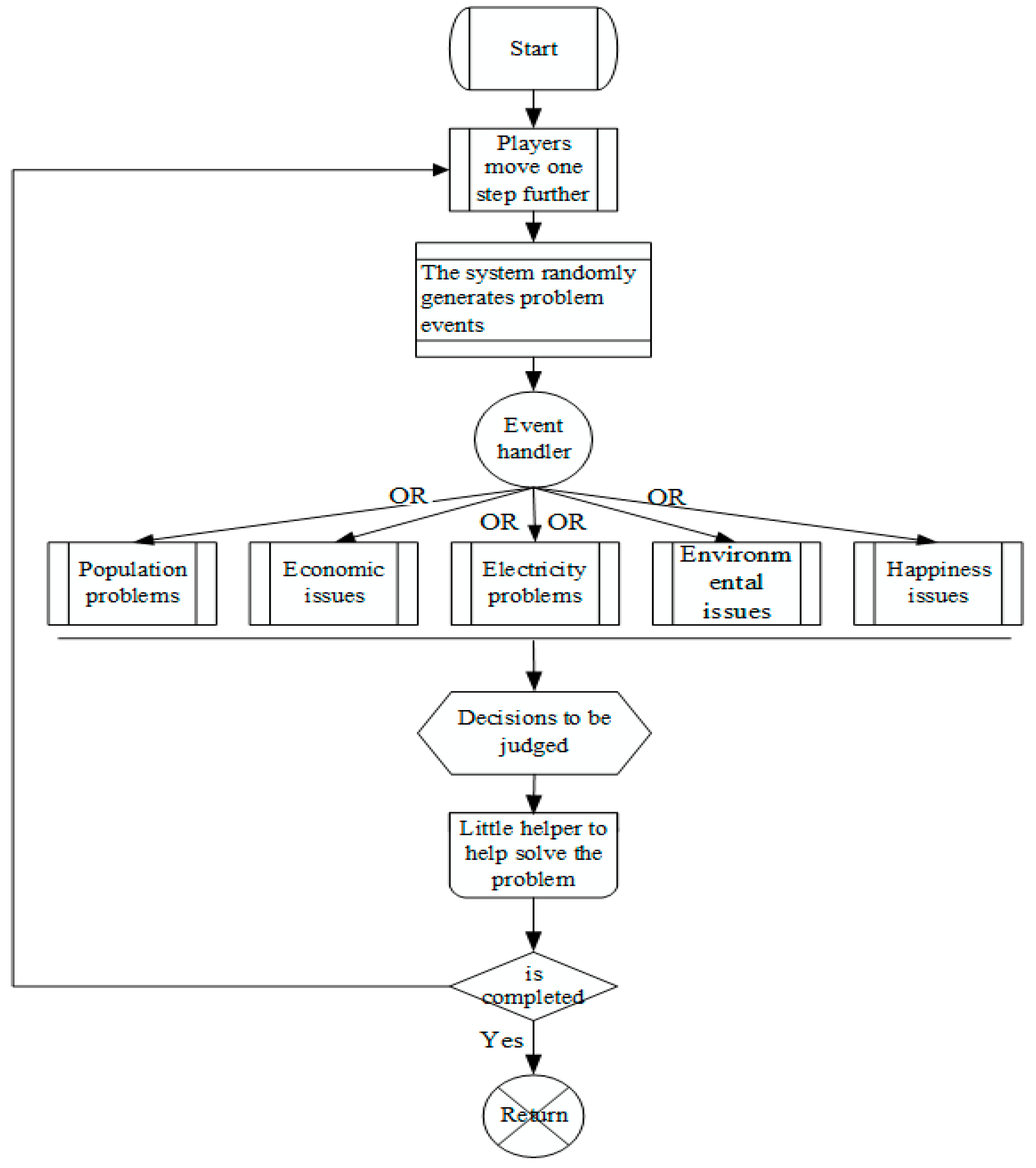
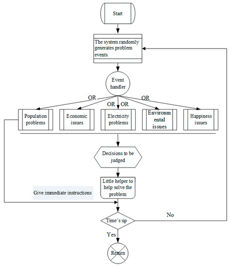
3.3. Environmental Simulation Real-Time Strategy Game Process
3.4. Research Structure
3.5. Operational Definition of Constructs
3.6. Subjects and Testing of the Samples
3.7. Learning Outcome Experimental Design
- Independent variables: Before the experiment, the experimental group and control group: (1) adopted traditional classroom teaching and learning; (2) used environmental education textbooks and handouts teaching for self-study; and (3) took an environmental education learning outcome test.
- Control variables: (1) For the same auxiliary learning resources, in the elective courses the two groups of students were already familiar with the environmental textbooks and handouts and interacted with teachers, teaching assistants, and students in the classroom; and (2) each of the two groups had one assistant to assist with problem-solving and consultation; (3) for the environmental education study, the experimental group adopted the gamification environmental education apps learning system to conduct interactive demonstration teaching and learning, while the control group was led by teachers to carry out textbooks, handouts, and teaching materials learning; and (4) for the same learning outcome assessment tool, the groups used the same environmental education learning outcome before and after the test.
- Dependent variables: The college students of the experimental group and control group took an environmental education learning outcome post-test, and the college students of the experimental group filled in the “gamification environmental education apps learning system satisfaction questionnaire”.
3.8. Quasi-Experimental Design and Research Tools
- (a)
- Environmental awareness and understanding of the environment—10 questions;
- (b)
- Environmental concept knowledge—10 questions;
- (c)
- Environmental values and attitudes—10 questions;
- (d)
- Environmental action skills—10 questions;
- (e)
- Environmental action experience—10 questions; for a total of 50 questions.
- (a)
- Use interface design—5 questions;
- (b)
- Use stability—5 questions;
- (c)
- Human-computer interaction—5 questions;
- (d)
- System teaching potential—5 questions;
- (e)
- System entertainment—10 questions; for a total of 30 questions.
4. Empirical Analysis and Results
4.1. Sample Descriptive Statistics
4.2. Measurement Model Analysis
4.3. Structural Model Analysis
4.4. Goodness of Fit and Indices of Structural Model
4.5. System Learning Outcome Analysis
4.6. Analysis of System Satisfaction Questionnaire Results
5. Conclusions and Suggestions
5.1. Discussion
5.2. Conclusions
5.3. Academic and Practical Implications
5.3.1. Academic Implications
5.3.2. Implications for Teaching Practice
5.4. Research Limitations and Suggestions for Future Research
Acknowledgments
Conflicts of Interest
References
- Ardoin, N.M.; DiGiano, M.; Bundy, J.; Chang, S.; Holthuis, N.; O’Connor, K. Using digital photography and journaling in evaluation of field-based environmental education programs. Stud. Educ. Eval. 2014, 41, 68–76. [Google Scholar] [CrossRef]
- Crohn, K.; Birnbaum, M. Environmental education evaluation: Time to reflect, time for change. Eval. Program Plan. 2010, 33, 155–158. [Google Scholar] [CrossRef] [PubMed]
- Zsóka, Á.; Szerényi, Z.M.; Széchy, A.; Kocsis, T. Greening due to environmental education? Environmental knowledge, attitudes, consumer behavior and everyday pro-environmental activities of Hungarian high school and university students. J. Clean. Prod. 2013, 48, 126–138. [Google Scholar] [CrossRef]
- Kopnina, H. Neoliberalism, pluralism and environmental education: The call for radical re-orientation. Environ. Dev. 2015, 15, 120–130. [Google Scholar] [CrossRef]
- Thomas, R.E.; Teel, T.L.; Bruyere, B.L. Seeking excellence for the land of paradise: Integrating cultural information into an environmental education program in a rural Hawai’ian community. Stud. Educ. Eval. 2014, 41, 58–67. [Google Scholar] [CrossRef]
- Clark, D.E.; Knapp, T.A.; White, N.E. Personal and Location-Specific Characteristics and Elderly Interstate Migration. Growth Chang. 1996, 27, 327–351. [Google Scholar] [CrossRef]
- Bansal, H.S.; Taylor, S.F.; St James, Y. “Migrating” to new service providers: Toward a unifying framework of consumers’ switching behaviors. J. Acad. Mark. Sci. 2005, 33, 96–115. [Google Scholar] [CrossRef]
- Moon, B. Paradigms in migration research: Exploring ‘moorings’ as a schema. Prog. Hum. Geogr. 1995, 19, 504–524. [Google Scholar] [CrossRef] [PubMed]
- Zhang, M.J. Using login data to monitor student involvement in a business simulation game. Int. J. Manag. Educ. 2015, 13, 154–162. [Google Scholar] [CrossRef]
- Anderson, K.S. Let the Games Begin: The Gaming Approach as an Alternative Paradigm in Nursing Education; North Carolina State University: Raleigh, NC, USA, 1998. [Google Scholar]
- Johnson, D.W.; Johnson, R.T. An educational psychology success story: Social interdependence theory and cooperative learning. Educ. Res. 2009, 38, 365–379. [Google Scholar] [CrossRef]
- Darban, M.; Kwak, D.-H.A.; Deng, S.L.; Srite, M.; Lee, S. Antecedents and consequences of perceived knowledge update in the context of an ERP simulation game: A multi-level perspective. Comput. Educ. 2016, 103, 87–98. [Google Scholar] [CrossRef]
- Loon, M.; Evans, J.; Kerridge, C. Learning with a strategic management simulation game: A case study. Int. J. Manag. Educ. 2015, 13, 227–236. [Google Scholar] [CrossRef]
- Hou, H.-T. Integrating cluster and sequential analysis to explore learners’ flow and behavioral patterns in a simulation game with situated-learning context for science courses: A video-based process exploration. Comput. Hum. Behav. 2015, 48, 424–435. [Google Scholar] [CrossRef]
- Prensky, M. Fun, play and games: What makes games engaging. Digit. Game-Based Learn. 2001, 5, 5–31. [Google Scholar]
- DeVries, D.L.; Edwards, K.J. Learning games and student teams: Their effects on classroom process. Am. Educ. Res. J. 1973, 10, 307–318. [Google Scholar] [CrossRef]
- Keller, J.M. Development and use of the ARCS model of instructional design. J. Instr. Dev. 1987, 10, 2–10. [Google Scholar] [CrossRef]
- Bonk, C.J.; King, K.S. Computer conferencing and collaborative writing tools: Starting a dialogue about student dialogue. In Proceedings of the First International Conference on Computer Support for Collaborative Learning, Bloomington, IN, USA, 17–20 October 1995. [Google Scholar]
- Ravenstein, E.G. The laws of migration. J. Stat. Soc. Lond. 1885, 48, 167–235. [Google Scholar] [CrossRef]
- Davis, F.D. Perceived usefulness, perceived ease of use, and user acceptance of information technology. MIS Q. 1989, 13, 319–340. [Google Scholar] [CrossRef]
- Ahn, T.; Ryu, S.; Han, I. The impact of Web quality and playfulness on user acceptance of online retailing. Inf. Manag. 2007, 44, 263–275. [Google Scholar] [CrossRef]
- Moon, J.-W.; Kim, Y.-G. Extending the TAM for a World-Wide-Web context. Inf. Manag. 2001, 38, 217–230. [Google Scholar] [CrossRef]
- Venkatesh, V.; Bala, H. Technology acceptance model 3 and a research agenda on interventions. Decis. Sci. 2008, 39, 273–315. [Google Scholar] [CrossRef]
- Chow, M.; Herold, D.K.; Choo, T.-M.; Chan, K. Extending the technology acceptance model to explore the intention to use Second Life for enhancing healthcare education. Comput. Educ. 2012, 59, 1136–1144. [Google Scholar] [CrossRef]
- Kim, D.J.; Ferrin, D.L.; Rao, H.R. A trust-based consumer decision-making model in electronic commerce: The role of trust, perceived risk, and their antecedents. Decis. Support Syst. 2008, 44, 544–564. [Google Scholar] [CrossRef]
- Lee, M.-C. Explaining and predicting users’ continuance intention toward e-learning: An extension of the expectation–confirmation model. Comput. Educ. 2010, 54, 506–516. [Google Scholar] [CrossRef]
- Nikou, S.A.; Economides, A.A. Mobile-based assessment: Investigating the factors that influence behavioral intention to use. Comput. Educ. 2017, 109, 56–73. [Google Scholar] [CrossRef]
- Teo, T.; Noyes, J. An assessment of the influence of perceived enjoyment and attitude on the intention to use technology among pre-service teachers: A structural equation modeling approach. Comput. Educ. 2011, 57, 1645–1653. [Google Scholar] [CrossRef]
- Yang, H.-H.; Su, C.-H. Learner Behaviour in a MOOC Practice-oriented Course: In Empirical Study Integrating TAM and TPB. Int. Rev. Res. Open Distrib. Learn. 2017. [Google Scholar] [CrossRef]
- Chen, P.-Y.; Hitt, L.M. Measuring switching costs and the determinants of customer retention in Internet-enabled businesses: A study of the online brokerage industry. Inf. Syst. Res. 2002, 13, 255–274. [Google Scholar] [CrossRef]
- Devaraj, S.; Fan, M.; Kohli, R. Antecedents of B2C channel satisfaction and preference: Validating e-commerce metrics. Inf. Syst. Res. 2002, 13, 316–333. [Google Scholar] [CrossRef]
- Wu, L.; Chen, J.-L. An extension of trust and TAM model with TPB in the initial adoption of on-line tax: An empirical study. Int. J. Hum-Comput. Stud. 2005, 62, 784–808. [Google Scholar] [CrossRef]
- Claes, F. A national customer satisfaction barometer: The Swedish experience. J. Mark. 1992, 56, 6–21. [Google Scholar]
- Ajzen, I. From Intentions to Actions: A Theory of Planned Behavior Action Control; Springer: New York, NY, USA, 1985; pp. 11–39. [Google Scholar]
- Ajzen, I. Attitude Structure and Behavior in AR Pratkanis, SJ Breckler, and AG Greenwald. Attitude Structure and Function; Erlbaum: Hillsdale, NJ, USA, 1989; pp. 241–274. [Google Scholar]
- Fishbein, M.; Ajzen, I. Belief, Attitude, Intention and Behavior: An Introduction to Theory and Research; Addison-Wesley: Reading, MA, USA, 1975. [Google Scholar]
- Hirschman, E.C.; Holbrook, M.B. Hedonic consumption: Emerging concepts, methods and propositions. J. Mark. 1982, 46, 92–101. [Google Scholar] [CrossRef]
- Sherry, J.F., Jr. A sociocultural analysis of a Midwestern American flea market. J. Consum. Res. 1990, 17, 13–30. [Google Scholar] [CrossRef]
- Scarpi, D. Hedonic and utilitarian behaviour in specialty shops. Mark. Rev. 2005, 5, 31–44. [Google Scholar] [CrossRef]
- Babin, B.J.; Darden, W.R.; Griffin, M. Work and/or fun: Measuring hedonic and utilitarian shopping value. J. Consum. Res. 1994, 20, 644–656. [Google Scholar] [CrossRef]
- Gopal, A.; Bostrom, R.P.; Chin, W.W. Applying adaptive structuration theory to investigate the process of group support systems use. J. Manag. Inf. Syst. 1992, 9, 45–69. [Google Scholar] [CrossRef]
- Daft, R.; Lengel, R. Information Richness: A New Approach to Managerial Behaviour and Organizational Design. Res. Organ. Behav. 1984, 6, 191–233. [Google Scholar]
- Engel, J.F.; Blackwell, R.D.; Miniard, P.W. Consumer Behavior Orlando: Fort Worth; Dryden Press: New York, NY, USA, 1993. [Google Scholar]
- Rice, R.E. Media appropriateness. Hum. Commun. Res. 1993, 19, 451–484. [Google Scholar] [CrossRef]
- Dennis, A.R.; Kinney, S.T. Testing media richness theory in the new media: The effects of cues, feedback, and task equivocality. Inf. Syst. Res. 1998, 9, 256–274. [Google Scholar] [CrossRef]
- Wang, W.; Hsieh, J.P.-A.; Song, B. Understanding user satisfaction with instant messaging: An empirical survey study. Int. J. Hum-Comput. Interact. 2012, 28, 153–162. [Google Scholar] [CrossRef]
- Sullivan, J. What are the functions of corporate home pages? J. World Bus. 1999, 34, 193–210. [Google Scholar] [CrossRef]
- Coyle, J.R.; Thorson, E. The effects of progressive levels of interactivity and vividness in web marketing sites. J. Advert. 2001, 30, 65–77. [Google Scholar] [CrossRef]
- Lee, E.S. A theory of migration. Demography 1966, 3, 47–57. [Google Scholar] [CrossRef]
- Ajzen, I.; Fishbein, M. Understanding Attitudes and Predicting Social Behaviour; Prentice-Hall: Upper Saddle River, NJ, USA, 1980. [Google Scholar]
- Taylor, S.; Todd, P.A. Understanding information technology usage: A test of competing models. Inf. Syst. Res. 1995, 6, 144–176. [Google Scholar] [CrossRef]
- Davis, F.D.; Bagozzi, R.P.; Warshaw, P.R. User acceptance of computer technology: A comparison of two theoretical models. Manag. Sci. 1989, 35, 982–1003. [Google Scholar] [CrossRef]
- Ho, C.-I.; Lee, Y.-L. The development of an e-travel service quality scale. Tour. Manag. 2007, 28, 1434–1449. [Google Scholar] [CrossRef]
- Parasuraman, A.; Zeithaml, V.A.; Malhotra, A. ES-QUAL: A multiple-item scale for assessing electronic service quality. J. Serv. Res. 2005, 7, 213–233. [Google Scholar] [CrossRef]
- Oliver, R.L.; Swan, J.E. Consumer perceptions of interpersonal equity and satisfaction in transactions: A field survey approach. J. Mark. 1989, 53, 21–35. [Google Scholar] [CrossRef]
- Chen, L.-D.; Tan, J. Technology Adaptation in E-commerce: Key Determinants of Virtual Stores Acceptance. Eur. Manag. J. 2004, 22, 74–86. [Google Scholar] [CrossRef]
- Cronbach, L.J. Coefficient alpha and the internal structure of tests. Psychometrika 1951, 16, 297–334. [Google Scholar] [CrossRef]
- Chin, W.W. The partial least squares approach to structural equation modeling. Mod. Methods bus. Res. 1998, 295, 295–336. [Google Scholar]
- Fornell, C.; Johnson, M.D.; Anderson, E.W.; Cha, J.; Bryant, B.E. The American customer satisfaction index: Nature, purpose, and findings. J. Mark. 1996, 60, 7–18. [Google Scholar] [CrossRef]
- Hock, C.; Ringle, C.M.; Sarstedt, M. Management of multi-purpose stadiums: Importance and performance measurement of service interfaces. Int. J. Serv. Technol. Manag. 2010, 14, 188–207. [Google Scholar] [CrossRef]
- Hulland, J. Use of partial least squares (PLS) in strategic management research: A review of four recent studies. Strateg. Manag. J. 1999, 20, 195–204. [Google Scholar] [CrossRef]
- Kristensen, K.; Martensen, A.; Gronholdt, L. Customer satisfaction measurement at post Denmark: Results of application of the European customer satisfaction index methodology. Total Qual. Manag. 2000, 11, 1007–1015. [Google Scholar] [CrossRef]
- Slack, N. The importance-performance matrix as a determinant of improvement priority. Int. J. Oper. Prod. Manag. 1994, 14, 59–75. [Google Scholar] [CrossRef]
- Völckner, F.; Sattler, H.; Hennig-Thurau, T.; Ringle, C.M. The role of parent brand quality for service brand extension success. J. Serv. Res. 2010, 13, 379–396. [Google Scholar] [CrossRef]
- Reinartz, W.; Haenlein, M.; Henseler, J. An empirical comparison of the efficacy of covariance-based and variance-based SEM. Int. J. Res. Mark. 2009, 26, 332–344. [Google Scholar] [CrossRef]
- Fornell, C.; Larcker, D.F. Structural equation models with unobservable variables and measurement error: Algebra and statistics. J. Mark. Res. 1981, 18, 382–388. [Google Scholar] [CrossRef]
- Segars, A.H.; Grover, V. Strategic information systems planning success: An investigation of the construct and its measurement. MIS Q. 1998, 22, 139–163. [Google Scholar] [CrossRef]
- Hair, J.F.; Ringle, C.M.; Sarstedt, M. PLS-SEM: Indeed a silver bullet. J. Mark. Theory Pract. 2011, 19, 139–152. [Google Scholar] [CrossRef]
- Rigdon, E.E. Rethinking partial least squares path modeling: In praise of simple methods. Long Range Plan. 2012, 45, 341–358. [Google Scholar] [CrossRef]
- Tenenhaus, M.; Amato, S.; Esposito Vinzi, V. A global goodness-of-fit index for PLS structural equation modelling. Proc. XLII SIS Sci. Meet. 2004, 1, 739–742. [Google Scholar]
- Cohen, J. Statistical Power Analysis for the Behavioral Sciences, 2nd ed.; Erlbaum Associates: Hillsdale, MI, USA, 1988. [Google Scholar]
- Geisser, S. A predictive approach to the random effect model. Biometrika 1974, 61, 101–107. [Google Scholar] [CrossRef]
- Stone, M. Cross-validatory choice and assessment of statistical predictions. J. R. Stat. Soc. Ser. B Methodol. 1974, 36, 111–147. [Google Scholar]
- Tenenhaus, M.; Vinzi, V.E.; Chatelin, Y.-M.; Lauro, C. PLS path modeling. Comput. Stat. Data Anal. 2005, 48, 159–205. [Google Scholar] [CrossRef]
- Wetzels, M.; Odekerken-Schröder, G.; Van Oppen, C. Using PLS path modeling for assessing hierarchical construct models: Guidelines and empirical illustration. MIS Q. 2009, 33, 177–195. [Google Scholar] [CrossRef]
- Chang, Y.-L.; Hou, H.-T.; Pan, C.-Y.; Sung, Y.-T.; Chang, K.-E. Apply an augmented reality in a mobile guidance to increase sense of place for heritage places. Educ. Technol. Soc. 2015, 18, 166–178. [Google Scholar]
- Ibáñez, M.-B.; Di-Serio, Á.; Villarán-Molina, D.; Delgado-Kloos, C. Augmented reality-based simulators as discovery learning tools: An empirical study. IEEE Trans. Educ. 2015, 58, 208–213. [Google Scholar] [CrossRef]
- Su, C.-H. The effects of students’ motivation, cognitive load and learning anxiety in gamification software engineering education: A structural equation modeling study. Multimedia Tools Appl. 2016, 75, 10013–10036. [Google Scholar] [CrossRef]
- Su, C. Designing and Developing a Novel Hybrid Adaptive Learning Path Recommendation System (ALPRS) for Gamification Mathematics Geometry Course. Eurasia J. Math. Sci. Technol. Educ. 2017, 13, 2275–2298. [Google Scholar] [CrossRef]
- Su, C.H.; Cheng, C.H. A mobile gamification learning system for improving the learning motivation and achievements. J. Comput. Assist. Learn. 2015, 31, 268–286. [Google Scholar] [CrossRef]
- Aldas-Manzano, J.; Ruiz-Mafe, C.; Sanz-Blas, S.; Lassala-Navarre, C. Internet banking loyalty: Evaluating the role of trust, satisfaction, perceived risk and frequency of use. Serv. Ind. J. 2011, 31, 1165–1190. [Google Scholar] [CrossRef]
- De Jong, G.F.; Fawcett, J.T. Motivations for migration: An assessment and a value-expectancy research model. In Migration Decision Making; Elsevier: London, UK, 1981. [Google Scholar]
- Engel, J.; Blackwell, R.; Miniard, P. Consumer Behavior; Fort Engel, J.F., Kollat, D.T., et Blackwelle, R.D., Eds.; Holt, Rinehart &Winston: New York, NY, USA, 1993. [Google Scholar]
- Ennew, C.T.; Banerjee, A.K.; Li, D. Managing word of mouth communication: Empirical evidence from India. Int. J. Bank Mark. 2000, 18, 75–83. [Google Scholar] [CrossRef]










| Connotation | Learning Objectives | Game Level Design Description | Competency Indices |
|---|---|---|---|
| (1) Environmental awareness and understanding of the environment | Cultivate students’ awareness of all kinds of environmental damage and pollution, as well as their appreciation and sensitivity to the natural environment and fabricated environment. | Experience environmental issues (such as floods, landslides, limited resources, nuclear pollution, and energy). | 1-1 Use sensory observation to explore things in the environment. 1-2 Inspire and appreciate the beauty of nature through physical sensory with animals, plants, and landscapes in the natural environment. |
| (2) Environmental concept knowledge | Teach students to understand the basic concepts of ecology, environmental issues, resource conservation and reuse, simple life, and ecological design. | Understand the connotation of living and international environmental issues and explore in-depth their impact on human society and development. | 2-1 Understand the natural environment around the life and basic ecological principles. |
| (3) Environmental values and attitudes | Promote the teaching of environmental ethics and cultivate students’ positive environmental attitude towards the survival and development of future generations. | Understand the interaction and interdependence relationship between people and the environment and respect the living value of all kinds of creatures in the environment. | 3-1 Love creatures through contact and avoid harming the biological growth of environmental conditions. 3-2 Have curiosity and think about the meaning and value of all things in the environment. |
| (4) Environmental action skills | Teach students to identify environmental issues, study environmental issues, assess possible solutions, analyze environmental actions, and take environmental action. | Use scientific methods to study feasible strategies for solving environmental problems and make good use of problem-solving strategies to solve environmental problems. | 4-1 Apply information and record collection methods to understand and recognize the environmental problems on campus and in residences and to propose concrete solutions to problems in the living environment. |
| (5) Environmental action experience | Integrate environmental action experiences into learning activities and develop students’ abilities to address problems in the living environment to give them a sense of belonging and participation in the community. | Propose solutions to problems of the living environment and draw up a plan of action on community environmental protection. | 5-1 Experience participating in community environmental protection or caring for vulnerable ethnic groups with parents or teachers. 5-2 Plan and implement individual and collective campus environmental activities. |
| Name | Category | Extra Point Effect | Instruction |
|---|---|---|---|
![]() | Population (Apartment) | Population +10 Economy −5 Electricity −3 Environment −4 | Apartment is a kind of aggregative house and refers to a pattern of complete living facilities. |
![]() | Business (Refinery) | Economy +5 Electricity −3 Environment −3 Happiness −3 | Refinery is a factory that processes refined petroleum products and separates the refined crude oil into multiple useful petroleum products. |
![]() | Business (Industrial area) | Population −3 Economy +12 Electricity −8 Environment −5 Happiness −5 | Industrial area refers to an area with abundant industrial facilities (especially shipbuilding, mining, steel, ceramics, and other heavy industries). |
![]() | Electricity (Wind power plant) | Economy −2 Electricity +3. Happiness +3 | Power plants that use wind to generate electricity are one type of renewable energy power plants. |
![]() | Electricity (Thermal power plant) | Economy −4 Electricity +2 Environment −3 happiness −5 | Thermal power plants are power plants that generate electricity by burning coal, natural gas, or oil. |
![]() | Electricity (Nuclear power generation) | Population −3 Economy −15 Electricity +15 Environment −12 Happiness −10 | Nuclear power uses controlled nuclear reactions to obtain energy for power, heat, and electricity. |
![]() | Environment (Metropolitan park) | Population +1 Economy −1 Environment +5 Happiness +5 | Provides recreational places for the public. The parks can refer to the following places. |
![]() | Happiness (Police and fire center) | Economy −5 Electricity −3 Environment −2 Happiness +3 | Police station means the police agency at the local government level. Fire station includes firefighting facilities with buildings for firefighters. |
![]() | Happiness (Hospital) | Economy −7 Electricity −6 Environment −4 Happiness +10 | Hospitals are institutions that provide medical and recuperation services to people who suffer serious psychological or physiological illnesses. |
| Construct | Potential Variables | Operational Definition | Question | Reference Source |
|---|---|---|---|---|
| Push | Perceptual usefulness (PU) | Users believe that using a system can increase the subjective perception of their effectiveness. | PE1 I think the functions are easy to operate. | [52] |
| PE2 I find it easy to use. | ||||
| PE3 It is easy after reading the instructions. | ||||
| Perceptual easiness (PE) | Users recognize that technology is easy to use and are more confident about self-efficacy and self-control. | PU1 It can let me get a great deal of useful information. | ||
| PU2 It will improve my learning outcome. | ||||
| PU3 It is helpful to me. | ||||
| Service quality (SQ) | Understand how customers feel and evaluate customer service. | SQ1 I pay attention to the easiness of operation and use. | [53,54] | |
| SQ2 I focus on the reaction time and speed during implementation. | ||||
| SQ3 I focus on operational reliability. | ||||
| SQ4 I focus on the stability of operation. | ||||
| Perceptual satisfaction (SA) | The higher the customer satisfaction is, the less switching behavior there will be. | SA1 The service provided makes you feel happy. | [55] | |
| SA2 The service is provided with a good attitude. | ||||
| SA3 The service provided makes you satisfied. | ||||
| SA4 The service provided is for full implementation of problems. | ||||
| Mooring | Subjective norms (SN) | A measure of a person’s behavior—that is, the expectations of family members or social pressure. | SN1 My family thinks that using an environmental education game can be fun online. | [51,56] |
| SN2 I do not like to let people know I use environmental education games. | ||||
| SN3 My friend thinks that using environmental education games can be fun online. | ||||
| Attitude of transformation (AT) | External behavior attitude presented during transformation. | AT1 I showed a good attitude during transformation. | ||
| AT2 I showed a satisfying attitude during transformation. | ||||
| AT3 I was happy during transformation. | ||||
| AT4 I was wise during transformation. | ||||
| Pull | Information richness (IR) | Information is a factor affecting customer spending behavior. | IR1 Overall, environmental education games are more diverse than my current information. | [7,56] |
| IR2 Overall, environmental education games feature richer information than my current information. | ||||
| IR3 Overall, environmental education games are funnier than my current information. | ||||
| Reputation and trust (RE) | Impact of reputation on consumer behavior is greater than advertising. | RE1 I feel satisfied towards the functions of the environmental education game. | [7] | |
| RE2 I feel content with the functions and services of the environmental education game. | ||||
| RE3 I agree with the functions and services of the environmental education game. | ||||
| RE4 I have recommended friends to use the environmental education game. | ||||
| Perceptual risk (PR) | Personal sales, even in the spread of new products, occupy an important position. | PR1 I am worried about spending much time collecting information. | ||
| PR2 I am worried about spending much time learning how to use it. | ||||
| PR3 I feel anxious about the use of environmental education games. | ||||
| PR4 I regret using the environmental education game. | ||||
| Switching intention (SI) | The use of the system is determined by the behavioral intentions and is affected by the personal attitudes and perceptual usefulness of technology. | SI1 In the next 3 months, I will want to abandon the current system and go play new environmental education games. | [7] | |
| SI2 In the next 3 months, I may abandon the current system and go play new environmental education games. | ||||
| SI3 In the next 3 months, I will certainly abandon the current system and go play new environmental education games. | ||||
| Switching behavior (SB) | Actual behavior during the switching process. | SB1 For me, it would be a good idea to switch to a new environmental education game. | ||
| SB2 For me, it would be useful to switch existing teaching materials with environmental education games. | ||||
| SB3 For me, it would be helpful to switch existing teaching materials with environmental education games. | ||||
| SB4 For me, it would be clever to switch existing teaching materials with environmental education games. |
| Groups | Before the Experiment | Experimental Variables | After the Experiment |
|---|---|---|---|
| Experimental group (N = 78) | O1 | X1 | O3, O5 |
| Control group (N = 78) | O2 | O4 |
| Constructs | Potential Variables | Questions | Factor Loading | T-Value | VIF | CR | AVE | Cronbach’s Alpha |
|---|---|---|---|---|---|---|---|---|
| Push | Perceptual easiness (PE) | PE1 | 0.93 | 12.721 | 1.63 | 0.95 | 0.86 | 0.93 |
| PE2 | 0.90 | 10.087 | ||||||
| PE3 | 0.86 | 11.341 | ||||||
| Perceptual usefulness (PU) | PU1 | 0.87 | 21.232 | 2.21 | ||||
| PU2 | 0.72 | 30.211 | ||||||
| PU3 | 0.76 | 25.786 | ||||||
| Service quality (SQ) | SQ1 | 0.86 | 24.875 | 2.11 | ||||
| SQ2 | 0.85 | 21.875 | ||||||
| SQ3 | 0.83 | 17.328 | ||||||
| SQ4 | 0.76 | 29.231 | ||||||
| Perceptual satisfaction (SA) | SA1 | 0.90 | 27.982 | 1.85 | ||||
| SA2 | 0.72 | 25.189 | ||||||
| SA3 | 0.71 | 29.234 | ||||||
| SA4 | 0.82 | 18.123 | ||||||
| Mooring | Subjective norms (SN) | SN1 | 0.90 | 29.234 | 1.92 | 0.92 | 0.76 | 0.94 |
| SN2 | 0.90 | 21.832 | ||||||
| SN3 | 0.86 | 28.345 | ||||||
| Attitude of switching (AT) | AT1 | 0.87 | 16.234 | 1.41 | ||||
| AT2 | 0.72 | 40.123 | ||||||
| AT3 | 0.76 | 30.231 | ||||||
| AT4 | 0.86 | 31.982 | ||||||
| Pull | Information richness (IR) | IR1 | 0.85 | 25.712 | 1.61 | 0.82 | 0.71 | 0.81 |
| IR2 | 0.83 | 24.234 | ||||||
| IR3 | 0.76 | 21.198 | ||||||
| Reputation and trust (RE) | RE1 | 0.90 | 17.291 | 1.71 | ||||
| RE2 | 0.90 | 29.297 | ||||||
| RE3 | 0.86 | 27.826 | ||||||
| RE4 | 0.87 | 25.197 | ||||||
| Perceptual risk (PR) | PR1 | 0.72 | 29.230 | 1.15 | ||||
| PR2 | 0.76 | 12.723 | ||||||
| PR3 | 0.86 | 10.219 | ||||||
| PR4 | 0.85 | 11.981 | ||||||
| Switching intention (SI) | SI1 | 0.83 | 21.123 | 1.81 | 0.82 | 0.78 | 0.78 | |
| SI2 | 0.76 | 30.871 | ||||||
| SI3 | 0.87 | 25.854 | ||||||
| Conversion behavior (SB) | SB1 | 0.72 | 24.810 | 1.90 | 0.85 | 0.77 | 0.79 | |
| SB2 | 0.71 | 21.812 | ||||||
| SB3 | 0.82 | 17.312 | ||||||
| SB4 | 0.76 | 29.980 |
| Mean | STD | Push | Mooring | Pull | SI | SB | |
|---|---|---|---|---|---|---|---|
| Push | 5.21 | 1.2 | 0.93 | ||||
| Mooring | 4.83 | 1.5 | 0.6 | 0.87 | |||
| Pull | 4.61 | 1.3 | 0.62 | 0.53 | 0.84 | ||
| SI | 4.93 | 1.1 | 0.55 | 0.45 | 0.66 | 0.88 | |
| SB | 4.74 | 1.3 | 0.49 | 0.46 | 0.65 | 0.58 | 0.88 |
| Push | Mooring | Pull | SI | SB | ||||
|---|---|---|---|---|---|---|---|---|
| Direct | Indirect | Direct | Indirect | Total Teaching Effect | ||||
| Push | -- | -- | -- | 0.231 | -- | -- | 0.084 | 0.084 |
| Mooring | -- | -- | -- | 0.262 | -- | -- | 0.096 | 0.096 |
| Pull | -- | -- | -- | 0.283 | -- | -- | 0.103 | 0.103 |
| SI | -- | -- | -- | -- | -- | 0.365 | -- | 0.365 |
| R2 | 0.321 | 0.574 | 0.413 | 0.552 | 0.626 | |||
| f2 | -- | -- | -- | 0.18 | 0.25 | |||
| Q2 | 0.13 | 0.15 | 0.17 | 0.25 | 0.48 | |||
| GoF | 0.51 | |||||||
| Control Group Pre-test (n = 78) | Experimental Group Pre-test (n = 78) | T Test | p-Value | |||
|---|---|---|---|---|---|---|
| Unit | M | SD | M | SD | ||
| 78 | 11.35 | 77 | 10.31 | −0.171 | 0.866 |
| 80 | 10.21 | 81 | 9.45 | −0.171 | 0.866 |
| 79 | 9.12 | 78 | 11.23 | 0.065 | 0.950 |
| 83 | 11.54 | 81 | 9.61 | 0.069 | 0.986 |
| 77 | 8.32 | 78 | 9.46 | 0.071 | 0.990 |
| The total scale | 79.4 | 10.108 | 79 | 10.012 | 0.018 | 0.885 |
| Unit | Control Group Post-test (n = 78) | Experimental Group Post-test (n = 78) | T Test | p-Value | ||
|---|---|---|---|---|---|---|
| M | SD | M | SD | |||
| 77 | 11.72 | 85 | 7.51 | −0.247 ** | 0.001 |
| 81 | 10.63 | 85 | 8.11 | −0.562 ** | 0.002 |
| 82 | 10.25 | 87 | 7.53 | −6.766 *** | 0.000 |
| 81 | 10.81 | 84 | 7.12 | −6.573 *** | 0.000 |
| 78 | 9.77 | 85 | 6.21 | −0.251 ** | 0.001 |
| The total scale | 79.8 | 10.636 | 85.2 | 7.296 | −9.121 *** | 0.000 |
| Unit | Source of Variation | Sum of Squares | Degree of Freedom | Mean Square | f Value | p-Value |
|---|---|---|---|---|---|---|
| Group error | 2.615 | 1 | 2.615 | 20.197 *** | 0.000 |
| 6.503 | 155 | 0.128 | ||||
| Group error | 3.239 | 1 | 3.239 | 28.170 *** | 0.000 |
| 5.530 | 155 | 0.189 | ||||
| Group error | 1.821 | 1 | 1.821 | 17.124 *** | 0.000 |
| 5.719 | 155 | 0.133 | ||||
| Group error | 3.413 | 1 | 3.413 | 28.125 *** | 0.000 |
| 5.320 | 155 | 0.145 | ||||
| Group error | 1.721 | 1 | 1.721 | 27.230 *** | 0.000 |
| 5.739 | 155 | 0.133 | ||||
| The total scale | Group error | 2.752 | 1 | 2.782 | 34.024 *** | 0.000 |
| 4.146 | 155 | 0.085 |
© 2018 by the author. Licensee MDPI, Basel, Switzerland. This article is an open access article distributed under the terms and conditions of the Creative Commons Attribution (CC BY) license (http://creativecommons.org/licenses/by/4.0/).
Share and Cite
Su, C.-H. Exploring Sustainability Environment Educational Design and Learning Effect Evaluation through Migration Theory: An Example of Environment Educational Serious Games. Sustainability 2018, 10, 3363. https://doi.org/10.3390/su10103363
Su C-H. Exploring Sustainability Environment Educational Design and Learning Effect Evaluation through Migration Theory: An Example of Environment Educational Serious Games. Sustainability. 2018; 10(10):3363. https://doi.org/10.3390/su10103363
Chicago/Turabian StyleSu, Chung-Ho. 2018. "Exploring Sustainability Environment Educational Design and Learning Effect Evaluation through Migration Theory: An Example of Environment Educational Serious Games" Sustainability 10, no. 10: 3363. https://doi.org/10.3390/su10103363
APA StyleSu, C.-H. (2018). Exploring Sustainability Environment Educational Design and Learning Effect Evaluation through Migration Theory: An Example of Environment Educational Serious Games. Sustainability, 10(10), 3363. https://doi.org/10.3390/su10103363









