Residual Dynamics of Chlorantraniliprole and Fludioxonil in Soil and Their Effects on the Microbiome
Abstract
1. Introduction
2. Materials and Methods
2.1. Experimental Soil Source and Experimental Design
2.2. CAP and FLU Analysis by HPLC-MS
2.3. Determination of Soil Enzyme Activities
2.4. Determination of Soil Microbial Counts
2.5. Soil DNA Extraction and Illumina MiSeq Sequencing
2.6. Processing of Sequencing Data
2.7. Data Analysis
3. Results
3.1. Residual Resolution Dynamics of CAP and FLU in Soil
3.2. Soil Enzyme Activities of CAP and FLU
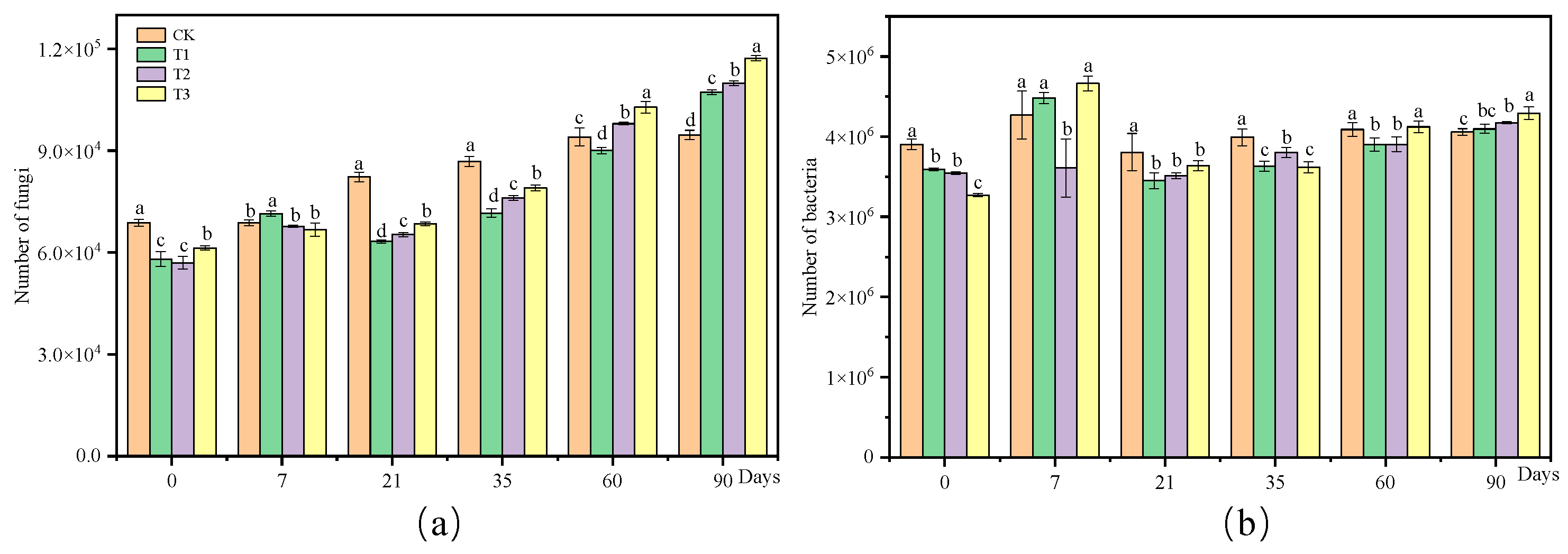
3.3. The Impact of CAP and FLU Treatments on the Number of Microorganisms
3.4. Impact of CAP and FLU on Soil Microbial Communities in Corn Rhizosphere
3.5. Impact of CAP and FLU on the Composition of Soil Microbial Community in Corn Rhizosphere
3.6. Interactions between Bacteria and Fungi in Soil Microbial Communities under Pesticide Treatments
4. Discussion
4.1. FLU Reduces the Residual Effectiveness of Its Compounded Agent
4.2. The Number of Soil Microbiota Is Changed by Pesticide
4.3. Soil Enzyme Activity Is Closely Linked to Soil Microorganism Populations
4.4. Mortierella Is Likely to Cause Pesticide Degradation
5. Conclusions
Supplementary Materials
Author Contributions
Funding
Institutional Review Board Statement
Informed Consent Statement
Data Availability Statement
Conflicts of Interest
References
- Pizzutti, I.R.; de Kok, A.; Zanella, R.; Adaime, M.B.; Hiemstra, M.; Wickert, C.; Prestes, O.D. Method validation for the analysis of 169 pesticides in soya grain, without clean up, by liquid chromatography-tandem mass spectrometry using positive and negative electrospray ionization. J. Chromatogr. A 2007, 1142, 123–136. [Google Scholar] [CrossRef] [PubMed]
- Lahm, G.P.; Stevenson, T.M.; Selby, T.P.; Freudenberger, J.H.; Cordova, D.; Flexner, L.; Bellin, C.A.; Dubas, C.M.; Smith, B.K.; Hughes, K.A.; et al. Rynaxypyr: A new insecticidal anthranilic diamide that acts as a potent and selective ryanodine receptor activator. Bioorg. Med. Chem. Lett. 2007, 17, 6274–6279. [Google Scholar] [CrossRef] [PubMed]
- Wang, Y.-F.; Hao, F.-M.; Zhou, H.-H.; Chen, J.-B.; Su, H.-C.; Yang, F.; Cai, Y.-Y.; Li, G.-L.; Zhang, M.; Zhou, F. Exploring potential mechanisms of fludioxonil resistance in Fusarium oxysporum f. sp. melonis. J. Fungi 2022, 8, 839. [Google Scholar] [CrossRef] [PubMed]
- Wang, P.; Cui, J.C.; Duan, X.X. Composition, Seed Coating Agent Containing Fludioxonil, Prothioconazole and Chlorantraniliprole and Its Use. Chinese Patent CN201610767464.4, 25 January 2017. [Google Scholar]
- Ko, A.Y.; Abd El-Aty, A.M.; Jang, J.; Choi, J.H.; Rahman, M.M.; Kim, S.W.; Shin, H.-C.; Shim, J.-H. Detecting fludioxonil residues in brown rice and rice straw using gas chromatography-nitrogen phosphorus detector. J. Korean Soc. Appl. Biol. Chem. 2015, 58, 213–217. [Google Scholar] [CrossRef]
- Sahu, M.; Adak, T.; Patil, N.B.; Gowda, G.B.; Yadav, M.K.; Annamalai, M.; Golive, P.; Rath, P.C.; Jena, M. Dissipation of chlorantraniliprole in contrasting soils and its effect on soil microbes and enzymes. Ecotoxicol. Environ. Saf. 2019, 180, 288–294. [Google Scholar] [CrossRef] [PubMed]
- Nettles, R.; Watkins, J.; Ricks, K.; Boyer, M.; Licht, M.; Atwood, L.W.; Peoples, M.; Smith, R.G.; Mortensen, D.A.; Koide, R.T. Influence of pesticide seed treatments on rhizosphere fungal and bacterial communities and leaf fungal endophyte communities in maize and soybean. Appl. Soil Ecol. 2016, 102, 61–69. [Google Scholar] [CrossRef]
- Baird, R.E.; Nankam, C.; Moghaddam, P.F.; Pataky, J.K. Evaluation of seed treatments on shrunken-2 sweet corn. Plant Dis. 1994, 78, 817–821. [Google Scholar] [CrossRef]
- Wang, P.; Cao, J.; Mao, L.; Zhu, L.; Zhang, Y.; Zhang, L.; Jiang, H.; Zheng, Y.; Liu, X. Effect of H3PO4-modified biochar on the fate of atrazine and remediation of bacterial community in atrazine-contaminated soil. Sci. Total Environ. 2022, 851, 158278. [Google Scholar] [CrossRef] [PubMed]
- Xing, X.X.; Yu, X.; Zhang, Q.M.; LI, P.L. Degradation dynamics and residue distribution of the active ingredients of 6.25% metalaxyl-m·fludioxonil fsc in soybean plants and rhizosphere soi. Mod. Agrochem. 2022, 21, 27–33. (In Chinese) [Google Scholar]
- Zhang, J.Z.; Xu, C.X.; Shen, Y.; Gao, M.J.; Lu, L.N.; Lu, F.; Liu, X.J. Allied t oxicity and residual dynamics of procymidone and fludioxonil on gray mold of cucumber. Chin. J. Pestic. Sci. 2022, 24, 851–858. [Google Scholar]
- Luo, M.; Sihomchanh, B.; He, Q.; Tan, H.H.; Li, X.S.; Wu, H.Y. Control effect of prochloraz and fludioxonil mixture on tomato Fusarium wilt and residue detection. China Veg. 2022, 2, 76–81. [Google Scholar]
- Pimentel, D. Amounts of pesticides reaching target pests: Environmental impacts and ethics. J. Agric. Environ. Ethics 1995, 8, 17–29. [Google Scholar] [CrossRef]
- Zhang, W.; Xu, J.; Dong, F.; Liu, X.; Zhang, Y.; Wu, X.; Zheng, Y. Effect of tetraconazole application on the soil microbial community. Environ. Sci. Pollut. Res. 2014, 21, 8323–8332. [Google Scholar] [CrossRef]
- Kumar, A.; Nayak, A.K.; Shukla, A.K.; Panda, B.B.; Raja, R.; Shahid, M.; Tripathi, R.; Mohanty, S.; Rath, P.C. Microbial biomass and carbon mineralization in agricultural soils as affected by pesticide addition. Bull. Environ. Contam. Toxicol. 2012, 88, 538–542. [Google Scholar] [CrossRef]
- Satapute, P.; Kamble, M.V.; Adhikari, S.S.; Jogaiah, S. Influence of triazole pesticides on tillage soil microbial populations and metabolic changes. Sci. Total Environ. 2019, 651 Pt. 2, 2334–2344. [Google Scholar] [CrossRef]
- Chi, C.L. Effect of pesticides on soil microbial community. J. Environ. Sci. Health Part B 2010, 45, 348–359. [Google Scholar]
- Zhong, K.; Du, Y.Y.; Lu, S.Z. Effects of the herbicide mesotrione on soil enzyme activity and microbial communities. Ecotoxicol. Environ. Saf. 2018, 164, 571–578. [Google Scholar]
- Zornoza, R.; Guerrero, C.; Mataix-Solera, J.; Arcenegui, V.; García-Orenes, F.; Mataix-Beneyto, J. Assessing air-drying and rewetting pre-treatment effect on some soil enzyme activities under Mediterranean conditions. Soil Biol. Biochem. 2006, 38, 2125–2134. [Google Scholar] [CrossRef]
- Parelho, C.; Rodrigues, A.S.; Barreto, M.C.; Ferreira NG, C.; Garcia, P. Assessing microbial activities in metal contaminated agricultural volcanic soils-An integrative approach. Ecotoxicol. Environ. Saf. 2016, 242–249. [Google Scholar] [CrossRef]
- Zhang, C.; Zhou, T.; Zhu, L.; Du, Z.; Li, B.; Wang, J.; Wang, J.; Sun, Y. Using enzyme activities and soil microbial diversity to understand the effects of fluoxastrobin on microorganisms in fluvo-aquic soil. Sci. Total Environ. 2019, 666, 89–93. [Google Scholar] [CrossRef]
- Guan, S.Y. Soil Enzymes and Their Research Methods; China Agricultural Press: Beijing, China, 1986. [Google Scholar]
- Hussain, S.; Siddique, T.; Saleem, M.; Arshad, M.; Khalid, A. Impact of pesticides on soil microbial diversity, enzymes, and biochemical reactions. Adv. Agron. 2009, 102, 159–200. [Google Scholar]
- Pimentel, D.; Hepperly, P.; Hanson, J.; Douds, D.; Seidel, R. Environmental, energetic and economic comparisons of organic and conventional farming systems. Bioscience 2005, 55, 573–582. [Google Scholar] [CrossRef]
- Lea, E.J. Strains of the soil fungus Mortierella show different degradation potentials for the phenylurea herbicide diuron. Biodegradation 2013, 24, 765–774. [Google Scholar]
- Ryota, K. Biodegradability and biodegradation pathways of chlorinated cyclodiene insecticides by soil fungi. J. Pestic. Sci. 2018, 43, 314–320. [Google Scholar]
- Zuo, X.; Xu, W.; Wei, S.; Jiang, S.; Luo, Y.; Ling, M.; Zhang, K.; Gao, Y.; Wang, Z.; Hu, J.; et al. Aerobic denitrifying bacterial-fungal consortium mediating nitrate removal: Dynamics, network patterns and interactions. iScience 2023, 26, 106824. [Google Scholar] [CrossRef] [PubMed]
- Sun, Q.; Wu, H.L.; Chen, F.; Kang, J.H. Fungal community diversity and structure in rhizosphere soil of different crops in the arid zone of central ningxia. Microbiol. China 2019, 46, 2963–2972. [Google Scholar]
- Wang, Q.M. Effects of tea grey blight on the community structure of endophytic fungi in tea leaves. Acta Microbiol. Sin. 2021, 61, 2949–2961. [Google Scholar]
- Arnold, A.E.; Lutzoni, F. Diversity and host range of foliar fungal endophytes: Are tropical leaves biodiversity hotspots? Ecology 2007, 88, 541–549. [Google Scholar] [CrossRef]
- Wang, N.C. Effects of pesticide residues on bacterial community diversity and structure in typical greenhouse soils with increasing cultivation years in Northern China. Sci. Total Environ. 2020, 710, 136321. [Google Scholar] [CrossRef]






Disclaimer/Publisher’s Note: The statements, opinions and data contained in all publications are solely those of the individual author(s) and contributor(s) and not of MDPI and/or the editor(s). MDPI and/or the editor(s) disclaim responsibility for any injury to people or property resulting from any ideas, methods, instructions or products referred to in the content. |
© 2024 by the authors. Licensee MDPI, Basel, Switzerland. This article is an open access article distributed under the terms and conditions of the Creative Commons Attribution (CC BY) license (https://creativecommons.org/licenses/by/4.0/).
Share and Cite
Hao, N.; Zhang, H.; Jia, H.; Zhao, Y.; Li, J.; Feng, X.; Tang, B.; Zhao, B.; Liu, Y. Residual Dynamics of Chlorantraniliprole and Fludioxonil in Soil and Their Effects on the Microbiome. J. Xenobiot. 2025, 15, 4. https://doi.org/10.3390/jox15010004
Hao N, Zhang H, Jia H, Zhao Y, Li J, Feng X, Tang B, Zhao B, Liu Y. Residual Dynamics of Chlorantraniliprole and Fludioxonil in Soil and Their Effects on the Microbiome. Journal of Xenobiotics. 2025; 15(1):4. https://doi.org/10.3390/jox15010004
Chicago/Turabian StyleHao, Nan, Huimin Zhang, Hui Jia, Yuwei Zhao, Jiaqi Li, Xiaoxiao Feng, Bowen Tang, Bin Zhao, and Yingchao Liu. 2025. "Residual Dynamics of Chlorantraniliprole and Fludioxonil in Soil and Their Effects on the Microbiome" Journal of Xenobiotics 15, no. 1: 4. https://doi.org/10.3390/jox15010004
APA StyleHao, N., Zhang, H., Jia, H., Zhao, Y., Li, J., Feng, X., Tang, B., Zhao, B., & Liu, Y. (2025). Residual Dynamics of Chlorantraniliprole and Fludioxonil in Soil and Their Effects on the Microbiome. Journal of Xenobiotics, 15(1), 4. https://doi.org/10.3390/jox15010004
