Service Users’ Perspectives on the Implementation of a Psychoeducation Group for People on the Waiting List of a Specialist ADHD Service: A Pilot Study
Abstract
1. Introduction
2. Materials and Methods
2.1. Recruitment
2.2. Data Collection
- What do you know about psychoeducation as an intervention?
- How do you think you would benefit from being educated more thoroughly on your condition?
- What topics do you think should be included within a psychoeducation intervention?
- Is there anything else that anyone would like to discuss regarding the ADHD service or psychoeducation?
2.3. Data Analysis
- (1)
- Familiarising self with data: the transcript was read repeatedly to become immersed in the content.
- (2)
- Generating initial codes: important statements were highlighted, and the transcript re-read to confirm all key phrases had been selected.
- (3)
- Constructing themes: the key statements were colour coded, to represent initial sub-themes. Preliminary names were given, and the transcript reviewed to ensure all relevant statements had been included.
- (4)
- Reviewing themes: the homogeneity of each set of codes was considered and some statements were moved between themes until they were in the theme that best described the quote. Sub-themes were also combined to create larger themes.
- (5)
- Defining and naming themes: sub-theme and theme titles were reviewed to ensure they accurately represented the source data (codes), were sufficiently distinct from each other, and all spoke to the over-arching research question.
- (6)
- Producing the report: salient quotes for each theme were selected to aid their description and to provide rationale for subsequent practice recommendations.
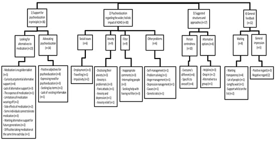
3. Results
3.1. Support for Psychoeducation in Principle
Participant 2—“…there’s a lot of people out there that medication certainly isn’t the answer. And if we can come up with something that works instead of medication, I think it’s wonderful”.
Participant 3—“I think it’s just at the minute it’s just about well, medication, but sometimes medication’s not just the answer”.
Participant 4—“I think it could compliment medication as well. I think there’s, I think there’s a need to say that there needs to be the choice to have, have them both together combined”.
Participant 4—“I think understanding it in a broad sense to begin with is helpful. I mean, when, when I had my assessment about less than 12 months ago now, you get a lot of information that is, like medical speak. And the assessment went quite quickly in the end, or seemed to go quite quickly, so having a baseline education of it would be useful but would just be a starting point”.
Participant 1—“For me, clearly more information will be great. Yeah, there’s a lot of misinformation out there there’s a lot of pseudoscience there’s a lot of things that I would like to know”.
3.2. Psychoeducation Regarding the Wider Holistic Impact of ADHD
Participant 3—“I won’t say the ADHD is the problem, it’s the underlying issues like the anxiety, the paranoia, the confidence”.
Participant 2—“I’ve had anxiety issues, since I was around 20, and I struggle I would say more with the anxiety, than the ADHD”.
Participant 1—“I have a full-time job, it’s really difficult”.
Participant 2—“I have a great difficulty travelling”.
Participant 1—“I would very much like, yeah, help on the [cognitive to verbal] filter”.
Participant 2—“Well I’ve gone through life, and you see it in the cartoon with the devil on one shoulder angel on the other. I’m sad to say that the devil wins every time. I’ve always been told all through life that I have no [cognitive to verbal] filter”.
Participant 1—“And just more mental health support, more group therapy, more thoughts on how to do anger management, how to manage yourself, even I’d take even like basic help with diet planning sometimes”.
Participant 3—“Whether you put action plans in, problem solving”.
Participant 5—“About managing the depression and the hyperactive side”.
Participant 3—“Learn how to self-manage things”.
3.3. Suggested Structure and Approaches
Participant 1—“Everyone’s different so what works for one person won’t work for another”.
Participant 4—“Like I want something that is specific, and it’s all very intense, an hour and a half session every week. However, it’s very very practical advice, you know, and it’s tailored to you, what my own process is like what my triggers are and what my strengths are really”.
Participant 3—“Maybe a drop in. Well, you know, you know that doesn’t cost a lot of money does it to have a drop-in centre”.
Participant 3—“Somebody on the phone once a week that can answer some of these questions”.
Participant 2—“Again making that a part of the service where, if someone is having a bit of a crisis time with things and they really do need to speak to someone that there is actually a number that somebody will speak to you”.
3.4. General Feedback That Could Inform Service Developments
Participant 4—“I want to be able to know what I’m actually going to be waiting for, and what choices there are for me to be on those waiting lists”.
Participant 1—“Yeah, I mean the transparency is, it’s just a blank point, basically I have no idea why I’m on the waiting list or what’s going to happen or what the programmes are or where it’s going”.
Participant 3—“But for the people that are waiting for medication. Maybe a group could be okay. Because then they’re not just getting ignored”.
Participant 3—“They are an amazing team, they’re trying to get, this is why you know people are here today. They are trying to, you know, do the best for the service users”.
4. Discussion
4.1. Recommendations for Practice
- A psycho-education group for people on the waiting list for a diagnostic appointment should be piloted.
- The content should include:
- ○
- a detailed explanation of the service that people can ultimately expect to receive;
- ○
- information regarding ADHD and the full breadth of its potential impact on individual’s functioning and quality of life;
- ○
- information about the most frequently encountered psychiatric comorbidities;
- ○
- low-level coping strategy enhancement
- Consideration should be given to augmenting the group intervention with some form of one-to-one telephone support, perhaps linked to periodic updates of people’s position on the waiting list.
- A further student service evaluation project should be devised to ascertain the impact of group psychoeducation for people waiting for specialist ADHD assessment and diagnosis. This should adopt a mixed methods approach to capture subjective and objective data.
4.2. Limitations
5. Conclusions
Author Contributions
Funding
Institutional Review Board Statement
Informed Consent Statement
Data Availability Statement
Acknowledgments
Conflicts of Interest
References
- Rasmussen, P.; Gillberg, C. Natural Outcome of ADHD with Developmental Coordination Disorder at Age 22 Years: A Controlled, Longitudinal, Community-Based Study. J. Am. Acad. Child Adolesc. Psychiatry 2000, 39, 1424–1431. [Google Scholar] [CrossRef]
- Sayal, K.; Prasad, V.; Daley, D.; Ford, T.; Coghill, D. ADHD in children and young people: Prevalence, care pathways, and service provision. Lancet Psychiatry 2018, 5, 175–186. [Google Scholar] [CrossRef]
- National Institute for Health and Care Excellence. Attention Deficit Hyperactivity Disorder: Diagnosis and Management of ADHD in Children, Young People and Adults. [NICE Guideline No. NG 87]. 2009. Available online: https://www.nice.org.uk/guidance/ng87 (accessed on 21 March 2023).
- Nimmo-Smith, V.; Merwood, A.; Hank, D.; Brandling, J.; Greenwood, R.; Skinner, L.; Law, S.; Patel, V.; Rai, D. Non-pharmacological interventions for adult ADHD: A systematic review. Psychol. Med. 2020, 50, 529–541. [Google Scholar] [CrossRef]
- Fullen, T.; Jones, S.L.; Emerson, L.M.; Adamou, M. Psychological treatments in adult ADHD: A systematic review. J. Psychopathol. Behav. Assess. 2020, 42, 500–518. [Google Scholar] [CrossRef]
- Scholz, L.; Werle, J.; Philipsen, A.; Schulze, M.; Collonges, J.; Gensichen, J. Effects and feasibility of psychological interventions to reduce inattention symptoms in adults with ADHD: A systematic review. J. Ment. Health 2020, 32, 307–320. [Google Scholar] [CrossRef]
- Salomone, S.; Fleming, G.R.; Shanahan, J.M.; Castorina, M.; Bramham, J.; O’Connell, R.G.; Robertson, I.H. The effects of a Self-Alert Training (SAT) program in adults with ADHD. Front. Hum. Neurosci. 2015, 9, 45. [Google Scholar] [CrossRef]
- Hirvikoski, T.; Lindström, T.; Carlsson, J.; Waaler, E.; Jokinen, J.; Bölte, S. Psychoeducational groups for adults with ADHD and their significant others (PEGASUS): A pragmatic multicenter and randomized controlled trial. Eur. Psychiatry 2017, 44, 141–152. [Google Scholar] [CrossRef]
- Vidal, R.; Bosch, R.; Nogueira, M.; Gómez-Barros, N.; Valero, S.; Palomar, G.; Corrales, M.; Richarte, V.; Mena, B.; Casas, M.; et al. Psychoeducation for adults with attention deficit hyperactivity disorder vs. cognitive behavioral group therapy: A randomized controlled pilot study. J. Nerv. Ment. Dis. 2013, 201, 894–900. [Google Scholar] [CrossRef]
- Hoxhaj, E.; Sadohara, C.; Borel, P.; D’Amelio, R.; Sobanski, E.; Müller, H.; Feige, B.; Matthies, S.; Philipsen, A. Mindfulness vs. psychoeducation in adult ADHD: A randomized controlled trial. Eur. Arch. Psychiatry Clin. Neurosci. 2018, 268, 321–335. [Google Scholar] [CrossRef]
- Bachmann, K.; Lam, A.P.; Sörös, P.; Kanat, M.; Hoxhaj, E.; Matthies, S.; Feige, B.; Müller, H.; Özyurt, J.; Thiel, C.M.; et al. Effects of mindfulness and psychoeducation on working memory in adult ADHD: A randomised, controlled fMRI study. Behav. Res. Ther. 2018, 106, 47–56. [Google Scholar] [CrossRef]
- Roughan, L.A.; Stafford, J. Demand and capacity in an ADHD team: Reducing the wait times for an ADHD assessment to 12 weeks. BMJ Open Qual. 2019, 8, e000653. [Google Scholar] [CrossRef]
- Marsh, P.; Glendenning, R. NHS Cambridgeshire Full Evaluation Toolkit; National Co-ordinating Centre for Research Capacity Development: London, UK, 2005; ISBN 0-9534954-3-4. [Google Scholar]
- Bowling, A. Research Methods in Health: Investigating Health and Health Services; McGraw-Hill Education: London, UK, 2014. [Google Scholar]
- Palinkas, L.A.; Horwitz, S.M.; Green, C.A.; Wisdom, J.P.; Duan, N.; Hoagwood, K. Purposeful sampling for qualitative data collection and analysis in mixed method implementation research. Adm. Policy Ment. Health Ment. Health Serv. Res. 2015, 42, 533–544. [Google Scholar] [CrossRef]
- Liamputtong, P. Focus Group Methodology: Principle and Practice; Sage Publications: London, UK, 2011. [Google Scholar]
- Zoom Video Communications, Inc. Zoom: Video Conferencing, Web Conferencing, Webinars, Screen Sharing. 2022. Available online: https://zoom.us/ (accessed on 21 March 2023).
- Microsoft Corporation. Microsoft Word. 2018. Available online: https://office.microsoft.com/word (accessed on 21 March 2023).
- Braun, V.; Clarke, V. Using thematic analysis in psychology. Qual. Res. Psychol. 2006, 3, 77–101. [Google Scholar] [CrossRef]
- Clark, M. Co-production in mental health care. Ment. Health Rev. J. 2015, 20, 213–219. [Google Scholar] [CrossRef]
- Schlander, M. Is NICE infallible? A qualitative study of its assessment of treatments for attention-deficit/hyperactivity disorder (ADHD). Curr. Med. Res. Opin. 2008, 24, 515–535. [Google Scholar] [CrossRef] [PubMed]
- Cortese, S.; Del Giovane, C.; Chamberlain, S.; Philipsen, A.; Young, S.; Bilbow, A.; Cipriani, A. Pharmacological and non-pharmacological interventions for adults with ADHD: Protocol for a systematic review and network meta-analysis. BMJ Open 2022, 12, e058102. [Google Scholar] [CrossRef]
- Chang, Z.; Ghirardi, L.; Quinn, P.D.; Asherson, P.; D’Onofrio, B.M.; Larsson, H. Risks and benefits of attention-deficit/hyperactivity disorder medication on behavioral and neuropsychiatric outcomes: A qualitative review of pharmacoepidemiology studies using linked prescription databases. Biol. Psychiatry 2019, 86, 335–343. [Google Scholar] [CrossRef]
- Frieden, T.R. Evidence for health decision making—Beyond randomized, controlled trials. N. Engl. J. Med. 2017, 377, 465–475. [Google Scholar] [CrossRef]
- Strohmeier, C.W.; Rosenfield, B.; DiTomasso, R.A.; Ramsay, J.R. Assessment of the relationship between self-reported cognitive distortions and adult ADHD, anxiety, depression, and hopelessness. Psychiatry Res. 2016, 238, 153–158. [Google Scholar] [CrossRef]
- Grogan, K.; Gormley, C.I.; Rooney, B.; Whelan, R.; Kiiski, H.; Naughton, M.; Bramham, J. Differential diagnosis and comorbidity of ADHD and anxiety in adults. Br. J. Clin. Psychol. 2018, 57, 99–115. [Google Scholar] [CrossRef]
- Quenneville, A.F.; Kalogeropoulou, E.; Nicastro, R.; Weibel, S.; Chanut, F.; Perroud, N. Anxiety disorders in adult ADHD: A frequent comorbidity and a risk factor for externalizing problems. Psychiatry Res. 2022, 310, 114423. [Google Scholar] [CrossRef]
- Anker, E.; Ogrim, G.; Heir, T. Verbal working memory and processing speed: Correlations with the severity of attention deficit and emotional dysregulation in adult ADHD. J. Neuropsychol. 2022, 16, 211–235. [Google Scholar] [CrossRef]
- Corbisiero, S.; Mörstedt, B.; Bitto, H.; Stieglitz, R.D. Emotional dysregulation in adults with attention-deficit/hyperactivity disorder–validity, predictability, severity, and comorbidity. J. Clin. Psychol. 2017, 73, 99–112. [Google Scholar] [CrossRef]
- Stern, A.; Maeir, A. Validating the measurement of executive functions in an occupational context for adults with attention deficit hyperactivity disorder. Am. J. Occup. Ther. 2014, 68, 719–728. [Google Scholar] [CrossRef]
- Patel, P.C.; Rietveld, C.A.; Verheul, I. Attention deficit hyperactivity disorder (ADHD) and earnings in later-life self-employment. Entrep. Theory Pract. 2021, 45, 43–63. [Google Scholar] [CrossRef]
- Wigal, T.; Brams, M.; Gasior, M.; Gao, J.; Squires, L.; Giblin, J. Randomized, double-blind, placebo-controlled, crossover study of the efficacy and safety of lisdexamfetamine dimesylate in adults with attention-deficit/hyperactivity disorder: Novel findings using a simulated adult workplace environment design. Behav. Brain Funct. 2010, 6, 34. [Google Scholar] [CrossRef]
- Küpper, T.; Haavik, J.; Drexler, H.; Ramos-Quiroga, J.A.; Wermelskirchen, D.; Prutz, C.; Schauble, B. The negative impact of attention-deficit/hyperactivity disorder on occupational health in adults and adolescents. Int. Arch. Occup. Environ. Health 2012, 85, 837–847. [Google Scholar] [CrossRef]
- Byrne, A.L.; Baldwin, A.; Harvey, C. Whose centre is it anyway? Defining person-centred care in nursing: An integrative review. PLoS ONE 2020, 15, e0229923. [Google Scholar] [CrossRef]
- Chiocchi, J.; Lamph, G.; Slevin, P.; Fisher-Smith, D.; Sampson, M. Can a carer (peer) led psychoeducation programme improve mental health carers well-being, reduce burden and enrich empowerment: A service evaluation study. J. Ment. Health Train. Educ. Pract. 2019, 14, 131–140. [Google Scholar] [CrossRef]
- Biggs, K.; Hind, D.; Gossage-Worrall, R.; Sprange, K.; White, D.; Wright, J.; Chatters, R.; Berry, K.; Papaioannou, D.; Bradburn, M.; et al. Challenges in the design, planning and implementation of trials evaluating group interventions. Trials 2020, 21, 116. [Google Scholar] [CrossRef]
- Borek, A.J.; Abraham, C. How do Small Groups Promote Behaviour Change? An Integrative Conceptual Review of Explanatory Mechanisms. Appl. Psychol. Health Well-Being 2018, 10, 30–61. [Google Scholar] [CrossRef] [PubMed]
- Lopriore, S.; LeCouteur, A.; Ekberg, S.; Ekberg, K. Delivering healthcare at a distance: Exploring the organisation of calls to a health helpline. Int. J. Med. Inform. 2017, 104, 45–55. [Google Scholar] [CrossRef] [PubMed]
- Fehily, C.; Latter, J.; Bartlem, K.; Wiggers, J.; Bradley, T.; Rissel, C.; Reakes, K.; Reid, K.; Browning, E.; Bowman, J. Awareness and use of telephone-based behaviour change support services among clients of a community mental health service. Aust. N. Z. J. Public Health 2020, 44, 482–488. [Google Scholar] [CrossRef]
- Punton, G.; Dodd, A.L.; McNeill, A. “You”re on the waiting list’: An interpretive phenomenological analysis of young adults’ experiences of waiting lists within mental health services in the UK. PLoS ONE 2022, 17, e0265542. [Google Scholar] [CrossRef] [PubMed]
- Price, A.; Janssens, A.; Dunn-Morua, S.; Eke, H.; Asherson, P.; Lloyd, T.; Ford, T. Seven steps to mapping health service provision: Lessons learned from mapping services for adults with Attention-Deficit/Hyperactivity Disorder (ADHD) in the UK. BMC Health Serv. Res. 2019, 19, 468. [Google Scholar] [CrossRef] [PubMed]
- Bonati, M.; Cartabia, M.; Zanetti, M. Waiting times for diagnosis of attention-deficit hyperactivity disorder in children and adolescents referred to Italian ADHD centers must be reduced. BMC Health Serv. Res. 2019, 19, 673. [Google Scholar] [CrossRef]
- Nadi, A.; Shojaee, J.; Abedi, G.; Siamian, H.; Abedini, E.; Rostami, F. Patients’ Expectations and Perceptions of Service Quality in the Selected Hospitals. Med. Arch. 2016, 70, 135–139. [Google Scholar] [CrossRef]

Disclaimer/Publisher’s Note: The statements, opinions and data contained in all publications are solely those of the individual author(s) and contributor(s) and not of MDPI and/or the editor(s). MDPI and/or the editor(s) disclaim responsibility for any injury to people or property resulting from any ideas, methods, instructions or products referred to in the content. |
© 2023 by the authors. Licensee MDPI, Basel, Switzerland. This article is an open access article distributed under the terms and conditions of the Creative Commons Attribution (CC BY) license (https://creativecommons.org/licenses/by/4.0/).
Share and Cite
Gore, B.; Omoni, F.; Babiker, J.; Painter, J. Service Users’ Perspectives on the Implementation of a Psychoeducation Group for People on the Waiting List of a Specialist ADHD Service: A Pilot Study. Nurs. Rep. 2023, 13, 659-669. https://doi.org/10.3390/nursrep13020058
Gore B, Omoni F, Babiker J, Painter J. Service Users’ Perspectives on the Implementation of a Psychoeducation Group for People on the Waiting List of a Specialist ADHD Service: A Pilot Study. Nursing Reports. 2023; 13(2):659-669. https://doi.org/10.3390/nursrep13020058
Chicago/Turabian StyleGore, Bethany, Frederick Omoni, Jemma Babiker, and Jon Painter. 2023. "Service Users’ Perspectives on the Implementation of a Psychoeducation Group for People on the Waiting List of a Specialist ADHD Service: A Pilot Study" Nursing Reports 13, no. 2: 659-669. https://doi.org/10.3390/nursrep13020058
APA StyleGore, B., Omoni, F., Babiker, J., & Painter, J. (2023). Service Users’ Perspectives on the Implementation of a Psychoeducation Group for People on the Waiting List of a Specialist ADHD Service: A Pilot Study. Nursing Reports, 13(2), 659-669. https://doi.org/10.3390/nursrep13020058

