Abstract
Background: Acute myeloid leukemia (AML) with CBFB::MYH11 fusion and myeloid/lymphoid neoplasms with eosinophilia and tyrosine kinase gene fusions (MLN-TK) are genetically defined and typically mutually exclusive entities. Case Presentation: We report a unique case of de novo AML harboring two clonal, transcriptionally active class-defining fusions: CBFB::MYH11 and GOLGA4::PDGFRB. A 61-year-old woman presented with leukocytosis with neutrophilia, eosinophilia, and monocytosis; circulating blasts; and a markedly hypercellular marrow. Cytogenetic analysis revealed inv(16)(p13.1q22) and t(3;5)(p21;q32) in all 20 metaphases, and RNA sequencing confirmed expression of both CBFB::MYH11 and GOLGA4::PDGFRB fusions. In addition, an oncogenic WT1 frameshift variant was identified. Hematopathologic findings were largely consistent with AML with CBFB::MYH11 fusion but exhibited features reminiscent of PDGFRB-rearranged MLN-TK. The patient achieved complete remission following the standard 7 + 3 induction chemotherapy regimen for AML with gemtuzumab ozogamicin. Conclusions: This case illustrates the diagnostic challenges posed by concomitant class-defining alterations in hematologic neoplasms and underscores the importance of integrated genomic assessment.
1. Introduction
Acute myeloid leukemia (AML) is an aggressive hematologic neoplasm caused by the clonal expansion of immature myeloid precursors. Genetic alterations are central to AML pathogenesis and underpin both disease classification and prognostication [1,2,3]. Core-binding factor AML (CBF-AML) represents a favorable-risk group driven by either RUNX1::RUNX1T1 or CBFB::MYH11 fusions. Disruption of the CBF transcription factor complex impairs hematopoietic maturation and promotes leukemogenesis [4]. In cases harboring CBFB::MYH11, the fusion protein exerts a dominant-negative effect on wild-type CBFB, thereby dysregulating the transcription of RUNX1 target genes [5].
In parallel, current classification schemes recognize myeloid/lymphoid neoplasm with eosinophilia and tyrosine kinase gene fusions (MLN-TK) as a distinct entity. These neoplasms are driven by constitutive activation of tyrosine kinases, including PDGFRA, PDGFRB, FGFR1, and JAK2, among others [2,3], resulting in dysregulated signaling and proliferation. Clinically, they typically present as chronic myeloid neoplasms with eosinophilia but may manifest directly in blast phase with ≥20% blasts. The introduction of tyrosine kinase inhibitors (TKIs) has markedly improved outcomes in these patients [6].
The coexistence of two class-defining oncogenic drivers, particularly gene fusions, within the same hematologic neoplasm is exceedingly rare [7]. To our knowledge, there have been no prior reports of concomitant CBF-AML and MLN-TK-defining fusions in hematologic neoplasms. Herein, we describe a case of de novo AML harboring concomitant CBFB::MYH11 and GOLGA4::PDGFRB fusions within a single cytogenetic clone. The patient presented with features consistent with AML harboring a CBFB::MYH11 fusion yet demonstrated additional atypical hematopathologic findings reminiscent of MLN-TK. Cytogenetic and RNA sequencing analyses confirmed that both fusions were transcriptionally active and present in the same clone.
2. Materials and Methods
Genomic testing was performed in a CLIA-certified, CAP-accredited clinical laboratory (Department of Laboratory Medicine and Pathology, Mayo Clinic, Rochester, MN, USA). Cytogenetic studies included chromosome analysis (karyotyping), interphase FISH, and sequential metaphase FISH. For chromosome analysis, the bone marrow specimen was placed in unstimulated suspension culture (Chang Medium BMC; Fujifilm, Santa Ana, CA, USA) for 24 and 48 h at 37 °C and 5% CO2. Cultured cells were harvested using automated or manual methods [8]. Slides were prepared using a CDS-5 Cytogenetic Drying Chamber (Thermotron, Holland, MI, USA), dried at 65 °C overnight, stained by the GTL method, and scanned on the Metafer AutoCapt slide-scanning system (version 4.4.130; MetaSystems, Altlussheim, Germany) using an Axio Imager 2 microscope (ZEISS, Oberkochen, Germany). Subsequently, metaphases were analyzed using the MetaSystems Ikaros software (version 6.3.15.2).
For interphase FISH, slides were prepared from a direct harvest of the bone marrow specimen without culture. Clinically validated probes targeting common genetic alterations in AML (dual-fusion probes for RUNX1/RUNX1T1, PML/RARA, CBFB/MYH11 and a break-apart probe for KMT2A) and MLN-TK (a tricolor-fusion probe for FIP1L1/CHIC2/PDGFRA and break-apart probes for PDGFRB, FGFR1, JAK2, ABL1, FLT3) were applied. The probes were developed in-house or obtained from Abbott (Abbott Park, IL, USA) or Agilent (Santa Clara, CA, USA). Denaturation was performed using a ThermoBrite system (Abbott, Abbott Park, IL, USA) at 75 °C for 5 min. Slides were then incubated in a humidified chamber at 37 °C for approximately 4–8 h to allow hybridization. Post-hybridization washes were performed manually or using the VIP2000 system (Abbott, Abbott Park, IL, USA) to remove excess probe. Slides were counterstained with 10 µL of 10% DAPI and coverslipped. Automated image acquisition was performed using the MetaSystems Metafer MetaCyte software (version 4.4.130) and a ZEISS Axio Imager 2 fluorescence microscope, followed by manual scoring using the MetaCyte software. Alternatively, slides were reviewed and scored manually using a DM6 B fluorescence microscope (Leica, Wetzlar, Germany). FISH scores and images were stored using the MetaSystems Neon software (version 1.4.146).
For sequential metaphase FISH, a metaphase previously analyzed by karyotyping was selected, and the corresponding GTL-stained slide was destained using NP-40, ethanol, and formaldehyde. The slide then underwent denaturation, hybridization, and DAPI counterstaining as described above. The targeted metaphase was then manually analyzed using a Leica DM6 B fluorescence microscope.
A 50-gene targeted RNA sequencing panel was also performed [9]. RNA was extracted from the bone marrow specimen using the Maxwell® RSC simplyRNA Blood kit (Promega, Madison, WI, USA), converted to double-stranded cDNA, and purified. Sequencing library was prepared using the KAPA HyperPrep kit (Roche, Basel, Switzerland). Target enrichment was performed with xGen capture probes (Integrated DNA Technologies, Coralville, IA, USA) targeting the coding exons of the 50-gene panel. Paired-end sequencing was carried out on a NovaSeq 6000 instrument (Illumina, San Diego, CA, USA) with the goal of 20 million reads per sample. Fusion detection used a consensus-based approach (MetaFusion) [10] that integrated results from three fusion callers: Arriba [11], STAR-Fusion [12], and MAP-RSeq [13].
3. Case Presentation
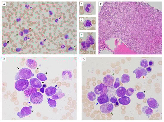
A 61-year-old woman presented to the emergency department with a three-week history of coughing, nausea, vomiting, weakness, and fatigue. Complete blood count (CBC) revealed leukocytosis (32.3 × 109/L, reference: 3.4–9.6 × 109/L), normocytic anemia (hemoglobin: 8.4 g/dL, reference: 11.6–15.0 g/dL; mean corpuscular volume: 97.3 fL, reference: 78.2–97.9 fL), and thrombocytopenia (77 × 109/L, reference: 157–371 × 109/L). Review of the peripheral blood smear (Figure 1A–D) further showed neutrophilia, eosinophilia, monocytosis, and circulating blasts and promonocytes (blast equivalents, 8% in total; Figure 1A). Subsets of neutrophils (Figure 1B), eosinophils (Figure 1C,D), and monocytes were observed with atypical morphology. Bone marrow core biopsy (Figure 1E) and aspirate smears (Figure 1F,G) demonstrated a markedly hypercellular marrow (>95%) with a marked increase in neutrophilic, eosinophilic, and monocytic elements. Myeloid maturation was left-shifted with increased blasts and promonocytes (31% in total; Figure 1E). Erythroid precursors were significantly reduced and showed occasional dyspoiesis. Megakaryocytes were reduced and showed no significant atypia. Detailed CBC data and bone marrow findings at AML diagnosis are provided in the Supplementary Materials.
Figure 1.
Peripheral blood smears (A–D), bone marrow core biopsy (E), and bone marrow aspirate smears (F,G) from the patient. (A) Peripheral blood smear at 500× magnification, showing circulating blast (black arrow) and monoblast/promonocyte (red arrow), monocytosis, morphologically atypical eosinophils (hypo or uneven cytoplasmic granulation, nuclear hyperlobulation; green arrows), and neutrophils with dysgranulopoiesis (cytoplasmic hypogranulation, nuclear hypolobation; purple arrows). (B–D) Peripheral blood smears at 1000× magnification, showing a hypogranular and hypolobated neutrophil (panel B), a morphologically atypical eosinophil with uneven cytoplasmic granulation, cytoplasmic vacuoles, and nuclear hyperlobulation (panel C), and an atypical mature myeloid cell with somewhat scant cytoplasmic eosinophilic and basophilic granules of unclear lineage, likely an abnormal eosinophil (panel D). (E) Bone marrow core biopsy at 100× magnification, showing markedly hypercellular marrow with increased myelomonocytic and eosinophilic elements with left-shifted maturation. (F,G) Bone marrow aspirate smears at 1000× magnification, showing blasts (black arrows) and a promonocyte (red arrow in panel G), increased maturing monocytes (panel G), mature eosinophils with atypical morphology (cellular enlargement, hyper- and hypo-lobated nuclei, uneven cytoplasmic granulation; green arrows), and abnormal eosinophil precursors with large purple cytoplasmic granules (blue arrows).
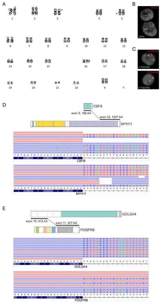
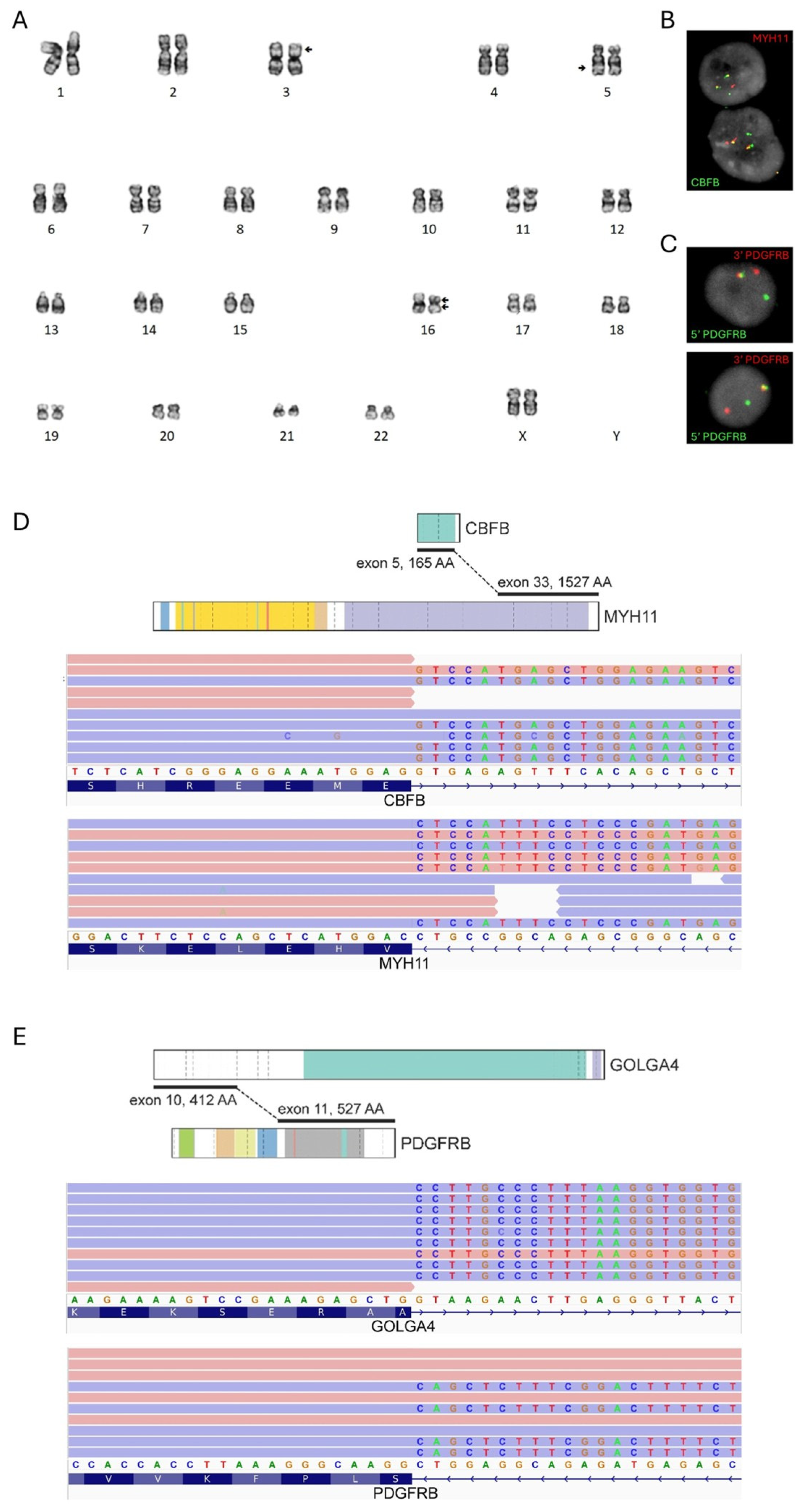
The patient had no known history of myelodysplastic syndrome (MDS) or myeloproliferative neoplasm (MPN). In addition, CBC results from approximately 1 year and 3.5 years prior to AML presentation were unremarkable, altogether supporting a diagnosis most consistent with de novo AML. Diagnostic bone marrow chromosome analysis revealed inv(16)(p13.1q22) in all 20 metaphases (Figure 2A), and CBFB::MYH11 fusion was confirmed by a dual-fusion FISH probeset (71% of 200 nuclei, normal threshold: <4%; Figure 2B). Intriguingly, all 20 metaphases from the chromosome study also harbored a concomitant t(3;5)(p21;q32) (Figure 2A). Break-apart FISH testing of PDGFRB (at 5q32) was abnormal, showing 5′ and 3′ signal separation in 84% of 100 nuclei (normal threshold: <15%; Figure 2C). Sequential metaphase FISH analysis localized the 5′ PDGFRB locus to 3p21, consistent with the identified 3;5 translocation and suggestive of a functional PDGFRB rearrangement. Targeted RNA sequencing detected CBFB::MYH11 and additionally identified GOLGA4::PDGFRB, confirming the presence of two transcriptionally active oncogenic fusions (Figure 2D,E). A myeloid next-generation sequencing panel additionally detected an oncogenic WT1 frameshift variant, NM_024426.2:c.934_938dup, p.Ala314Glyfs*69, at 43% variant allele frequency. No additional oncogenic alterations were identified.
Figure 2.
Diagnostic genetic studies. (A) Unstimulated bone marrow chromosome analysis demonstrated a 46,XX,t(3;5)(p21;q32),inv(16)(p13.1q22) karyotype in all 20 metaphases. Arrows: rearrangements. (B) Dual-fusion FISH confirmed CBFB::MYH11 fusion (signal pattern: 1 red, 1 green, 2 fusion) in 71% of nuclei. The two fusion signals correspond to CBFB::MYH11 and the reciprocal MYH11::CBFB fusion; the single red and green signals denote intact MYH11 and CBFB, respectively. (C) Break-apart FISH revealed 5′ and 3′-PDGFRB separation (signal pattern: 1 red, 1 green, 1 fusion) in 84% of nuclei. The fusion signal corresponds to the intact PDGFRB; the single red and green signals represent separated 3′-end and 5′-end of PDGFRB, respectively. (D,E) RNA sequencing confirmed that both CBFB::MYH11 (panel D) and GOLGA4::PDGFRB (panel E) were transcriptionally active. Fusion schematics were generated using ProteinPaint [14].
The patient underwent induction chemotherapy with seven days of cytarabine and three days of idarubicin (“7 + 3”), along with a single dose of gemtuzumab ozogamicin. She also received one dose of intrathecal cytarabine for central nervous system prophylaxis. Twenty-three days following the conclusion of induction, she achieved complete remission with negative minimal residual disease (MRD) by flow cytometry. Concurrent real-time quantitative reverse transcription PCR (qRT-PCR) demonstrated near- deep molecular remission, with CBFB::MYH11 transcript detected at 3 per 10,000 ABL1 copies (0.03%).
4. Discussion
Despite harboring a PDGFRB fusion, our patient’s presentation was most consistent with de novo AML with CBFB::MYH11. Key observations included increased blasts with monocytic differentiation, increased eosinophils and eosinophil precursors in the bone marrow, as well as eosinophil precursors with abnormally large dark purple cytoplasmic granules. There was no prior history of MDS, MPN, eosinophilia, or monocytosis. In contrast, in patients with PDGFRB-rearranged MLN-TK, eosinophilia and monocytosis are frequent (50–80% and 30–90%, respectively), with only about 15% present initially in blast phase [6]. Nonetheless, this case showed several features unusual for AML with CBFB::MYH11 but reminiscent of PDGFRB-rearranged MLN-TK. These included peripheral eosinophilia at presentation, eosinophils with atypical morphology, neutrophils with dysgranulopoiesis, and mature myeloid cells of unclear lineage with scant cytoplasmic eosinophilic and basophilic granules.
GOLGA4 (also known as golgin-245 and p230) encodes golgin subfamily A member 4, a coiled-coil protein that associates with the trans-Golgi network and supports retrograde membrane traffic to the Golgi. It also facilitates centralized Golgi positioning; when golgin-245 is depleted, Golgi elements disperse into “mini stacks” at the cell periphery [15]. Moreover, golgin-245 contributes to stress-induced autophagosome biogenesis [16]. Mouse and human data indicate that GOLGA4 is highly expressed in hematopoietic cells [17], potentially enabling robust expression of the GOLGA4::PDGFRB fusion. In our patient, the fusion protein removed the extracellular ligand-binding domain of PDGFRB while preserving the tyrosine kinase domain (Figure 2E), consistent with the typical structure of oncogenic fusions involving PDGFRB [18]. The GOLGA4::PDGFRB fusion has previously been documented in two patients, both with MPN with eosinophilia, a phenotype that would likely be classified as MLN-TK under current frameworks. Both patients were responsive to TKI (imatinib) therapy [19].
It is exceptionally rare for two class-defining fusions to co-occur in hematological neoplasms [7], and this CBFB::MYH11 and PDGFRB fusion combination has not been described in acute leukemia. In previously reported cases with dual class-defining oncogenic drivers, one alteration is often subclonal, reflecting the emergence of secondary events during disease evolution; an example of this is a recently described subclonal STRN3::PDGFRB fusion in an NPM1-mutated AML [20]. Among fusions reported to co-occur with CBFB::MYH11, BCR::ABL1 is the most frequently documented, although only a few cases exist [5,7,21,22,23,24]. Most of these represent chronic myeloid leukemia (CML) progressing to blast phase, with BCR::ABL1 preceding CBFB::MYH11. Rare cases of de novo AML in which CBFB::MYH11 precedes BCR::ABL1 or both occur simultaneously have also been described, and these cases are generally associated with an aggressive clinical course [5,21]. Our analyses showed no clear evidence of subclonal CBFB::MYH11 or GOLGA4::PDGFRB fusion populations. Analysis of 96 available metaphases revealed both abnormalities co-occurred in 87 metaphases, while the remaining nine metaphases were apparently normal. To directly demonstrate that both fusions were present in the same cell population, we performed sequential FISH on a metaphase karyotyped as harboring both inv(16)(p13.1q22) and t(3;5)(p21q32). Using a PDGFRB break-apart probeset, we observed 5′- and 3′-PDGFRB signal separation, thereby confirming that the CBFB::MYH11 fusion [from inv(16)] and the PDGFRB rearrangement [from t(3;5)] occurred within the same cytogenetic clone. While we cannot rule out one abnormality arising before the other, the combined clinical and genetic picture suggests that this neoplasm is most consistent with AML with CBFB::MYH11, albeit with morphologic features likely influenced by the concomitant GOLGA4::PDGFRB fusion.
In a study of 8226 patients with myeloid or lymphoid leukemia, only 25 (0.3%) harbored dual gene fusions [7]. When dual fusions are identified, they often follow a cooperative model of leukemogenesis: a Class I alteration producing constitutive kinase activation (e.g., BCR::ABL1) paired with a Class II alteration that disrupts hematopoietic differentiation (e.g., CBFB::MYH11 or RUNX1::RUNX1T1). This combination satisfies the two-hit hypothesis, combining proliferative signaling with a maturation block [25]. In addition to the dual fusions, our patient had an oncogenic WT1 frameshift variant. The mechanism of WT1 loss-of-function variants in oncogenesis remains incompletely understood but is thought to involve, at least in part, epigenetic dysregulation [26]. The WT1 variant may contribute to unfavorable risk, given its association with poor prognosis in AML [27], although its impact in the context of concomitant class-defining fusions remains unclear.
Lastly, the PDGFRB fusion may suggest potential sensitivity to TKIs, e.g., imatinib, which are highly effective in MLN-TK. Because this patient’s presentation was most consistent with AML with CBFB::MYH11, initial treatment followed established AML induction protocols without TKI administration, and the patient had achieved complete remission and MRD negativity by flow cytometry following induction. While initial AML-directed induction therapy achieved complete remission, the coexisting PDGFRB fusion may inform consideration of future salvage or maintenance approaches (should they become necessary). At relapse, a genetic re-evaluation would be necessary to assess clonal evolution and identify actionable targets. If the PDGFRB fusion is present at relapse, TKI may be considered as part of the cytoreduction therapy prior to allogeneic hematopoietic stem cell transplant (as recommended by the European LeukemiaNet for relapsed AML patients [1]). Alternatively, if transplant is not feasible, TKI may be considered for disease control. Nonetheless, it is critically important to point out that the role of TKI in improving outcomes in dual-fusion hematologic neoplasms remains speculative and uncertain; the current evidence consists only of isolated case reports describing favorable responses when TKIs were added during induction (e.g., [21]), and caution should be exercised on the generalizability of these reports.
5. Conclusions
Taken together, this case illustrates the diagnostic complexity that arises when two typically mutually exclusive, class-defining oncogenic drivers coexist, seemingly within the same clone. It emphasizes the importance of integrating clinical, hematopathologic, and genetic information to fully characterize such cases, which may show overlapping phenotypes that can blur diagnostic boundaries.
Supplementary Materials
The following supporting information can be downloaded at: https://www.mdpi.com/article/10.3390/hematolrep18020024/s1, Detailed CBC data and bone marrow findings of the patient at AML diagnosis.
Author Contributions
Conceptualization: Q.D. and C.J.Z.M.; Data curation: Q.D., N.E.L., C.J.A. and R.M.O.; Investigation: Q.D., N.E.L., C.J.A., R.M.O., P.T.G., R.P.K., R.H., D.S.V. and C.J.Z.M.; Supervision: C.J.Z.M.; Writing—original draft: Q.D. and C.J.Z.M.; Writing—review and editing: Q.D., N.E.L. and C.J.Z.M. All authors have read and agreed to the published version of the manuscript.
Funding
This work was supported by the Department of Laboratory Medicine and Pathology, Mayo Clinic.
Institutional Review Board Statement
This study was conducted under a protocol approved by the Mayo Clinic Institutional Review Board (Protocol No. 25-007649, approved on 10 September 2025).
Informed Consent Statement
The Mayo Clinic Institutional Review Board approved a waiver of informed consent for this study.
Data Availability Statement
All data supporting the findings of this case report are included within the article.
Acknowledgments
The authors thank the staff in the Department of Laboratory Medicine and Pathology, Mayo Clinic (Rochester, MN and Phoenix, AZ), for generating the data used in this study.
Conflicts of Interest
The authors declare no conflicts of interest.
References
- Döhner, H.; Wei, A.H.; Appelbaum, F.R.; Craddock, C.; DiNardo, C.D.; Dombret, H.; Ebert, B.L.; Fenaux, P.; Godley, L.A.; Hasserjian, R.P.; et al. Diagnosis and management of AML in adults: 2022 recommendations from an international expert panel on behalf of the ELN. Blood 2022, 140, 1345–1377. [Google Scholar] [CrossRef]
- Khoury, J.D.; Solary, E.; Abla, O.; Akkari, Y.; Alaggio, R.; Apperley, J.F.; Bejar, R.; Berti, E.; Busque, L.; Chan, J.K.C.; et al. The 5th edition of the World Health Organization Classification of Haematolymphoid Tumours: Myeloid and Histiocytic/Dendritic Neoplasms. Leukemia 2022, 36, 1703–1719. [Google Scholar] [CrossRef]
- Arber, D.A.; Orazi, A.; Hasserjian, R.P.; Borowitz, M.J.; Calvo, K.R.; Kvasnicka, H.M.; Wang, S.A.; Bagg, A.; Barbui, T.; Branford, S.; et al. International Consensus Classification of Myeloid Neoplasms and Acute Leukemias: Integrating morphologic, clinical, and genomic data. Blood 2022, 140, 1200–1228. [Google Scholar] [CrossRef] [PubMed]
- Pulikkan, J.A.; Castilla, L.H. Preleukemia and Leukemia-Initiating Cell Activity in inv(16) Acute Myeloid Leukemia. Front. Oncol. 2018, 8, 129. [Google Scholar] [CrossRef]
- Salem, A.; Loghavi, S.; Tang, G.; Huh, Y.O.; Jabbour, E.J.; Kantarjian, H.; Wang, W.; Hu, S.; Luthra, R.; Medeiros, L.J.; et al. Myeloid neoplasms with concurrent BCR-ABL1 and CBFB rearrangements: A series of 10 cases of a clinically aggressive neoplasm. Am. J. Hematol. 2017, 92, 520–528. [Google Scholar] [CrossRef] [PubMed]
- Reiter, A.; Metzgeroth, G.; Cross, N.C.P. How I diagnose and treat myeloid/lymphoid neoplasms with tyrosine kinase gene fusions. Blood 2025, 145, 1758–1768. [Google Scholar] [CrossRef] [PubMed]
- Chen, X.; Wang, F.; Wang, T.; Zhang, Y.; Ma, X.; Yuan, L.; Teng, W.; Guo, L.; Liu, M.; Liu, M.; et al. The incidence, genetic characteristics, and prognosis of leukemia with concurrent pathogenic fusion genes: A series of 25 cases from a large cohort of leukemia patients. Cancer Gene Ther. 2020, 27, 89–97. [Google Scholar] [CrossRef]
- Saxe, D.F.; May, K.M.; Priest, J.H. General cell culture principles and fibroblast culture. In The AGT Cytogenetics Laboratory Manual; John Wiley & Sons, Inc.: Hoboken, NJ, USA, 2017; pp. 119–172. [Google Scholar]
- Artymiuk, C.J.; Tandale, P.; Sosa, C.; He, R.; Viswanatha, D.S. Clinical Validation of a Targeted RNA Sequencing Panel for Gene Fusions and Select Relative Gene Expression in Hematologic Malignancies. J. Mol. Diagn. 2025, 27, S51. [Google Scholar]
- Apostolides, M.; Jiang, Y.; Husić, M.; Siddaway, R.; Hawkins, C.; Turinsky, A.L.; Brudno, M.; Ramani, A.K. MetaFusion: A high-confidence metacaller for filtering and prioritizing RNA-seq gene fusion candidates. Bioinformatics 2021, 37, 3144–3151. [Google Scholar] [CrossRef]
- Uhrig, S.; Ellermann, J.; Walther, T.; Burkhardt, P.; Fröhlich, M.; Hutter, B.; Toprak, U.H.; Neumann, O.; Stenzinger, A.; Scholl, C.; et al. Accurate and efficient detection of gene fusions from RNA sequencing data. Genome Res. 2021, 31, 448–460. [Google Scholar] [CrossRef]
- Haas, B.; Dobin, A.; Stransky, N.; Li, B.; Yang, X.; Tickle, T.; Bankapur, A.; Ganote, C.; Doak, T.; Pochet, N.; et al. STAR-Fusion: Fast and Accurate Fusion Transcript Detection from RNA-Seq. bioRxiv 2017. [Google Scholar] [CrossRef]
- Kalari, K.R.; Nair, A.A.; Bhavsar, J.D.; O’Brien, D.R.; Davila, J.I.; Bockol, M.A.; Nie, J.; Tang, X.; Baheti, S.; Doughty, J.B.; et al. MAP-RSeq: Mayo Analysis Pipeline for RNA sequencing. BMC Bioinform. 2014, 15, 224. [Google Scholar] [CrossRef]
- Zhou, X.; Edmonson, M.N.; Wilkinson, M.R.; Patel, A.; Wu, G.; Liu, Y.; Li, Y.; Zhang, Z.; Rusch, M.C.; Parker, M.; et al. Exploring genomic alteration in pediatric cancer using ProteinPaint. Nat. Genet. 2016, 48, 4–6. [Google Scholar] [CrossRef]
- Yoshino, A.; Setty, S.R.; Poynton, C.; Whiteman, E.L.; Saint-Pol, A.; Burd, C.G.; Johannes, L.; Holzbaur, E.L.; Koval, M.; McCaffery, J.M.; et al. tGolgin-1 (p230, golgin-245) modulates Shiga-toxin transport to the Golgi and Golgi motility towards the microtubule-organizing centre. J. Cell Sci. 2005, 118, 2279–2293. [Google Scholar] [CrossRef]
- Sohda, M.; Misumi, Y.; Ogata, S.; Sakisaka, S.; Hirose, S.; Ikehara, Y.; Oda, K. Trans-Golgi protein p230/golgin-245 is involved in phagophore formation. Biochem. Biophys. Res. Commun. 2015, 456, 275–281. [Google Scholar] [CrossRef]
- Choi, J.; Baldwin, T.M.; Wong, M.; Bolden, J.E.; Fairfax, K.A.; Lucas, E.C.; Cole, R.; Biben, C.; Morgan, C.; Ramsay, K.A.; et al. Haemopedia RNA-seq: A database of gene expression during haematopoiesis in mice and humans. Nucleic Acids Res. 2019, 47, D780–D785. [Google Scholar] [CrossRef]
- Appiah-Kubi, K.; Lan, T.; Wang, Y.; Qian, H.; Wu, M.; Yao, X.; Wu, Y.; Chen, Y. Platelet-derived growth factor receptors (PDGFRs) fusion genes involvement in hematological malignancies. Crit. Rev. Oncol. Hematol. 2017, 109, 20–34. [Google Scholar] [CrossRef] [PubMed]
- Hidalgo-Curtis, C.; Apperley, J.F.; Stark, A.; Jeng, M.; Gotlib, J.; Chase, A.; Cross, N.C.; Grand, F.H. Fusion of PDGFRB to two distinct loci at 3p21 and a third at 12q13 in imatinib-responsive myeloproliferative neoplasms. Br. J. Haematol. 2010, 148, 268–273. [Google Scholar] [CrossRef] [PubMed]
- Wang, Z.; Liu, T.; Liu, W.; Gao, X.; Wan, L.; Qiu, S.; Song, Y.; Gu, R.; Tian, Z.; Wang, M.; et al. A novel subclonal rearrangement of the STRN3::PDGFRB gene in de novo acute myeloid leukemia with NPM1 mutation and its leukemogenic effects. Cancer Gene Ther. 2023, 30, 1471–1484. [Google Scholar] [CrossRef] [PubMed]
- Salter, B.; Ge, S.; Tam, A.; Demczuk, S.; Butcher, D.; McCready, E.; Khalaf, D. Concurrent BCR-ABL1 and core binding factor beta rearrangement in de novo acute myeloid leukemia: A case report and review of literature. EJHaem 2024, 5, 607–615. [Google Scholar] [CrossRef]
- Sethapati, V.R.; Jabr, R.; Shune, L.; El Atrouni, W.; Gonzales, P.R.; Cui, W.; Golem, S. De Novo Acute Myeloid Leukemia with Combined CBFB-MYH11 and BCR-ABL1 Gene Rearrangements: A Case Report and Review of Literature. Case Rep. Hematol. 2020, 2020, 8822670. [Google Scholar] [CrossRef]
- Han, E.; Lee, H.; Kim, M.; Kim, Y.; Han, K.; Lee, S.E.; Kim, H.J.; Kim, D.W. Characteristics of hematologic malignancies with coexisting t(9;22) and inv(16) chromosomal abnormalities. Blood Res. 2014, 49, 22–28. [Google Scholar] [CrossRef]
- Zhang, Y.; Reid, J.; Jeyakumar, D.; Semenova, K.; Kiran, N.; Lee, L.; Fleishman, A.; Rezk, S.; Zhao, X.; Quintero-Rivera, F. Unfavorable disease progression in patients with chronic myeloid leukemia and concurrent t(6;9) translocation (DEK::NUP214 fusion) or inversion 16 (CBFB::MYH11 fusion). Cancer Genet. 2025, 298–299, 20–26. [Google Scholar] [CrossRef] [PubMed]
- Conway O’Brien, E.; Prideaux, S.; Chevassut, T. The epigenetic landscape of acute myeloid leukemia. Adv. Hematol. 2014, 2014, 103175. [Google Scholar] [CrossRef] [PubMed]
- Rampal, R.; Figueroa, M.E. Wilms tumor 1 mutations in the pathogenesis of acute myeloid leukemia. Haematologica 2016, 101, 672–679. [Google Scholar] [CrossRef] [PubMed]
- Ugale, P.R.; Achrekar, A.R.; Biswas, S.; Joshi, S.; Terse, V.; Shetty, D.L.; Jindal, N.; Tembhare, P.; Mirgh, S.; Shetty, A.; et al. Prognostic Significance of Wilms’ Tumor 1 Gene Mutations in Acute Myeloid Leukemia: Risk Stratification and Survival Outcomes. Blood 2024, 144, 1550. [Google Scholar] [CrossRef]
Disclaimer/Publisher’s Note: The statements, opinions and data contained in all publications are solely those of the individual author(s) and contributor(s) and not of MDPI and/or the editor(s). MDPI and/or the editor(s) disclaim responsibility for any injury to people or property resulting from any ideas, methods, instructions or products referred to in the content. |
© 2026 by the authors. Licensee MDPI, Basel, Switzerland. This article is an open access article distributed under the terms and conditions of the Creative Commons Attribution (CC BY) license.

