Characterization of the Rhizobiome of the Yellow Pitcher Plant (Sarracenia flava) in Wild and Restored Habitats of Virginia
Abstract
1. Introduction
2. Materials and Methods
2.1. Sample Collection
2.2. DNA Extraction and Sequencing Analysis
2.3. Data Analysis for Taxonomic and Functional Metagenome Annotation
2.4. Selection of Comparative Rhizobiome Shotgun Metagenomes
2.5. Statistical Analyses
3. Results
3.1. Soil Characteristics
3.2. Quality of Sequencing Data
3.3. Archaea and Eukaryota in Rhizobiome of S. flava Habitats
3.4. Bacterial Community Composition in S. flava Habitats
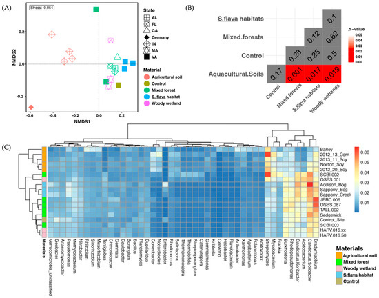
3.5. Comparison of Microbial Rhizosphere Communities Among S. flava and Other Selected Habitats
3.6. Functional Annotation of the S. flava Rhizobiome Sequences


4. Discussion
4.1. Rhizobacterial Features Across Habitats
4.2. Comparison of Rhizosphere Microbes in S. flava Habitats and Other Soil Types
4.3. ABC Transporters to Process Environmental Information
5. Conclusions
Supplementary Materials
Author Contributions
Funding
Institutional Review Board Statement
Informed Consent Statement
Data Availability Statement
Acknowledgments
Conflicts of Interest
References
- McPherson, S.; Schnell, D.E. Sarraceniaceae of North America; Redfern Natural History Productions: Poole, UK, 2011; p. 807. [Google Scholar]
- Prankevicius, A.B.; Cameron, D.M. Bacterial dinitrogen fixation in the leaf of the northern pitcher plant (Sarracenia purpurea). Can. J. Bot. 1991, 69, 2296–2298. [Google Scholar] [CrossRef]
- Kneitel, J.M.; Miller, T.E. Resource and Top-Predator Regulation in the Pitcher Plant (Sarracenia purpurea) Inquiline Community. Ecology 2002, 83, 680–688. [Google Scholar] [CrossRef]
- Trzcinski, M.K.; Walde, S.J.; Taylor, P.D.; Persson, L. Stability of Pitcher-Plant Microfaunal Populations Depends on Food Web Structure. Oikos 2005, 110, 146–154. [Google Scholar] [CrossRef]
- Gotelli, N.J.; Ellison, A.M. Food-Web Models Predict Species Abundances in Response to Habitat Change. PLoS Biol. 2006, 4, e324. [Google Scholar] [CrossRef] [PubMed]
- Krieger, J.R.; Kourtev, P.S. Bacterial diversity in three distinct sub-habitats within the pitchers of the northern pitcher plant, Sarracenia purpurea. FEMS Microbiol. Ecol. 2012, 79, 555–567. [Google Scholar] [CrossRef] [PubMed][Green Version]
- Heil, J.A.; Wolock, C.J.; Pierce, N.E.; Pringle, A.; Bittleston, L.S. Sarracenia pitcher plant-associated microbial communities differ primarily by host species across a longitudinal gradient. Environ. Microbiol. 2022, 24, 3500–3516. [Google Scholar] [CrossRef]
- Yourstone, S.M.; Weinstein, I.; Ademski, E.; Shank, E.A.; Stasulli, N.M. Selective Bacterial Community Enrichment between the Pitcher Plants Sarracenia minor and Sarracenia flava. Microbiol. Spectr. 2021, 9, e0069621. [Google Scholar] [CrossRef] [PubMed]
- Freedman, Z.B.; McGrew, A.; Baiser, B.; Besson, M.; Gravel, D.; Poisot, T.; Record, S.; Trotta, L.B.; Gotelli, N.J. Environment-host-microbial interactions shape the Sarracenia purpurea microbiome at the continental scale. Ecology 2021, 102, e03308. [Google Scholar] [CrossRef]
- Gebühr, C.; Pohlon, E.; Schmidt, A.R.; Küsel, K. Development of Microalgae Communities in the Phytotelmata of Allochthonous Populations of Sarracenia purpurea (Sarraceniaceae). Plant Biol. 2006, 8, 849–860. [Google Scholar] [CrossRef]
- Koopman, M.M.; Fuselier, D.M.; Hird, S.; Carstens, B.C. The Carnivorous Pale Pitcher Plant Harbors Diverse, Distinct, and Time-Dependent Bacterial Communities. Appl. Environ. Microbiol. 2010, 76, 1851–1860. [Google Scholar] [CrossRef] [PubMed]
- Mendes, R.; Garbeva, P.; Raaijmakers, J.M. The rhizosphere microbiome: Significance of plant beneficial, plant pathogenic, and human pathogenic microorganisms. FEMS Microbiol. Rev. 2013, 37, 634–663. [Google Scholar] [CrossRef]
- Hinsinger, P.; Bengough, A.G.; Vetterlein, D.; Young, I.M. Rhizosphere: Biophysics, biogeochemistry and ecological relevance. Plant Soil 2009, 321, 117–152. [Google Scholar] [CrossRef]
- Raaijmakers, J.M.; Mazzola, M. Diversity and natural functions of antibiotics produced by beneficial and plant pathogenic bacteria. Annu. Rev. Phytopathol. 2012, 50, 403–424. [Google Scholar] [CrossRef]
- Pierret, A.; Doussan, C.; Capowiez, Y.; Bastardie, F.; Pagès, L. Root Functional Architecture: A Framework for Modeling the Interplay between Roots and Soil. Vadose Zone J. 2007, 6, 269–281. [Google Scholar] [CrossRef]
- Udvardi, M.; Poole, P.S. Transport and metabolism in legume-rhizobia symbioses. Annu. Rev. Plant Biol. 2013, 64, 781–805. [Google Scholar] [CrossRef]
- Omotayo, O.P.; Babalola, O.O. Resident rhizosphere microbiome’s ecological dynamics and conservation: Towards achieving the envisioned Sustainable Development Goals, a review. Int. Soil Water Conserv. Res. 2021, 9, 127–142. [Google Scholar] [CrossRef]
- Schnell, D.; Catling, P.; Folkerts, G.; Frost, C.; Gardner, R. Sarracenia flava. In The IUCN Red List of Threatened Species 2000: e.T39715A10259287; International Union for Conservation of Nature and Natural Resources: Gland, Switzerland; Cambridge, UK, 2000. [Google Scholar]
- Townsend, J.F. Natural Heritage Resources of Virginia: Rare Plants; Virginia Department of Conservation and Recreation, Division of Natural Heritage: Richmond, VA, USA, 2022. [Google Scholar]
- Jennings, D.E.; Rohr, J.R. A review of the conservation threats to carnivorous plants. Biol. Conserv. 2011, 144, 1356–1363. [Google Scholar] [CrossRef]
- Meyer, F.; Paarmann, D.; D’Souza, M.; Olson, R.; Glass, E.M.; Kubal, M.; Paczian, T.; Rodriguez, A.; Stevens, R.; Wilke, A.; et al. The metagenomics RAST server—A public resource for the automatic phylogenetic and functional analysis of metagenomes. BMC Bioinform. 2008, 9, 386. [Google Scholar] [CrossRef]
- Napp, A.P.; Pereira, J.E.S.; Oliveira, J.S.; Silva-Portela, R.C.B.; Agnez-Lima, L.F.; Peralba, M.C.R.; Bento, F.M.; Passaglia, L.M.P.; Thompson, C.E.; Vainstein, M.H. Comparative metagenomics reveals different hydrocarbon degradative abilities from enriched oil-drilling waste. Chemosphere 2018, 209, 7–16. [Google Scholar] [CrossRef] [PubMed]
- Overbeek, R.; Begley, T.; Butler, R.M.; Choudhuri, J.V.; Chuang, H.-Y.; Cohoon, M.; de Crécy-Lagard, V.; Diaz, N.; Disz, T.; Edwards, R.; et al. The Subsystems Approach to Genome Annotation and its Use in the Project to Annotate 1000 Genomes. Nucleic Acids Res. 2005, 33, 5691–5702. [Google Scholar] [CrossRef]
- Dixon, P. VEGAN, a package of R functions for community ecology. J. Veg. Sci. 2003, 14, 927–930. [Google Scholar] [CrossRef]
- Martinez Arbizu, P. PairwiseAdonis: Pairwise Multilevel Comparison Using Adonis. R Package Version 0.4. 2020. Available online: https://github.com/pmartinezarbizu/pairwiseAdonis (accessed on 24 October 2024).
- De Cáceres, M.; Legendre, P. Associations between species and groups of sites: Indices and statistical inference. Ecology 2009, 90, 3566–3574. [Google Scholar] [CrossRef]
- Hartman, K.; Tringe, S.G. Interactions between plants and soil shaping the root microbiome under abiotic stress. Biochem. J. 2019, 476, 2705–2724. [Google Scholar] [CrossRef]
- Neubauer, S.C.; Piehler, M.F.; Smyth, A.R.; Franklin, R.B. Saltwater Intrusion Modifies Microbial Community Structure and Decreases Denitrification in Tidal Freshwater Marshes. Ecosystems 2019, 22, 912–928. [Google Scholar] [CrossRef]
- Xun, W.; Shao, J.; Shen, Q.; Zhang, R. Rhizosphere microbiome: Functional compensatory assembly for plant fitness. Comput. Struct. Biotechnol. J. 2021, 19, 5487–5493. [Google Scholar] [CrossRef]
- Abdul Rahman, N.S.N.; Abdul Hamid, N.W.; Nadarajah, K. Effects of Abiotic Stress on Soil Microbiome. Int. J. Mol. Sci. 2021, 22, 9036. [Google Scholar] [CrossRef]
- Berrier, D.J.; Neubauer, S.C.; Franklin, R.B. Cooperative microbial interactions mediate community biogeochemical responses to saltwater intrusion in wetland soils. FEMS Microbiol. Ecol. 2022, 98, fiac019. [Google Scholar] [CrossRef] [PubMed]
- Dang, C.; Walkup, J.G.V.; Hungate, B.A.; Franklin, R.B.; Schwartz, E.; Morrissey, E.M. Phylogenetic organization in the assimilation of chemically distinct substrates by soil bacteria. Environ. Microbiol. 2022, 24, 357–369. [Google Scholar] [CrossRef] [PubMed]
- Giannopoulos, G.; Hartop, K.R.; Brown, B.L.; Song, B.; Elsgaard, L.; Franklin, R.B. Trace Metal Availability Affects Greenhouse Gas Emissions and Microbial Functional Group Abundance in Freshwater Wetland Sediments. Front. Microbiol. 2020, 11, 560861. [Google Scholar] [CrossRef]
- Islam, W.; Noman, A.; Naveed, H.; Huang, Z.; Chen, H.Y.H. Role of environmental factors in shaping the soil microbiome. Environ. Sci. Pollut. Res. 2020, 27, 41225–41247. [Google Scholar] [CrossRef]
- Kumar, A.; Dubey, A. Rhizosphere microbiome: Engineering bacterial competitiveness for enhancing crop production. J. Adv. Res. 2020, 24, 337–352. [Google Scholar] [CrossRef] [PubMed]
- Kuramae, E.E.; Leite, M.F.A.; Suleiman, A.K.A.; Gough, C.M.; Castillo, B.T.; Faller, L.; Franklin, R.B.; Syring, J. Wood Decay Characteristics and Interspecific Interactions Control Bacterial Community Succession in Populus grandidentata (Bigtooth Aspen). Front. Microbiol. 2019, 10, 979. [Google Scholar] [CrossRef] [PubMed]
- da Costa Neto, V.P.; de Melo, A.R.P.; Alencar, C.E.S.; de Lima, V.B.C.; Zilli, J.E.; Rodrigues, A.C.; Bonifacio, A. Bacterial consortia among Bradyrhizobium species, Azospirillum baldaniorum and Bacillus pumilus promote plant growth and efficient symbiotic nitrogen fixation in mung bean. Symbiosis 2024, 93, 255–267. [Google Scholar] [CrossRef]
- Liu, M.; Philp, J.; Wang, Y.; Hu, J.; Wei, Y.; Li, J.; Ryder, M.; Toh, R.; Zhou, Y.; Denton, M.D.; et al. Plant growth-promoting rhizobacteria Burkholderia vietnamiensis B418 inhibits root-knot nematode on watermelon by modifying the rhizosphere microbial community. Sci. Rep. 2022, 12, 8381. [Google Scholar] [CrossRef]
- Grossi, C.E.M.; Fantino, E.; Serral, F.; Zawoznik, M.S.; Fernandez Do Porto, D.A.; Ulloa, R.M. Methylobacterium sp. 2A Is a Plant Growth-Promoting Rhizobacteria That Has the Potential to Improve Potato Crop Yield Under Adverse Conditions. Front. Plant Sci. 2020, 11, 71. [Google Scholar] [CrossRef] [PubMed]
- Torres Vera, R.; Bernabé García, A.J.; Carmona Álvarez, F.J.; Martínez Ruiz, J.; Fernández Martín, F. Application and effectiveness of Methylobacterium symbioticum as a biological inoculant in maize and strawberry crops. Folia Microbiol. 2024, 69, 121–131. [Google Scholar] [CrossRef]
- Kalam, S.; Basu, A.; Ahmad, I.; Sayyed, R.Z.; El-Enshasy, H.A.; Dailin, D.J.; Suriani, N.L. Recent Understanding of Soil Acidobacteria and Their Ecological Significance: A Critical Review. Front. Microbiol. 2020, 11, 580024. [Google Scholar] [CrossRef] [PubMed]
- Bouam, A.; Armstrong, N.; Levasseur, A.; Drancourt, M. Mycobacterium terramassiliense, Mycobacterium rhizamassiliense and Mycobacterium numidiamassiliense sp. nov., three new Mycobacterium simiae complex species cultured from plant roots. Sci. Rep. 2018, 8, 9309. [Google Scholar] [CrossRef]
- Lhorente, J.P.; Araneda, M.; Neira, R.; Yáñez, J.M. Advances in genetic improvement for salmon and trout aquaculture: The Chilean situation and prospects. Rev. Aquac. 2019, 11, 340–353. [Google Scholar] [CrossRef]
- Richard, A.; Kirschner, J.; Parker, B.C.; Joseph, O.; Falkinham, I. Epidemiology of Infection by Nontuberculous Mycobacteria: Mycobacterium avium, Mycobacterium intracellulare, and Mycobacterium scrofulaceum in Acid, Brown-Water Swamps of the Southeastern United States and Their Association with Environmental Variables. Am. Rev. Respir. Dis. 1992, 145, 271–275. [Google Scholar] [CrossRef]
- Thorel, M.-F.; Falkinham, J.O., III; Moreau, R.G. Environmental mycobacteria from alpine and subalpine habitats. FEMS Microbiol. Ecol. 2004, 49, 343–347. [Google Scholar] [CrossRef][Green Version]
- Wang, W.; Zhai, Y.; Cao, L.; Tan, H.; Zhang, R. Illumina-based analysis of core actinobacteriome in roots, stems, and grains of rice. Microbiol. Res. 2016, 190, 12–18. [Google Scholar] [CrossRef] [PubMed]
- Stanier, R.Y.; Palleroni, N.J.; Doudoroff, M. The Aerobic Pseudomonads a Taxonomic Study. Microbiology 1966, 43, 159–271. [Google Scholar] [CrossRef]
- Richardson, A.E.; Barea, J.-M.; McNeill, A.M.; Prigent-Combaret, C. Acquisition of phosphorus and nitrogen in the rhizosphere and plant growth promotion by microorganisms. Plant Soil 2009, 321, 305–339. [Google Scholar] [CrossRef]
- Robin, A.; Vansuyt, G.; Hinsinger, P.; Meyer, J.M.; Briat, J.-F.; Lemanceau, P. Iron dynamics in the rhizosphere: Consequences for plant health and nutrition. Adv. Agron. 2008, 99, 183–225. [Google Scholar]
- Lugtenberg, B.; Kamilova, F. Plant-Growth-Promoting Rhizobacteria. Annu. Rev. Microbiol. 2009, 63, 541–556. [Google Scholar] [CrossRef]
- Thomashow, L.; Bakker, P.A.H.M. Microbial Control of Root-Pathogenic Fungi and Oomycetes. In Principles of Plant-Microbe Interactions: Microbes for Sustainable Agriculture; Lugtenberg, B., Ed.; Springer International Publishing: Cham, Switzerland, 2015; pp. 165–173. [Google Scholar]
- Haas, D.; Défago, G. Biological control of soil-borne pathogens by fluorescent pseudomonads. Nat. Rev. Microbiol. 2005, 3, 307–319. [Google Scholar] [CrossRef] [PubMed]
- Zhou, G.-W.; Yang, X.-R.; Li, H.; Marshall, C.W.; Zheng, B.-X.; Yan, Y.; Su, J.-Q.; Zhu, Y.-G. Electron shuttles enhance anaerobic ammonium oxidation coupled to iron (III) reduction. Environ. Sci. Technol. 2016, 50, 9298–9307. [Google Scholar] [CrossRef] [PubMed]
- Breidenbach, B.; Pump, J.; Dumont, M.G. Microbial community structure in the rhizosphere of rice plants. Front. Microbiol. 2016, 6, 1537. [Google Scholar] [CrossRef]
- Treude, N.; Rosencrantz, D.; Liesack, W.; Schnell, S. Strain FAc12, a dissimilatory iron-reducing member of the Anaeromyxobacter subgroup of Myxococcales. FEMS Microbiol. Ecol. 2003, 44, 261–269. [Google Scholar] [CrossRef] [PubMed]
- Ward, N.L.; Challacombe, J.F.; Janssen, P.H.; Henrissat, B.; Coutinho, P.M.; Wu, M.; Xie, G.; Haft, D.H.; Sait, M.; Badger, J.; et al. Three genomes from the phylum Acidobacteria provide insight into the lifestyles of these microorganisms in soils. Appl. Environ. Microbiol. 2009, 75, 2046–2056. [Google Scholar] [CrossRef]


| Sample Number | Sampling Area § | Environmental Condition | 
|---|---|---|
| 1 | Addison Bog | Restored | 
| 2 | Sappony Bog | Restored | 
| 3 | Sappony Creek | Natural | 
| 4 | Control Site | Drainage | 
| NA ** | Sappony South * | Drainage | 
| Addison Bog | Sappony Bog | Sappony Creek | Control Site | Sappony South Drainage **** | |
|---|---|---|---|---|---|
| pH | 4.5 | 4.6 | 4.8 | 5.1 | 4.7 | 
| P * | 8 | 4 | 6 | 21 | 20 | 
| K * | 64 | 55 | 17 | 131 | 101 | 
| Ca * | 193 | 231 | 109 | 644 | 440 | 
| Mg * | 105 | 49 | 28 | 133 | 69 | 
| Na * | 20 | 20 | 11 | 10 | 14 | 
| OM ** | 10.3 | 5.5 | 2.8 | 6.4 | 8.5 | 
| SS *** | 0.08 | 0.08 | 0.03 | 0.05 | 0.05 | 
| N * | 1 | 1 | 1 | 2 | 3 | 
| Zn * | 2.2 | 1.3 | 2.1 | 2.2 | 2.2 | 
| Mn * | 6 | 7 | 1 | 39 | 23 | 
| Cu * | 0.5 | 0.5 | 2.9 | 1 | 0.6 | 
| Fe * | 322 | 482 | 257 | 73 | 298 | 
| B * | 0.2 | 0.3 | 0.4 | 0.2 | 0.3 | 
| S * | 7 | 9 | 8 | 9 | 22 | 
| sand ** | 58.4 | 38.4 | 50 | 56.8 | 46.8 | 
| silt ** | 34.8 | 50.8 | 45.2 | 33.6 | 43.6 | 
| clay ** | 6.8 | 10.8 | 4.7 | 9.6 | 9.6 | 
| Texture | sandy loam | silt loam | sandy loam | sandy loam | loam | 
| Sample ID | Raw Data | Post-QC | MG-RAST ID | ||
|---|---|---|---|---|---|
| Total Sequence (bp) | Number of Reads | Avg. Read Length (bp) | Number of Reads | ||
| Addison Bog | 642,275,452 | 2,574,063 | 250 | 1,995,469 | mgm4666289.3 | 
| Sappony Bog | 1,128,560,650 | 4,835,722 | 233 | 3,948,809 | mgm4666288.3 | 
| Sappony Creek | 1,120,458,672 | 4,358,588 | 257 | 3,399,534 | mgm4666291.3 | 
| Control Site | 1,253,720,035 | 4,924,299 | 255 | 3,957,917 | mgm4666290.3 | 
| Disclaimer/Publisher’s Note: The statements, opinions and data contained in all publications are solely those of the individual author(s) and contributor(s) and not of MDPI and/or the editor(s). MDPI and/or the editor(s) disclaim responsibility for any injury to people or property resulting from any ideas, methods, instructions or products referred to in the content. | 
© 2024 by the authors. Licensee MDPI, Basel, Switzerland. This article is an open access article distributed under the terms and conditions of the Creative Commons Attribution (CC BY) license (https://creativecommons.org/licenses/by/4.0/).
Share and Cite
Lee, B.-Y.; Andresen, N.; Sheridan, P.; Brown, B.L. Characterization of the Rhizobiome of the Yellow Pitcher Plant (Sarracenia flava) in Wild and Restored Habitats of Virginia. Int. J. Plant Biol. 2024, 15, 1405-1417. https://doi.org/10.3390/ijpb15040097
Lee B-Y, Andresen N, Sheridan P, Brown BL. Characterization of the Rhizobiome of the Yellow Pitcher Plant (Sarracenia flava) in Wild and Restored Habitats of Virginia. International Journal of Plant Biology. 2024; 15(4):1405-1417. https://doi.org/10.3390/ijpb15040097
Chicago/Turabian StyleLee, Bo-Young, Nikki Andresen, Phil Sheridan, and Bonnie L. Brown. 2024. "Characterization of the Rhizobiome of the Yellow Pitcher Plant (Sarracenia flava) in Wild and Restored Habitats of Virginia" International Journal of Plant Biology 15, no. 4: 1405-1417. https://doi.org/10.3390/ijpb15040097
APA StyleLee, B.-Y., Andresen, N., Sheridan, P., & Brown, B. L. (2024). Characterization of the Rhizobiome of the Yellow Pitcher Plant (Sarracenia flava) in Wild and Restored Habitats of Virginia. International Journal of Plant Biology, 15(4), 1405-1417. https://doi.org/10.3390/ijpb15040097
 
        


 
       