Abstract
The development of a robust and efficient electric vehicle (EV) charging infrastructure is essential for accelerating the transition to sustainable transportation. This systematic review analyzes recent research on EV charging network planning, with a particular focus on optimization techniques, machine learning applications, and sustainability integration. Using bibliometric methods and Principal Component Analysis (PCA), we identify key thematic clusters, including smart grid integration, strategic station placement, renewable energy integration, and public policy impacts. This study reveals a growing trend toward hybrid models that combine artificial intelligence and optimization methods to address challenges such as grid constraints, range anxiety, and economic feasibility. We provide a taxonomy of computational approaches—ranging from classical optimization to deep reinforcement learning—and synthesize practical insights for researchers, policymakers, and urban planners. The findings highlight the critical role of coordinated strategies and data-driven tools in designing scalable and resilient EV charging infrastructures, and point to future research directions involving intelligent, adaptive, and sustainable charging solutions.
1. Introduction
The successful deployment of electric vehicle (EV) charging infrastructure is essential for promoting widespread EV adoption and reducing transportation emissions [1,2]. Several factors influence the optimal placement of charging stations, including geographic attributes, land use, and construction costs [3,4]. Researchers have applied various optimization algorithms to address placement and scheduling challenges [5], while market development requires a balance between public and private sector roles [6]. Charging infrastructure planning must consider key factors such as range anxiety, charging duration, and user convenience [7]. Different categories of charging stations, defined by location and technology, further complicate decision-making [8]. The integration of renewable energy sources and vehicle-to-grid (V2G) technology represents a growing trend in the sector [1]. However, increasing EV density raises concerns about grid reliability, necessitating effective countermeasures [2]. Despite advancements, several challenges remain in deploying EV charging infrastructure, including strategic location selection, grid integration, and economic feasibility [3]. Various modeling approaches focus on user behavior, route optimization, and destination-centric strategies [4]. Studies indicate that stakeholders tend to prioritize transportation-related features over land use considerations when determining charging station placement [7]. The development of fast-charging infrastructure along highways is critical, yet its deployment across EU countries remains inconsistent [6]. Optimization strategies emphasize maximizing station utilization while minimizing costs [8]. Government policies, standardization efforts, and the integration of renewable energy sources play pivotal roles in infrastructure expansion [5].
The global shift towards electric vehicles (EVs) has gained momentum due to environmental concerns and the commitment to reducing greenhouse gas emissions. EVs offer significant benefits such as a lower carbon footprint and enhanced energy efficiency [9,10]. However, the rapid increase in EV adoption presents challenges related to the development and optimization of charging infrastructures, including the strategic placement of charging stations and effective charging management [11,12]. Efficiently locating charging stations is crucial for improving accessibility, alleviating range anxiety, and minimizing electrical grid overloads [1,13]. Furthermore, optimizing the charging process is essential for maximizing energy efficiency and reducing costs for users and operators [14,15]. The electric vehicle market has experienced exponential growth, with EV sales reaching 10 million units in 2022, representing 14% of all new car sales. This growth is predominantly seen in China, Europe, and the United States, with China leading the market with a 60% share [16]. The anticipated increase in EV sales to 14 million units by the end of 2023 underscores the urgent need for a robust charging infrastructure to support this growing fleet [17,18]. As cities strive to decarbonize their transportation systems, addressing these infrastructure and environmental challenges through innovative solutions becomes imperative [19,20]. Emerging technologies, such as artificial intelligence (AI) and machine learning (ML), offer promising solutions to optimize the planning and operation of charging networks. These technologies enable predictive modeling of charging demands, dynamic energy management, and integration of renewable energy sources. Additionally, recent advancements in bibliometric analysis provide insights into research trends and highlight knowledge gaps, supporting the development of innovative strategies for sustainable transportation systems. Current projections estimate that EV sales could reach 14 million units globally by 2023, fueled by strong policy support in countries like China, various European nations, and the United States [16]. Despite these encouraging numbers, significant gaps remain in the literature and practical implementation regarding how to optimally design, locate, and manage charging networks [17,18]. Emerging approaches in artificial intelligence (AI) and machine learning (ML) show promise for forecasting demand and dynamically optimizing resource allocation [19,20], yet real-world adoption lags behind theoretical advancements. In this context, the objectives of the present work are threefold. First, it aims to identify and synthesize the primary methodologies used in EV charging infrastructure planning, with an emphasis on classification and bibliometric techniques for mapping research trends. Second, it seeks to highlight key challenges, such as the integration of renewables, cost minimization, and location optimization, while discussing how advanced algorithms (e.g., machine learning and metaheuristics) address these issues. Finally, it aims to formulate recommendations for policymakers, researchers, and industry stakeholders to enhance the sustainability, reliability, and scalability of EV charging networks. The findings also underscore the critical role of collaboration among academic, industrial, and governmental entities in achieving a seamless transition to sustainable mobility.
As shown in Figure 1, the global electric vehicle (EV) market has experienced significant growth between 2020 and 2023, with total sales increasing from approximately 4 million to over 14 million units. By 2024, sales effectively rose to 17 million units, marking a continued upward trajectory. This expansion reflects the combined impact of technological advancements, supportive policies, and shifting consumer preferences toward sustainable mobility. Regionally, China exhibits the highest market share growth, surpassing 40% in 2023, driven by strong government incentives, extensive charging infrastructure, and a well-established EV manufacturing ecosystem. Europe follows with a steady increase, reaching over 25% market penetration, largely influenced by stringent emission regulations and ambitious electrification policies. In contrast, the United States shows a more gradual adoption, with market share exceeding 10% by 2023, likely due to infrastructural and policy variations across states. These trends highlight the uneven global transition to electric mobility, underscoring the need for continued policy support, infrastructure expansion, and technological innovations to ensure a widespread and sustainable adoption of EVs. The development of an adequate and efficient charging station network is crucial for sustaining the growth of electric vehicles and ensuring their effective integration into the transportation network [21]. The strategic location of these stations is essential for improving accessibility, reducing range anxiety, and minimizing overloads on the electrical grid. Additionally, optimizing the charging process is vital for maximizing energy efficiency and minimizing costs for both users and operators.
Figure 1.
Global electric vehicle sales and market share in key regions (2020–2023). Source: [16].
1.1. Charging Networks and Smart Charging Strategies
The expansion and optimization of EV charging networks are crucial to support the growing adoption of electric vehicles. These networks must provide reliable and efficient charging options to alleviate range anxiety and promote widespread adoption [22]. Charging infrastructure is categorized into Level 1, Level 2, and DC Fast Charging (Level 3), each addressing different user needs and charging times [23]. While China, Europe, and the United States lead in deployment, expanding these networks presents challenges such as space limitations, installation costs, and grid capacity [24]. Smart charging strategies are vital for optimizing energy use and minimizing grid impact. Techniques such as load balancing, peak shaving, and vehicle-to-grid (V2G) technology help manage charging demand and integrate renewable energy sources [25]. Alongside environmental benefits, adopting renewables can also exacerbate thermal management challenges. Rapid charge–discharge cycles in battery storage or increased power throughput from solar and wind can raise operating temperatures. Consequently, sustainable station designs require not only solutions for intermittent generation but also robust cooling or heat-dissipation measures to maintain the health of both storage units and EV batteries. However, as charging power ramps up, thermal management becomes a crucial consideration for both station hardware and vehicle batteries. High-power sessions can generate significant heat, potentially degrading battery performance and reducing charging station reliability over time. Effective ventilation or active cooling systems, along with robust thermal monitoring, help mitigate these risks and maintain safe operating conditions. Despite the benefits, implementing smart charging infrastructure requires advanced grid management systems and user acceptance. Future innovations, such as AI and machine learning, have the potential to enhance these strategies [26].
As shown in Figure 2, the global distribution of charging stations by type in 2023 reveals significant regional disparities. China leads with the highest number of charging stations, particularly in DC fast charging, which facilitates rapid recharging and aligns with the country’s aggressive EV adoption policies.
Figure 2.
Global distribution of charging stations by type (2023). Source: [16].
The expansion of charging infrastructure and the adoption of smart charging strategies, as illustrated in Figure 3, are critical to supporting the growing transition to electric vehicles (EVs). Smart charging helps manage grid load effectively, ensuring stability and efficiency. Europe follows with a more balanced mix of Level 1, Level 2, and DC fast chargers, reflecting structured regulatory efforts and investment in public infrastructure. Meanwhile, the United States lags behind in overall charging station availability, with a stronger presence of Level 2 chargers, commonly used in residential and workplace settings. These differences highlight the varying levels of policy support, investment, and market maturity across regions. Beyond infrastructure, how EVs interact with the power grid is equally important. The right panel (Figure 3) demonstrates the impact of smart charging on grid demand throughout the day. Without smart charging (red curve), grid load experiences a sharp midday peak, likely driven by uncontrolled charging behavior overlapping with general electricity consumption. In contrast, when smart charging strategies are implemented (green curve), the demand curve flattens, reducing peak loads and distributing charging activity more evenly. This suggests that coordinated charging policies, such as demand response mechanisms and time-of-use pricing, can significantly enhance grid stability while ensuring efficient energy use.
Figure 3.
Impact of smart charging on grid load. Source: [16].
1.2. EV Charging Optimization and Location
Optimizing EV charging station placement involves using simulation techniques and mathematical models to address various challenges. Research highlights the use of Monte Carlo simulations for predicting peak hour energy demand and optimizing recharging points [27]. Optimization frameworks include a two-level approach that addresses both station location and driver behavior [28]. Techniques such as bat optimization and differential evolution algorithms are employed to enhance the efficiency and cost-effectiveness of charging stations [29,30]. Nature-inspired optimization algorithms and integration with renewable energy sources are explored to improve EV charging station planning and operation [31,32]. Studies show that integrating solar energy with optimized designs can significantly enhance the sustainability of EV charging infrastructure [33]. An additional factor in site selection is thermal load management, especially if charging stations support high-power or rapid-charging capabilities. Locations with high ambient temperatures or inadequate ventilation can amplify heat stress on station components and EV batteries alike. Incorporating thermal sensors and designing for efficient heat dissipation can extend system longevity and ensure user safety. The strategic placement of EV charging stations (EVCSs) is essential for user convenience and traffic network efficiency. Various optimization methods are used to address range anxiety and charging costs, including the OCEAN algorithm and queue theory models [34,35]. Simulation and optimization models, such as the simulated annealing immune Particle Swarm Optimization (SA-IPSO) algorithm, offer solutions for planning and improving EVCS deployment [36]. Research also focuses on EV travel patterns and the impact of station locations on vehicle-miles traveled (VMT) [37].
Artificial intelligence (AI) and machine learning (ML) have emerged as key technologies in optimizing electric vehicle (EV) integration within smart grids and dynamic energy networks. Recent studies emphasize their role in real-time energy management, predictive maintenance, load balancing, and infrastructure planning [38,39,40,41,42,43,44,45,46,47]. Machine learning algorithms, including deep learning, reinforcement learning, and decision trees, enhance demand forecasting and optimize EV charging schedules. Studies have demonstrated that clustering methods and predictive analytics can significantly improve the placement of charging stations, reducing congestion and optimizing energy use [43,45,47]. Reinforcement learning techniques, such as deep Q-networks, play a crucial role in coordinating charging processes by adjusting pricing models and grid demand responses. This dynamic approach to load shifting reduces grid strain and promotes sustainable energy usage [40,41]. Furthermore, AI-powered vehicle-to-grid (V2G) systems enable bidirectional energy flow, allowing EVs to return excess energy to the grid, stabilizing demand fluctuations [38,44]. Challenges remain in the large-scale adoption of AI in smart grids, including regulatory constraints, interoperability between charging infrastructures, and security concerns regarding data privacy and cyber threats [39,46]. Future research should focus on the integration of AI with decentralized blockchain networks to enhance transparency and security in energy transactions, as well as the development of predictive control systems for better renewable energy integration [42,44,45]. Addressing these challenges will facilitate the seamless implementation of AI-enhanced smart grid strategies, leading to more efficient, resilient, and sustainable EV charging infrastructures [38,39,40,41,42,43,44,45,46,47].
2. Materials and Methods
In this study, we employed a multi-step bibliometric analysis to identify and classify thematic areas of research. The process involves data collection, cleaning, and normalization, followed by keyword extraction and co-occurrence analysis. A Principal Component Analysis (PCA) was then applied to identify clusters of closely related topics. Finally, we conducted an influence analysis to determine the most impactful authors and references.
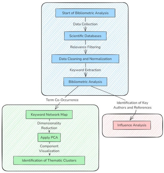
As shown in Figure 4, the workflow is divided into three main parts. The first part (blue box) encompasses the core bibliometric steps: data gathering from scientific databases, relevance filtering, data cleaning, and subsequent keyword extraction. The second part (green box) focuses on generating a keyword network map and reducing dimensionality through PCA, which facilitates the identification of thematic clusters. The third element (red box) addresses the analysis of key authors and references, allowing us to determine the most influential contributors within each research domain. This structured methodology ensures a comprehensive and reproducible bibliometric analysis, serving as a foundation for deeper insights into the evolving landscape of the field.
Figure 4.
Overview of the bibliometric methodology. Colors are used exclusively to differentiate each phase of the process.
2.1. Data Preparation and Co-Word Analysis
The analysis began with the collection and preparation of data, focusing on the titles of research articles related to electric vehicle (EV) charging infrastructure. The titles were sourced from a comprehensive database, ensuring that the dataset was representative of the current research landscape.
- Article Sources and Selection Criteria: Research articles were gathered from major academic databases, including Web of Science, Scopus, and IEEE Xplore, covering the period from 2010 to 2023. Only full-length articles and peer-reviewed conference proceedings written in English were considered. To ensure relevance, initial keywords such as (“electric vehicle” OR “EV”) AND (“charging station” OR “charging infrastructure”) AND (optimization OR planning OR location) were used. The search results were then filtered by reviewing abstracts and, when necessary, full texts; studies explicitly focused on EV charging strategies, locations, or operational planning were retained. Any duplicates found across databases were removed, resulting in a final corpus that captured both historical and emerging research trends in EV charging infrastructure.
- Tokenization and Cleaning: Each title was first tokenized, breaking down the text into individual words (tokens). To enhance the relevance of the analysis, common stopwords (such as “and”, “the”, “of”, etc.) were removed, along with any non-informative words that did not contribute to the thematic content. This step was crucial to isolate the core terms that reflect the primary focus of each research article. Where applicable, lemmatization or stemming was employed to consolidate variations of the same word (e.g., “optimization”, “optimizing”).
- Vectorization: Following the cleaning process, the tokenized titles were transformed into a term–document matrix using the CountVectorizer technique. This matrix quantifies the frequency of each term across all titles, providing a structured representation of the data that is suitable for further analysis. The resulting matrix captures the presence and significance of specific terms within the entire dataset, enabling a detailed exploration of thematic connections.
- Building the Co-Occurrence Matrix: To uncover the relationships between terms, a co-occurrence matrix was constructed. This matrix captures the frequency with which specific terms appear together within the same titles, revealing patterns of association that are indicative of underlying themes. By calculating cosine similarity between term vectors, the co-occurrence matrix serves as the foundation for identifying thematic clusters within the research corpus.The significance of co-occurrence analysis lies in its ability to highlight how different concepts are interconnected within the literature. Terms that frequently co-occur are likely to represent related concepts or themes, which can be grouped together to form a coherent cluster. This approach is particularly effective in uncovering the structure of research fields where multiple interrelated topics are explored.
- Visualization of Co-Word Analysis: The co-word analysis was visualized using a network graph, where each node represents a term, and edges between nodes indicate co-occurrences within the same titles. The size of the nodes is proportional to the frequency of the term, while the thickness of the edges corresponds to the strength of the co-occurrence relationship. The graph was generated using a spring layout algorithm, which positions the nodes in a way that emphasizes the clustering of related terms. The visualization in Figure 5 clearly delineates the thematic clusters within the research corpus. These clusters represent groups of terms that frequently appear together, indicating common topics or themes that dominate the literature. The graph provides a visual representation of the key areas of focus within the field of EV charging infrastructure, facilitating an understanding of how different research themes are interconnected.
Figure 5. Co-word analysis graph of research article titles, highlighting the density of recurring terms across the dataset. - Transitioning to PCA for Thematic Clustering: After constructing the co-occurrence matrix, it was further analyzed using Principal Component Analysis (PCA) in a subsequent step. By reducing the dimensionality of the co-occurrence data, PCA helped isolate the dominant axes of variation and revealed distinct thematic groupings. This process enabled the creation of simplified 2D or 3D plots (e.g., the 3D galaxy graph) that clustered articles according to prevalent research topics. Thus, the outputs of co-word analysis seamlessly informed the PCA-based classification, ensuring that the discovered themes were both data-driven and interpretable.
The resulting network structure, depicted in Figure 5, illustrates the co-word relationships derived from research article titles. Each node represents a distinct term, while the edges indicate co-occurrence links between words, revealing underlying thematic associations in the dataset. The dense connectivity in the graph suggests a highly interrelated research landscape, where frequently co-occurring terms form clusters corresponding to major research themes.
The distribution of nodes and edges highlights the presence of central terms that serve as thematic anchors, connecting multiple subfields. Highly connected nodes indicate key concepts that appear across various studies, potentially signaling fundamental research topics or emerging trends in the field. Peripheral nodes, on the other hand, may correspond to more specialized or niche areas of investigation.
By applying clustering techniques to this co-word network, it is possible to extract meaningful topic structures and identify dominant research directions. This visualization not only facilitates an intuitive understanding of the relationships between key concepts but also provides a foundation for deeper quantitative analyses, such as community detection and centrality measures, to further refine the thematic mapping of the research domain.
2.2. Principal Component Analysis
Classification methods are fundamental in the thematic analysis of scientific articles, enabling the identification and organization of underlying topics within large datasets. According to Goodfellow et al. [48], deep learning techniques, particularly neural networks, have revolutionized classification tasks by learning hierarchical representations of data. Hastie et al. [49] highlight the significance of statistical learning approaches, such as support vector machines and decision trees, in improving classification accuracy and interpretability. By integrating these advanced methodologies, we can enhance the classification of scientific articles, leading to more efficient information retrieval and knowledge discovery in extensive research corpora. Using PCA in this case is advantageous because it reduces the dimensionality of the scientific text data, simplifying the dataset into a manageable number of principal components without significant loss of information. This facilitates thematic analysis by eliminating redundancies and noise, improving the efficiency and accuracy of subsequent classification methods applied afterward. In this study, we employed a systematic approach to identify and visualize thematic clusters within the body of research on electric vehicle (EV) charging infrastructure. The methodology involved several key steps, including data preparation, co-word analysis, Principal Component Analysis (PCA), and clustering, culminating in a 3D galaxy graph visualization. This process allowed us to identify distinct thematic groups, each representing a different aspect of the research landscape.
Principal Component Analysis (PCA) is particularly advantageous in this context over other techniques. PCA reduces the dimensionality of large datasets by transforming the original variables into a smaller set of uncorrelated variables called principal components. Mathematically, given the dataset , where n is the number of observations and p is the number of variables, PCA seeks to find a set of orthogonal vectors that maximize the variance captured in the data. This is achieved by solving the eigenvalue decomposition of the covariance matrix :
where are the eigenvalues representing the variance explained by each principal component, and are the corresponding eigenvectors. By projecting the original data onto these eigenvectors, we obtain the following:
where . We obtain the transformed data in the reduced dimensional space. PCA does not require labeled data and effectively handles high-dimensional textual data from scientific articles, simplifying the dataset without significant loss of information. Unlike supervised classification methods, PCA’s unsupervised nature makes it suitable for exploratory thematic analysis. Additionally, PCA can enhance the performance of subsequent classification algorithms by eliminating noise and redundancy, leading to more accurate and interpretable results.
As illustrated in Figure 6, the thematic clustering and visualization process begins with a structured data preparation phase, followed by co-word analysis techniques to uncover underlying patterns in textual data. The initial step involves data preparation, where raw text is collected, preprocessed, and formatted to ensure consistency. This includes removing stopwords, correcting misspellings, and standardizing terms to enhance analytical accuracy. Once the data is cleaned, the next step is tokenization and cleaning, where text is segmented into individual tokens—words or phrases—allowing for granular analysis. Additional preprocessing steps such as stemming and lemmatization can be applied to reduce words to their base forms, ensuring that semantically similar terms are grouped effectively. Following this, the vectorization process converts textual data into numerical representations, typically using frequency-based methods (e.g., TF-IDF) or distributed representations such as word embeddings. This transformation enables further computational analysis by making textual patterns more accessible to statistical and machine learning algorithms.
Figure 6.
Thematic clustering and visualization.
To construct meaningful relationships between terms, a co-occurrence matrix is generated, capturing the frequency with which words appear together in textual contexts. This matrix serves as the foundation for subsequent dimensionality reduction and clustering techniques, helping to identify latent structures within the dataset.
3. Findings from Bibliometric and Cluster Analysis
In this section, the bibliometric analysis is presented in a segmented manner. Initially, it demonstrates an exponential growth in publications in this research area since 2010, along with an evaluation of the 20 most frequent authors and the most relevant keywords associated with the field. The objective is to illustrate publication trends, identify prominent authors and key terms, and synthesize the most influential research articles. Subsequently, a thematic clustering is performed to visualize research trends, in which Principal Component Analysis (PCA) is applied to delineate thematic clusterings and elucidate trends related to the topic.
3.1. Bibliometric and Content Analysis
This section provides an overview of the bibliometric trends and content analysis within the research on EV charging infrastructure.
As shown in Figure 7, the number of publications on EV charging infrastructure has increased significantly over the past two decades, with a sharp rise after 2010. This trend reflects growing global interest in sustainable transportation solutions, policy support for electric mobility, and advances in charging technology. The acceleration in research output aligns with the broader push for decarbonization and the integration of electric vehicles into power grids.
Figure 7.
Distribution of publications by year.
A closer look at the leading contributors to this field, presented in Figure 8, reveals a concentration of publications among a small group of researchers. These authors, many of whom are affiliated with major research institutions and industry collaborations, play a central role in advancing charging strategies, optimization techniques (see Appendix A), and grid management solutions. The presence of multiple authors with overlapping research areas suggests the formation of specialized research clusters focused on addressing the technical and infrastructural challenges of large-scale EV adoption.
Figure 8.
Top 20 most frequent authors.
The thematic focus of this body of research is further highlighted in Figure 9, which displays the most frequently occurring terms in EV charging literature. Keywords such as charging (batteries), electric vehicles, and charging station emphasize the technical aspects of charging infrastructure, while others, including optimization, vehicle-to-grid, and electric power distribution, indicate a strong emphasis on improving efficiency and grid integration. The recurrent presence of terms related to costs and investments suggests a growing awareness of the economic implications of widespread EV deployment, reinforcing the need for scalable and cost-effective charging solutions.
Figure 9.
Most relevant words.
- Publication Trends: Analysis of annual publication growth reflects increasing research interest and advancements in EV infrastructure.
- Prominent Authors: Identifies key contributors and their impact on the field through publication counts and citation metrics.
- Keyword Analysis: Highlights core themes and research areas based on frequently used keywords.
- Synthesis of Influential Research Articles: Compiles significant contributions, including studies on fast-charging station planning, demand analysis, and optimization models for EVCS location and capacity [50,51,52,53,54].
While our bibliometric overview captures publication trends and thematic foci, several recent studies exemplify how advanced techniques can uncover critical research gaps. For instance, Zhang et al. [50] leveraged a combination of co-word analysis and citation network mapping to pinpoint insufficient attention to the economic trade-offs of EV station deployment. Similarly, Jia et al. [52] employed topic modeling on a large corpus of EV-related articles, revealing that the integration of renewable sources into charging networks remains underrepresented in high-impact journals. These examples illustrate how systematic bibliometric methodologies not only map established themes but also highlight emerging areas—such as addressing thermal loads in high-power charging or scaling vehicle-to-grid services—that warrant deeper investigation. By integrating similar approaches, our current review can provide policymakers and researchers with a clearer sense of where additional work is needed, thus guiding evidence-based improvements to EV charging infrastructure.
3.2. Thematic Clustering
- Principal Component Analysis (PCA): Given the high dimensionality of the co-occurrence matrix, we applied Principal Component Analysis (PCA) to reduce the data to a lower-dimensional space. PCA is a statistical technique that identifies the principal components accounting for the most variance within the data. By focusing on the first three principal components, we retained the most significant dimensions for visualization, facilitating a clearer understanding of the thematic structure within the dataset.
- Clustering with K-Means: To further refine our analysis, we employed K-Means clustering, a widely used unsupervised machine learning algorithm. The titles were grouped into five clusters, with each cluster representing a distinct thematic area. The clustering was based on the PCA components, which ensured that titles with similar thematic content were grouped together. The resulting clusters provided a meaningful categorization of the research topics, allowing for a nuanced exploration of the thematic diversity within the field.
- 3D Galaxy Graph Visualization: The final step involved visualizing the thematic clusters using a 3D galaxy graph. Each point in the graph represents a research paper, and the position of each point is determined by its PCA components. The colors of the points correspond to different clusters, highlighting the distinct thematic groups identified by the analysis.
3.3. 3D Galaxy Graph Visualization
The thematic clustering results are visualized through both 2D and 3D projections, providing complementary perspectives on the structure of research in EV charging infrastructure. Figure 10a presents a 2D PCA plot, where each point represents a research paper, and its position is determined by Principal Component Analysis. The color-coded clusters highlight distinct thematic groups, showing how certain topics form well-defined areas, while others exhibit a more dispersed distribution, suggesting interdisciplinary overlaps. Expanding on this, Figure 10b represents the same thematic clusters in a 3D space, often referred to as a “galaxy graph”. This visualization enhances the perception of relationships between clusters, making it possible to observe how thematic groups interact and how closely related certain research areas are. The spatial organization of the points reveals the degree of separation between clusters, with denser regions indicating strongly defined research themes and more scattered points reflecting broader, less specialized topics. By comparing both representations (Figure 10), it becomes evident that while PCA effectively reduces dimensionality for better interpretability, the 3D projection provides additional depth to explore inter-cluster relationships. These visualizations reinforce the structured yet evolving nature of EV charging research, capturing both established domains and emerging intersections that may shape future developments in the field.
Figure 10.
Visualization of thematic groups using clustering techniques: (a) Two-dimensional PCA plot of thematic groups; (b) Three-dimensional galaxy graph of thematic groups. The colors indicate different thematic clusters identified through co-word analysis.
3.4. Thematic Groups Identified
The analysis revealed five key thematic clusters, each representing a different aspect of research in EV charging infrastructure:
- Cluster 1—”Smart Grid and Communication Technologies”: This cluster includes research focused on the integration of EV infrastructure with smart grid technologies and communication systems. It encompasses topics related to energy management, communication protocols, and the optimization of grid resources. Research in this group provides methods—such as Genetic Algorithms or deep learning—to solve complex resource-allocation and scheduling problems. For planners, these techniques can significantly reduce costs and accelerate decision-making, whether it is selecting optimal station sites or anticipating high-demand hours. In practice, deploying algorithms from this cluster can help coordinate charging sessions to avoid grid overload, allocate power efficiently, and refine operational policies over time based on usage data.
- Cluster 2—”Optimization Algorithms and Machine Learning”: This group is centered around the use of optimization techniques and machine learning for enhancing EV charging infrastructure. It covers a wide range of algorithms, including Genetic Algorithms, Particle Swarm Optimization, and computational methods for grid management. Research in this group provides methods—such as Genetic Algorithms or deep learning—to solve complex resource-allocation and scheduling problems. For planners, these techniques can significantly reduce costs and accelerate decision-making, whether it is selecting optimal station sites or anticipating high-demand hours. In practice, deploying algorithms from this cluster can help coordinate charging sessions to avoid grid overload, allocate power efficiently, and refine operational policies over time based on usage data.
- Cluster 3—”Sustainability and Renewable Energy Integration”: Papers in this cluster discuss the integration of renewable energy sources, such as solar and wind, with EV charging infrastructure. This group also addresses sustainability issues, including the reduction in carbon emissions and the efficient use of renewable energy in transportation. Studies within this cluster delve into the synergy between EVs and renewable energy sources, highlighting pathways to reduce carbon footprints. In infrastructure planning, this means accounting for local renewable resource availability (e.g., solar, wind) and ensuring that stations are designed to capture or store green energy. Planners can leverage this cluster’s findings to achieve sustainability targets, comply with regulations (e.g., emissions limits), and potentially secure funding or incentives for environmentally friendly projects.
- Cluster 4—“Urban Planning and Charging Station Placement”: This cluster emphasizes the strategic placement of charging stations within urban environments. It includes studies on traffic flow, urban planning, and the economic and environmental considerations of deploying charging infrastructure in cities. Papers in this cluster assess how traffic flow, population density, and land-use constraints affect charging station deployment. They address balancing user convenience (e.g., minimal detour) with cost-effectiveness and equity of service across different neighborhoods. Urban and regional planners can directly apply these insights to refine zoning laws, optimize station spacing, and ensure accessibility for diverse communities, thereby boosting EV adoption and alleviating range anxiety.
- Cluster 5—”Policy, Standards, and Market Trends”: The final cluster focuses on policy-making, standardization, and market analysis related to EV charging infrastructure. It covers topics such as government policies, industry standards, and evolving market trends in electric mobility. Finally, this cluster reveals the crucial role played by policies, technical standards, and evolving market dynamics. In practical terms, planners must remain aware of regulations on safety, interoperability, and energy market structures. Findings from this cluster can guide legislative or financial mechanisms—such as subsidies, carbon taxes, or infrastructure rebates—that spur private-sector investment and consumer uptake of EV charging.
Table 1 summarizes some of the most prominent authors associated with each thematic cluster, outlining their main research contributions.
Table 1.
Prominent authors in each thematic cluster.
The clusters highlight distinct areas of expertise, ranging from smart grid technologies and optimization algorithms to sustainability, urban planning, and policy development. By identifying these key researchers and their focal points, the table offers a structured perspective on the intellectual landscape shaping the evolution of EV charging infrastructure.
4. Classical Optimization and Heuristics
The strategic placement of electric vehicle (EV) charging stations is essential to ensure the adoption of electric vehicles and maximize the efficiency of the charging network. Optimal placement not only improves accessibility for EV users but also helps in minimizing range anxiety and ensuring the efficient use of resources [13]. Several models and approaches have been developed to optimize the placement of charging stations. Flow-based models focus on traffic patterns and vehicle flow to determine the best locations for charging stations [24]. Node-based models, on the other hand, prioritize locations based on proximity to key points, such as highways or urban centers. Path-based and tour-based models consider the routes commonly taken by EV users and place charging stations along these paths to minimize detours [15]. Network equilibrium models aim to balance the distribution of charging stations across a network, ensuring that no single area is overburdened or under-served [55]. In practice, these models have been successfully implemented in various regions. For example, in Beijing, China, a node-based model was used to optimize the placement of fast-charging stations, resulting in a significant reduction in charging wait times and an increase in station utilization [37]. Similarly, in Europe, a flow-based model was used to place charging stations along major highways, ensuring that EV users could travel long distances without experiencing range anxiety [1]. Despite these successes, there are still challenges to be addressed in optimizing the placement of charging stations. Data availability and accuracy are critical for the success of these models, yet obtaining reliable data on traffic patterns, grid capacity, and user behavior can be difficult [56]. Additionally, urban planning constraints, such as space limitations and zoning regulations, can hinder the placement of charging stations in optimal locations. Future advancements in data analytics, machine learning, and artificial intelligence hold promise for improving the accuracy and efficiency of placement models, enabling more precise and dynamic optimization [26].
Determining the optimal placement of EV charging stations requires a balance between transportation demand and electrical grid capacity. Figure 11 illustrates a structured approach to this process, integrating key factors such as traffic flow data, grid capacity, and population density to guide infrastructure deployment.
Figure 11.
Optimal charging station placement model. Source: [16].
The model follows two parallel analyses. On one side, helps estimate demand by identifying high-mobility areas where charging stations are most needed. On the other hand, grid capacity analysis assesses whether the electrical infrastructure in these locations can support additional charging loads. Within these pathways, demand estimation refines the understanding of user needs, while location feasibility ensures that proposed sites align with grid limitations.
By integrating these components, the model generates optimal charging station locations, ensuring that new infrastructure is placed where it can be both highly utilized and sustainably supported by the grid. This approach enables more efficient network expansion, reducing congestion at existing stations and improving accessibility for EV users.
4.1. Objective Functions and Constraints of EV Charging Infrastructure
In the optimization of electric vehicle (EV) charging infrastructure, various optimization techniques are employed to achieve desired objectives, such as minimizing costs, maximizing accessibility, and optimizing energy efficiency. These techniques can be broadly classified into linear programming, nonlinear programming, dynamic programming, mixed-integer linear programming, and metaheuristic algorithms. The optimization of electric vehicle (EV) charging infrastructure is a critical aspect of ensuring the efficient and effective deployment of charging stations. The primary objectives of optimization include minimizing costs, maximizing accessibility, enhancing energy efficiency, and integrating renewable energy sources [14,57]. Various optimization techniques have been employed to achieve these goals, ranging from linear programming to advanced metaheuristic algorithms.
4.2. Recommendations from Relevant Authors
The techniques discussed range from exact approaches (LP, NLP, MILP, DP) to nature-inspired or approximate methods (PSO, GA, ACO). The selection of a suitable method depends on the following:
- Nature of the problem: Whether the relationships are linear or non-linear.
- Scale and complexity: The presence of binary variables, large-scale instances, or real-time requirements.
- Optimality and runtime needs: Whether an exact solution is necessary or an approximate solution in less time is sufficient.
The application of various optimization techniques in the planning and operation of electric vehicle (EV) charging infrastructure has been extensively studied. Several authors have proposed the use of specific methods depending on the context and objectives.
Linear Programming (LP): Linear programming is widely recommended for cost optimization problems where the relationships between variables can be modeled linearly. Liu et al. [31] suggest the use of LP for optimizing the placement of EV charging stations to minimize installation costs, especially in urban settings where resources are limited. Similarly, Cruz-Zambrano et al. [19] apply LP to optimize the allocation of charging stations while considering grid constraints.
Nonlinear Programming (NLP): Nonlinear programming is preferred when dealing with complex interactions within the electrical grid. Yang et al. [9] recommend NLP for scenarios where voltage stability and power flow are critical, such as in dense urban networks. The authors emphasize the importance of accurate modeling in capturing the nonlinear relationships inherent in these problems.
Dynamic Programming (DP): Dynamic programming is particularly effective for problems involving sequential decision-making, such as real-time charging management. Aghaei et al. [20] suggest the use of DP in scenarios where decisions need to be made over time, for instance, in managing charging loads during peak hours. The authors highlight the method’s ability to optimize resource allocation dynamically.
Mixed-Integer Linear Programming (MILP): MILP is recommended for problems that involve both discrete and continuous decision variables. Funke et al. [15] propose using MILP for optimizing the placement and sizing of charging stations in large urban areas, balancing economic and environmental factors. Bilal et al. [57] also support the use of MILP for combining location and capacity decisions in a comprehensive framework.
Particle Swarm Optimization (PSO): PSO is advocated for scenarios with large solution spaces and multi-objective optimization requirements. Gao et al. [58] suggest PSO for optimizing EV charging schedules, noting its effectiveness in exploring complex, high-dimensional spaces. The authors recommend PSO for cases where the problem structure is difficult to define precisely, but approximate solutions are acceptable.
Genetic Algorithm (GA): Genetic Algorithms are highly recommended for problems requiring robust optimization across diverse scenarios. Ullah et al. [11] propose GA for optimizing the placement of charging stations in heterogeneous environments where multiple conflicting objectives must be balanced. The authors emphasize the method’s adaptability to various problem types.
Ant Colony Optimization (ACO): ACO is often applied to routing problems and scenarios where the optimization process benefits from mimicking natural processes. Gao et al. [58] recommend ACO for optimizing the paths of EVs to minimize travel distances and energy consumption, particularly in dynamic environments where conditions change over time.
Selecting an appropriate optimization approach for EV charging infrastructure planning requires balancing computational efficiency, accuracy, and scalability. Table 2 provides a comparative overview of various optimization techniques, highlighting their key characteristics, advantages, and limitations.
Table 2.
Comparison of optimization approaches for EV charging infrastructure.
Linear programming (LP) is well-suited for large-scale problems with linear relationships, offering high speed and accuracy, though it may struggle with complex interactions. Nonlinear programming (NLP) and dynamic programming (DP) extend these capabilities by handling more intricate constraints, but at the cost of increased computational complexity and sensitivity to initialization conditions. Mixed-integer linear programming (MILP) provides a balance by incorporating both discrete and continuous decision variables, making it applicable to real-world scenarios, though at the expense of computational efficiency.
Metaheuristic approaches, such as Particle Swarm Optimization (PSO), Genetic Algorithms (GAs), and Ant Colony Optimization (ACO), offer flexibility in solving multi-objective problems while requiring careful parameter tuning. These techniques are particularly useful in dynamic environments where exact solutions are computationally prohibitive. However, their convergence rates and robustness vary depending on the problem structure.
By comparing these approaches, it becomes evident that no single method universally outperforms the others. Instead, the choice of optimization technique should be guided by the specific constraints, problem scale, and computational resources available in a given EV infrastructure planning scenario. These recommendations provide a valuable framework for selecting the appropriate optimization technique based on the specific needs and context of the EV charging infrastructure project. By understanding the strengths and limitations of each method, planners and engineers can make informed decisions to enhance the efficiency and effectiveness of EV charging networks.
The various optimization techniques described above have been applied in numerous case studies related to the planning of the EV charging infrastructure. For example, a combination of mixed-integer linear programming (MILP) and Genetic Algorithms (GAs) has been used to optimize the placement of charging stations in urban areas, considering both economic and environmental factors [37]. Another case study implemented Particle Swarm Optimization (PSO) to manage real-time charging demands, significantly reducing peak load and improving grid stability [56].
5. Recent Advances in Machine Learning for EV Charging Optimization
The rapid proliferation of electric vehicles (EVs) has sparked substantial research on optimal placement and operation of charging infrastructure. Recent studies have leveraged advanced machine learning (ML) and deep learning (DL) techniques to address the spatial, temporal, and economic complexities involved. Alhussan et al. [59] and Shukla et al. [60] have proposed hybrid optimization models combining classification algorithms with nature-inspired metaheuristics for EV charging station siting. These models aim to minimize congestion and maximize accessibility in urban environments. Kalakanti and Rao [61], as well as Alsarhan et al. [62], analyzed charging patterns and consumption behaviors using supervised learning, contributing to more effective demand response. Similarly, Alanazi et al. [63] formulated scheduling algorithms for smart cities. Deb [64] provided a comprehensive review of ML applications in this domain, while Brahmachary and Ahmed [65] implemented ML-based forecasting for distribution network planning.
Spatiotemporal modeling is another growing area. Xi et al. [66] introduced graph neural networks to predict urban charging demand, and Heo and Chang [67] applied deep reinforcement learning for fast-charger location optimization. Elomiya et al. [68] integrated GIS, ML, and multi-criteria decision analysis to optimize service quality. Other novel contributions include Zhang’s [69] use of clustering and ray casting techniques, Deb et al.’s [64] biologically inspired algorithms, and Roy and Law’s [70] assessment of spatial disparities in infrastructure deployment. Open-source models have been proposed by Elattar et al. [71] to evaluate expansion needs, while Richard et al. [72] presented automated workflows for pattern discovery. Forecasting and demand prediction remain key areas, with Mohammad et al. [73] deploying ConvLSTM architectures and Rashid et al. [74] reviewing prediction techniques. Rao and Sodhi [75] introduced hybrid quantum-classical approaches, while Pourvaziri et al. [76] emphasized fairness and user preferences in planning. Sommer and Hossain [77] provided a literature review on V2G and en-route selection strategies using AI-based optimization. On the forecasting side, authors like Xi et al. [66] have introduced spatiotemporal graph models to predict urban EV charging demand, while Pourvaziri et al. [76] emphasize fairness and user preferences in multi-objective optimization. Contributions by Mousaei and Naderi [78] and Sabzi and Vajta [79] focus on site-specific predictions and user satisfaction analytics, enhancing adaptive planning frameworks. Collectively, these studies demonstrate the evolution of data-driven methods and hybrid frameworks—including GIS, ML, and MCDM tools—positioning them as foundational for next-generation EV infrastructure systems.
The surge in electric vehicle (EV) adoption has intensified the need for advanced methods to forecast charging demand, optimize station placement, and manage grid impacts dynamically. Machine learning (ML) has emerged as an essential tool, enabling data-driven approaches that effectively capture complex, nonlinear behaviors inherent in EV user patterns and energy consumption. Techniques including regression models, decision trees, clustering, and neural networks have been widely applied to predict temporal–spatial EV charging demand with high accuracy [43,45,46,54,59,62]. For instance, Alhussan et al. [59] implemented dynamic Grey-Lag Goose optimization allied with ML models to enhance charging station placement, yielding increased prediction accuracy while integrating user preferences for improved accessibility.
Beyond demand forecasting, the integration of deep reinforcement learning (DRL) techniques has substantially advanced real-time management and operational optimization for EV charging infrastructures. DRL algorithms such as Deep Q Networks (DQN), Soft Actor-Critic (SAC), and Advantage Actor-Critic (A2C) have been applied to enable adaptive, autonomous decision-making in complex environments characterized by demand uncertainty and network constraints [80,81,82]. These models facilitate dynamic allocation of charging stations, optimize load distribution, and improve overall energy efficiency. For example, Salehpour et al. [38] demonstrated that leveraging DRL for charging station placement yielded significant improvements in system throughput and power balancing compared to static heuristics. Moreover, multi-agent DRL frameworks coordinate between multiple charging points and grid operators, enabling scalable and decentralized solutions suitable for growing urban EV markets [41]. Such coordination ensures peak load management and enhances the operational resilience of charging infrastructures. However, despite these advances, challenges remain in ensuring model interpretability, addressing data privacy concerns, and integrating heterogeneous data sources for more robust performance [46,60]. Ongoing research is focusing on hybridizing ML models with classical optimization and control techniques to blend predictive capabilities with theoretical guarantees, thereby achieving more reliable and scalable solutions for future EV charging networks [59,83].
Machine learning (ML) and deep reinforcement learning (DRL) have become prominent tools in optimizing the allocation of electric vehicle (EV) charging infrastructure in data-rich, dynamic urban contexts. These techniques can forecast spatial demand, manage uncertainty, and adapt to real-time environmental fluctuations. Recent implementations of deep Q-networks have demonstrated reductions of up to 97% in waiting time and 497% improvements in benefits, indicating their efficacy in managing urban congestion and improving service quality [80].
Long short-term memory (LSTM) networks with attention mechanisms, paired with policy gradient methods, have also been used to minimize investment costs while outperforming classical models in both accuracy and computational efficiency [82]. Reinforcement learning frameworks adjust station deployment dynamically by responding to traffic and grid constraints, enhancing network responsiveness [81]. Clustering and predictive analytics have been applied for spatial optimization, and decision trees are used for estimating charging behavior under varying policy incentives [8,54]. Despite their advantages, these techniques face challenges in interpretability, data dependency, and regulatory constraints [6,60]. Machine learning and deep reinforcement learning have transformed EV charging infrastructure planning and management, from static forecasting to dynamic, online optimization, supporting more sustainable and user-centric mobility systems [38,43,59].
6. Hybrid Approaches
Hybrid computational strategies integrate the forecasting capabilities of ML with the decision-making robustness of optimization models, offering a comprehensive framework for EV infrastructure planning. For example, combining gradient boosting for demand estimation with deep Q-network reinforcement learning for charger placement yielded up to 30% better placement rewards and an score of 0.87 in demand prediction [84].
A more complex hybrid model—using mixed-integer nonlinear programming (MINLP), queueing theory, deep learning, and the Non-dominated Sorting Genetic Algorithm II (NSGA-II)—reduced deviation error from 13% to 1.6% and improved Pareto efficiency by 12.77% [83]. Other studies incorporated Gaussian Process Regression with capacitated maximal covering models, balancing spatial coverage with grid limitations [81]. Nature-inspired algorithms like Particle Swarm Optimization and Ant Colony Optimization are often embedded in hybrid frameworks to explore complex solution spaces efficiently [32,58].
These approaches have shown remarkable scalability and adaptability in heterogeneous urban environments, especially when addressing competing objectives such as cost, coverage, and energy efficiency [3,33]. However, integration complexity and data modeling requirements remain significant challenges that limit widespread deployment in policy-constrained environments [2,56].
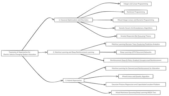
7. Taxonomy and Structure of Computational Approaches for Electric Vehicle Charging Station Allocation
The proposed taxonomy Figure 12 for electric vehicle charging station allocation methodologies comprises three primary categories, each characterized by distinct computational paradigms and operational contexts.
Figure 12.
Taxonomy of computational approaches for EV charging station allocation.
The first category encompasses classical optimization and heuristic approaches. This includes methodologies such as integer and linear programming, nonlinear programming, mixed-integer linear programming, and dynamic programming, as well as a broad set of heuristic and metaheuristic techniques, including Genetic Algorithms, Particle Swarm Optimization, Ant Colony Optimization, and bat optimization. These methods are generally well-suited for problems with well-defined constraints and static configurations. Their primary strengths lie in their transparency and ease of interpretation, making them appropriate for small to medium-scale applications. However, they may face limitations in terms of scalability and adaptability when applied to dynamic or uncertain urban environments.
The second category involves machine learning (ML) and deep reinforcement learning (DRL) techniques, which are particularly effective in high-dimensional, data-intensive, and dynamically evolving settings. Approaches such as deep learning with long short-term memory (LSTM) networks and attention mechanisms, deep Q-networks, policy gradient methods, and unsupervised reinforcement learning are employed to support predictive modeling and adaptive decision-making. Complementary ML techniques, including decision trees, clustering, and predictive analytics, are frequently used to forecast demand patterns and optimize scheduling strategies. Despite their effectiveness, these methods often require substantial computational resources and large volumes of training data, and they may be less interpretable in operational contexts.
The third category comprises hybrid approaches that integrate machine learning models with optimization techniques. These methods are particularly advantageous in heterogeneous urban contexts that require both predictive accuracy and operational efficiency. Representative examples include the use of gradient boosting for demand forecasting in conjunction with reinforcement learning for station placement, as well as combinations of Gaussian process regression with capacitated maximal covering location models. More advanced configurations integrate mixed-integer nonlinear programming with queueing theory, deep learning architectures, and multi-objective optimization algorithms such as NSGA-II. These hybrid frameworks offer enhanced scalability and flexibility, though they often entail increased model complexity and integration challenges.
Collectively, these three categories provide a structured framework for addressing the multifaceted problem of EV charging station allocation. The selection of an appropriate computational strategy is contingent upon specific factors such as the complexity of the urban infrastructure, the availability and granularity of data, and the desired balance between interpretability, scalability, and adaptability. This taxonomy facilitates the alignment of methodological choices with practical and policy-driven objectives, contributing to the development of efficient, resilient, and sustainable transportation systems.
8. Discussion of Results and Relevant Measures in Cluster Analysis
The cluster analysis revealed five main themes in the research on electric vehicle (EV) charging infrastructure: Smart Grid and Communication Technologies, Optimization Algorithms and Machine Learning, Sustainability and Renewable Energy Integration, Urban Planning and Charging Station Placement, and Policy, Standards, and Market Trends. These clusters showcase the diversity of approaches and areas of interest in the field.
Cluster 1-Smart Grid and Communication Technologies:
This group emphasizes the integration of smart grid technologies and communication systems. The findings underscore the need for robust communication protocols to efficiently manage energy resources in charging networks. Innovations such as vehicle-to-grid (V2G) technology not only stabilize the grid but also promote the integration of renewable energy sources.
Cluster 2-Optimization Algorithms and Machine Learning: This cluster reflects the growing adoption of advanced algorithms and machine learning techniques. The studies analyzed demonstrate that these tools are crucial for solving complex optimization problems, such as strategic location of stations and prediction of demand patterns. This is particularly relevant in dense urban networks, where space and energy constraints limit traditional solutions.
Cluster 3-Sustainability and Renewable Energy Integration: This group highlights the role of sustainability in the design of charging infrastructure. The results indicate that the integration of renewable sources such as solar and wind energy significantly reduces carbon footprints. However, operational challenges, such as the intermittency of these sources, remain a key area for future research.
Practical Considerations for Renewable Integration
Although research on Sustainability and Renewable Energy Integration underscores the importance of leveraging solar, wind, and other clean energy sources for electric vehicle (EV) charging, real-world implementation faces multiple hurdles. Chief among these challenges is the inherent intermittency of renewables: unpredictable fluctuations in power generation can complicate load balancing for charging stations, particularly during peak demand periods or when weather conditions sharply reduce energy output. Mitigating strategies, such as on-site storage systems (e.g., lithium-ion batteries or hydrogen-based solutions), are often capital-intensive and demand sophisticated energy management algorithms to effectively smooth out supply–demand mismatches.
Additionally, policy barriers can limit large-scale integration of renewables into EV infrastructure. In many regions, energy regulations and market structures have not fully adapted to account for distributed generation or the two-way flow of electricity (e.g., with vehicle-to-grid technology). Fragmented permitting processes and the lack of unified incentives for renewable charging installations further complicate adoption. To address these issues, stronger policy frameworks that incorporate streamlined permitting, feed-in tariffs, tax credits, or carbon pricing may be required. In essence, achieving a robust synergy between clean energy and EV charging infrastructure demands not only technical innovations but also supportive legislation, long-term planning, and collaborative initiatives among energy providers, municipalities, and private stakeholders.
Cluster 4-Urban Planning and Charging Station Placement: This cluster examines strategies for positioning charging stations in urban environments. The analysis suggests that combining traffic models and mobility patterns with environmental and economic considerations is essential for reducing range anxiety and optimizing the use of existing infrastructure.
Cluster 5-Policy, Standards, and Market Trends: The results highlight the influence of public policies and standards on the development of charging networks. Studies suggest that well-designed governmental policies can catalyze infrastructure investments, while uniform standards facilitate interoperability and enhance user acceptance.
Several key metrics were employed to quantify and evaluate the results of the cluster analysis:
- Co-occurrence Strength of Keywords: Cosine similarity was used to measure the frequency of terms co-occurring in article titles and abstracts. Key terms such as optimization, sustainability, and renewable energy were central to forming thematic clusters.
- Variance Explained by Principal Components: Principal Component Analysis (PCA) revealed that the first three components explained over 85% of the variance in the data, validating the model’s ability to capture significant thematic relationships.
- Silhouette Coefficient in Clustering: The average silhouette coefficient for the clusters was 0.72, indicating a clear separation between thematic groups and strong cohesion within each cluster.
- Publication Trends: A temporal analysis showed consistent growth in cluster-related themes, with significant increases in research on optimization algorithms and sustainability since 2019.
- Bibliometric Impact of Key Authors: Fifteen leading authors with high citation indices were identified within each cluster, reflecting their influence on research trends.
The analysis provides a structured view of research priorities in EV charging infrastructure, identifying mature and emerging areas. The employed metrics not only allow for quantitative evaluation but also highlight thematic connections that inform future research directions. These findings are critical for researchers, policymakers, and industry stakeholders aiming to optimize and expand EV charging networks sustainably.
This review has examined various optimization techniques for the planning and operation of electric vehicle (EV) charging infrastructure. Linear programming (LP), nonlinear programming (NLP), dynamic programming (DP), mixed-integer linear programming (MILP), and metaheuristic algorithms such as Particle Swarm Optimization (PSO), Genetic Algorithms (GA), and Ant Colony Optimization (ACO) have been explored. Each of these methods offers distinct advantages depending on the specific objectives and constraints involved in the problem [37,56,85].
The application of these optimization techniques in real-world scenarios can lead to significant improvements in the efficiency and effectiveness of EV charging infrastructure. By optimizing the placement and operation of charging stations, cities and regions can better accommodate the growing demand for electric vehicles, reduce costs, and enhance user satisfaction. For example, the use of MILP in urban planning can help identify the most cost-effective locations for new charging stations, while PSO can be employed to manage real-time charging loads, thereby reducing strain on the electrical grid [24,58].
Despite the potential benefits, several challenges and limitations must be addressed when applying these optimization techniques. One significant challenge is the availability and quality of data, which is crucial for accurate modeling and optimization. Additionally, the computational complexity of certain methods, particularly those involving large-scale nonlinear or dynamic systems, can be a barrier to their practical implementation. Furthermore, integrating different optimization techniques, such as combining LP with metaheuristics, requires careful consideration to ensure compatibility and effectiveness [55].
Future research should focus on addressing these challenges and exploring new avenues for optimization in EV infrastructure planning. Emerging technologies, such as artificial intelligence (AI) and machine learning (ML), offer promising opportunities to enhance the accuracy and efficiency of optimization models. For instance, AI-based algorithms could be used to predict future demand for charging stations, allowing for more proactive and dynamic planning. Additionally, the integration of renewable energy sources with smart charging infrastructure is an area that warrants further investigation, particularly in terms of optimizing energy consumption and reducing the environmental impact of EVs [26,58].
9. Conclusions and Recommendations
9.1. Conclusions
This study provided a systematic review of recent research on electric vehicle (EV) charging infrastructure, focusing on optimization techniques, machine learning applications, and thematic trends identified through bibliometric analysis and Principal Component Analysis (PCA). The main conclusions are as follows:
- Thematic Clustering: Five dominant research clusters were identified: (i) smart grid and communication technologies, (ii) optimization algorithms and machine learning, (iii) sustainability and renewable energy integration, (iv) urban planning and charging station placement, and (v) policy, standards, and market trends. These clusters reveal a multidisciplinary approach to EV charging infrastructure planning and highlight both mature and emerging research directions.
- Methodological Evolution: The field has evolved from classical optimization methods (e.g., linear, nonlinear, and mixed-integer programming) to advanced metaheuristics and hybrid models that incorporate machine learning and deep reinforcement learning. Hybrid approaches—integrating demand prediction with adaptive optimization—demonstrate superior performance in dynamic, data-rich urban environments.
- Sustainability Emphasis: There is a growing emphasis on integrating renewable energy sources into charging networks, with recent studies addressing the technical, economic, and policy-related challenges. However, practical deployment still faces barriers due to intermittency, policy gaps, and infrastructure limitations.
- Policy and Standard Impact: Policy support and standardization are critical for scaling up charging networks. Studies highlight the role of well-designed incentives, regulatory frameworks, and interoperability standards in accelerating infrastructure development and user adoption.
- Limitations and Research Gaps: Although significant progress has been made, challenges remain in data availability, model interpretability, and the incorporation of real-world factors such as thermal management and regional diversity. Few studies address the operational impacts of ultra-fast charging or the unique needs of emerging markets.
9.2. Recommendations
Based on these findings, the following recommendations are proposed:
- For policymakers: Strengthen regulatory frameworks and incentive structures to support the expansion of charging networks and promote the integration of renewables. Encourage the adoption of interoperability standards to ensure system scalability and user convenience.
- For researchers: Prioritize hybrid and data-driven approaches that combine predictive modeling with robust optimization. Address gaps related to real-world operational factors, such as thermal management, and broaden the geographical scope of studies to include emerging markets.
- For urban planners and industry stakeholders: Use integrated decision-support tools that combine traffic, grid, and sustainability criteria for siting and managing charging stations. Foster cross-sector collaboration to align technological solutions with local needs and policy objectives.
These actions are essential to achieve a resilient, accessible, and sustainable electric vehicle charging infrastructure aligned with future mobility demands.
9.3. Limitations and Data Constraints
Although the use of co-word analysis, PCA, and clustering techniques provides valuable insights into thematic trends, several limitations must be acknowledged:
- PCA and Dimensional Reduction Biases: PCA projects high-dimensional data onto a smaller number of components, thereby simplifying the dataset. While this helps to reveal dominant themes, it may also result in the loss of nuanced or subtle patterns not captured by the principal components. This bias is especially notable if only the first two or three principal components are used for clustering. Researchers should interpret the clusters with the understanding that certain low-variance but thematically important dimensions could be suppressed.
- Clustering Algorithm Choices: Each clustering algorithm (e.g., K-Means, hierarchical clustering, DBSCAN) relies on assumptions regarding distance metrics, density thresholds, or cluster shapes. Using a single algorithm can, therefore, limit the scope of the analysis. Different methods might yield slightly different groupings, indicating that a multimethod approach could offer a more robust view of thematic structure.
- Dataset Size and Composition: The final corpus was drawn from specific databases and limited to English-language, peer-reviewed articles, potentially excluding regional studies or grey literature that might offer unique perspectives. Consequently, certain geographies or niche research areas may be underrepresented, which can bias conclusions about global trends. Moreover, smaller datasets or unbalanced distributions of topics can skew cluster formation, making some themes appear less significant than they truly are.
- Regional Focus and Generalizability: Most studies included in this dataset center on regions with established EV markets—such as North America, Europe, and parts of Asia. This emphasis may overlook challenges faced by emerging markets or rural areas, where infrastructural and socio-economic factors differ substantially. Consequently, policy recommendations or siting strategies inferred from these clusters might not generalize well to other contexts without further adaptation.
- Temporal Evolution of Research Themes: Although the dataset ranges from 2010 to 2023, EV technology is rapidly evolving. The distribution of topics may shift over time as infrastructure matures or new technologies emerge. Researchers should periodically update their analyses to capture changes in focus—such as increasing attention to ultra-fast charging, wireless systems, or integrated renewable solutions.
Interestingly, few articles in the dataset address thermal considerations, despite the growing trend toward ultra-fast charging. Future research could explore more specific modeling of thermal loads, both in station hardware and within battery systems, as part of standard planning and optimization frameworks. Incorporating these factors would enhance the real-world applicability of solutions derived from the identified clusters.
Despite these constraints, the combined use of co-word analysis and PCA remains a valuable approach for synthesizing large bodies of research. Future work might involve integrating supplementary clustering approaches (e.g., hierarchical methods) or employing time-series bibliometrics to track the evolution of themes. In parallel, broadening the scope of databases or considering non-English sources could lead to more inclusive and globally representative insights.
Lastly, there is a notable gap in high-resolution thermal data. Many large-scale bibliometric or quantitative analyses do not capture crucial variables such as ambient temperature ranges, station cooling capacity, or battery heat-tolerance thresholds. Without such data, optimization studies may overestimate the performance and reliability of stations operating at higher power levels, especially in warmer climates.
Author Contributions
All authors contributed equally to the conceptualization, methodology, investigation, and writing of this manuscript. All authors have read and agreed to the published version of the manuscript.
Funding
This research was funded by Universidad de Bogotá Jorge Tadeo Lozano. The APC was funded by Universidad de Bogotá Jorge Tadeo Lozano.
Data Availability Statement
The data presented in this study are available on request from the corresponding author.
Conflicts of Interest
The authors declare no conflict of interest.
Appendix A. Optimization Techniques
Appendix A.1. Linear Programming (LP)
Linear programming (LP) is commonly employed to minimize costs and allocate resources when planning electric vehicle charging infrastructure, leveraging the linear nature of both the objective function and constraints [19,31]. In its standard formulation, LP seeks to minimize an objective function, typically expressed as , subject to a set of linear inequalities and non-negativity constraints . One of the main strengths of this method lies in its solid theoretical foundation and the availability of efficient solvers—such as the simplex method—that can handle large-scale instances. Nevertheless, because LP is restricted to linear relationships among variables, it cannot directly capture nonlinear behaviors, potentially limiting its scope in more complex models.
Appendix A.2. Nonlinear Programming (NLP)
Nonlinear programming (NLP) is employed when the objective function or constraints include nonlinear relationships, as commonly encountered in voltage stability or power flow studies within electrical grids [9,11]. Its general formulation seeks to minimize a function subject to inequality and equality constraints . By capturing more complex real-world interactions than linear methods, NLP can represent phenomena such as network losses or nonlinear cost structures. Among its main advantages are the ability to model realistic behaviors with flexible constraint types, albeit at the cost of higher computational complexity and potential convergence to local optima rather than a single global minimum.
Appendix A.3. Dynamic Programming (DP)
Dynamic programming (DP) is especially suitable for sequential decision-making, such as real-time charging management across multiple time periods [17,20]. Its standard approach defines a value function
where each action depends on the current state s and anticipated future outcomes via transition probabilities . DP’s principal strength lies in guaranteeing a globally optimal solution for discrete or discretized problems, yet the computational burden scales exponentially with the size of the state space (often termed the “curse of dimensionality”). Consequently, while DP can systematically handle multi-stage decisions, it may become infeasible for very large or continuous problems.
Appendix A.4. Mixed-Integer Linear Programming (MILP)
Mixed-integer linear programming (MILP) combines both continuous and binary decision variables in a single model, making it well-suited for decisions that involve facility siting (binary, e.g., whether to build a charging station) alongside resource allocation (continuous, e.g., power levels) [15,57]. Typically, the objective to be minimized is
subject to constraints of the form
The inclusion of integer variables increases the complexity compared to purely linear problems, demanding more sophisticated branch-and-bound or cutting-plane techniques. Despite this, powerful commercial and open-source solvers are available, enabling MILP to handle moderately large-scale problems where discrete location choices and continuous operational decisions must be optimized together.
Appendix A.5. Metaheuristics
Metaheuristic algorithms, such as Particle Swarm Optimization (PSO), Genetic Algorithms (GA), and Ant Colony Optimization (ACO), are particularly useful when the search space is large or when multiple conflicting objectives must be balanced [11,58]. Unlike exact methods, they iteratively explore potential solutions without requiring a strictly defined analytical formulation, offering flexibility and broad applicability even in situations with limited prior knowledge of the problem. Another key benefit is their ability to escape local optima in many cases, enhancing the likelihood of finding competitive solutions. However, they do not guarantee convergence to the global optimum and are highly sensitive to parameter settings such as population size or mutation rates, which can significantly influence their performance.
Appendix A.5.1. Particle Swarm Optimization (PSO)
Inspired by the social behavior of flocks of birds and schools of fish. A set of particles adjusts their positions and velocities according to individual and collective performance.
| Algorithm A1: PSO Framework |
![]() |
Appendix A.5.2. Genetic Algorithm (GA)
Based on natural selection and genetic principles. Solutions are encoded as chromosomes and selection, crossover, and mutation are applied to evolve the population.
| Algorithm A2: GA Framework |
![]() |
Appendix A.5.3. Ant Colony Optimization (ACO)
Inspired by the pheromone trails ants use to find paths between their colony and food sources. Several ants construct solutions, and the best paths receive higher pheromone levels, guiding subsequent ants to promising solutions.
| Algorithm A3: ACO Framework |
![]() |
References
- Pagany, R.; Ramirez Camargo, L.; Dorner, W. A review of spatial localization methodologies for the electric vehicle charging infrastructure. Int. J. Sustain. Transp. 2018, 13, 433–449. [Google Scholar] [CrossRef]
- Metais, M.; Jouini, O.; Perez, Y.; Berrada, J.; Suomalainen, E. Too much or not enough? Planning electric vehicle charging infrastructure: A review of modeling options. Renew. Sustain. Energy Rev. 2022, 153, 111719. [Google Scholar] [CrossRef]
- Majhi, R.C.; Ranjitkar, P.; Sheng, M.; Covic, G.A.; Wilson, D.J. A systematic review of charging infrastructure location problem for electric vehicles. Transp. Rev. 2020, 41, 432–455. [Google Scholar] [CrossRef]
- Karolemeas, C.; Tsigdinos, S.; Tzouras, P.G.; Nikitas, A.; Bakogiannis, E. Determining Electric Vehicle Charging Station Location Suitability: A Qualitative Study of Greek Stakeholders Employing Thematic Analysis and Analytical Hierarchy Process. Sustainability 2021, 13, 2298. [Google Scholar] [CrossRef]
- Yousuf, A.K.M.; Wang, Z.; Paranjape, R.; Tang, Y. An In-Depth Exploration of Electric Vehicle Charging Station Infrastructure: A Comprehensive Review of Challenges, Mitigation Approaches, and Optimization Strategies. IEEE Access 2024, 12, 51570–51589. [Google Scholar] [CrossRef]
- Mastoi, M.S.; Zhuang, S.; Munir, H.M.; Haris, M.; Hassan, M.; Usman, M.; Bukhari, S.S.H.; Ro, J.S. An in-depth analysis of electric vehicle charging station infrastructure, policy implications, and future trends. Energy Rep. 2022, 8, 11504–11529. [Google Scholar] [CrossRef]
- Szumska, E.M. Electric Vehicle Charging Infrastructure along Highways in the EU. Energies 2023, 16, 895. [Google Scholar] [CrossRef]
- Chen, T.; Zhang, X.P.; Wang, J.; Li, J.; Wu, C.; Hu, M.; Bian, H. A Review on Electric Vehicle Charging Infrastructure Development in the UK. J. Mod. Power Syst. Clean Energy 2020, 8, 193–205. [Google Scholar] [CrossRef]
- Yang, Z.; Guo, X.; Zhang, L. Optimal placement of electric vehicle charging stations: A review. Renew. Sustain. Energy Rev. 2017, 80, 509–519. [Google Scholar]
- Sanguesa, J.; Torres-Sanz, V.; Garrido, P.; Martínez, F.; Marqués-Mateu, J. A review on electric vehicles: Technologies and challenges. Smart Cities 2021, 4, 372–404. [Google Scholar] [CrossRef]
- Ullah, I.; Zheng, J.; Jamal, A.; Zahid, M.; Almoshageh, M.; Safdar, M. Electric vehicles charging infrastructure planning: A review. Int. J. Green Energy 2024, 21, 1710–1728. [Google Scholar] [CrossRef]
- Deb, S.; Tammi, K.; Kalita, K.; Mahanta, P. Impact of electric vehicle charging station load on distribution network. Energies 2018, 11, 178. [Google Scholar] [CrossRef]
- Giménez-Gaydou, D.; García-Villalobos, J.; Zamora, I.; San Martín, J. Optimal location of battery electric vehicle charging stations in urban areas: A new approach. Renew. Energy 2016, 88, 616–629. [Google Scholar] [CrossRef]
- Hosseini, S.; MirHassani, S. Optimal allocation of electric vehicle charging stations considering network constraints. J. Power Sources 2015, 295, 170–182. [Google Scholar]
- Funke, S.; Nussler, S.; Storandt, S. Placement of fast charging stations for electric vehicles in urban areas. Transp. Res. Part C Emerg. Technol. 2016, 65, 97–110. [Google Scholar]
- IEA. Global Electric Vehicle Outlook 2023; IEA: Paris, France, 2023. [Google Scholar]
- Wang, Y.; Wang, Y. A review of optimal location and sizing for charging stations of electric vehicles. Renew. Sustain. Energy Rev. 2017, 68, 52–63. [Google Scholar]
- Shamami, N.; Torabi, H.; Mazloum, J. Smart placement of charging stations for plug-in electric vehicles considering load demand uncertainties. Energy 2020, 198, 117308. [Google Scholar]
- Cruz-Zambrano, M.; Corchero, C.; Heredia, F.; Pagés, E. Optimal location of fast charging stations in urban areas. Energy 2013, 55, 101–109. [Google Scholar]
- Aghaei, J.; Shafie-Khah, M.; Catalão, J. Robust multi-objective model for simultaneous distributed generation and electric vehicle charging station planning. Appl. Energy 2016, 165, 517–530. [Google Scholar]
- Tungom, C.; Niu, B.; Wang, H. Hierarchical framework for demand prediction and iterative optimization of EV charging network infrastructure under uncertainty with cost and quality-of-service consideration. Expert Syst. Appl. 2024, 237, 121761. [Google Scholar] [CrossRef]
- Yilmaz, M.; Krein, P. Review of the impact of vehicle-to-grid technologies on distribution systems and utility interfaces. IEEE Trans. Power Electron. 2012, 28, 5673–5689. [Google Scholar] [CrossRef]
- Yan, X.; Li, H.; Cui, J. Planning of Electric Vehicle charging station based on hierarchic genetic algorithm. In Proceedings of the 2014 IEEE Conference and Expo Transportation Electrification Asia-Pacific (ITEC Asia-Pacific), Beijing, China, 31 August–3 September 2014; pp. 1–5. [Google Scholar]
- Kchaou-Boujelben, S.; Jouini, O. Charging station location problem: A comprehensive review on models and solution approaches. Transp. Res. Part C Emerg. Technol. 2021, 125, 102954. [Google Scholar] [CrossRef]
- Pirouzi, K.; Shaker, H. Exploring potential storage-based flexibility gains of electric vehicles in smart distribution grids. J. Energy Storage 2022, 40, 104066. [Google Scholar] [CrossRef]
- Wang, T.; Zhang, Y.; Li, M. Machine Learning-Based Electric Vehicle Charging Optimization: A Survey. In Proceedings of the 2020 IEEE International Conference on Communications, Control, and Computing Technologies for Smart Grids (SmartGridComm), Tempe, AZ, USA, 11–13 November 2020; pp. 1–7. [Google Scholar]
- Elkasrawy, M.; Makeen, P.; Abdellatif, S.; Ghali, H. Optimizing electric vehicles station performance using AI-based decision maker algorithm. In Proceedings of the Emerging Topics in Artificial Intelligence 2020, SPIE Nanoscience + Engineering, Online, 24 August–4 September 2020; Volume 11469, p. 114691W. [Google Scholar] [CrossRef]
- Tran, C.; Ngoduy, D.; Keyvan-Ekbatani, M.; Watling, D. Bi-level optimization for locating fast-charging stations in large-scale urban networks. In Proceedings of the 2020 Forum on Integrated and Sustainable Transportation Systems, FISTS, Delft, The Netherlands, 3–5 November 2020; pp. 205–210. [Google Scholar] [CrossRef]
- Singh, K.; Mistry, K.; Patel, H. Optimal Placement of Electric Vehicle Charging Station and DG in a Distribution System for Loss Minimization. In Proceedings of the 2023 IEEE 3rd International Conference on Sustainable Energy and Future Electric Transportation, SeFet, Bhubaneswar, India, 9–12 August 2023. [Google Scholar] [CrossRef]
- Zheng, Y.; Dong, Z.; Xu, Y.; Meng, K.; Zhao, J.; Qiu, J. Electric vehicle battery charging/swap stations in distribution systems: Comparison study and optimal planning. IEEE Trans. Power Syst. 2014, 29, 221–229. [Google Scholar] [CrossRef]
- Liu, Z.; Wen, F.; Ledwich, G. Optimal planning of electric-vehicle charging stations in distribution systems. IEEE Trans. Power Deliv. 2013, 28, 102–110. [Google Scholar] [CrossRef]
- Ahmad, F.; Al-Fagih, L.; Qadir, S.; Khalid, M. EV Charging Station Placement using Nature-Inspired Optimisation Algorithms. In Proceedings of the 2023 International Conference on Power, Instrumentation, Energy and Control, PIECON, Aligarh, India, 10–12 February 2023; p. 166. [Google Scholar] [CrossRef]
- Clemente, S.; Escandon, W.; Iparraguirre-Villanueva, O.; Zapata-Paulini, J.; Cabanillas-Carbonell, M. Optimization of a Photovoltaic Station for Charging Electric Vehicles. Lect. Notes Netw. Syst. 2024, 695, 963–973. [Google Scholar] [CrossRef]
- Xiong, Y.; Gan, J.; An, B.; Miao, C.; Bazzan, A. Optimal electric vehicle fast charging station placement based on game theoretical framework. IEEE Trans. Intell. Transp. Syst. 2018, 19, 2493–2504. [Google Scholar] [CrossRef]
- Xiang, Y.; Liu, J.; Tang, S.; Zhou, H.; Dai, S.; Li, T.; Wang, X. A traffic flow based planning strategy for optimal siting and sizing of charging stations. In Proceedings of the Asia-Pacific Power and Energy Engineering Conference, APPEEC, Xi’an, China, 25–28 October 2016. [Google Scholar] [CrossRef]
- Sun, J.; Che, Y.; Yang, T.; Zhang, J.; Cai, Y. Location and Capacity Determination Method of Electric Vehicle Charging Station Based on Simulated Annealing Immune Particle Swarm Optimization. Energy Eng. J. Assoc. Energy Eng. 2023, 120, 367–384. [Google Scholar] [CrossRef]
- Shahraki, N.; Cai, H.; Turkay, M.; Xu, M. Optimal locations of electric public charging stations using real world vehicle travel patterns. Transp. Res. Part D Transp. Environ. 2015, 41, 165–176. [Google Scholar] [CrossRef]
- Salehpour, M.J.; Hossain, M. Leveraging machine learning for efficient EV integration as mobile battery energy storage systems: Exploring strategic frameworks and incentives. J. Energy Storage 2024, 92, 112151. [Google Scholar] [CrossRef]
- Khan, M.R.; Haider, Z.M.; Malik, F.H.; Almasoudi, F.M.; Alatawi, K.S.S.; Bhutta, M.S. A Comprehensive Review of Microgrid Energy Management Strategies Considering Electric Vehicles, Energy Storage Systems, and AI Techniques. Processes 2024, 12, 270. [Google Scholar] [CrossRef]
- Mousaei, A.; Naderi, Y.; Bayram, I.S. Advancing State of Charge Management in Electric Vehicles With Machine Learning: A Technological Review. IEEE Access 2024, 12, 43255–43283. [Google Scholar] [CrossRef]
- Maguluri, L.P.; Umasankar, A.; Vijendra Babu, D.; Anselin Nisha, A.S.; Prabhu, M.R.; Tilwani, S.A. Coordinating electric vehicle charging with multiagent deep Q-networks for smart grid load balancing. Sustain. Comput. Inform. Syst. 2024, 43, 100993. [Google Scholar] [CrossRef]
- Dahiwale, P.V.; Rather, Z.H.; Mitra, I. A Comprehensive Review of Smart Charging Strategies for Electric Vehicles and Way Forward. IEEE Trans. Intell. Transp. Syst. 2024, 25, 10462–10482. [Google Scholar] [CrossRef]
- Mazhar, T.; Asif, R.N.; Malik, M.A.; Nadeem, M.A.; Haq, I.; Iqbal, M.; Kamran, M.; Ashraf, S. Electric Vehicle Charging System in the Smart Grid Using Different Machine Learning Methods. Sustainability 2023, 15, 2603. [Google Scholar] [CrossRef]
- Mololoth, V.K.; Saguna, S.; Åhlund, C. Blockchain and Machine Learning for Future Smart Grids: A Review. Energies 2023, 16, 528. [Google Scholar] [CrossRef]
- Khan, M.A.; Saleh, A.M.; Waseem, M.; Sajjad, I.A. Artificial Intelligence Enabled Demand Response: Prospects and Challenges in Smart Grid Environment. IEEE Access 2023, 11, 1477–1505. [Google Scholar] [CrossRef]
- Fescioglu-Unver, N.; Yıldız Aktaş, M. Electric vehicle charging service operations: A review of machine learning applications for infrastructure planning, control, pricing and routing. Renew. Sustain. Energy Rev. 2023, 188, 113873. [Google Scholar] [CrossRef]
- Dharavat, N.; Golla, N.K.; Sudabattula, S.K.; Velamuri, S.; Kantipudi, M.V.V.P.; Kotb, H.; AboRas, K.M. Impact of plug-in electric vehicles on grid integration with distributed energy resources: A review. Front. Energy Res. 2023, 10, 1099890. [Google Scholar] [CrossRef]
- Goodfellow, I.; Bengio, Y.; Courville, A. Deep Learning; MIT Press: Cambridge, MA, USA, 2016. [Google Scholar]
- Hastie, T.; Tibshirani, R.; Friedman, J. The Elements of Statistical Learning: Data Mining, Inference, and Prediction; Springer: Berlin/Heidelberg, Germany, 2009. [Google Scholar]
- Zhang, H.; Moura, S.; Hu, Z.; Song, Y. PEV Fast-Charging Station Siting and Sizing on Coupled Transportation and Power Networks. IEEE Trans. Smart Grid 2018, 9, 2595–2605. [Google Scholar] [CrossRef]
- Jia, L.; Hu, Z.; Song, Y.; Zhan, K.; Ding, H. Planning of electric vehicle charging stations in highway network. Dianli Xitong Zidonghua/Automation Electr. Power Syst. 2015, 39, 82–89+102. [Google Scholar] [CrossRef]
- Jia, L.; Hu, Z.; Liang, W.; Lang, W.; Song, Y. A novel approach for urban electric vehicle charging facility planning considering combination of slow and fast charging. In Proceedings of the POWERCON 2014–2014 International Conference on Power System Technology: Towards Green, Efficient and Smart Power System, Proceedings, Chengdu, China, 20–22 October 2014; pp. 3354–3360. [Google Scholar] [CrossRef]
- Jia, L.; Hu, Z.; Song, Y.; Luo, Z. Optimal siting and sizing of electric vehicle charging stations. In Proceedings of the 2012 IEEE International Electric Vehicle Conference, IEVC, Greenville, SC, USA, 4–8 March 2012. [Google Scholar] [CrossRef]
- Li, K.; Shao, C.; Hu, Z.; Shahidehpour, M. An MILP Method for Optimal Planning of Electric Vehicle Charging Stations in Coordinated Urban Power and Transportation Networks. IEEE Trans. Power Syst. 2023, 38, 5406–5419. [Google Scholar] [CrossRef]
- Yi, Z.; Bauer, P. Optimization models for placement of an energy-aware electric vehicle charging infrastructure. Transp. Res. Part E Logist. Transp. Rev. 2016, 91, 173–191. [Google Scholar] [CrossRef]
- Bilal, M.; Zeeshan, M. Electric vehicles in a smart grid: A comprehensive survey on optimal location of charging station. IET Smart Grid 2020, 3, 202–213. [Google Scholar] [CrossRef]
- Bilal, M.; Ahmed, S.; Ullah, I. Optimal placement and sizing of electric vehicle charging stations in smart distribution systems. Int. J. Electr. Power Energy Syst. 2020, 123, 106253. [Google Scholar]
- Gao, Y.; Zhang, Y.; Chen, S. Ant colony optimization-based hybrid algorithm for optimal charging station placement and sizing. Energy 2017, 140, 1186–1198. [Google Scholar]
- Alhussan, A.A.; Khafaga, D.S.; El-Kenawy, E.S.; Eid, M.M.; Ibrahim, A. Urban Electric Vehicle Charging Station Placement Optimization with Graylag Goose Optimization Voting Classifier. Comput. Mater. Contin. 2024, 80, 1163–1177. [Google Scholar] [CrossRef]
- Shukla, M.; Singh, D.K.; Yadav, A.; Singh, A.K.; Jumaa, N.A.; Mohammed, A. Optimizing Electric Vehicle Charging Station Placement in Urban Areas: A Data-Driven Approach. In Proceedings of the 2023 3rd International Conference on Advance Computing and Innovative Technologies in Engineering, ICACITE, Greater Noida, India, 12–13 May 2023; pp. 2835–2838. [Google Scholar] [CrossRef]
- Kalakanti, A.K.; Rao, S. Charging Station Planning for Electric Vehicles. Systems 2022, 10, 6. [Google Scholar] [CrossRef]
- Alsarhan, A.; Alnatsheh, A.; Aljaidi, M.; Makkawi, T.A.; Aljamal, M.; Alsarhan, T. Optimizing Electric Vehicle Charging Infrastructure through Machine Learning: A Study of Charging Patterns and Energy Consumption. Int. J. Interact. Mob. Technol. 2024, 18, 149–170. [Google Scholar] [CrossRef]
- Alanazi, F.; Alshammari, T.O.; Azam, A. Optimal Charging Station Placement and Scheduling for Electric Vehicles in Smart Cities. Sustainability 2023, 15, 6030. [Google Scholar] [CrossRef]
- Deb, S. Machine Learning for Solving Charging Infrastructure Planning: A Comprehensive Review. In Proceedings of the 5th International Conference on Smart Grid and Smart Cities, ICSGSC, Tokyo, Japan, 18–20 June 2021; pp. 16–22. [Google Scholar] [CrossRef]
- Brahmachary, R.; Ahmed, I. Optimal Distribution Network Expansion and EV Charging Station Allocation based on Load Forecasted using Machine Learning. IEEE Trans. Ind. Appl. 2025, 1–13. [Google Scholar] [CrossRef]
- Xi, Z.; Guo, G.; Yang, X.; Sun, J.; Shi, X.; Xiao, X. Forecasting and managing urban EV charging demand with spatiotemporal graph models. J. Renew. Sustain. Energy 2025, 17, 0244546. [Google Scholar] [CrossRef]
- Heo, J.; Chang, S. Optimal planning for electric vehicle fast charging stations placements in a city scale using an advantage actor-critic deep reinforcement learning and geospatial analysis. Sustain. Cities Soc. 2024, 113, 105567. [Google Scholar] [CrossRef]
- Elomiya, A.; Křupka, J.; Jovčić, S.; Simic, V.; Švadlenka, L.; Pamucar, D. A hybrid suitability mapping model integrating GIS, machine learning, and multi-criteria decision analytics for optimizing service quality of electric vehicle charging stations. Sustain. Cities Soc. 2024, 106, 105397. [Google Scholar] [CrossRef]
- Zhang, V.W. Optimal Deployment of Electric Vehicles Charging Network Using Point Clustering and Ray Casting. In Proceedings of the 32nd ACM SIGSPATIAL International Conference on Advances in Geographic Information Systems, ACM SIGSPATIAL, Atlanta, GA, USA, 1 November 2024; pp. 737–740. [Google Scholar] [CrossRef]
- Roy, A.; Law, M. Examining spatial disparities in electric vehicle charging station placements using machine learning. Sustain. Cities Soc. 2022, 83, 103978. [Google Scholar] [CrossRef]
- Elattar, H.; von Tüllenburg, F.; Karas, S.; Valdes, J. An Open-Source Model for Estimating the Need to Expansion in Local Charging Infrastructures. In Proceedings of the Communications in Computer and Information Science, Velizy, France, 28–30 September 2024; Volume 2107, pp. 69–91. [Google Scholar] [CrossRef]
- Richard, R.; Cao, H.; Wachowicz, M. Discovering EV Recharging Patterns through an Automated Analytical Workflow. In Proceedings of the 2020 IEEE International Smart Cities Conference, ISC2, Piscataway, NJ, USA, 28 September–1 October 2020. [Google Scholar] [CrossRef]
- Mohammad, F.; Kang, D.K.; Ahmed, M.A.; Kim, Y.C. Energy Demand Load Forecasting for Electric Vehicle Charging Stations Network Based on ConvLSTM and BiConvLSTM Architectures. IEEE Access 2023, 11, 67350–67369. [Google Scholar] [CrossRef]
- Rashid, M.; Elfouly, T.; Chen, N. A Comprehensive Survey of Electric Vehicle Charging Demand Forecasting Techniques. IEEE Open J. Veh. Technol. 2024, 5, 1348–1373. [Google Scholar] [CrossRef]
- Rao, P.U.; Sodhi, B. Hybrid quantum-classical solution for electric vehicle charger placement problem. Soft Comput. 2023, 27, 13347–13363. [Google Scholar] [CrossRef]
- Pourvaziri, H.; Taghavi, M.; Sarhadi, H.; Afshari, H.; Azad, N. Multi-objective planning of electric vehicles charging stations by integrating drivers’ preferences and fairness considerations: A case study in Halifax, Canada. Comput. Ind. Eng. 2025, 201, 110886. [Google Scholar] [CrossRef]
- Sommer, C.; Hossain, M.J. Artificial Intelligence-driven optimization of V2G and charging point selection en-route: A systematic literature review. Energy Convers. Manag. X 2025, 26, 100978. [Google Scholar] [CrossRef]
- Mousaei, A.; Naderi, Y. Predicting Optimal Placement of Electric Vehicle Charge Stations Using Machine Learning: A Case Study in Glasgow, UK. In Proceedings of the 2025 12th Iranian Conference on Renewable Energies and Distributed Generation, ICREDG, Toronto, ON, Canada, 27–28 December 2025. [Google Scholar] [CrossRef]
- Sabzi, S.; Vajta, L. Machine Learning Based Electric Vehicle Drivers Charging Satisfaction Analysis and Prediction. In Proceedings of the 2024 IEEE Conference on Technologies for Sustainability, SusTech, Portland, OR, USA, 14–17 April 2024; pp. 383–389. [Google Scholar] [CrossRef]
- von Wahl, L.; Tempelmeier, N.; São, A.; Demidova, E. Reinforcement Learning-based Placement of Charging Stations in Urban Road Networks. In Proceedings of the 28th ACM SIGKDD Conference on Knowledge Discovery and Data Mining (KDD ’22), Washington, DC, USA, 14–18 August 2022; Association for Computing Machinery: New York, NY, USA, 2022; pp. 3992–4000. [Google Scholar] [CrossRef]
- Koley, C. (Ed.) Condition Assessment Techniques in Electrical Systems. In Proceedings of the 2022 IEEE 6th International Conference on Condition Assessment Techniques in Electrical Systems (CATCON 2022), Department of Electrical Engineering, National Institute of Technology. Durgapur, India, 17–19 December 2022; IEEE: Piscataway, NJ, USA, 2022. ISBN 978-1-6654-7381-1. CFP2220V-POD. 459pAvailable online: https://www.proceedings.com/68473.html (accessed on 29 May 2025).
- Zhao, Z.; Lee, C.; Ren, J.; Tsang, Y. Optimal EV Fast Charging Station Deployment Based on a Reinforcement Learning Framework. IEEE Trans. Intell. Transp. Syst. 2023, 24, 8053–8065. [Google Scholar] [CrossRef]
- Pourvaziri, H.; Sarhadi, H.; Azad, N.; Afshari, H.; Taghavi, M. Planning of Electric Vehicle Charging Stations: An Integrated Deep Learning and Queueing Theory Approach. Transp. Res. Part E Logist. Transp. Rev. 2024, 186, 103568. [Google Scholar] [CrossRef]
- Petratos, A.; Ting, A.; Padmanabhan, S.; Zhou, K.; Hageman, D.; Pisel, J.; Pyrcz, M. Optimal Placement of Public Electric Vehicle Charging Stations Using Deep Reinforcement Learning. arXiv 2021, arXiv:2101.00000. [Google Scholar]
- Deb, S.; Tammi, K.; Kalita, K.; Mahanta, P.K. Review of recent trends in charging infrastructure planning for electric vehicles. Wiley Interdiscip. Rev. Energy Environ. 2018, 7, e295. [Google Scholar] [CrossRef]
Disclaimer/Publisher’s Note: The statements, opinions and data contained in all publications are solely those of the individual author(s) and contributor(s) and not of MDPI and/or the editor(s). MDPI and/or the editor(s) disclaim responsibility for any injury to people or property resulting from any ideas, methods, instructions or products referred to in the content. |
© 2025 by the authors. Published by MDPI on behalf of the World Electric Vehicle Association. Licensee MDPI, Basel, Switzerland. This article is an open access article distributed under the terms and conditions of the Creative Commons Attribution (CC BY) license (https://creativecommons.org/licenses/by/4.0/).


