Next Article in Journal
Predictive Torque Control of Permanent Magnet Motor for New-Energy Vehicles Under Low-Carrier-Ratio Conditions
Next Article in Special Issue
LSTM-Based State-of-Charge Estimation and User Interface Development for Lithium-Ion Battery Management
Previous Article in Journal
Generating Realistic Vehicle Trajectories Based on Vehicle–Vehicle and Vehicle–Map Interaction Pattern Learning
 
 
Font Type:
Arial Georgia Verdana
Font Size:
Aa Aa Aa
Line Spacing:
Column Width:
Background:
Article

Integrating Battery Energy Storage Systems for Sustainable EV Charging Infrastructure

by
Amanda Monteiro
1,*,
A. V. M. L. Filho
1,
N. K. L. Dantas
1,
José Castro
2,3,
Ayrlw Maynyson C. Arcanjo
1,
Pedro A. C. Rosas
2,3,
Pérolla Rodrigues
3,
Augusto C. Venerando
4,5,
Newmar Spader
5,
Mohamed A. Mohamed
6,
Adrian Ilinca
7,* and
Manoel H. N. Marinho
8
1
Institute of Technology Edson Mororó Moura—ITEMM, Belo Jardim 55150-550, Brazil
2
Department of Electrical Engineering, Federal University of Pernambuco (UFPE), Recife 50670-901, Brazil
3
IATI—Advanced Institute of Technology and Innovation, Recife 50751-310, Brazil
4
School of Electrical and Computer Engineering, State University of Campinas (UNICAMP), Campinas 13083-852, Brazil
5
EDP Energies of Brazil, Sao Paulo 05069-900, Brazil
6
Electrical Engineering Department, Faculty of Engineering, Minia University, Minia 61519, Egypt
7
Mechanical Engineering Department, École de Technologie Supérieure, Montreal, QC H3C 1K3, Canada
8
Polytechnic School of Pernambuco, University of Pernambuco (UPE), Recife 50100-010, Brazil
*
Authors to whom correspondence should be addressed.
World Electr. Veh. J. 2025, 16(3), 147; https://doi.org/10.3390/wevj16030147
Submission received: 21 January 2025 / Revised: 27 February 2025 / Accepted: 1 March 2025 / Published: 4 March 2025
(This article belongs to the Special Issue Battery Management System in Electric and Hybrid Vehicles)

Abstract

The transition to a low-carbon energy matrix has driven the electrification of vehicles (EVs), yet charging infrastructure—particularly fast direct current (DC) chargers—can negatively impact distribution networks. This study investigates the integration of Battery Energy Storage Systems (BESSs) with the power grid, focusing on the E-Lounge project in Brazil as a strategy to mitigate these impacts. The results demonstrated a 21-fold increase in charging sessions and an energy consumption growth from 0.6 MWh to 10.36 MWh between June 2023 and March 2024. Compared to previous findings, which indicated the need for more robust systems, the integration of a 100 kW/138 kWh BESS with DC fast chargers (60 kW) and AC chargers (22 kW) proved effective in reducing peak demand, optimizing energy management, and enhancing grid stability. These findings confirm the critical role of BESSs in establishing a sustainable EV charging infrastructure, demonstrating improvements in power quality and the mitigation of grid impacts. The results presented in this study stem from a project approved under the Research and Development program of the Brazilian Electricity Regulatory Agency (ANEEL) through strategic call No. 022/2018. This initiative aimed to develop a modular EV charging infrastructure for fleet vehicles in Brazil, ensuring minimal impact on the distribution network.

1. Introduction

The global transportation sector is at a critical turning point, facing the dual challenge of reducing carbon emissions while ensuring a sustainable and resilient energy system. Transportation accounts for approximately one-fifth of global carbon dioxide (CO2) emissions, with road travel alone accounting for three-quarters of these emissions. Passenger vehicles, including cars and buses, contribute 45.1% of transport-related emissions [1,2]. The widespread adoption of electric vehicles (EVs) has emerged as a cornerstone strategy to address these challenges by reducing the reliance on fossil fuels such as diesel and gasoline and mitigating greenhouse gas emissions. However, the benefits of EV adoption hinge on concurrent advancements in renewable energy integration and charging infrastructure development.
Ongoing efforts aim to reduce vehicle and battery costs while enhancing their performance, making these advancements more impactful. For instance, the study in [3] proposed a new technology to predict the lifespan of lithium-ion batteries, assess their reliability, and mitigate associated risks. However, large-scale EV deployment must be coupled with increased renewable energy integration, such as photovoltaic (PV) solar and wind power, to prevent the growing electricity demand from relying on non-renewable sources like coal and oil [4]. Additionally, the study in [5] discusses the growth of EVs and renewable energy sources in the power industry, emphasizing the increasing adoption of clean and sustainable energy matrices, including solar, wind, hydro, and biomass. It also examines how demand response strategies and energy storage systems can facilitate the seamless integration of renewable energy sources into the power grid.
While EV adoption offers significant environmental benefits, it also presents critical challenges for power distribution networks, particularly when the charging infrastructure is not properly managed [6]. Uncoordinated charging, especially during peak demand periods, can result in load peaks, voltage drops, frequency variations, and power quality degradations [7]. These challenges are exacerbated by the operation of direct current (DC) fast chargers, which impose substantial stress on the grid, including harmonic distortions, voltage instability, voltage and current imbalance, and transformer overloads [8,9,10,11,12,13,14].
To address these challenges, several strategies have been proposed and implemented. For example, real-time charging navigation frameworks help mitigate voltage instability at fast-charging stations [15,16], while advanced management methods regulate EV charging behavior to optimize grid performance [17]. In [18], a dynamic charging strategy for fast-charging stations was introduced, demonstrating a 45% reduction in peak grid demand. Moreover, the proposed algorithm enhanced battery lifespan by improving charge and discharge coordination, ensuring more efficient energy utilization.
One effective strategy for optimizing fast-charging stations is the integration of Energy Storage Systems (ESSs). Several studies have explored ESS sizing and power flow control, assessing their application in enhancing charging station efficiency and grid stability [19,20,21].
A specific implementation of ESSs is the use of Battery Energy Storage Systems (BESSs). Several approaches align with the methodology adopted in this study. For instance, in [22], incorporating a BESS can mitigate the impact of pulsed loads in fast-charging stations by supplying demand during peak periods through the storage system, while the medium-voltage distribution network and the transformer handle the continuous demand. This strategy reduces the required investment in transformers and minimizes energy transmission losses, as stored energy is supplied locally, shortening the transmission distance compared to the medium-voltage grid, as previously mentioned in study [9]. Another example, study [23], demonstrates that integrating a BESS, along with an Energy Management System (EMS), alleviates the load on the power grid by using the BESS as the primary energy source for EV charging. This results in a significant reduction in grid demand during peak periods, leading to substantial cost savings on energy tariffs.
The authors in [24] examine additional aspects not considered essential in this study, particularly the techno-economic feasibility of PV-powered charging stations with battery storage in Vietnam, considering solar irradiation conditions. The results indicated that investment feasibility and the optimal configuration of charging stations in each region are strongly influenced by both the intensity of solar irradiation and the feed-in tariff for solar energy in rooftop PV systems. The study concludes that these systems are more financially viable in regions with high solar radiation levels, highlighting the importance of regional energy policies and solar resource availability in shaping charging infrastructure investments.
The technical integration of the BESS with the charging station is crucial for optimizing the system performance and efficiency. The BESS acts as a buffer power source, storing electricity during low-demand periods and discharging it during peak times to alleviate grid stress. An EMS enables intelligent energy flow control, ensuring a seamless coordination between battery charging, vehicle charging requests, and grid energy availability. This setup allows for dynamic adjustments to the charger output power, maintaining the grid demand within acceptable limits and preventing overloads. Consequently, the BESS enhances the energy quality by reducing the harmonic distortion and voltage instability while contributing to the economic efficiency of charging station operations by leveraging more favorable energy tariffs [25,26].
The business model for integrating BESSs with EV charging stations can be designed across multiple dimensions to maximize economic viability and sustainability. One key strategy is dynamic pricing, which incentivizes users to charge their vehicles during off-peak hours by offering lower rates, thereby increasing station utilization and promoting more efficient infrastructure use. Additionally, the BESS can participate in ancillary service markets, where it provides grid support functions, such as frequency regulation and demand response, in exchange for financial compensation, further enhancing the economic feasibility of the system.
Another approach is forming partnerships with renewable energy providers, enabling the storage and later use of energy generated from solar or wind sources, creating a sustainable cycle that lowers costs and enhances the operator’s environmental credentials. Additionally, a user-friendly management app can be implemented to facilitate the scheduling of charging sessions and optimize energy utilization, improving convenience and customer satisfaction. Thus, the business model prioritizes profitability and integrates sustainability and innovation to create added value [27,28]. This approach aligns with sustainable development goals, as it optimizes renewable energy usage, reduces the dependence on the conventional power grid, and contributes to a more efficient and resilient EV charging infrastructure.
Beyond the technical and operational challenges of EV and ESS integration, public policy implementation plays a crucial role in accelerating EV adoption. Tax incentives, subsidies for EV purchases, and investments in charging infrastructure expansion are key drivers of the transition to sustainable mobility for both consumers and businesses [29]. Countries that have adopted comprehensive policies and urban mobility strategies have seen significant increases in EV penetration, resulting in lower carbon emissions and improved air quality.
The economic impact of transitioning to EVs is equally significant. The development of a robust EV and battery industry can drive job creation and stimulate technological innovation [30,31,32]. Additionally, ESSs contribute to electricity price stabilization by reducing the cost volatility for both consumers and businesses. The integration of electric mobility with renewable energy generation further strengthens grid resilience, enhances energy efficiency, and supports long-term energy security, ensuring a more sustainable and stable power system.
In this context, the “E-Lounge—A Solution for Fleet Vehicle Refueling in Brazil” project aims to develop a charging infrastructure tailored for passenger transport fleet operators in high-traffic urban centers, introducing an innovative business model. The project integrates a 100 kW/138 kWh BESS with DC (60 kW) and AC (22 kW) EV chargers. The BESS was strategically installed to reduce dependence on the power grid during critical periods of high demand, ensuring a more stable and efficient energy supply for EV chargers.
The adopted system configuration enables key applications such as energy arbitrage, demand control, and power factor correction, while also enhancing EV charging operations and improving the resilience of the electrical distribution network. The operational strategy was designed to charge the BESS during low-demand periods, such as overnight, when electricity prices are lower and the impact on the grid is reduced. During peak periods, the stored energy in the BESS was used to supply the charging stations, minimizing grid overload and optimizing demand management.
The adopted methodology included an analysis of the system’s operational performance, assessing its ability to mitigate grid impacts and the energy efficiency provided using BESSs. The novelty of this work lies in the analysis of technical indicators such as peak demand reduction on the grid, BESS utilization levels, and financial returns associated with the increased use of the charging station under the paid-charging model.
The paper is structured as follows: Section 2 outlines the methodology, providing a comprehensive project description, including an overview of the charging station, its main components, technical specifications, and its conceptual model. Furthermore, it focuses on the project’s implementation, detailing the charging infrastructure, integration with the distribution network, and the power control algorithm of the chargers. Section 3 discusses the results and discussion, including the operational data, energy supply dynamics, and the project’s impact on the distribution network. Finally, Section 4 presents the conclusions, summarizing the findings and implications of the work.

Main Contributions

This work represents a practical contribution to integrating BESSs with EV charging infrastructures and grid stability in the context of energy transition. The research combines the development of EMSs with validation in a real-world scenario, providing practical solutions for the power sector, particularly in response to the growing demand for EVs. The study’s primary objective is to reduce grid dependence and provide support during critical periods.
Additionally, it stands out by proposing applications such as energy arbitrage, demand regulation, power factor correction, and voltage and frequency support to enhance grid stability during EV charging, maximizing energy efficiency while demonstrating operational feasibility. This is especially relevant when multiple charging stations are in operation, as it helps mitigate grid impacts, particularly during periods of high-energy demand, such as fast EV charging. The study also addresses power quality and grid stability challenges, contributing to the advancement of sustainable electric mobility. Notably, the BESS plays a strategic role by dynamically absorbing or injecting energy into the system as needed.
The results from the E-Lounge project validate the system’s effectiveness in real-world conditions, reinforcing the originality and relevance of this research. By filling gaps in the literature and presenting practical solutions to critical challenges, this work provides a valuable contribution to both science and industry.

2. Methodology

2.1. The E-Lounge Case Study—An EV Fleet Charging Hub

The E-Lounge project developed innovative solutions for EV charging alongside methodologies to evaluate the behavior of the distribution network when supporting a sustainable charging station. These efforts aimed to ensure network support without requiring significant modifications to the existing infrastructure. By integrating established EV chargers with a BESS, the project created an integrated solution that addresses vehicle charging needs while simultaneously supporting the local electric grid through secondary use of the BESS. Beyond the technical integration, the E-Lounge project included the development of a business model to assess the economic feasibility of the proposed solution. The main components of the E-Lounge are depicted in Figure 1.
The EMS plays a central role in coordinating the interconnected components of the charging infrastructure, ensuring seamless integration between the charging stations, BESS, and the electrical grid. This coordination enables efficient execution of applications aligned with the requirements of all system elements.
In terms of technical specifications, the BESS is designed with a storage capacity of 138 kWh and a power output of 100 kW, utilizing Lithium Iron Phosphate (LFP) lithium-ion technology, renowned for its safety and durability. The BESS supports various applications, including energy shifting—storing excess energy during periods of low demand for use during peak times. It also provides demand control to regulate the energy consumption of the charging stations and reactive power control to enhance grid stability and improve power quality.
The charging infrastructure consists of both slow and fast charging stations. The slow charging stations operate on alternating current (AC) with a total power capacity of 22 kW, making them ideal for extended charging sessions, such as overnight charging. In contrast, the fast-charging station operates in DC with a power capacity of 60 kW, enabling rapid charging and significantly reducing waiting times for EV users.
For the electrical grid, a key specification to highlight is the contracted demand for the charging station, which is set at 50 kW. This contracted demand is essential for ensuring that the charging stations operate within the grid’s capacity, facilitating smooth integration of energy supply and demand while minimizing the risk of overload.
The integrated EMS, combined with the robust specifications of the BESS and charging stations, established a cohesive energy management strategy aimed at minimizing the impact of charging on the power grid. This strategy optimizes energy utilization, enhances the user experience, and improves the overall efficiency and sustainability of the electric mobility ecosystem.
To illustrate the connection between the BESS and the charging stations, both slow and fast, a simplified single-line diagram is provided in Figure 2. The power supply for the five chargers and auxiliary loads (e.g., lighting, air conditioning, and sockets) can originate from either the electric grid or the BESS, through the Power Conversion System (PCS). All these connections are centralized in the main low-voltage panel. The telecommunications rack includes a Programmable Logic Controller (PLC), responsible for overseeing the control and logic of the BESS. Additionally, the Battery Array Management System (BAMS) manages battery operation, continuously monitoring critical parameters such as temperature, State of Charge (SoC), current, and voltage.
Table 1 provides a summary of the technical specifications of the system.
In the PCS section of the system, energy is converted from DC to AC, and an isolation transformer is employed to filter harmonics and perform other power quality enhancement functions. Additionally, the PCS operates bi-directionally, allowing the grid to supply energy to both the BESS and auxiliary loads, while the BESS can reciprocally supply energy to the grid and the loads.
Figure 3 illustrates the charging stations, highlighting several EVs charging in AC mode. The charging station’s lounge-like atmosphere creates a comfortable and welcoming user environment. This includes amenities such as designated photo spots for social media engagement and mobile phone charging stations, providing added convenience and enhancing the overall user experience while they wait.
The project was developed to evaluate multiple aspects, including public acceptance, technical and economic feasibility, and the viability of an innovative business model tailored to Brazil’s market conditions. Given the rapid expansion of the electric vehicle fleet in the country, this initiative aims to address immediate infrastructure challenges while establishing a scalable and sustainable charging model that can adapt to future market dynamics.
The infrastructure of the charging stations can be significantly enhanced by integrating PV systems and BESSs. Incorporating solar panels into the design enables charging stations to generate clean, on-site energy, reducing grid dependency, and lowering operational expenses. This renewable energy source can directly charge electric vehicles during the day, optimizing solar power usage when demand is at its peak.
Integrating PV systems with BESSs provides an effective energy storage solution, allowing surplus solar energy generated during peak sunlight hours to be stored and utilized during high-demand periods or low solar availability (e.g., at night or during overcast conditions). This integration enhances energy independence, improves grid stability, and smooths peak demand spikes, ensuring a balanced and efficient energy consumption pattern.
Beyond operational benefits, this approach supports the sustainability of EV charging infrastructure by reducing carbon emissions and expanding renewable energy adoption. It establishes a self-sufficient, scalable model that can meet growing EV charging demands while aligning with broader environmental and energy transition goals. By enhancing grid resilience and promoting cleaner transportation, this integration sets a benchmark for future charging station developments in Brazil and beyond.

2.2. BESS Operating Strategy

To assess the BESS operating strategy, key functionalities that optimize performance and enhance power quality were analyzed. Each functionality contributes to improving the efficiency and sustainability of the EV charging station’s operations. The following sections provide a detailed description of these functionalities.
Additionally, the evaluation was conducted through experimental tests, utilizing real-time measurements from the EMS system installed in the BESS. The monitored parameters included active power, voltage levels, and total harmonic distortion (THD) of voltage, ensuring a comprehensive assessment of system performance.

2.2.1. Energy Arbitrage

The energy arbitrage functionality enables the BESS to optimize energy costs by charging during periods of low demand, when energy tariffs are cheaper, and discharging during peak periods, when energy prices are higher. This strategy significantly reduces the operating expenses of the charging station while alleviating grid strain during high-demand periods. Arbitrage is essential for enhancing EV charging systems’ economic viability and profitability.

2.2.2. Voltage Regulation

Voltage regulation ensures that voltage levels at the connection point remain within acceptable operational limits. The BESS stabilizes voltage fluctuations by supplying or absorbing reactive power to stabilize voltage fluctuations in the grid. This functionality is especially critical in areas with variable power quality, ensuring that EVs receive consistent and safe charging power.

2.2.3. Power Factor Control

The BESS can manage power factor control by supplying or absorbing reactive power as required. Maintaining a power factor close to 1 is essential for minimizing electrical losses, improving energy efficiency, and avoiding fines associated with poor power factors. This capability enhances the overall performance of the charging station’s electrical system.

2.2.4. Demand Control

Demand control allows the BESS to regulate the total power consumption of the charging station, ensuring it does not exceed the contracted limits with the utility. By providing additional power during peak consumption periods, the BESS balances the load and maintains operations within the grid’s technical capacities, avoiding penalties and grid overload.

2.2.5. EV Charger Power Reduction

When the SoC reaches critical levels, and energy demand exceeds contracted limits, the system can reduce the power output of the EV chargers. This preventive measure ensures the system remains operational under adverse conditions, preserving grid integrity and preventing widespread failures.
These functionalities collectively ensure that an EV charging station integrated with a BESS operates efficiently, safely, and cost-effectively. The system dynamically optimizes energy management, delivering high-quality service, adapting to grid conditions and user demands, and maintaining cost-efficient operations while enhancing grid stability.
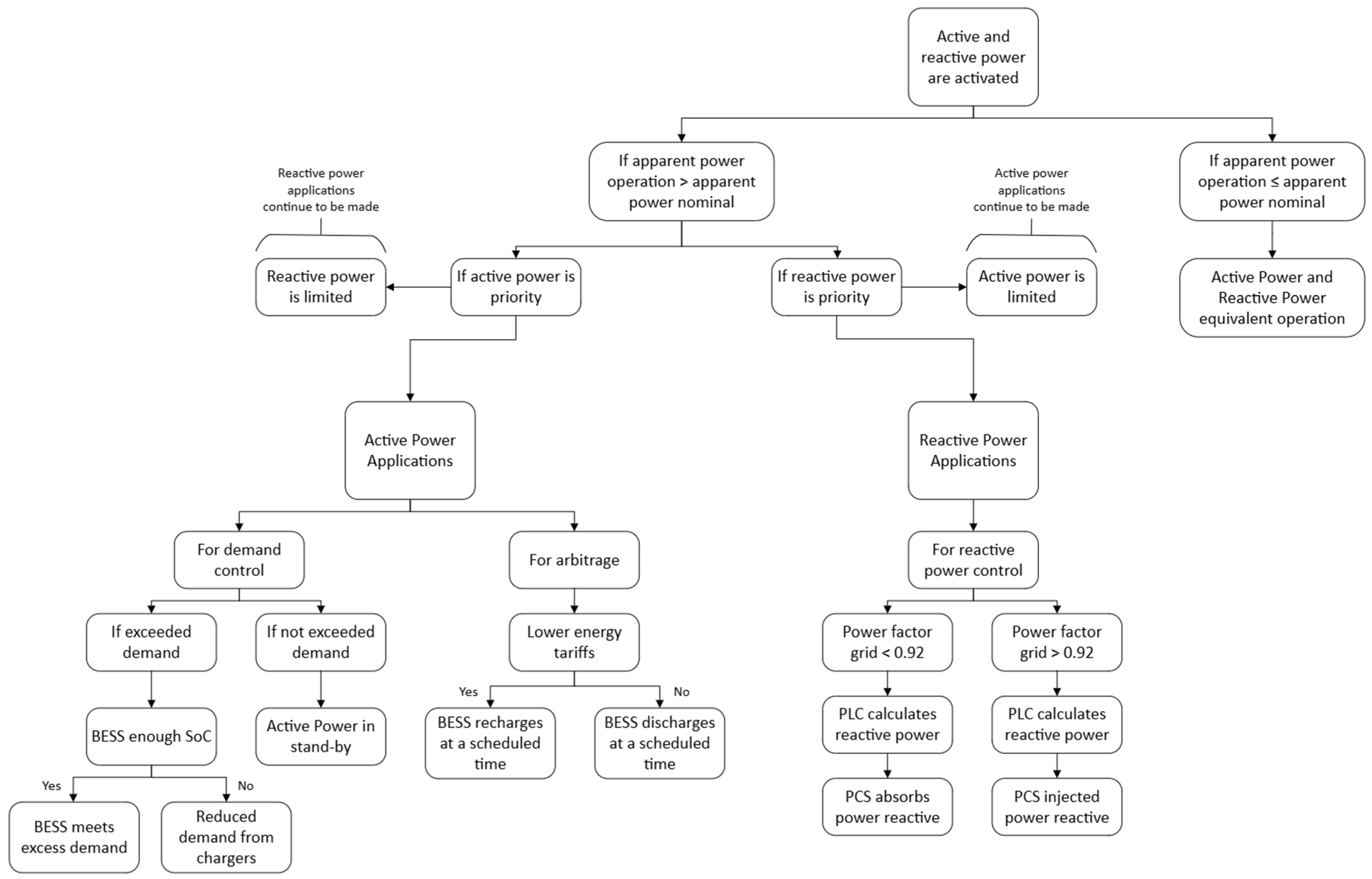
The flowchart in Figure 4 presents a representative diagram of BESS operation, illustrating the activation conditions of active and reactive power according to grid demand, the EV charging system, and the SoC of the storage system. These conditions were applied to the system to ensure efficient energy management provided by the BESS, prioritizing the reduction of peak demand—both from the charging station installation and EV charging—while also contributing to power factor correction in the electrical grid.
The control process begins by identifying whether active or reactive power applications are active. It then evaluates whether the requested operational power exceeds the nominal capacity of the Power Conversion System (PCS). If this limit is exceeded, the Energy Management System (EMS) prioritizes either active power (“P”) or reactive power (“Q”), limiting the other as necessary. For instance, if active power is prioritized, the system restricts reactive power applications once the total power demand surpasses the PCS capacity, and vice versa.
Although the focus of this study is not the development of a detailed mathematical model, the operation of the BESS can be represented by basic power balance equations, as shown below. These expressions describe the interaction between the BESS and the electrical grid, ensuring the efficient operation of the EV charging system.
The active power management is represented by the following equation:
P B E S S t = P l o a d t P g r i d t
where:
  • P B E S S t is the power supplied by the BESS;
  • P l o a d t represents the power demand of the EV chargers;
  • P g r i d t is the power drawn from the electrical grid.
For reactive power control, the equation is given as the following:
Q B E S S t = S 2 P B E S S 2
where:
  • Q B E S S t is the reactive power supplied by the BESS;
  • S represents the available apparent power.
In active power applications, such as demand control, the system dynamically adjusts power distribution based on real-time demand and the BESS SoC. If the BESS has sufficient charge, it supplies additional power to meet demand while maintaining grid stability. However, if the SoC is low, the system reduces charger demand by either limiting the number of active chargers or decreasing their power output. This controlled demand reduction safeguards the grid from overload and ensures continuous operation, even when energy storage capacity is constrained.
Energy arbitrage further optimizes financial outcomes by leveraging time-of-use tariffs. The system schedules BESS recharging during low-tariff periods and discharging during high-tariff periods, ensuring financial viability. Similarly, reactive power applications like power factor correction are managed using predefined schedules to comply with Electric Power Distribution Procedures (in Portuguese: PRODIST—Regras e Procedimentos de Distribuição), which mandate a minimum power factor of 0.92.
By serving as a flexible energy buffer, the BESS smooths consumption peaks, improves energy efficiency, and enhances operational resilience. This system ensures uninterrupted service, even in critical scenarios, contributing to the overall stability and sustainability of the EV charging infrastructure.

3. Results and Discussion

The charts presented in Figure 5 illustrate the performance of the EV charging station from June 2023 to March 2024. The data analysis reveals substantial growth across all key metrics, reflecting the rapid expansion of the electric vehicle market during this period.
The “Number of Recharges” chart illustrates a significant increase in the station’s activity over time. In June 2023, only 20 recharges were recorded, but this number grew steadily, reaching 219 in December 2023. Growth accelerated further in early 2024, culminating in 442 recharges by March. This rise reflects the growing demand for charging points, driven by the increasing adoption of EVs.
The “Energy Consumption” chart mirrors the recharging trend, showing substantial energy use growth. Starting at 0.6 MWh in June 2023, energy consumption rose to 5.48 MWh by December 2023 and reached 10.36 MWh in March 2024. This sharp increase underscores the necessity of an efficient BESS to manage demand and ensure a reliable energy supply. It also highlights the critical need for robust infrastructure to support the growing EV market.
The “Number of Users” chart demonstrates a similar upward trajectory. Registered users grew from just 5 in June 2023 to 79 by December 2023 and to 170 by March 2024. This trend indicates increasing consumer confidence in the charging station’s infrastructure and convenience, aligning with the broader adoption of EVs.
Finally, the “Revenue” chart reflects a corresponding rise in financial performance. Revenue grew from R$5000 in June 2023 to R$19,200 in March 2024, aligning with the recharge and energy consumption increase. This demonstrates the growing profitability of the station as more users transition to electric vehicles. A relevant observation regarding this graph concerns the frequency with which the value of R$0.00 was recorded between June and December 2023. The justification for this is related to the fact that, during this period, charging was offered for free. From January to April 2024, the integrated payment model for charging was adopted, with a fee charged in R$/kWh for each charging session.
The data highlights remarkable growth in EV adoption and charging demand over the period analyzed. The charging station, equipped with a BESS, has successfully adapted to these trends, showing significant increases in recharges, energy consumption, user registrations, and revenue. This underscores the vital role of robust charging infrastructure in supporting the rapid expansion of the electric vehicle market.

3.1. BESS Operation Features

Three tests were conducted to evaluate the BESS performance at the E-Lounge and assess its operational capabilities under different scenarios. It is important to highlight that these tests were conducted using data collected exclusively through experimental means.
The first test focused on the BESS’s ability to manage demand control, a critical function for energy management in charging stations. During this test, the system was configured to maintain a maximum grid demand of 4 kW between 09:43 and 10:30. When Charger CV2 requested 7 kW, additional power was required. In response, the BESS supplied 3 kW, while the grid provided the remaining power, effectively balancing the load.
This interaction is depicted in Figure 6, where the BESS operation (represented in blue) shows supply peaks corresponding to the demand from chargers and auxiliary loads, including lighting and climate control. A real-time analysis confirmed that the BESS effectively mitigated demand peaks, ensuring stable operation and preventing grid overloads. This rapid response capability is crucial for maintaining power quality by reducing harmonic distortion and voltage instability, ensuring a more reliable power supply.
The second test assessed the BESS in power reduction mode. During this test, the system was configured for a maximum discharge of 2 kW between 08:42 and 09:30, with demand limits set between 8 kW and 10 kW. Figure 7 highlights a critical operating period from 08:45 to 09:00, during which the BESS provided supplementary power to the grid. Charger CV2 required approximately 11 kW, while the grid supplied 10 kW, necessitating additional support from the BESS. Power fluctuations observed during this period were primarily due to auxiliary loads, such as air conditioning, which were automatically activated. The system demonstrated efficient energy management, rapidly adapting to changes in demand. When grid demand was adjusted to 8 kW, the BESS immediately reduced the power output of Charger CV2 to 9 kW, effectively redistributing energy among the chargers and auxiliary loads. This dynamic flexibility highlights the BESS’s ability to operate efficiently in environments with significant demand variability.
The third test evaluated the BESS’s operation during peak hours, a critical period from 17:00 to 20:00. As shown in Figure 8, starting at 17:00, the BESS took over the entire electrical load of the E-Lounge, maintaining continuous operation until approximately 19:10. During this high-demand interval, the system demonstrated its capability to supply 65 kW when the DC charger was active, with the grid supplementing 5 kW. Energy management was optimized through algorithms that prioritized the use of stored energy, reducing grid dependence during peak demand hours. This strategy ensured an uninterrupted supply and allowed for more cost-effective energy management. As demand decreased, the BESS ceased supplying power, allowing the grid to take over the entire load. After the peak period, the BESS began recharging at 22:00, utilizing grid energy during reduced tariff periods. This approach improved the economic sustainability of operations and optimized energy resource utilization.
These tests validated the BESS’s performance under real-world conditions, emphasizing its role in stabilizing the electric grid and enhancing the quality of energy supplied to EVs. The insights gained provide a valuable framework for implementing similar solutions in other charging infrastructures, demonstrating the potential of BESSs to revolutionize the electric mobility sector and facilitate more efficient energy resource management.
The results presented in this section align with the findings of the study [22]. Although there are not many studies using the same charging management model adopted in this work, this cited research on the integration of BESSs in distribution networks and EV chargers indicates similar reductions in peak demand, supporting the grid by up to 9%. This suggests that the strategy adopted in this study is aligned with the trends observed in literature.

3.2. Power Quality Assessment

Figure 8 illustrates the BESS recharging process, which prioritizes charging after business hours, particularly during early morning periods. However, the system is also programmed to recharge dynamically based on demand conditions and SoC levels, ensuring flexibility in energy management. If the SoC falls below a user-defined threshold, the system initiates recharging to maintain operational readiness. Additionally, the BESS can recharge during business hours if the E-Lounge experiences low EV charging demand, further optimizing energy utilization.
The power graph shows cases of distinct behaviors over time, with different curves representing the EV chargers, the power grid, and the PCS system. During the first period (highlighted as 1), corresponding to nighttime and early morning hours, there is minimal activity from the EV chargers. This same behavior is observed during the fourth period (highlighted as 4), which marks the return to the first period, resuming the BESS charging behavior. The blue curve, representing the PCS, shows negative values, indicating that the system is recharging the batteries during this time. The mustard-colored curve, representing the power grid, remains stable at low levels, supplying minimal energy, while the curves for the chargers (green, dark green, maroon, pink, and yellow) are near zero or inactive.
In the second period (highlighted as 2), likely in the morning, the energy demand increases significantly. The curves representing the EV chargers rise sharply, signaling that multiple EVs begin charging simultaneously or at short intervals. During this peak demand period, the PCS (blue curve) continues recharging the batteries, while the power grid curve also increases to meet the heightened demand. This period reflects a surge in energy consumption driven by multiple EV charging, requiring coordinated efforts from the storage system and the power grid.
In the afternoon, the third period (highlighted as 3) exhibits dynamic variations in the power levels of the chargers. Some curves fluctuate, indicating that certain vehicles are completing their charging cycles while others continue. During this phase, the PCS alternates between recharging the batteries (negative values) and potentially stabilizing the system by supplying power. The power grid also shows moderate variations, though less intense than those observed during the morning peak.
In summary, three main behavioral patterns are evident: a low-demand period during the night and early morning, a peak in EV charging during the morning, and moderate fluctuations in the afternoon. The PCS plays a crucial role throughout these periods by charging the batteries during low-demand intervals and maintaining system balance during peak consumption.
BESSs play a vital role in voltage stabilization by storing electrical energy during periods of low demand or surplus production, such as in systems integrated with renewable sources, and releasing that energy during peak moments or grid fluctuations. This capability allows BESSs to compensate for voltage variations, ensuring that the output voltage at the charging station remains within the parameters defined by PRODIST, even during overloads or momentary drops in grid power.
Additionally, BESSs contribute to correcting phase imbalances, an issue evident in the graph. On several occasions, significant differences are observed between the voltages of the three phases, which can impair the performance of three-phase equipment. An appropriately sized battery system can balance the phases by supplying energy to weaker phases, ensuring uniform energy distribution. This enhances phase voltage symmetry, protects the electrical infrastructure from overload, and extends the lifespan of connected devices.
Another advantage of BESS systems is their ability to address voltage dips, which are frequently noted in the graph (Figure 9). Voltage dips, often caused by overloads or failures in the utility’s supply, can lead to momentary drops in grid voltage. BESSs can act instantaneously in these situations, supplying stored energy to compensate for the dips and preventing disruptions to connected equipment, such as EV chargers. This functionality is particularly critical for EV charging stations, which require a stable power source for efficient operation.
Regarding THD, a key factor in the power quality for systems with nonlinear loads such as EV chargers, the BESS can help mitigate adverse effects. The graph in Figure 10 presents the THD data, showing an attenuation of certain distortions due to the operation of the battery system. This operation aims to mitigate these effects while acting as a clean and stable energy source, helping maintain THD levels within acceptable limits of up to 10%, as prescribed by PRODIST, which regulates electricity distribution activities in Brazil. Beyond the guidelines established by PRODIST, the study [9] presents power quality analyses, comparing international standards related to the impact of electric vehicles on the grid. The results demonstrate that the assessments conducted in that study align with the analyses carried out in the present work.
As reflected in the graph, the incorporation of BESSs in an EV charging station significantly improves power quality. Voltage stability is maintained, phase imbalances are corrected, and voltage drops are mitigated, enabling safer and more efficient station operations, as also observed in study [22], which presents a power quality analysis of EV stations with BESS. Additionally, the use of stored energy from the BESS reduces grid dependence during critical moments, increasing system resilience against utility feeder failures and enhancing reliability.

4. Main Limitations

The main limitation was identified during the execution of the project. Initially, the proposal emphasized that, for greater sustainability, installing a PV system would be essential, enabling the BESS to be charged from a renewable source while also contributing to EV charging demand. However, despite the BESS having an input for PV integration, on-site solar generation was not feasible due to technical constraints, primarily the low capacity caused by excessive shading at the E-Lounge installation site. As an alternative solution, an International Renewable Energy Certificate (I-REC) was obtained to offset the environmental impact and ensure the use of renewable energy credits.
Another limitation was the short duration of the BESS installation and the limited data collection period. The BESS operated for only three months (January to March 2024), while the charging station remained in operation from June 2023 to March 2024. Additionally, the charging station installation was temporary due to resource constraints, which restricted the long-term analysis of system performance.

5. Conclusions

Integrating BESSs into EV charging stations is crucial to enhancing grid stability, optimizing energy management, and ensuring economic feasibility. As the adoption of EVs accelerates, the demand for a fast and reliable charging infrastructure continues to grow. However, uncontrolled charging patterns can strain distribution networks, causing voltage fluctuations, demand peaks, and power quality issues.
The findings from the E-Lounge project demonstrate the effectiveness of BESSs as a strategic solution for mitigating these impacts while improving operational efficiency and financial viability. BESSs enable smarter, more sustainable charging solutions by acting as a buffer between charging demand and grid supply. The key contributions of this study are summarized below:
  • Grid Stability and Peak Demand Reduction: The BESS successfully mitigated grid stress by supplying stored energy during high-demand periods, reducing load peaks and improving voltage regulation, ensuring a stable and reliable power supply for EV charging,
  • Economic Feasibility and Cost Optimization: Energy arbitrage strategies allowed the BESS to store energy during low-tariff hours and discharge it when demand was high, leading to cost reductions and more predictable operational expenses,
  • Power Quality Improvement and Grid Compliance: The system reduced voltage variations and harmonic distortions, ensuring compliance with PRODIST standards and improving the overall efficiency of power distribution,
  • Scalability and Business Model Opportunities: The success of the E-Lounge case suggests that BESS-powered charging hubs can be replicated and expanded, particularly in urban fleet operations, logistics centers, and highway corridors,
  • Sustainability and Future Prospects: Integrating solar PV with BESSs presents an opportunity to create sufficient charging hubs, reducing the reliance on the grid while lowering carbon emissions and energy costs.
The insights gained from this study provide a strong foundation for future research and large-scale deployments of BESS-integrated EV charging infrastructure. The results confirm that BESSs not only enhance energy efficiency and cost-effectiveness but also contribute to a more resilient and scalable electromobility ecosystem.
Looking ahead, further exploration of hybrid PV-BESS solutions, vehicle-to-grid (V2G) applications, and advanced EMS optimization strategies are essential for maximizing the potential of energy storage in EV charging networks. Additionally, policy incentives and regulatory frameworks can play a key role in accelerating BESS adoption, ensuring that the charging infrastructure evolves in parallel with the growing EV market.
In conclusion, the strategic deployment of BESSs in EV charging stations represents a transformative step toward a cleaner, more efficient transportation sector. By optimizing grid interaction, reducing costs, and enabling sustainable business models, BESSs are a key enabler of the next generation of EV infrastructure, paving the way for a low-carbon and resilient energy future.

Author Contributions

Conceptualization, A.M., A.V.M.L.F., N.K.L.D. and J.C.; methodology, A.M., N.K.L.D., J.C., A.M.C.A., M.A.M., A.I. and M.H.N.M.; software, A.M., A.V.M.L.F., N.K.L.D. and A.M.C.A.; validation, J.C., P.A.C.R., P.R., A.C.V., N.S., M.A.M., A.I. and M.H.N.M.; formal analysis, A.M., A.V.M.L.F., J.C., A.M.C.A., M.A.M. and A.I.; investigation, A.M., A.V.M.L.F., N.K.L.D., J.C., P.A.C.R. and P.R.; resources, A.C.V., N.S., M.A.M., A.I. and M.H.N.M.; data curation, A.M., A.V.M.L.F., N.K.L.D., J.C. and A.M.C.A.; writing—original draft preparation, A.M., A.V.M.L.F., N.K.L.D., J.C. and A.M.C.A.; writing—review and editing, A.M., A.V.M.L.F., J.C., A.M.C.A., M.A.M., A.I. and M.H.N.M.; visualization, N.K.L.D., J.C., P.A.C.R. and P.R.; supervision, J.C. and P.A.C.R.; project administration, A.C.V. and N.S.; funding acquisition, A.C.V. and N.S. All authors have read and agreed to the published version of the manuscript.

Funding

This research was funded by the Program of R&D of the National Brazilian Electricity Regulatory Agency (ANEEL) and EDP (Energies of Brazil). This work is related to the project “PD-07267-0021/2019—E-Lounge—A Solution for Fleet Vehicle Refueling in Brazil”.

Institutional Review Board Statement

Not applicable.

Informed Consent Statement

Not applicable.

Data Availability Statement

The data presented in this study are available on request from the corresponding author. The data are not publicly available due to the term confidentiality existing in the project.

Acknowledgments

The authors would like to thank the EDP group for support through the Research and Development with efforts from ANEEL’s R&D program and the Brazilian National Council for Scientific and Technological Development (CNPq). Furthermore, the authors thank the anonymous reviewers and the editor for their valuable comments and suggestions.

Conflicts of Interest

Augusto Venerando and Newmar Spader are employees of Energies of Brazil—EDP. The remaining authors declare that the research was conducted in the absence of any commercial or financial relationships that could be construed as a potential conflict of interest.

References

  1. International Energy Agency. World Energy Balances. April 2024. Available online: https://www.iea.org/data-and-statistics/data-product/world-energy-balances (accessed on 10 June 2024).
  2. Ritchie, H. Cars, Planes, Trains: Where Do CO2 Emissions from Transport Come from? Our World in Data, 2020. Available online: https://ourworldindata.org/co2-emissions-from-transport (accessed on 5 June 2024).
  3. Zhang, Y.; Xiong, R.; He, H.; Pecht, M.G. Long Short-Term Memory Recurrent Neural Network for Remaining Useful Life Prediction of Lithium-Ion Batteries. IEEE Trans. Veh. Technol. 2018, 67, 5695–5705. [Google Scholar] [CrossRef]
  4. International Renewable Energy Agency—IRENA. Global Renewables Outlook: Energy Transformation 2050. April 2020. Available online: https://www.irena.org/publications/2020/Apr/Global-Renewables-Outlook-2020 (accessed on 7 June 2024).
  5. Ravikumar, N.; Nuvvula, R.; Kumar, P.; Haroon, N.; Butkar, U.; Siddiqui, A. Integration of Electric Vehicles, Renewable Energy Sources, and IoT for Sustainable Transportation and Energy Management: A Comprehensive Review and Future Prospects. In Proceedings of the 12th International Conference on Renewable Energy Research and Applications (ICRERA), Oshawa, ON, Canada, 29 August–1 September 2023; pp. 505–511. [Google Scholar]
  6. Barman, P.; Dutta, L.; Bordoloi, S.; Kalita, A.; Buragohain, P.; Bharali, S.; Azzopardi, B. Renewable energy integration with electric vehicle technology: A review of the existing smart charging approaches. Renew. Sustain. Energy Rev. 2023, 183, 113518. [Google Scholar] [CrossRef]
  7. Ustun, T.S.; Zayegh, A.; Ozansoy, C. Electric Vehicle Potential in Australia: Its Impact on Smartgrids. IEEE Ind. Electron. Mag. 2013, 7, 15–25. [Google Scholar] [CrossRef]
  8. Sivaraman, P.; Raj, J.S.S.S.; Kumar, P.A. Power quality impact of electric vehicle charging station on utility grid. In Proceedings of the IEEE Madras Section Conference (MASCON), Chennai, India, 27–28 August 2021; pp. 1–4. [Google Scholar]
  9. Wang, L.; Qin, Z.; Slangen, T.; Bauer, P.; Wijk, T.V. Grid Impact of Electric Vehicle Fast Charging Stations: Trends, Standards, Issues and Mitigation Measures—An Overview. IEEE Open J. Power Electron. 2021, 2, 56–74. [Google Scholar] [CrossRef]
  10. Nour, M.; Said, S.M.; Ali, A.; Farkas, C. Smart Charging of Electric Vehicles According to Electricity Price. In Proceedings of the International Conference on Innovative Trends in Computer Engineering (ITCE), Aswan, Egypt, 2–4 February 2019; pp. 432–437. [Google Scholar]
  11. Nafisi, H. Investigation on distribution transformer loss-of-life due to plug-in hybrid electric vehicles charging. Int. J. Ambient Energy 2019, 42, 744–750. [Google Scholar] [CrossRef]
  12. Tong, X.; Ma, Q.; Tang, K.; Liu, H.; Li, C. Influence of electric vehicle access mode on the static voltage stability margin and accommodated capacity of the distribution network. J. Eng. 2019, 2019, 2658–2662. [Google Scholar] [CrossRef]
  13. Leou, R.-C.; Teng, J.-H.; Lu, H.-J.; Lan, B.-R.; Chen, H.-T.; Hsieh, T.-Y.; Su, C.-L. Stochastic analysis of electric transportation charging impacts on power quality of distribution systems. Gener. Transm. Distrib. 2018, 12, 2725–2734. [Google Scholar] [CrossRef]
  14. Araújo, D.N.; Araújo, A.P.; Vasconcelos, A.S.; Castro, J.F.; Júnior, W.D.; De Medeiros, L.H.; Da Conceição, J.B.; Ji, T. Optimum Design of On-Grid PV-BESS for Fast Electric Vehicle Charging Station in Brazil. In Proceedings of the IEEE PES Innovative Smart Grid Technologies Conference—Latin America (ISGT Latin America), Lima, Peru, 15–17 September 2021; pp. 1–5. [Google Scholar]
  15. Tan, J.; Wang, L. Real-Time Charging Navigation of Electric Vehicles to Fast Charging Stations: A Hierarchical Game Approach. IEEE Trans. Smart Grid 2015, 8, 846–856. [Google Scholar] [CrossRef]
  16. Araújo, A.V.; Araujo, D.N.; Vasconcelos, A.S.; de A. Silva Júnior, W.; Rosas, P.A.; de Medeiros, L.H.; da Conceição, J.B.; Ji, T. A Proposal for Technical and Economic Sizing of Energy Storage System and PV for EV Charger Stations with Reduced Impacts on the Distribution Network. In Proceedings of the 26th International Conference and Exhibition on Electricity Distribution, Online, 20–23 September 2021; pp. 2904–2908. [Google Scholar]
  17. Zhao, T.; Li, Y.; Pan, X.; Wang, P.; Zhang, J. Real-Time Optimal Energy and Reserve Management of Electric Vehicle Fast Charging Station: Hierarchical Game Approach. IEEE Trans. Smart Grid 2018, 9, 5357–5370. [Google Scholar] [CrossRef]
  18. Elma, O. A dynamic charging strategy with hybrid fast charging station for electric vehicles. Energy 2020, 202, 117680. [Google Scholar] [CrossRef]
  19. Ding, H.; Hu, Z.; Song, Y. Value of the energy storage system in an electric bus fast charging station. Appl. Energy 2015, 157, 630–639. [Google Scholar] [CrossRef]
  20. Deng, J.; Shi, J.; Liu, Y.; Tang, Y. Application of a hybrid energy storage system in the fast charging station of electric vehicles. Gener. Transm. Distrib. 2016, 10, 1092–1097. [Google Scholar] [CrossRef]
  21. Dragičević, T.; Sučić, S.; Vasquez, J.C.; Guerrero, J.M. Flywheel-Based Distributed Bus Signalling Strategy for the Public Fast Charging Station. IEEE Trans. Smart Grid 2014, 5, 2825–2835. [Google Scholar] [CrossRef]
  22. Vasconcelos, A.S.; Junior, W.D.; Dantas, N.K.; Arcanjo, A.M.; Souza, A.; Fernandes, A.L.; Zhang, K.; Wu, K.; Castro, J.F.; de Medeiros, L.H.; et al. Impact Analysis and Energy Quality of Photovoltaic, Electric Vehicle and BESS Lead-Carbon Recharge Station in Brazil. Energies 2023, 16, 2397. [Google Scholar] [CrossRef]
  23. Faveri, F.D.; Schmidt, J.G.; Makohin, D.G.; Kraemer, R.A.S.; Hiller, R.; Pica, C.Q.; Gianesini, M.A.; Jeremias, T. Mitigating Electric Vehicles Recharge Demand Impacts on the Electric Grid: E-Park Case Study. In Proceedings of the IEEE PES Transmission & Distribution Conference and Exhibition, Montevideo, Uruguay, 28 September–2 October 2020; pp. 1–6. [Google Scholar]
  24. Minh, P.; Le Quang, S.; Pham, M.-H. Technical Economic Analysis of Photovoltaic-Powered Electric Vehicle Charging Stations under Different Solar Irradiation Conditions in Vietnam. Sustainability 2021, 13, 3528. [Google Scholar] [CrossRef]
  25. Engelhardt, J.; Zepter, J.M.; Gabderakhmanova, T.; Marinelli, M. Energy management of a multi-battery system for renewable-based high power EV charging. eTransportation 2022, 14, 100198. [Google Scholar] [CrossRef]
  26. Luo, Y.; Xu, X.; Yang, Y.; Liu, Y.; Liu, J. Impact of electric vehicle disordered charging on urban electricity consumption. Renew. Sustain. Energy Rev. 2025, 212, 115449. [Google Scholar] [CrossRef]
  27. Foles, A.; Fialho, L.; Horta, P.; Collares-Pereira, M. Economic and energetic assessment of a hybrid vanadium redox flow and lithium-ion batteries, considering power sharing strategies impact. J. Energy Storage 2023, 71, 108167. [Google Scholar] [CrossRef]
  28. Bastida-Molina, P.; Hurtado-Pérez, E.; Gómez, M.C.; Vargas-Salgado, C. Multicriteria power generation planning and experimental verification of hybrid renewable energy systems for fast electric vehicle charging stations. Renew. Energy 2021, 179, 737–755. [Google Scholar] [CrossRef]
  29. Gotz, J.D.; Neto, J.E.; Galvão, J.R.; Marques, T.M.; Siqueira, H.V.; Viana, E.R.; Marinho, M.H.; Mohamed, M.A.; Ilinca, A.; Corrêa, F.C.; et al. Studying Abuse Testing on Lithium-Ion Battery Packaging for Energy Storage Systems. Sustainability 2023, 15, 11545. [Google Scholar] [CrossRef]
  30. Zhang, X.; Xie, J.; Rao, R.; Liang, Y. Policy incentives for the adoption of electric vehicles across countries. Sustainability 2014, 6, 8056–8078. [Google Scholar] [CrossRef]
  31. Xue, C.; Zhou, H.; Wu, Q.; Wu, X.; Xu, X. Impact of incentive policies and other socio-economic factors on electric vehicle market share: A pan-el data analysis from the 20 countries. Sustainability 2021, 13, 2928. [Google Scholar] [CrossRef]
  32. Adhikari, M.; Ghimire, L.; Kim, Y.; Aryal, P.; Khadka, S. Identification and analysis of barriers against electric vehicle use. Sustainability 2020, 12, 4850. [Google Scholar] [CrossRef]
Figure 1. Main components of the E-Lounge.
Figure 1. Main components of the E-Lounge.
Wevj 16 00147 g001
Figure 2. E-Lounge single-line diagram.
Figure 2. E-Lounge single-line diagram.
Wevj 16 00147 g002
Figure 3. EDP E-Lounge charging stations (conceptual and deployment).
Figure 3. EDP E-Lounge charging stations (conceptual and deployment).
Wevj 16 00147 g003
Figure 4. Flowchart of applications.
Figure 4. Flowchart of applications.
Wevj 16 00147 g004
Figure 5. Operation data.
Figure 5. Operation data.
Wevj 16 00147 g005
Figure 6. BESS operation in demand control.
Figure 6. BESS operation in demand control.
Wevj 16 00147 g006
Figure 7. BESS operation in power control of electric vehicle chargers.
Figure 7. BESS operation in power control of electric vehicle chargers.
Wevj 16 00147 g007
Figure 8. Operation chart, BESS recharge control.
Figure 8. Operation chart, BESS recharge control.
Wevj 16 00147 g008
Figure 9. Voltage measurements at the point of connection.
Figure 9. Voltage measurements at the point of connection.
Wevj 16 00147 g009
Figure 10. Voltage measurement %THD at the point of connection.
Figure 10. Voltage measurement %THD at the point of connection.
Wevj 16 00147 g010
Table 1. Technical specifications of the system.
Table 1. Technical specifications of the system.
ComponentSpecification
BESS100 kW/138 kWh, LiFePO4
DC Chargers60 kW
AC Chargers22 kW
PCSBidirectional Converter
EMSEnergy and Demand Control System
Minimum Power Factor 10.92
1 According to Brazilian distribution network regulations (PRODIST).
Disclaimer/Publisher’s Note: The statements, opinions and data contained in all publications are solely those of the individual author(s) and contributor(s) and not of MDPI and/or the editor(s). MDPI and/or the editor(s) disclaim responsibility for any injury to people or property resulting from any ideas, methods, instructions or products referred to in the content.

Share and Cite

MDPI and ACS Style

Monteiro, A.; Filho, A.V.M.L.; Dantas, N.K.L.; Castro, J.; Arcanjo, A.M.C.; Rosas, P.A.C.; Rodrigues, P.; Venerando, A.C.; Spader, N.; Mohamed, M.A.; et al. Integrating Battery Energy Storage Systems for Sustainable EV Charging Infrastructure. World Electr. Veh. J. 2025, 16, 147. https://doi.org/10.3390/wevj16030147

AMA Style

Monteiro A, Filho AVML, Dantas NKL, Castro J, Arcanjo AMC, Rosas PAC, Rodrigues P, Venerando AC, Spader N, Mohamed MA, et al. Integrating Battery Energy Storage Systems for Sustainable EV Charging Infrastructure. World Electric Vehicle Journal. 2025; 16(3):147. https://doi.org/10.3390/wevj16030147

Chicago/Turabian Style

Monteiro, Amanda, A. V. M. L. Filho, N. K. L. Dantas, José Castro, Ayrlw Maynyson C. Arcanjo, Pedro A. C. Rosas, Pérolla Rodrigues, Augusto C. Venerando, Newmar Spader, Mohamed A. Mohamed, and et al. 2025. "Integrating Battery Energy Storage Systems for Sustainable EV Charging Infrastructure" World Electric Vehicle Journal 16, no. 3: 147. https://doi.org/10.3390/wevj16030147

APA Style

Monteiro, A., Filho, A. V. M. L., Dantas, N. K. L., Castro, J., Arcanjo, A. M. C., Rosas, P. A. C., Rodrigues, P., Venerando, A. C., Spader, N., Mohamed, M. A., Ilinca, A., & Marinho, M. H. N. (2025). Integrating Battery Energy Storage Systems for Sustainable EV Charging Infrastructure. World Electric Vehicle Journal, 16(3), 147. https://doi.org/10.3390/wevj16030147

Article Metrics

Back to TopTop