Robust Secondary Controller for Enhanced Frequency Regulation of Hybrid Integrated Power System
Abstract
1. Introduction
1.1. Related Literature
1.2. Motivation
1.3. Contribution
- The application of a novel COVID-19-based optimization technique for controller gain optimization.
- This article illustrates the preliminary application of a double-derivative-based multistage controlling action for concurrent regulation of frequency and tie-line power.
- The EVs are integrated with both areas of a hybrid power system for enhancing the dynamic stability.
- Finally, the effect of an SSSC as an FACT device in addition to EVs for frequency stability is also presented.
1.4. Objectives
- To assess the effectiveness of the COVID-19 algorithm in handling objective function convergence in an MAPS by comparing it with orthodox optimization methods.
- Develop and validate a resilient double-derivative-based multistage control strategy. This approach, in contrast to the typical control techniques outlined in prior research, intends to increase the operating efficiency of the integrated power system by controlling frequency and tie-line power simultaneously. Then, confirm its effectiveness through empirical validation, being sure to distinguish it from already recognized control techniques.
- Use realistic situations such as random load deviations and renewables’ intermittent nature to test the robustness of the optimized controller gains of the robust optimal controller developed.
- To evaluate the impact on system performance with inclusion of modern electric vehicles (EVs) and the static synchronous series compensator (SSSC) device. The goal is to assess how these contemporary technologies improve system performance in general and frequency stability in particular.
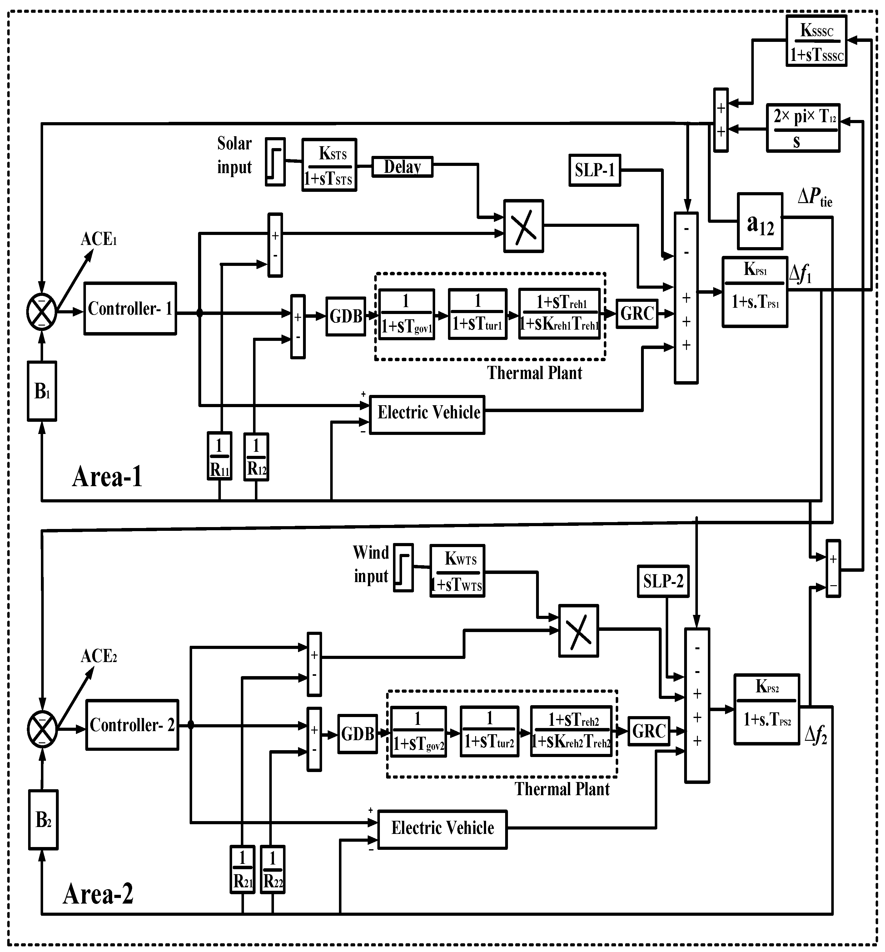
2. Modeling of the System and Electric Vehicle
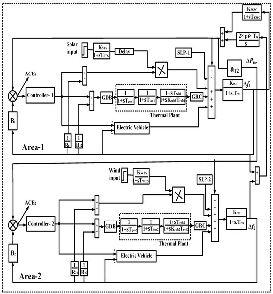
2.1. Multi-Area Power System (MAPS)
2.2. Electric Vehicles (EVs)
3. Multistage Proportional–Integral–Double Derivative (MSPIDD) Controller
- Capable of responding efficiently to fluctuations in load.
- Resilient in the face of uncertainties related to renewable energy sources.
- Adaptable to diverse situations through flexible tuning mechanisms.
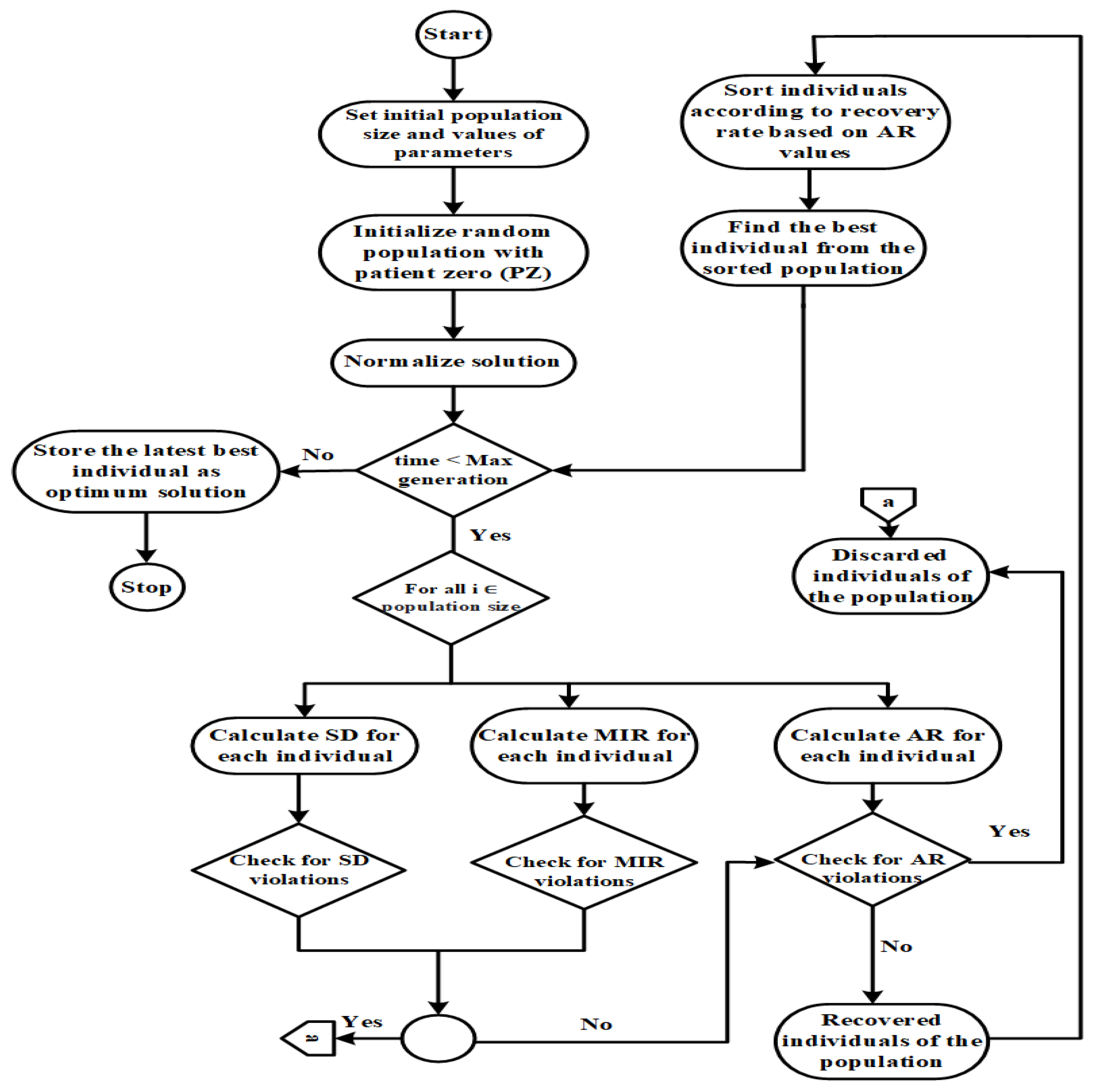
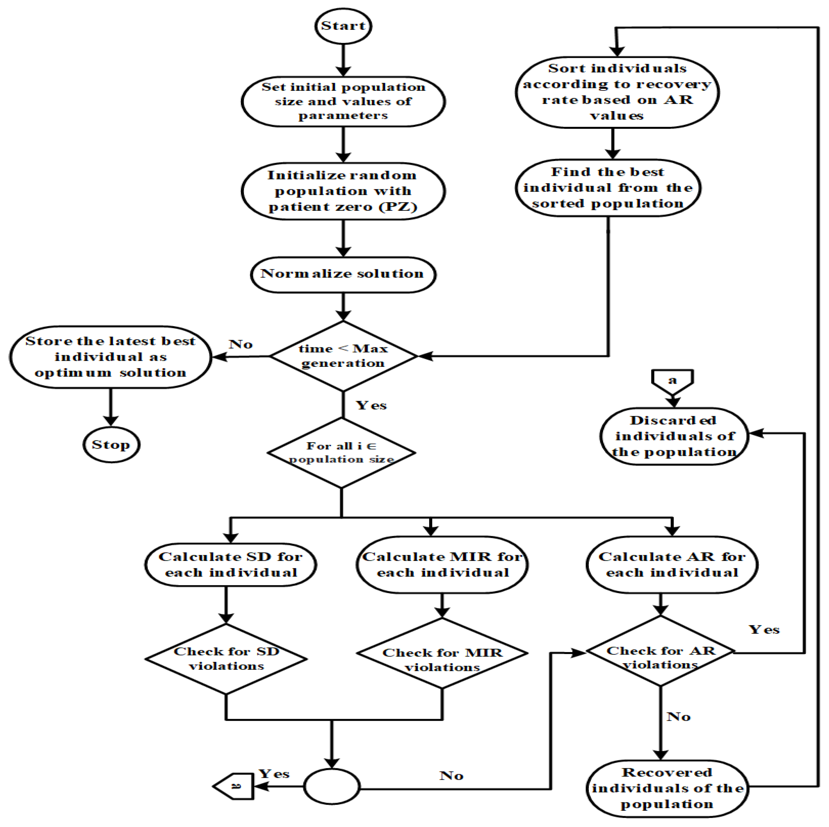
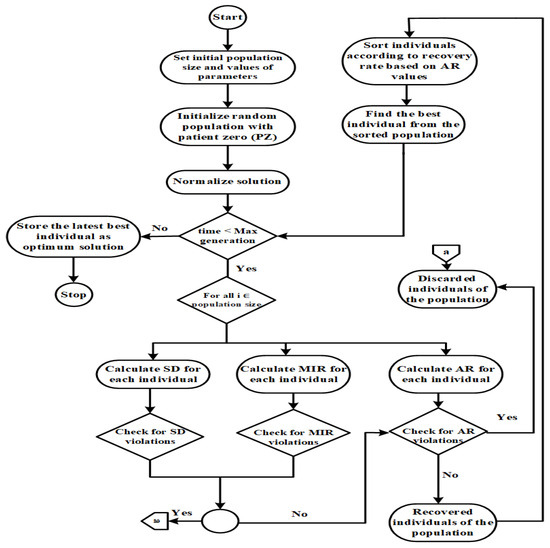
4. COVID-19 Optimization Algorithm
4.1. Initial Population
4.2. Containment Factors (CFs)
4.2.1. Social Distancing (SD)
4.2.2. Use of Masks
4.2.3. Antibody Rate (AR)
4.3. Validation of COVID-19 Technique
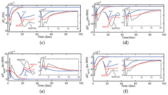
5. Result and Discussion
5.1. Secondary Controller Selection
5.2. Resilience of the Controller to Uneven Load Disruptions
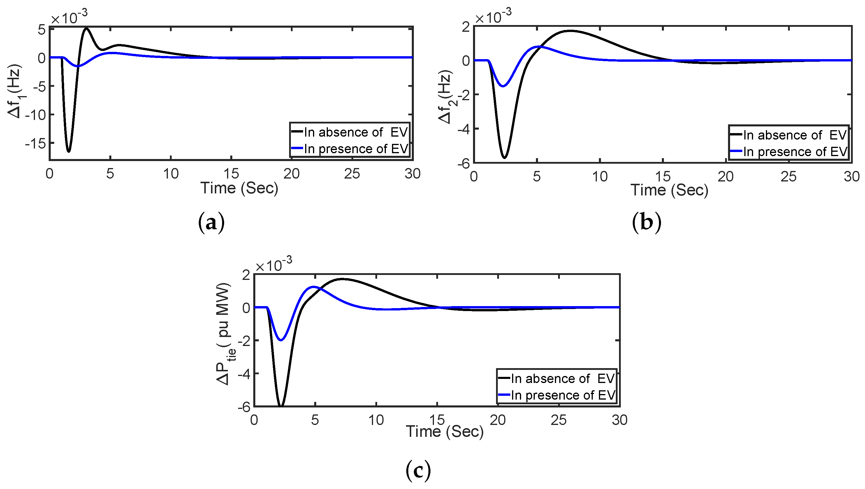
5.3. Influence of EVs in MAPS
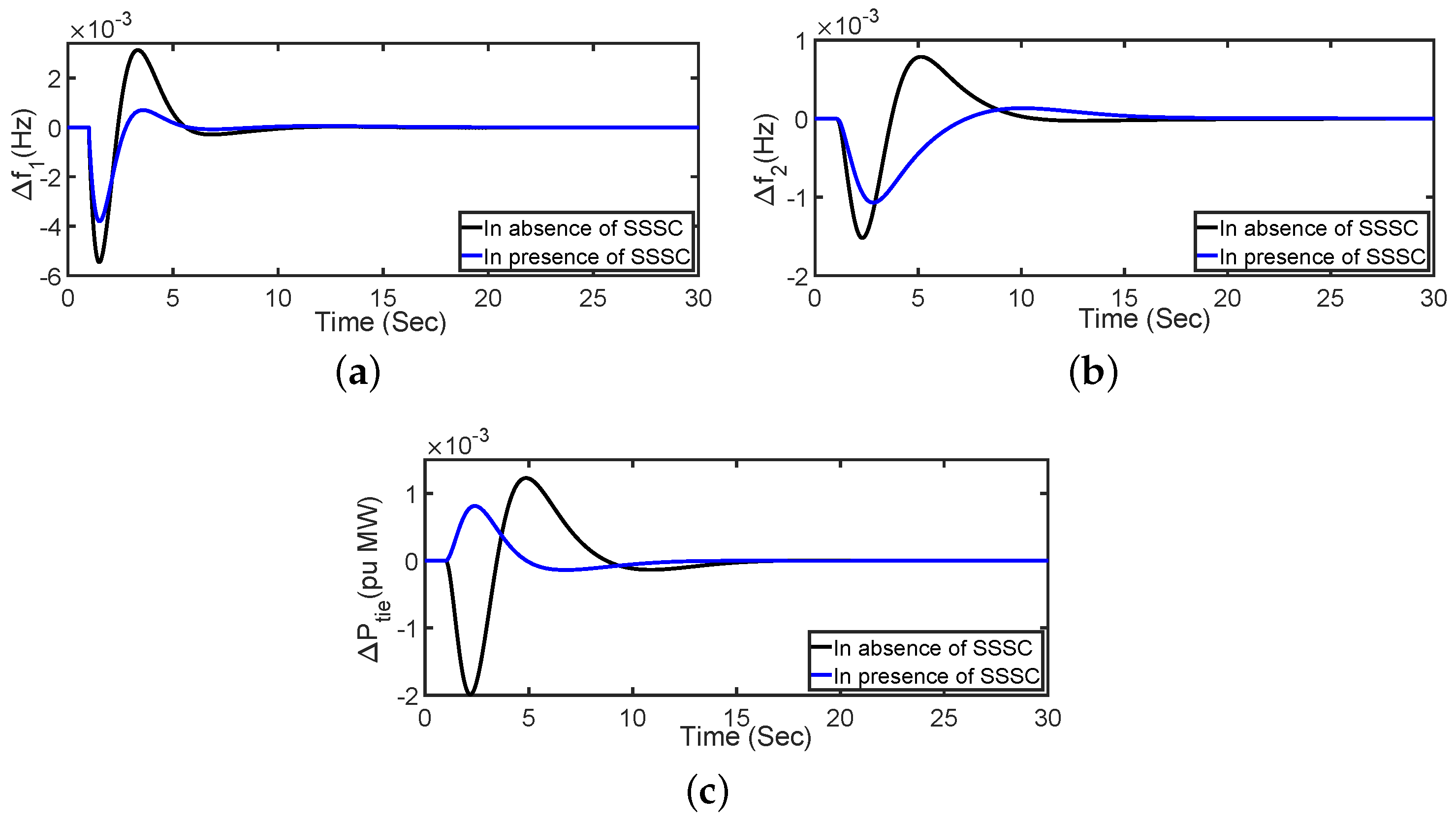
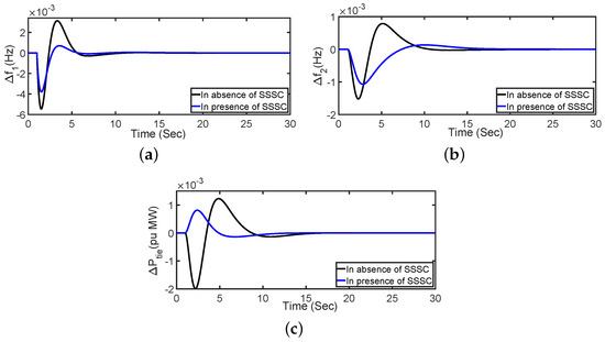
5.4. Impact of Static Synchronous Series Compensator (SSSC) FACTS Device
5.5. Combined Impact of EV and SSSC as FACTS Device in MAPS
5.6. Sensitivity Evaluation (SE)
5.7. Case Study on IEEE-39 Bus System
6. Conclusions
- The study shows that the COVID-19-based algorithm performs better than conventional optimization techniques in attaining precise stability and control while successfully handling the objective function convergence in MAPS.
- By controlling frequency and tie-line power at the same time, the proposed MSPIDD secondary controller greatly improves the integrated power system’s operational efficiency while maintaining the stability limits.
- Strong resilience against sporadic renewable energy sources and unpredictable load variances is demonstrated by the MSPIDD controller. It successfully upholds performance and stability, demonstrating its capacity to manage practical operating circumstances and maximize controller benefits. The resilient performance of the proposed MSPIDD controller is further demonstrated in the case study on the IEEE-39 bus system.
- The inclusion of contemporary electric vehicles (EVs) and an SSSC as an FACTS device further enhances the overall performance of the system, especially with regard to frequency stability. This is owing to the reason that EVs provide flexible load management and storage of energy, while SSSCs improve the power flow control and stability, hence providing efficacious control of the integrated power system.
Author Contributions
Funding
Data Availability Statement
Acknowledgments
Conflicts of Interest
References
- Kundur, P. Power System Stability and Control; Balu, N.J., Lauby, M.G., Eds.; McGraw Hill: New York, NY, USA, 1994; Volume 4. [Google Scholar]
- Wang, J.; Sun, Y. Load Frequency Active Disturbance Rejection Control Based on Improved Particle Swarm Optimization. Electronics 2024, 13, 1268. [Google Scholar] [CrossRef]
- Elgerd, O.I.; Fosha, C.E. Optimum Megawatt-Frequency Control of Multiarea Electric Energy Systems. IEEE Trans. Power Appar. Syst. 1970, PAS-89, 556–563. [Google Scholar] [CrossRef]
- Saikia, L.C.; Nanda, J.; Mishra, S. Performance comparison of several classical controllers in AGC for multi-area interconnected thermal system. Int. J. Electr. Power Energy Syst. 2011, 33, 394–401. [Google Scholar] [CrossRef]
- Debbarma, S.; Saikia, L.C.; Sinha, N. Solution to automatic generation control problem using firefly algorithm optimized controller. ISA Trans. 2014, 53, 358–366. [Google Scholar] [CrossRef]
- Aditya. Design of Load Frequency Controllers Using Genetic Algorithm for Two Area Interconnected Hydro Power System. Electr. Power Components Syst. 2003, 31, 81–94. [Google Scholar] [CrossRef]
- Arya, Y.; Kumar, N. AGC of a multi-area multi-source hydrothermal power system interconnected via AC/DC parallel links under deregulated environment. Int. J. Electr. Power Energy Syst. 2016, 75, 127–138. [Google Scholar] [CrossRef]
- Pradhan, P.C.; Sahu, R.K.; Panda, S. Firefly algorithm optimized fuzzy PID controller for AGC of multi-area multi-source power systems with UPFC and SMES. Eng. Sci. Technol. Int. J. 2016, 19, 338–354. [Google Scholar] [CrossRef]
- Lee, D.J.; Wang, L. Small-Signal Stability Analysis of an Autonomous Hybrid Renewable Energy Power Generation/Energy Storage System Part I: Time-Domain Simulations. IEEE Trans. Energy Convers. 2008, 23, 311–320. [Google Scholar] [CrossRef]
- Nazir, M.; Hussain, I.; Ahmad, A. Multilayer adaptive neural network for DC link voltage regulation in grid connected hybrid systems. Int. J. Power Energy Syst. 2021, 41, 3. [Google Scholar] [CrossRef]
- Das, D.C.; Sinha, N.; Roy, A. Small signal stability analysis of dish-Stirling solar thermal based autonomous hybrid energy system. Int. J. Electr. Power Energy Syst. 2014, 63, 485–498. [Google Scholar] [CrossRef]
- Hossain, M.; Madlool, N.; Rahim, N.; Selvaraj, J.; Pandey, A.; Khan, A.F. Role of smart grid in renewable energy: An overview. Renew. Sustain. Energy Rev. 2016, 60, 1168–1184. [Google Scholar] [CrossRef]
- Xue, S.; Yang, Z.; Yin, Z.; Yu, F.; Wang, Z. The Frequency Regulation Scheme of a Wind Turbine Generator Based on Variable Tracking Operation. Electronics 2024, 13, 2575. [Google Scholar] [CrossRef]
- Farooq, Z.; Rahman, A.; Lone, S.A. Multi-stage fractional-order controller for frequency mitigation of EV-based hybrid power system. IETE J. Res. 2022, 69, 8153–8167. [Google Scholar] [CrossRef]
- Li, C.; Cao, Y.; Zhang, M.; Wang, J.; Liu, J.; Shi, H.; Geng, Y. Hidden Benefits of Electric Vehicles for Addressing Climate Change. Sci. Rep. 2015, 5, 9213. [Google Scholar] [CrossRef]
- Liu, H.; Huang, K.; Yang, Y.; Wei, H.; Ma, S. Real-time vehicle-to-grid control for frequency regulation with high frequency regulating signal. Prot. Control Mod. Power Syst. 2018, 13, 1–8. [Google Scholar] [CrossRef]
- Arya, Y. Effect of electric vehicles on load frequency control in interconnected thermal and hydrothermal power systems utilising CF-FOIDF controller. IET Gener. Transm. Distrib. 2020, 14, 2666–2675. [Google Scholar] [CrossRef]
- Rekik, M.; Krichen, L. Performance-Based Sliding Mode Control Approach for Load Frequency Control of Interconnected Power System with Time Delay. Arab. J. Sci. Eng. 2021, 46, 1481–1497. [Google Scholar] [CrossRef]
- Farooq, Z.; Safiullah, S.; Rahman, A.; Hussain, S.M.S.; Ustun, T.S. Evaluating the Optimal Electric Vehicle Location for a Hybrid Energy System Controlled with Novel Active Disturbance Rejection Controller. World Electr. Veh. J. 2022, 13, 192. [Google Scholar] [CrossRef]
- Singh, S.; Babu Pamshetti, V.; Thakur, A.K.; Singh, S.P. Multistage Multiobjective Volt/VAR Control for Smart Grid-Enabled CVR With Solar PV Penetration. IEEE Syst. J. 2021, 15, 2767–2778. [Google Scholar] [CrossRef]
- Shayeghi, H.; Rahnama, A.; Takorabet, N.; Thounthong, P.; Bizon, N. Designing a multi-stage PD(1+PI) controller for DC–DC buck converter. Energy Rep. 2022, 8, 765–773. [Google Scholar] [CrossRef]
- Safiullah, S.; Rahman, A.; Lone, S.A.; Hussain, S.M.S.; Ustun, T.S. Novel COVID-19 Based Optimization Algorithm (C-19BOA) for Performance Improvement of Power Systems. Sustainability 2022, 14, 14287. [Google Scholar] [CrossRef]
- Abualigah, L.; Diabat, A.; Mirjalili, S.; Abd Elaziz, M.; Gandomi, A.H. The Arithmetic Optimization Algorithm. Comput. Methods Appl. Mech. Eng. 2021, 376, 113609. [Google Scholar] [CrossRef]
- Mo, H.; Xu, L. Magnetotactic bacteria optimization algorithm for multimodal optimization. In Proceedings of the 2013 IEEE Symposium on Swarm Intelligence (SIS), Singapore, 16–19 April 2013; pp. 240–247. [Google Scholar]
- Mirjalili, S.; Mirjalili, S.M.; Lewis, A. Grey Wolf Optimizer. Adv. Eng. Softw. 2014, 69, 46–61. [Google Scholar] [CrossRef]
- Moosavi, S.H.S.; Bardsiri, V.K. Satin bowerbird optimizer: A new optimization algorithm to optimize ANFIS for software development effort estimation. Eng. Appl. Artif. Intell. 2017, 60, 1–15. [Google Scholar] [CrossRef]
- Shankar, R.; Bhushan, R.; Chatterjee, K. Small-signal stability analysis for two-area interconnected power system with load frequency controller in coordination with FACTS and energy storage device. Ain Shams Eng. J. 2016, 7, 603–612. [Google Scholar] [CrossRef]
- Bevrani, H.; Daneshfar, F.; Daneshmand, R.P. Intelligent Power System Frequency Regulations Concerning the Integration of Wind Power Units. In Wind Power Systems: Applications of Computational Intelligence; Wang, L., Singh, C., Kusiak, A., Eds.; Springer: Berlin/Heidelberg, Germany, 2010; pp. 407–437. [Google Scholar]




















| Controller | ISE Value (Objective Function) |
|---|---|
| PID | 0.00090 |
| MSPID | 8.016 × 10−5 |
| MSPIDD | 2.980 × 10−5 |
| Parameter | Controller | HU | HO | RST |
|---|---|---|---|---|
| PID | −0.0238 | 0.0129 | 18.1 | |
| MSPID | −0.0095 | 0.0068 | 16.2 | |
| MSPIDD | −0.0051 | 0.0029 | 7.05 | |
| PID | −0.0106 | 0.0003 | 23.2 | |
| MSPID | −0.0039 | 0.0023 | 16.3 | |
| MSPIDD | −0.0014 | 0.0006 | 8.96 | |
| PID | −0.0009 | 0.0013 | 20.3 | |
| MSPID | −0.0042 | 0.0027 | 17.6 | |
| MSPIDD | −0.0021 | 0.0011 | 11.9 |
| Parameter | Controller | HU | HU | RST |
|---|---|---|---|---|
| PID | −0.01913 | 0.00099 | 20.89 | |
| MSPID | −0.0148 | 3.2 × 10−5 | 18.44 | |
| MSPIDD | −0.01091 | 0.0002845 | 11.47 | |
| PID | −0.0074 | 6.488 × 10−5 | 25.32 | |
| MSPID | −0.0040 | 1.337 × 10−5 | 22.51 | |
| MSPIDD | −0.0029 | 0.000105 | 16.39 | |
| PID | −0.0061 | 7.51 × 10−5 | 24.43 | |
| MSPID | −0.003501 | 1.532 × 10−5 | 23.12 | |
| MSPIDD | −0.00261 | 0.00011 | 17.21 | |
| PID | −0.0013 | 1.12 × 10−5 | 31.86 | |
| MSPID | −0.00071 | 3.31 × 10−7 | 29.3 | |
| MSPIDD | −0.00051 | 2.289 × 10−5 | 19.66 | |
| PID | −1.12 × 10−5 | 0.0013 | 32.21 | |
| MSPID | −3.286 × 10−7 | 0.00071 | 30.75 | |
| MSPIDD | −2.29 × 10−5 | 0.00051 | 22.12 | |
| PID | −0.0061 | 6.51 × 10−5 | 28.46 | |
| MSPID | −0.0037 | 9.32 × 10−6 | 26.32 | |
| MSPIDD | −0.0026 | 0.00013 | 18.44 |
Disclaimer/Publisher’s Note: The statements, opinions and data contained in all publications are solely those of the individual author(s) and contributor(s) and not of MDPI and/or the editor(s). MDPI and/or the editor(s) disclaim responsibility for any injury to people or property resulting from any ideas, methods, instructions or products referred to in the content. |
© 2024 by the authors. Published by MDPI on behalf of the World Electric Vehicle Association. Licensee MDPI, Basel, Switzerland. This article is an open access article distributed under the terms and conditions of the Creative Commons Attribution (CC BY) license (https://creativecommons.org/licenses/by/4.0/).
Share and Cite
Farooq, Z.; Lone, S.A.; Fayaz, F.; Nazir, M.I.; Rahman, A.; Alyahya, S. Robust Secondary Controller for Enhanced Frequency Regulation of Hybrid Integrated Power System. World Electr. Veh. J. 2024, 15, 435. https://doi.org/10.3390/wevj15100435
Farooq Z, Lone SA, Fayaz F, Nazir MI, Rahman A, Alyahya S. Robust Secondary Controller for Enhanced Frequency Regulation of Hybrid Integrated Power System. World Electric Vehicle Journal. 2024; 15(10):435. https://doi.org/10.3390/wevj15100435
Chicago/Turabian StyleFarooq, Zahid, Shameem Ahmad Lone, Farhana Fayaz, Masood Ibni Nazir, Asadur Rahman, and Saleh Alyahya. 2024. "Robust Secondary Controller for Enhanced Frequency Regulation of Hybrid Integrated Power System" World Electric Vehicle Journal 15, no. 10: 435. https://doi.org/10.3390/wevj15100435
APA StyleFarooq, Z., Lone, S. A., Fayaz, F., Nazir, M. I., Rahman, A., & Alyahya, S. (2024). Robust Secondary Controller for Enhanced Frequency Regulation of Hybrid Integrated Power System. World Electric Vehicle Journal, 15(10), 435. https://doi.org/10.3390/wevj15100435

