Abstract
This paper presents a new control strategy for vehicle stability based on brake-by-wire. However, there are few studies in the literature that compare the stability of a vehicle by systematic experimentation with or without controllers. In this paper, the complete experimental procedure is designed, and the experimental results are analyzed in detail. Firstly, the hydraulic model of the brake-by-wire is established based on its structure and working principles, and the yaw moment control method is proposed for the vehicle’s stability. The deviation between the desired values and actual values of the yaw rate and sideslip angle is taken as the input, and the fuzzy controller calculates the additional yaw moment for the vehicle stability. Next, the simulation under different conditions which contain the steering wheel step input, double lane change and turning is conducted, and the yaw rates and sideslip angles with and without stability control are compared, and the effectiveness of the control method is verified. Finally, the turning test is conducted based on brake-by-wire chassis to verify the proposed method. The experimental results show that the yaw rate decreased by 14% and the sideslip angle decreased by 25% when the brake control was applied. Furthermore, the proposed method performed well in improving the stability of the brake-by-wire chassis.
1. Introduction
A vehicle will encounter various unexpected operating conditions, which bring a severe challenge to the stability of the vehicle [1,2]. The braking system plays a very important role in ensuring the safety of the vehicle, which can enable the vehicle to slow down and stop based on its needs and protect the life and safety of the people in the vehicle at critical moments. With the development of automotive technology, brake-by-wire technology is combined with the braking system of the vehicle to form the brake-by-wire [3,4]. Brake-by-wire is the development direction of the automotive braking system, which has the advantages of a compact structure, easy integration, robust scalability and rapid response [5,6,7,8].
The authors in [9] modeled and analyzed three braking systems, the electrohydraulic brake (EHB), electric mechanical brake (EMB) and electronic wedge brake (EWB), and optimized these models using a linear transfer function. EHB, EMB and EWB energy consumption can be reduced by approximately 10%, 3% and 20%, respectively. In [10], the author proposed a brake-by-wire combined with a controller integrated into chassis, which provided active safety functions, and it could improve vehicle stability. The authors in [11] proposed a new brake-by-wire according to the braking requirements, and the key components of the system were selected and designed, and a new brake-by-wire structure was designed that used the motor to drive the master cylinder to generate pressure. Based on the real vehicle platform, static tests were carried out, and the results demonstrated that the control strategy can respond quickly and accurately. In order to improve the handling stability and ride comfort of the vehicle, a full-by-wire chassis coordinated control was proposed in [12], and its effectiveness was verified by a hardware-in-the-loop test. The authors in [13] aimed at the automatic emergency steering function of an intelligent-assisted driving system, and this paper proposed a brake-by-wire system that met its functional requirements and was verified by the simulation.
Brake-by-wire realizes the decoupling of people and vehicles, and it is easy to integrate functions such as an anti-lock braking system and automatic emergency braking to improve the active safety and handling stability of the vehicle. However, due to the issues of system reliability and functional safety, it has not yet been mass-produced. In order to obtain a better braking effect, many scholars start from the hierarchical control strategy.
A hierarchical cooperative control for the electromechanical brake-by-wire system (EBW) could achieve better braking safety and energy regeneration performances in [14]. In [15], a hierarchical architecture with the aim of improving vehicle safety was proposed, based on the direct yaw moment control method, which combined two different controllers to calculate the globally stable yaw moment to control the yaw angle speed and vehicle side declination. The authors in [16,17] designed a yaw stability control strategy, in which the upper layer used the fuzzy control to calculate the additional yaw moment that helped maintain the stability of the driving vehicle, and the lower layer distributed the movement of each wheel based on the calculated yaw moment. The hierarchical control strategy of automobile yaw stability was proposed in [18], and the upper controller used three controls of PID, fuzzy and PID + fuzzy to calculate the additional yaw moment, and the lower controller assigned the moment to the wheel and then controlled the wheel by a motor control command. To improve the vehicle stability, a controller with a combined sliding mode variable structure and direct yaw moment was proposed in [19]. A controller combining the fuzzy and sliding mode was proposed in [20]. The vehicle stability under the cornering braking condition was studied in [21]. To address the issue of vehicle instability after a single-wheel braking failure, a control strategy for redistributing the braking force was proposed [22]. The authors in [23] proposed a new braking dynamics model and control system verified by HIL. The vehicle stability was significantly improved under fuzzy PID control compared to no control.
Most of the above studies only consider the redistribution of the yaw moment during braking to improve vehicle stability. Although this method does not have such high accuracy and requirements for the control algorithm and it is easy to implement, its response speed is slow, and the system robustness is not strong enough. This paper uses the fuzzy control to calculate the additional yaw moment required to keep stability when braking and applies it to the corresponding wheel, so as to improve the vehicle stability.
2. Vehicle Stability Control Model
This paper establishes an ideal model of a vehicle with two degrees of freedom (DOF) as a reference to compare the actual state of the vehicle with the ideal state. When the road surface conditions are good, and the lateral acceleration is within 0.4 g, the basic motion state of the vehicle can be better described, and the rationality can be guaranteed when describing the vehicle state parameters such as yaw rate and sideslip angle. We make the following assumptions: the front wheel angle is taken as input; the influence of the suspension is ignored; the thinking vehicle is always moving parallel to the ground; the longitudinal speed of the vehicle does not change and does not consider the effect of load changes on the system; the role of air resistance is also not taken into account. The established 2-DOF model is shown in Figure 1.
Figure 1.
Vehicle 2-DOF model.
The force situation of a 2-DOF model can be obtained from the figure above as shown in Equation (1):
where (rad) is the front wheel steering angle; (N) is the lateral force of each wheel; and b (mm) are the front and rear wheelbases, respectively. Assuming that the lateral force is linearly related to the lateral angle, and the front wheel steering angle is small, Equation (1) can be written as:
where (N/rad) is the lateral stiffness of each wheel; (rad) is the lateral angle of each wheel, and their values are as follows:
where (rad) is the sideslip angle. Combining Equations (1)–(3) can obtain the 2-DOF differential equation for automobiles:
where m (kg) is the mass of the vehicle; (rad/s) is the yaw rate of the vehicle; I (kg·m2) is the vehicle yaw moment of inertia; is the longitudinal speed; is the lateral speed.
When the vehicle is in motion, the yaw rate can reflect the yaw motion state of the vehicle, and the sideslip angle can reflect the deviation state from the desired path. Therefore, the vehicle stability can be characterized by them. In addition, the value of the heading angle is the sum of the sideslip angle and yaw angle, which can be described by Formula (5):
The yaw rate and sideslip angle can reflect the most basic stability characteristics of vehicle motion. The nominal values of their corresponding control variables can be determined based on the steady-state response of the automobile when driving in a constant velocity circumference. Under the constant velocity circumferential driving condition, the acceleration is zero, the yaw rate is fixed, and , so Equation (4) can be rewritten as:
The elimination of v from Equation (6) can obtain the yaw rate ω in the steady-state circumferential case, and the yaw rate under ideal conditions:
where () is the stability factor; due to the limitation of the attachment conditions, the maximum ideal yaw rate is:
In order to improve the control accuracy, this paper takes the smaller value of the absolute value as the ideal value for the yaw rate, namely:
By eliminating ω from Equation (6), we can obtain the sideslip angle in the ideal case:
When the vehicle is in motion, stability control intervention needs to occur at the right time. It should intervene when the vehicle is unstable or has an instability tendency to avoid frequent control by the system. Therefore, the stability control also needs to have the function of judging instability. The two parameters of yaw rate and sideslip angle determine the steady state of the vehicle. When the sideslip angle is very small, only the yaw rate can be used to determine whether the vehicle has lost stability. The determination formula is as follows:
When the sideslip angle is large, only the yaw rate cannot completely judge whether the vehicle has lost stability. At this time, the formula for judging whether the vehicle is unstable by the sideslip angle can be expressed as:
where C, C1 and C2 are constants, and C = 0.165, C1 = 4.386 and C2 = 2.562 [24]. If Equations (11) and (12) hold at the same time, the vehicle is stable. If either Equation (11) or (12) does not hold, it indicates that the vehicle needs stability control.
From the automobile theory, it can be seen that the lateral force will gradually decrease when the braking force is changed. Figure 2 illustrates an example of a vehicle turning left to analyze the corresponding forces on the wheels when the braking force is applied. It demonstrates that the yaw moment of the vehicle is positive when turning left.
Figure 2.
Analysis of wheel forces when braking is applied to each wheel.
When the vehicle turns left, if the vehicle understeers, the positive yaw moment is required to reduce the tendency of understeering; at this time, it is necessary to apply braking to the left wheel. When the vehicle turns left, if the vehicle oversteers, at this time, a negative yaw moment is required to reduce the tendency of oversteering, and brakes need to be applied to the right wheel. In the same way, the situation when the vehicle turns right can be analyzed.
Through the analysis, it is concluded that applying the brake control to the front outer wheel and rear inner wheel produces a higher yaw moment efficiency and a more obvious effect. However, the front wheel is generally a steering wheel, and braking the front wheels can impact the steering performance. In order to avoid interference with the steering of the front wheels by brake control during the driving of the vehicle, this paper only explores the rear wheel of the vehicle. Combined with the above analysis, the specific selection of the controlled wheel in this paper is shown in Table 1.
Table 1.
Brake wheel selection.
The additional yaw moment to restore stability when the vehicle is destabilized, named , is calculated by the Simulink model. and are the braking forces of the front and rear wheels; the and are the axel track of the front and rear wheels, respectively. They are expressed as:
The vertical load and on the front and rear wheels are:
where is the tire radius, and when the wheel is not locked, the braking torque assigned to the wheels is:
Then, the calculated braking torque is distributed to the brake wheels by applying braking pressure. In order to simplify the calculation, ignoring the influence of the driver pressing the brake pedal and slip rate, the relationship between the braking pressure and braking torque is as follows:
where is the total braking torque, and is the braking pressure of the corresponding wheels.
The specific values in this paper are calculated by the data obtained by setting various braking conditions after obtaining the detailed parameters of the vehicle in CarSim. After setting any initial speed, several sets of arbitrary braking pressures are given, and the front and rear braking torque are calculated. The sideslip angle and yaw rate are output variables, and brake force is the control parameter. Furthermore, all parameters are available and known. This paper uses asymptotic stabilization. According to the tire model, takes 0.287 m. Table 2 shows detailed data from during the simulation.
Table 2.
Detailed data during simulation.
The values calculated according to the four sets of tests are 951.22, 954.70, 955.87 and 956.4, and the average value of 954.56 is taken as the when converting the braking torque and braking pressure.
3. Controller Design
3.1. Fuzzy Control Structure
Fuzzy control, as shown in Figure 3, is a control method that employs fuzzy logical reasoning and specific techniques to make fuzzy and regularize practical experience. It replaces manual control with computer control. Fuzzy control finds extensive applications, boasting a wide range of uses, stable control effects and strong robustness.
Figure 3.
Fuzzy controller structure.
The fuzzy interface is responsible for converting real data into system fuzziness. The knowledge base consists of a database and a rule base. The database is responsible for providing data to the inference mechanism, and the rule base provides the basis for the formulation of fuzzy rules. The inference mechanism is a mechanism that completes fuzzy reasoning based on the set of fuzzy rules based on input variables and rule bases. The defuzzy interface is used to defuzzy the results obtained by the reasoning mechanism, which is the opposite of fuzzing.
3.2. Fuzzy Controller Design
3.2.1. Determination of Fuzzy Sets and Discourse Domains
The controller designed in this paper adopts the form of dual input and single output, and the input variables are the deviation of the yaw rate and sideslip angle; the output variable is the additional yaw moment.
The two input variables need fuzzy processing before they are well recognized by the controller, so it is necessary to define the level of the fuzzy variable. If the level of the fuzzy variable is more, the corresponding control effect is more accurate; however, it is more complicated when specifying the fuzzy rule. If there are fewer levels of fuzzy variables, the corresponding controls are less stable. Therefore, the fuzzy level in this paper is 5, and the language variable is 7.
The fuzzy subset elements corresponding to the input variables are NB, NS, Z, PS and PB. The basic domain of the input variables is set to [−6, 6]. In order to ensure accurate and stable control, the fuzzy subset elements corresponding to the output variable are NB, NM, NS, Z, PS, PM and PB, and the domain of the output variable is set to [−6, 6].
3.2.2. Determination of Quantification and Scale Factors
The deviation of the yaw rate and sideslip angle is set to change within the range of [0, e]. After discretization, the yaw rate is divided into n gears, and the sideslip angle is divided into m gears, so the quantization factors of the yaw rate and sideslip angle are expressed as:
For output variables, the scale factor can be expressed as:
The scale factor plays a crucial role in the output, as it affects the overall gain and output of the controller. However, a set of quantization and scale factors has its limitations. Therefore, it is necessary to adjust the specific values of , and in a timely manner.
3.2.3. Determination of the Membership Function
The control effect of different shapes of the membership function is different, and for the consideration of sensitive control and fast response, this paper selects the triangle membership degree function, which can be expressed as:
The image of the triangular membership function is determined by Equation (23) and the domain of the input and output variables. The membership degree functions of the yaw rate, sideslip angle and additional yaw moment are shown in Figure 4, Figure 5 and Figure 6.
Figure 4.
Affiliation function of yaw rate.
Figure 5.
Affiliation function of the sideslip angle.
Figure 6.
Affiliation function of additional yaw moment.
3.2.4. Fuzzy Rules
Fuzzy rules establish the fuzzy relationship between the input and output variables by utilizing linguistic variables. Table 3 shows the fuzzy rules selected in this paper, with a total of 25 rules using five language variables for input and output.
Table 3.
Fuzzy rule table.
4. Results and Discussions
4.1. Simulation Analysis
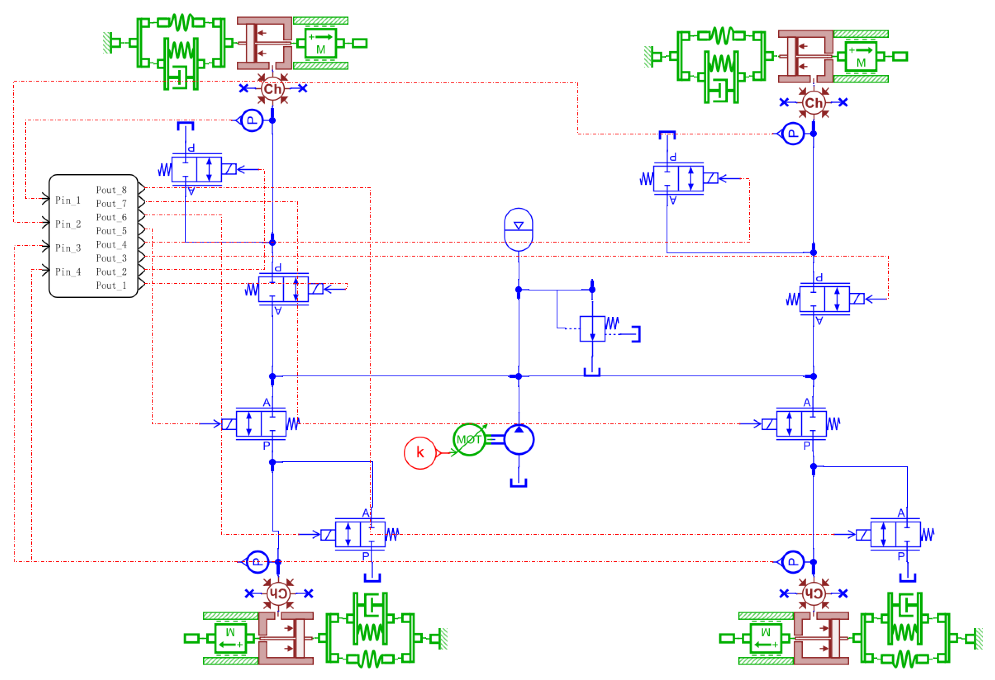
The simulation of different conditions which contain the steering wheel step input, double lane change and turning are conducted; the yaw rates and sideslip angles with and without stability control are compared; and the effectiveness of the control method is verified. Firstly, a hydraulic model of the brake-by-wire in AMESim is built based on the structure and working principle of the brake-by-wire, as shown in Figure 7.
Figure 7.
Model of electric hydraulic brake system.
Then, the vehicle parameters are set in CarSim. Since this paper adopts brake-by-wire, it is necessary to turn off the original braking system and modify the vehicle’s drive configuration from four-wheel drive to rear-drive. The remaining parameters remain unchanged, and the basic parameters are shown in Table 4.
Table 4.
Parameters of the vehicle.
Finally, the vehicle stability control model is built according to the ideal value calculation model of 2-DOF, the additional yaw moment calculation module and the brake pressure distribution module. The joint simulation model is shown in Figure 8.
Figure 8.
Simulation model of vehicle stability control.
In this paper, the vehicle stability control is simulated and analyzed based on the three working conditions. Under the same working conditions, the effect of whether there is stability control participation is compared.
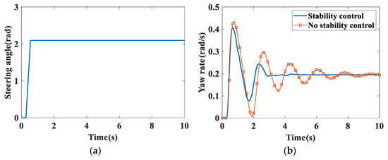
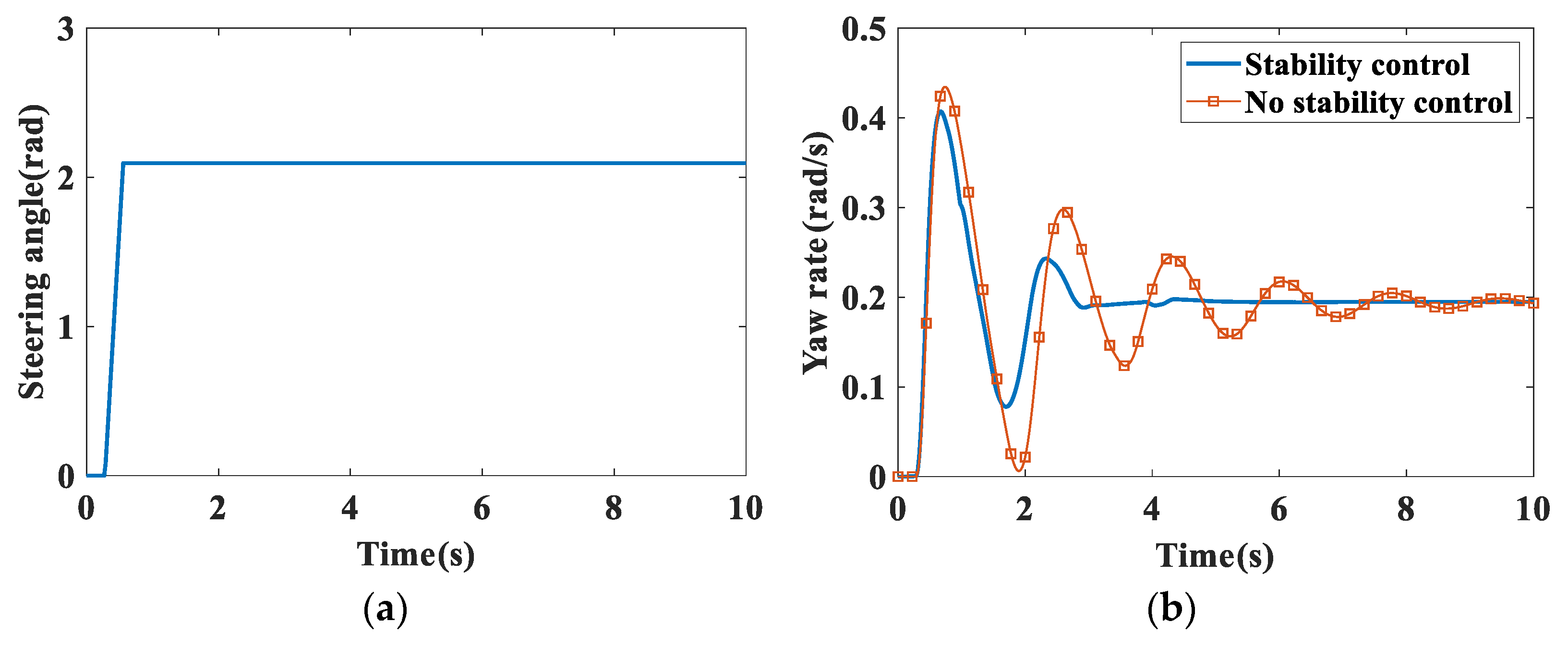
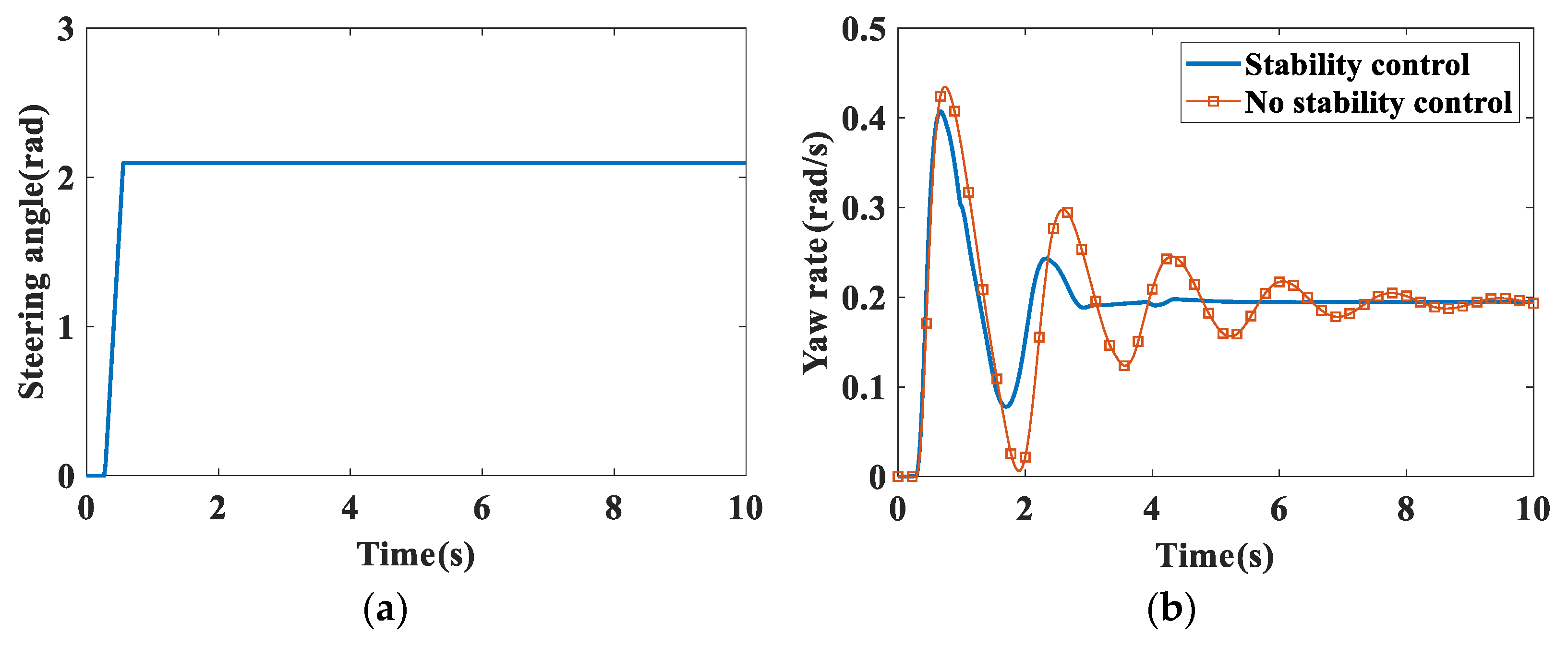
4.1.1. Steering Angle Step Input Condition
Referring to the GB/T6323.2-2014 standard, the initial speed is set to 120 km/h in CarSim and the road adhesion coefficient is 0.8. Under this working condition, the steering angle input is depicted in Figure 9a, with a steering angle of 120 degrees at 0.25 s, which remains constant thereafter. From Figure 9b, it can be seen that the yaw rate of the vehicle fluctuates sharply without the participation of stability control, and the yaw rate reaches a maximum of 0.43 rad/s when the angle input begins, and after about 7 s, the stable driving state is restored. In the case of stability control participation, the time to reach the steady state is shortened to about 3 s, so the overall situation is better than that of the uncontrolled situations. From Figure 9c, it can be seen that the sideslip angle reaches a maximum of 0.123 rad without the participation of stability control, it reaches steady state after about 8 s, the time to reach steady state in the case of stability control participation is about 3 s and the overall stability of the vehicle is better than that of the uncontrolled. Figure 9d indicates the braking pressure of the wheels under stable control.

Figure 9.
Simulation results of steering angle step input condition: (a) steering angle; (b) yaw rate; (c) sideslip angle; (d) brake pressure.
4.1.2. Double Lane Change Condition
- Referring to the ISO3888-1:2018 standard, the initial speed is set to 120 km/h in CarSim and the road adhesion coefficient is 0.8. The steering angle is shown in Figure 10a. It can be seen from Figure 10b,c that the maximum yaw rate and sideslip angle reach 0.405 rad/s and 0.075 rad without the participation of stability control, respectively, while in the case of stability control, the yaw rate and sideslip angle are 0.281 rad/s and 0.044 rad, down 0.124 rad/s and 0.031 rad, respectively. In a word, there is a better improvement than without the participation of stability control. Figure 10d shows the braking pressure of the wheel with stability control.
Figure 10. Simulation results of double lane change condition: (a) steering angle; (b) yaw rate; (c) sideslip angle; (d) brake pressure.
4.1.3. Turning Condition
Firstly, the speed is set to 18 km/h in CarSim, and the road adhesion coefficient is 0.8. Figure 11a represents the path setting of the turning condition, and Figure 11b is the corresponding road environment and interface after setting the path.
Figure 11.
Turning conditions’ road settings: (a) path setting; (b) road environment interface.
Figure 12a shows the steering angle. From Figure 12b,c, it can be seen that the yaw rate of the vehicle is reduced from 0.576 rad/s to 0.519 rad/s, and the sideslip angle is reduced from 0.133 rad to 0.119 rad. These changes indicate an improvement in vehicle stability. Figure 12d shows the braking pressure of the wheels with stability control.
Figure 12.
Simulation results of turning condition: (a) steering angle; (b) yaw rate; (c) sideslip angle; (d) brake pressure.
4.2. Vehicle Test
To validate the effectiveness of the stability control, experimental verification is conducted following the joint simulation analysis. The test prototype is a wire-controlled mobile platform, which is equipped with a brake-by-wire device as shown in Figure 13, and the parameters are shown in Table 5.
Figure 13.
Wire-controlled mobile platform and brake-by-wire device (YUHESEN, Shenzhen, China).
Table 5.
Main parameters of wire-controlled mobile platform.
The required data for the test include the front wheel angle, vehicle speed, yaw rate, lateral acceleration, braking pressure and more. The wire-controlled mobile platform is equipped with a CAN interface, so we can use the CAN interface for vehicle information acquisition. This method to obtain data mainly uses the CAN interface, CAN line, CAN line analyzer, raspberry Pi 4 Model B and laptop. The yaw rate and lateral acceleration can be measured by gyroscope sensors. The gyroscope selected in this test is the BWT901CL-TTL gyroscope sensor (Wit, shenzhen, China) from Shenzhen Wit Intelligent Technology, and its specific parameters are shown in Table 6.
Table 6.
The parameters of the gyroscope sensor.
The test platform after each device is connected is shown in Figure 14.
Figure 14.
Test platform.
In order to verify the effectiveness of the control, a vehicle test in the left turn condition is carried out, and the test ground is shown in Figure 15.
Figure 15.
Turning condition site.
The results of the test under left turn conditions, with the left turn of the steering wheel being positive, are presented in Figure 16. Figure 16a shows the front wheel angle data when no brake control is applied and the left rear wheel brake control is applied. The yaw rate data at the time of the test are shown in Figure 16b; Figure 16c shows the sideslip angle data at the time of the test. Figure 16d shows the braking pressure when the left rear wheel brake control is applied.
Figure 16.
Turning condition test results: (a) front wheel steering angle; (b) yaw rate; (c) sideslip angle; (d) brake pressure.
The experimental results show that the maximum yaw rates without the brake control and with the left rear wheel brake control applied reach 0.851 rad/s and 0.729 rad/s, respectively. The maximum yaw rate with brake control decreases by 0.122 rad/s. The sideslip angle reaches 0.241 rad without brake control and 0.18 rad with left rear wheel brake control, respectively. The sideslip angle with brake control decreases by 0.061 rad. Compared with the simulation results under turning conditions, the effectiveness of the control strategy can be confirmed again. Due to the low vehicle speed of the test and simulation, the value of the yaw rate and sideslip angle without brake control is not large; however, the effect of the application of control can still be clearly seen. The results show that under the application of the left rear wheel braking control, the yaw rate decreases by 14% and the sideslip angle decreases by 25%. In a word, the brake control can improve the stability of the vehicle to a certain extent and verifies the effectiveness of the stability control in the proposed paper.
5. Conclusions
Based on the analysis of the structure and working principle of brake-by-wire, the stability control of vehicles was studied. The models of brake-by-wire hydraulic, vehicle stability control and vehicle dynamics were built. Then, the simulations of different conditions were conducted, the yaw rates and sideslip angles with and without stability control were compared and the effectiveness of the control method was verified. Finally, the vehicle test was carried out based on the turning condition, and the results show that the yaw rate under the turning condition was reduced from 0.851 rad/s to 0.729 rad/s, decreased by 14% compared with that without the brake control. The sideslip angle was reduced from 0.241 rad to 0.18 rad, decreased by 25% compared with that without the brake control. In [25], the authors proposed an improved sliding mode controller (SMC) method, and the relevant simulation was also carried out to verify the effectiveness of the control. The results show that the new control system based on the improved SMC method brought about a good yaw rate and strong robustness of the control system. The yaw rate MSE was 0.365 × 10−4 with the control; however, without the control, the yaw rate MSE was 1.125 × 10−4. In general, the control strategy proposed in this paper can significantly improve the stability of the vehicle.
Author Contributions
Conceptualization, H.L. and K.W.; methodology, K.W.; software, Z.W.; validation, H.L., K.W. and H.H.; formal analysis, H.L.; investigation, K.W.; resources, H.L.; data curation, Z.W.; writing—original draft preparation, H.H.; writing—review and editing, Z.W.; visualization, H.L.; supervision, Z.W.; project administration, H.L.; funding acquisition, Z.W. All authors have read and agreed to the published version of the manuscript.
Funding
This research was funded by Natural Science Foundation of Shanxi province grant number 202103021224040 and Shanxi Province Foundation for Returness grant number 2021-050.
Data Availability Statement
The data presented in this study are available on request from the corresponding author. The data are not publicly available due to privacy.
Conflicts of Interest
The authors declare no conflict of interest.
References
- Fujiwara, T.; Takechi, K. Making the world safer: Autonomous emergency braking systems enhance safety for senior drivers. Appl. Econ. Lett. 2022, 29, 1177–1181. [Google Scholar] [CrossRef]
- Alsuwian, T.; Saeed, R.B.; Amin, A.A. Autonomous vehicle with emergency braking algorithm based on multi-sensor fusion and super twisting speed controller. Appl. Sci. 2022, 12, 8458. [Google Scholar] [CrossRef]
- Ji, Y.; Zhang, J.; Zhang, J.; He, C.; Hou, X.; Han, J. Constraint performance slip ratio control for vehicles with distributed electrohydraulic brake-by-wire. Proc. Inst. Mech. Eng. Part D J. Automob. Eng. 2023, 237, 09544070231157154. [Google Scholar] [CrossRef]
- Wang, X.; Wu, X.; Cheng, S.; Shi, J.; Ping, X.; Yue, W. Design and experiment of control architecture and adaptive dual-loop controller for brake-by-wire with an electric booster. IEEE Trans. Transp. Electrif. 2020, 6, 1236–1252. [Google Scholar] [CrossRef]
- Xiao, F.; Gong, X.; Lu, Z.; Qian, L.; Zhang, Y.; Wang, L. Design and control of new brake-by-wire actuator for vehicle based on linear motor and lever mechanism. IEEE Access 2021, 9, 95832–95842. [Google Scholar] [CrossRef]
- Wang, D.; Wang, B.; Zi, B.; Bai, X.; Chen, W. Development and Control of a Magnetorheological Damper-Based Brake Pedal Simulator for Vehicle Brake-by-wires. Chin. J. Mech. Eng. 2022, 35, 136. [Google Scholar] [CrossRef]
- Wang, D.; Wang, B.; Zi, B.; Bai, X.; Chen, W. A survey of brake-by-wire for intelligent connected electric vehicles. IEEE Access 2020, 8, 225424–225436. [Google Scholar] [CrossRef]
- Gong, X.; Ge, W.; Yan, J.; Zhang, Y.; Gongye, X. Review on the Development, Control Method and Application Prospect of Brake-by-Wire Actuator. Actuators 2020, 9, 15. [Google Scholar] [CrossRef]
- Arasteh, E.; Assadian, F. A comparative analysis of brake-by-wire smart actuators using optimization strategies. Energies 2022, 15, 634. [Google Scholar] [CrossRef]
- Heydrich, M.; Ricciardi, V.; Ivanov, V.; Mazzoni, M.; Rossi, A.; Buh, J.; Augsburg, K. Integrated braking control for electric vehicles with in-wheel propulsion and fully decoupled brake-by-wire. Vehicles 2021, 3, 145–161. [Google Scholar] [CrossRef]
- Lu, J. Design and Control Research of Brake by Wire System for Pure Electric Vehicle. Master’s Thesis, Hefei University of Technology, Hefei, China, 2020. [Google Scholar] [CrossRef]
- Wang, Z.; Ding, X.; Zhang, L. Chassis Coordinated Control for Full X-by-Wire Four-Wheel-Independent-Drive Electric Vehicles. IEEE Trans. Veh. Technol. 2023, 72, 4394–4410. [Google Scholar] [CrossRef]
- Xu, W.; Qiu, G.M.; Qiang, Z.L.; Hua, Z.J. Research on Brake-by-Wire System and Stability Cooperative Control for Automatic Emergency Steering. In Proceedings of the 2022 IEEE 10th Joint International Information Technology and Artificial Intelligence Conference (ITAIC), Chongqing, China, 17–19 June 2022; pp. 1764–1768. [Google Scholar] [CrossRef]
- Chen, X.; Wei, L.; Wang, X.; Li, L.; Wu, Q.; Xiao, L. Hierarchical cooperative control of anti-lock braking and energy regeneration for electromechanical brake-by-wire system. Mech. Syst. Signal Process. 2021, 159, 107796. [Google Scholar] [CrossRef]
- Khelladi, F.; Orjuela, R.; Basset, M. Direct yaw control based on a phase plan decomposition for enhanced vehicle stability. IFAC-Pap. 2019, 52, 7–12. [Google Scholar] [CrossRef]
- Wang, D. Research on sideways stability control strategy of distributed electric vehicle. Automob. Appl. Technol. China 2021, 46, 4–7. [Google Scholar] [CrossRef]
- Qiu, Q. Research on lateral stability control of distributed drive electric vehicle based on fuzzy sliding mode control algorithm. Auto Electr. Parts. China 2022, 10, 35–38. [Google Scholar] [CrossRef]
- Wang, M.; Wang, X.; Xie, Y. Research on Accurate Adjustment of Braking Force and Vehicle Yaw Stability Control Strategy Based on New Electro-hydraulic Brake System. In Proceedings of the 2020 4th CAA International Conference on Vehicular Control and Intelligence (CVCI), Hangzhou, China, 18–20 December 2020; pp. 374–379. [Google Scholar]
- Wang, W.D.; Zhang, Y.H. Research on sliding mode control strategy for dynamic stability of hub-driven electric vehicles. J. Dyn. Control. China 2021, 19, 5–14. [Google Scholar] [CrossRef]
- Zhang, X.K.; Hu, J.Y. Research on vehicle stability control based on IEHB system. Auto Electr. Parts 2022, 11, 40–44. [Google Scholar] [CrossRef]
- Zhang, N. Research on Vehicle State Estimation and Handling Stability Control under Cornering Braking. Master’s Thesis, Jilin University, Changchun, China, 2022. [Google Scholar] [CrossRef]
- Zhou, J.; Di, Y.; Miao, X. Single-Wheel Failure Stability Control for Vehicle Equipped with Brake-by-wire. World Electr. Veh. J. 2023, 14, 177. [Google Scholar] [CrossRef]
- Wang, F.; Lu, Y.; Li, H. Heavy-duty vehicle braking stability control and HIL verification for improving traffic safety. J. Adv. Transp. 2022, 2022, 5680599. [Google Scholar] [CrossRef]
- Zhao, Y.P. Research on Control Strategy of Vehicle ESP System Based on Differential Brake Technology. Master’s Thesis, Guilin University of Electronic Technology, Guilin, China, 2018. [Google Scholar]
- Chen, Y.; Cheng, Q.; Gan, H.; Hao, X.; Yuan, C. Lateral Stability Control of a Distributed Electric Vehicle Using a New Sliding Mode Controler. Int. J. Automot. Technol. 2023, 24, 1089–1100. [Google Scholar] [CrossRef]
Disclaimer/Publisher’s Note: The statements, opinions and data contained in all publications are solely those of the individual author(s) and contributor(s) and not of MDPI and/or the editor(s). MDPI and/or the editor(s) disclaim responsibility for any injury to people or property resulting from any ideas, methods, instructions or products referred to in the content. |
© 2023 by the authors. Licensee MDPI, Basel, Switzerland. This article is an open access article distributed under the terms and conditions of the Creative Commons Attribution (CC BY) license (https://creativecommons.org/licenses/by/4.0/).
















