Abstract
One of the biggest problems associated with vehicles that use internal combustion engines is that they cause elevated levels of pollution in the places they travel through, especially if they cause congestion. However, it is not only the level, but also probably the concentration of gases emitted by internal combustion engines in the places where they move around that is particularly lethal. Can the road transport sector’s electrification mitigate premature deaths from outdoor air pollution? Our main hypothesis is that replacing internal combustion engine vehicles with electrical ones contributes to mitigating people’s exposure to high concentrations of air pollution. To answer the research question, a panel of 29 European countries, from 2010 to 2020, using the method of moments quantile regression and ordinary least squares, was examined. Results support the concept that economic growth, renewable energy consumption, and electric vehicles in all quantiles have a negative impact on premature mortality due to air pollution. These impacts are higher on premature mortality in lower quantiles, but gradually decrease with increasing quantile levels. The results also reveal that methane emissions, in all quantiles except 10th, have a negative effect on premature mortality. Nitrous oxide emissions positively impact premature mortality in all quantiles except the 10th, and this impact increases at high quantiles. Fine particulate matter positively impacts premature mortality in all quantiles, with the same at all levels. The ordinary least squares, used as a robustness check, confirm that economic growth, renewable energy consumption, and methane emissions have reduced impacts on premature mortality due to outdoor air pollution. However, nitrous oxide emissions and fine particulate matter increase premature mortality. These results reinforce the importance of policymakers implementing policies for road electrification.
1. Introduction
The combustion processes from motor vehicles, solid fuel burning, and industry are responsible for the increase in outdoor air pollution [1]. Outdoor air pollution is composed of six pollutants (e.g., carbon monoxide, lead, nitrogen dioxide, ozone, particulate matter of different size fractions, and sulphur dioxide) [2]. The intensification of outdoor air pollution is one of the significant causes of global health problems [3]. Consistent with the World Health Organisation (WHO) [4], the gases from outdoor air pollution mentioned before are a risk factor for several of the world’s leading causes of death (e.g., stroke, lung cancer, heart disease, and respiratory diseases). This problem tends to be worsened in high-income countries, and in transition countries from low to middle incomes [2].
In 1990, the number of premature deaths attributed to outdoor air pollution was 2.14 million, and in 2017 this value reached 3.41 million deaths around the world. In some countries, outdoor air pollution accounts for more than 8% of deaths. For example, in Egypt, outdoor air pollution accounted for 12% of deaths in 2017, 10% in China and Turkey, and 8% in India [3]. In the European Union (EU), which is the object of study in this empirical investigation, the share of premature deaths attributed to outdoor air pollution was 6.72% in 1990, and this value reached 3.71% in 2019 (as shown in Figure 1 below).
Figure 1.
Share of premature deaths from outdoor air pollution in the EU-27, between 1990–2019. This figure was created by the authors with data from Our World in Data [3].
The figure above shows that premature deaths from outdoor air pollution in the EU-27 were reduced by −45% between 1990 to 2019. This decline is attributed to programmes to mitigate air pollution in EU countries (e.g., electrification of road transport and energy transition) [5]. According to Eurostat [6], the exposure to air pollution by particulate matter (PM2.5) dropped by −14% in the EU-27 (as shown in Figure 2 below).
Figure 2.
Exposure to air pollution by particulate matter (PM2.5) in the EU-27 between 2000–2019. This figure was created by the authors with data from Eurostat [7].
The figure above shows that the exposure to air pollution by PM2.5 was 14.5% in 2000, and this value dropped to 12.60% in 2019. Consistent with the European Environmental Agency [5], this reduction in exposure to air pollution mitigated the premature deaths attributed to air pollution in 33% of the EU-27. Therefore, if air quality continues to improve and the number of premature deaths per year continues to fall at a comparable rate, then the zero-pollution target will be achieved by 2032.
This concern in reducing the exposure to air pollution is associated with the significant part of poorer people in the EU who lives next to busy roads or industrial areas and, thus, face higher levels of exposure to air pollution. In some cities, wealthier people live in central, polluted areas, while in other European cities, poorer communities inhabit the main areas [5]. Therefore, the higher population exposure to PM2.5 in particular regions translates into higher premature deaths attributed to air pollution, generating more economic costs. Europa [8] said that the economic costs of premature deaths from air pollution amount to well over €20 billion a year in the EU.
As mentioned above by the European Environmental Agency [5], the reduction of air pollution in the EU is related to several initiatives, such as the electrification of road transport, and energy transition. Indeed, the evidence that the electrification of the transport sector can mitigate air pollution in EU countries was discovered by some authors (e.g., Kazemzadeh et al. [9]; Fuinhas et al. [10]). For example, Kazemzadeh et al. [9] studied the impact of battery-electric vehicles (BEVs) and plug-in hybrid electric vehicles (PHEVs) on PM2.5 emissions in 29 European Countries. Therefore, the capacity of BEVs and PHEVs to reduce PM2.5 emissions is correlated with the increase in energy efficiency in electric vehicles that consume less electricity from non-renewable energy sources. This reduction in electricity consumption reflects a decrease in air pollution emissions. Fuinhas et al. [10] also studied the impact of electric vehicles on greenhouse gas emissions (GHGs) in the EU-27 countries. The authors complement the explanation of Kazemzadeh et al. [9], where the increase of electric vehicles in the EU-27 fleet will mitigate the consumption of fossil fuels and, consequently, the GHGs. Moreover, the same authors suggest that the rise in energy efficiency is also responsible for reducing emissions in the region.
As Kazemzadeh et al. [9] mentioned, electric vehicles are gradually penetrating the market in the EU. Electric vehicles represented a market share of only 3.5% in 2019. On the other hand, the BEVs accounted for 2.19%, while the PHEVs represented a 1.21% market share. In the EU, more than half of these registrations were made in Germany, Norway, the Netherlands, France, and the United Kingdom (e.g., Kazemzadeh et al. [9]; and Fuinhas et al. [10]. Indeed, according to the European Alternative Fuels Observatory (EAFO) [11] and Koengkan et al. [12], the number of BEVs in the fleet in the EU that includes, for example, passenger cars, light commercial vehicles, buses, and trucks, was 4440 units in 2008, but reached 2190. 328 units in 2021, while the number of PHEVs in the fleet, that includes passenger cars, light commercial vehicles, buses, and trucks, was 163 units in 2012, but reached 965,460 units in 2021 (see Figure 3 below).
Figure 3.
The number of BEVs and PHEVs in the fleet in the EU between 2008 to 2021. This figure was created by the authors with data from the European Alternative Fuels Observatory (EAFO) [11].
In other words, if the process of electrification of the transport sector mitigates the air pollution in the EU countries, as found by Kazemzadeh et al. [9] and Fuinhas et al. [10], then this same process also could mitigate the premature deaths from outdoor air pollution as a consequence of the reduction in air pollution.
In the literature, the impact of electrification of the transport sector on premature deaths from outdoor air pollution or similar studies has not been approached. Most studies linked to the electrification of the transport sector have focused on aspects related to the consumption of energy and air pollution, leaving aside the health aspects associated with air pollution. Therefore, there is a gap in the literature associated with the possible externalities caused by the electrification of the transport sector on health aspects, since the process of electrification mitigates the consumption of fossil fuels and air pollution (e.g., PM2.5 and CO2 emissions) and, consequently, also the problems health associated to air pollution.
What are electric vehicles replacing? Electric vehicles are mostly replacing internal combustion vehicles. One of the biggest problems associated with vehicles that use internal combustion engines is that they cause high levels of pollution in the places they travel around, especially if they cause congestion. However, it is not just the level, but probably also the concentration of gases emitted by internal combustion engines in the place where they move around, that is particularly lethal. Due to a gap in the literature regarding this topic of study, this investigation raises the following central question: Can the road transport sector’s electrification mitigate premature deaths from outdoor air pollution? Our main hypothesis is that replacing internal combustion engine vehicles with electrical ones contributes to mitigating people’s exposure to high concentrations of air pollution.
Consequently, the increased number of electric vehicles in the fleet is expected to reduce premature deaths from outdoor pollution. The relationship between electrification and premature deaths was expected to be nonlinear. Indeed, it is expectable that the percentage of deaths from outdoor air pollution will react to their causes as it increases.
Therefore, an empirical analysis will be performed to answer this central question. The econometric model includes, as control variables, the essential variables identified in the literature as having explanatory power on deaths from outdoor pollution. This econometric analysis will be based on the macroeconomic panel data of 29 European countries (e.g., the EU-27 European countries plus the United Kingdom and Norway) between 2010 and 2020. The method of moments quantile regression (MM-QR) and ordinary least squares (OLS) with fixed effects will be used for this task.
Additionally, as stated above, the impact of electrification of the transport sector on premature deaths from outdoor air pollution is not addressed by the literature. For this reason, this investigation opted to use the literature regarding the impact of electric vehicles on air pollution to help answer the central question and explain the results that will be found (e.g., Kazemzadeh et al. [9]; Fuinhas et al. [10]; Plötz et al. [13]; Zhao et al. [14]; Andersson and Börjesson, [15]; Vilchez and Jochem [16]; Ahmadi and Kjeang [17]; Miotti et al. [18]; and Bauer et al. [19]). Most of these studies came from the engineering areas. In the literature, few studies from social sciences have approached the impact of electric vehicles on air pollution. Moreover, another motivation to realise this investigation is related to the capacity of the electrification of road transport to mitigate the PM2.5 and CO2 emissions as discovered by Kazemzadeh et al. [9] and Fuinhas et al. [10]. Therefore, if the electrification of road transport mitigates the PM2.5 and CO2 emissions, then this process also could mitigate the deaths caused by PM2.5 as well as CO2 emissions. Thus, this investigation will extend and complement the studies realised by Kazemzadeh et al. [9] and Fuinhas et al. [10].
This investigation will introduce a new analysis regarding the impact of the electrification of the transport sector on premature deaths from outdoor air pollution in the EU-27 countries, plus the United Kingdom and Norway. This topic of research has never been approached before by the literature. Therefore, this study can open new opportunities for studying the link between the electrification of the transport sector and the health aspects of air pollution. Furthermore, this investigation is innovative because it uses econometric and macroeconomic approaches to identify the possible effect of the electrification of the transport sector on premature deaths from air pollution. It is the first time these methodology approaches have been employed. Lastly, the results and explanations of this study will support policymakers and governments in developing consistent policies and initiatives that promote the process of electrification of the road transport sector in European countries and developing countries.
The rest of this article is set out as follows. Section 2 provides an overview of the literature. Section 3 describes the methodology approach and data used in the study. Section 4 presents the empirical results. Section 5 discusses the main findings, Section 6 presents the conclusions and policy implications. Finally, Section 7 reveals the limitations and future research.
2. Literature Review
As mentioned in the previous section, none of the existing literature approaches the impact of electric vehicles or the electrification of road transport on premature deaths from outdoor air pollution. However, most studies on electric vehicles addressed issues associated with air pollution in the literature, as shown in Figure 4 below.
Figure 4.
Wordnet of publications related to electric vehicles. This figure was created using the VOSviever software.
In Figure 4 above, the VOSviewer software separates the words into categories (clusters), dividing the items by colours. Each circle represents a word, and the size means the word’s relevance in the search—the greater the number of co-occurrences, the greater the proximity between words [20]. Indeed, in the map created, it can be seen that the software created six categories (e.g., greenhouse gases, atmospheric pollution, atmospheric emission, air pollution effects, greenhouse effects, and air pollution). These six categories are very close to each other, forming almost a circle, which shows the proximity of the themes addressed by the articles.
The gap in the literature concerning the impact of electric vehicles or the electrification of road transport on premature deaths from outdoor air pollution led this investigation to more closely use the literature related to this topic (e.g., the effect of electric vehicles or the electrification of road transport on air pollution). This investigation selected the most important articles that approach the impact of electric cars or the electrification of road transport on air pollution (e.g., Kazemzadeh et al. [9]; Fuinhas et al. [10]; Plötz et al. [13]; Zhao et al. [14]; Andersson and Börjesson [15]; Vilchez and Jochem [16]; Miotti et al. [18]; Rizza et al. [21]; Horton et al. [22]; Choma et al. [23]; Gai et al. [24]; Pan et al. [25]; Liang et al. [26]; and Requia et al. [27]).
Requia et al. [27] studied the effects of electric vehicles on air quality, greenhouse gas emissions and human health. The authors reviewed a total of 4734 articles. The results showed that the electric vehicle type, energy source, driving conditions, charging pattern, and government policies have an impact on reducing pollution emissions. Choma et al. [23] investigated the United States and found that electric vehicles increased air quality. Rizza et al. [21], in a study for Turin (Italy), stated that the 5% share of electric vehicles reduces NO2, PM10, and PM2.5 pollution by 52%, 35%, and 49%, respectively, and that the results also showed that significant social benefits are obtained from reducing the pollution concentration. Pan et al. [25] examined the effects of electric vehicles on air pollution and health in the Greater Houston area. The authors found that increased O3 and PM2.5 concentrations would result in 122 premature deaths compared to 2013. Gai et al. [24] identified the health and environmental benefits of using electric vehicles in Toronto, Canada. The authors found that even with the worst-case scenario of 100% of electric vehicles being powered by natural gas, an electric car could still have significant health benefits. Furthermore, if all-electric cars are charged with renewable sources, 330 premature deaths per year can be prevented.
Horton et al. [22] explained the impact of public transportation on public health and air pollution in China. The authors found that widespread use of heavy-duty electric vehicles reduced nitric oxide and PM2.5 and, thus, reduced 562 premature deaths from pollution. In contrast, light electric vehicles reduce air pollution and mortality less than heavy-duty electric vehicles. In another study on the electrification benefits of China’s transportation fleet, Liang et al. [26] found that the electrification of 27% of personal and commercial vehicles could easily reduce PM2.5, nitrogen dioxide, and ozone concentrations by 2030. Kazemzadeh et al. [9] analysed the effects of battery electric vehicles and plug-in hybrid vehicles in 29 European countries on environmental quality from 2010 to 2019. The authors found that electric cars reduced PM2.5 emissions, and these effects were more significant in high quantiles. In another investigation using the MM-QR model for 29 European countries, Fuinhas et al. [10] stated that electric vehicles reduce greenhouse gas emissions in the middle quantiles (25th, 50th, and 75th). In a survey to control carbon pollution using PHEVs, Zhao et al. [14] found that PHEVs reduced carbon emissions.
Plötz et al. [13] examined the effects of PHEVs and BEVs on CO2 emission reduction in Germany and the United States. The authors found that PHEVs charged from renewable electricity could help reduce GHGs, and that PHEVs reduced CO2 emissions more than EVs. Andersson and Börjesson [15] stated that plug-in hybrid vehicles might improve climate quality in the future more than electric vehicles. Vilchez and Jochem [16] investigated the effect of Powertrain technologies on GHGs by 2030 in several countries (China, Germany, Japan, France, India, and the United States) using a system dynamics model. The results showed that electric vehicles might reduce GHGs in the transportation system. However, it is possible that GHGs from the construction, scrapping, and power generation processes in these vehicles will increase. Finally, Miotti et al. [18] investigated the effects of fuel cell vehicles (FCV) on GHGs. The authors found that if hydrogen were supplied from renewable electricity, FCVs could reduce GHGs by up to 50% compared to ICEVs. However, if hydrogen is supplied from natural gas, FCVs do not mitigate GHGs.
Most of the studies that have been carried out in this field so far have investigated the relationship between electric vehicles and environmental quality (e.g., CO2 emissions, PM2.5, PM10, NO2, and O3) in different countries and regions. Yet, increased air pollution leads to higher rates of premature mortality by pollution. Nevertheless, to our knowledge, no studies have examined this scientific gap. For this purpose, we investigate the effects of road transport electrification on premature deaths due to outdoor air pollution. In this study, the MM-QR model is used for analysis, making it possible to investigate the effects of electric vehicles at different quantiles on premature death due to outdoor air pollution. The next part of this research introduces the data/variables and methodology.
3. Data and Method Approach
As mentioned previously, this section shows the data/variables and methodological approach used. Hence, the first Section 3.1, will demonstrate the data/variables, while Section 3.2 will outline the methodological approach.
3.1. Data
A group of 29 European countries will be analysed for the period from 2010 to 2020. That is, macroeconomic data from EU-27 countries (e.g., Austria, Belgium, Bulgaria, Croatia, Cyprus, Czechia, Denmark, Estonia, Finland, France, Germany, Greece, Hungary, Iceland, Ireland, Italy, Latvia, Lithuania, Luxembourg, the Netherlands, Norway, Poland, Portugal, Romania, Slovakia, Slovenia, Spain, and Sweden), plus two others (the United Kingdom and Norway), will be used. The United Kingdom and Norway were added to this investigation because these two countries have high EV participation in their fleet. Furthermore, the period from 2010 to 2020 will be used due to the availability of macroeconomic data for this group of countries. The variables used in this empirical investigation are shown in Table 1 below.
Table 1.
Variables and sources.
The variable DOAP will be the dependent or explained variable of the econometric approach, while EVs, GDP, RENE, PM2.5, CH4, and N2O are the independent or explanatory variables. Furthermore, the variables GDP, RENE, PM2.5, CH4, and N2O are also the control variables in the econometric model (as shown in Figure 5 below).
Figure 5.
Venn diagram with variables of the model. The authors created this figure.
Koengkan et al. [12] used these control variables before, investigating the impact of renewable energy policies on outdoor and indoor air pollution deaths in Latin American and Caribbean countries. Indeed, the variable EVs was not addressed by the literature. This investigation is innovative because it is the first time this variable has been used to explain the variable premature deaths from outdoor air pollution. The following subsection will show the methodological approach that this investigation will use.
3.2. Method Approach
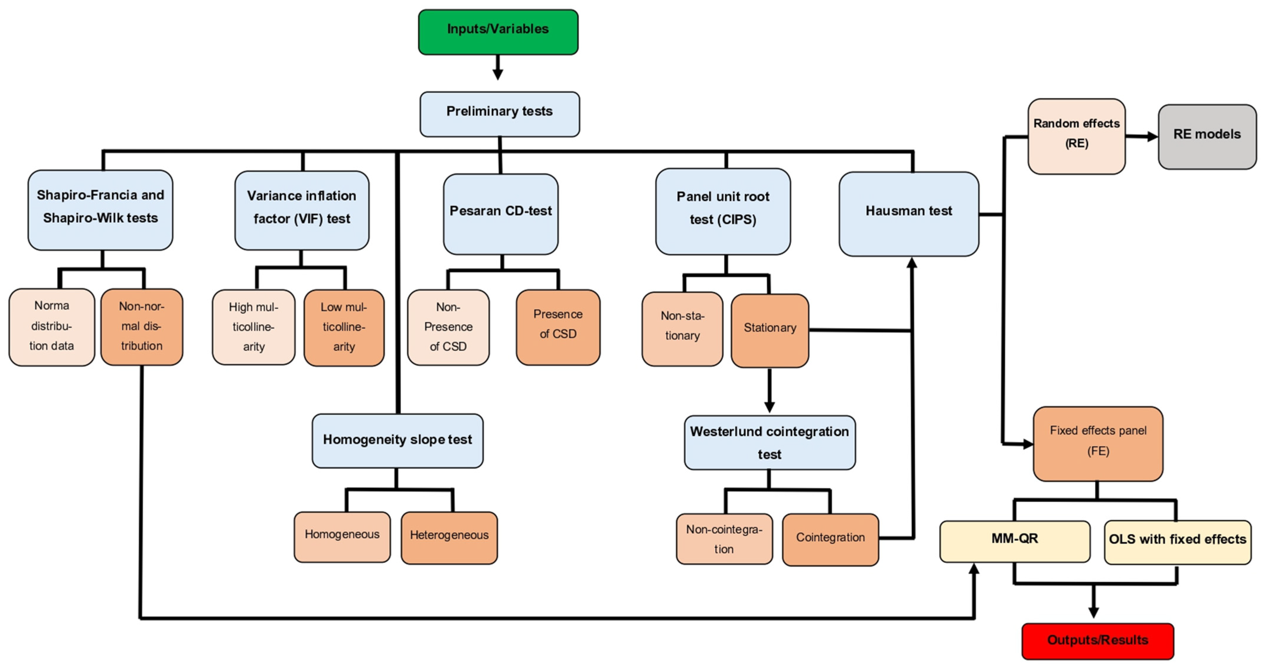
This empirical investigation will follow the methodological strategy used by several authors (e.g., Kazemzadeh et al. [9]; Fuinhas et al. [10]; and Koengkan et al. [12]). Figure 6 below shows the methodology strategy this investigation will follow.
Figure 6.
Methodology strategy. The authors created this figure.
After presenting the methodology strategy that this investigation will follow, it is also necessary to present the preliminary tests that will be computed before the MM-QR and OLS with fixed effects models.
3.2.1. Preliminary Tests
The preliminary tests must be computed before estimating the MM-QR and OLS with fixed effects models. Thus, in this empirical investigation, the following tests will be used, such as (a) the Shapiro–Francia test [30] to verify the presence of normality in the panel data; (b) the Shapiro–Wilk test [31] to verify the presence of normality in the panel data; (c) the variance inflation factor (VIF) test [32] to identify the presence of multicollinearity between the variables in the econometric models; (d) a cross-sectional dependence (CSD) test [33] to identify the presence of cross-sectional dependence in the variables; (e) a homogeneity slope test [34] to assess the presence of slope homogeneity in the model; (f) a panel unit root test (CIPS) [35] to assess the presence of unit roots in the variables of the model; (g) the Westerlund cointegration test [36] to identify the presence of cointegration in the stationary variables; and (h) the Hausman test [37] to identify the presence of random effects or fixed effects. Moreover, all these preliminary tests were used before by Kazemzadeh et al. [9], Fuinhas et al. [10], and Koengkan et al. [12].
3.2.2. Method of Moments Quantile Regression (MM-QR)
The theory related to quantile regression was developed by Koenker and Bassett [38], who extended knowledge of ordinary quantiles in the location model to a more general class of linear models in which conditional quantiles have a linear form. Median regression is the most generic form and aims to estimate the median of the dependent variable, conditioned to the value of the independent variables. The remaining conditional quantiles are estimated by minimizing an asymmetrically weighted sum of absolute errors. Furthermore, the quantile regression method characterizes the entire conditional distribution of a dependent variable given a set of regressors.
The impact of the electrification of the transport sector on premature deaths from outdoor air pollution in the EU-27 countries, plus the United Kingdom and Norway, were examined in this study, employing the method of moments quantile regression (MM-QR) with panel fixed effects, as proposed by Machado and Silva [39]. The MM-QR method is different from the traditional method introduced by Koenker and Bassett [38], as it is based on conditional means. However, the authors point out that the MM-QR method recognizes the same conditional quantiles and is robust. Furthermore, unlike the panel quantile regressions discussed in the works by Canay [40], Lamarche [41], and Koenker [42], Machado and Silva [39] used the MM-QR method with fixed effects. Therefore, with this method, it is possible to capture the unobserved distribution heterogeneity between countries within a panel.
The MM-QR model proposed by Machado and Silva [39] uses the conditional scale function to estimate regression quantiles. In addition, differences can be noted through the parameters estimated for each quantile. Furthermore, the MM-QR technique has some advantages compared to other methods. It provides information about how the explanatory variables can influence the entire conditional distribution and, thus, enables the use of valid methods only in the estimation of conditional means, such as when it is difficult to perceive heterogeneity and endogeneity problems in panel data models. Additionally, it identifies individual effects in panel data models while providing information about how the conditional distribution is affected by regressors, while also allowing the estimation of regression quantiles not to cross, which is an important assumption but is not considered in empirical applications.
In addition, Fuinhas et al. [10] emphasize that the MM-QR method considers that the covariate affects only the variable of interest through the location channel and scale functions regarding a mere location shift. Thus, it is possible to examine the effects of conditional heterogeneous covariance on the determinants of deaths from outdoor air pollution at different distribution quantiles for the countries analyzed in this work.
Based on the work of Machado and Silva [39], it is possible to perform a location-scale model in which Equation (1) follows the following form to estimate the conditional quantiles :
where probability, and the unknown parameters , describe individual fixed effects, and is a known differentiable (with Pr = 1) transformation of the elements of . Thus, is identically and independently distributed. Furthermore, is independent across time (t). In addition, is the error term which is independently and identically distributed over individuals across time , and is statistically independent of . Equation (1) can be expanded, as follows:
From Equation (2), is the scalar coefficient, which represents the quantile fixed effect for an individual country or distributive effect on .
Finally, it is important to emphasize that according to Fuinhas et al. [10], the distributive impact varies from the classic fixed effect, as it is not location fixed. Additionally, Machado and Silva [39] corroborate that the impact of the distribution shows the time-invariant traits that allow other variables to have different effects in the analyzed countries.
3.2.3. Ordinary Least Squares (OLS) with Fixed Effects
The fixed effects model can be considered as a generalization of a constant intercept/slope model for the panel, including a dummy variable for the effects of omitted variables, which remain constant over time. This way, individual effects can be freely correlated with the other regressors. In addition, Fuinhas et al. [10] highlight that the ordinary least squares with fixed effects can estimate the slope and intercepts for a set of observations, and it is also possible to estimate the average response for the fixed predictors.
That said, the OLS with fixed effects addressed in this study can be represented as follows in Equation (3):
In this model, is the intercept, and is the value of fixed covariates being fitted to predict the dependent variable , is the error term, and each variable enters regression for country at year . Furthermore, according to Fuinhas et al. [10], the OLS model shows the relationship between the covariates, but it cannot be extended to non-central locations in the case of shapeshifts and is influenced by outliers.
3.2.4. Stata Commands
After presenting the preliminary tests and the MM-QR and OLS with fixed effects models, it is necessary to display the Stata commands used in this empirical investigation. Table 2 below shows the Stata commands of preliminary tests and model estimations.
Table 2.
Stata commands.
All Stata commands used in this empirical investigation and model regressions, as well as information on how to conduct each test, can be found in the QR Code below (see Figure 7).
Figure 7.
QR code—all commands of Stata that were used in this investigation.
Moreover, this investigation computed all preliminary tests and model estimations using Stata 17.0. The following section will present the empirical results of this investigation.
4. Empirical Results
This section consists of the following two subsections: the first subsection contains the results of the preliminary tests, and the second subsection contains the results of the MM-QR and OLS fixed effects models.
4.1. Preliminary Tests
Preliminary tests are required before estimating the model. The preliminary tests mentioned in the methodology part are given in this section. The first step is to check the statistical characteristics of the data/variables (as shown in Table 3 below). The total number of observations is 319; the mean, standard deviation, minimum, and maximum for premature pollution due to outdoor pollution (LDOAP) are 2.98, 0.47, 1.77, and 3.89, respectively.
Table 3.
Descriptive statistics of variables.
The first preliminary test required in the MM-QR model is to check the data normality. The MM-QR model is used to investigate the effects in different quantiles, and this model is applied when the data distribution is abnormal. On the other hand, using this model does not make sense if the data is normal. For this purpose, two Shapiro–Wilk and Shapiro–Francia tests have been used to check normality. Table 4 below shows that all variables reject the null hypothesis that the data is normal. Therefore, the MM-QR model can be applied.
Table 4.
Normal distribution tests.
The next test is the variance inflation factor (VIF), examining multicollinearity. Table 5, below, shows the VIF test results.
Table 5.
VIF test.
The model does not have multicollinearity if the VIF value of the variables is less than 10 and the average VIF value is less than 6. Therefore, as shown in Table 5 above, the absence of multicollinearity is confirmed.
The next step is to examine the cross-sectional dependence and homogeneity slope test (HS test). The Pesaran cross-sectional dependence CD test [33] and the HS test [34] have been applied in this research. The null hypothesis in these two tests is that there is no cross-sectional dependence and no existence of a homogeneity slope. Table 6, above, shows that the model variables reject the null hypothesis in the CD test, indicating cross-sectional dependencies. Likewise, the HS test results also reject the null hypothesis and indicate the model has a heterogeneity slope. The following preliminary test is to examine the panel unit root test. Table 7 below shows the results of the Pesaran CIPS test [35].
Table 6.
Pesaran CD and homogeneity slope tests.
Table 7.
Panel unit root test.
The null hypothesis in this test is the existence of a panel unit root. As shown in Table 7 above, the panel unit root test results are presented with one lag and with and without a trend. As can be seen, all variables—LDOAP, LGDP, LRENE, LEVs, LCH4, LN2O, and LPM2.5—reject the null hypothesis at the 1% significant level for both the with and without a trend modes. Moreover, these results confirm the stationary nature of the variables. The cointegration test is performed after the unit root test (as shown in Table 8 below).
Table 8.
Westerlund panel cointegration test of all variables of the model.
As shown in Table 8 above, the Westerlund panel cointegration test was applied to investigate panel cointegration. The results of this study reject the null hypothesis that there is no cointegration. Therefore, it can be stated that there is a long-term relationship between the independent variables and premature mortality due to air pollution. The last preliminary test applied in this study is the Hausman test. This test is used to check for the presence of panels with random effects versus fixed effects. The null hypothesis is the existence of a panel with random effects. Table 9 below shows the results from the Hausman test.
Table 9.
Hausman test.
As shown in Table 9 above, the null hypothesis is rejected. For this purpose, a panel with fixed effects is used to estimate the model. Therefore, the MM-QR and OLS with fixed effects models were used after the preliminary tests.
4.2. MM-QR and OLS with Fixed Effects Results
In this part of the study, MM-QR and OLS with fixed effects models have been applied to estimate the effects of road transport electrification on mortality due to air pollution. Quantiles 10th, 25th, 50th, 75th, and 90th are considered for the MM-QR model, and OLS with fixed effects has been used to check the robustness of the model. Table 10 shows the model’s estimation results.
Table 10.
Estimation results from the MM-QR regression model and OLS with fixed effects.
Table 10 shows that economic growth (LGDP), renewable energy consumption (LRENE), and electric vehicles (LEVs) in all quantiles (10th, 25th, 50th, 75th, and 90th) have significant negative effects on premature mortality due to air pollution (LDOAP). As can be seen, the effects of LGDP, LRENE, and LEVs are higher on LDOAP in lower quantiles. This effect gradually decreases with increasing quantile levels. These results show that economic growth, renewable energy consumption, and electric vehicles will reduce premature deaths from air pollution. The results also show that methane emissions (LCH4) in all quantiles, except the 10th, significantly negatively affects LDOAP. On the other hand, nitrous oxide emissions (LN2O) and particulate matter (LPM2.5) positively affect LDOAP. Indeed, LN2O has a significant positive effect on LDOAP in all except the 10th quantile, and this effect is greater at high quantiles. The LPM2.5 has positive and significant effects on premature mortality (LDOAP) in all quantiles, and this effect is almost the same at all levels. Furthermore, OLS with fixed effects is applied to evaluate the robustness of the model. For this purpose, the results of OLS are compared with the 50th quantile [2]. The OLS results confirm that economic growth, renewable energy consumption, and methane emissions significantly reduce mortality due to outdoor air pollution, while LN2O and LPM2.5 emissions increase LDOAP.
Moreover, Figure 8 below summarises the impact of independent variables on the dependent ones. This figure was based on results from Table 10 above.
Figure 8.
Summary of each variable’s effect. The authors created this figure.
The following section will present the discussions and the possible explanations for the results.
5. Discussions
This section focuses on discussing the results found in this empirical investigation. Hence, the negative impact of the independent variable (LEVs) (a proxy of the electrification of transport sector) on the dependent variable (LDOAP) could be associated with the capacity of the electrification of the transport sector to mitigate the consumption of energy from fossil fuels and, consequently, air pollution, such as CO2 emissions and PM2.5 in European countries. Reducing the consumption of non-renewable energy sources and air pollution via the electrification of the transport sector could help to reduce premature deaths from outdoor air pollution. Indeed, some authors in the medicine area, such as Horton et al. [22] and Choma et al. [23] have indicated that the mitigation of nitric oxide and fine particulate matter by heavy-duty electric vehicles results in a reduction in premature deaths caused by outdoor air pollution.
In the literature, evidence that the electrification of the transport sector can mitigate the consumption of energy and also air pollution (e.g., CO2 emissions, PM2.5, and GHGs) was found by some authors (e.g., Kazemzadeh et al. [9]; Fuinhas et al. [10]; and Koengkan et al. [12]). Kazemzadeh et al. [9] said that the capacity of electric vehicles to reduce energy consumption and air pollution could be related to increasing energy efficiency. The introduction of new materials, electric motors, and improved batteries led electric vehicles to consume less electricity. Therefore, consistent with the same authors, the increase in the energy efficiency of electric vehicles will mitigate the final electricity consumption. Evidence that electric cars reduce energy consumption was found by Koengkan et al. [12], which studied the impact of BEVs on final energy consumption in 29 European countries between 2010–2020. The authors pointed out that this reduction is due to the BEVs becoming more energy-efficient than conventional cars. The same authors suggest that reducing final energy consumption by BEVs will also reduce the consumption of fossil fuels and, consequently, air pollution.
According to Fuinhas et al. [10], the energy consumption from electric vehicles decreased from 264 Wh/km to 150 Wh/km. Therefore, this is an indication that electric cars have become more efficient. Moreover, the same authors add that electric vehicles’ energy consumption will be 0.10 (kWh/km) between 2016–2030. Therefore, the explanation given by Fuinhas et al. [10] confirms the elucidations of Kazemzadeh et al. [9] and Koengkan et al. [12].
Although this investigation has found that the process of the electrification of the transport sector can help to mitigate premature deaths from outdoor air pollution, the impact of electrification is negligible. It is possible that the low effect of the independent variable (LEVs) on the dependent one could be related to the high participation of fossil fuels in the energy matrix in the EU countries, which consequently limits the possible effect of electric vehicles on premature deaths from outdoor air pollution. This is because the electricity consumed by electric cars comes from power stations burning fossil fuels. The high participation of fossil fuels in the energy matrix in the European countries is confirmed by Europa [8], which found that, in 2019, 39% of the electricity consumed came from power stations burning fossil fuels, 35% came from renewable energy sources, and 26% came from nuclear power plants.
Another possible explanation for the low impact of the independent variable could be correlated to the low participation of electric vehicles in the fleets of the studied countries. As the introduction also states, in Europe, electric vehicles represented a market share of only 3.5% in 2019. The BEVs accounted for 2.19%, while the PHEVs represented 1.21% [11]. Therefore, the low participation of electric vehicles in the fleet causes a limited effect on combating the increase of gases that cause premature deaths from outdoor air pollution. While this investigation has presented possible explanations regarding the impact of transport electrification on premature deaths from air pollution, it is necessary to realise more studies on this topic. Furthermore, as mentioned in the introduction section, this is the first investigation that uses macroeconomic data to approach this topic, which means that this investigation is in the initial stage of maturity. Consequently, this investigation elaborated the following Figure 9 to summarise the aforementioned possible explanations.
Figure 9.
Summary of linkages. The authors created this figure.
Regarding the negative impact of the independent variable (LGDP) on the dependent variable (LDOAP), this was also found in similar studies (e.g., Koengkan et al. [2], and Koengkan et al. [42]). Koengkan et al. [42] studied the effect of renewable energy consumption on outdoor air pollution death rates in Latin America and the Caribbean region. The capacity of the independent variable (LGDP) to mitigate premature deaths from outdoor air pollution could be related to the increased investment in the health systems caused by economic development. According to the authors, economic growth can reduce death rates because it allows for the financing of better health systems. Indeed, this effect of economic growth on improving health systems can lower the mortality rate from air pollution. In the EU, for example, the healthcare expenditure amounted to 9.9% of GDP in 2018, and in 2020 this value reached 11% of GDP. Among the EU member states, the most significant shares were recorded in Germany (11.5% of GDP) and France (11.3%), followed by Sweden (10.9%). In contrast, Luxembourg is the lowest healthcare expenditure shares (5.3% of GDP), while Romania spends 5.6% of GDP [6].
Moreover, Koengkan et al. [2] state that this negative impact of GDP also could be associated with the process of the decarbonisation of the economy with the adoption of initiatives that encourage the process of energy transition from fossil fuels to renewable energy sources, the electrification of urban transport, and the development and commercialisation of technologies with high energy efficiency. All these will mitigate air pollution and, consequently, premature deaths. As mentioned in the introduction section, the EU countries have been adopting several initiatives to decarbonise their economies, such as encouraging the process of energy transition and electrification of urban transport.
Indeed, the clarification that was given above by Koengkan et al. [2] helps to explain the negative impact of the independent variable (LRENE) on the dependent variable (LDOAP). Therefore, this negative impact was also found by Koengkan et al. [2], Koengkan et al. [43], Koengkan et al. [44]; and Fuinhas et al. [45]. It is related to the increase of initiatives related to the decarbonisation of the economy (e.g., energy transition). For example, in the case of the EU-28, the share of energy from renewable sources in the final consumption of energy in 2004 was 8.5% and, in 2020, this value reached 22.4% [7]. In this period, the participation of renewable energy sources had a growth rate of more than 160%. Therefore, although this investigation has found that renewable energy consumption can help to mitigate premature deaths from outdoor air pollution, its impact is negligible. Indeed, the low effect of this variable could be related to the timid participation of green energy sources in the energy matrix in European countries, consequently limiting their impact on the dependent variable. Therefore, the low renewable energy participation in the energy matrix causes a limited effect on combating the increase of gases that cause premature deaths from outdoor air pollution.
Finally, the positive impact of the independent variables (LN2O and LPM2.5) on the dependent variable (LDOAP) was not found in the literature. Indeed, the possible explanation for this impact could be linked to the low participation of green energy sources in the energy matrix. As mentioned above, in the EU, the share of renewable energy sources in the energy matrix is only 22.4%. Therefore, the low percentage of renewable energy in the energy matrix limits green energy sources’ capacity to mitigate the N2O and PM2.5 in some sectors. The low impact of renewable energy sources on premature deaths from outdoor air pollution reflects this limitation.
Moreover, the low participation of electric vehicles in the fleet in the EU countries also limits the capacity of the electrification of road transport to mitigate these gases mentioned above. Additionally, the low impact of electrification of road transport on premature deaths from outdoor air pollution reflects this limitation. However, it is necessary to realise more studies to confirm these impacts and explanations. The negative effect of the independent variable (LCH4) on the dependent variable (LDOAP) was also not found in the literature. The possible reason for this impact could be associated with several initiatives that the EU countries have adopted in the last years to mitigate methane emissions.
Therefore, the EU countries have set out actions across different sectors, focusing on energy, agriculture, and waste to mitigate the CH4. In the EU, 53% of anthropogenic methane emissions come from the agricultural sector, 26% come from waste, and 19% come from energy [8]. Indeed, to mitigate the methane emissions from the agriculture sector, the EU has been promoting sustainable livestock management, including circular approaches, supporting feed additives, and promoting sustainable and balanced diets with less red meat. From the waste sector, the EU has been encouraging landfill operators to manage landfill gas, for example, by using it to generate energy. Furthermore, in the energy sector, the EU has gradually abandoned the use of fossil fuels [8]. However, although CH4 can mitigate premature deaths from outdoor air pollution, its impact is negligible. The probable reason for this small impact could be related to the speed at which each country in the EU adopts these initiatives to mitigate methane emissions.
This section has presented the possible explanations for the results found in the empirical analysis. Nevertheless, this analysis contributes to the literature with a macroeconomic analysis of the heterogeneous impact of the electrification of road transport on premature deaths from outdoor air pollution. However, more studies are necessary to deepen knowledge about this topic. New macroeconomic studies should be directed to identify the relationship between the electrification of road transport and the consumption of renewable energy sources and air pollution reduction to confirm the results found. The following section will present the conclusions and the policy implications.
6. Conclusions and Policy Implications
The present study addressed the potential positive externalities of road electrification on the mitigation of premature deaths, a relationship that has not been explored by the social science literature to the best of our knowledge. The main argument of our proposal is that the reduction of air pollution—especially in urban areas, as already extensively reported by the literature—reduces human exposure to pollutants (e.g., CO, CO2, and NO2) that may trigger illnesses, such as respiratory diseases, and, therefore, will play a role in reducing deaths at premature ages.
To tackle this issue, we estimated the following two models: a moments quantile regression (MM-QR) and an ordinary least squares (OLS) with fixed effects. The goal of the models was to verify whether the penetration of electric vehicles (alongside other control variables for economic growth, renewable energy consumption, and air pollution) significantly reduced premature mortality due to air pollution. The panel data included all EU-27 countries, plus the United Kingdom and Norway, from 2010 to 2020.
The results indicated that renewable energy consumption and the penetration of electric vehicles have a statistically significant negative effect on premature deaths due to air pollution. This result corroborates our core hypothesis that road electrification might reduce premature mortality. However, as we expected, nitrous oxide and PM2.5 have a positive significant coefficient, indicating that a higher level of these pollutants—such as in highly urbanised and industrial areas—increases premature mortality. Although significant, the coefficients of both models indicated only a modest impact on these variables. However, one may notice that they point towards the expected direction, especially considering the low penetration of electric vehicles in the analysed period.
In short, our results reinforce the importance of designing policies for promoting road electrification. Following the Paris Agreement (2016), many countries around the globe committed to implementing policies to reduce emissions of pollutants and promote an active role in promoting energy transition. The plans to achieve these goals are expressed in the nationally determined contributions (INDC) submitted by countries as an expression of their will. In December 2020, the European Commission (EC), on behalf of the European Union, submitted an update of the EU NDC. In the document, the EC commits to reducing their global emissions levels and, in particular, to cut the emissions of vehicles (light and heavy duty) by at least 30% before 2030. In addition, the document highlights Directive (EU) 2019/1161 (the promotion of clean and energy-efficient road transport vehicles) as part of this plan.
While the promotion of large-scale renewables and distributed electricity generation focuses on reducing global levels of greenhouse gas emissions—which, in the long term, may also impact health and premature deaths—local policies and standards could have local mid-run effects. The local effects include the reduction of direct exposure to pollutants, which can be particularly harmful to people who already live with respiratory diseases, such as asthma and chronic obstructive pulmonary disease (COPD), especially those living near roads with high traffic or in highly dense urban areas. In addition, further research could be carried out to identify whether the proximity of roads with heavy traffic could receive a greater externality from the electrification of vehicles.
Finally, the direct impact at the local level could be an incentive for synergies between climate change policies and health policies. The perceivable impacts on individual lives are important for increasing the acceptance of decarbonisation policies and costs. Our research raises the possibility and importance of dealing with both subjects together.
7. Limitations and Future Research
The main limitations to the generalisation of results are twofold, namely (i) the short period under analysis (11 years), and (ii) the low penetration of electric vehicles. Furthermore, deaths from outdoor pollution are essentially a local phenomenon. This characteristic introduces another limitation, as follows: aggregated data can blur the intensity of the link between the electrification of road transportation and premature mortality due to outdoor pollution. Indeed, aggregated data can mask very different situations. Finally, cross-validation is absent, given the novelty of the link between the penetration of electric vehicles in the literature and premature mortality. Indeed, this study was carried out in a set of mainly rich countries sharing a political framework prone to compromise. How does this phenomenon behave in transition economies?
The logical step for further research is extending the analysis to cities and industrial zones. These places are particularly affected by outdoor pollution. Consequently, the electrification of the transportation sector is more pressing and can capture the proximity of pollution with premature mortality. In addition, changes in human behaviour, such as the expansion of tourism, influence exposure to outdoor pollution. These changes can be another promising field of research. Replacing fuels used in internal combustion engines with green hydrogen and exploring the possibility of adding a percentage of hydrogen to gas vehicles are other possibilities of research in the field of premature mortality due to outdoor pollution.
Recent years have seen intense technological progress in batteries and the efficiency of electric vehicles. These factors, coupled with approaching technological maturity, are impacting outdoor pollution in many ways that are not just due to electric vehicles. Disentangling these individual contributions can shed light on other dimensions of the linkage between the electrification of societies and premature mortality due to pollution.
Finally, improving the quality of econometric models by including other variables that help to identify transport electrification’s contribution to premature mortality due to outdoor pollution, or exploring whether the variables have different parameters depending on the quantiles of premature mortality, or else if the coefficients themselves evolve, is a vast area for further research.
Author Contributions
E.K.: Writing—Original draft, and Investigation. M.K.: Conceptualisation, Writing—Original draft, Supervision, Validation, Data curation, Investigation, Formal analysis, and Visualisation. J.A.F.: Writing—review and editing, Supervision, Funding acquisition, Project administration, and Investigation. M.T.: Writing—Original draft, and Investigation. A.M.: Writing—Original draft, and Investigation. All authors have read and agreed to the published version of the manuscript.
Funding
CeBER: R&D unit funded by national funds through FCT—Fundação para a Ciência e a Tecnologia, I.P., project UIDB/05037/2020.
Data Availability Statement
Data available on request from the corresponding author.
Conflicts of Interest
The authors declare that they have no known competing financial interest or personal relationships that could have appeared to influence the work reported in this paper.
References
- New South Wales (NSW) Government. Outdoor Air Pollution. 2022. Available online: https://www.health.nsw.gov.au/environment/air/Pages/outdoor-air-pollution.aspx (accessed on 30 January 2022).
- Koengkan, M.; Fuinhas, J.A.; Kazemzadeh, E.; Karimi, N.A.; Araujo, S.J. The impact of renewable energy policies on deaths from outdoor and indoor air pollution: Empirical evidence from Latin American and Caribbean countries. Energy 2022, 245, 123209. [Google Scholar] [CrossRef]
- Our World in Data. Outdoor Air Pollution. 2022. Available online: https://ourworldindata.org/outdoor-air-pollution (accessed on 30 January 2022).
- World Health Organization (WHO). Fact Sheet—Ambient Air Quality and Health. 2018. Available online: https://www.who.int/en/news-room/fact-sheets/detail/ambient-(outdoor)-air-quality-and-health (accessed on 30 January 2022).
- European Environmental Agency. Air Pollution: How It Affects Our Health. 2021. Available online: https://www.eea.europa.eu/themes/air/health-impacts-of-air-pollution (accessed on 30 January 2022).
- Eurostat. Healthcare Expenditure across the EU: 10% of GDP. 2022. Available online: https://ec.europa.eu/eurostat/web/products-eurostat-news/-/ddn-20201202-1 (accessed on 30 January 2022).
- Eurostat. 2022. Available online: https://ec.europa.eu/eurostat/databrowser/view/t2020_31/default/table?lang=en (accessed on 30 January 2022).
- Europa. What Is the Source of the Electricity We Consume? 2022. Available online: https://ec.europa.eu/eurostat/cache/infographs/energy/bloc-3b.html (accessed on 30 January 2022).
- Kazemzadeh, E.; Koengkan, M.; Fuinhas, J.A. Effect of Battery-Electric and Plug-In Hybrid Electric Vehicles on PM2.5 Emissions in 29 European Countries. Sustainability 2022, 14, 2188. [Google Scholar] [CrossRef]
- Fuinhas, J.A.; Koengkan, M.; Leitão, N.C.; Nwani, C.; Uzuner, G.; Dehdar, F.; Relva, S.; Peyerl, D. Effect of Battery Electric Vehicles on Greenhouse Gas Emissions in 29 European Union Countries. Sustainability 2021, 13, 13611. [Google Scholar] [CrossRef]
- European Alternative Fuels Observatory (EAFO). Vehicle and Fleet Data. 2022. Available online: https://www.eafo.eu/ (accessed on 27 February 2022).
- Koengkan, M.; Fuinhas, J.A.; Belucio, M.; Alavijeh, N.K.; Salehnia, N.; Machado, D.; Silva, V.; Dehdar, F. The Impact of Battery-Electric Vehicles on Energy Consumption: A Macroeconomic Evidence from 29 European Countries. World Electr. Veh. J. 2022, 13, 36. [Google Scholar] [CrossRef]
- Plötz, P.; Funke, S.A.; Jochem, P.; Wietschel, M. CO2 mitigation potential of plug-in hybrid electric vehicles larger than expected. Sci. Rep. 2017, 7, 16493. [Google Scholar] [CrossRef] [PubMed]
- Zhao, J.; Xi, X.; Na, Q.; Wang, S.; Kadry, S.N.; Kumar, P.M. The technological innovation of hybrid and plug-in electric vehicles for environment carbon pollution control. Environ. Impact Assess. Rev. 2021, 86, 106506. [Google Scholar] [CrossRef]
- Andersson, Ö.; Börjesson, P. The greenhouse gas emissions of an electrified vehicle combined with renewable fuels: Life cycle assessment and policy implications. Appl. Energy 2021, 289, 116621. [Google Scholar] [CrossRef]
- Vilchez, J.J.G.; Jochem, P. Powertrain technologies and their impact on greenhouse gas emissions in key car markets. Transp. Res. Part D Transp. Environ. 2020, 80, 102214. [Google Scholar] [CrossRef]
- Ahmadi, P.; Kjeang, E. Realistic simulation of fuel economy and life cycle metrics for hydrogen fuel cell vehicles. Int. J. Energy Res. 2017, 41, 714–727. [Google Scholar] [CrossRef]
- Miotti, M.; Hofer, J.; Bauer, C. Integrated environmental and economic assessment of current and future fuel cell vehicles. Int. J. Life Cycle Assess. 2017, 22, 94–110. [Google Scholar] [CrossRef]
- Bauer, C.; Hofer, J.; Althaus, H.J.; Del Duce, A.; Simons, A. The environmental performance of current and future passenger vehicles: Life cycle assessment based on a novel scenario analysis framework. Appl. Energy 2015, 157, 871–883. [Google Scholar] [CrossRef]
- Van Eck, N.J.; Waltman, L. Software survey: VOSviewer, a computer program for bibliometric mapping. Scientometrics 2010, 84, 523–538. [Google Scholar] [CrossRef] [PubMed]
- Rizza, V.; Torre, M.; Tratzi, P.; Fazzini, P.; Tomassetti, L.; Cozza, V.; Petracchini, F. Effects of deployment of electric vehicles on air quality in the urban area of Turin (Italy). J. Environ. Manag. 2021, 297, 113416. [Google Scholar] [CrossRef] [PubMed]
- Horton, D.E.; Schnell, J.L.; Peters, D.R.; Wong, D.C.; Lu, X.; Gao, H.; Kinney, P.L. Effect of adoption of electric vehicles on public health and air pollution in China: A modelling study. Lancet Planet. Health 2021, 5, S8. [Google Scholar] [CrossRef]
- Choma, E.F.; Evans, J.S.; Hammitt, J.K.; Gómez-Ibáñez, J.A.; Spengler, J.D. Assessing the health impacts of electric vehicles through air pollution in the United States. Environ. Int. 2020, 144, 106015. [Google Scholar] [CrossRef]
- Gai, Y.; Minet, L.; Posen, I.D.; Smargiassi, A.; Tétreault, L.-F.; Hatzopoulou, M. Health and climate benefits of electric vehicle deployment in the greater Toronto and Hamilton area. Environ. Pollut. 2020, 265, 114983. [Google Scholar] [CrossRef] [PubMed]
- Pan, S.; Roy, A.; Choi, Y.; Eslami, E.; Thomas, S.; Jiang, X.; Gao, H.O. Potential impacts of electric vehicles on air quality and health endpoints in the Greater Houston Area in 2040. Atmos. Environ. 2019, 207, 38–51. [Google Scholar] [CrossRef]
- Liang, X.; Zhang, S.; Wu, Y.; Xing, J.; He, X.; Zhang, K.M.; Hao, J. Air quality and health benefits from fleet electrification in China. Nat. Sustain. 2019, 2, 962–971. [Google Scholar] [CrossRef]
- Requia, W.J.; Mohamed, M.; Higgins, C.D.; Arain, A.; Ferguson, M. How clean are electric vehicles? Evidence-based review of the effects of electric mobility on air pollutants, greenhouse gas emissions and human health. Atmos. Environ. 2018, 185, 64–77. [Google Scholar] [CrossRef]
- World Bank Data (WBD). 2022. Available online: https://www.worldbank.org/en/home (accessed on 27 February 2022).
- Eurostat. Exposure to Air Pollution by Particulate Matter. 2022. Available online: http://appsso.eurostat.ec.europa.eu/nui/submitViewTableAction.do (accessed on 30 January 2022).
- Shapiro, S.S.; Francia, R.S. An Approximate Analysis of Variance Test for Normality. J. Am. Stat. Assoc. 1972, 67, 215–216. [Google Scholar] [CrossRef]
- Royston, P. A simple method for evaluating the Shapiro-Francia W’ test for non-normality. Statistician 1983, 32, 297–300. [Google Scholar] [CrossRef]
- Belsley, D.A.; Kuh, E.; Welsch, R.E. Regression Diagnostics: Identifying Influential Data and Sources of Collinearity; Wiley: New York, NY, USA, 1980. [Google Scholar] [CrossRef]
- Pesaran, M.H. General Diagnostic Tests for Cross-Section Dependence in Panels; Cambridge Working Papers in Economics; Faculty of Economics, The University of Cambridge: Cambridge, UK, 2004; n. 0435. [Google Scholar] [CrossRef]
- Pesaran, M.H.; Yamagata, T. Testing slope homogeneity in large panels. J. Econom. 2008, 142, 50–93. [Google Scholar] [CrossRef]
- Pesaran, M.H. A simple panel unit root test in the presence of cross-section dependence. J. Appl. Econom. 2007, 22, 256–312. [Google Scholar] [CrossRef]
- Westerlund, J. Testing for error correction in panel data. Oxf. Bull. Econ. Stat. 2007, 69, 709–748. [Google Scholar] [CrossRef]
- Hausman, J.A. Specification tests in econometrics. Econometrica 1978, 46, 1251–1271. [Google Scholar] [CrossRef]
- Koenker, R.W.; Bassett, G. Regression Quantiles. Econometrica 1978, 46, 33–50. [Google Scholar] [CrossRef]
- Machado, J.A.; Silva, J.S. Quantiles via moments. J. Econ. 2019, 213, 145–173. [Google Scholar] [CrossRef]
- Canay, I.A. A simple approach to quantile regression for panel data. Econ. J. 2011, 14, 368–386. [Google Scholar] [CrossRef]
- Lamarche, C. Robust penalised regression estimation for panel data. J. Econ. 2020, 157, 396–408. [Google Scholar] [CrossRef]
- Koenker, R. Quantile regression for longitudinal data. J. Multivar. Anal. 2004, 91, 74–89. [Google Scholar] [CrossRef]
- Koengkan, M.; Fuinhas, J.A.; Silva, N. Exploring the capacity of renewable energy consumption to reduce outdoor air pollution death rate in Latin America and the Caribbean region. Environ. Sci. Pollut. Res. 2021, 28, 1656–1674. [Google Scholar] [CrossRef] [PubMed]
- Koengkan, M.; Kazemzadeh, E.; Fuinhas, J.; Tash, M.N.S. Heterogeneous impact of eco-innovation on premature deaths resulting from indoor and outdoor air pollution: Empirical evidence from EU29 countries. Environ. Sci. Pollut. Res. 2022, 1–24. [Google Scholar] [CrossRef] [PubMed]
- Fuinhas, J.A.; Koengkan, M.; Santiago, R. The capacity of energy transition to decrease deaths from air pollution: Empirical evidence from Latin America and the Caribbean countries. Phys. Cap. Dev. Energy Transit. Lat. Am. Caribb. 2021, 185–205. [Google Scholar] [CrossRef]
Publisher’s Note: MDPI stays neutral with regard to jurisdictional claims in published maps and institutional affiliations. |
© 2022 by the authors. Licensee MDPI, Basel, Switzerland. This article is an open access article distributed under the terms and conditions of the Creative Commons Attribution (CC BY) license (https://creativecommons.org/licenses/by/4.0/).















