Research on Coil Identification Algorithm of Wireless Power Transfer System Based on Magnetic Field Features
Abstract
:1. Introduction
2. Principles of Image Recognition Algorithm
2.1. Subsection
- Correlation:
- Chi-Square:
- Intersection:
- Bhattacharyya distance
2.2. Contour Matching Algorithm
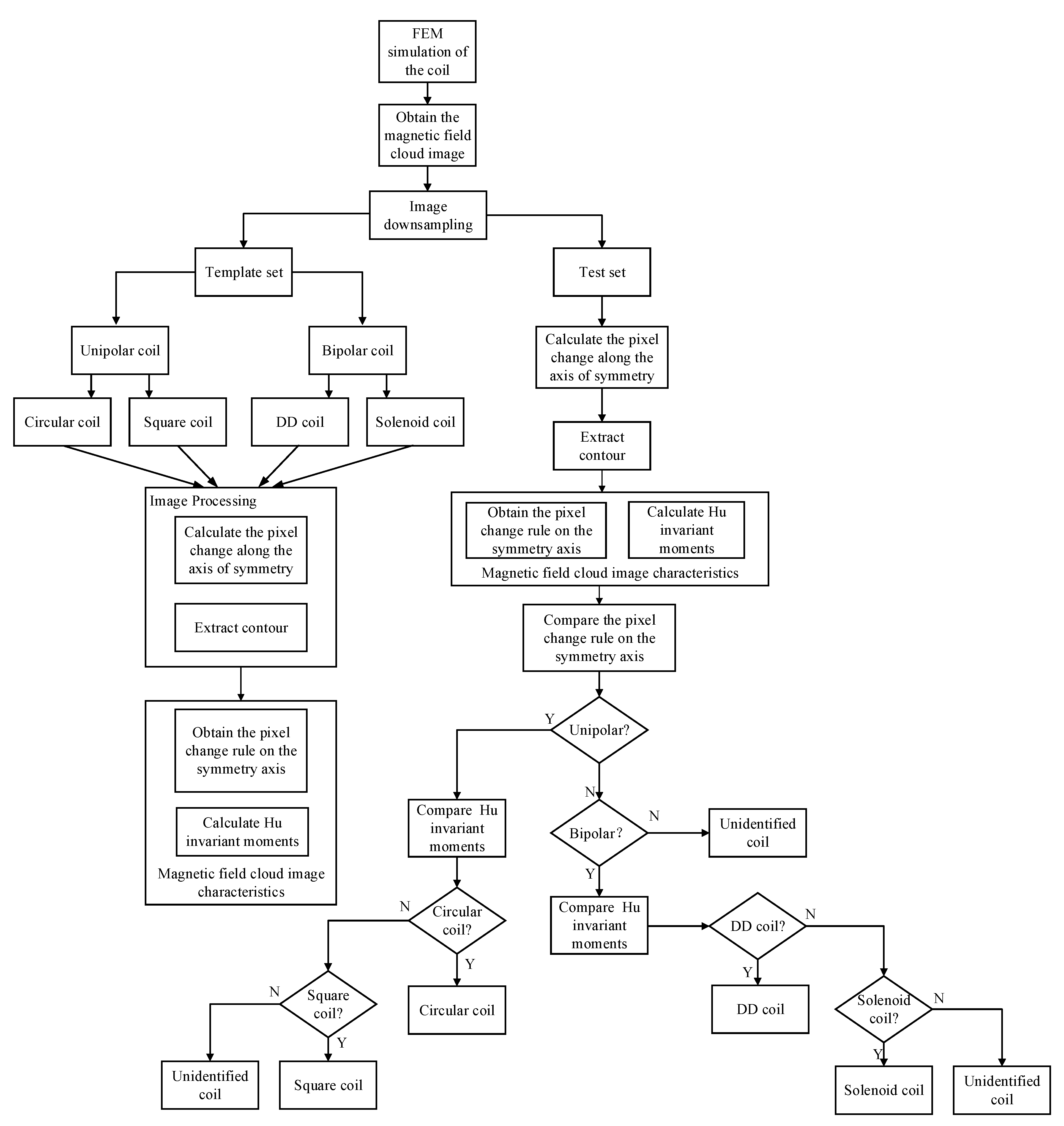
3. Algorithm Design
- In the finite element software, simulate circular, square, DD, and solenoid coils of different sizes, and the coil size is fixed at 100 mm × 100 mm;
- Choose a square plane with the same size as the coil at a certain height from the coil to obtain the magnetic field cloud image at that position;
- Pre-process the coil magnetic field cloud image and down sample the image to 1024 × 1024 size;
- Divide the obtained magnetic field cloud image into a test set and a template set according to the coil type;
- Calculate the pixel value of the symmetrical axis along the Y direction of the unknown coil cloud image, and analyze the change of the pixel value on the axis, compare it with the template set, and determine whether it is unipolar or bipolar;
- For unknown unipolar coils, the image segmentation algorithm is used to obtain the contours of different isomagnetic induction intensity lines, and the Hu invariant moments of the contours are calculated, and compared with the template set, it is judged whether it is a circular or a square coil;
- For the unknown bipolar coil, the image segmentation algorithm is used to obtain the contours of the different isomagnetic induction intensity lines, the Hu invariant moment of the contour is calculated, and the shape template is compared to determine whether it is a DD coil or a spiral coil.
- Image pre-processing;
- Calculate the histogram of the corresponding coil;
- Analyze the pixel value of the symmetry axis along the Y direction of the template set as the basis for determining the coil polarity;
- Using the histogram back projection algorithm to obtain the contours of different isomagnetic induction intensity lines of the cloud image and save them to the contour vector;
- Calculate the contour moments of different isomagnetic induction intensity lines and save them in the contour moment vector;
- The algorithm flow chart is as shown in Figure 1.
4. Algorithm Verification and Analysis
4.1. Magnetic Field Acquisition
4.2. Algorithm Verification
4.3. Recognition Results
5. Conclusions
Author Contributions
Funding
Institutional Review Board Statement
Informed Consent Statement
Conflicts of Interest
References
- Xue, M.; Yang, Q.; Zhang, P.; Guo, J.; Li, Y.; Zhang, X. Application Status and Key Issues of Wireless Power Transmission Technology. Trans. Chin. Soc. 2021, 36, 1547–1568. [Google Scholar]
- Chen, X.; Xu, K.; Mu, X.; Li, G. Comparisons of inductive coupling and ultrasonic coupling wireless power transfer under seawater. Electr. Mach. Control. 2018, 22, 9–16. [Google Scholar]
- Thenathayalan, D.; Lee, C.G.; Park, J.H. High-order resonant converter topology with extremely lowcoupling contactless transformers. IEEE Trans. Power Electron. 2016, 31, 2347–2361. [Google Scholar] [CrossRef]
- Liu, Z.; Chen, Z.; Li, J.; Zhao, H. A shapereconfigurable modularized wireless power transfer array system for multipurpose wireless charging applications. IEEE Trans. Antennas Propag. 2018, 66, 4252–4259. [Google Scholar] [CrossRef]
- Huang, Z.; Wang, L.; Zou, J. The influence of coil location parameters to load power in wireless power transmission with two or three relay coils. Trans. China Electrotech. Soc. 2017, 32, 208–214. [Google Scholar]
- Budhia, M.; Boys, J.T.; Covic, G.A.; Huang, C.Y. Development of a Single-Sided Flux Magnetic Coupler for Electric Vehicle IPT Charging Systems. IEEE Trans. Ind. Electron. 2013, 60, 318–328. [Google Scholar] [CrossRef]
- Bucolo, M.; Buscarino, A.; Famoso, C.; Fortuna, L. Control of imperfect dynamical systems. Nonlinear Dyn. 2019, 98, 2989–2999. [Google Scholar] [CrossRef]





| Serial Number | Coil Type | Turns | Turn Pitch(mm) | Serial Number | Coil Type | Turns | Turn Pitch(mm) |
|---|---|---|---|---|---|---|---|
| 1 | Circular coil | 5 | 2 | 19 | DD coil | 5 | 2 |
| 2 | 4 | 20 | 4 | ||||
| 3 | 6 | 21 | 6 | ||||
| 4 | 10 | 2 | 22 | 10 | 2 | ||
| 5 | 4 | 23 | 4 | ||||
| 6 | 6 | 24 | 6 | ||||
| 7 | 15 | 2 | 25 | 15 | 2 | ||
| 8 | 4 | 26 | 4 | ||||
| 9 | 6 | 27 | 6 | ||||
| 10 | Square coil | 5 | 2 | 28 | Solenoid coil | 5 | 20 |
| 11 | 4 | 29 | 8 | 12.5 | |||
| 12 | 6 | 30 | 10 | 10 | |||
| 13 | 10 | 2 | 31 | 20 | 5 | ||
| 14 | 4 | 32 | 25 | 4 | |||
| 15 | 6 | ||||||
| 16 | 15 | 2 | |||||
| 17 | 4 | ||||||
| 18 | 6 |
| Serial Number | Unipolar Coil | Bipolar Coil | |||||||||
|---|---|---|---|---|---|---|---|---|---|---|---|
| 1 | 4 | 7 | 12 | 15 | 18 | 19 | 21 | 22 | 28 | 30 | |
| 2 | 0.078755 | 0.034882 | 0.060633 | 5.73008 | 8.94304 | 10.3287 | |||||
| 3 | 0.020309 | 0.085526 | 0.084477 | 3.97195 | 4.95327 | 12.3039 | |||||
| 5 | 0.073037 | 0.090615 | 0.017532 | 6.47074 | 10.5795 | 3.13203 | |||||
| 6 | 0.078778 | 0.039246 | 0.050325 | 7.46104 | 10.3053 | 8.45509 | |||||
| 8 | 0.044810 | 0.094080 | 0.069571 | 3.35793 | 4.77039 | 11.4444 | |||||
| 9 | 0.078755 | 0.034882 | 0.060633 | 4.21795 | 1.56140 | 11.0764 | |||||
| 10 | 10.4097 | 10.03707 | 1.53234 | 0.081427 | 0.012149 | 0.055514 | |||||
| 11 | 4.78704 | 7.54572 | 6.21316 | 0.047649 | 0.036717 | 0.041636 | |||||
| 13 | 11.2336 | 3.59701 | 4.20737 | 0.045278 | 0.086520 | 0.097492 | |||||
| 14 | 10.5467 | 9.28033 | 5.39617 | 0.035629 | 0.084908 | 0.094661 | |||||
| 16 | 9.66852 | 7.91639 | 10.9829 | 0.095136 | 0.019469 | 0.097320 | |||||
| 17 | 9.27539 | 10.6496 | 8.30429 | 0.092868 | 0.082598 | 0.033442 | |||||
| 20 | 0.149670 | 0.187480 | 0.172120 | 1.07692 | 1.25219 | ||||||
| 23 | 0.182040 | 0.119310 | 0.187270 | 1.02548 | 1.1752 | ||||||
| 24 | 0.245200 | 0.168480 | 0.266010 | 1.33849 | 1.30521 | ||||||
| 25 | 0.124470 | 0.144820 | 0.198330 | 1.32516 | 1.33542 | ||||||
| 26 | 0.211630 | 0.110190 | 0.114270 | 1.21268 | 0.98731 | ||||||
| 27 | 0.139720 | 0.185930 | 0.297330 | 1.1228 | 1.34073 | ||||||
| 29 | 1.00788 | 1.31317 | 1.05209 | 0.139576 | 0.185053 | ||||||
| 30 | 1.10104 | 1.18195 | 1.17896 | 0.173247 | 0.148102 | ||||||
| 31 | 0.97226 | 1.18011 | 1.12815 | 0.103688 | 0.121645 | ||||||
Publisher’s Note: MDPI stays neutral with regard to jurisdictional claims in published maps and institutional affiliations. |
© 2021 by the authors. Licensee MDPI, Basel, Switzerland. This article is an open access article distributed under the terms and conditions of the Creative Commons Attribution (CC BY) license (https://creativecommons.org/licenses/by/4.0/).
Share and Cite
Wen, F.; Han, C.; Li, Q.; Chu, Z.; Zhao, W.; Wu, S.; Zhang, X.; Pei, W. Research on Coil Identification Algorithm of Wireless Power Transfer System Based on Magnetic Field Features. World Electr. Veh. J. 2021, 12, 140. https://doi.org/10.3390/wevj12030140
Wen F, Han C, Li Q, Chu Z, Zhao W, Wu S, Zhang X, Pei W. Research on Coil Identification Algorithm of Wireless Power Transfer System Based on Magnetic Field Features. World Electric Vehicle Journal. 2021; 12(3):140. https://doi.org/10.3390/wevj12030140
Chicago/Turabian StyleWen, Feng, Chen Han, Qiang Li, Zhoujian Chu, Wenhan Zhao, Shuqi Wu, Xiang Zhang, and Wenjie Pei. 2021. "Research on Coil Identification Algorithm of Wireless Power Transfer System Based on Magnetic Field Features" World Electric Vehicle Journal 12, no. 3: 140. https://doi.org/10.3390/wevj12030140
APA StyleWen, F., Han, C., Li, Q., Chu, Z., Zhao, W., Wu, S., Zhang, X., & Pei, W. (2021). Research on Coil Identification Algorithm of Wireless Power Transfer System Based on Magnetic Field Features. World Electric Vehicle Journal, 12(3), 140. https://doi.org/10.3390/wevj12030140

