1D-CNN-Based Performance Prediction in IRS-Enabled IoT Networks for 6G Autonomous Vehicle Applications
Abstract
1. Introduction
- How can IRS-assisted communication enhance the data transmission efficiency and reliability of autonomous vehicles operating in dynamic environments?
- Can a 1D Convolutional Neural Network (1DCNN) effectively predict the optimal required communication strategy by learning from historical and real-time vehicular data?
- What role does gradient descent optimization play in minimizing the transmission interference power while maximizing the achievable data rate and energy efficiency in IRS-assisted vehicular networks?
- How does the proposed framework compare with existing approaches in terms of energy efficiency and system throughput under similar simulation environments?
- A novel IRS-assisted vehicular communication framework is proposed to enhance the communication performance of autonomous vehicle (AV) networks by dynamically adjusting reflection parameters and optimizing the required interference transmission power and the autonomous vehicle transmission power to maximize the energy efficiency and achievable data rate.
- By combining Lagrange optimization with Gradient-Based Phase Optimization, the best autonomous vehicle transmission power, the interference transmission power, and IRS phase shifts, are obtained, while satisfying the required system conditions.
- To enable real-time decision-making in dynamic vehicular environments, a one-dimensional Convolutional Neural Network (1D-CNN) is implemented as a predictive deep learning model to train the optimized parameters to estimate key performance metrics, specifically interference transmission power (PI), Energy Efficiency (EE), and Data Rate (R).
- The proposed model is evaluated through simulation experiments and comparison with previous proposed model which show better performance than previous RS-based methods in terms energy efficiency, and achievable data rate.
2. Related Work
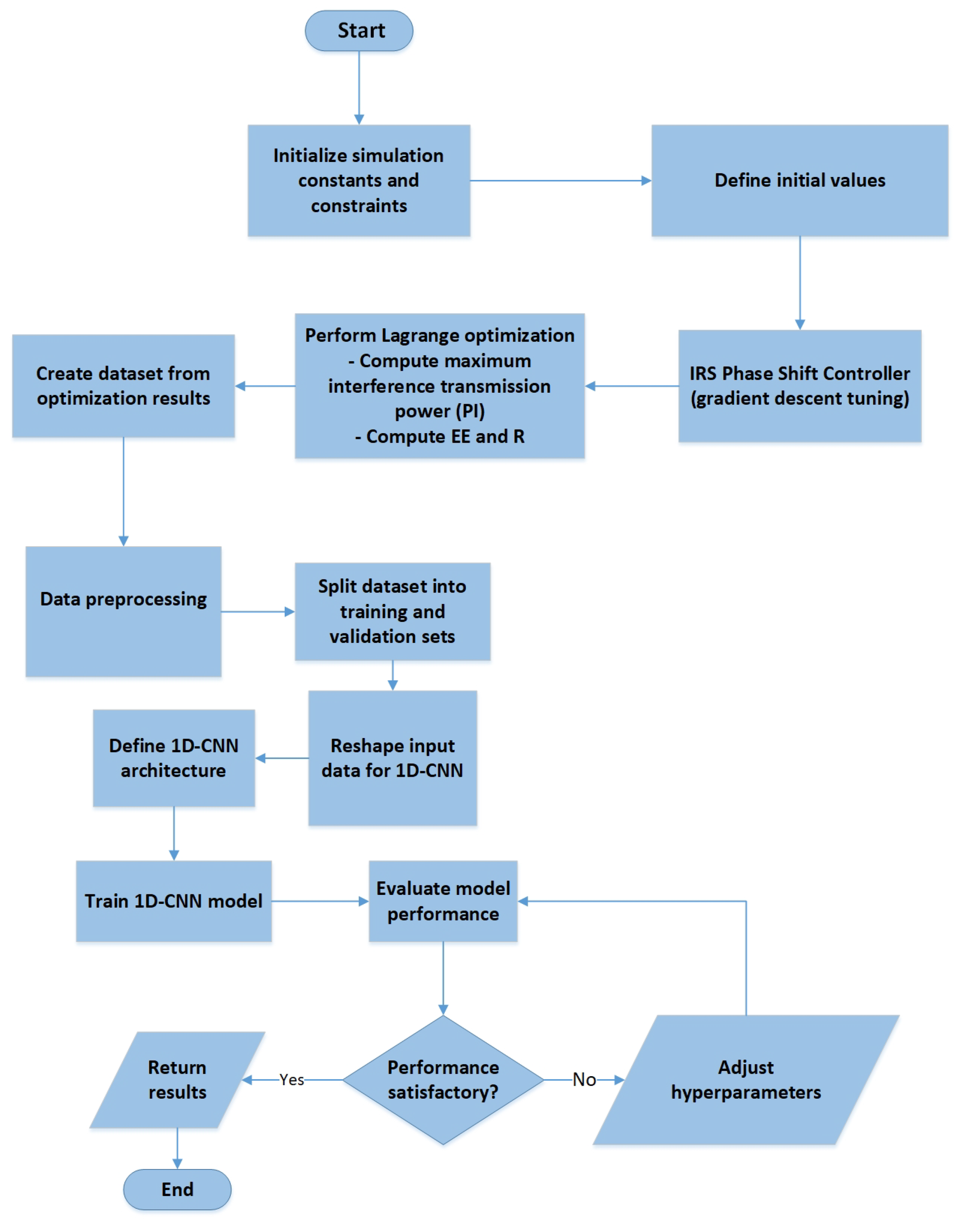
3. Materials and Methods
3.1. System Model and Problem Formulation
3.2. Data Generation
3.3. Proposed Deep Learning Model
4. Results
5. Conclusions
Funding
Data Availability Statement
Conflicts of Interest
Correction Statement
References
- Li, P.; Fan, J.; Wu, J. Exploring the Key Technologies and Applications of 6G Wireless Communication Network. iScience 2025, 28, 112281. [Google Scholar] [CrossRef]
- Lin, Y.; Gong, X.; Xiong, Y.; Li, H.; Wang, X. Downlink Non-Orthogonal Multiple Access Power Allocation Algorithm Based on Double Deep Q Network for Ensuring User’s Quality of Service. Symmetry 2024, 16, 1613. [Google Scholar] [CrossRef]
- Trinh, M.L.; Nguyen, D.T.; Dinh, L.Q.; Nguyen, M.D.; Setiadi, D.R.I.M.; Nguyen, M.T. Unmanned Aerial Vehicles (UAV) Networking Algorithms: Communication, Control, and AI-Based Approaches. Algorithms 2025, 18, 244. [Google Scholar] [CrossRef]
- Vu, B.M.; Oh-Soon, S. Optimization of Bandwidth Allocation and UAV Placement in Active RIS-Assisted UAV Communication Networks with Wireless Backhaul. Drones 2025, 9, 111. [Google Scholar] [CrossRef]
- ALRikabi, H.T.S.; Sallomi, A.H.; Khazaal, H.F.; Magdy, A. Review of the Reconfigurable Intelligent Surfaces in Smart Cities: Opportunities, Challenges, and Applications. IET Smart Cities 2025, 7, e70003. [Google Scholar] [CrossRef]
- Tabassum, R.; Sejan, M.A.S.; Rahman, M.H.; Aziz, M.A.; Song, H.K. Intelligent Reflecting Surface-Assisted Wireless Communication Using RNNs: Comprehensive Insights. Mathematics 2024, 12, 2973. [Google Scholar] [CrossRef]
- Liang, W.; Abdrabou, A.; Orumwense, E.F.; Madsen, D.Ø. An Efficient Algorithm for Resource Optimization in IRS-mmWave-NOMA B5G Wireless Networks. Heliyon 2024, 10, e25107. [Google Scholar] [CrossRef]
- Monga, S.; Singh, A.R.; Saluja, N.; Prabha, C.; Malhotra, S.; Karim, A.; Hassan, M.M. Advanced Beamforming and Reflection Control in Intelligent Reflecting Surfaces with Integrated Channel Estimation. IET Microwaves Antennas Propag. 2024, 18, 917–931. [Google Scholar] [CrossRef]
- Gu, L.; Mohajer, A. Joint throughput maximization, interference cancellation, and power efficiency for multi-IRS-empowered UAV communications. Signal Image Video Process. 2024, 18, 4029–4043. [Google Scholar] [CrossRef]
- Vishwakarma, P.; Bhattacharjee, D.; Dhar, S.; Sur, S.N. A Comprehensive Review on Beamforming Optimization Techniques for IRS Assisted Energy Harvesting. Arch. Comput. Methods Eng. 2024, 31, 4359–4427. [Google Scholar] [CrossRef]
- Zhang, X.; Li, J.; Zhou, J.; Zhang, S.; Wang, J.; Yuan, Y.; Liu, J.; Li, J. Vehicle-to-Everything Communication in Intelligent Connected Vehicles: A Survey and Taxonomy. Automot. Innov. 2025, 8, 13–45. [Google Scholar] [CrossRef]
- Mendes, B.; Araujo, M.; Goes, A.; Corujo, D.; Oliveira, A.S. Exploring V2X in 5G Networks: A Comprehensive Survey of Location-Based Services in Hybrid Scenarios. Veh. Commun. 2025, 52, 100878. [Google Scholar] [CrossRef]
- Mir, U.; Abbasi, U.; Mir, T.; Pullisani, S. Intelligent Reflecting Surface-Assisted Cognitive Radio Networks: Recent Trends, Usages, Challenges, and Future Directions. IEEE Open J. Commun. Soc. 2025, 6, 5030–5049. [Google Scholar] [CrossRef]
- Naaz, F.; Nauman, A.; Khurshaid, T.; Kim, S.W. Empowering the Vehicular Network with RIS Technology: A State-of-the-Art Review. Sensors 2024, 24, 337. [Google Scholar] [CrossRef]
- AL-Jaradi, S.N.; Hasan, M.K.; Islam, S.; Pandey, B.; Baili, J.; Khan, M.A.; Abbas, H.S.; Suhai, N.H.S. A Real-Time Monitoring of Communication Protocols in 6G Mobile Network Consumer Electronics Applications Using Intelligent Surface and Internet of Things. IEEE Trans. Consum. Electron. 2025. [Google Scholar] [CrossRef]
- Zhao, H.; Sun, W.; Ni, Y.; Xia, W.; Gui, G.; Zhu, C. Deep Deterministic Policy Gradient-Based Rate Maximization for RIS-UAV-Assisted Vehicular Communication Networks. IEEE Trans. Intell. Transp. Syst. 2024, 25, 15732–15744. [Google Scholar] [CrossRef]
- Gu, X.; Duan, W.; Zhang, G.; Wen, M.; Choi, J.; Ho, P.H. Aerial Reconfigurable Intelligent Surface-Assisted Terrestrial Communications. IEEE Internet Things Mag. 2024, 7, 54–60. [Google Scholar] [CrossRef]
- Osman, R.A. Optimizing IoT Communication for Enhanced Data Transmission in Smart Farming Ecosystems. Expert Syst. Appl. 2025, 265, 125879. [Google Scholar] [CrossRef]
- Osman, R.A. Energy-efficient IoT-based tracking and management system for patients with cognitive diseases. J. Netw. Comput. Appl. 2025, 243, 104289. [Google Scholar] [CrossRef]
- Osman, R.A. Empowering Internet-of-Everything (IoE) Networks through Synergizing Lagrange Optimization and Deep Learning for Enhanced Performance. Phys. Commun. 2024, 63, 102309. [Google Scholar] [CrossRef]
- Osman, R.A. Optimizing Autonomous Vehicle Communication through an Adaptive Vehicle-to-Everything (AV2X) Model: A Distributed Deep Learning Approach. Electronics 2023, 12, 4023. [Google Scholar] [CrossRef]
- Rajak, S.; Muniraj, I.; Selvaprabhu, P.; Kumaravelu, V.B.; Sarker, M.A.L.; Chinnadurai, S.; Han, D.S. A Novel Energy Efficient IRS-Relay Network for ITS with Nakagami-m Fading Channels. ICT Express 2024, 10, 507–512. [Google Scholar] [CrossRef]
- Kokare, M.B.; Swaminathan, R.; Gautam, S. Performance Analysis and Optimization with Deep Learning Assessment of Multi-IRS-Aided IoV Network. IEEE Internet Things J. 2024, 12, 11581–11599. [Google Scholar] [CrossRef]
- Ahmed, M.; Khan, W.U.; Al-Wesabi, F.N.; Ebad, S.A.; Alshahrani, H.M.; Dutta, A.K.; ElHalawany, B.M.; Li, X. Efficient Resource Management for NOMA-Enabled UAV Communications in 6G IRS-Assisted Vehicular Networks. IEEE Trans. Intell. Transp. Syst. 2025. [Google Scholar] [CrossRef]
- Maashi, M.; Alabdulkreem, E.; Negm, N.; Darem, A.A.; Al Duhayyim, M.; Dutta, A.K.; Khan, W.U.; Nauman, A. Energy Efficiency Optimization for 6G Multi-IRS Multi-Cell NOMA Vehicle-to-Infrastructure Communication Networks. Comput. Commun. 2024, 225, 350–360. [Google Scholar] [CrossRef]
- Wang, J.; Han, S.; Li, C.; Meng, W. Efficient Data Collection Scheme for IRS-Based V2I Backscatter Communications. IEEE Wirel. Commun. Lett. 2024, 13, 1128–1132. [Google Scholar] [CrossRef]
- Wang, J.; Han, S.; Li, J.; Li, C. IRS-Enabled Monostatic Backscatter MIMO Communication Design for V2I Networks. IEEE Trans. Veh. Technol. 2024, 73, 19287–19298. [Google Scholar] [CrossRef]
- Joshi, N.; Budhiraja, I.; Bansal, A.; Kumar, N.; Almuhaideb, A.; Unhelkar, B. Energy Efficient Task-Offloading for DT-Powered IRS-Aided Vehicular Communication Network Underlaying UAV. IEEE Trans. Intell. Transp. Syst. 2025. [Google Scholar] [CrossRef]
- Baskar, N.; Selvaprabhu, P.; Kumaravelu, V.B.; Chinnadurai, S.; Rajamani, V.; Menon, V. A Survey on Resource Allocation and Energy Efficient Maximization for IRS-Aided MIMO Wireless Communication. IEEE Access 2024, 12, 85423–85454. [Google Scholar] [CrossRef]
- Cao, X.; Wang, S.; Ren, X. IRS-Enhanced V2X Communication and Computation Systems: Resource Allocation and Performance Optimization. IEEE Internet Things J. 2024, 12, 9180–9194. [Google Scholar] [CrossRef]
- Abou Houran, M.; Asad, M.; Srivastava, G.; Mirza, J.; Ranjha, A.; Javed, M.A.; Yang, X. Intelligent Reflecting Surfaces Assisted Cellular V2X Based Open RAN Communications. IEEE Trans. Veh. Technol. 2024, 73, 9226–9233. [Google Scholar] [CrossRef]
- Deng, B.; Yuan, Z.; Tang, Z.; Jiao, W.; Li, C.; Zhou, W. Energy Efficiency Optimization in IRS-Aided Multi-User MISO Communication Systems. IEEE Sens. J. 2024, 24, 35801–35808. [Google Scholar] [CrossRef]
- Wang, X.; Li, J.; Wu, J.; Guo, L.; Ning, Z. Energy Efficiency Optimization of IRS and UAV-Assisted Wireless Powered Edge Networks. IEEE J. Sel. Top. Signal Process. 2024, 18, 1297–1310. [Google Scholar] [CrossRef]
- Khan, W.U.; Mahmood, A.; Bozorgchenani, A.; Jamshed, M.A.; Ranjha, A.; Lagunas, E.; Pervaiz, H.; Chatzinotas, S.; Ottersten, B.; Popovski, P. Opportunities for Intelligent Reflecting Surfaces in 6G Empowered V2X Communications. IEEE Internet Things Mag. 2024, 7, 72–79. [Google Scholar] [CrossRef]
- Xu, Y.; Zheng, L.; Wu, X.; Tang, Y.; Liu, W.; Sun, D. Energy-Efficient Resource Allocation for V2X Communications. IEEE Internet Things J. 2024, 11, 30014–30026. [Google Scholar] [CrossRef]
- Mao, Y.; Yang, X.; Wang, L.; Wang, D.; Alfarraj, O.; Yu, K.; Mumtaz, S.; Yu, F.R. A High-Capacity MAC Protocol for UAV-Enhanced RIS-Assisted V2X Architecture in 3-D IoT Traffic. IEEE Internet Things J. 2024, 11, 23711–23726. [Google Scholar] [CrossRef]
- Cui, H.; Zhang, L.; Wang, Y.; Zhang, L.; Jia, Z. Joint Beamforming Design of Physical Layer Security Transmission for IRS Assisted V2V Communication. Wirel. Pers. Commun. 2024, 139, 967–984. [Google Scholar] [CrossRef]
- Ahmed, M.; Khan, W.U.; Alamgeer, M.; Alabdulkreem, E.; Ebad, S.A.; Al-Sharafi, A.M.; Dutta, A.K.; Khurshaid, T. Joint Optimization for 6G Beyond Diagonal IRS-Assisted Multi-Carrier NOMA Vehicle-to-Infrastructure Communication. J. Supercomput. 2025, 81, 720. [Google Scholar] [CrossRef]
- Li, Y.; Chun, Y.J. Analysis of IRS-assisted downlink wireless networks over generalized fading. IEEE Trans. Wirel. Commun. 2024, 23, 10182–10197. [Google Scholar] [CrossRef]
- Zaheer, O.; Ali, M.; Imran, M.; Zubair, H.; Naeem, M. Efficient Resource Allocation for 5G/6G Cognitive Radio Networks Using Probabilistic Interference Models. Phys. Commun. 2024, 64, 102335. [Google Scholar] [CrossRef]













| Technique or Application | Optimization Method | Deep Learning Model | Evaluation Metrics | Use Case Scenario | |
|---|---|---|---|---|---|
| [18] | Integration of IoT devices for smart farming to enhance data transmission efficiency | Lagrange optimization techniques applied to determine ideal IoT sensor transmission power | Deep Convolutional Neural Networks (DCNN) combined with mathematical optimization | Energy efficiency and data throughput while ensuring reliable and high-quality data transmission | Smart farming ecosystems focusing on critical parameters such as temperature, humidity, soil moisture, and animal health to improve crop productivity, animal health, and sustainability |
| [19] | Energy-efficient IoT-based tracking and communication for chronic disease management | Lagrange optimization algorithm for minimizing transmission power and determining optimal distance for emergency signal delivery | 1D Convolutional Neural Network (1D-CNN) integrated with energy-efficient sensors and real-time data processing | Mean Squared Error (MSE), Root Mean Squared Error (RMSE), Mean Absolute Error (MAE), and R2 for performance evaluation | Wearable IoT devices transmitting patient health data efficiently to medical centers for emergency response and continuous monitoring |
| [20] | Internet of Everything (IoE) network performance enhancement through intelligent transmission power control | Multi-objective Lagrange optimization to minimize interference and determine optimal uplink/downlink transmission power | Distributed deep learning model trained on data generated from Lagrange optimization to predict optimal transmission power | Energy Efficiency (EE), System Throughput (S), and interference reduction | Large-scale IoE networks with massive device-to-device, machine-to-machine, and human-to-machine communications |
| [21] | Adaptive AV2X communication for autonomous vehicles | Lagrange optimization algorithm for optimal inter-vehicle positioning | Distributed deep learning model for predicting ideal inter-vehicle position under varying conditions | Energy efficiency and achievable data rate | Enhancing connectivity in vehicular networks for AV2X to reduce congestion, assist in low-visibility traffic, and improve emergency vehicle alerts |
| [22] | Cooperative IRS-relay-aided ITS | IRS-assisted relay with Nakagami-m fading channel analysis | Cooperative relay integrated with IRS (passive reflective elements) | EE (bits/joule) and achievable rate under SNR conditions | ITS scenario for energy-efficient communication |
| [23] | Multi-IRS V2V for IoV | KKT-based framework (to optimize data rate & power) | DNN framework + Monte Carlo simulations | OP (Outage Probability), ASER (Average Symbol Error Rate), EC (Ergodic Capacity) | 6G-enabled IoV V2V communication |
| [24] | IRS-UAV NOMA vehicular links | Taylor + fixed-point & convex methods | NOMA UAV + IRS beamforming | Sum capacity, SINR, convergence | Urban UAV-to-vehicle |
| [25] | Multi-IRS multi-cell NOMA V2I | BCD + SCA, gradient & interior-point | Multi-IRS with NOMA power allocation | EE, achievable rate | 6G for V2I vehicular networks |
| [26] | IRS + BackCom for V2I data collection | Alternative optimization of IRS coefficients & vehicle power | Multi-IRS backscatter system | Collected data volume | Low-power V2I communications |
| [27] | IRS + BackCom for V2I beamforming | Alternating optimization of detection matrix, vehicle power & IRS coefficients (PD/ID) | Multi-IRS backscatter with multi-antenna vehicle | Weighted sum-rate, convergence performance | Low-power V2I communications |
| [28] | Edge-enabled DT UAV with IRS for vehicular networks | MDP-based task offloading; IRS phase-shift, power & offloading optimized via HFL | Hybrid federated learning with multi-agent DT UAVs | Energy efficiency, learning accuracy (vs. MAD2PG, DQN) | UAV-assisted vehicular networks with reduced energy consumption |
| [29] | MIMO with IRS for wireless communication | Resource allocation & energy efficiency | IRS-assisted MIMO (beamforming, signal manipulation) | Spectral efficiency, coverage, connectivity | MIMO–IRS integration for improved wireless networks |
| [30] | IRS-enhanced V2X for improved communication & computation offloading | Utility function (latency & energy) minimized via alternating optimization, tabu-search, SDR, penalty methods | Multi-IRS V2X with spectrum reuse & beamforming | Latency, energy consumption, utility function value | IRS-enhanced V2X networks for reliable communication |
| [31] | Multi-IRS aided SISO communication with passive beamforming | K-means clustering (IRS grouping) + Trellis-search (optimal IRS path) | Multi-hop IRS-assisted SISO system | Achievable sum-rate, throughput gain | RAN-based V2X networks using multi-IRS-assisted communication |
| [32] | IRS-aided downlink multiuser MISO for energy efficiency | Alternating optimization with SCA (for phase shifts) and MMSE beamforming (power allocation) | IRS-assisted MISO system (AP + IRS) | EE | IRS phase optimization for downlink multiuser MISO networks |
| [33] | Multi-agent Deep Reinforcement Learning (DRL) for IRS and UAV-assisted wireless powered edge networks | Joint optimization of charging time, IRS phase shifts, UAV association, and UAV trajectories | Multi-agent DRL with value function decomposition | Algorithm convergence and system energy efficiency | Multi-UAV, multi-IRS, and multi-device scheduling in latency-sensitive IoT services |
| [34] | Intelligent Reflecting Surface (IRS) for 6G-enabled Vehicle-to-Everything (V2X) communications | Energy-efficient signal reconfiguration to enhance wireless coverage and reduce latency | IRS-assisted vehicular edge computing with drones for optimal computation and communication resource allocation. | Signal strength, latency, coverage, positioning accuracy, and physical layer security | IRS-enabled V2X for urban and remote areas |
| [35] | Multi-Agent Reinforcement Learning (MARL) for resource allocation in vehicular networks (V2V communication) | Joint sub-band scheduling and transmit power allocation under QoS and power constraints to maximize global energy efficiency | MARL framework where RSUs act as cooperative agents using Q-networks for decision-making | Global energy efficiency (sum rate to total RSU power consumption ratio), average energy efficiency, and failure probability | High-mobility vehicular communication with limited spectrum resources, improving throughput and latency by leveraging NOMA-based resource reuse |
| [36] | UAV-enhanced RIS-assisted V2X (UR-V2X) communication architecture with adapted MAC protocol | Distributed algorithm for transmit power allocation and alternating optimization of RIS phase shift matrix | UR-V2X MAC protocol using UAVs as access points and RIS as passive relays for urban 3D IoT traffic. | System capacity and communication delay | 6G-enabled V2X networks in urban environments |
| Proposed model | IRS-based communication framework for autonomous vehicle (AV) networks | Lagrange optimization and Gradient-descent for predictive resource allocation and IRS phase-shift tuning | Hybrid framework integrating IRS tuning + 1D-CNN for data-driven regression | Energy efficiency, acheivable data rate, , MSE, MAE, RMSE | Enhancing AV network performance by jointly optimizing IRS parameters and predicting communication strategies under realistic conditions |
| Parameter | Definition |
|---|---|
| Autonomous vehicle transmission power | |
| Interference transmission power | |
| IRS phase shit | |
| EE | Energy Efficiency |
| R | Achievable data rate |
| 1 D-CNN | 1D Convolutional Neural Network |
| AV | Autonomous vehicle |
| SINR | Signal-to-interference-plus-noise |
| Transmitted AV | |
| Receiving AV | |
| IRS | Intelligent Reflecting Surface |
| CUE | cellular user equipments |
| D2D | Device-to-device |
| V2V | Vehicle-to-vehicle |
| Direct channel gain from AVtx-AVrx | |
| The reflected channel gain via the m-th IRS element | |
| The reflection amplitude | |
| x | The transmitted signal |
| n | The additive white Gaussian noise |
| The noise power | |
| I | Interference |
| Direct channel gain from CUE-AVrx | |
| Direct channel gain from Drx-AVrx | |
| Direct channel gain from Vtx-AVrx | |
| Direct channel gain from VBtx-AVrx | |
| Interference transmission power of CUE | |
| Interference transmission power of DTx | |
| Interference transmission power of VTx | |
| Maximum autonomous vehicle transmission distance | |
| Maximum system required interference | |
| AWGN | Additive white Gaussian noise |
| NOMA | Non-Orthogonal Multiple Access |
| V2X | Vehicle-to-everything |
| , and | The non-negative Lagrange multiplier |
| The learning rate (step size) | |
| Distance between AVtx-AVrx | |
| Distance between transmitting autonomous vehicle and IRS | |
| Distance between IRS and AVrx | |
| Interference distance CUE and AV | |
| Interference distance DTx and AV | |
| Interference distance VTx and AV | |
| Interference distance VTx-B and AV | |
| Interference distance VTx and AV | |
| Interference distance CUE and AV | |
| MAE | Mean absolute error |
| MSE | Mean square error |
| RMSE | Root mean square error |
| Coefficient of Determination | |
| Internal circuitry power | |
| 6G | Sixth-generation |
| IoV | Internet of Vehicles |
| UAV | Unmanned Aerial Vehicle |
| NLoS | Non-line-of-sight |
| DT | Digital twin |
| HFL | Hybrid federated learning |
| MIMO | Multiple input multiple output |
| MISO | Multiple input single output |
| DRL | Deep reinforcement learning |
| MDP | Markov Decision Process |
| MARL | Multi-agent reinforcement learning |
| QoS | Quality-of-service |
| IRS phase shift | |
| ReLU | Rectified Linear Unit |
| PReLU | Parametric Rectified Linear Unit |
| Parameter | Value |
|---|---|
| 0.05 | |
| 0.8 | |
| B | 10 Mbit/s [35] |
| N | −174 dBm/Hz [35] |
| 0.1 W | |
| 17–23 dBm [30] | |
| 10−4 [40] | |
| 20 dB | |
| dB [25] | |
| Rayleigh fading [35] |
| Layer Type | Hyperparameter | Value |
|---|---|---|
| Input Layer | Input Shape | (None, 11, 3) |
| Conv1D | Filters | 128 |
| Kernel Size | 9 | |
| Dropout | 0.5 | |
| Activation Function | ReLU | |
| BatchNormalization | - | - |
| Activation | Activation Function | ReLU |
| Dense | Units | 128 |
| Activation Function | ReLU | |
| Output Layer (Target) | Units | 3 |
| Adam | ||
| Learning Rate | 0.0001 | |
| Batch Size | 16 | |
| Epochs | 200 | |
| Loss Function | MAE | |
| Validation Split | 0.2 | |
| Random Forest Regressor | ||
| n_estimators | 100 | |
| max_depth | 10 | |
| random_state | 42 |
| Algorithm | Metric | EE | R | |
|---|---|---|---|---|
| MSE | 0.00181 | 0.00669 | 0.00587 | |
| RMSE | 0.0425 | 0.0818 | 0.0766 | |
| 1 DCNN | MAE | 0.0134 | 0.0402 | 0.0585 |
| 0.9292 | 0.9575 | 0.9460 | ||
| MSE | 0.00475 | 0.00716 | 0.0084889 | |
| RMSE | 0.0689 | 0.0846 | 0.092135 | |
| LSTM | MAE | 0.0287 | 0.05459 | 0.069078 |
| 0.824833 | 0.95464 | 0.92093 | ||
| MSE | 0.00236 | 0.00754 | 0.00794 | |
| RMSE | 0.04855 | 0.0868 | 0.0891 | |
| GRU | MAE | 0.02237 | 0.05893 | 0.071 |
| 0.9101 | 0.9523 | 0.9262 |
Disclaimer/Publisher’s Note: The statements, opinions and data contained in all publications are solely those of the individual author(s) and contributor(s) and not of MDPI and/or the editor(s). MDPI and/or the editor(s) disclaim responsibility for any injury to people or property resulting from any ideas, methods, instructions or products referred to in the content. |
© 2025 by the author. Licensee MDPI, Basel, Switzerland. This article is an open access article distributed under the terms and conditions of the Creative Commons Attribution (CC BY) license (https://creativecommons.org/licenses/by/4.0/).
Share and Cite
Osman, R.A. 1D-CNN-Based Performance Prediction in IRS-Enabled IoT Networks for 6G Autonomous Vehicle Applications. Future Internet 2025, 17, 405. https://doi.org/10.3390/fi17090405
Osman RA. 1D-CNN-Based Performance Prediction in IRS-Enabled IoT Networks for 6G Autonomous Vehicle Applications. Future Internet. 2025; 17(9):405. https://doi.org/10.3390/fi17090405
Chicago/Turabian StyleOsman, Radwa Ahmed. 2025. "1D-CNN-Based Performance Prediction in IRS-Enabled IoT Networks for 6G Autonomous Vehicle Applications" Future Internet 17, no. 9: 405. https://doi.org/10.3390/fi17090405
APA StyleOsman, R. A. (2025). 1D-CNN-Based Performance Prediction in IRS-Enabled IoT Networks for 6G Autonomous Vehicle Applications. Future Internet, 17(9), 405. https://doi.org/10.3390/fi17090405

