The Rise of Agentic AI: A Review of Definitions, Frameworks, Architectures, Applications, Evaluation Metrics, and Challenges
Abstract
1. Introduction
1.1. Research Purpose
1.2. Research Questions
- RQ1
- How is agentic AI conceptually defined, and how does it differ from related paradigms?
- Ans:
- We define agentic AI’s core characteristics, distinguishing it from generative AI, autonomic computing, and multi-agent systems. A Venn diagram-based taxonomy illustrates overlaps and distinctions, clarifying terminology and providing a structured foundation.
- RQ2
- To what extent do current LLM-based and non-LLM-driven agentic AI, tools, and frameworks enable agentic capabilities?
- Ans:
- We analyze frameworks like LangChain, AutoGPT, BabyAGI, OpenAgents, Autogen, CAMEL, MetaGPT, SuperAGI, TB-CSPN, and non-LLM-driven agentic systems. Their features planning, memory, reflection, and goal pursuit are compared to evaluate how effectively current LLM-based tools enable agentic capabilities and approach true autonomy.
- RQ3
- What are the core components or architectural models used to build agentic AI systems?
- Ans:
- We define the core architectural components of agentic AI, emphasizing planning modules, memory system, and reasoning engines.
- RQ4
- What types of goals and tasks are currently being solved using agentic AI across domains?
- Ans:
- We provide a comprehensive classification of goals and tasks being addressed by agentic AI across multiple domains, along with their application contexts and corresponding systems used in the literature, presented in a tabular format.
- RQ5
- What kinds of input and output formats do agentic AI systems handle in comparison to traditional AI systems?
- Ans:
- We provide a detailed overview of the input and output formats handled by agentic AI systems, along with the specific tasks and corresponding applications, summarized in a tabular format, and compare this with the input–output mechanisms of traditional AI systems.
- RQ6
- What evaluation methods and metrics are used to assess the performance of agentic AI systems?
- Ans:
- We presented a classification for both the testing methods and the evaluation metrics to evaluate agentic AI systems. The evaluation metrics are further classified into qualitative and quantitative.
- RQ7
- What are the key challenges and limitations in designing and deploying agentic AI systems?
- Ans:
- We presented different challenges of agentic AI, including architecture and technical challenges, performance and tool integration issues, coordination between multi-agents, and user experience issues, along with ethical and security challenges.
1.3. Contributions and Research Significance
1.4. Organization of the Paper
2. Methodology
3. Results
3.1. How Is Agentic AI Conceptually Defined, and How Does It Differ from Related Paradigms?
3.2. To What Extent Do Current LLM-Based and Non-LLM-Driven Agentic Systems, Tools, and Frameworks Enable Agentic Capabilities?
3.2.1. LLM-Based Agentic Systems
3.2.2. Non-LLM-Driven Agentic Systems
3.3. Core Components and Architectural Models for Agentic AI
3.3.1. Core Functional Components of Agentic AI Systems
- Planning, Reasoning, and Goal Decomposition—Transforms goals into actionable steps, evaluates alternatives, and selects next actions [95].
- Execution and Actuation—Carries out actions via APIs or actuators, with monitoring and dynamic replanning [41].
- Reflection and Evaluation—Enables self-critique, verification, and refinement of actions and plans [50].
- Communication, Orchestration, and Autonomy—Coordinates task flow, retries, and timeouts, either centrally (e.g., LLM-based supervisor) or via decentralized protocols [50,96].This component stack recurs across both academic and industry implementations, including high-stakes domains like finance [39].
3.3.2. Architectural Models in Agentic AI
- ReAct Single-Agent:
- Supervisor/Hierarchical:
- Hybrid reactive–deliberative:
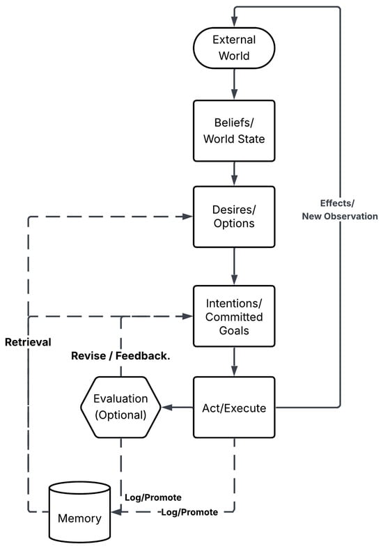
- Belief–Desire–Intention (BDI):
- Layered Decision (Neuro-Symbolic):
3.3.3. Coordination and Modularity in Agentic Architectures
- Modular Composition:
- Orchestration and Supervisory Control:
- Communication Protocols and Workflow Graphs:
3.3.4. Integration of Components into Architecture
- Layered and Modular Pipelines:
- Orchestration Mechanisms:
- Graph-based execution:
- Multi-Agent Integration and Decentralization:
3.3.5. Architectural Models vs. Core Components
3.4. What Types of Goals and Tasks Are Currently Being Solved Using Agentic AI Across Domains?
3.4.1. Healthcare
3.4.2. Military
3.4.3. Transportation
3.4.4. Software
3.4.5. Finance, Banking and Insurance
3.4.6. Manufacturing and Industrial
3.4.7. Tourism and Traveling
3.4.8. Multi-Domain
3.4.9. Scientific Discovery and Research
3.4.10. Retail, Business, and E-Commerce
3.4.11. Smart Cities and Energy
3.4.12. Public Administration
3.4.13. Education
3.5. What Kinds of Input and Output Formats Do Agentic AI Systems Handle in Comparison to Traditional AI Systems?
3.5.1. Text to Actions
3.5.2. Text to Text
3.5.3. Text to Multimodel Data
3.5.4. Audio Files to Text/Audio
3.5.5. Real-Time Data to Actions
3.5.6. Datasets to Text
3.5.7. Datasets to Actions
3.5.8. Dataset to Dataset
3.5.9. Dataset to Alerts
3.5.10. Multimodel Data to Multimodel Data
3.5.11. Beyond Conventional Input–Output Methods
3.5.12. Core Input–Output Mechanisms in Agentic vs. Traditional Systems
3.6. What Evaluation Methods and Metrics Are Used to Assess the Performance of Agentic AI Systems?
3.6.1. Testing Methods
3.6.2. Evaluation Metrics
3.7. What Are the Key Challenges and Limitations in Designing and Deploying Agentic AI Systems?
4. Conclusions
Funding
Data Availability Statement
Conflicts of Interest
Appendix A
| Year Published | Number of Papers |
|---|---|
| 1999 | 1 |
| 2005 | 1 |
| 2007 | 1 |
| 2014 | 1 |
| 2017 | 1 |
| 2018 | 1 |
| 2019 | 1 |
| 2020 | 1 |
| 2021 | 3 |
| 2022 | 6 |
| 2023 | 12 |
| 2024 | 21 |
| 2025 | 93 |
| Total | 143 |
| Paper Type | Number of Papers |
|---|---|
| Journals | 70 |
| Preprints | 38 |
| Conference Proceedings | 26 |
| Articles | 2 |
| Working papers | 2 |
| Book | 2 |
| Dissertation | 1 |
| Workshop | 2 |
| Total | 143 |
| Publication Venue | Number of Papers | Reference Code |
|---|---|---|
| arXiv | 32 | [31,33,38,39,40,42,51,71,75,77,81,87,90,98,100,111,113,116,120,132,136,137,138,141,143,144,148,150,157,159,166,167] |
| SSRN | 6 | [27,37,41,55,129,160] |
| Preprints | 3 | [36,53,96] |
| IEEE Access | 3 | [47,89,142] |
| Companion Proceedings of the ACM on Web Conference | 3 | [45,112,139] |
| IFAC-PapersOnLine | 3 | [61,72,119] |
| AI | 2 | [30,88] |
| ACM Conference on Fairness, Accountability, and Transparency | 2 | [34,168] |
| Journal of Business Research | 2 | [131,146] |
| Engineering Applications of Artificial Intelligence | 2 | [62,76] |
| ACM International Conference on Intelligent User Interfaces | 2 | [52] |
| Neural Information Processing Systems | 2 | [83,92] |
| Metallurgical and Materials Engineering | 2 | [130,134] |
| American Advanced Journal for Emerging Disciplinaries | 1 | [78] |
| ACM Transactions on Software Engineering and Methodology | 1 | [110] |
| ACM International Conference on User Modeling, Adaptation and Personalization | 1 | [97] |
| Advanced Engineering Informatics | 1 | [124] |
| Rani Channamma University Belagavi | 1 | [57] |
| AIS Transactions on Human Computer Interaction | 1 | [114] |
| American Journal of Computing and Engineering | 1 | [103] |
| Annual review of psychology | 1 | [162] |
| Applied Energy | 1 | [70] |
| Architectural Intelligence | 1 | [169] |
| Array | 1 | [66] |
| Association for Computing Machinery | 1 | [79] |
| Automation in Construction | 1 | [58] |
| BioSystems | 1 | [158] |
| Cell Reports Physical Science | 1 | [64] |
| Chapman and Hall/CRC | 1 | [170] |
| Clinical Neurophysiology | 1 | [99] |
| Computer Methods and Programs in Biomedicine | 1 | [59] |
| Computers and Electrical Engineering | 1 | [73] |
| Computers in Human Behavior: Artificial Humans | 1 | [128] |
| Cureus | 1 | [101] |
| Current Opinion in Chemical Engineering | 1 | [43] |
| Digital Discovery | 1 | [152] |
| European journal of analytics and artificial intelligence | 1 | [35] |
| Engineering | 1 | [82] |
| European Management Journal | 1 | [68] |
| Expert Systems with Applications | 1 | [135] |
| Extreme Mechanics Letters | 1 | [165] |
| PhD Dissertation | 1 | [32] |
| Foreign Languages in Higher Education | 1 | [147] |
| Frontiers in Computational Neuroscience | 1 | [122] |
| Frontiers in Human Dynamics | 1 | [154] |
| Informatics and Health | 1 | [56] |
| Information and Organization | 1 | [67] |
| International Journal of Computational Mathematical Ideas | 1 | [54] |
| International Conference on the AI Revolution: Research, Ethics, and Society | 1 | [50] |
| International Journal of Human-Computer Studies | 1 | [164] |
| International Journal of Research Publication and Reviews | 1 | [107] |
| Journal of Retailing | 1 | [140] |
| Journal of Building Engineering | 1 | [126] |
| Journal of Clinical and Experimental Hepatology | 1 | [102] |
| Journal of Computer Information Systems | 1 | [161] |
| Journal of Computer Science and Technology Studies | 1 | [95] |
| Journal of Retailing and Consumer Services | 1 | [145] |
| Journal of Strategic Information Systems | 1 | [149] |
| Journal of Systems and Software | 1 | [133] |
| Journal of Water Process Engineering | 1 | [63] |
| MethodsX | 1 | [109] |
| Multidisciplinary, Scientific Work and Management Journal | 1 | [80] |
| NeurIPS 2024 Workshop on open-world Agents | 1 | [105] |
| Optical Switching and Networking | 1 | [163] |
| International Conference on Agents and Artificial Intelligence | 1 | [106] |
| Procedia CIRP | 1 | [121] |
| Conference on Human Factors in Computing Systems. | 1 | [155] |
| Australasian Computer Science Week | 1 | [44] |
| Special Interest Group on Management Information Systems—Computer Personnel Research. | 1 | [156] |
| ACM International Conference on Autonomous Agents and Multiagent Systems | 1 | [74] |
| ACM International Conference on Information and Knowledge Management | 1 | [108] |
| ACM International Conference on Interactive Media Experiences | 1 | [60] |
| ACM International Conference on Human Factors in Computing Systems | 1 | [153] |
| International Conference on Automated Assembly Systems | 1 | [123] |
| Pacific Asia Conference on Information Systems | 1 | [48] |
| IEEE/ACM International Conference on Automated Software Engineering | 1 | [115] |
| ACM on Software Testing and Analysis | 1 | [118] |
| OpenAI | 1 | [46] |
| Review of Materials Research | 1 | [65] |
| Telecommunications Policy | 1 | [117] |
| The Artificial Intelligence Business Review | 1 | [49] |
| Tourism Management | 1 | [127] |
| Transport Policy | 1 | [104] |
| UIUC Spring 2025 CS598 LLM Agent Workshop | 1 | [151] |
| Urban Informatics | 1 | [125] |
| International Conference on Learning Representations | 1 | [84] |
| Future Internet | 1 | [86] |
| Springer Science and Business Media LLC | 1 | [91] |
| Sage Publications, Thousand Oaks, CA | 1 | [94] |
| Wiley Online Library | 1 | [93] |
| SmythOS | 1 | [85] |
| Total | 143 | |
Appendix B
| Acronym | Abbreviation |
|---|---|
| ABT | Agent-Based Traffic |
| ACP | Adaptive Control Planning |
| ASR | Automatic Speech Recognition |
| BDD | Behavior-Driven Development |
| BDI | Belief–Desire–Intention |
| BERT | Bidirectional Encoder Representations from Transformers |
| CAM | Compliance Agentic Model |
| CAMEL | Communicative Agents for “Mind” Exploration of Large Scale Language Model Society |
| CIF | Common Information Framework |
| CLIPS | C Language Integrated Production System |
| CRAB | Cross-Platform Agent Benchmark |
| CTR | Click-Through Rate |
| CUDA | Compute Unified Device Architecture |
| DILI | Drug-induced liver injury |
| DL | Deep Learning |
| DQN | Deep Q-Networks |
| EDX | Electrodiagnostic tests |
| FM | Foundation Model |
| GED | Graph Edit Distance |
| GMV | Gross Merchandise Value |
| ICA | Interactive Cognitive Agents |
| JADE | Java Agent DEvelopment Framework |
| LAM | Large Agent Model |
| LC | Logic-based Computing |
| LLMs | Large Language Models |
| LLaMA | Large Language Model Meta AI |
| LTM | Long-Term Memory |
| MADRL | Multi-Agent Deep Reinforcement Learning |
| MAAI | Multi-Agent Artificial Intelligence |
| MAS | Multi-Agent Systems |
| MASON | Multi-Agent Simulator Of Neighborhoods |
| MCTS | Monte Carlo Tree Search |
| ML | Machine Learning |
| NLP | Natural Language Processing |
| OOAD | Object-Oriented Analysis and Design |
| PDDL | Planning Domain Definition Language |
| PIBT | Priority Inheritance with Backtracking |
| PIBTTP | Priority Inheritance with Backtracking for Tree-shaped Paths |
| PPO | Proximal Policy Optimization |
| RAG | Retrieval-Augmented Generation |
| RL | Reinforcement Learning |
| RLHF | Reinforcement Learning with Human Feedback |
| SCADA | Supervisory Control and Data Acquisition |
| SOC | Security Operations Center |
| SOCRATEST | Self-Optimizing Contextual Reasoning and Adaptive Testing System |
| STM | Short-Term Memory |
| STRIPS | Stanford Research Institute Problem Solver |
| TCT | Task Completion Time |
| TB-CSPN | Task-Based Cognitive Sequential Planning Network |
| UAT | User Acceptance Testing |
| WWTP | Wastewater Treatment Plant Operation |
| XAI | Explainable Artificial Intelligence |
References
- IBM. Agentic AI. Available online: https://www.ibm.com/think/topics/agentic-ai (accessed on 14 August 2025).
- Amazon Web Services. The Rise of Autonomous Agents: What Enterprise Leaders Need to Know About the Next Wave of AI. Available online: https://aws.amazon.com/blogs/aws-insights/the-rise-of-autonomous-agents-what-enterprise-leaders-need-to-know-about-the-next-wave-of-ai/ (accessed on 14 August 2025).
- MarketsandMarkets. AI Agents Market. Available online: https://www.marketsandmarkets.com/Market-Reports/ai-agents-market-15761548.html (accessed on 14 August 2025).
- Grand View Research. AI Agents Market Report. Available online: https://www.grandviewresearch.com/industry-analysis/ai-agents-market-report (accessed on 14 August 2025).
- Stanford HAI. Simulating Human Behavior with AI Agents. Available online: https://hai.stanford.edu/policy/simulating-human-behavior-with-ai-agents (accessed on 14 August 2025).
- Zou, J.; Topol, E.J. The rise of agentic AI teammates in medicine. Lancet 2025, 405, 457. [Google Scholar] [CrossRef]
- Chawla, C.; Chatterjee, S.; Gadadinni, S.S.; Verma, P.; Banerjee, S. Agentic AI: The building blocks of sophisticated AI business applications. J. AI Robot. Workplace Autom. 2024, 3, 1–15. [Google Scholar] [CrossRef]
- White, J. Building living software systems with generative & agentic AI. arXiv 2024, arXiv:2408.01768. [Google Scholar] [CrossRef]
- TechRadar Pro. The Enterprise AI Paradox: Why Smarter Models Alone Aren’t the Answer. Available online: https://www.techradar.com/pro/the-enterprise-ai-paradox-why-smarter-models-alone-arent-the-answer (accessed on 14 August 2025).
- Cardoso, R.C.; Ferrando, A. A review of agent-based programming for multi-agent systems. Computers 2021, 10, 16. [Google Scholar] [CrossRef]
- Jin, H.; Huang, L.; Cai, H.; Yan, J.; Li, B.; Chen, H. From llms to llm-based agents for software engineering: A survey of current, challenges and future. arXiv 2024, arXiv:2408.02479. [Google Scholar] [CrossRef]
- Zhou, J.; Lu, Q.; Chen, J.; Zhu, L.; Xu, X.; Xing, Z.; Harrer, S. A taxonomy of architecture options for foundation model-based agents: Analysis and decision model. arXiv 2024, arXiv:2408.02920. [Google Scholar] [CrossRef]
- Li, X.; Wang, S.; Zeng, S.; Wu, Y.; Yang, Y. A survey on LLM-based multi-agent systems: Workflow, infrastructure, and challenges. Vicinagearth 2024, 1, 9. [Google Scholar] [CrossRef]
- Wang, L.; Ma, C.; Feng, X.; Zhang, Z.; Yang, H.; Zhang, J.; Chen, Z.; Tang, J.; Chen, X.; Lin, Y.; et al. A survey on large language model based autonomous agents. Front. Comput. Sci. 2024, 18, 186345. [Google Scholar] [CrossRef]
- Gao, C.; Lan, X.; Li, N.; Yuan, Y.; Ding, J.; Zhou, Z.; Xu, F.; Li, Y. Large language models empowered agent-based modeling and simulation: A survey and perspectives. Humanit. Soc. Sci. Commun. 2024, 11, 1259. [Google Scholar] [CrossRef]
- Novozhilova, E.; Mays, K.; Katz, J.E. Looking towards an automated future: US attitudes towards future artificial intelligence instantiations and their effect. Humanit. Soc. Sci. Commun. 2024, 11, 132. [Google Scholar] [CrossRef]
- Sami, A.M.; Rasheed, Z.; Kemell, K.K.; Waseem, M.; Kilamo, T.; Saari, M.; Duc, A.N.; Systä, K.; Abrahamsson, P. System for systematic literature review using multiple ai agents: Concept and an empirical evaluation. arXiv 2024, arXiv:2403.08399. [Google Scholar] [CrossRef]
- Dev, K.; Khowaja, S.A.; Singh, K.; Zeydan, E.; Debbah, M. Advanced architectures integrated with agentic ai for next-generation wireless networks. arXiv 2025, arXiv:2502.01089. [Google Scholar] [CrossRef]
- Huang, X.; Liu, W.; Chen, X.; Wang, X.; Wang, H.; Lian, D.; Wang, Y.; Tang, R.; Chen, E. Understanding the planning of LLM agents: A survey. arXiv 2024, arXiv:2402.02716. [Google Scholar] [CrossRef]
- Ke, Z.; Jiao, F.; Ming, Y.; Nguyen, X.P.; Xu, A.; Long, D.X.; Li, M.; Qin, C.; Wang, P.; Savarese, S.; et al. A survey of frontiers in llm reasoning: Inference scaling, learning to reason, and agentic systems. arXiv 2025, arXiv:2504.09037. [Google Scholar] [CrossRef]
- Ferrag, M.A.; Tihanyi, N.; Debbah, M. From llm reasoning to autonomous ai agents: A comprehensive review. arXiv 2025, arXiv:2504.19678. [Google Scholar] [CrossRef]
- Schneider, J. Generative to agentic ai: Survey, conceptualization, and challenges. arXiv 2025, arXiv:2504.18875. [Google Scholar] [CrossRef]
- Mishra, L.N.; Senapati, B. Retail Resilience Engine: An Agentic AI Framework for Building Reliable Retail Systems With Test-Driven Development Approach. IEEE Access 2025, 13, 50226–50243. [Google Scholar] [CrossRef]
- Raza, S.; Sapkota, R.; Karkee, M.; Emmanouilidis, C. Trism for agentic ai: A review of trust, risk, and security management in llm-based agentic multi-agent systems. arXiv 2025, arXiv:2506.04133. [Google Scholar]
- Cao, P.; Men, T.; Liu, W.; Zhang, J.; Li, X.; Lin, X.; Sui, D.; Cao, Y.; Liu, K.; Zhao, J. Large language models for planning: A comprehensive and systematic survey. arXiv 2025, arXiv:2505.19683. [Google Scholar] [CrossRef]
- Joshi, S. LLMOps, AgentOps, and MLOps for Generative AI: A Comprehensive Review. Int. J. Comput. Appl. Technol. Res. 2025, 14, 1–11. [Google Scholar]
- Joshi, S. Comprehensive Review of Artificial General Intelligence AGI and Agentic GenAI: Applications in Business and Finance. Int. J. Multidiscip. Res. Growth Eval. 2025, 6, 681–688. [Google Scholar] [CrossRef]
- Bolanos, F.; Salatino, A.; Osborne, F.; Motta, E. Artificial intelligence for literature reviews: Opportunities and challenges. Artif. Intell. Rev. 2024, 57, 259. [Google Scholar] [CrossRef]
- Sapkota, R.; Roumeliotis, K.I.; Karkee, M. Ai agents vs. agentic ai: A conceptual taxonomy, applications and challenge. arXiv 2025, arXiv:2505.10468. [Google Scholar] [CrossRef]
- Olujimi, P.A.; Owolawi, P.A.; Mogase, R.C.; Wyk, E.V. Agentic AI frameworks in SMMEs: A systematic literature review of ecosystemic interconnected agents. AI 2025, 6, 123. [Google Scholar] [CrossRef]
- Shah, C.; White, R.W. Agents are not enough. arXiv 2024, arXiv:2412.16241. [Google Scholar] [CrossRef]
- Dharanikota, S. Psychological and Agentic Effects of Human-Bot Delegation in Open-Source Software Development (OSSD) Communities: An Empirical Investigation of Information Systems Delegation Framework. 2022. Available online: https://digitalcommons.fiu.edu/etd/5116/ (accessed on 14 August 2025).
- Ren, Y.; Liu, Y.; Ji, T.; Xu, X. AI Agents and Agentic AI-Navigating a Plethora of Concepts for Future Manufacturing. arXiv 2025, arXiv:2507.01376. [Google Scholar] [CrossRef]
- Chan, A.; Salganik, R.; Markelius, A.; Pang, C.; Rajkumar, N.; Krasheninnikov, D.; Langosco, L.; He, Z.; Duan, Y.; Carroll, M.; et al. Harms from Increasingly Agentic Algorithmic Systems. In Proceedings of the 2023 ACM Conference on Fairness, Accountability, and Transparency, New York, NY, USA, 12–15 June 2023. [Google Scholar] [CrossRef]
- Suura, S.R. Agentic artificial intelligence systems for dynamic health management and real-time genomic data analysis. Eur. J. Anal. Artif. Intell. (EJAAI) 2024, 2. [Google Scholar]
- Pavani, S.; Shwetha, H. Agentic AI: Redefining Autonomy for Complex Goal-Driven Systems. 2025. Available online: https://scholar.google.com/scholar?hl=en&as_sdt=0%2C26&q=Agentic+AI%3A+Redefining+Autonomy+for+Complex+Goal-Driven+Systems.&btnG= (accessed on 14 August 2025).
- Mohammed Salah, A.; Alnoor, A.; Abdelfattah, F.; Chew, D.X. Agentic Ai Forging Adaptive, Equity-Driven Governance Pathways for Sustainable Futures. In XinYing, Agentic Ai Forging Adaptive, Equity-Driven Governance Pathways for Sustainable Futures. 2025. Available online: http://dx.doi.org/10.2139/ssrn.5229744 (accessed on 14 August 2025).
- Botti, V. Agentic AI and Multiagentic: Are We Reinventing the Wheel? arXiv 2025, arXiv:2506.01463. [Google Scholar] [CrossRef]
- Okpala, I.; Golgoon, A.; Kannan, A.R. Agentic AI Systems Applied to tasks in Financial Services: Modeling and model risk management crews. arXiv 2025, arXiv:2502.05439. [Google Scholar]
- Narajala, V.S.; Narayan, O. Securing agentic ai: A comprehensive threat model and mitigation framework for generative ai agents. arXiv 2025, arXiv:2504.19956. [Google Scholar] [CrossRef]
- Salah, M.; Alnoor, A.; Abdelfattah, F.; Al Halbusi, H. Agentic Artificial Intelligence in Public Administration: Foundations, Applications, and Governance. Applications, and Governance 2025. Available online: https://ssrn.com/abstract=5249100 (accessed on 10 May 2025).
- Jiang, F.; Pan, C.; Dong, L.; Wang, K.; Dobre, O.A.; Debbah, M. From large ai models to agentic ai: A tutorial on future intelligent communications. arXiv 2025, arXiv:2505.22311. [Google Scholar] [CrossRef]
- Boskabadi, M.R.; Cao, Y.; Khadem, B.; Clements, W.; Nevin Gerek, Z.; Reuthe, E.; Sivaram, A.; Savoie, C.J.; Mansouri, S.S. Industrial Agentic AI and generative modeling in complex systems. Curr. Opin. Chem. Eng. 2025, 48, 101150. [Google Scholar] [CrossRef]
- Menezes, V.P.; Chowdhury, M.J.M.; Mahmood, A. An Agentic Framework for Compliant, Ethical and Trustworthy GenAI Applications in Healthcare. In Proceedings of the 2025 Australasian Computer Science Week, New York, NY, USA, 10–13 February 2025. [Google Scholar] [CrossRef]
- Huang, L.; Koutra, D.; Kulkarni, A.; Prioleau, T.; Wu, Q.; Yan, Y.; Yang, Y.; Zou, J.; Zhou, D. Towards Agentic AI for Science: Hypothesis Generation, Comprehension, Quantification, and Validation. In Proceedings of the Companion Proceedings of the ACM on Web Conference, Sydney, Australia, 28 April–2 May 2025; pp. 1639–1642. [Google Scholar]
- Shavit, Y.; Agarwal, S.; Brundage, M.; Adler, S.; O’Keefe, C.; Campbell, R.; Lee, T.; Mishkin, P.; Eloundou, T.; Hickey, A.; et al. Practices for Governing Agentic AI Systems; Research Paper; OpenAI: San Francisco, CA, USA, 2023. [Google Scholar]
- Acharya, D.B.; Kuppan, K.; Bhaskaracharya, D. Agentic AI: Autonomous Intelligence for Complex Goals—A Comprehensive Survey. IEEE Access 2025, 13, 18912–18936. [Google Scholar] [CrossRef]
- Wissuchek, C.; Zschech, P. Exploring Agentic Artificial Intelligence Systems: Towards a Typological Framework. arXiv 2025, arXiv:2508.00844. [Google Scholar]
- Allam, H.; AlOmar, B.; Dempere, J. Agentic AI for IT and Beyond: A Qualitative Analysis of Capabilities, Challenges, and Governance. Artif. Intell. Bus. Rev. 2025, 1. Available online: https://theaibr.com/index.php/aibr/article/view/3 (accessed on 14 August 2025). [CrossRef]
- Horne, D. The Agentic AI Mindset–A Practitioner’s Guide to Architectures, Patterns, and Future Directions for Autonomy and Automation. 2025. Available online: https://www.researchgate.net/profile/Dwight-Horne/publication/390958865_The_Agentic_AI_Mindset_-_A_Practitioner’s_Guide_to_Architectures_Patterns_and_Future_Directions_for_Autonomy_and_Automation/links/6805a1eadf0e3f544f432cad/The-Agentic-AI-Mindset-A-Practitioners-Guide-to-Architectures-Patterns-and-Future-Directions-for-Autonomy-and-Automation.pdf (accessed on 14 August 2025).
- Sapkota, R.; Roumeliotis, K.I.; Karkee, M. Vibe coding vs. agentic coding: Fundamentals and practical implications of agentic ai. arXiv 2025, arXiv:2505.19443. [Google Scholar] [CrossRef]
- Brachman, M.; Kunde, S.; Miller, S.; Fucs, A.; Dempsey, S.; Jabbour, J.; Geyer, W. Building Appropriate Mental Models: What Users Know and Want to Know about an Agentic AI Chatbot. In Proceedings of the 30th International Conference on Intelligent User Interfaces, Cagliari, Italy, 24–27 March 2025; pp. 247–264. [Google Scholar]
- Sawant, P. Agentic AI: A Quantitative Analysis of Performance and Applications 2025. Available online: https://www.preprints.org/frontend/manuscript/b540908df60641a985f056de30899adb/download_pub (accessed on 14 August 2025).
- Peddisetti, S. Agentic AI Meets Data Engineering: Toward Self-Directed, Interpretable, and Balanced Pipelines. Int. J. Comput. Math. Ideas (IJCMI) 2025, 17, 17313–17325. [Google Scholar]
- Pamisetty, A. Application of Agentic Artificial Intelligence in Autonomous Decision Making Across Food Supply Chains. 2024. Available online: https://ssrn.com/abstract=5231360 (accessed on 14 August 2025).
- Karunanayake, N. Next-generation agentic AI for transforming healthcare. Inform. Health 2025, 2, 73–83. [Google Scholar] [CrossRef]
- Raidas, M.A.; Bhandari, R. Agentic AI in Education: Redefining Learning for the Digital Era. In Artificial Intelligence in EducationTransforming Learning for the Future; Scholars’ Press: London, UK, 2025; p. 89. [Google Scholar]
- Zhang, L.; Fu, X.; Li, Y.; Chen, J. Large language model-based agent Schema and library for automated building energy analysis and modeling. Autom. Constr. 2025, 176, 106244. [Google Scholar] [CrossRef]
- Montagna, S.; Mariani, S.; Schumacher, M.I.; Manzo, G. Agent-based systems in healthcare. Comput. Methods Programs Biomed. 2024, 248, 108140. [Google Scholar] [CrossRef] [PubMed]
- Vahdati, M.M.; Gholizadeh HamlAbadi, K.; Laamarti, F.; El Saddik, A. A Multi-Agent Digital Twin Framework for AI-Driven Fitness Coaching. In Proceedings of the 2025 ACM International Conference on Interactive Media Experiences, New York, NY, USA, 3–6 June 2025. [Google Scholar] [CrossRef]
- Daugherty, G.; Reveliotis, S.; Mohler, G. Optimized Multi-Agent Routing in Guidepath Networks. IFAC-PapersOnLine 2017, 50, 9686–9693. [Google Scholar] [CrossRef]
- Nourani, C. Multiagent AI implementations an emerging software engineering trend. Eng. Appl. Artif. Intell. 1999, 12, 37–42. [Google Scholar] [CrossRef]
- Nam, K.; Heo, S.; Kim, S.; Yoo, C. A multi-agent AI reinforcement-based digital multi-solution for optimal operation of a full-scale wastewater treatment plant under various influent conditions. J. Water Process Eng. 2023, 52, 103533. [Google Scholar] [CrossRef]
- Li, J.-H.; Hu, Y.; Xia, G.; Mo, W.; Li, B.; Jia, Y.; Gao, Y.; Xuan, F.; Liu, H.; Lian, C. Coevolution of large language models with physical models boosts advanced battery research. Cell Rep. Phys. Sci. 2025, 6, 102553. [Google Scholar] [CrossRef]
- Wang, G.; Hu, J.; Zhou, J.; Liu, S.; Li, Q.; Sun, Z. Knowledge-guided large language model for material science. Rev. Mater. Res. 2025, 1, 100007. [Google Scholar] [CrossRef]
- Hosseini, S.; Seilani, H. The role of agentic ai in shaping a smart future: A systematic review. Array 2025, 26, 100399. [Google Scholar] [CrossRef]
- Leonardi, P.M. Homo agenticus in the age of agentic AI: Agency loops, power displacement, and the circulation of responsibility. Inf. Organ. 2025, 35, 100582. [Google Scholar] [CrossRef]
- Korzynski, P.; Edwards, A.; Gupta, M.C.; Mazurek, G.; Wirtz, J. Humanoid robotics and agentic AI: Reframing management theories and future research directions. Eur. Manag. J. 2025, 43, 548–560. [Google Scholar] [CrossRef]
- Fujitani, Y.; Yamauchi, T.; Miyashita, Y.; Sugawara, T. Deadlock-Free Method for Multi-Agent Pickup and Delivery Problem Using Priority Inheritance with Temporary Priority. Procedia Comput. Sci. 2022, 207, 1552–1561. [Google Scholar] [CrossRef]
- Xie, J.; Ajagekar, A.; You, F. Multi-Agent attention-based deep reinforcement learning for demand response in grid-responsive buildings. Appl. Energy 2023, 342, 121162. [Google Scholar] [CrossRef]
- Sifakis, J.; Li, D.; Huang, H.; Zhang, Y.; Dang, W.; Huang, R.; Yu, Y. A Reference Architecture for Autonomous Networks: An Agent-Based Approach. arXiv 2025, arXiv:2503.12871. [Google Scholar]
- Deng, L.; Shu, Z.; Chen, T. Event-Triggered Robust Distributed MPC for Multi-Agent Systems with A Two-Step Event Verification. IFAC-PapersOnLine 2022, 55, 144–149. [Google Scholar] [CrossRef]
- Coordination of modular nano grid energy management using multi-agent AI architecture. Comput. Electr. Eng. 2024, 115, 109112. [CrossRef]
- Multimodal Agentic Model Predictive Control. In Proceedings of the 24th International Conference on Autonomous Agents and Multiagent Systems, Detroit, MI, USA, 19–23 May 2025.
- Luo, J.; Zhang, W.; Yuan, Y.; Zhao, Y.; Yang, J.; Gu, Y.; Wu, B.; Chen, B.; Qiao, Z.; Long, Q.; et al. Large language model agent: A survey on methodology, applications and challenges. arXiv 2025, arXiv:2503.21460. [Google Scholar] [CrossRef]
- Liu, J.; Hao, W.; Cheng, K.; Jin, D. Large language model-based planning agent with generative memory strengthens performance in textualized world. Eng. Appl. Artif. Intell. 2025, 148, 110319. [Google Scholar] [CrossRef]
- Bousetouane, F. Agentic Systems: A Guide to Transforming Industries with Vertical AI Agents. arXiv 2025, arXiv:2501.00881. [Google Scholar] [CrossRef]
- Kalisetty, S.; Singireddy, J. Agentic AI in Retail: A Paradigm Shift in Autonomous Customer Interaction and Supply Chain Automation. Am. Adv. J. Emerg. Discip. (AAJED) 2023, 1. [Google Scholar]
- Huang, X.; Lian, J.; Lei, Y.; Yao, J.; Lian, D.; Xie, X. Recommender AI Agent: Integrating Large Language Models for Interactive Recommendations. ACM Trans. Inf. Syst. 2025, 43, 1–33. [Google Scholar] [CrossRef]
- Paleti, S. Agentic AI in Financial Decision-Making: Enhancing Customer Risk Profiling, Predictive Loan Approvals, and Automated Treasury Management in Modern Banking. Multidiscip. Sci. Work. Manag. J. 2024, 34, 832–843. [Google Scholar]
- Trirat, P.; Jeong, W.; Hwang, S.J. Agentic Predictor: Performance Prediction for Agentic Workflows via Multi-View Encoding. arXiv 2025, arXiv:2505.19764. [Google Scholar] [CrossRef]
- Li, X.; Shi, W.; Zhang, H.; Peng, C.; Wu, S.; Tong, W. The Agentic-AI Core: An AI-Empowered, Mission-Oriented Core Network for Next-Generation Mobile Telecommunications. Engineering 2025, in press. [CrossRef]
- Li, G.; Hammoud, H.; Itani, H.; Khizbullin, D.; Ghanem, B. Camel: Communicative agents for" mind” exploration of large language model society. Adv. Neural Inf. Process. Syst. 2023, 36, 51991–52008. [Google Scholar]
- Hong, S.; Zhuge, M.; Chen, J.; Zheng, X.; Cheng, Y.; Zhang, C.; Wang, J.; Wang, Z.; Yau, S.K.S.; Lin, Z.; et al. MetaGPT: Meta programming for a multi-agent collaborative framework. In Proceedings of the International Conference on Learning Representations, ICLR, Vienna, Austria, 7–11 May 2024. [Google Scholar]
- De Ridder, A. SuperAGI vs LangChain: A Comprehensive Guide. Available online: https://smythos.com/developers/agent-comparisons/superagi-vs-langchain/ (accessed on 29 August 2025).
- Borghoff, U.M.; Bottoni, P.; Pareschi, R. Beyond Prompt Chaining: The TB-CSPN Architecture for Agentic AI. Future Internet 2025, 17, 363. [Google Scholar] [CrossRef]
- Liu, Z.; Yao, W.; Zhang, J.; Yang, L.; Liu, Z.; Tan, J.; Choubey, P.K.; Lan, T.; Wu, J.; Wang, H.; et al. AgentLite: A Lightweight Library for Building and Advancing Task-Oriented LLM Agent System. arXiv 2024, arXiv:2402.15538, 15538. [Google Scholar] [CrossRef]
- Thirumalainambi, R. Pitfalls of JESS for Dynamic Systems. In Proceedings of the Artificial Intelligence and Pattern Recognition, Citeseer, Orlando, FL, USA, 9–12 July 2007; pp. 491–494. [Google Scholar]
- Nguyen, T.T.; Nguyen, N.D.; Nahavandi, S. Deep Reinforcement Learning for Multiagent Systems: A Review of Challenges, Solutions, and Applications. IEEE Trans. Cybern. 2020, 50, 3826–3839. [Google Scholar] [CrossRef]
- Zhang, K.; Yang, Z.; Başar, T. Multi-Agent Reinforcement Learning: A Selective Overview of Theories and Algorithms. arXiv 2021, arXiv:1911.10635. [Google Scholar] [CrossRef]
- Hernandez-Leal, P.; Kartal, B.; Taylor, M.E. A survey and critique of multiagent deep reinforcement learning. Auton. Agents Multi-Agent Syst. 2019, 33, 750–797. [Google Scholar] [CrossRef]
- Silver, T.; Hariprasad, V.; Shuttleworth, R.S.; Kumar, N.; Lozano-Pérez, T.; Kaelbling, L.P. PDDL planning with pretrained large language models. In Proceedings of the NeurIPS 2022 Foundation Models for Decision Making Workshop. 2022. Available online: https://drive.google.com/file/d/1PqCYzzfdUFitxG7NxFs0D6dn-TzI97q_/view (accessed on 14 August 2025).
- Chiacchio, F.; Pennisi, M.; Russo, G.; Motta, S.; Pappalardo, F. Agent-based modeling of the immune system: NetLogo, a promising framework. BioMed Res. Int. 2014, 2014, 907171. [Google Scholar] [CrossRef] [PubMed]
- Luke, S.; Cioffi-Revilla, C.; Panait, L.; Sullivan, K.; Balan, G. Mason: A multiagent simulation environment. Simulation 2005, 81, 517–527. [Google Scholar] [CrossRef]
- Garg, V. Designing the Mind: How Agentic Frameworks Are Shaping the Future of AI Behavior. J. Comput. Sci. Technol. Stud. 2025, 7, 182–193. [Google Scholar] [CrossRef]
- Allmendinger, S.; Bonenberger, L.; Endres, K.; Fetzer, D.; Gimpel, H.; Kühl, N. Multi-Agent AI. OSF Preprints. 2023. Available online: https://osf.io/hndm3 (accessed on 14 August 2025).
- Nurturing Code Quality: Leveraging Static Analysis and Large Language Models for Software Quality in Education. In Proceedings of the Adjunct 33rd ACM Conference on User Modeling, Adaptation and Personalization. New York, NY, USA, 16–19 June 2025. [CrossRef]
- Yao, S.; Zhao, J.; Yu, D.; Du, N.; Shafran, I.; Narasimhan, K.; Cao, Y. ReAct: Synergizing Reasoning and Acting in Language Models. In Proceedings of the International Conference on Learning Representations (ICLR), Kigali, Rwanda, 1–5 May 2023. [Google Scholar]
- Gorenshtein, A.; Sorka, M.; Khateb, M.; Aran, D.; Shelly, S. Agent-guided AI-powered interpretation and reporting of nerve conduction studies and EMG (INSPIRE). Clin. Neurophysiol. 2025, 177, 2110792. [Google Scholar] [CrossRef]
- Kim, J.; Wahi-Anwa, M.; Park, S.; Shin, S.; Hoffman, J.M.; Brown, M.S. Autonomous Computer Vision Development with Agentic AI. arXiv 2025, arXiv:2506.11140. [Google Scholar] [CrossRef]
- Roy, T.P.D. Bioethics Artificial Intelligence Advisory (BAIA): An Agentic Artificial Intelligence (AI) Framework for Bioethical Clinical Decision Support. Cureus 2025, 17, e80494. [Google Scholar] [CrossRef]
- Suechkul, P.; Tribuddharat, N.; Kulthamrongsri, N. Toward Real-Time Detection of Drug-Induced Liver Injury Using Large Language Models: A Feasibility Study from Clinical Note. J. Clin. Exp. Hepatol. 2025, 15, 102627. [Google Scholar] [CrossRef]
- Bharadiya, J.P. Artificial Intelligence in Transportation Systems A Critical Review. Am. J. Comput. Eng. 2023, 6, 35–45. [Google Scholar] [CrossRef]
- Yu, J. Preparing for an agentic era of human-machine transportation systems: Opportunities, challenges, and policy recommendations. Transp. Policy 2025, 171, 78–97. [Google Scholar] [CrossRef]
- Jeyakumar, S.K.; Ahmad, A.A.; Gabriel, A.G. Advancing Agentic Systems: Dynamic Task Decomposition, Tool Integration and Evaluation using Novel Metrics and Dataset. In Proceedings of the NeurIPS 2024 Workshop on Open-World Agents, Vancouver, BC, Canada, 16 December 2024. [Google Scholar]
- Paduraru, C.; Zavelca, M.; Stefanescu, A. Agentic AI for Behavior-Driven Development Testing using Large Language Models. Available online: https://www.scitepress.org/Papers/2025/133744/133744.pdf (accessed on 14 August 2025).
- Ogbu, D. Agentic AI in Computer Vision Domain-Recent Advances and Prospects. Available online: https://www.researchgate.net/profile/Daniel-Ogbu/publication/386292786_Agentic_AI_in_Computer_Vision_Domain_-Recent_Advances_and_Prospects/links/674c6ec6a7fbc259f1a33618/Agentic-AI-in-Computer-Vision-Domain-Recent-Advances-and-Prospects.pdf (accessed on 14 August 2025).
- Zhang, Y.; Liu, Z.; Wen, Q.; Pang, L.; Liu, W.; Yu, P.S. AI Agent for Information Retrieval: Generating and Ranking. In Proceedings of the 33rd ACM International Conference on Information and Knowledge Management, Boise, ID, USA, 21–25 October 2024; pp. 5605–5607. [Google Scholar]
- Saxena, A.; Chaudhari, A.Y.; Gupta, A. AgCV: An Agentic framework for automating computer vision application. MethodsX 2025, 15, 103424. [Google Scholar] [CrossRef]
- Robinson, D.; Cabrera, C.; Gordon, A.D.; Lawrence, N.D.; Mennen, L. Requirements Are All You Need: The Final Frontier for End-User Software Engineering. ACM Trans. Softw. Eng. Methodol. 2025, 34, 141. [Google Scholar] [CrossRef]
- Belcak, P.; Heinrich, G.; Diao, S.; Fu, Y.; Dong, X.; Muralidharan, S.; Lin, Y.C.; Molchanov, P. Small Language Models are the Future of Agentic AI. arXiv 2025, arXiv:2506.02153. [Google Scholar] [CrossRef]
- Wen, Q.; Zhang, Y.; Liu, Z.; McAuley, J.; Wei, H.; Pang, L.; Liu, W.; Yu, P.S. The 3rd Workshop on AI Agent for Information Retrieval: Generating and Ranking. In Proceedings of the Companion Proceedings of the ACM on Web Conference 2025, New York, NY, USA, 28 April–2 May 2025. [Google Scholar] [CrossRef]
- Casper, S.; Bailey, L.; Hunter, R.; Ezell, C.; Cabalé, E.; Gerovitch, M.; Slocum, S.; Wei, K.; Jurkovic, N.; Khan, A.; et al. The AI Agent Index. arXiv 2025, arXiv:2502.01635. [Google Scholar]
- Meske, C.; Kuss, P.M. Theorizing the Concept of Agency in Human-Algorithmic Ensembles with a Socio-Technical Lens. 2022. Available online: https://core.ac.uk/download/pdf/542549024.pdf (accessed on 14 August 2025).
- Feldt, R.; Kang, S.; Yoon, J.; Yoo, S. Towards Autonomous Testing Agents via Conversational Large Language Models. In Proceedings of the 38th IEEE/ACM International Conference on Automated Software Engineering, Luxembourg, 11–15 November 2024; IEEE Press: New York, NY, USA, 2024. [Google Scholar] [CrossRef]
- Fatouros, G.; Makridis, G.; Kousiouris, G.; Soldatos, J.; Tsadimas, A.; Kyriazis, D. Towards Conversational AI for Human-Machine Collaborative MLOps. arXiv 2025, arXiv:2504.12477. [Google Scholar] [CrossRef]
- Transforming cybersecurity with agentic AI to combat emerging cyber threats. Telecommun. Policy 2025, 49, 102976. [CrossRef]
- Bouzenia, I.; Pradel, M. You Name It, I Run It: An LLM Agent to Execute Tests of Arbitrary Projects. Proc. Acm Softw. Eng. 2025, 2, 1054–1076. [Google Scholar] [CrossRef]
- Wang, L.; Qiu, T.; Pu, Z.; Yi, J.; Zhu, J.; Zhao, Y. A Decision-making Method for Swarm Agents in Attack-defense Confrontation. IFAC-PapersOnLine 2023, 56, 7858–7864. [Google Scholar] [CrossRef]
- Sheriff, A.; Huang, K.; Nemeth, Z.; Nakhjiri, M. ADA: Automated Moving Target Defense for AI Workloads via Ephemeral Infrastructure-Native Rotation in Kubernetes. arXiv 2025, arXiv:2505.23805. [Google Scholar]
- Ungen, M.; Kampert, D.; Feldotto, B.; Huber, E.; Riedel, O. Automated workflow generation supporting the value stream design of reconfigurable robot assembly cells. Procedia CIRP 2024, 128, 609–614. [Google Scholar] [CrossRef]
- Sandini, G.; Sciutti, A.; Morasso, P. Artificial cognition vs. artificial intelligence for next-generation autonomous robotic agents. Front. Comput. Neurosci. 2024, 18, 1349408. [Google Scholar] [CrossRef]
- Bennett, J.; Sterritt, R. Autonomic Computing in Total Achievement of Quality. In Proceedings of the The Twentieth International Conference on Autonomic and Autonomous Systems, Athens, Greece, 10–14 March 2024. [Google Scholar]
- Contexts Matter: Robot-Aware 3D human motion prediction for Agentic AI-empowered Human-Robot collaboration. Adv. Eng. Inform. 2025, 68, 103591. [CrossRef]
- Tiwari, A. Conceptualising the emergence of Agentic Urban AI: From automation to agency. Urban Inform. 2025, 4, 13. [Google Scholar] [CrossRef]
- Yoon, S.; Song, J.; Li, J. Ontology-enabled AI agent-driven intelligent digital twins for building operations and maintenance. J. Build. Eng. 2025, 108, 112802. [Google Scholar] [CrossRef]
- Stylos, N.; Okumus, F.; Onder, I. Beauty or the Borg: Agentic artificial intelligence organizational socialization in synergistic Hybrid Transformative Dynamic Flows. Tour. Manag. 2025, 111, 105205. [Google Scholar] [CrossRef]
- Pathak, A.; Bansal, V. AI as decision aid or delegated agent: The effects of trust dimensions on the adoption of AI digital agents. Comput. Hum. Behav. Artif. Humans 2024, 2, 100094. [Google Scholar] [CrossRef]
- Sriram, H.K.; Bharath M, B.M. Beyond Automation: Exploring the Potential of Agentic AI in Risk Management and Fraud Detection in Banks. Eksplorium 2025, 46, 192–220. [Google Scholar] [CrossRef]
- Inala, R.; Somu, B. Building Trustworthy Agentic Ai Systems FOR Personalized Banking Experiences. Metall. Mater. Eng. 2025, 31, 1336–1360. [Google Scholar]
- Wünderlich, N.V.; Blut, M.; Brock, C.; Heirati, N.; Jensen, M.; Paluch, S.; Rötzmeier-Keuper, J.; Tóth, Z. How to use emerging service technologies to enhance customer centricity in business-to-business contexts: A conceptual framework and research agenda. J. Bus. Res. 2025, 192, 115284. [Google Scholar] [CrossRef]
- Huang, C.; Huang, H.; Yu, T.; Xie, K.; Wu, J.; Zhang, S.; Mcauley, J.; Jannach, D.; Yao, L. A Survey of Foundation Model-Powered Recommender Systems: From Feature-Based, Generative to Agentic Paradigms. arXiv 2025, arXiv:2504.16420. [Google Scholar]
- Liu, Y.; Lo, S.K.; Lu, Q.; Zhu, L.; Zhao, D.; Xu, X.; Harrer, S.; Whittle, J. Agent design pattern catalogue: A collection of architectural patterns for foundation model based agents. J. Syst. Softw. 2025, 220, 112278. [Google Scholar] [CrossRef]
- Yellanki, S.K.; Kummari, D.N.; Sheelam, G.K.; Kannan, S.; Chakilam, C. Synthetic Cognition Meets Data Deluge: Architecting Agentic AI Models for Self-Regulating Knowledge Graphs in Heterogeneous Data Warehousing. Metall. Mater. Eng. 2025, 31, 569–586. [Google Scholar] [CrossRef]
- Piccialli, F.; Chiaro, D.; Sarwar, S.; Cerciello, D.; Qi, P.; Mele, V. AgentAI: A comprehensive survey on autonomous agents in distributed AI for industry 4.0. Expert Syst. Appl. 2025, 291, 128404. [Google Scholar] [CrossRef]
- Plaat, A.; van Duijn, M.; van Stein, N.; Preuss, M.; van der Putten, P.; Batenburg, K.J. Agentic large language models, a survey. arXiv 2025, arXiv:2503.23037. [Google Scholar] [CrossRef]
- Hu, S.; Lu, C.; Clune, J. Automated design of agentic systems. arXiv 2024, arXiv:2408.08435. [Google Scholar] [CrossRef]
- Zhang, Q.; Wornow, M.; Olukotun, K. Cost-Efficient Serving of LLM Agents via Test-Time Plan Caching. arXiv 2025, arXiv:2506.14852. [Google Scholar]
- Zhang, Z.; Dai, Q.; Chen, X.; Li, R.; Li, Z.; Dong, Z. MemEngine: A Unified and Modular Library for Developing Advanced Memory of LLM-based Agents. In Proceedings of the Companion ACM on Web Conference 2025, New York, NY, USA, 18 May 2025. [Google Scholar] [CrossRef]
- Sohn, S.; Labrecque, L.; Siemon, D.; Morana, S. Artificial intelligence versus human service agents: How their presence shapes consumer information privacy concerns. J. Retail. 2025, 101, 263–278. [Google Scholar] [CrossRef]
- Floridi, L.; Buttaboni, C.; Hine, E.; Morley, J.; Novelli, C.; Schroder, T. Agentic AI Optimisation (AAIO): What it is, how it works, why it matters, and how to deal with it. arXiv 2025, arXiv:2504.12482. [Google Scholar] [CrossRef]
- Alecsoiu, O.R.; Faruqui, N.; Panagoret, A.A.; Ceausescu, A.I.; Panagoret, D.M.; Nitu, R.V.; Mutu, M.A. EcoptiAI: E-Commerce Process Optimization and Operational Cost Minimization through Task Automation using Agentic AI. IEEE Access 2025, 13, 70254–70268. [Google Scholar] [CrossRef]
- Narechania, A.; Endert, A.; Sinha, A.R. Agentic Enterprise: AI-Centric User to User-Centric AI. arXiv 2025, arXiv:2506.22893. [Google Scholar]
- Qiao, S.; Qiu, Z.; Ren, B.; Wang, X.; Ru, X.; Zhang, N.; Chen, X.; Jiang, Y.; Xie, P.; Huang, F.; et al. Agentic Knowledgeable Self-awareness. arXiv 2025, arXiv:2504.03553. [Google Scholar] [CrossRef]
- Chong, T.; Yu, T.; Keeling, D.I.; de Ruyter, K. AI-chatbots on the services frontline addressing the challenges and opportunities of agency. J. Retail. Consum. Serv. 2021, 63, 102735. [Google Scholar] [CrossRef]
- Jeon, Y.A. Let me transfer you to our AI-based manager: Impact of manager-level job titles assigned to AI-based agents on marketing outcomes. J. Bus. Res. 2022, 145, 892–904. [Google Scholar] [CrossRef]
- Sargsyan, L. Integrating Agentic AI in Higher Education: Balancing Opportunities, Challenges, and Ethical Imperatives. Foreign Lang. High. Educ. 2025, 29, 87–100. [Google Scholar] [CrossRef]
- Kamalov, F.; Calonge, D.S.; Smail, L.; Azizov, D.; Thadani, D.R.; Kwong, T.; Atif, A. Evolution of ai in education: Agentic workflows. arXiv 2025, arXiv:2504.20082. [Google Scholar] [CrossRef]
- AI Agents: Potential implications for IS Research? Available online: https://www.sciencedirect.com/science/article/pii/S0963868725000216 (accessed on 14 August 2025).
- Gridach, M.; Nanavati, J.; Abidine, K.Z.E.; Mendes, L.; Mack, C. Agentic AI for scientific discovery: A survey of progress, challenges, and future directions. arXiv 2025, arXiv:2503.08979. [Google Scholar]
- Zhou, R.; Sikand, V.; Rao, S. AI Agents for Deep Scientific Research. In Proceedings of the UIUC Spring 2025 CS598 LLM Agent Workshop, Urbana, Illinois, USA, 27 April 2025; Submitted. Available online: https://openreview.net/forum?id=wODNrFtTT2 (accessed on 14 August 2025).
- Yager, K.G. Towards a science exocortex. Digit. Discov. 2024, 3, 1933–1957. [Google Scholar] [CrossRef]
- Budig, T.; Nißen, M.; Kowatsch, T. Towards the Embodied Conversational Interview Agentic Service ELIAS: Development and Evaluation of a First Prototype. In Proceedings of the Adjunct 33rd ACM Conference on User Modeling, Adaptation and Personalization, New York, NY, USA, 16–19 June 2025. [Google Scholar] [CrossRef]
- Borghoff, U.M.; Bottoni, P.; Pareschi, R. Human-artificial interaction in the age of agentic ai: A system-theoretical approach. Front. Hum. Dyn. 2025, 7, 1579166. [Google Scholar] [CrossRef]
- Weisz, J.D.; He, J.; Muller, M.; Hoefer, G.; Miles, R.; Geyer, W. Design Principles for Generative AI Applications. In Proceedings of the 2024 CHI Conference on Human Factors in Computing Systems, Honolulu, HI, USA, 11–16 May 2024. [Google Scholar] [CrossRef]
- Vajpayee, P.; Hossain, G. Cyber Defense through Agentic AI Enabled Automation: An Approach to Reduce Cyber Risk. In Proceedings of the 2025 Computers and People Research Conference, Waco, TX, USA, 28–30 May 2025. [Google Scholar] [CrossRef]
- Mukherjee, A.; Chang, H.H. Agentic AI: Expanding the Algorithmic Frontier of Creative Problem Solving. arXiv 2025, arXiv:2502.00289. [Google Scholar]
- Seifert, G.; Sealander, A.; Marzen, S.; Levin, M. From reinforcement learning to agency: Frameworks for understanding basal cognition. BioSystems 2024, 235, 105107. [Google Scholar] [CrossRef]
- Zhang, R.; Tang, S.; Liu, Y.; Niyato, D.; Xiong, Z.; Sun, S.; Mao, S.; Han, Z. Toward agentic ai: Generative information retrieval inspired intelligent communications and networking. arXiv 2025, arXiv:2502.16866. [Google Scholar] [CrossRef]
- Motamary, S. Transforming Customer Experience in Telecom: Agentic AI-Driven BSS Solutions for Hyper-Personalized Service Delivery. 2024. Available online: https://ssrn.com/abstract=5240126 (accessed on 14 August 2025).
- Hughes, L.; Dwivedi, Y.K.; Malik, T.; Shawosh, M.; Albashrawi, M.A.; Jeon, I.; Dutot, V.; Appanderanda, M.; Crick, T.; De’, R.; et al. AI agents and agentic systems: A multi-expert analysis. J. Comput. Inf. Syst. 2025, 65, 489–517. [Google Scholar] [CrossRef]
- Bonnefon, J.; Rahwan, I.; Shariff, A.F. The Moral Psychology of Artificial Intelligence. Annu. Rev. Psychol. 2023, 75, 653–675. [Google Scholar] [CrossRef]
- Cruzes, S. Revolutionizing optical networks: The integration and impact of large language models. Opt. Switch. Netw. 2025, 57, 100812. [Google Scholar] [CrossRef]
- Cabitza, F.; Campagner, A.; Simone, C. The need to move away from agential-AI: Empirical investigations, useful concepts and open issues. Int. J. Hum.-Comput. Stud. 2021, 155, 102696. [Google Scholar] [CrossRef]
- Ni, B.; Buehler, M.J. MechAgents: Large language model multi-agent collaborations can solve mechanics problems, generate new data, and integrate knowledge. Extrem. Mech. Lett. 2024, 67, 102131. [Google Scholar] [CrossRef]
- Rathakrishnan, M.; Gayan, S.; Singh, R.; Kaur, A.; Inaltekin, H.; Edirisinghe, S.; Poor, H.V. Towards AI-Driven RANs for 6G and Beyond: Architectural Advancements and Future Horizons. arXiv 2025, arXiv:2506.16070. [Google Scholar] [CrossRef]
- Miehling, E.; Ramamurthy, K.N.; Varshney, K.R.; Riemer, M.; Bouneffouf, D.; Richards, J.T.; Dhurandhar, A.; Daly, E.M.; Hind, M.; Sattigeri, P.; et al. Agentic ai needs a systems theory. arXiv 2025, arXiv:2503.00237. [Google Scholar]
- Ajmani, L.H.; Abdelkadir, N.A.; Chancellor, S. Secondary Stakeholders in AI: Fighting for, Brokering, and Navigating Agency. In Proceedings of the 2025 ACM Conference on Fairness, Accountability, and Transparency, New York, NY, USA, 23–26 June 2025. [Google Scholar] [CrossRef]
- Cheung, L.H.; Wang, L.; Lei, D. Conversational, agentic AI-enhanced architectural design process: Three approaches to multimodal AI-enhanced early-stage performative design exploration. Archit. Intell. 2025, 4, 1–25. [Google Scholar] [CrossRef]
- Jilk, D.J. Limits to verification and validation of agentic behavior. In Artificial Intelligence Safety and Security; Chapman and Hall/CRC: Boca Raton, FL, USA, 2018; pp. 225–234. [Google Scholar]











| Reference | Year Published | Definition and Concept Taxonomy | Architecture | Applications Classification | Input/Output formats Classification | Evaluation Metrics Metric Classification | Challenges and Limitations | Remarks |
|---|---|---|---|---|---|---|---|---|
| [10] | 2021 | H | M | H | L | M | H | Review of agent-based programming languages and frameworks for multi-agent systems, bridging theory and practice while identifying future research directions. |
| [11] | 2024 | M | L | H | NA | L | L | Focuses on use of LLMs and LLM-based agents, highlighting their applications, limitations, and future research directions across key SE tasks. |
| [12] | 2024 | L | M | NA | L | NA | NA | Focus on unified taxonomy and decision model to enhance the architectural design, operational understanding of foundation-model-based AI agents. |
| [13] | 2024 | H | M | H | NA | NA | H | Survey on unified framework detailing the architecture, applications, and challenges of LLM-based multi-agent systems. |
| [14] | 2024 | H | H | M | M | NA | M | Focuses on unified framework for LLM-based autonomous agents, covering their construction, evaluation methods, and future challenges. |
| [15] | 2024 | M | M | H | M | M | H | Survey on LLMs enhancing agent-based simulations across physical, cyber, social, and hybrid domains, highlighting challenges and future directions. |
| [16] | 2024 | L | NA | L | NA | L | L | The study investigates U.S. public comfort with AI across occupations, showing attitudes vary by automation likelihood and individual traits. |
| [17] | 2024 | L | L | L | NA | L | L | Focus multi-AI agent model using LLMs to fully automate and streamline the systematic literature review process. |
| [18] | 2025 | M | H | L | M | NA | L | This paper explores 6G network integration with agentic AI, emphasizing automation and support intelligent, energy-efficient, low-latency operations. |
| [19] | 2024 | M | H | L | L | M | M | This survey systematically reviews LLM-based agent planning, providing a taxonomy and analyzing recent approaches to improve planning abilities. |
| [20] | 2025 | NA | NA | NA | NA | M | M | Focuses on reasoning methods in LLMs, offering a systematic framework to understand evolving LLM reasoning capabilities and trends. |
| [21] | 2025 | M | M | L | L | M | H | Focus on LLMs and autonomous AI agents, covering benchmarks, frameworks, applications, and future research directions. |
| [22] | 2025 | M | NA | L | NA | NA | L | This survey explores the evolution from generative AI to agentic AI, highlighting enhanced reasoning, autonomy, and key challenges for future research. |
| [23] | 2025 | M | H | M | L | M | M | The paper proposes an agentic AI framework using LLMs and TDD to enhance reliability, scalability, and decision-making in retail systems. |
| [24] | 2025 | M | M | L | L | M | H | Reviews trust, risk, and security management in LLM-based agentic multi-agent systems and proposes a roadmap for responsible deployment. |
| [25] | 2025 | M | H | L | L | H | M | Survey on LLM-based planning, categorizing methods and discussing evaluation frameworks and future directions. |
| [26] | 2025 | H | M | L | L | M | H | Reviews on LLMOps, AgentOps, and MLOps, outlining best practices and challenges for operationalizing generative AI systems. |
| [27] | 2025 | L | H | H | L | M | M | Review of AGI and agentic AI, emphasizing their definitions, architectures, applications, and associated challenges. |
| [28] | 2024 | L | M | NA | L | L | M | Review of AI-enhanced tools for SLRs, focusing on screening, extraction, and the integration of LLMs. |
| [29] | 2025 | H | H | M | L | M | M | Focuses on taxonomy and comparative analysis of AI agents and agentic AI, highlighting their divergent architectures, applications, and challenges. |
| [30] | 2025 | H | M | H | L | L | M | Reviews agentic AI applications in SMMEs, highlighting about enhancing efficiency, adaptability, and innovation through interconnected autonomous agents. |
| This Paper | 2025 | H | H | H | H | H | H | Our paper focuses on all six areas and contributes significant results such as definition and concept taxonomy, architecture, applications classification, input/output format classification, evaluation metrics, challenges, and limitations. |
| Aspects | Multi-Agent Systems (MAS) | Generative AI (GenAI) | Agentic AI | Ref. |
|---|---|---|---|---|
| Primary Function | Task division among multiple autonomous agents for collaboration/competition | Task division among multiple autonomous agents for collaboration/competition | Goal-oriented autonomous decision-making with multi-step workflow execution | [27,35,37,39,41,43,45,47,49,54,55,56] |
| Decision-Making | Distributed across multiple agents with coordination mechanisms | Pattern-based responses from training data | Independent analysis, reasoning, and contextual decisions | [11,12,13,14,15,19,20,25,26,27,31,41,44,47,57,58] |
| Task Scope | Complex goals broken into smaller tasks for individual agents | Single-turn interactions focused on content creation | Multi-step, multi-layered tasks over extended time frames | [10,27,37,47,59,60,61,62,63] |
| Learning Approch | Individual agent learning with inter-agent communication | Static dataset learning during training phase | Interactive learning with continuous feedback loops and adaptation | [41,57,64,65] |
| Architecture | Multiple coordinated agents with communication protocols | Primarily transformer-based neural networks | Planning modules, memory systems, tool integration, reasoning components | [27,35,47] |
| Adaptability | Coordination challenges; varies by system design | Limited to training data patterns; requires retraining for adaptation | Dynamic adaptation to changing environments and goals | [27,41,47,57] |
| Human Intervention | Varies by implementation; often requires coordination oversight | Moderate intervention for prompt engineering and guidance | Low intervention; operates autonomously with minimal supervision | [47,57,66,67,68] |
| Goal Orientation | Distributed goal achievement through agent collaboration | Content generation goals defined by prompts | Self-defined and executed goal-oriented behavior | [18,22,23,24,27,33,34,37,38,41,47,48,48] |
| Workflow Management | Distributed workflow across multiple agents | Cannot manage end-to-end workflows independently | Comprehensive end-to-end workflow orchestration | [37,69,70,71,72,73] |
| Memory Systems | Individual agent memory with shared knowledge bases | No persistent memory between interactions | Sophisticated memory systems with reflection and experience storage | [35,37,39,41,74] |
| Real-time Adaptation | Complex goals broken into smaller tasks for individual agents | Single-turn interactions focused on content creation | Multi-step, multi-layered tasks over extended time frames | [27,37,47] |
| Use Cases | Complex distributed problem-solving, simulation systems | Content creation, text generation, image synthesis | Virtual assistants, autonomous systems, adaptive planning, scientific discovery | [37,47,56,75,76] |
| Framework | Primary Purpose | Key Agentic Capabilities | Primary LLM Used | Ref. |
|---|---|---|---|---|
| LangChain | Building structured workflows with LLMs | Planning, memory, tool use | OpenAI, Cohere, Anthropic | [26,31,78,79] |
| AutoGPT | Fully autonomous multi-step task execution | Goal pursuit, planning, reflection, tool use | GPT-4 | [43,45,47] |
| BabyAGI | Accessible autonomous task management | Task decomposition, memory, adaptive execution | OpenAI | [49,81,82] |
| OpenAgents | Multi-agent collaboration and coordination | Multi-agent reasoning, goal pursuit, iterative planning | GPT-4 | [26,78,79] |
| Autogen | Coordinating multiple AI agents via dialogue | Multi-agent collaboration, planning, reflection | GPT-4 | [41] |
| CAMEL | Simulating multi-agent dialogues with defined roles | Role-based interaction, dialogue simulation, collaborative exploration | GPT-4, LLaMA | [83] |
| MetaGPT | Multi-agent collaborative problem solving | Automated problem decomposition, role assignment, coordination of agent societies | GPT-4 | [84] |
| SuperAGI | Open-source framework for developing and deploying autonomous agents | Task orchestration, multi-agent workflows, deployment at scale | LLM-agnostic (commonly GPT-4, OpenAI, Anthropic, LLaMA) | [85] |
| TB-CSPN | Context-aware agentic reasoning beyond prompt chaining | Task decomposition, constraint satisfaction, context-driven decision-making | No specific LLM | [86] |
| Architecture | Perception/State | Planning and Reasoning | Memory | Execution and Action | Reflection/ Feedback | Orchestration/ Autonomy | Typical Uses | Salient Risks |
|---|---|---|---|---|---|---|---|---|
| BDI (Belief–Desire–Intention) | ✓ explicit beliefs | ✓ desire filtering, intention commitment | ∘ belief updates persistent | ✓ goal-driven loop | ∘ intention revision | ✓ central loop, commitment | Explainable decision systems; simulations | Symbolic modeling effort; brittle under high uncertainty [38,41] |
| Hierarchical (HRL/modular) | ✓ local/implicit state | ✓ multi-level goal decomposition | ∘ episodic (reward/trace) | ✓ layered policies, sub-task execution | ∘ performance driven replans | ✓ supervisor(s) (top-down) | Decomposable, large programs; parallel teams | Supervisor bottlenecks; debugging across tiers [50,96] |
| ReAct single-agent (LLM) | ✓ LLM-driven interpretation | ✓ stepwise CoT/ReAct | ∘ STM/LTM as needed | ✓ tool/API invocation | ∘ language based self-critique | ✓ local orchestration | Fast baselines; scoped assistants | Limited parallelism; tool-selection errors at scale [47] |
| Hybrid (reactive–deliberative) | ✓ sensor + abstract model | ✓ deliberative planner | ∘ localized recall | ✓ reactive+ planned actions | ∘ arbitration triggered | ✓ Supervisor arbitration | Real-time ops with long horizon | Consistency across loops; arbitration design [38] |
| Layered Neuro-Symbolic | ✓ neural perception+ inference | ✓ symbolic planner | ✓ memory for rules/episodes | ✓ planner to actuator tools | ✓ verification/reflection | ✓ structured orchestration | Open-world planning under uncertainty; public sector | Integration overhead; representation alignment [39,41,95] |
| Domain | Application | Goal/Task Attempted by Agentic AI | Ref. |
|---|---|---|---|
| Healthcare | Diagnostics and treatment planning | Enhancing healthcare decision support, diagnosis, and personalization. | [59] |
| Fitness Coaching | Personalized, adaptive fitness coaching using multimodal multi-agent digital twin systems. | [60] | |
| Neuromuscular Electrodiagnostic | Standardized, AI-assisted interpretation and reporting of neuromuscular EDX tests for electrophysiologists. | [99] | |
| Genomic analysis and dynamic health management | Personalized, real-time healthcare management using agentic AI for prediction, intervention, monitoring, and workflow optimization. | [35] | |
| Ethical oversight in generative AI | Ethical, compliant, and trustworthy deployment of GenAI in healthcare via agentic oversight. | [44] | |
| Computer vision (medical CV) | Autonomous construction and execution of medical image segmentation pipelines via agentic AI. | [100] | |
| Bioethical clinical decision support | Advisory system for ethical clinical decision support in complex healthcare scenarios. | [101] | |
| Clinical Decision and Drug Discovery | Transforming healthcare to enable accurate diagnostics, personalized treatment planning, real-time patient monitoring, workflow automation, and drug discovery. | [56] | |
| Clinical Risk Assessment | Real-time identification and assessment of DILI risks using LLM on clinical notes. | [102] | |
| Transportation | Traffic control in Smart Cities | Enhancing traffic control, safety, and sustainability in urban transportation systems. | [103] |
| Industrial Systems –Transportation, and Biomanufacturing | Real-time optimization, control, and personalization in industrial and biomanufacturing systems. | [43] | |
| Autonomous Vehicle Control and Safety | Multimodal model predictive control for safe, context-aware autonomous vehicle navigation. | [74] | |
| Multi-Agent Routing and Scheduling | Multi-agent routing and scheduling optimization in logistics and guidepath networks. | [61] | |
| Human-Machine Transportation Systems | Multi-agent management of transportation systems across lifecycle phases to improve travel outcomes, safety, and system adaptability. | [104] | |
| Software | Automated query and task processing | Autonomously decompose complex queries, select relevant tools, and execute tasks efficiently with real-time feedback. | [105] |
| BDD Test Case Generation | Automate BDD test case generation from natural language while supporting code mapping and user collaboration. | [106] | |
| Computer vision in healthcare, robotics | Enable autonomous, real-time decision-making and adaptive behavior from visual data for complex perception and interaction tasks. | [107] | |
| Software and task automation in SMMEs | Automate software engineering and business tasks through autonomous, goal-driven multi-agent systems. | [30] | |
| Fraud and sensor drift management. | Automate and optimize data pipelines with adaptive, interpretable, and balanced agent-driven learning. | [54] | |
| Personalized search and recommendations | Develop AI agents for personalized, relevant, and fair information retrieval across complex and multimodal queries. | [108] | |
| CV task automation for non-expert users. | Automate CV tasks via natural language commands for non-experts. | [109] | |
| Fault-Tolerant Multi-agent Software Systems | Design fault-tolerant software systems with autonomous multi-agent control and recovery. | [62] | |
| Automatic Programming for End-Users | Enable end-user software development from natural requirements to deployment using LLMs. | [110] | |
| SLM-based software and IT task automation | Automate software and IT tasks and coordinate multi-agent workflows using SLMs. | [111] | |
| Personalized and autonomous IR systems. | Improve relevance, accuracy, and personalization in IR systems with autonomous task handling. | [112] | |
| Autonomous software development | Automate multi-step software development and optimize workflows, code quality, and maintenance autonomously. | [50,51] | |
| Web and file automation | Execute complex digital tasks with minimal oversight using modular multi-agent systems. | [113] | |
| Human-algorithmic agency modeling | Clarify and theorize agency in human-algorithmic ensembles to inform organizational governance and socio-technical system design. | [114] | |
| Conversational software testing agent | Develop SOCRATEST, an autonomous LLM-based conversational agent for software testing. | [115] | |
| Conversational MLOps | Facilitate human–AI collaborative MLOps using conversational interfaces. | [116] | |
| Agentic SOC automation | Automate SOC operations for proactive detection, mitigation, and response to cyber threats. | [117] | |
| Autonomous IT operations and automation | Autonomous IT operations for real-time incident detection, prediction, and resolution. LLM-driven autonomous IT operations enabling adaptive, collaborative incident detection, prediction, and resolution. | [49,118] | |
| Military and Security | Multi-Agent Attack-Defense Coordination | Autonomous swarm decision-making for coordinated attack-defense in military confrontations. | [119] |
| AI Workloads and Infrastructure Defense | Automated moving-target defense for AI workloads through ephemeral infrastructure rotation in Kubernetes. | [120] | |
| Manufacturing and Industrial | WWTP optimization | Optimize full-scale wastewater treatment plant operation to cut costs and improve water quality under varying conditions. | [63] |
| Smart Manufacturing and robotic assembly | Develop autonomous, multi-agent systems to optimize manufacturing workflows, task sequencing, and adaptive production processes. | [33,121] | |
| Automated Supply Chain Decisions | Enable autonomous decision-making in food supply chains to improve efficiency, safety, and reduce waste. | [55] | |
| Cognitive robots for collaboration | Develop autonomous, cognitive robotic agents that can safely cooperate with humans, learn continuously, and plan for future scenarios. | [122] | |
| Autonomic quality management | Achieve self-managing, autonomic manufacturing systems that reduce human effort, ensure compliance, and optimize execution for total quality achievement. | [123] | |
| Human–Robot Collaboration | Predict 3D human motion to enable safe and efficient human–robot collaboration in construction tasks. | [124] | |
| Multi-Agent Pickup and Delivery | Enable multi-agent pickup and delivery systems to complete tasks efficiently and without deadlocks in complex environments. | [69] | |
| Smart Cities and Energy | Optimize city services and coordination | Autonomously manage, optimize, and adapt urban systems for resilient, equitable, and sustainable cities. | [125] |
| Energy management and fault detection | Optimize building energy use, operations, and maintenance for efficiency, cost reduction, and reliability. | [58,70,126] | |
| Public Administration | Resource and service management | Optimize governance, public services, and policy-making for efficiency, equity, and sustainability. | [37,41] |
| Tourism and Traveling | Decision optimization in tourism | Optimize tourism management decisions using agentic AI for pricing and personalized services. | [127] |
| Finance, Banking, and Insurance | Autonomous banking operations | Enhance financial decision-making, risk profiling, and automated banking operations using AI. | [80] |
| Financial modeling and risk management | Automate financial modeling and model risk management workflows using LLMs to ensure compliance, robustness, and accurate decision-making. | [39] | |
| AI for BFSI customer support | Assist consumers in BFSI by providing information, recommendations, decision aid, and delegated actions. | [128] | |
| Risk and fraud detector | Enhance banking risk management and fraud using LLMs, ML, XAI. | [129] | |
| Personalized banking | Provide trustworthy, personalized banking experiences and financial guidance through autonomous agentic AI. | [130] | |
| AI-driven automated customer service | Enable AI-driven, autonomous customer service and decision-making to improve efficiency, personalization, and workflow automation in business and insurance contexts. | [96,131] | |
| Multi- Domain | Personalized recommendations and task management | Develop foundation model-powered agents for autonomous, multi-domain task execution, combining personalized recommendations and general task automation with planning, reasoning, and collaboration. | [32,75,76,132,133,134] |
| Multi-agent system | Enable autonomous, goal-driven AI agents and multi-agent systems to plan, act, reason, and adapt across multiple domains, completing complex, long-horizon tasks with minimal human intervention. | [31,34,36,47,53,77,135,136] | |
| Coding and problem solving | Enable autonomous agents to reason, plan, and solve complex tasks across diverse domains. | [46,137] | |
| Cost-efficient plan caching | Enable autonomous LLM agents to perform multi-step reasoning and planning efficiently across domains while reducing computational costs. | [66,138] | |
| Radiology and predictive crime analytics | Enable autonomous, agentic AI systems to support decision-making, diagnostics, and automated scheduling in professional and medical domains. | [67] | |
| Memory-Augmented Agent Systems | Enable LLM agents to perform multi-domain tasks with memory for reflection, recall, and long-term planning. | [139] | |
| Retail, Business and E-commerce | Retail and supply chain automation | Automate and personalize retail customer interactions and supply chain operations. | [27,78,140] |
| Digital task automation | Autonomously optimize digital tasks, schedules, and workflows across platforms using agentic AI. | [141,142] | |
| Enterprise automation | Automate enterprise decision-making and workflows to enhance productivity and reduce errors. | [68,143,144] | |
| Cognitive robots for collaboration | Develop autonomous, cognitive robotic agents that can safely cooperate with humans, learn continuously, and plan for future scenarios. | [122] | |
| Customer service and retail support | Optimize AI chatbots for customer service, decision support, and human-agent collaboration in retail. | [145,146] | |
| Interactive Recommender Systems | Deliver interactive, personalized, multi-turn recommendations using LLM-enhanced chatbots. | [79] | |
| Automate tasks and coordinate AI agents | Enable AI agents to autonomously reason, plan, and act across enterprise systems while securely automating tasks. | [40] | |
| Education | Personalized educational assistance | Enhance learning, teaching, and educational administration through personalized and adaptive support | [57,97,147] |
| Evolution of AI in Education | Improve consistency, reliability, and fairness in automated essay grading using multi-agent systems. | [148] | |
| Research and task management | Enhance research, decision-making, and cognitive support through intelligent task execution. | [149] | |
| Scientific Discovery Research | Automated Scientific Research | Automate and accelerate scientific discovery across chemistry, materials science, bioinformatics, and molecular biology. | [45,150,151] |
| LLM model battery simulation | Integrate LLMs with physical models to autonomously simulate, analyze, and guide advanced battery research. | [64] | |
| LLM-driven materials discovery | Accelerate materials discovery using knowledge-guided LLMs with autonomous labs. | [65] | |
| Science Exocortex for Research Automation | Augment human cognition and automate scientific research using a “science exocortex” of AI agents. | [152] | |
| Automated interview and data coding | Automate and streamline qualitative interviews and analysis in social and health sciences. | [153] |
| Input | Output | Task Performed | Technology | Ref. |
|---|---|---|---|---|
| Text | Actions | Process user prompts to run tasks and coordinates the agents | LLMs, MCP servers | [120] |
| Processes and handles the user query to handling multi-step workflows | RAG systems, Vectara-agentic | [27] | ||
| Manages live network operations and delivers network services | Autonomous Agents, Orchestration APIs | [82] | ||
| Automatically generate efficient robotic assembly workflows | MAPE-K, ML, knowledgebase | [121] | ||
| Design and implement fault-tolerant software | Multi-agent AI and concurrent SE techniques | [62] | ||
| Enables direct network control as per Telecom control | Decision-making module | [71] | ||
| Coordinate multiple home appliances for energy saving | MAS, enhanced by LLMs | [38] | ||
| Decide next action by self-reflection or knowledge use and generate signals | LLMs, KnowSelf, DeepSpeed, vLLM | [144] | ||
| Executes arbitrary computer tasks | LLMs, Adept ACT-1, AutoGPT, OpenAI’s tools | [34] | ||
| Critical self-analysis and refinement of its previous outputs | LLMs, SELF-REFINE | [50] | ||
| Learn from feedback, self-improve dynamically | BrainBody-LLM, RASC, REVECA, AIFP | [75] | ||
| Resolve ambiguity and adapts to user preferences | LAM, Neuro-symbolic program, LLM | [154] | ||
| Text | Parse user intent, maps, retrieve and combine data to respond back | Router Agent (LLM), domain APIs | [77] | |
| Understanding/responding to inquiries quickly | AI agents, LLM workflows | [41] | ||
| AI agent learns and shares this expertise with other agents | LLM, AI Agent with locally privacy-preserving learning | [143] | ||
| Understand, search, compute, combine results | LLaMA-3-70B, Bee agent (ReAct) | [52] | ||
| Complex problem-solving through iterative reasoning | GPT-4, GPT-3.5, Claude, Self-refinement, CoT | [137] | ||
| Plans and handles multi-step support for customer interactions | GPT-3.5, service robots | [140] | ||
| Assist software development by completing codes | LLM | [155] | ||
| Generating and refining novel research ideas and hypotheses | LLMs, reinforcement learning, RAG | [150] | ||
| Understanding, planning, and error correction in codes | GPT-4, fine-tuned LlaMA 2, ItemCF, SASRec | [110] | ||
| Planning and generating executable synthesis plans | GPT-4, 18 tools, RoboRXN | [65] | ||
| Splits big goals, step-by-step plans and achieve multiple targets | Autonomous HVAC agents | [37] | ||
| Text/JSON scripts | Break down, assign, execute, and monitor tasks | LLM orchestrators, FAISS | [105] | |
| JSON scripts | Automate research by assigning tasks to AI agents | RAG, LLM, citation traversal | [151] | |
| Text/Charts | Battery material analysis, SEI growth prediction | AgentGPT, DFT, VASP, APIs, Cloud, SEI Models | [64] | |
| YAML config file/image | Plan steps, generate YAML, verify, self-correct, execute | LLM, SimpleMind | [100] | |
| Numerical data | Extract, plan, and refine financial data | GPT-4o-mini, LLaMa-3.2-8B | [138] | |
| Text/numerical results | Clinical decision support for epilepsy detection | MAS, agent abstraction, ML | [59] | |
| Logs/audit events | Workflow execution and data retrieval | LLM, RAG, LangChain, LangFlow, AutoGen, CrewAI | [40] | |
| Audio | Text | Data review, ethical decision-making and gives advice | Agentic AI, LLMs, fairness tools | [101] |
| Text/Audio | Goal parsing, context-aware feedback generation | ASR, STM, LTM, GPT-4 | [60] | |
| Audio | Conduct structured, empathetic interviews | GPT-4o mini, Whisper3-turbo, Llama3.2 | [153] | |
| Real-time data | Action | Analyze sensor data to detect issues and optimize operations | IIoT, ML, DT, Cloud | [131] |
| Buildings adjust energy use to support the power grid | MADRL, AC, AM, DNN, CityLearn | [70] | ||
| Multi-agent navigation and collision avoidance | PIBT+, Priority Decentralized Ctrl | [72] | ||
| Monitor, analyze, plan, optimize to enhance system performance | MAPE-K loop, sensors, Machine Learning | [123] | ||
| Smart nano-grid energy management | Fuzzy Logic Control, VSI, SAF | [73] | ||
| Automated threat detection, response, and system optimization | Agentic AI, OOAD, CIF, DA | [156] | ||
| Adjust plans in response to disruptions | Agentic AI with RL + MAS | [30] | ||
| Learn through trial and error to improve strategies | RL, Q-learning, DQN, PPO | [36] | ||
| Goal setting and strategic adaptation, decision-making | Urban sensing, LLMs | [125] | ||
| Text/Dataset | Suggests better routes to prevent traffic and manage flow | ACP, ABT, AI/ML, DS, AI, VA, CB | [103] | |
| Real-time coordinates | Actions | Autonomous task completion, movement decision-making | Swarm algorithms, Stepwise decisions | [119] |
| Datasets | Text | Monitoring and providing feedback for employee performance | AI, NLP, SML, DL, MA | [146] |
| Generate E-commerce product descriptions, updates and manages catalogs | Transformer model, PyTorch | [142] | ||
| Learn and adjust prices to increase profits | Reinforcement Learning (RL), Q-learning | [157] | ||
| Provide coaching and insights for team members | CoachBot, BRiN, Amanda | [145] | ||
| Actions | Real-time feedback-based adaptation | MPA, A-Core integration | [66] | |
| Analyze datasets, detect threats, autonomously mitigate threats | LLMs, agentic AI, AI agents, networks of specialized models | [117] | ||
| Adapted task performance | LLMs, RLHF, RAG | [152] | ||
| Automated trading and investment | Agentic AI, Neural Nets, Trading algs | [80] | ||
| Optimize processes, identify opportunities | Agentic AI, Agentic platform, Pred. analytics, adaptive reasoning | [158] | ||
| Make quick decisions to adjust plant controls, improves results | MARL and G2ANet | [63] | ||
| Dataset | Predictive policing and analysis | CAS, ML algorithms | [67] | |
| Extracts datasets split into training/testing sets and subsamples | Code execution tool + GPT-3.5 Turbo | [39] | ||
| Data analysis and pricing strategy formulation | Explainable AI (XAI), Rule-based logic | [127] | ||
| Alerts | Monitor data, detect risks, notify | Autonomous AI system with LLMs | [102] | |
| Fraud detection and risk management | AI, ML, LLMs, NLP, GNN | [129] | ||
| Images/Visuals | Communicate complex info visually | Kubernetes bots, OSSD bots, Gatekeeper | [32] | |
| Dataset/Text | Analyze and predict health outcomes | Agentic AI, LLM | [35] | |
| Text/Images | Text | Review policy, verify claims, craft response, coordinate agents | Multi-agent AI, Pretrained LMs, RAG | [96] |
| Diagnosis issue, generates treatment plan, and healthcare process | LLMs, DL, ML, multimodal AI | [56] | ||
| Text/Dataset | Text | Create, modify, and guide BDD test steps with user feedback | LLMs, NLP, RAG, ReAct agent, BDD frameworks, Streamlit UI | [106] |
| Text/Test code | Autonomous software testing, Planning and executing tests | MW, LLMs, MA, LC, ACM, NN | [115] | |
| Text, JSONL data | Generates personalized, contextual data and synthetic data | LLaMA 3.2 3B, LoR, JSONL | [97] | |
| Text/Actions | User intent retrieval and action mapping | LLMs, RAG, RL, Knowledge Graphs | [159] | |
| Text Images Dataset | Text/Code/Logs | Problem-solving, adaptive execution, information gathering | Agentic AI/LLM-based assistant | [46] |
| Text/Audio/Actions | Personalized service, actions monitoring, fault detection | Agentic AI, NLP, ML, DL, RL | [160] | |
| Images/Video/Text | Actions | Predict and align with human intent to adapt robot behavior | LSTM-based deep learning | [124] |
| Images/Video | Coordinates/Image | Object detection, classification, result refinement | YOLO, ResNet, LLMs, RAG, VCG16 | [109] |
| Video/Audio | Actions | Perception, reasoning about complex situations | MM pipelines, adaptive mechanisms; spatial and temporal reasoning | [95] |
| Text/Images/Audio | Actions | Adaptive decision-making and optimized task execution | LLMs, VLMs, RL, Embodied AI | [135] |
| Text/Images/Audio/Video | Actions | Strategy refinement and optimization | Self-supervised and RL | [33] |
| Image/Real-time data | Actions | Real-time prediction and adjustment of navigation | Agentic AI, DRL, computer vision | [107] |
| Text/Audio | Actions | Plan and execute complex tasks like booking hotel rooms | GPT-4, APIs, web automation | [141] |
| Text/Audio/Image | Actions | Understand and fulfill user needs by NPL interaction | CLIP, Multimodal Foundation Models | [132] |
| Text/Images/Audio/Graphs/Charts | Graphs/charts | Recommend products, provide feedback, and manage tasks | Agentic knowledge graphs, ML | [134] |
| Text/Image/Audio | Text/Image/Audio | Customer query and feedback handling | Transf. models, PT, CUDA | [42] |
| Text/Video/Audio | Text/Visual analytics | Real-time adaptation, intelligent decision-making | RL, NLU, contextual reasoning | [57] |
| Graph/Code/Text | Numeric data | Predicts and ranks workflow performance without execution | GNNs, MLPs, T5/BERT (MiniLM) | [81] |
| Numeric + Text | Word document | Compile FDD results and analyses to comprehensive report | AI Agent, Code Interpreter, LangSmith | [126] |
| Spatial coordinates | Actions | Agents plan collision-free moves to complete tasks | Decentralized control algorithms, PI, BT, PIBTTP, PIBTTP-TA | [69] |
| Numeric | Actions | Adjusting crystallization residence time and optimizes emission | Data denoising, SCADA integration | [43] |
| Alert | Actions/Alerts | Analyze alerts, mitigate risks, manage Tier 1/2 responses | Agentic AI with generative AI | [161] |
| Code files like .cs | Code files | Modifies code, generates git diffs, logs, summaries | Codex (OpenAI), git diff, sandbox | [51] |
| CSV file | ML model(.pt,.pkl) | Generate and debug energy modeling code | gpt-4o on LangGraph (ReAct), PythonREPL | [58] |
| PDFs | Dataset | Extract and organize clinical data | AANEM references, LLM Gemini 1.5 API | [99] |
Disclaimer/Publisher’s Note: The statements, opinions and data contained in all publications are solely those of the individual author(s) and contributor(s) and not of MDPI and/or the editor(s). MDPI and/or the editor(s) disclaim responsibility for any injury to people or property resulting from any ideas, methods, instructions or products referred to in the content. |
© 2025 by the authors. Licensee MDPI, Basel, Switzerland. This article is an open access article distributed under the terms and conditions of the Creative Commons Attribution (CC BY) license (https://creativecommons.org/licenses/by/4.0/).
Share and Cite
Bandi, A.; Kongari, B.; Naguru, R.; Pasnoor, S.; Vilipala, S.V. The Rise of Agentic AI: A Review of Definitions, Frameworks, Architectures, Applications, Evaluation Metrics, and Challenges. Future Internet 2025, 17, 404. https://doi.org/10.3390/fi17090404
Bandi A, Kongari B, Naguru R, Pasnoor S, Vilipala SV. The Rise of Agentic AI: A Review of Definitions, Frameworks, Architectures, Applications, Evaluation Metrics, and Challenges. Future Internet. 2025; 17(9):404. https://doi.org/10.3390/fi17090404
Chicago/Turabian StyleBandi, Ajay, Bhavani Kongari, Roshini Naguru, Sahitya Pasnoor, and Sri Vidya Vilipala. 2025. "The Rise of Agentic AI: A Review of Definitions, Frameworks, Architectures, Applications, Evaluation Metrics, and Challenges" Future Internet 17, no. 9: 404. https://doi.org/10.3390/fi17090404
APA StyleBandi, A., Kongari, B., Naguru, R., Pasnoor, S., & Vilipala, S. V. (2025). The Rise of Agentic AI: A Review of Definitions, Frameworks, Architectures, Applications, Evaluation Metrics, and Challenges. Future Internet, 17(9), 404. https://doi.org/10.3390/fi17090404

