Optimal 5G Network Sub-Slicing Orchestration in a Fully Virtualised Smart Company Using Machine Learning
Abstract
1. Introduction
2. Literature Review
- 5G Network Slicing
- B.
- Machine Learning for Network Optimisation
2.1. Current Challenges in 5G Network Slice Orchestration
2.1.1. Dynamic Resource Allocation Complexity
2.1.2. Need for Intelligent Optimisation
3. Proposed Optimal Orchestration Process
3.1. Framework Overview and Technical Contributions
3.1.1. Enhanced Sub-Slice (eSS) Architecture
3.1.2. Optimal Network Slice Service Orchestration (ONSSO)
- High-load scenarios with multiple competing slices;
- Dynamic traffic patterns mimicking real-world enterprise networks;
- Resource constraint situations to test scaling capabilities;
- Multi-tenant environments with varying QoS requirements.
3.1.3. Company Network as a Service (CNaaS)
3.2. Implementation Environment
- Processor: Tesla K80 GPU (12GB GDDR5 VRAM) or TPU;
- RAM: 16 GB;
- Python Version: 3.8.x;
- Libraries: LazyPredict, AutoRL, Scikit-learn, TensorFlow, Keras, and Matplotlib.
- 10,000 Ultra-Reliable Low-Latency Communications (URLLC) users;
- 50,000 Enhanced Mobile Broadband (eMBB) users;
- 500,000 Massive Machine-Type Communications (mMTC) devices.
3.3. Dataset Description
- Public datasets included 5G network traffic traces capturing metrics like latency, throughput, and reliability.
- Synthetic data Simulated in MATLAB and Simulink to model edge cases, such as high mobility and traffic surges.
- Data collection: real-time data acquisition from network slices.
- Feature engineering: extracted relevant metrics for model training.
- Model training: leveraged historical data to build predictive models.
- Dynamic allocation: automated resource allocation using model outputs.
- Performance monitoring: ensured compliance with service-level agreements (SLAs).
3.4. Algorithm Performance Analysis
3.4.1. Network Performance Evaluation
3.4.2. Message Bus Implementation and Performance
3.5. Automation of Algorithm Selection
3.5.1. Automated Algorithm Selection Using LazyPredict
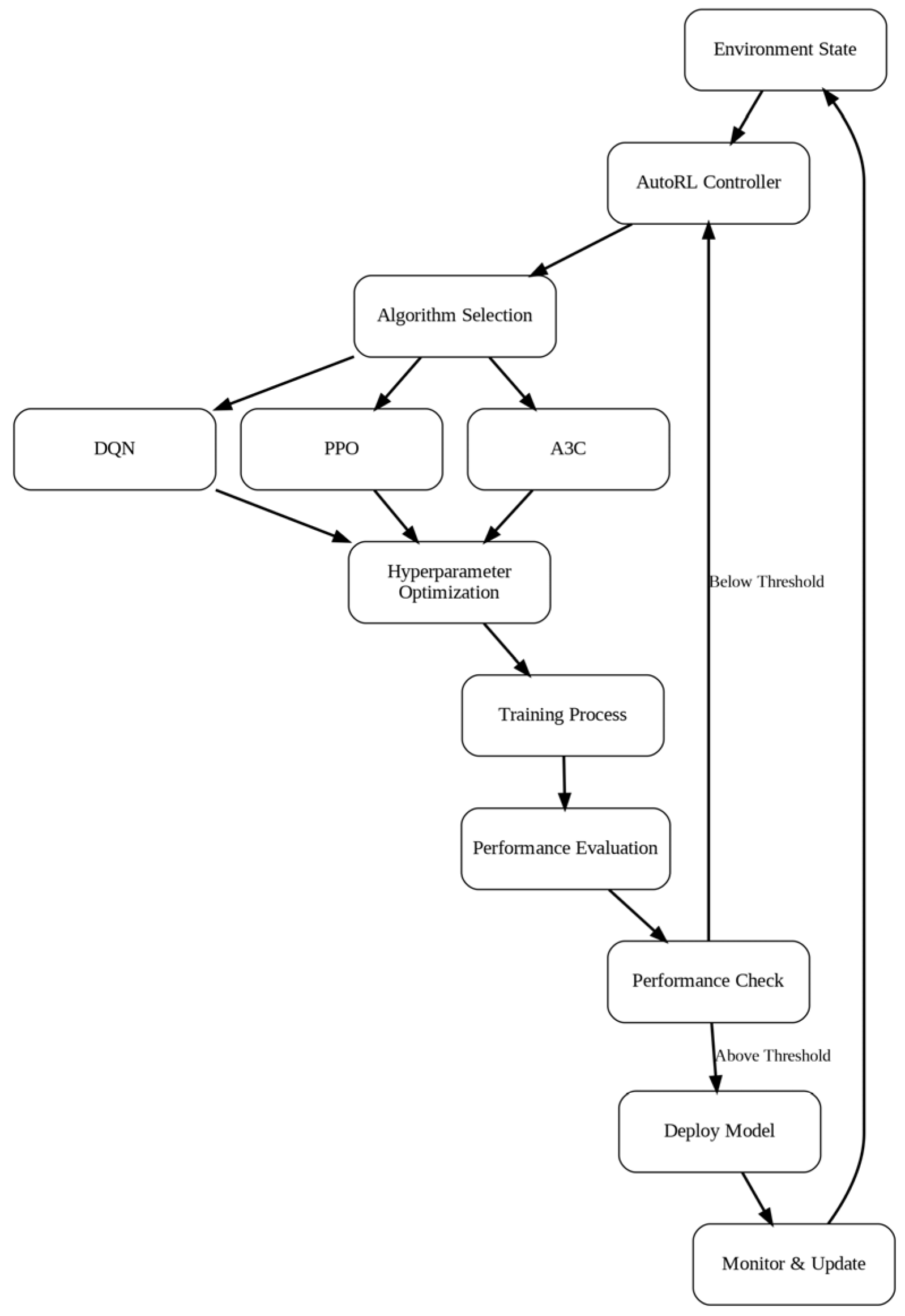
3.5.2. Reinforcement Learning Algo Selection Using AutoRL
3.5.3. Efficient Model-Hyperparameter Optimisation Using Ray Tune
3.6. Real-Time Resource Access and Collaboration
4. Results and Analysis
4.1. Overview of Simulation Results
- Key Performance Indicators
- Latency: the time taken to process user requests and allocate resources. This is measured in milliseconds (ms).
- Throughput: the amount of data successfully transmitted through the network. This is measured in megabits per second (Mbps).
- Resource utilisation: the efficiency of resource allocation relative to total available resources. This is expressed as a percentage.
- Results Summary
- The traditional model has a much higher latency of around 75 ms, with error bars indicating some variation;
- The ONSSO model shows significantly lower latency at approximately 18 ms;
- This indicates the ONSSO model is about 4 times faster in terms of response time.
- The traditional model has relatively low throughput at around 30–40 Mbps;
- The ONSSO model demonstrates dramatically higher throughput at about 375 Mbps;
- This suggests the ONSSO model can handle roughly 10 times more data per second.
4.2. Discussion of Results
- Row 0 (True Slice = 0) corresponds to the bespoke slice, where 796 out of 797 instances are correctly predicted, with one misclassification.
- Row 1 (True Slice = 1) corresponds to the URLLC slice, with all two instances correctly predicted.
- Row 2 (True Slice = 2) corresponds to another bespoke slice, where 71 out of 72 instances are correctly classified, with one misclassification.
- Best_Fit_Slice: the slice category assigned by the framework to meet the application’s requirements (e.g., slice 2 corresponds to bespoke).
- Alternative_Slice: the fallback slice category if the best fit slice cannot meet resource demands.
- Low Traffic Load: supports applications such as email, general browsing, and IoT sensors with minimal demands on bandwidth and latency. User Traffic Rate: up to 5 Mbps per user; Network Resource Utilisation: 0–30%; Latency: 10–20 ms.
- Moderate Traffic Load: manages services like video conferencing and streaming, with moderate demands on resources. User Traffic Rate: 5–50 Mbps per user; Network Resource Utilisation: 30–70%; Latency: 20–50 ms.
- High Traffic Load: targets high-demand applications like autonomous vehicle control or gaming, requiring significant resources and ultra-low latency. User Traffic Rate: over 50 Mbps per user; Network Resource Utilisation: >70%; Latency: 1–10 ms.
- Scalability: the model supports dynamic scaling to accommodate varying company sizes and demands.
- Interoperability: it is designed to integrate with standard 5G network functions and management systems.
- Deployment: implementation can be achieved through collaboration with network operators, utilising their infrastructure to offer tailored network services to enterprises.
4.3. Limitations and Future Work
4.3.1. Limitations
- Overhead in Model Training
- Limited Real-World Validation
- Security Concerns
4.3.2. Future Work
- Integration with 6G Networks
- Security Enhancements
- Real-World Deployment and Testing
5. Conclusions
Final Remarks
Author Contributions
Funding
Data Availability Statement
Conflicts of Interest
References
- Jiang, W.; Fricker, C.; Izal, M.; Rahman, M.; Woodward, M. Machine Learning for 5G Network Slicing and Orchestration: Opportunities, Challenges, and Solutions. IEEE Commun. Surv. Tutor. 2022, 24, 772–805. [Google Scholar]
- Shafi, M.; Molisch, A.F.; Smith, P.J.; Haustein, T.; Zhu, P.; De Silva, P.; Tufvesson, F. 5G: A Tutorial Overview of Standards, Trials, Challenges, Deployment, and Practice. IEEE J. Sel. Areas Commun. 2017, 35, 1201–1221. [Google Scholar] [CrossRef]
- Zhang, H.; Liu, N.; Chu, X.; Long, K.; Aghvami, A.H.; Leung, V.C. Network Slicing Based 5G and Future Mobile Networks: Mobility, Resource Management, and Challenges. IEEE Commun. Mag. 2019, 57, 138–145. [Google Scholar] [CrossRef]
- Foukas, X.; Patounas, G.; Elmokashfi, A.; Marina, M.K. Network Slicing in 5G: Survey and Challenges. IEEE Commun. Mag. 2017, 55, 94–100. [Google Scholar] [CrossRef]
- Ordonez-Luciano, J.; Ameigeiras, P.; Lopez, D.; Ramos-Munoz, J.J.; Lorca, J.; Folgueira, J. Network Slicing for 5G with SDN/NFV: Concepts, Architectures, and Challenges. IEEE Commun. Mag. 2017, 55, 80–87. [Google Scholar] [CrossRef]
- Zhao, Y.; Hu, Y.; Yu, J.; Xiao, W.; Li, J.; Salyga, J. Reinforcement Learning-Based Resource Allocation for Slice Admission Control and Resource Optimisation in 5G Networks. IEEE Trans. Netw. Sci. Eng. 2021, 8, 3133–3145. [Google Scholar]
- Zhao, Y.; Chen, Y.; Farha, F.; Li, J.; Salyga, J.; Tung, Y. Hybrid Machine Learning for Network Optimisation: Opportunities and Challenges. arXiv 2022, arXiv:2205.05290. [Google Scholar]
- Nassar, A.; Yilmaz, Y. Deep Reinforcement Learning for Adaptive Network Slicing in 5G for Intelligent Vehicular Systems and Smart Cities. IEEE Internet Things J. 2022, 9, 222–235. [Google Scholar] [CrossRef]
- Ding, G.; Yuan, J.; Bao, J.; Yu, G. LSTM-Based Active User Number Estimation and Prediction for Cellular Systems. IEEE Wirel. Commun. Lett. 2020, 9, 1258–1262. [Google Scholar] [CrossRef]
- Ma, X.; Tao, X.; Qiao, F.; Zhang, Z.; Yang, J.; Liu, P. Deep Learning for Mobile Internet Traffic Prediction: A Survey. ACM Comput. Surv. 2021, 54, 1–38. [Google Scholar]
- Mijumbi, R.; Serrat, J.; Gorricho, J.; Bouten, N.; De Turck, F.; Boutaba, R. Network Function Virtualisation: State-of-the-Art and Research Challenges. IEEE Commun. Surv. Tutor. 2016, 18, 236–262. [Google Scholar] [CrossRef]
- Khatibi, S.; Correia, L.M. Modeling of Virtual Radio Resource Slicing. IEEE Access 2019, 7, 97245–97266. [Google Scholar]
- Kamal, M.A.; Raza, H.W.; Alam, M.M.; Su’ud, M.M.; Sajak, A.B.A. Resource allocation schemes for 5G network: A systematic review. Sensors 2021, 21, 6588. [Google Scholar] [CrossRef]
- Sharma, N.; Kumar, K. A Novel Latency-Aware Resource Allocation and Offloading Strategy with Improved Prioritization and DDQN for Edge-Enabled UDNs. IEEE Trans. Netw. Serv. Manag. 2024, 21, 6260–6272. [Google Scholar] [CrossRef]
- Van Damme, S.; Sameri, J.; Schwarzmann, S.; Wei, Q.; Trivisonno, R.; De Turck, F.; Vega, M.T. Impact of latency on QoE, performance, and collaboration in interactive multi-user virtual reality. Appl. Sci. 2024, 14, 2290. [Google Scholar] [CrossRef]
- Xu, Y.; Yang, K.; Wang, J.; Zhou, L.; Pan, M. Deep Reinforcement Learning for Network Slicing with Resource Allocation in 5G Communication Networks. IEEE Trans. Veh. Technol. 2020, 69, 11295–11305. [Google Scholar]
- 3GPP. Service Requirements for the 5G System (3GPP TS 22.261 V16.3.0). Available online: https://www.3gpp.org/ftp/Specs/archive/22_series/22.261/ (accessed on 8 August 2024).














| Metric | Traditional Model | Proposed Model |
|---|---|---|
| Latency (ms) | 60–90 | 10–25 |
| Throughput (Mbps) | 20–50 | 250–500 |
| Metric | Real-Life Data | Synthetic Data | Augmented Data (Real + Synthetic) |
|---|---|---|---|
| Training Time (h) | 6 | 5.5 | 7 |
| MAE | 1.25 | 1.3 | 1.2 |
| RMSE | 1.75 | 1.8 | 1.7 |
| R-Squared | 0.85 | 0.83 | 0.87 |
| CPU Utilisation | 70 | 65 | 75 |
| Memory Usage (GB) | 12 | 11 | 14 |
Disclaimer/Publisher’s Note: The statements, opinions and data contained in all publications are solely those of the individual author(s) and contributor(s) and not of MDPI and/or the editor(s). MDPI and/or the editor(s) disclaim responsibility for any injury to people or property resulting from any ideas, methods, instructions or products referred to in the content. |
© 2025 by the authors. Licensee MDPI, Basel, Switzerland. This article is an open access article distributed under the terms and conditions of the Creative Commons Attribution (CC BY) license (https://creativecommons.org/licenses/by/4.0/).
Share and Cite
Efunogbon, A.; Liu, E.; Qiu, R.; Efunogbon, T. Optimal 5G Network Sub-Slicing Orchestration in a Fully Virtualised Smart Company Using Machine Learning. Future Internet 2025, 17, 69. https://doi.org/10.3390/fi17020069
Efunogbon A, Liu E, Qiu R, Efunogbon T. Optimal 5G Network Sub-Slicing Orchestration in a Fully Virtualised Smart Company Using Machine Learning. Future Internet. 2025; 17(2):69. https://doi.org/10.3390/fi17020069
Chicago/Turabian StyleEfunogbon, Abimbola, Enjie Liu, Renxie Qiu, and Taiwo Efunogbon. 2025. "Optimal 5G Network Sub-Slicing Orchestration in a Fully Virtualised Smart Company Using Machine Learning" Future Internet 17, no. 2: 69. https://doi.org/10.3390/fi17020069
APA StyleEfunogbon, A., Liu, E., Qiu, R., & Efunogbon, T. (2025). Optimal 5G Network Sub-Slicing Orchestration in a Fully Virtualised Smart Company Using Machine Learning. Future Internet, 17(2), 69. https://doi.org/10.3390/fi17020069

