Understanding Consumer Acceptance for Blockchain-Based Digital Payment Systems in Bhutan
Abstract
1. Introduction
2. Literature Review
2.1. Blockchain Technology
2.2. Blockchain-Based Digital Payment System
2.3. Prior Studies on Blockchain-Based Digital Payment Systems
2.4. The Context of Bhutan
3. Theoretical Framework and Hypothesis Development
3.1. Theoretical Framework
3.2. Performance Expectancy
3.3. Effort Expectancy
3.4. Social Influence
3.5. Facilitating Conditions
4. Research Methodology
4.1. Measurement of Determinants
4.2. Sample and Data Collection
4.3. Data Analysis
5. Results
5.1. Descriptive Statistics
5.2. Convergent Validity
5.3. HTMT Ratio
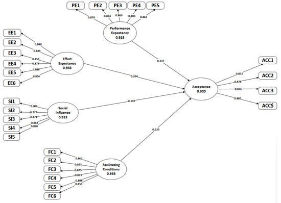
5.4. Structural Model Analysis
5.5. Path Coefficients
5.6. Significance Levels
5.7. R-Square
6. Discussion
6.1. Interpretation of Results
6.2. Theoretical Contributions
6.3. Theoretical Implications
6.4. Practical Implications
7. Limitations and Future Research
8. Conclusions
Author Contributions
Funding
Institutional Review Board Statement
Informed Consent Statement
Data Availability Statement
Conflicts of Interest
Abbreviations
| PE | Performance Expectancy |
| EE | Effort Expectancy |
| SI | Social Influence |
| FCs | Facilitating Conditions |
| ACC | Acceptance |
| HTMT | Heterotrait–Monotrait |
| UTAUT | Unified Theory of Acceptance and Use of Technology |
| GNH | Gross National Happiness |
| RMA | Royal Monetary Authority |
| PLS-SEM | Partial Least Squares Structural Equation Modeling |
| SPSS | Statistical Package for Social Sciences |
Appendix A
| Constructs | Measurement Items | Source |
|---|---|---|
| Performance Expectancy | I am satisfied with the transaction processing speed of current existing digital payment systems. I expect blockchain-based digital payment systems to offer faster transaction processing. I anticipate lower transaction fees in blockchain-based digital payment systems. I expect blockchain-based digital payment systems to be more user-friendly than existing ones. The Performance Expectancy aspect is most influential in my decision for the acceptance and adoption of blockchain technology in digital payment systems. | [48,53,78] |
| Effort Expectancy | I find the existing digital payment systems easy to use. I expect it will be easy to use blockchain-based digital payment systems. Regarding the learning curve, I anticipate faster understanding and using blockchain-based digital payment systems. I think blockchain-based digital payment systems will be more accessible to all user demographics. I expect blockchain-based digital payment systems to be more convenient. The Effort Expectancy aspect is most influential in my decision for the acceptance and adoption of blockchain technology in digital payment systems. | [48,53,78] |
| Social Influence | My decision to use current digital payment systems has been influenced by recommendations from friends or family. Societal norms or perceptions influence my acceptance of the current digital payment systems. My decision to consider or adopt blockchain-based digital payment systems will be the most important recommendation from friends or family. I feel cultural norms and traditions in Bhutan can influence attitudes towards adopting blockchain technology. The social influence aspect is most influential in my decision for the acceptance and adoption of blockchain technology in digital payment systems. | [48,53,78] |
| Facilitating Conditions | I feel adequate technical support is available for users of existing digital payment systems. I believe the security measures in blockchain technology would facilitate better support and ease of use for users. I think existing infrastructure in Bhutan is ready for implementing blockchain-based digital payment systems. I think the security features of blockchain technology would enhance the support systems available for its adoption in BhutanI believe the regulatory environment in Bhutan supports fostering the adoption of blockchain-based digital payment systems. The Facilitating conditions aspect is most influential in my decision for the acceptance and adoption of blockchain technology in digital payment systems. | [48,53,78] |
| Acceptance | I believe that the Bhutanese government’s support of blockchain technology will encourage its adoption in digital payments. I find blockchain technology acceptable for future financial transactions. I believe blockchain will be widely accepted for digital payments in Bhutan. I feel blockchain technology will improve the efficiency of digital payments in Bhutan. | [53,78] |
References
- Daraojimba, C.; Abioye, K.M.; Bakare, A.D.; Mhlongo, N.Z.; Onunka, O.; Daraojimba, D.O. Technology and innovation to growth of entrepreneurship and financial boost: A decade in review (2013–2023). Int. J. Manag. Entrep. Res. 2023, 5, 769–792. [Google Scholar]
- Pineda, M.; Jabba, D.; Nieto-Bernal, W. Blockchain Architectures for the Digital Economy: Trends and Opportunities. Sustainability 2024, 16, 442. [Google Scholar] [CrossRef]
- Zhang, K.; Jacobsen, H.A. Towards Dependable, Scalable, and Pervasive Distributed Ledgers with Blockchains. In Proceedings of the ICDCS, Vienna, Austria, 2–6 July 2018; pp. 1337–1346. [Google Scholar]
- Antal, C.; Cioara, T.; Anghel, I.; Antal, M.; Salomie, I. Distributed ledger technology review and decentralized applications development guidelines. Future Internet 2021, 13, 62. [Google Scholar] [CrossRef]
- Asante, M.; Epiphaniou, G.; Maple, C.; Al-Khateeb, H.; Bottarelli, M.; Ghafoor, K.Z. Distributed ledger technologies in supply chain security management: A comprehensive survey. IEEE Trans. Eng. Manag. 2021, 70, 713–739. [Google Scholar]
- Iftekhar, A.; Cui, X.; Hassan, M.; Afzal, W. Application of blockchain and Internet of Things to ensure tamper-proof data availability for food safety. J. Food Qual. 2020, 2020, 5385207. [Google Scholar]
- Laroiya, C.; Saxena, D.; Komalavalli, C. Applications of blockchain technology. In Handbook of Research on Blockchain Technology; Elsevier: Amsterdam, The Netherlands, 2020; pp. 213–243. [Google Scholar]
- Knezevic, D. Impact of blockchain technology platform in changing the financial sector and other industries. Montenegrin J. Econ. 2018, 14, 109–120. [Google Scholar]
- Sazu, M.H.; Jahan, S.A. Impact of blockchain-enabled analytics as a tool to revolutionize the banking industry. Data Sci. Financ. Econ. 2022, 2, 275–293. [Google Scholar]
- Javaid, M.; Haleem, A.; Singh, R.P.; Suman, R.; Khan, S. A review of Blockchain Technology applications for financial services. Benchcouncil Trans. Benchmarks Stand. Eval. 2022, 2, 100073. [Google Scholar]
- Putrevu, J.; Mertzanis, C. The adoption of digital payments in emerging economies: Challenges and policy responses. Digit. Policy Regul. Gov. 2024, 26, 476–500. [Google Scholar]
- Ducas, E.; Wilner, A. The security and financial implications of blockchain technologies: Regulating emerging technologies in Canada. Int. J. 2017, 72, 538–562. [Google Scholar]
- Davradakis, E.; Santos, R. Blockchain, FinTechs and Their Relevance for International Financial Institutions; Report 928614184X, EIB Working Papers; European Investment Bank: Luxembourg, 2019. [Google Scholar]
- Habib, G.; Sharma, S.; Ibrahim, S.; Ahmad, I.; Qureshi, S.; Ishfaq, M. Blockchain technology: Benefits, challenges, applications, and integration of blockchain technology with cloud computing. Future Internet 2022, 14, 341. [Google Scholar] [CrossRef]
- Mohammed, M.A.; De-Pablos-Heredero, C.; Montes Botella, J.L. Exploring the Factors Affecting Countries’ Adoption of Blockchain-Enabled Central Bank Digital Currencies. Future Internet 2023, 15, 321. [Google Scholar] [CrossRef]
- Wu, H.; Yao, Q.; Liu, Z.; Huang, B.; Zhuang, Y.; Tang, H.; Liu, E. Blockchain for finance: A survey. IET Blockchain 2024, 4, 101–123. [Google Scholar] [CrossRef]
- Nadir, R.M. Comparative study of permissioned blockchain solutions for enterprises. In Proceedings of the 2019 International Conference on Innovative Computing (ICIC), Lahore, Pakistan, 1–2 November 2019; pp. 1–6. [Google Scholar]
- Zhang, Y. Developing cross-border blockchain financial transactions under the belt and road initiative. Chin. J. Comp. Law 2020, 8, 143–176. [Google Scholar]
- Aziz, A.; Naima, U. Rethinking digital financial inclusion: Evidence from Bangladesh. Technol. Soc. 2021, 64, 101509. [Google Scholar]
- Nnaomah, U.I.; Aderemi, S.; Olutimehin, D.O.; Orieno, O.H.; Ogundipe, D.O. Digital banking and financial inclusion: A review of practices in the USA and Nigeria. Financ. Account. Res. J. 2024, 6, 463–490. [Google Scholar]
- Benni, N. Digital Finance and Inclusion in the Time of COVID-19: Lessons, Experiences and Proposals; Food & Agriculture Org.: Roma, Italy, 2021. [Google Scholar]
- Refat, M.M.H. Adoption of Digital Payment Systems in Microcredit Operations: Challenges & Opportunities in the Context of Bangladesh. Jamk Univ. Appl. Sci. 2023. [Google Scholar]
- Arcot, P.P.; Sayed, G.; Parekh, B.; Balasubramanian, J.; Sudheer, V. The Interplay of Ethics, Culture, and Society in the Age of Finance Digital Transformation. J. Southwest Jiaotong Univ. 2024, 59, 139–163. [Google Scholar]
- Okuda, A. Digital Transformation for a Sustainable Bhutan. Druk J. 2020, 6, 17–27. [Google Scholar]
- Choejey, P.; Fung, C.C.; Wong, K.W.; Murray, D.; Sonam, D. Cybersecurity challenges for Bhutan. In Proceedings of the 2015 12th International Conference on Electrical Engineering/Electronics, Computer, Telecommunications and Information Technology (ECTI-CON), Hua Hin, Thailand, 24–27 June 2015; pp. 1–5. [Google Scholar]
- Dam, H.; Phan, D.; Vu, D.; Nguyen, L. The determinants of customer’s intention to use international payment services by applying blockchain. Uncertain Supply Chain. Manag. 2020, 8, 439–456. [Google Scholar] [CrossRef]
- Raddatz, N.; Coyne, J.; Menard, P.; Crossler, R.E. Becoming a blockchain user: Understanding consumers’ benefits realisation to use blockchain-based applications. Eur. J. Inf. Syst. 2023, 32, 287–314. [Google Scholar]
- Cunha, P.R.d.; Soja, P.; Themistocleous, M. Blockchain for development: A guiding framework. Inf. Technol. Dev. 2021, 27, 417–438. [Google Scholar]
- Mora, H.; Mendoza-Tello, J.C.; Varela-Guzmán, E.G.; Szymanski, J. Blockchain technologies to address smart city and society challenges. Comput. Hum. Behav. 2021, 122, 106854. [Google Scholar]
- Gillpatrick, T.; Boğa, S.; Aldanmaz, O. How can blockchain contribute to developing country economies? A literature review on application areas. Economics 2022, 10, 105–128. [Google Scholar] [CrossRef]
- Schuetz, S.; Venkatesh, V. Blockchain, adoption, and financial inclusion in India: Research opportunities. Int. J. Inf. Manag. 2020, 52, 101936. [Google Scholar] [CrossRef]
- Toufaily, E.; Zalan, T.; Dhaou, S.B. A framework of blockchain technology adoption: An investigation of challenges and expected value. Inf. Manag. 2021, 58, 103444. [Google Scholar]
- Mendoza-Tello, J.C.; Mora, H.; Pujol-López, F.A.; Lytras, M.D. Disruptive innovation of cryptocurrencies in consumer acceptance and trust. Inf. Syst. -Bus. Manag. 2019, 17, 195–222. [Google Scholar]
- Taherdoost, H. A critical review of blockchain acceptance models—Blockchain technology adoption frameworks and applications. Computers 2022, 11, 24. [Google Scholar] [CrossRef]
- Norbu, T.; Park, J.Y.; Wong, K.W.; Cui, H. Factors affecting trust and acceptance for blockchain adoption in digital payment systems: A systematic review. Future Internet 2024, 16, 106. [Google Scholar] [CrossRef]
- Holotiuk, F.; Moormann, J. Organizational Adoption of Digital Innovation: The Case of Blockchain Technology. In Proceedings of the ECIS, Portsmouth, UK, 23–28 June 2018; p. 202. [Google Scholar]
- Frizzo-Barker, J.; Chow-White, P.A.; Adams, P.R.; Mentanko, J.; Ha, D.; Green, S. Blockchain as a disruptive technology for business: A systematic review. Int. J. Inf. Manag. 2020, 51, 102029. [Google Scholar] [CrossRef]
- Tang, Y.; Xiong, J.; Becerril-Arreola, R.; Iyer, L. Ethics of blockchain: A framework of technology, applications, impacts, and research directions. Inf. Technol. People 2020, 33, 602–632. [Google Scholar]
- Herbig, P.A.; Day, R.L. Customer Acceptance: The Key to Successful Introductions ofInnovations. Mark. Intell. Plan. 1992, 10, 4–15. [Google Scholar]
- Verbeke, W. Consumer acceptance of functional foods: Socio-demographic, cognitive and attitudinal determinants. Food Qual. Prefer. 2005, 16, 45–57. [Google Scholar]
- Hashemi Joo, M.; Nishikawa, Y.; Dandapani, K. Cryptocurrency, a successful application of blockchain technology. Manag. Financ. 2020, 46, 715–733. [Google Scholar]
- Davis, F.D.; Bagozzi, R.; Warshaw, P. Technology acceptance model. J. Manag. Sci. 1989, 35, 982–1003. [Google Scholar]
- Jokar, N.K.; Noorhosseini, S.A.; Allahyari, M.S.; Damalas, C.A. Consumers’ acceptance of medicinal herbs: An application of the technology acceptance model (TAM). J. Ethnopharmacol. 2017, 207, 203–210. [Google Scholar]
- Pavlou, P.A. Consumer acceptance of electronic commerce: Integrating trust and risk with the technology acceptance model. Int. J. Electron. Commer. 2003, 7, 101–134. [Google Scholar]
- McCloskey, D.W. The importance of ease of use, usefulness, and trust to online consumers: An examination of the technology acceptance model with older customers. J. Organ. End User Comput. (JOEUC) 2006, 18, 47–65. [Google Scholar]
- Kouhizadeh, M.; Saberi, S.; Sarkis, J. Blockchain technology and the sustainable supply chain: Theoretically exploring adoption barriers. Int. J. Prod. Econ. 2021, 231, 107831. [Google Scholar]
- Koenig-Lewis, N.; Marquet, M.; Palmer, A.; Zhao, A.L. Enjoyment and social influence: Predicting mobile payment adoption. Serv. Ind. J. 2015, 35, 537–554. [Google Scholar]
- Albayati, H.; Kim, S.K.; Rho, J.J. Accepting financial transactions using blockchain technology and cryptocurrency: A customer perspective approach. Technol. Soc. 2020, 62, 101320. [Google Scholar] [CrossRef]
- Bui, H.T. Exploring and explaining older consumers’ behaviour in the boom of social media. Int. J. Consum. Stud. 2022, 46, 601–620. [Google Scholar] [CrossRef]
- Viriyasitavat, W.; Anuphaptrirong, T.; Hoonsopon, D. When blockchain meets Internet of Things: Characteristics, challenges, and business opportunities. J. Ind. Inf. Integr. 2019, 15, 21–28. [Google Scholar] [CrossRef]
- Yadav, V.S.; Singh, A.R.; Raut, R.D.; Govindarajan, U.H. Blockchain technology adoption barriers in the Indian agricultural supply chain: An integrated approach. Resour. Conserv. Recycl. 2020, 161, 104877. [Google Scholar] [CrossRef]
- Balasubramanian, S.; Shukla, V.; Sethi, J.S.; Islam, N.; Saloum, R. A readiness assessment framework for Blockchain adoption: A healthcare case study. Technol. Forecast. Soc. Change 2021, 165, 120536. [Google Scholar] [CrossRef]
- Venkatesh, V.; Morris, M.G.; Davis, G.B.; Davis, F.D. User acceptance of information technology: Toward a unified view. MIS Q. 2003, 27, 425–478. [Google Scholar] [CrossRef]
- Crosby, M.; Pattanayak, P.; Verma, S.; Kalyanaraman, V. Blockchain technology: Beyond bitcoin. Appl. Innov. 2016, 2, 71. [Google Scholar]
- Pilkington, M. Blockchain technology: Principles and applications. In Research Handbook on Digital Transformations; Edward Elgar Publishing: Cheltenham, UK, 2016; pp. 225–253. [Google Scholar]
- Miraz, M.H.; Ali, M. Applications of blockchain technology beyond cryptocurrency. arXiv 2018, arXiv:1801.03528. [Google Scholar] [CrossRef]
- Namasudra, S.; Deka, G.C.; Johri, P.; Hosseinpour, M.; Gandomi, A.H. The revolution of blockchain: State-of-the-art and research challenges. Arch. Comput. Methods Eng. 2021, 28, 1497–1515. [Google Scholar] [CrossRef]
- Till, B.M.; Peters, A.W.; Afshar, S.; Meara, J.G. From blockchain technology to global health equity: Can cryptocurrencies finance universal health coverage? BMJ Glob. Health 2017, 2, e000570. [Google Scholar] [CrossRef]
- Cole, R.; Stevenson, M.; Aitken, J. Blockchain technology: Implications for operations and supply chain management. Supply Chain. Manag. Int. J. 2019, 24, 469–483. [Google Scholar] [CrossRef]
- Esfahbodi, A.; Pang, G.; Peng, L. Determinants of consumers’ adoption intention for blockchain technology in E-commerce. J. Digit. Econ. 2022, 1, 89–101. [Google Scholar] [CrossRef]
- Kimani, D.; Adams, K.; Attah-Boakye, R.; Ullah, S.; Frecknall-Hughes, J.; Kim, J. Blockchain, business and the fourth industrial revolution: Whence, whither, wherefore and how? Technol. Forecast. Soc. Change 2020, 161, 120254. [Google Scholar] [CrossRef]
- Kumari, A.; Devi, N.C. The impact of fintech and blockchain technologies on banking and financial services. Technol. Innov. Manag. Rev. 2022, 12, 22010204. [Google Scholar] [CrossRef]
- Renduchintala, T.; Alfauri, H.; Yang, Z.; Pietro, R.D.; Jain, R. A survey of blockchain applications in the fintech sector. J. Open Innov. Technol. Mark. Complex. 2022, 8, 185. [Google Scholar] [CrossRef]
- Dimitropoulos, G. The law of blockchain. Wash. L. Rev. 2020, 95, 1117. [Google Scholar] [CrossRef]
- Anwar, F.; Khan, B.U.I.; Kiah, M.; Abdullah, N.A.; Goh, K.W. A Comprehensive Insight into Blockchain Technology: Past Development, Present Impact and Future Considerations. Int. J. Adv. Comput. Sci. Appl. 2022, 13, 878–907. [Google Scholar] [CrossRef]
- Di Prisco, D.; Strangio, D. Technology and financial inclusion: A case study to evaluate potential and limitations of Blockchain in emerging countries. Technol. Anal. Strateg. Manag. 2021, 37, 448–461. [Google Scholar] [CrossRef]
- De Filippi, P. The interplay between decentralization and privacy: The case of blockchain technologies. J. Peer Prod. 2016, 7. [Google Scholar]
- Chen, Y.; Bellavitis, C. Blockchain disruption and decentralized finance: The rise of decentralized business models. J. Bus. Ventur. Insights 2020, 13, e00151. [Google Scholar] [CrossRef]
- Kshetri, N. Blockchain technology for improving transparency and citizen’s trust. In Proceedings of the Advances in Information and Communication: Proceedings of the 2021 Future of Information and Communication Conference (FICC), Vancouver, BC, Canada, 29–30 April 2021; Springer: Berlin/Heidelberg, Germany, 2021; Volume 1, pp. 716–735. [Google Scholar]
- Ning, X.; Ramirez, R.; Khuntia, J. Blockchain-enabled government efficiency and impartiality: Using blockchain for targeted poverty alleviation in a city in China. Inf. Technol. Dev. 2021, 27, 599–616. [Google Scholar]
- Rühmann, F.; Konda, S.A.; Horrocks, P.; Taka, N. Can blockchain technology reduce the cost of remittances? OECD Dev. -Oper.
- Rella, L. Blockchain technologies and remittances: From financial inclusion to correspondent banking. Front. Blockchain 2019, 2, 14. [Google Scholar]
- Christodoulou, I.; Rizomyliotis, I.; Konstantoulaki, K.; Nazarian, A.; Binh, D. Transforming the remittance industry: Harnessing the power of blockchain technology. J. Enterp. Inf. Manag. 2024, 37, 1551–1577. [Google Scholar]
- Muneeza, A.; Arshad, N.A.; Arifin, A.T. The application of blockchain technology in crowdfunding: Towards financial inclusion via technology. Int. J. Manag. Appl. Res. 2018, 5, 82–98. [Google Scholar]
- Jeyasheela Rakkini, M.; Geetha, K. Blockchain-enabled microfinance model with decentralized autonomous organizations. In Proceedings of the Computer Networks and Inventive Communication Technologies: Proceedings of Third ICCNCT 2020, Coimbatore, India, 23–24 July 2020; Springer: Berlin/Heidelberg, Germany, 2021; pp. 417–430. [Google Scholar]
- Mavilia, R.; Pisani, R. Blockchain and catching-up in developing countries: The case of financial inclusion in Africa. Afr. J. Sci. Technol. Innov. Dev. 2020, 12, 151–163. [Google Scholar]
- Mhlanga, D. Block chain technology for digital financial inclusion in the industry 4.0, towards sustainable development? Front. Blockchain 2023, 6, 1035405. [Google Scholar]
- Bakri, M.H.; Aziz, N.A.A.; Razak, M.I.M.; Hamid, M.H.A.; Nor, M.Z.M.; Mirza, A.A.I. Acceptance of Ddkoin blockchain using Utaut model: A customer perspective approach. Calitatea 2023, 24, 103–121. [Google Scholar]
- Miraz, M.H.; Hasan, M.T.; Rekabder, M.S.; Akhter, R. Trust, transaction transparency, volatility, facilitating condition, performance expectancy towards cryptocurrency adoption through intention to use. J. Manag. Inf. Decis. Sci. 2022, 25, 1–20. [Google Scholar]
- Khazaei, H. Integrating cognitive antecedents to UTAUT model to explain adoption of blockchain technology among Malaysian SMEs. JOIV Int. J. Informatics Vis. 2020, 4, 85–90. [Google Scholar]
- Salem, S. A proposed adoption model for blockchain technology using the unified theory of acceptance and use of technology (UTAUT). Open Int. J. Inform. 2019, 7, 75–84. [Google Scholar]
- Bhatnagr, P.; Rajesh, A.; Misra, R. The impact of Fintech innovations on digital currency adoption: A blockchain-based study in India. Int. J. Account. Inf. Manag. 2024. [Google Scholar] [CrossRef]
- Kabir, M.R.; Khan, M.M.H.; Ibrahim, M. Factors influencing blockchain-based mobile banking adoption: Evidence from a developing country. J. Technol. Manag. Bus. 2022, 9, 1–21. [Google Scholar] [CrossRef]
- Kumari, A.; Devi, N.C. Determinants of user’s behavioural intention to use blockchain technology in the digital banking services. Int. J. Electron. Financ. 2022, 11, 159–174. [Google Scholar] [CrossRef]
- FinTech Bhutan. FinTech Bhutan Official Website. Available online: https://fintechbhutan.bt/ (accessed on 12 February 2025).
- Royal Monetary Authority of Bhutan. Regional Payment Systems. Available online: https://www.rma.org.bt/rpSystem/ (accessed on 12 February 2025).
- ORO Bank. ORO Bank—Asia’s First Full Reserve Digital Bank. Available online: https://www.oro.com/ (accessed on 12 February 2025).
- Paesano, F.; Siron, D. Working Paper 38: Cryptocurrencies in Asia and beyond: Law, regulation and enforcement. In Basel Institute on Governance Working Papers; Basel Institute on Governance: Basel, Switzerland, 2022; pp. 1–69. [Google Scholar]
- Alazab, M.; Alhyari, S.; Awajan, A.; Abdallah, A.B. Blockchain technology in supply chain management: An empirical study of the factors affecting user adoption/acceptance. Clust. Comput. 2021, 24, 83–101. [Google Scholar] [CrossRef]
- Taufiq, R.; Hidayanto, A.N.; Prabowo, H. The affecting factors of blockchain technology adoption of payments systems in Indonesia banking industry. In Proceedings of the 2018 International Conference on Information Management and Technology (ICIMTech), Jakarta, Indonesia, 3–5 September 2018; pp. 506–510. [Google Scholar]
- Shrestha, A.K.; Vassileva, J.; Joshi, S.; Just, J. Augmenting the technology acceptance model with trust model for the initial adoption of a blockchain-based system. PeerJ Comput. Sci. 2021, 7, e502. [Google Scholar] [CrossRef]
- Yang, K. Determinants of US consumer mobile shopping services adoption: Implications for designing mobile shopping services. J. Consum. Mark. 2010, 27, 262–270. [Google Scholar] [CrossRef]
- Zhou, T.; Lu, Y.; Wang, B. Integrating TTF and UTAUT to explain mobile banking user adoption. Comput. Hum. Behav. 2010, 26, 760–767. [Google Scholar] [CrossRef]
- de Sena Abrahão, R.; Moriguchi, S.N.; Andrade, D.F. Intention of adoption of mobile payment: An analysis in the light of the Unified Theory of Acceptance and Use of Technology (UTAUT). RAI Rev. Adm. Inov. 2016, 13, 221–230. [Google Scholar] [CrossRef]
- Sivathanu, B. Adoption of digital payment systems in the era of demonetization in India: An empirical study. J. Sci. Technol. Policy Manag. 2019, 10, 143–171. [Google Scholar] [CrossRef]
- Gupta, K.; Arora, N. Investigating consumer intention to accept mobile payment systems through unified theory of acceptance model: An Indian perspective. South Asian J. Bus. Stud. 2020, 9, 88–114. [Google Scholar] [CrossRef]
- Dwivedi, Y.K.; Balakrishnan, J.; Das, R.; Dutot, V. Resistance to innovation: A dynamic capability model based enquiry into retailers’ resistance to blockchain adaptation. J. Bus. Res. 2023, 157, 113632. [Google Scholar]
- Al-Jaroodi, J.; Mohamed, N. Blockchain in industries: A survey. IEEE Access 2019, 7, 36500–36515. [Google Scholar]
- Sprenger, D.A.; Schwaninger, A. Technology acceptance of four digital learning technologies (classroom response system, classroom chat, e-lectures, and mobile virtual reality) after three months’ usage. Int. J. Educ. Technol. High. Educ. 2021, 18, 8. [Google Scholar]
- Yang Meier, D.; Barthelmess, P.; Sun, W.; Liberatore, F. Wearable technology acceptance in health care based on national culture differences: Cross-country analysis between Chinese and Swiss consumers. J. Med. Internet Res. 2020, 22, e18801. [Google Scholar]
- Baron, S.; Patterson, A.; Harris, K. Beyond technology acceptance: Understanding consumer practice. Int. J. Serv. Ind. Manag. 2006, 17, 111–135. [Google Scholar]
- Holden, H.; Rada, R. Understanding the influence of perceived usability and technology self-efficacy on teachers’ technology acceptance. J. Res. Technol. Educ. 2011, 43, 343–367. [Google Scholar]
- Brandon-Jones, A.; Kauppi, K. Examining the antecedents of the technology acceptance model within e-procurement. Int. J. Oper. Prod. Manag. 2018, 38, 22–42. [Google Scholar] [CrossRef]
- Straub, E.T. Understanding technology adoption: Theory and future directions for informal learning. Rev. Educ. Res. 2009, 79, 625–649. [Google Scholar]
- Bag, S.; Rahman, M.S.; Gupta, S.; Wood, L.C. Understanding and predicting the determinants of blockchain technology adoption and SMEs’ performance. Int. J. Logist. Manag. 2023, 34, 1781–1807. [Google Scholar] [CrossRef]
- Chan, F.K.; Thong, J.Y.; Venkatesh, V.; Brown, S.A.; Hu, P.J.; Tam, K.Y. Modeling citizen satisfaction with mandatory adoption of an e-government technology. J. Assoc. Inf. Syst. 2010, 11, 519–549. [Google Scholar]
- Zhang, W.; Chintagunta, P.K.; Kalwani, M.U. Social media, influencers, and adoption of an eco-friendly product: Field experiment evidence from rural China. J. Mark. 2021, 85, 10–27. [Google Scholar] [CrossRef]
- Woodside, J.M.; Augustine, F.K., Jr.; Giberson, W. Blockchain technology adoption status and strategies. J. Int. Technol. Inf. Manag. 2017, 26, 65–93. [Google Scholar] [CrossRef]
- Marsal-Llacuna, M.L. The people’s smart city dashboard (PSCD): Delivering on community-led governance with blockchain. Technol. Forecast. Soc. Change 2020, 158, 120150. [Google Scholar] [CrossRef]
- Shin, D.; Ibahrine, M. The socio-technical assemblages of blockchain system: How blockchains are framed and how the framing reflects societal contexts. Digit. Policy Regul. Gov. 2020, 22, 245–263. [Google Scholar]
- Brown, S.A.; Dennis, A.R.; Venkatesh, V. Predicting collaboration technology use: Integrating technology adoption and collaboration research. J. Manag. Inf. Syst. 2010, 27, 9–54. [Google Scholar]
- Ebrahim, Z.; Irani, Z. E-government adoption: Architecture and barriers. Bus. Process Manag. J. 2005, 11, 589–611. [Google Scholar] [CrossRef]
- Yeboah-Boateng, E.O.; Essandoh, K.A. Factors influencing the adoption of cloud computing by small and medium enterprises in developing economies. Int. J. Emerg. Sci. Eng. 2014, 2, 13–20. [Google Scholar]
- La Rosa, M. Bitcoin, Cryptocurrencies and Central Banks. Ph.D. Thesis, Politecnico di Torino, Torino, Italy, 2021. [Google Scholar]
- Kaur, P.; Parashar, A. A systematic literature review of blockchain technology for smart villages. Arch. Comput. Methods Eng. 2022, 29, 2417–2468. [Google Scholar] [CrossRef]
- Marengo, A.; Pagano, A. Investigating the factors influencing the adoption of blockchain technology across different countries and industries: A systematic literature review. Electronics 2023, 12, 3006. [Google Scholar] [CrossRef]
- Lizcano, D.; Lara, J.A.; White, B.; Aljawarneh, S. Blockchain-based approach to create a model of trust in open and ubiquitous higher education. J. Comput. High. Educ. 2020, 32, 109–134. [Google Scholar] [CrossRef]
- Miltgen, C.L.; Popovič, A.; Oliveira, T. Determinants of end-user acceptance of biometrics: Integrating the “Big 3” of technology acceptance with privacy context. Decis. Support Syst. 2013, 56, 103–114. [Google Scholar]
- Niehaves, B.; Plattfaut, R. Internet adoption by the elderly: Employing IS technology acceptance theories for understanding the age-related digital divide. Eur. J. Inf. Syst. 2014, 23, 708–726. [Google Scholar]
- Pramanik, H.S.; Kirtania, M.; Pani, A.K. Essence of digital transformation—Manifestations at large financial institutions from North America. Future Gener. Comput. Syst. 2019, 95, 323–343. [Google Scholar]
- Ringle, C.M.; Wende, S.; Becker, J.M. SmartPLS 4.1.0.9. 2024. Available online: https://www.smartpls.com/ (accessed on 11 November 2024).
- IBM Corp. IBM SPSS Statistics for Windows, Version 29.0.2.0 (Build 920). 2024. Available online: https://www.ibm.com/products/spss-statistics (accessed on 11 November 2024).
- Jc, N.; Ih, B. Psychometric Theory; McGraw-Hill: New York, NY, USA, 1994; Volume 35. [Google Scholar]
- Fornell, C.; Larcker, D.F. Evaluating structural equation models with unobservable variables and measurement error. J. Mark. Res. 1981, 18, 39–50. [Google Scholar]
- Henseler, J.; Ringle, C.M.; Sarstedt, M. A new criterion for assessing discriminant validity in variance-based structural equation modeling. J. Acad. Mark. Sci. 2015, 43, 115–135. [Google Scholar]
- Hair, J.F.; Risher, J.J.; Sarstedt, M.; Ringle, C.M. When to use and how to report the results of PLS-SEM. Eur. Bus. Rev. 2019, 31, 2–24. [Google Scholar]


| Study | Methodology | Theoretical Framework | Key Findings | Limitations |
|---|---|---|---|---|
| [78] | An empirical study was carried out through a survey and analyzed using PLS-SEM. | UTAUT2 | The study confirms a strong measurement model, with behavioral intention significantly driving cryptocurrency usage. | Regulatory support and experience were identified as key factors but not empirically tested. |
| [79] | An empirical study was carried out through a survey and analyzed using PLS-SEM. | UTAUT2 | Trust, transaction transparency, volatility, and facilitating conditions positively influence adoption through intention to use. | Does not address liquidity shortages in Malaysian banks, price volatility, acceptability, transaction factors, or pandemic effects, and relies solely on cross-sectional data. |
| [35] | Systematic literature review | UTAUT | Security, privacy, transparency, and regulation as key factors for trust, while performance expectancy, effort expectancy, social influence, and facilitating conditions drive acceptance. | Does not extensively explore blockchain adoption in digital payment systems from the user’s perspective. |
| [80] | An empirical study was carried out through a survey. | UTAUT | Personal innovativeness, trust, security, effort expectancy, performance expectancy, and social influence significantly influence blockchain adoption. | Lack of empirical validation for real-world blockchain adoption, and the unsupported role of technology awareness. |
| [81] | An empirical study was carried out through a survey and analyzed using PLS-SEM. | UTAUT | Performance expectancy, effort expectancy, social influence, facilitating conditions, perceived risk, and trust significantly influence blockchain adoption. | Limited by the lack of existing academic work on blockchain adoption factors, the absence of empirical validation for the proposed model |
| [82] | An empirical study was carried out through a survey and analyzed using PLS-SEM. | UTAUT | Performance expectancy, social influence, personal innovativeness, and online reviews as key drivers of adoption. | Further development of technology adoption models is needed to include factors like age and gender and exploration of cultural and pandemic-related influences. |
| [83] | An empirical study was carried out through a survey and analyzed using PLS-SEM. | UTAUT | Performance expectancy, effort expectancy, hedonic motivation, perceived trust, and facilitating conditions significantly influence blockchain adoption for mobile banking. | The limitation of this study is that it overlooks psychological factors like privacy and security. |
| [84] | An empirical study was carried out through a survey and analyzed using PLS-SEM. | UTAUT | Social influence, financial literacy, and perceived risk significantly impact behavioral intention to adopt blockchain in digital banking. | Small sample size focused on individuals with basic blockchain knowledge, limiting generalizability. |
| Demographic | Categories | Frequency | Percentage |
|---|---|---|---|
| Age | 18–20 Years | 32 | 10.6 |
| 21–30 Years | 120 | 39.7 | |
| 31–40 Years | 109 | 36.1 | |
| 40+ Years | 41 | 13.6 | |
| Gender | Male | 154 | 51 |
| Female | 148 | 49 | |
| Elementary | 8 | 2.6 | |
| High School | 43 | 14.2 | |
| Education | Bachelor Degree | 177 | 58.6 |
| Master Degree | 73 | 24.2 | |
| PhD | 1 | .3 | |
| Less than 1 year | 10 | 3.3 | |
| 1–3 years | 17 | 5.6 | |
| Experience with existing payment system | 3–5 years | 137 | 45.4 |
| 5–10 years | 130 | 43 | |
| More than 10 years | 8 | 2.6 | |
| Very high | 177 | 58.6 | |
| Blockchain knowledge | High | 164 | 54.3 |
| Moderate | 83 | 27.5 | |
| Low | 9 | 3 |
| Cronbach’s Alpha | Composite Reliability | Composite Reliability | Average Variance Extracted (AVE) | |
|---|---|---|---|---|
| PE | 0.918 | 0.919 | 0.938 | 0.753 |
| EE | 0.933 | 0.934 | 0.947 | 0.750 |
| SI | 0.913 | 0.916 | 0.935 | 0.744 |
| FC | 0.935 | 0.935 | 0.948 | 0.753 |
| ACC | 0.900 | 0.900 | 0.930 | 0.769 |
| ACC | EE | FC | PE | |
|---|---|---|---|---|
| EE | 0.869 | |||
| FC | 0.833 | 0.846 | ||
| PE | 0.876 | 0.890 | 0.800 | |
| SI | 0.795 | 0.793 | 0.755 | 0.732 |
| ACC | |
|---|---|
| PE | 0.337 |
| EE | 0.204 |
| SI | 0.192 |
| FC | 0.220 |
| T-Statistics | p Values | Significance | |
|---|---|---|---|
| PE -> ACC | 5.426 *** | 0.000 | Significant |
| EE -> ACC | 3.087 ** | 0.002 | Significant |
| SI -> ACC | 4.286 *** | 0.000 | Significant |
| FC -> ACC | 4.104 *** | 0.000 | Significant |
| R-Square s | R-Square Adjusted | |
|---|---|---|
| ACC | 0.738 | 0.735 |
Disclaimer/Publisher’s Note: The statements, opinions and data contained in all publications are solely those of the individual author(s) and contributor(s) and not of MDPI and/or the editor(s). MDPI and/or the editor(s) disclaim responsibility for any injury to people or property resulting from any ideas, methods, instructions or products referred to in the content. |
© 2025 by the authors. Licensee MDPI, Basel, Switzerland. This article is an open access article distributed under the terms and conditions of the Creative Commons Attribution (CC BY) license (https://creativecommons.org/licenses/by/4.0/).
Share and Cite
Norbu, T.; Park, J.Y.; Wong, K.W.; Cui, H. Understanding Consumer Acceptance for Blockchain-Based Digital Payment Systems in Bhutan. Future Internet 2025, 17, 134. https://doi.org/10.3390/fi17040134
Norbu T, Park JY, Wong KW, Cui H. Understanding Consumer Acceptance for Blockchain-Based Digital Payment Systems in Bhutan. Future Internet. 2025; 17(4):134. https://doi.org/10.3390/fi17040134
Chicago/Turabian StyleNorbu, Tenzin, Joo Yeon Park, Kok Wai Wong, and Hui Cui. 2025. "Understanding Consumer Acceptance for Blockchain-Based Digital Payment Systems in Bhutan" Future Internet 17, no. 4: 134. https://doi.org/10.3390/fi17040134
APA StyleNorbu, T., Park, J. Y., Wong, K. W., & Cui, H. (2025). Understanding Consumer Acceptance for Blockchain-Based Digital Payment Systems in Bhutan. Future Internet, 17(4), 134. https://doi.org/10.3390/fi17040134

