Development of a Vision-Based Unmanned Ground Vehicle for Mapping and Tennis Ball Collection: A Fuzzy Logic Approach
Abstract
:1. Introduction
2. Materials and Methods
2.1. Structural Design
2.2. Robot Electronics
2.3. Tennis Ball Detection Using YOLOv5
- a
- The backbone, which consists of a CNN layer that combines image properties at multiple scales.
- b
- The neck, which is a layer collection that is used to gather visual attributes and pass them to prediction.
- c
- The head, which collects neck parameters and performs localization and classification.
2.4. Environment Mapping Using the Hector Slam Method
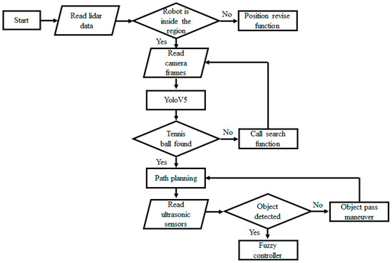
2.5. Navigation and Path Planning
- Searching for the working environment of the tennis balls.
- Path planning for the robot to the nearest balls using a single webcam.
- Collision detection and obstacle avoidance.
- Calculating the desired heading angle for the navigation of the robot.
2.6. Robot Control
Fuzzy Controller Design
3. Results and Discussion
4. Conclusions
Author Contributions
Funding
Data Availability Statement
Conflicts of Interest
References
- Aamer, N.; Ramachandran, S. Neural networks based adaptive approach for path planning and obstacle avoidance for autonomous mobile robot (amr). Int. J. Res. Comput. Appl. Robot. (IJRCAR) 2015, 3, 66–79. [Google Scholar]
- Rashidnejhad, S.; Asfia, A.H.; Osgouie, K.G.; Meghdari, A.; Azizi, A. Optimal Trajectory Planning for Parallel Robots Considering Time-Jerk. Appl. Mech. Mater. 2013, 390, 471–477. [Google Scholar] [CrossRef]
- Azizi, A.; Entesari, F.; Osgouie, K.G.; Cheragh, M. Intelligent Mobile Robot Navigation in an Uncertain Dynamic Environment. Appl. Mech. Mater. 2013, 367, 388–392. [Google Scholar] [CrossRef]
- Azizi, A. Applications of Artificial Intelligence Techniques to Enhance Sustainability of Industry 4.0: Design of an Artificial Neural Network Model as Dynamic Behavior Optimizer of Robotic Arms. Complexity 2020, 2020, 8564140. [Google Scholar] [CrossRef]
- Latifinavid, M.; Azizi, A. Kinematic Modelling and Position Control of A 3-DOF Parallel Stabilizing Robot Manipulator. J. Intell. Robot. Syst. 2023, 107, 17. [Google Scholar] [CrossRef]
- Foo, S.W. Design and Develop of an Automated Tennis Ball Collector and Launcher Robot for both Able-Bodied and Wheelchair tennis Players-Ball Recognition Systems. Doctoral Dissertation, UTAR, Petaling Jaya, Malaysia, 2012. [Google Scholar]
- Liu, Y.; Li, S.; Xia, Z. Path Planning Efficiency Maximization for Ball-Picking Robot Using Machine Learning Algorithm. In Proceedings of the 2015 International Conference on Intelligent Transportation, Big Data and Smart City, Halong Bay, Vietnam, 19–20 December 2015; pp. 551–555. [Google Scholar]
- Wang, J. Ballbot a Low-Cost Robot for Tennis Ball Retrieval. Master’s Thesis, University of California, Berkeley, CA, USA, 2012. [Google Scholar]
- Gu, S.; Ding, L.; Yang, Y.; Chen, X. A new deep learning method based on alexnet model and ssd model for tennis ball recognition. In Proceedings of the 2017 IEEE 10th International Workshop on Computational Intelligence and Applications (IWCIA), Hiroshima, Japan, 11–12 November 2017; pp. 159–164. [Google Scholar]
- Gu, S.; Chen, X.; Zeng, W.; Wang, X. A deep learning tennis ball collection robot and the implementation on nvidia jetson tx1 board. In Proceedings of the 2018 IEEE/ASME International Conference on Advanced Intelligent Mechatronics (AIM), Auckland, New Zealand, 9–12 July 2018; pp. 170–175. [Google Scholar]
- Yun, C.H.; Moon, Y.S.; Ko, N.Y. Vision based navigation for golf ball collecting mobile robot. In Proceedings of the 13th International Conference on Control, Automation and Systems (ICCAS 2013), Gwangju, Republic of Korea, 20–23 October 2013; pp. 201–203. [Google Scholar]
- Wu, S.L.; Cheng, M.Y.; Hsu, W.C. Design and implementation of a prototype vision-guided golfball. In Proceedings of the IEEE International Conference on Mechatronics, Taipei, Taiwan, 10–12 July 2005. [Google Scholar]
- Perera, D.M.; Menaka, G.M.D.; Surasinghe, W.V.K.M.; Madusanka, D.K.; Lalitharathne, T.D. Development of a Vision Aided Automated Ball Retrieving Robot for Tennis Training Sessions. In Proceedings of the 2019 14th Conference on Industrial and Information Systems (ICIIS), Kandy, Sri Lanka, 18–20 December 2019. [Google Scholar]
- Nie, H.; Cai, G.; Liu, B.; Hu, X.; Yang, F.; Ni, J.; Hou, X. On Development of An Autonomous Ball Collecting Wheeled Mobile Robot. In Proceedings of the 2019 3rd Conference on Vehicle Control and Intelligence (CVCI), Hefei, China, 21–22 September 2019. [Google Scholar]
- dos Reis, D.H.; Welfer, D.; Cuadros, M.D.S.L.; Gamarra, D.T. Object Recognition Software Using RGBD Kinect Images and the YOLO Algorithm for Mobile Robot Navigation. In Proceedings of the International Conference on Intelligent Systems Design and Applications, Auburn, WA, USA, 3–5 December 2019; Springer: Cham, Switzerland, 2019. [Google Scholar]
- Afshar, S.; Derhami, V.; Jamshidi, F. Tennis ball trajectory estimation using GA-based fuzzy adaptive nonlinear observer. Int. J. Dyn. Control 2022, 10, 1685–1696. [Google Scholar] [CrossRef]
- Falsafi, M.; Alipour, K.; Tarvirdizadeh, B. Fuzzy motion control for wheeled mobile robots in real-time. J. Comput. Appl. Res. Mech. Eng. 2019, 8, 133–144. [Google Scholar]
- Faizah, F.; Triwiyatno, A.; Isnanto, R.R. Fuzzy Logic Implementation on Motion of Tennis Ball Picker Robot. In Proceedings of the 2021 IEEE International Conference on Communication, Networks and Satellite (COMNETSAT), Purwokerto, Indonesia, 17–18 July 2021. [Google Scholar]
- Redmon, J.; Farhadi, A. Yolov3: An incremental improvement. arXiv 2018, arXiv:1804.02767. [Google Scholar]
- Zaman, S.; Slany, W.; Steinbauer, G. ROS-based mapping, localization and autonomous navigation using a Pioneer 3-DX robot and their relevant issues. In Proceedings of the 2011 Saudi International Electronics, Communications and Photonics Conference (SIECPC), Riyadh, Saudi Arabia, 24–26 April 2011; IEEE: Piscataway, NJ, USA, 2011; pp. 1–5. [Google Scholar]
- Shen, D.; Xu, Y.; Huang, Y. Research on 2D-SLAM of indoor mobile robot based on laser radar. In Proceedings of the 2019 4th International Conference on Automation, Control and Robotics Engineering, Shenzhen, China, 19–21 July 2019; pp. 1–7. [Google Scholar]
- Yan, L.; Dai, J.C.; Tan, J.X. SLAM laser point cloud overall fine registration pose technology. J. Surv. Mapp. 2019, 48, 313–321. [Google Scholar]
- Kohlbrecher, S.; Von Stryk, O.; Meyer, J.; Klingauf, U. A flexible and scalable SLAM system with full 3D motion estimation. In Proceedings of the 2011 IEEE International Symposium on Safety, Security, and Rescue Robotics, Kyoto, Japan, 1–5 November 2011; pp. 155–160. [Google Scholar]
- Mishra, D.K.; Thomas, A.; Kuruvilla, J.; Kalyanasundaram, P.; Prasad, K.R.; Haldorai, A. Design of mobile robot navigation controller using neuro-fuzzy logic system. Comput. Electr. Eng. 2022, 101, 108044. [Google Scholar] [CrossRef]
- Lin, S.; Liu, A.; Wang, J.; Kong, X. A Review of Path-Planning Approaches for Multiple Mobile Robots. Machines 2022, 10, 773. [Google Scholar] [CrossRef]





















| Method | Supplied FPS | Detection Accuracy |
|---|---|---|
| YOLOv5 | 9 | 91% |
| HSV intensity limits | 21 | 71% |
Disclaimer/Publisher’s Note: The statements, opinions and data contained in all publications are solely those of the individual author(s) and contributor(s) and not of MDPI and/or the editor(s). MDPI and/or the editor(s) disclaim responsibility for any injury to people or property resulting from any ideas, methods, instructions or products referred to in the content. |
© 2023 by the authors. Licensee MDPI, Basel, Switzerland. This article is an open access article distributed under the terms and conditions of the Creative Commons Attribution (CC BY) license (https://creativecommons.org/licenses/by/4.0/).
Share and Cite
Latifinavid, M.; Azizi, A. Development of a Vision-Based Unmanned Ground Vehicle for Mapping and Tennis Ball Collection: A Fuzzy Logic Approach. Future Internet 2023, 15, 84. https://doi.org/10.3390/fi15020084
Latifinavid M, Azizi A. Development of a Vision-Based Unmanned Ground Vehicle for Mapping and Tennis Ball Collection: A Fuzzy Logic Approach. Future Internet. 2023; 15(2):84. https://doi.org/10.3390/fi15020084
Chicago/Turabian StyleLatifinavid, Masoud, and Aydin Azizi. 2023. "Development of a Vision-Based Unmanned Ground Vehicle for Mapping and Tennis Ball Collection: A Fuzzy Logic Approach" Future Internet 15, no. 2: 84. https://doi.org/10.3390/fi15020084
APA StyleLatifinavid, M., & Azizi, A. (2023). Development of a Vision-Based Unmanned Ground Vehicle for Mapping and Tennis Ball Collection: A Fuzzy Logic Approach. Future Internet, 15(2), 84. https://doi.org/10.3390/fi15020084
