A Game-Theoretic Approach for Network Security Using Honeypots
Abstract
1. Introduction
2. Related Work
3. Materials and Methods
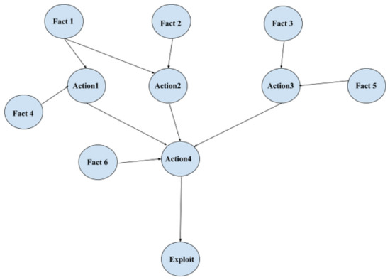
3.1. Attack Graphs: A Model for Risk Analysis
3.2. Attack Graph Framework
- N—represents a network with services/hosts;
- s—represents a service/host;
- T—represents types of services/hosts;
- , where t represents a type of service/host;
- —hosts/services of type t in network N;
- —honeypots of type t in network N, where ;
- represents the attacker’s actions;
- represents the defender’s actions.
- —the cost of the service/host which is duplicated with a honeypot;
- —the loss of the service and data;
- —the cost of the attacker;
- —the cost of the defender.
- —the attacker’s success probability;
- —the attacker’s response to the defender’s action;
- —the defender’s response to the attacker’s action;
- For every action, there is a precondition and the actions of an attacker must meet vulnerabilities inside F nodes;
- In order for the action to be performed the facts must be true so the attacker can exploit the vulnerability and gain access to the following node.
3.3. Problem Formulation
- The attacker can terminate their attack at any moment by themselves;
- When the attacker is interacting with a honeypot, the probability of success is
- When there is no interaction with a honeypot nor success, the probability is
- V represents a vulnerability, where ;
- F represents all the states in the action space, where ;
- represents the attacker’s observations, where ;
- represents the defender’s observations, where ;
- B represents the belief states, where .
4. Results
4.1. Modeling the System
- State 1.
- The service is running/opened ().
- State 2.
- The service is a honeypot ().
- State 3.
- The service is a closed ().
- State 1.
- the service is closed;
- State 2.
- the service is opened;
- State 3.
- the user from the network cannot access the service;
- State 4.
- the user from the network can access the service.
- ;
- is the cost of the attacker and has the relation ;
- is the honeypot’s payoff;
- the damage factor of the attacker;
- is the deceive factor of using a honeypot.
4.2. Evaluating the System
5. Conclusions
Author Contributions
Funding
Institutional Review Board Statement
Informed Consent Statement
Data Availability Statement
Conflicts of Interest
Abbreviations
| CCP | Cloud computing providers |
| ENISA | European Union Agency for Cybersecurity |
| DOS | Denial of service |
| CoA | Course of action |
| CoASG | Course-of-action Stackelberg game |
| CVSS | Common Vulnerability Scoring System |
| POMDP | Partially observable Markov decision process |
| MDP | Markov decision process |
References
- Almeshekah, M.; Spafford, E. Planning and Integrating Deception into Computing Security Defenses. In Proceedings of the 2014 New Security Paradigms Workshop, Victoria, BC, Canada, 15–18 September 2014; pp. 127–138. [Google Scholar]
- Whaley, B. Stratagem: Deception and Surprise in War; Center for International Studies, Massachusetts Institute of Technology: Cambridge, MA, USA, 1969; p. 146. [Google Scholar]
- Yuill, J. Defensive Computer—Security Operations: Processes, Principles and Techniques; ProQuest: Cambridge, UK, 2006; pp. 1–20. [Google Scholar]
- Boyd, J. Essence of Winning and Losing. 1995. Available online: http://www.danford.net/boyd/essence.htm (accessed on 11 September 2022).
- Yoon, S.; Cho, J.H.; Kim, D.S.; Moore, T.J.; Free-Nelson, F.; Lim, H. Attack graph-based moving target defense in software-defined networks. IEEE Trans. Netw. Serv. Manag. 2020, 17, 1653–1668. [Google Scholar] [CrossRef]
- Lallie, H.S.; Debattista, K.; Bal, J. A review of attack graph and attack tree visual syntax in cyber security. Comput. Sci. Rev. 2020, 35, 100219. [Google Scholar] [CrossRef]
- Zeng, J.; Wu, S.; Chen, Y.; Zeng, R.; Wu, C. Survey of Attack Graph Analysis Methods from the Perspective of Data and Knowledge Processing. Secur. Commun. Netw. 2019, 2019, 2031063. [Google Scholar] [CrossRef]
- Huang, C.; Han, J.; Zhang, X.; Liu, J. Automatic identification of honeypot server using machine learning techniques. Secur. Commun. Netw. 2019, 2019, 2627608. [Google Scholar] [CrossRef]
- Khouzani, M.H.R.; Liu, Z.; Malacaria, P. Scalable min-max multi-objective cyber-security optimization over probabilistic attack graphs. Eur. J. Oper. Res. 2019, 278, 894–903. [Google Scholar] [CrossRef]
- Lippmann, R.; Ingols, K. An Annotated Review of Past Papers on Attack Graphs; MIT Lincoln Laboratory Project Report; MIT Lincoln Laboratory: Lexington, MA, USA, 2005; pp. 5–22. [Google Scholar]
- Barik, M.S.; Sengupta, A.; Mazumdar, C. Attack Graph Generation and Analysis Techniques. Def. Sci. J. 2016, 66, 559–567. [Google Scholar] [CrossRef]
- Swiler, L.P.; Phillips, C.; Gaylor, T. A Graph-Based Network—Vulnerability Analysis System. pp. 1–10. Available online: https://digital.library.unt.edu/ark:/67531/metadc690855/m1/7/ (accessed on 11 September 2022).
- Shandilya, V.; Simmons, C.S.; Shiva, S. Use of Attack Graphs in Security Systems. J. Comput. Netw. Commun. 2014, 2014, 818957. [Google Scholar] [CrossRef]
- Anwar, A.; Kamboua, C.; Nandi, L. Honeypot Allocation over Attack Graphs in Cyber Deception Games. In Proceedings of the 2020 International Conference on Computing, Networking and Communications (ICNC): Communication and Information Security Symposium, Big Island, HI, USA, 17–20 February 2020; pp. 1–6. [Google Scholar]
- Durkota, K.; Lisy, V.; Bosansky, B.; Kiekintveld, C. Approximate Solutions for Attack Graph Games with Imperfect Information; Part of the Lecture Notes in Computer Science Book Series; Springer: Berlin, Germany, 2015; pp. 1–7. [Google Scholar]
- Mell, P.; Scarfone, K.; Romanovsky, S. A Complete Guide to the Common Vulnerability Scoring System, Version 2.0; Forum of Incident Response Security Teams (FIRST): Cary, NC, USA, 2007.
- Florea, R.; Craus, M. Modeling an Enterprise Environment for Testing Openstack Cloud Platform against Low-Rate DDoS Attacks. In Proceedings of the 2022 26th International Conference on System Theory, Control and Computing (ICSTCC), Sinaia, Romania, 19–21 October 2022. [Google Scholar]
- McKelvey, R.D.; McLennan, A.M.; Theodore, L. Gambit: Software Tools for Game Theory, Version 15.1.1. Available online: http://www.gambit-project.org (accessed on 11 September 2022).
- Yang, Y.; Guo, Y.; Feng, L.; Di, J. Solving two-person zero-sum game by Matlab. Appl. Mech. Mater. 2011, 50–51, 262–265. [Google Scholar] [CrossRef]











| Destinations | |||||
|---|---|---|---|---|---|
| VMx | VMy | VMz | |||
| IPx | IPy | IPz | |||
| Sources | VMa | IPa | Servicem | Serviceo | |
| VMb | IPb | Servicen | |||
| Attacker | Defender | ||||
|---|---|---|---|---|---|
| ( | (0,0) | (0,0) | |||
| (0,0) | (0,0) | ||||
| ( | (0,0) | (0,0) | |||
| (0,0) | (0,0) | ||||
| Parameter | Value | Observation |
|---|---|---|
| 50 | Defender’s payoff | |
| 40 | Attacker’s cost | |
| 40 | Honeypot’s payoff | |
| 2 | Damage factor | |
| 1 | Deceive factor | |
| 1 | A network with 1 service/host | |
| 10 | A network with 10 services/hosts | |
| 50 | A network with 50 services/hosts | |
| 100 | A network with 100 services/hosts |
Publisher’s Note: MDPI stays neutral with regard to jurisdictional claims in published maps and institutional affiliations. |
© 2022 by the authors. Licensee MDPI, Basel, Switzerland. This article is an open access article distributed under the terms and conditions of the Creative Commons Attribution (CC BY) license (https://creativecommons.org/licenses/by/4.0/).
Share and Cite
Florea, R.; Craus, M. A Game-Theoretic Approach for Network Security Using Honeypots. Future Internet 2022, 14, 362. https://doi.org/10.3390/fi14120362
Florea R, Craus M. A Game-Theoretic Approach for Network Security Using Honeypots. Future Internet. 2022; 14(12):362. https://doi.org/10.3390/fi14120362
Chicago/Turabian StyleFlorea, Răzvan, and Mitică Craus. 2022. "A Game-Theoretic Approach for Network Security Using Honeypots" Future Internet 14, no. 12: 362. https://doi.org/10.3390/fi14120362
APA StyleFlorea, R., & Craus, M. (2022). A Game-Theoretic Approach for Network Security Using Honeypots. Future Internet, 14(12), 362. https://doi.org/10.3390/fi14120362

