Factors Affecting e-Government Adoption by Dairy Farmers: A Case Study in the North-West of Spain
Abstract
1. Introduction
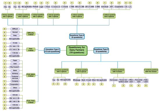
2. Materials and Methods
2.1. Area of Study
2.2. Methods
3. Results
3.1. Information of Personal Character and Aptitudes towards Technological Innovations
3.2. Information about the Fulfilment of Procedures through the Electronic Headquarters of the Administration
3.3. Group Analysis
4. Discussion
5. Conclusions
Author Contributions
Funding
Institutional Review Board Statement
Informed Consent Statement
Data Availability Statement
Acknowledgments
Conflicts of Interest
References
- European Commission. Europe 2020: A Strategy for Smart, Sustainable and Inclusive Growth; European Commission: Brussels, Belgium, 2010; Available online: https://ec.europa.eu/eu2020/pdf/COMPLET%20EN%20BARROSO%20%20%20007%20-%20Europe%202020%20-%20EN%20version.pdf (accessed on 20 July 2021).
- Costa, C.; Murphy, M. EU digital media policies and education: The challenge of a digital agenda for Europe. In Education and Public Policy in the European Union; Palgrave Macmillan: Cham, Switzerland, 2019; pp. 149–164. [Google Scholar]
- Tucci, C.L.; Poulin, D. Introduction to the special issue on electronic government: Investment in communities, firms, technologies and infrastructure. Electron. Commer. Res. 2015, 15, 301–302. [Google Scholar] [CrossRef][Green Version]
- Twizeyimana, J.D.; Andersson, A. The public value of E-Government–A literature review. Gov. Inf. Q. 2019, 36, 167–178. [Google Scholar] [CrossRef]
- Mergel, I.; Edelmann, N.; Haug, N. Defining digital transformation: Results from expert interviews. Gov. Inf. Q. 2019, 36, 101385. [Google Scholar] [CrossRef]
- Law 39/2015, of October 1, on the Common Administrative Procedure of Public Administrations. Boletín Oficial del Estado, 2 October 2015, 89343 to 89410. Available online: https://www.boe.es/boe/dias/2015/10/02/pdfs/BOE-A-2015-10565.pdf (accessed on 4 July 2021).
- Salemink, K. Digital margins: Social and digital exclusion of Gypsy-Travelers in the Netherlands. Environ. Plan. A Econ. Space 2016, 48, 1170–1187. [Google Scholar] [CrossRef]
- Salemink, K.; Strijker, D. Rural broadband initiatives in the Netherlands as a training ground for neo-endogenous development. Local Econ. J. Local Econ. Policy Unit 2016, 31, 778–794. [Google Scholar] [CrossRef]
- Inkinen, T.; Merisalo, M.; Makkonen, T. Variations in the adoption and willingness to use e-services in three differentiated urban areas. Eur. Plan. Stud. 2018, 26, 950–968. [Google Scholar] [CrossRef]
- Townsend, L.; Wallace, C.; Fairhurst, G. ‘Stuck out here’: The critical role of broadband for remote rural places. Scott. Geogr. J. 2015, 131, 171–180. [Google Scholar] [CrossRef]
- Vázquez-López, A.; Barrasa-Rioja, M.; Marey-Perez, M. ICT in Rural Areas. ICT in Rural Areas from the Perspective of Dairy Farming: A Systematic Review. Future Int. 2021, 13, 99. [Google Scholar] [CrossRef]
- Vázquez-López, A.; Barrasa-Rioja, M.; Marey-Perez, M. How Do Dairy Farmers Communicate with the Government? A Case Study Northwest Spain. 2021; unpublished data. [Google Scholar]
- Correa, T.; Pavez, I. Digital Inclusion in Rural Areas: A Qualitative Exploration of Challenges Faced by People From Isolated Communities. J. Comput. Commun. 2016, 21, 247–263. [Google Scholar] [CrossRef]
- Salemink, K.; Strijker, D.; Bosworth, G. Rural development in the digital age: A systematic literature review on unequal ICT availability, adoption, and use in rural areas. J. Rural Stud. 2017, 54, 360–371. [Google Scholar] [CrossRef]
- Pavez, I.; Correa, T.; Contreras, J. Meanings of (dis)connection: Exploring non-users in isolated rural communities with internet access infrastructure. Poetics 2017, 63, 11–21. [Google Scholar] [CrossRef]
- Roberts, E.; Anderson, B.A.; Skerratt, S.; Farrington, J. A review of the rural-digital policy agenda from a community resilience perspective. J. Rural Stud. 2017, 54, 372–385. [Google Scholar] [CrossRef]
- Freeman, J.; Park, S.; Middleton, C. Technological literacy and interrupted internet access. Inf. Commun. Soc. 2019, 23, 1947–1964. [Google Scholar] [CrossRef]
- Magnusson, D.; Hermelin, B. ICT development from the perspective of connectivity and inclusion–the operation of a local digital agenda in Sweden. Nor. Geogr. Tidsskr. Nor. J. Geogr. 2019, 73, 81–95. [Google Scholar] [CrossRef]
- Stocker, V.; Whalley, J. Who replies to consultations, and what do they say? The case of broadband universal service in the UK. Telecommun. Policy 2019, 43, 101823. [Google Scholar] [CrossRef]
- Tiwari, S.; Lane, M.; Alam, K. Do social networking sites build and maintain social capital online in rural communities? J. Rural Stud. 2019, 66, 1–10. [Google Scholar] [CrossRef]
- Young, J.C. Rural digital geographies and new landscapes of social resilience. J. Rural Stud. 2019, 70, 66–74. [Google Scholar] [CrossRef]
- Hardy, J.; Dailey, D.; Wyche, S.; Su, N.M. Rural computing: Beyond access and infrastructure. In Proceedings of the 2018 ACM Conference on Computer Supported Cooperative Work and Social Computing, New York, NY, USA, 3–7 November 2018; pp. 463–470. [Google Scholar]
- Price, L.; Shutt, J.; Sellick, J. Supporting rural Small and Medium-sized Enterprises to take up broadband-enabled technology: What works? Local Econ. J. Local Econ. Policy Unit 2018, 33, 515–536. [Google Scholar] [CrossRef]
- Park, S.; Freeman, J.; Middleton, C. Intersections between connectivity and digital inclusion in rural communities. Commun. Res. Pract. 2019, 5, 139–155. [Google Scholar] [CrossRef]
- Läpple, D.; Thorne, F. The role of innovation in farm economic sustainability: Generalised propensity score evidence from Irish dairy farms. J. Agric. Econ. 2019, 70, 178–197. [Google Scholar] [CrossRef]
- Caja, G.; Castro-Costa, A.; Knight, C.H. Engineering to support wellbeing of dairy animals. J. Dairy Res. 2016, 83, 136–147. [Google Scholar] [CrossRef]
- Gonzalez-Mejia, A.; Styles, D.; Wilson, P.; Gibbons, J. Metrics and methods for characterizing dairy farm intensification using farm survey data. PLoS ONE 2018, 13, e0195286. [Google Scholar] [CrossRef] [PubMed]
- Kühl, S.; Flach, L.; Gauly, M. Economic assessment of small-scale mountain dairy farms in South Tyrol depending on feed intake and breed. Ital. J. Anim. Sci. 2019, 19, 41–50. [Google Scholar] [CrossRef]
- Methorst, R.; Roep, D.; Verhees, F.; Verstegen, J. Drivers for differences in dairy farmers’ perceptions of farm development strategies in an area with nature and landscape as protected public goods. Local Econ. 2016, 31, 554–571. [Google Scholar] [CrossRef]
- Salmon, G.; Teufel, N.; Baltenweck, I.; van Wijk, M.; Claessens, L.; Marshall, K. Trade-offs in livestock development at farm level: Different actors with different objectives. Glob. Food Secur. 2018, 17, 103–112. [Google Scholar] [CrossRef]
- Clay, N.; Garnett, T.; Lorimer, J. Dairy intensification: Drivers, impacts and alternatives. Ambio 2020, 49, 35–48. [Google Scholar] [CrossRef] [PubMed]
- Wolfert, S.; Ge, L.; Verdouw, C.; Bogaardt, M.J. Big data in smart farming—A review. Agric. Syst. 2017, 153, 69–80. [Google Scholar] [CrossRef]
- Bronson, K. Smart Farming: Including Rights Holders for Responsible Agricultural Innovation. Technol. Innov. Manag. Rev. 2018, 8, 7–14. [Google Scholar] [CrossRef]
- Janc, K.; Czapiewski, K.; Wójcik, M. In the starting blocks for smart agriculture: The internet as a source of knowledge in transitional agriculture. NJAS Wagening. J. Life Sci. 2019, 90-91, 100309. [Google Scholar] [CrossRef]
- Walter, A.; Finger, R.; Huber, R.; Buchmann, N. Opinion: Smart farming is key to developing sustainable agriculture. Proc. Natl. Acad. Sci. USA 2017, 114, 6148–6150. [Google Scholar] [CrossRef]
- Tzounis, A.; Katsoulas, N.; Bartzanas, T.; Kittas, C. Internet of Things in agriculture, recent advances and future challenges. Biosyst. Eng. 2017, 164, 31–48. [Google Scholar] [CrossRef]
- Diez-Olivan, A.; Del Ser, J.; Galar, D.; Sierra, B. Data fusion and machine learning for industrial prognosis: Trends and perspectives towards Industry 4.0. Inf. Fusion 2019, 50, 92–111. [Google Scholar] [CrossRef]
- Zamora-Izquierdo, M.A.; Santa, J.; Martínez, J.A.; Martínez, V.; Skarmeta, A.F. Smart farming IoT platform based on edge and cloud computing. Biosyst. Eng. 2019, 177, 4–17. [Google Scholar] [CrossRef]
- Davidson, C. The Green New Deal: What Makes It Necessary, What It Is, and How We Can Get It. Perspect. Glob. Dev. Technol. 2020, 19, 159–165. [Google Scholar] [CrossRef]
- Romera, A.; Bos, A.; Neal, M.; Eastwood, C.; Chapman, D.; McWilliam, W.; Royds, D.; O’Connor, C.; Brookes, R.; Connolly, J.; et al. Designing future dairy systems for New Zealand using reflexive interactive design. Agric. Syst. 2020, 181, 102818. [Google Scholar] [CrossRef]
- Berton, M.; Bittante, G.; Zendri, F.; Ramanzin, M.; Schiavon, S.; Sturaro, E. Environmental impact and efficiency of use of resources of different mountain dairy farming systems. Agric. Syst. 2020, 181, 102806. [Google Scholar] [CrossRef]
- Philip, L.; Cottrill, C.; Farrington, J.; Williams, F.; Ashmore, F. The digital divide: Patterns, policy and scenarios for connecting the ‘final few’in rural communities across Great Britain. J. Rural Stud. 2017, 54, 386–398. [Google Scholar] [CrossRef]
- Sawalha, S.; Al Jamal, M.; Abu Shanab, E. The influence of utilising Facebook on e-government adoption. Electron. Gov. Int. J. 2019, 15. [Google Scholar] [CrossRef]
- Naranjo-Zolotov, M.; Oliveira, T.; Casteleyn, S.; Irani, Z. Continuous usage of e-participation: The role of the sense of virtual community. Gov. Inf. Q. 2019, 36, 536–545. [Google Scholar] [CrossRef]
- Faaeq, M.; Al Swidi, A.K. How Robust is the UTAUT Theory in Explaining the Usage Intention of E-Government Services in an Unstable Security Context?: A Study in Iraq. Electron. Gov. Int. J. 2019, 15. [Google Scholar] [CrossRef]
- Zhang, B.; Zhu, Y. Comparing attitudes towards adoption of e-government between urban users and rural users: An empirical study in Chongqing municipality, China. Behav. Inf. Technol. 2020, 1–15. [Google Scholar] [CrossRef]
- Demirdoven, B.; Cubuk, E.B.S.; Karkin, N. Establishing relational trust in e-Participation: A systematic literature review to propose a model. In Proceedings of the 13th International Conference on Theory and Practice of Electronic Governance, Athens, Greece, 23–25 September 2020; pp. 341–348. [Google Scholar]
- Mensah, I.K.; Adams, S. A Comparative Analysis of the Impact of Political Trust on the Adoption of E-Government Services. Int. J. Public Adm. 2019, 43, 682–696. [Google Scholar] [CrossRef]
- Mensah, I.K.; Zeng, G.; Luo, C. The Effect of Gender, Age, and Education on the Adoption of Mobile Government Services. Int. J. Semant. Web Inf. Syst. 2020, 16, 35–52. [Google Scholar] [CrossRef]
- Mensah, I.K.; Zeng, G.; Luo, C. E-Government Services Adoption: An Extension of the Unified Model of Electronic Government Adoption. SAGE Open 2020, 10, 2158244020933593. [Google Scholar] [CrossRef]
- Gulatee, Y.; Yuan, Q.; Gasco-Hernandez, M.; Gil-Garcia, J.R.; Sutherland-Mitzner, M.; Pardo, T.A. Technology adoption for emergency preparedness and response in rural areas: Identifying the main determinants. In Proceedings of the 13th International Conference on Theory and Practice of Electronic Governance, Athens, Greece, 23–25 September 2020; pp. 469–476. [Google Scholar]
- Michels, M.; Bonke, V.; Musshoff, O. Understanding the adoption of smartphone apps in dairy herd management. J. Dairy Sci. 2019, 102, 9422–9434. [Google Scholar] [CrossRef]
- Hennessy, T.; Laepple, D.; Moran, B. The Digital Divide in Farming: A Problem of Access or Engagement? Appl. Econ. Perspect. Policy 2016, 38, 474–491. [Google Scholar] [CrossRef]
- Mulla, D.J. Twenty five years of remote sensing in precision agriculture: Key advances and remaining knowledge gaps. Biosyst. Eng. 2013, 114, 358–371. [Google Scholar] [CrossRef]
- Gargiulo, J.I.; Eastwood, C.R.; Garcia, S.C.; Lyons, N.A. Dairy farmers with larger herd sizes adopt more precision dairy technologies. J. Dairy Sci. 2018, 101, 5466–5473. [Google Scholar] [CrossRef]
- Weissensteiner, R.; Fürst-Waltl, B.; Gstöttinger, F.; Eder, H.; Janacek, R.; Koblmüller, M.; Mayerhofer, M.; Perner, J.; Schagerl, M.; Schoder, G.; et al. An online survey about data use in Austria’s dairy farming-current status and development needs. Züchtungskunde 2018, 90, 96–111. [Google Scholar]
- Pereira, A.; Carballo-Penela, A.; González-López, M.; Vence, X. A case study of servicizing in the farming-livestock sector: Organisational change and potential environmental improvement. J. Clean. Prod. 2016, 124, 84–93. [Google Scholar] [CrossRef]
- López, E.T.; Leira, R.D.; Martínez, M.G.; Bugallo, P.M.B. Integrated environmental permit through Best Available Techniques: Evaluation of the dairy industry. J. Clean. Prod. 2017, 162, 512–528. [Google Scholar] [CrossRef]
- Saavedra-Nieves, A.; Saavedra-Nieves, P. On systems of quotas from bankruptcy perspective: The sampling estimation of the random arrival rule. Eur. J. Oper. Res. 2020, 285, 655–669. [Google Scholar] [CrossRef]
- Kulatunga, C.; Shalloo, L.; Donnelly, W.; Robson, E.; Ivanov, S. Opportunistic Wireless Networking for Smart Dairy Farming. IT Prof. 2017, 19, 16–23. [Google Scholar] [CrossRef]
- O’Grady, M.J.; O’Hare, G.M. Modelling the smart farm. Inf. Process. Agric. 2017, 4, 179–187. [Google Scholar] [CrossRef]
- Zambon, I.; Cecchini, M.; Egidi, G.; Saporito, M.G.; Colantoni, A. Revolution 4.0: Industry vs. agriculture in a future development for SMEs. Processes 2019, 7, 36. [Google Scholar] [CrossRef]
- Coble, K.H.; Mishra, A.K.; Ferrell, S.; Griffin, T. Big Data in Agriculture: A Challenge for the Future. Appl. Econ. Perspect. Policy 2018, 40, 79–96. [Google Scholar] [CrossRef]
- Jakku, E.; Taylor, B.; Fleming, A.; Mason, C.; Fielke, S.; Thorburn, P.; Sounness, C. If they don’t tell us what they do with it, why would we trust them?’Applying the multi-level perspective on socio-technical transitions to understand trust, transparency and benefit-sharing in Smart Farming and Big Data. In Proceedings of the 13th European International Farm Systems Association Symposium, Chania, Greece, 1–5 July 2018; pp. 1–5. [Google Scholar]
- Jayaraman, P.P.; Yavari, A.; Georgakopoulos, D.; Morshed, A.; Zaslavsky, A. Internet of Things Platform for Smart Farming: Experiences and Lessons Learnt. Sensors 2016, 16, 1884. [Google Scholar] [CrossRef] [PubMed]
- Eitzinger, A.; Cock, J.; Atzmanstorfer, K.; Binder, C.R.; Läderach, P.; Bonilla-Findji, O.; Bartling, M.; Mwongera, C.; Zurita, L.; Jarvis, A. GeoFarmer: A monitoring and feedback system for agricultural development projects. Comput. Electron. Agric. 2019, 158, 109–121. [Google Scholar] [CrossRef] [PubMed]
- Pappa, I.; Illiopoulos, C.; Massouras, T. On Sustainability of a Dairy Sector in Crisis. Int. J. Food Syst. Dyn. 2019, 10, 130–150. [Google Scholar]
- Castro, A.; Pereira, J.M.; Amiama, C.; Bueno, J. Typologies of Dairy Farms with Automatic Milking System in Northwest Spain and Farmers’ Satisfaction. Ital. J. Anim. Sci. 2015, 14. [Google Scholar] [CrossRef]
- Bugueiro, A.; Fouz, R.; Camino, F.; Yus, E.; Diéguez, F.J. Robot milking and relationship with culling rate in dairy cows. Animal 2019, 13, 1304–1310. [Google Scholar] [CrossRef] [PubMed]
- Djamba, Y.K.; Neuman, W.L. Social Research Methods: Qualitative and Quantitative Approaches. Teach. Sociol. 2002, 30, 380. [Google Scholar] [CrossRef]
- Butler, D.; Holloway, L. Technology and restructuring the social field of dairy farming: Hybrid capitals, ‘stockmanship’ and automatic milking systems. Sociol. Rural 2016, 56, 513–530. [Google Scholar] [CrossRef]
- Verhees, F.; Malak-Rawlikowska, A.; Stalgiene, A.; Kuipers, A.; Klopčič, M. Dairy farmers’ business strategies in Central and Eastern Europe based on evidence from Lithuania, Poland and Slovenia. Ital. J. Anim. Sci. 2018, 17, 755–766. [Google Scholar] [CrossRef]
- O’Donoghue, C.; Heanue, K. The impact of formal agricultural education on farm level innovation and management practices. J. Technol. Transf. 2018, 43, 844–863. [Google Scholar] [CrossRef]
- McKillop, J.; Heanue, K.; Kinsella, J. Are all young farmers the same? An exploratory analysis of on-farm innovation on dairy and drystock farms in the Republic of Ireland. J. Agric. Educ. Ext. 2018, 24, 137–151. [Google Scholar] [CrossRef]
- Hyland, J.J.; Heanue, K.; McKillop, J.; Micha, E. Factors influencing dairy farmers’ adoption of best management grazing practices. Land Use Policy 2018, 78, 562–571. [Google Scholar] [CrossRef]
- Triste, L.; Debruyne, L.; Vandenabeele, J.; Marchand, F.; Lauwers, L. Communities of practice for knowledge co-creation on sustainable dairy farming: Features for value creation for farmers. Sustain. Sci. 2018, 13, 1427–1442. [Google Scholar] [CrossRef]
- Michels, M.; Fecke, W.; Feil, J.-H.; Musshoff, O.; Pigisch, J.; Krone, S. Smartphone adoption and use in agriculture: Empirical evidence from Germany. Precis. Agric. 2019, 21, 403–425. [Google Scholar] [CrossRef]
- Mead, R.; Curnow, R.N.; Hasted, A.M. Statistical Methods in Agriculture and Experimental Biology; Chapman and Hall/CRC: Boca Raton, FL, USA, 2017. [Google Scholar]
- MacFarland, T.W.; Yates, J.M. Introduction to Nonparametric Statistics for the Biological Sciences Using R; Springer: Cham, Switzerland, 2016; pp. 103–132. [Google Scholar]
- Shadbolt, N.M. Resilience, Risk and Entrepreneurship. Int. Food Agribus. Manag. Rev. 2016, 19, 33–52. [Google Scholar]
- Warf, B. Teaching Digital Divides. J. Geogr. 2018, 118, 77–87. [Google Scholar] [CrossRef]
- Aerschot, L.V.; Rodousakis, N. The link between socio-economic background and Internet use: Barriers faced by low socio-economic status groups and possible solutions. Innov. Eur. J. Soc. Sci. Res. 2008, 21, 317–351. [Google Scholar] [CrossRef]
- Galindo-Pérez-De-Azpillaga, L.; Foronda-Robles, C. Digital governance and information technologies in local action groups (LAGs). Cogent Soc. Sci. 2018, 4. [Google Scholar] [CrossRef]
- Jacob, D.W.; Fudzee, M.F.M.; Salamat, M.A.; Herawan, T. A review of the generic end-user adoption of e-government services. Int. Rev. Adm. Sci. 2019, 85, 799–818. [Google Scholar] [CrossRef]
- Eastwood, C.R.; Rue, B.T.D.; Gray, D.I. Using a ‘network of practice’ approach to match grazing decision-support system design with farmer practice. Anim. Prod. Sci. 2017, 57, 1536–1542. [Google Scholar] [CrossRef]
- Bucci, G.; Bentivoglio, D.; Finco, A. Factors affecting ICT adoption in agriculture: A case study in Italy. Calitatea 2019, 20, 122–129. [Google Scholar]
- Townsend, L.; Wallace, C.; Fairhurst, G.; Anderson, A. Broadband and the creative industries in rural Scotland. J. Rural Stud. 2017, 54, 451–458. [Google Scholar] [CrossRef]







| Questions Tipe C | |||||||||
|---|---|---|---|---|---|---|---|---|---|
| Procedures e-Government | Use | Affimative. Difficulty | Affirmative. Time | ||||||
| Yes | No | Difficult | Normal | Easy | <5 min | 5 ≤ min ≤ 10 | 11 ≤ min ≤ 30 | >30 | |
| 1. Consultation of farm book | 62% | 38% | 0% | 29% | 71% | 76% | 19% | 5% | 0% |
| 2. Consultation of census | 91% | 6% | 0% | 22% | 78% | 81% | 13% | 6% | 0% |
| 3. Consultation of cattle movements | 82% | 18% | 0% | 18% | 82% | 82% | 14% | 4% | 0% |
| 4. Consultation of registered procedures | 79% | 21% | 4% | 22% | 74% | 78% | 19% | 4% | 0% |
| 5. Change of personal data | 18% | 82% | 17% | 0% | 83% | 100% | 0% | 0% | 0% |
| 6. Birth registration | 94% | 6% | 0% | 9% | 91% | 75% | 13% | 13% | 0% |
| 7. Duplication of eartags | 88% | 12% | 3% | 17% | 80% | 53% | 30% | 17% | 0% |
| 8. Declaration of movement | 91% | 9% | 0% | 10% | 90% | 71% | 26% | 3% | 0% |
| 9. Request of regular guide | 50% | 50% | 12% | 24% | 65% | 41% | 41% | 6% | 12% |
| 10. Request of autoguide | 50% | 50% | 12% | 35% | 53% | 47% | 41% | 6% | 6% |
| 11. Request of environmental licenses | 38% | 62% | 0% | 31% | 69% | 54% | 38% | 8% | 0% |
| 12. CAP grants | 9% | 91% | 0% | 67% | 33% | 33% | 0% | 0% | 67% |
| 13. Obtention of official forms | 26% | 74% | 11% | 44% | 44% | 33% | 33% | 11% | 22% |
| E-Governmet | |||||||||||||||
|---|---|---|---|---|---|---|---|---|---|---|---|---|---|---|---|
| Procedure | Place | Affirmative. Time | |||||||||||||
| Not Applicable | Paper | CAO | City Council | Bank | Advisory | Customer Services | Company | Cooperative | Other | <30 min | 30 ≤ min ≤ 45 | 46 ≤ min ≤ 60 | >60 | ||
| 1 | Consultation of farm book | 6% | 32% | - | - | - | - | - | - | - | - | - | - | - | - |
| 2 | Consultation of census | 6% | 6% | - | - | - | - | - | - | - | - | - | - | - | - |
| 3 | Consultation of cattle movements | 6% | 12% | - | - | - | - | - | - | - | - | - | - | - | - |
| 4 | VConsultation of registered procedures | 6% | 25% | - | - | - | - | - | - | - | - | - | - | - | - |
| 5 | Change of personal data | 74% | - | 4% | - | - | - | - | - | - | - | - | 4% | - | |
| 6 | Birth registration | 6% | - | - | - | - | - | - | - | - | - | - | - | - | - |
| 7 | Duplication of eartags | 6% | - | 3% | - | - | - | 3% | - | - | - | - | - | - | 6% |
| 8 | Declaration of movement | 6% | - | - | - | - | - | - | - | - | - | - | - | - | - |
| 9 | Request of regular guide | 32% | 3% | 15% | - | - | - | - | - | - | 3% | - | 33% | 33% | 33% |
| 10 | Request for autoguide | 18% | - | 26% | - | - | - | - | - | - | 3% | - | - | 67% | 33% |
| 11 | Request for environmental licenses | 24% | - | 3% | 9% | - | - | 21% | - | - | 6% | 21% | 6% | - | - |
| 12 | CAP grants | 6% | - | - | - | 59% | 18% | 6% | 3% | 3% | - | - | 12% | 35% | |
| 13 | Obtention of official forms | 35% | - | - | - | - | 24% | - | - | - | - | - | - | - | - |
| Production | ||
|---|---|---|
| N | 34 | |
| Normal parameters | Average | 38.6176 |
| Standard deviation | 3.52493 | |
| Test statistic | 0.217 | |
| p | 0.000 | |
| Age | Cows | Production | ALU | Grant | |
|---|---|---|---|---|---|
| Mann–Whitney U | 66,500 | 92,500 | 104,000 | 106,000 | 116,000 |
| p | 0.043 | 0.298 | 0.540 | 0.596 | 0.880 |
Publisher’s Note: MDPI stays neutral with regard to jurisdictional claims in published maps and institutional affiliations. |
© 2021 by the authors. Licensee MDPI, Basel, Switzerland. This article is an open access article distributed under the terms and conditions of the Creative Commons Attribution (CC BY) license (https://creativecommons.org/licenses/by/4.0/).
Share and Cite
Vázquez-López, A.; Marey-Perez, M. Factors Affecting e-Government Adoption by Dairy Farmers: A Case Study in the North-West of Spain. Future Internet 2021, 13, 206. https://doi.org/10.3390/fi13080206
Vázquez-López A, Marey-Perez M. Factors Affecting e-Government Adoption by Dairy Farmers: A Case Study in the North-West of Spain. Future Internet. 2021; 13(8):206. https://doi.org/10.3390/fi13080206
Chicago/Turabian StyleVázquez-López, Alba, and Manuel Marey-Perez. 2021. "Factors Affecting e-Government Adoption by Dairy Farmers: A Case Study in the North-West of Spain" Future Internet 13, no. 8: 206. https://doi.org/10.3390/fi13080206
APA StyleVázquez-López, A., & Marey-Perez, M. (2021). Factors Affecting e-Government Adoption by Dairy Farmers: A Case Study in the North-West of Spain. Future Internet, 13(8), 206. https://doi.org/10.3390/fi13080206

