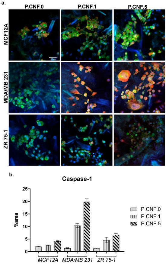
Correction: Balahura et al. Cellulose Nanofiber-Based Hydrogels Embedding 5-FU Promote Pyroptosis Activation in Breast Cancer Cells and Support Human Adipose-Derived Stem Cell Proliferation, Opening New Perspectives for Breast Tissue Engineering. Pharmaceutics 2021, 13, 1189
Error in Figure
Reference
- Balahura, L.-R.; Dinescu, S.; Balaș, M.; Cernencu, A.; Lungu, A.; Vlăsceanu, G.M.; Iovu, H.; Costache, M. Cellulose Nanofiber-Based Hydrogels Embedding 5-FU Promote Pyroptosis Activation in Breast Cancer Cells and Support Human Adipose-Derived Stem Cell Proliferation, Opening New Perspectives for Breast Tissue Engineering. Pharmaceutics 2021, 13, 1189. [Google Scholar] [CrossRef]

Disclaimer/Publisher’s Note: The statements, opinions and data contained in all publications are solely those of the individual author(s) and contributor(s) and not of MDPI and/or the editor(s). MDPI and/or the editor(s) disclaim responsibility for any injury to people or property resulting from any ideas, methods, instructions or products referred to in the content. |
© 2025 by the authors. Licensee MDPI, Basel, Switzerland. This article is an open access article distributed under the terms and conditions of the Creative Commons Attribution (CC BY) license (https://creativecommons.org/licenses/by/4.0/).
Share and Cite
Balahura, L.-R.; Dinescu, S.; Balaș, M.; Cernencu, A.; Lungu, A.; Vlasceanu, G.M.; Iovu, H.; Costache, M. Correction: Balahura et al. Cellulose Nanofiber-Based Hydrogels Embedding 5-FU Promote Pyroptosis Activation in Breast Cancer Cells and Support Human Adipose-Derived Stem Cell Proliferation, Opening New Perspectives for Breast Tissue Engineering. Pharmaceutics 2021, 13, 1189. Pharmaceutics 2025, 17, 1122. https://doi.org/10.3390/pharmaceutics17091122
Balahura L-R, Dinescu S, Balaș M, Cernencu A, Lungu A, Vlasceanu GM, Iovu H, Costache M. Correction: Balahura et al. Cellulose Nanofiber-Based Hydrogels Embedding 5-FU Promote Pyroptosis Activation in Breast Cancer Cells and Support Human Adipose-Derived Stem Cell Proliferation, Opening New Perspectives for Breast Tissue Engineering. Pharmaceutics 2021, 13, 1189. Pharmaceutics. 2025; 17(9):1122. https://doi.org/10.3390/pharmaceutics17091122
Chicago/Turabian StyleBalahura, Liliana-Roxana, Sorina Dinescu, Mihaela Balaș, Alexandra Cernencu, Adriana Lungu, George Mihail Vlasceanu, Horia Iovu, and Marieta Costache. 2025. "Correction: Balahura et al. Cellulose Nanofiber-Based Hydrogels Embedding 5-FU Promote Pyroptosis Activation in Breast Cancer Cells and Support Human Adipose-Derived Stem Cell Proliferation, Opening New Perspectives for Breast Tissue Engineering. Pharmaceutics 2021, 13, 1189" Pharmaceutics 17, no. 9: 1122. https://doi.org/10.3390/pharmaceutics17091122
APA StyleBalahura, L.-R., Dinescu, S., Balaș, M., Cernencu, A., Lungu, A., Vlasceanu, G. M., Iovu, H., & Costache, M. (2025). Correction: Balahura et al. Cellulose Nanofiber-Based Hydrogels Embedding 5-FU Promote Pyroptosis Activation in Breast Cancer Cells and Support Human Adipose-Derived Stem Cell Proliferation, Opening New Perspectives for Breast Tissue Engineering. Pharmaceutics 2021, 13, 1189. Pharmaceutics, 17(9), 1122. https://doi.org/10.3390/pharmaceutics17091122

