Neurotoxicological Evaluation of Intrathecal Citrate Excipients: Calcium Homeostasis Disruption and Safety Implications in CNS Drug Delivery
Abstract
1. Introduction
2. Methods and Materials
2.1. Animals
2.2. Intrathecal Injection
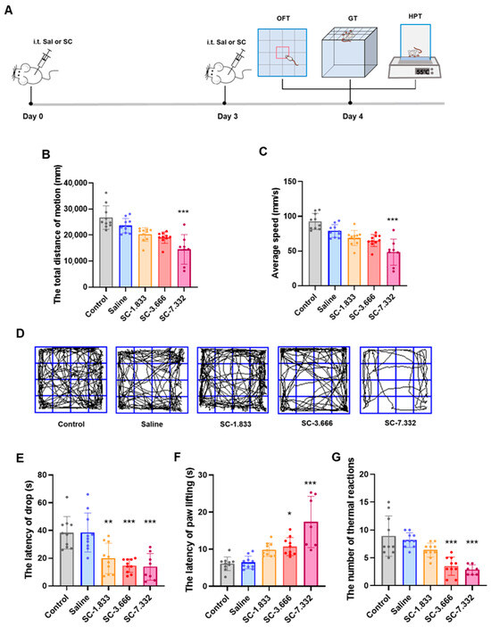
2.3. Behavioral Tests
2.3.1. Open Field Test (OFT)
2.3.2. Grid Test (GT)
2.3.3. Hot Place Test (HPT)
2.4. Immunofluorescence
2.5. Stereotaxic Injection
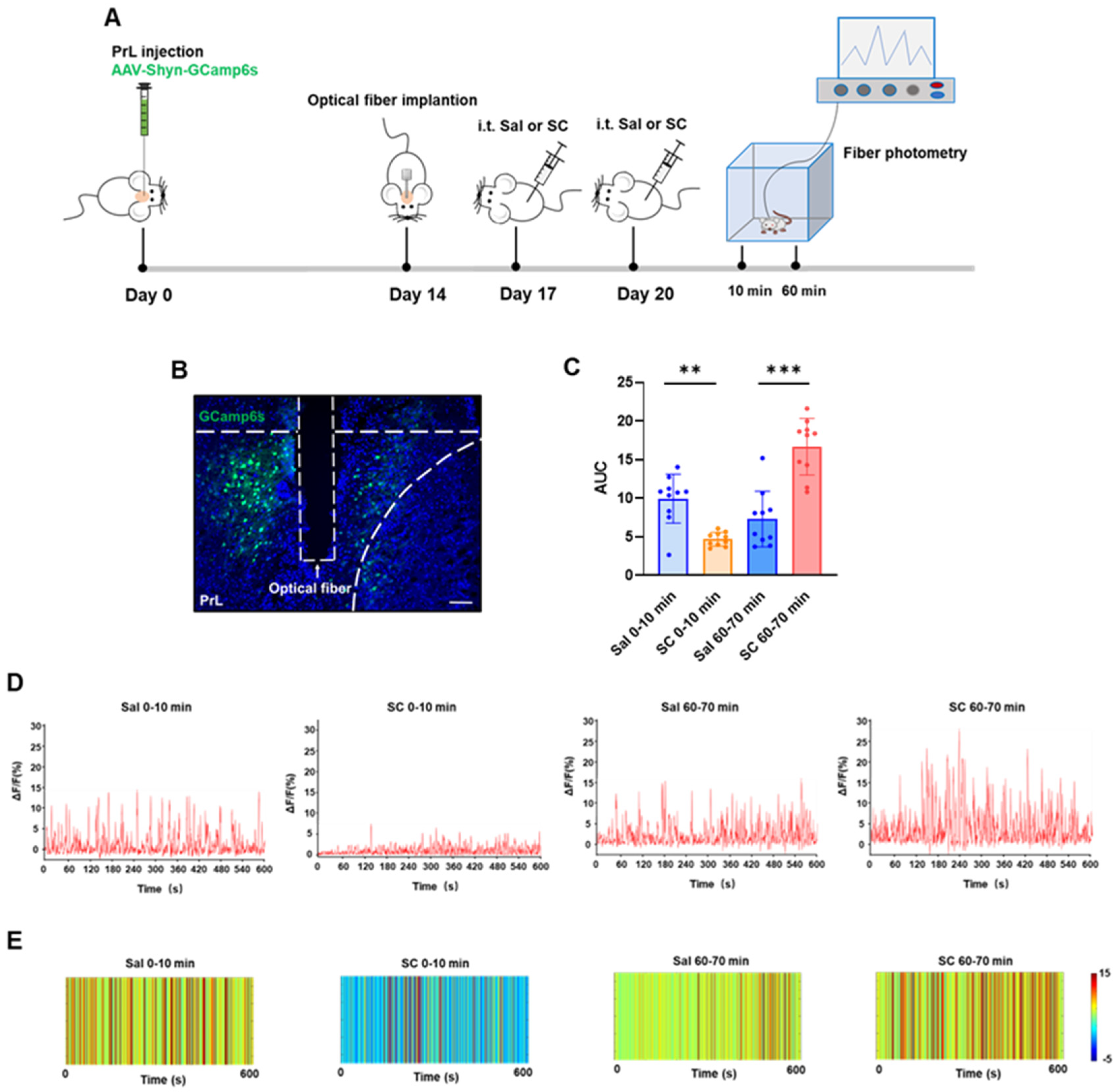
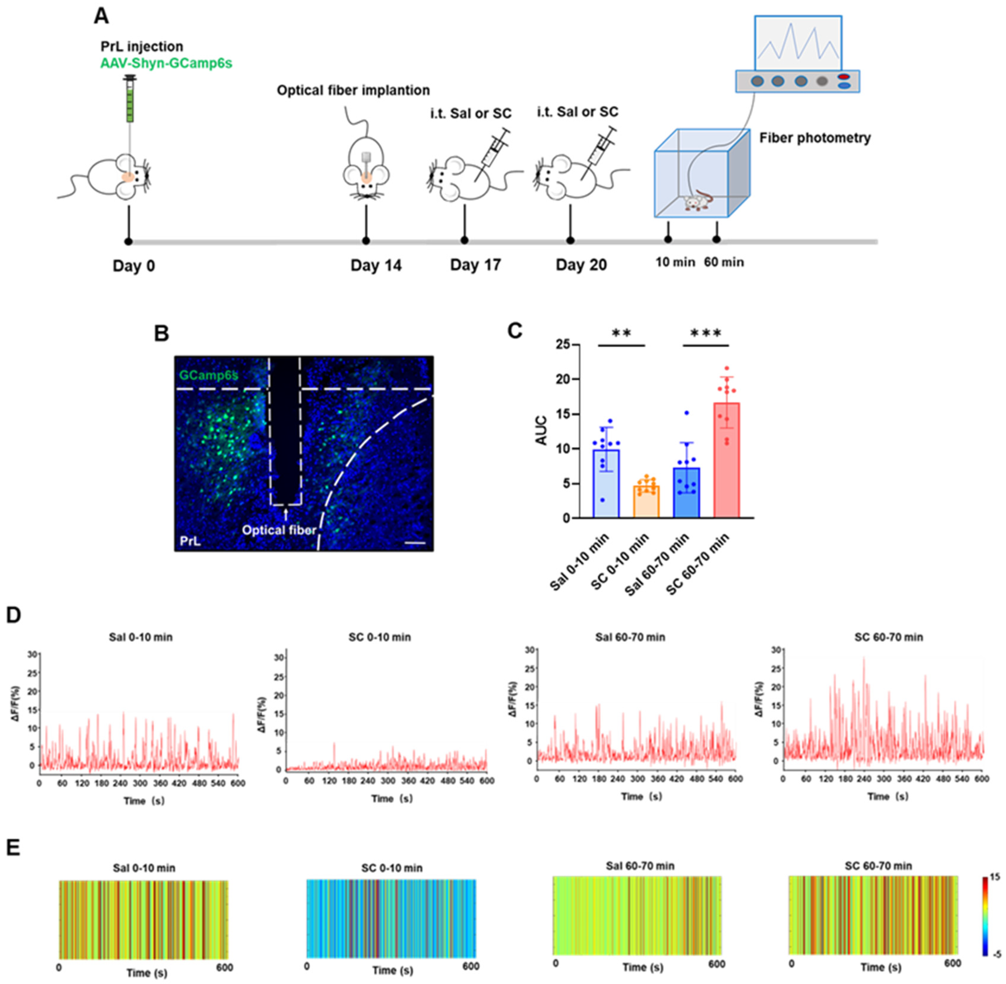
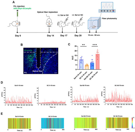
2.6. Fiber Photometry
2.7. Statistical Analysis
3. Results
3.1. Intrathecal Injection of Citric Acid/Sodium Citrate (SC) Causes Hind Limb Injury in Mice
3.2. Intrathecal Injection Induces Dose-Dependent Behavioral Responses in Mice
3.3. Neurophysiological Response to Intrathecal SC Administration: c-Fos Immunohistochemical Analysis
3.4. Fiber Photometry Reveals Biphasic Modulation of PrL Neuronal Activity Following Intrathecal SC Administration
3.5. Post-Intrathecal Administration Clinical Phenotypes in Rabbit Models
4. Discussion
Supplementary Materials
Author Contributions
Funding
Institutional Review Board Statement
Informed Consent Statement
Data Availability Statement
Conflicts of Interest
References
- Wang, X.; Yao, C.; Quan, L.; Zhou, J. A review on intrathecal administration of medications for leptomeningeal metastases in solid tumors. Front. Pharmacol. 2025, 16, 1472945. [Google Scholar] [CrossRef]
- Mercadante, S. Refractory Cancer Pain and Intrathecal Therapy: Critical Review of a Systematic Review. Pain Ther. 2023, 12, 645–654. [Google Scholar] [CrossRef] [PubMed]
- Shah, N.; Di Napoli, R.; Padalia, D. Implantable Intrathecal Drug Delivery System; StatPearls: Treasure Island, FL, USA, 2025. [Google Scholar]
- Benzon, H.T.; Maus, T.P.; Kang, H.R.; Provenzano, D.A.; Bhatia, A.; Diehn, F.; Nelson, A.; McCormick, Z.L.; Liu, B.P.; Ares, J.d.A.; et al. The Use of Contrast Agents in Interventional Pain Procedures: A Multispecialty and Multisociety Practice Advisory on Nephrogenic Systemic Fibrosis, Gadolinium Deposition in the Brain, Encephalopathy After Unintentional Intrathecal Gadolinium Injection, and Hypersensitivity Reactions. Anesth. Analg. 2021, 133, 535–552. [Google Scholar]
- Sanna, G.; Bertolaccini, M.L.; Mathieu, A. Central nervous system lupus: A clinical approach to therapy. Lupus 2003, 12, 935–942. [Google Scholar] [CrossRef] [PubMed]
- Kaye, A.D.; Cheon, S.Y.; Roque, M.H.; Gibbs, C.; Mott, K.R.; Wandler, A.M.; Munir, S.T.; Lin, J.; Ahmadzadeh, S.; Siddaiah, H.; et al. Efficacy, Indications, and Safety of Intrathecal Baclofen Pump: A Narrative Review. Curr. Pain Headache Rep. 2025, 29, 9. [Google Scholar] [CrossRef]
- Koning, M.V.; van der Zwan, R.; Klimek, M. Drainage or lavage as a salvage manoeuvre after intrathecal drug errors: A systematic review with therapeutic recommendations. J. Clin. Anesth. 2023, 89, 111184. [Google Scholar] [CrossRef] [PubMed]
- Koning, M.V.; Reussien, E.; Vermeulen, B.; Zonneveld, S.; Westerman, E.M.; de Graaff, J.C.; Houweling, B.M.; Valeriani, M. Serious Adverse Events after a Single Shot of Intrathecal Morphine: A Case Series and Systematic Review. Pain Res. Manag. 2022, 2022, 4567192. [Google Scholar] [CrossRef]
- Schlatter, J.; Nguyen, D.; Zamy, M.; Kabiche, S.; Fontan, J.E.; Cisternino, S. Safety of intrathecal route: Focus to methylprednisolone acetate (Depo-Medrol) use. Eur. Spine J. 2019, 28, 21–30. [Google Scholar] [CrossRef]
- Grape, S.; El-Boghdadly, K.; Albrecht, E. Management of adverse effects of intrathecal opioids in acute pain. Best Pract. Res. Clin. Anaesthesiol. 2023, 37, 199–207. [Google Scholar] [CrossRef]
- Penn, R.D.; Paice, J.A. Adverse effects associated with the intrathecal administration of ziconotide. Pain 2000, 85, 291–296. [Google Scholar] [CrossRef]
- Gilbar, P.; Seger, A.C. Deaths reported from the accidental intrathecal administration of bortezomib. J. Oncol. Pharm. Pract. 2012, 18, 377–378. [Google Scholar] [CrossRef] [PubMed]
- van Zundert, J.; Rauck, R. Intrathecal drug delivery in the management of chronic pain. Best Pract. Res. Clin. Anaesthesiol. 2023, 37, 157–169. [Google Scholar] [CrossRef] [PubMed]
- Muller, A.E.; van Vliet, P.; Koch, B. Clinical Experience with Off-Label Intrathecal Administration of Selected Antibiotics in Adults: An Overview with Pharmacometric Considerations. Antibiotics 2023, 12, 1291. [Google Scholar] [CrossRef]
- Karri, J.; Singh, M.; Modi, D.J.; Orhurhu, V.; Seale, C.; Saulino, M.; Marathe, A.; Vydra, D.; Hagedorn, J.M.; Bruel, B.; et al. Combination Intrathecal Drug Therapy Strategies for Pain Management. Pain Physician 2021, 24, 549–569. [Google Scholar] [PubMed]
- Yang, Y.; Lin, W.; Zhuo, Y.; Luo, Y.; Wu, X.; Li, J.; Yao, Y. Intrathecal Morphine and Ropivacaine for Quality of Recovery After Laparoscopic Colorectal Surgery: A Randomized Controlled Trial. Drug Des. Dev. Ther. 2024, 18, 6133–6143. [Google Scholar] [CrossRef]
- Tan, J.; Wang, W.; Yoshida, T.; Abdullah, S.; Chowdhury, J.; Chin, K.J. The anesthetic and recovery profiles of low-dose hypobaric mepivacaine and bupivacaine for spinal anesthesia in total hip and knee arthroplasty: A prospective observational study. Can. J. Anaesth. 2025, 72, 242–253. [Google Scholar] [CrossRef]
- Nie, Y.; Sun, B.; He, X.; Zheng, M.; Wu, D.; Yang, Y.; Zhang, L.; Bai, W.; Jiang, N.; Qiao, L.; et al. The influence of intrathecal injection of methotrexate and dexamethasone on neuropsychiatric systemic lupus erythematosus (NPSLE): A retrospective cohort study of 386 patients with NPSLE. Arthritis Res. Ther. 2023, 25, 50. [Google Scholar] [CrossRef]
- Lee, H.S.; Lee, H.; Lee, Y.M.; Kim, S. Considerations for repetitive intrathecal procedures in long-term nusinersen treatment for non-ambulatory spinal muscular atrophy. Sci. Rep. 2025, 15, 8553. [Google Scholar] [CrossRef]
- Madadi, A.K.; Sohn, M.J. Advances in Intrathecal Nanoparticle Delivery: Targeting the Blood-Cerebrospinal Fluid Barrier for Enhanced CNS Drug Delivery. Pharmaceuticals 2024, 17, 1070. [Google Scholar] [CrossRef]
- Hetherington, N.J.; Dooley, M.J. Potential for patient harm from intrathecal administration of preserved solutions. Med. J. Aust. 2000, 173, 141–143. [Google Scholar] [CrossRef]
- Buizer, A.I.; Martens, B.; van Ravenhorst, C.G.; Schoonmade, L.J.; Becher, J.G.; Vermeulen, R.J. Effect of continuous intrathecal baclofen therapy in children: A systematic review. Dev. Med. Child Neurol. 2019, 61, 128–134. [Google Scholar] [CrossRef] [PubMed]
- Meissner, S.; Lopez, S.; Rees, S.; O’cArroll, S.; Barker, D.; Harland, B.; Raos, B.; Svirskis, D. Safe subdural administration and retention of a neurotrophin-3-delivering hydrogel in a rat model of spinal cord injury. Sci. Rep. 2024, 14, 25424. [Google Scholar] [CrossRef] [PubMed]
- Wu, P.C.; Shieh, D.B.; Hsiao, H.T.; Wang, J.C.; Lin, Y.C.; Liu, Y.C. Magnetic field distribution modulation of intrathecal delivered ketorolac iron-oxide nanoparticle conjugates produce excellent analgesia for chronic inflammatory pain. J. Nanobiotechnol. 2018, 16, 49. [Google Scholar] [CrossRef]
- Fowler, M.J.; Cotter, J.D.; Knight, B.E.; Sevick-Muraca, E.M.; Sandberg, D.I.; Sirianni, R.W. Intrathecal drug delivery in the era of nanomedicine. Adv. Drug Deliv. Rev. 2020, 165–166, 77–95. [Google Scholar] [CrossRef]
- Lambros, M.; Tran, T.H.; Fei, Q.; Nicolaou, M. Citric Acid: A Multifunctional Pharmaceutical Excipient. Pharmaceutics 2022, 14, 972. [Google Scholar] [CrossRef] [PubMed]
- Kalita, P.; Ahmed, A.B.; Sen, S.; Chakraborty, R. Citric acid esterified Glutinous Assam bora rice starch enhances disintegration and dissolution efficiency of model drug. Int. J. Biol. Macromol. 2023, 227, 424–436. [Google Scholar] [CrossRef]
- Hornfeldt, C.S.; Larson, A.A. Seizures induced by fluoroacetic acid and fluorocitric acid may involve chelation of divalent cations in the spinal cord. Eur. J. Pharmacol. 1990, 179, 307–313. [Google Scholar] [CrossRef]
- Prut, L.; Belzung, C. The open field as a paradigm to measure the effects of drugs on anxiety-like behaviors: A review. Eur. J. Pharmacol. 2003, 463, 3–33. [Google Scholar] [CrossRef]
- Zhu, T.; Yao, Y.; Ding, J.; Zhang, C.; Xia, N.; Tao, Y.; Zhang, W.; Qi, H.; Gong, L.; Jiang, P. 3-Methyladenine attenuates neuroinflammation and improves cognitive function in sepsis-associated encephalopathy by inhibiting autophagy. Int. Immunopharmacol. 2024, 139, 112744. [Google Scholar] [CrossRef]
- Yu, J.; Moon, J.; Jang, J.; Choi, J.I.; Jung, J.; Hwang, S.; Kim, M. Reliability of behavioral tests in the middle cerebral artery occlusion model of rat. Lab. Anim. 2019, 53, 478–490. [Google Scholar] [CrossRef]
- Li, R.; Song, M.; Zheng, Y.; Zhang, J.; Zhang, S.; Fan, X. Naoxueshu oral liquid promotes hematoma absorption by targeting CD36 in M2 microglia via TLR4/MyD88/NF-κB signaling pathway in rats with intracerebral hemorrhage. J. Ethnopharmacol. 2024, 319, 117116. [Google Scholar] [CrossRef] [PubMed]
- Yin, W.F.; Wang, M.N.; Zhang, F.; Pan, X.G.; Ding, K.; Zhu, H.; Wang, D.G.; Li, L.Z.; Xia, C.Y.; Zhang, W.K.; et al. Analgesic C20-diterpenoid alkaloids from the lateral roots of Aconitum carmichaelii Debeaux: Natural inhibitors of NLRP3 activation. Bioorg. Chem. 2025, 158, 108321. [Google Scholar] [CrossRef] [PubMed]
- Wu, L.; Sun, W.; Huang, L.; Sun, L.; Dou, J.; Lu, G. Calcium Imaging In Vivo: How to Correctly Select and Apply Fiber Optic Photometric Indicators. Organogenesis 2025, 21, 2489667. [Google Scholar] [CrossRef] [PubMed]
- Zhang, W.; Wang, R.; Sun, Z.; Zhu, X.; Zhao, Q.; Zhang, T.; Cholewinski, A.; Yang, F.; Zhao, B.; Pinnaratip, R.; et al. Catechol-functionalized hydrogels: Biomimetic design, adhesion mechanism, and biomedical applications. Chem. Soc. Rev. 2020, 49, 433–464. [Google Scholar] [CrossRef] [PubMed]
- Mattson, M.P. Calcium and neurodegeneration. Aging Cell 2007, 6, 337–350. [Google Scholar] [CrossRef]
- Bezprozvanny, I.B. Calcium signaling and neurodegeneration. Acta Naturae 2010, 2, 72–82. [Google Scholar] [CrossRef]
- Hallock, H.L.; Quillian, H.M., 4th; Maynard, K.R.; Mai, Y.; Chen, H.Y.; Hamersky, G.R.; Shin, J.H.; Maher, B.J.; Jaffe, A.E.; Martinowich, K. Molecularly Defined Hippocampal Inputs Regulate Population Dynamics in the Prelimbic Cortex to Suppress Context Fear Memory Retrieval. Biol. Psychiatry 2020, 88, 554–565. [Google Scholar] [CrossRef]
- Poon, C.H.; Liu, Y.; Pak, S.; Zhao, R.C.; Aquili, L.; Tipoe, G.L.; Leung, G.K.-K.; Chan, Y.-S.; Yang, S.; Fung, M.-L.; et al. Prelimbic Cortical Stimulation with L-methionine Enhances Cognition through Hippocampal DNA Methylation and Neuroplasticity Mechanisms. Aging Dis. 2023, 14, 112–135. [Google Scholar] [CrossRef]
- Case, D.R.; Zubieta, J.P.; Doyle, R. The Coordination Chemistry of Bio-Relevant Ligands and Their Magnesium Complexes. Molecules 2020, 25, 3172. [Google Scholar] [CrossRef]
- Welling, S.H.; Hubálek, F.; Jacobsen, J.; Brayden, D.J.; Rahbek, U.L.; Buckley, S.T. The role of citric acid in oral peptide and protein formulations: Relationship between calcium chelation and proteolysis inhibition. Eur. J. Pharm. Biopharm. 2014, 86, 544–551. [Google Scholar] [CrossRef]
- Estevez, A.Y.; Ganesana, M.; Trentini, J.F.; Olson, J.E.; Li, G.; Boateng, Y.O.; Lipps, J.M.; Yablonski, S.E.R.; Donnelly, W.T.; Leiter, J.C.; et al. Antioxidant Enzyme-Mimetic Activity and Neuroprotective Effects of Cerium Oxide Nanoparticles Stabilized with Various Ratios of Citric Acid and EDTA. Biomolecules 2019, 9, 562. [Google Scholar] [CrossRef] [PubMed]




| Single Dose (μg/g) | Phase | Time Point | Initial (n) | Survival (n) | Tail Twisting | Convulsions | Hindlimb Rigidity | Hindlimb Weakness | Locomotor Abnormality | Recovery Time |
|---|---|---|---|---|---|---|---|---|---|---|
| Saline | First | Imm. | 20 | 20 | − | − | − | − | − | / |
| 1 h | 20 | − | − | − | − | − | / | |||
| 24 h | 20 | − | − | − | − | − | / | |||
| Second | Imm. | 20 | 20 | − | − | − | − | − | / | |
| 1 h | 20 | − | − | − | − | − | / | |||
| 24 h | 20 | − | − | − | − | − | / | |||
| 1.833 | First | Imm. | 20 | 20 | + | − | + | + | + | 30 s |
| 1 h | 20 | − | − | − | − | − | / | |||
| 24 h | 20 | − | − | − | − | − | / | |||
| Second | Imm. | 20 | 20 | + | − | + | + | + | 1 min | |
| 1 h | 20 | − | − | − | − | − | / | |||
| 24 h | 20 | − | − | − | − | − | / | |||
| 3.666 | First | Imm. | 20 | 20 | ++ | − | ++ | + | + | 3 min |
| 1 h | 20 | − | − | − | + | + | / | |||
| 24 h | 20 | − | − | − | + | + | / | |||
| Second | Imm. | 20 | 18 | ++ | − | ++ | + | + | 3 min | |
| 1 h | 18 | 18 | − | − | + | + | + | / | ||
| 24 h | 18 | 18 | − | − | − | + | − | / | ||
| 7.332 | First | Imm. | 20 | 15 | ++ | + | ++ | + | + | 10 min |
| 1 h | 15 | 14 | − | − | − | + | + | / | ||
| 24 h | 14 | 14 | − | − | − | + | + | / | ||
| Second | Imm. | 14 | 8 | ++ | + | ++ | + | + | 10 min | |
| 1 h | 8 | 8 | − | − | + | + | + | / | ||
| 24 h | 8 | 8 | − | − | − | + | + | / | ||
| 14.664 | First | Imm. | 20 | 0 | +++ | +++ | +++ | +++ | +++ | / |
Disclaimer/Publisher’s Note: The statements, opinions and data contained in all publications are solely those of the individual author(s) and contributor(s) and not of MDPI and/or the editor(s). MDPI and/or the editor(s) disclaim responsibility for any injury to people or property resulting from any ideas, methods, instructions or products referred to in the content. |
© 2025 by the authors. Licensee MDPI, Basel, Switzerland. This article is an open access article distributed under the terms and conditions of the Creative Commons Attribution (CC BY) license (https://creativecommons.org/licenses/by/4.0/).
Share and Cite
Wang, J.; Zhang, Y.; He, Q.; Du, Y.; Zhang, X.; Tan, X.; Zhou, X.; Tang, S.; Ning, B.; Yang, R.; et al. Neurotoxicological Evaluation of Intrathecal Citrate Excipients: Calcium Homeostasis Disruption and Safety Implications in CNS Drug Delivery. Pharmaceutics 2025, 17, 1112. https://doi.org/10.3390/pharmaceutics17091112
Wang J, Zhang Y, He Q, Du Y, Zhang X, Tan X, Zhou X, Tang S, Ning B, Yang R, et al. Neurotoxicological Evaluation of Intrathecal Citrate Excipients: Calcium Homeostasis Disruption and Safety Implications in CNS Drug Delivery. Pharmaceutics. 2025; 17(9):1112. https://doi.org/10.3390/pharmaceutics17091112
Chicago/Turabian StyleWang, Jue, Yuan Zhang, Qing He, Ying Du, Xia Zhang, Xinru Tan, Xinting Zhou, Susu Tang, Baoming Ning, Rui Yang, and et al. 2025. "Neurotoxicological Evaluation of Intrathecal Citrate Excipients: Calcium Homeostasis Disruption and Safety Implications in CNS Drug Delivery" Pharmaceutics 17, no. 9: 1112. https://doi.org/10.3390/pharmaceutics17091112
APA StyleWang, J., Zhang, Y., He, Q., Du, Y., Zhang, X., Tan, X., Zhou, X., Tang, S., Ning, B., Yang, R., Zhao, X., Tan, D., Sun, H., & Tu, J. (2025). Neurotoxicological Evaluation of Intrathecal Citrate Excipients: Calcium Homeostasis Disruption and Safety Implications in CNS Drug Delivery. Pharmaceutics, 17(9), 1112. https://doi.org/10.3390/pharmaceutics17091112

