A Sponge-like Polysaccharide from Pine Pollen: Structural Features and Therapeutic Potential in DNCB-Induced Atopic Dermatitis Models
Abstract
1. Introduction
2. Materials and Methods
2.1. Materials and Reagents
2.2. Bioactive Constituents of Pine Pollen
2.3. Cell Culture and Treatment
2.4. Cell Viability and Toxicity Measurements
2.5. FTIR, Monosaccharide Composition, and SEM Detection of PPPS
2.6. PI Staining
2.7. ROS Detection
2.8. Flow Cytometry of Apoptosis
2.9. Animal Experiments
2.10. Histopathological Analysis
2.11. TUNEL Staining
2.12. Mast Cell Staining
2.13. Immunohistochemistry
2.14. Statistical Analysis
3. Results
3.1. Active/Toxic Effects of Pine Pollen Components
3.2. Screening of Pine Pollen Bioactive Components Alleviating Keratinocyte Damage
3.3. Structure of PPPS
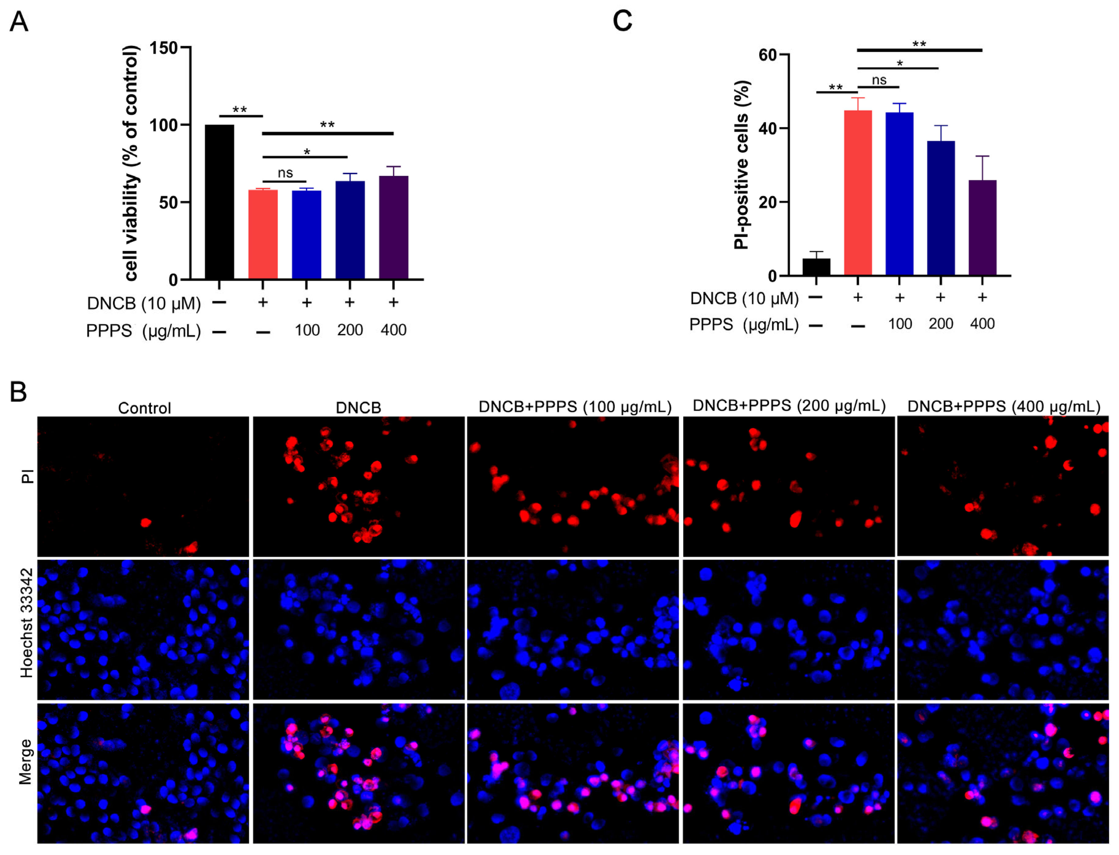
3.4. PPPS Alleviate DNCB-Induced Keratinocyte Damage
3.5. PPPS Inhibit ROS Overproduction
3.6. PPPS Inhibit DNCB-Induced Apoptosis
3.7. PPPS Alleviate Dermal Injury in a DNCB-Induced AD-like Mouse Model
3.8. PPPS Reduce MC and Th Cell Infiltration in AD Skin
4. Discussion
5. Conclusions
Author Contributions
Funding
Institutional Review Board Statement
Informed Consent Statement
Data Availability Statement
Conflicts of Interest
Abbreviations
| AD | Atopic dermatitis |
| DNCB | 2,4-dinitrochlorobenzene |
| PPPS | Pine pollen polysaccharides |
| PHB | p-Hydroxybenzoic acid |
| PCA | Protocatechuic acid |
| HBA | 4-Hydroxy benzaldehyde |
| IVA | Isovanillic acid |
| SA | Succinic acid |
| KAE | Kaempferol |
| GMO | Glyceryl monostearate [(2S)-2,3-dihydroxypropyl octadecenoate] |
| ROS | Reactive oxygen species |
| CCK-8 | Cell Counting Kit-8 |
| H&E | Hematoxylin and eosin |
| TCMSP | Traditional Chinese Medicine Systems Pharmacology |
| MCs | Mast cells |
| IL-4 | Interleukin-4 |
| IL-17A | Interleukin-17A |
References
- Ständer, S. Atopic Dermatitis. N. Engl. J. Med. 2021, 384, 1136–1143. [Google Scholar] [CrossRef]
- Chovatiya, R. Atopic Dermatitis (Eczema). JAMA 2023, 329, 268. [Google Scholar] [CrossRef]
- Guo, Y.; Li, P.; Tang, J.; Han, X.; Zou, X.; Xu, G.; Xu, Z.; Wei, F.; Liu, Q.; Wang, M.; et al. Prevalence of Atopic Dermatitis in Chinese Children aged 1-7 ys. Sci. Rep. 2016, 6, 29751. [Google Scholar] [CrossRef]
- Çetinarslan, T.; Kümper, L.; Fölster-Holst, R. The immunological and structural epidermal barrier dysfunction and skin microbiome in atopic dermatitis-an update. Front. Mol. Biosci. 2023, 10, 1159404. [Google Scholar] [CrossRef]
- Bakker, D.S.; Nierkens, S.; Knol, E.F.; Giovannone, B.; Delemarre, E.M.; van der Schaft, J.; van Wijk, F.; de Bruin-Weller, M.S.; Drylewicz, J.; Thijs, J.L. Confirmation of multiple endotypes in atopic dermatitis based on serum biomarkers. J. Allergy Clin. Immunol. 2021, 147, 189–198. [Google Scholar] [CrossRef]
- Darlenski, R.; Kozyrskyj, A.L.; Fluhr, J.W.; Caraballo, L. Association between barrier impairment and skin microbiota in atopic dermatitis from a global perspective: Unmet needs and open questions. J. Allergy Clin. Immunol. 2021, 148, 1387–1393. [Google Scholar] [CrossRef]
- Arkwright, P.D.; Koplin, J.J. Challenging Best Practice of Atopic Dermatitis. J. Allergy Clin. Immunol. Pract. 2023, 11, 1391–1393. [Google Scholar] [CrossRef]
- Chun, P.I.F.; Lehman, H. Current and Future Monoclonal Antibodies in the Treatment of Atopic Dermatitis. Clin. Rev. Allergy Immunol. 2020, 59, 208–219. [Google Scholar] [CrossRef] [PubMed]
- Chen, X.; Chen, H.; Xu, H.; Li, M.; Luo, Q.; Wang, T.; Yang, Z.; Gan, S. Effects of drought and rehydration on root gene expression in seedlings of Pinus massoniana Lamb. Tree Physiol. 2023, 43, 1619–1640. [Google Scholar] [CrossRef] [PubMed]
- Shang, H.; Niu, X.; Cui, W.; Sha, Z.; Wang, C.; Huang, T.; Guo, P.; Wang, X.; Gao, P.; Zhang, S.; et al. Anti-tumor activity of polysaccharides extracted from Pinus massoniana pollen in colorectal cancer- in vitro and in vivo studies. Food Funct. 2022, 13, 6350–6361. [Google Scholar] [CrossRef] [PubMed]
- Wang, C.; Shang, H.; Cui, W.; Zhou, F.; Zhang, S.; Wang, X.; Gao, P.; Wei, K.; Zhu, R. Pine pollen polysaccharides promote cell proliferation and accelerate wound healing by activating the JAK2-STAT3 signaling pathway. Int. J. Biol. Macromol. 2022, 210, 579–587. [Google Scholar] [CrossRef] [PubMed]
- Chen, L.; Zhu, L.; Cao, Y. Effects and the mechanism of pine pollen polysaccharides on diabetic wound healing in vitro and in vivo. Regen. Ther. 2025, 30, 241–251. [Google Scholar] [CrossRef]
- Yang, S.; Wei, K.; Jia, F.; Zhao, X.; Cui, G.; Guo, F.; Zhu, R. Characterization and biological activity of Taishan Pinus massoniana pollen polysaccharide in vitro. PLoS ONE 2015, 10, e0115638. [Google Scholar] [CrossRef]
- Tao, A.; Gan, Z.; Zhang, Y.; Tian, Y.; Zhang, L.; Zhong, X.; Fang, X.; Jiang, G. Extraction, structural-activity relationships, bioactivities, and application prospects of pine pollen polysaccharides as ingredients for functional products: A review. Int. J. Biol. Macromol. 2024, 281, 136473. [Google Scholar] [CrossRef]
- Ru, J.; Li, P.; Wang, J.; Zhou, W.; Li, B.; Huang, C.; Li, P.; Guo, Z.; Tao, W.; Yang, Y.; et al. TCMSP: A database of systems pharmacology for drug discovery from herbal medicines. J. Cheminform. 2014, 6, 13. [Google Scholar] [CrossRef]
- Chu, T.; Wu, N.L.; Hsiao, C.Y.; Li, H.J.; Lin, T.Y.; Ku, C.H.; Hung, C.F. An isoflavone extract from soybean cake suppresses 2,4-dinitrochlorobenzene-induced contact dermatitis. J. Ethnopharmacol. 2020, 263, 113037. [Google Scholar] [CrossRef] [PubMed]
- Jang, Y.N.; Lee, J.O.; Lee, J.M.; Park, A.Y.; Kim, Y.J.; Kim, S.Y.; Seok, J.; Yoo, K.H.; Kim, B.J. Exosomes derived from human dermal fibroblasts (HDFn-Ex) alleviate DNCB-induced atopic dermatitis (AD) via PPARα. Exp. Dermatol. 2024, 33, e14970. [Google Scholar] [CrossRef]
- Lee, Y.; Choi, H.K.; N’deh, K.P.U.; Choi, Y.J.; Fan, M.; Kim, E.K.; Chung, K.H.; An, A.J.H. Inhibitory Effect of Centella asiatica Extract on DNCB-Induced Atopic Dermatitis in HaCaT Cells and BALB/c Mice. Nutrients 2020, 12, 411. [Google Scholar] [CrossRef]
- Kim, H.J.; Kim, S.Y.; Bae, H.J.; Choi, Y.Y.; An, J.Y.; Cho, Y.E.; Cho, S.Y.; Lee, S.J.; Lee, S.; Sin, M.; et al. Anti-Inflammatory Effects of the LK5 Herbal Complex on LPS- and IL-4/IL-13-Stimulated HaCaT Cells and a DNCB-Induced Animal Model of Atopic Dermatitis in BALB/c Mice. Pharmaceutics 2023, 16, 40. [Google Scholar] [CrossRef] [PubMed]
- Komatsuzaki, K.; Kageshima, H.; Sekino, Y.; Suzuki, Y.; Ugajin, T.; Tamaoka, M.; Hanazawa, R.; Hirakawa, A.; Miyazaki, Y. Local nasal immunotherapy with birch pollen-galactomannan conjugate-containing ointment in mice and humans. Allergol. Int. 2024, 73, 290–301. [Google Scholar] [CrossRef]
- Marinho, B.M.; Guimarães, V.H.D.; Moraes, D.S.; Ribeiro, G.H.M.; da Silva, R.M.; Lopes, N.P.; Guimarães, A.L.S.; de Paula, A.M.B.; Santos, S.H.S. Lychnophora ericoides Mart. (Brazilian arnica) ethanol extract accelerates the skin wound healing process: Evidence for its mechanism of action. Phytomedicine 2023, 119, 155000. [Google Scholar] [CrossRef]
- Jia, Y.; Hu, J.; An, K.; Zhao, Q.; Dang, Y.; Liu, H.; Wei, Z.; Geng, S.; Xu, F. Hydrogel dressing integrating FAK inhibition and ROS scavenging for mechano-chemical treatment of atopic dermatitis. Nat. Commun. 2023, 14, 2478. [Google Scholar] [CrossRef] [PubMed]
- Wu, S.; Yu, D.; Liu, W.; Zhang, J.; Liu, X.; Wang, J.; Yu, M.; Li, Z.; Chen, Q.; Li, X.; et al. Magnoflorine from Coptis chinese has the potential to treat DNCB-induced Atopic dermatits by inhibiting apoptosis of keratinocyte. Bioorg Med. Chem. 2020, 28, 115093. [Google Scholar] [CrossRef] [PubMed]
- Jia, J.; Mo, X.; Yan, F.; Liu, J.; Ye, S.; Zhang, Y.; Lin, Y.; Li, H.; Chen, D. Role of YAP-related T cell imbalance and epidermal keratinocyte dysfunction in the pathogenesis of atopic dermatitis. J. Dermatol. Sci. 2021, 101, 164–173. [Google Scholar] [CrossRef] [PubMed]
- Ye, L.; Mauro, T.M.; Dang, E.; Wang, G.; Hu, L.Z.; Yu, C.; Jeong, S.; Feingold, K.; Elias, P.M.; Lv, C.Z.; et al. Topical applications of an emollient reduce circulating pro-inflammatory cytokine levels in chronically aged humans: A pilot clinical study. J. Eur. Acad. Dermatol. Venereol. 2019, 33, 2197–2201. [Google Scholar] [CrossRef]
- Sroka-Tomaszewska, J.; Trzeciak, M. Molecular Mechanisms of Atopic Dermatitis Pathogenesis. Int. J. Mol. Sci. 2021, 22, 4130. [Google Scholar] [CrossRef]
- Yang, G.; Seok, J.K.; Kang, H.C.; Cho, Y.Y.; Lee, H.S.; Lee, J.Y. Skin Barrier Abnormalities and Immune Dysfunction in Atopic Dermatitis. Int. J. Mol. Sci. 2020, 21, 2867. [Google Scholar] [CrossRef]
- Weidinger, S.; Beck, L.A.; Bieber, T.; Kabashima, K.; Irvine, A.D. Atopic dermatitis. Nat. Rev. Dis. Primer 2018, 4, 1. [Google Scholar] [CrossRef]
- Oetjen, L.K.; Mack, M.R.; Feng, J.; Whelan, T.M.; Niu, H.; Guo, C.J.; Chen, S.; Trier, A.M.; Xu, A.Z.; Tripathi, S.V.; et al. Sensory Neurons Co-opt Classical Immune Signaling Pathways to Mediate Chronic Itch. Cell 2017, 171, 217–228.e13. [Google Scholar] [CrossRef]
- Geoghegan, J.A.; Irvine, A.D.; Foster, T.J. Staphylococcus aureus and Atopic Dermatitis: A Complex and Evolving Relationship. Trends Microbiol. 2018, 26, 484–497. [Google Scholar] [CrossRef]
- Zhou, J.; Liang, G.; Liu, L.; Feng, S.; Zheng, Z.; Wu, Y.; Chen, X.; Li, X.; Wang, L.; Wang, L.; et al. Single-cell RNA-seq reveals abnormal differentiation of keratinocytes and increased inflammatory differentiated keratinocytes in atopic dermatitis. J. Eur. Acad. Dermatol. Venereol. 2023, 37, 2336–2348. [Google Scholar] [CrossRef]
- Yang, J.-H. Topical Application of Fucoidan Improves Atopic Dermatitis Symptoms in NC/Nga Mice. Phytother. Res. 2012, 26, 1898–1903. [Google Scholar] [CrossRef]
- Hou, D.D.; Gu, Y.J.; Wang, D.C.; Niu, Y.; Xu, Z.R.; Jin, Z.Q.; Wang, X.X.; Li, S.J. Therapeutic effects of myricetin on atopic dermatitis in vivo and in vitro. Phytomedicine 2022, 102, 154200. [Google Scholar] [CrossRef] [PubMed]
- Han, F.; Tu, Z.; Zhu, Z.; Liu, D.; Meng, Q.; Yu, Q.; Wang, Y.; Chen, J.; Liu, T.; Han, F.; et al. Targeting Endogenous Reactive Oxygen Species Removal and Regulating Regenerative Microenvironment at Annulus Fibrosus Defects Promote Tissue Repair. ACS Nano 2023, 17, 7645–7661. [Google Scholar] [CrossRef] [PubMed]
- Mittal, M.; Siddiqui, M.R.; Tran, K.; Reddy, S.P.; Malik, A.B. Reactive oxygen species in inflammation and tissue injury. Antioxid. Redox Signal 2014, 20, 1126–1167. [Google Scholar] [CrossRef]
- Rius-Pérez, S.; Pérez, S.; Toledano, M.B.; Sastre, J. Mitochondrial Reactive Oxygen Species and Lytic Programmed Cell Death in Acute Inflammation. Antioxid. Redox Signal 2023, 39, 708–727. [Google Scholar] [CrossRef]
- Wu, Y.; Zhou, Z.; Zhang, M.; Li, S.; Sun, M.; Song, Z. Hollow manganese dioxide-chitosan hydrogel for the treatment of atopic dermatitis through inflammation-suppression and ROS scavenging. J. Nanobiotechnol. 2023, 21, 432. [Google Scholar] [CrossRef]
- Galiniak, S.; Mołoń, M.; Biesiadecki, M.; Bożek, A.; Rachel, M. The Role of Oxidative Stress in Atopic Dermatitis and Chronic Urticaria. Antioxidants 2022, 11, 1590. [Google Scholar] [CrossRef]
- Bertino, L.; Guarneri, F.; Cannavò, S.P.; Casciaro, M.; Pioggia, G.; Gangemi, S. Oxidative Stress and Atopic Dermatitis. Antioxidants 2020, 9, 196. [Google Scholar] [CrossRef] [PubMed]
- Simonetti, O.; Bacchetti, T.; Ferretti, G.; Molinelli, E.; Rizzetto, G.; Bellachioma, L.; Offidani, A. Oxidative Stress and Alterations of Paraoxonases in Atopic Dermatitis. Antioxidants 2021, 10, 697. [Google Scholar] [CrossRef]
- Ardizzone, A.; Repici, A.; Capra, A.P.; De Gaetano, F.; Bova, V.; Casili, G.; Campolo, M.; Esposito, E. Efficacy of the Radical Scavenger, Tempol, to Reduce Inflammation and Oxidative Stress in a Murine Model of Atopic Dermatitis. Antioxidants 2023, 12, 1278. [Google Scholar] [CrossRef] [PubMed]
- Nasanbat, B.; Uchiyama, A.; Amalia, S.N.; Inoue, Y.; Yokoyama, Y.; Ogino, S.; Torii, R.; Hosoi, M.; Motegi, S.I. Kaempferol therapy improved MC903 induced-atopic dermatitis in a mouse by suppressing TSLP, oxidative stress, and type 2 inflammation. J. Dermatol. Sci. 2023, 111, 93–100. [Google Scholar] [CrossRef] [PubMed]
- Bangash, Y.; Saleem, A.; Akhtar, M.F.; Anwar, F.; Akhtar, B.; Sharif, A.; Khan, M.I.; Khan, A. Pterostilbene reduces the progression of atopic dermatitis via modulating inflammatory and oxidative stress biomarkers in mice. Inflammopharmacology 2023, 31, 1289–1303. [Google Scholar] [CrossRef]
- Tai, L.R.; Chiang, Y.F.; Huang, K.C.; Chen, H.Y.; Ali, M.; Hsia, S.M. Hinokitiol as a modulator of TLR4 signaling and apoptotic pathways in atopic dermatitis. Biomed. Pharmacother. 2024, 170, 116026. [Google Scholar] [CrossRef]
- Guttman-Yassky, E.; Renert-Yuval, Y.; Brunner, P.M. Atopic dermatitis. Lancet 2025, 405, 583–596. [Google Scholar] [CrossRef]
- Nakajima, S.; Kitoh, A.; Egawa, G.; Natsuaki, Y.; Nakamizo, S.; Moniaga, C.S.; Otsuka, A.; Honda, T.; Hanakawa, S.; Amano, W.; et al. IL-17A as an inducer for Th2 immune responses in murine atopic dermatitis models. J. Investig. Dermatol. 2014, 134, 2122–2130. [Google Scholar] [CrossRef]
- Meesters, L.D.; Roubroeks, J.A.Y.; Gerritsen, A.; Velthuijs, N.; Klijnhout, J.A.; Laberthonnière, C.; van Vlijmen-Willems, I.M.; Hübenthal, M.; Rodijk-Olthuis, D.; Peters, R.H.W.; et al. Dissecting key contributions of TH2 and TH17 cytokines to atopic dermatitis pathophysiology. J. Allergy Clin. Immunol. 2025, in press. [Google Scholar] [CrossRef]
- Chen, X.; Zhang, Y.; Pei, J.; Zeng, X.; Yang, Y.; Zhang, Y.; Li, F.; Deng, Y. Phellopterin alleviates atopic dermatitis-like inflammation and suppresses IL-4-induced STAT3 activation in keratinocytes. Int. Immunopharmacol. 2022, 112, 109270. [Google Scholar] [CrossRef]
- Jia, T.; Che, D.; Zheng, Y.; Zhang, H.; Li, Y.; Zhou, T.; Peng, B.; Du, X.; Zhu, L.; An, J.; et al. Mast Cells Initiate Type 2 Inflammation through Tryptase Released by MRGPRX2/MRGPRB2 Activation in Atopic Dermatitis. J. Investig. Dermatol. 2024, 144, 53–62.e2. [Google Scholar] [CrossRef] [PubMed]
- Zhang, L.; Ma, X.; Shi, R.; Zhang, L.; Zhao, R.; Duan, R.; Qin, Y.; Gao, S.; Li, X.; Duan, J.; et al. Allicin ameliorates imiquimod-induced psoriasis-like skin inflammation via disturbing the interaction of keratinocytes with IL-17A. Br. J. Pharmacol. 2023, 180, 628–646. [Google Scholar] [CrossRef]
- Zhang, T.; Rao, X.; Song, S.; Tian, K.; Wang, Y.; Wang, C.; Bai, X.; Liu, P. WLJP-025p, a homogeneous Lonicera japonica polysaccharide, attenuates atopic dermatitis by regulating the MAPK/NFκB/AP-1 axis via Act1. Int. J. Biol. Macromol. 2024, 256, 128435. [Google Scholar] [CrossRef]
- Liao, J.; Zhao, W.; Zhang, Y.; Zou, Z.; Zhang, Q.; Chen, D.; Du, B.; Li, P. Dendrobium officinale Kimura et Migo polysaccharide ameliorated DNFB-induced atopic dermatitis in mice associated with suppressing MAPK/NF-κB/STAT3 signaling pathways. J. Ethnopharmacol. 2024, 335, 118677. [Google Scholar] [CrossRef]
- Wang, C.; Wang, P.; Fu, J.; Yang, Z.; Du, H.; Zhang, M.; Zhang, S.; Shen, M.; Wang, T.; Wei, K.; et al. Pinus massoniana pollen polysaccharides alleviate LPS-induced myocardial injury through p110β-mediated inhibition of the PI3K/AKT/NFκB pathway. Int. J. Biol. Macromol. 2024, 283, 137713. [Google Scholar] [CrossRef]
- Barnabei, L.; Laplantine, E.; Mbongo, W.; Rieux-Laucat, F.; Weil, R. NF-κB: At the Borders of Autoimmunity and Inflammation. Front. Immunol. 2021, 12, 716469. [Google Scholar] [CrossRef]
- Zhang, T.; Ma, C.; Zhang, Z.; Zhang, H.; Hu, H. NF-κB signaling in inflammation and cancer. MedComm 2021, 2, 618–653. [Google Scholar] [CrossRef]
- Oh, H.; Ghosh, S. NF-κB: Roles and regulation in different CD4(+) T-cell subsets. Immunol. Rev. 2013, 252, 41–51. [Google Scholar] [CrossRef]
- Wang, Q.; Wang, Y.; Liu, Q.; Chu, Y.; Mi, R.; Jiang, F.; Zhao, J.; Hu, K.; Luo, R.; Feng, Y.; et al. MALT1 regulates Th2 and Th17 differentiation via NF-κB and JNK pathways, as well as correlates with disease activity and treatment outcome in rheumatoid arthritis. Front. Immunol. 2022, 13, 913830. [Google Scholar] [CrossRef]
- Russo, G.; Crispino, E.; Casati, S.; Corsini, E.; Worth, A.; Pappalardo, F. Pioneering bioinformatics with agent-based modelling: An innovative protocol to accurately forecast skin or respiratory allergic reactions to chemical sensitizers. Brief. Bioinform. 2024, 25, bbae506. [Google Scholar] [CrossRef]
- Cui, W.; Huang, J.; Niu, X.; Shang, H.; Sha, Z.; Miao, Y.; Wang, H.; Chen, R.; Wei, K.; Zhu, R. Screening active fractions from Pinus massoniana pollen for inhibiting ALV-J replication and their structure activity relationship investigation. Vet. Microbiol. 2021, 252, 108908. [Google Scholar] [CrossRef]
- Chen, L.; Xue, Y.; Wang, F.; Song, R.; Zhu, Y.; Ning, J.; Zha, W.; Deng, X.; Hang, L.; Gu, W.; et al. Differences in the permeation of Licoricchalcone A-polysaccharide self-assembled nanoparticles on healthy and DNCB-induced atopic dermatitis in Balb/c mice. Int. J. Biol. Macromol. 2024, 282, 136984. [Google Scholar] [CrossRef]
- Peng, F.; Zong, J.; Zhao, T.; Shi, P.; Lu, M.; Qu, X.; Han, X.; Zhao, L.; Jia, Z.; Wang, S. Anti-inflammatory and immunomodulatory effects of polysaccharide extracted from Wuguchong (maggot) on 2,4-dinitrochlorobenzene-induced atopic dermatitis in mice. Front. Pharmacol. 2023, 14, 1119103. [Google Scholar] [CrossRef]
- Chen, B.R.; Hsu, K.T.; Hsu, W.H.; Lee, B.H.; Li, T.L.; Chan, Y.L.; Wu, C.J. Immunomodulation and mechanisms of fucoidan from Cladosiphon okamuranus ameliorates atopic dermatitis symptoms. Int. J. Biol. Macromol. 2021, 189, 537–543. [Google Scholar] [CrossRef] [PubMed]
- Bai, X.; Rao, X.; Wang, Y.; Shen, H.; Jin, X. A homogeneous Lonicera japonica polysaccharide alleviates atopic dermatitis by promoting Nrf2 activation and NLRP3 inflammasome degradation via p62. J. Ethnopharmacol. 2023, 309, 116344. [Google Scholar] [CrossRef] [PubMed]









Disclaimer/Publisher’s Note: The statements, opinions and data contained in all publications are solely those of the individual author(s) and contributor(s) and not of MDPI and/or the editor(s). MDPI and/or the editor(s) disclaim responsibility for any injury to people or property resulting from any ideas, methods, instructions or products referred to in the content. |
© 2025 by the authors. Licensee MDPI, Basel, Switzerland. This article is an open access article distributed under the terms and conditions of the Creative Commons Attribution (CC BY) license (https://creativecommons.org/licenses/by/4.0/).
Share and Cite
Qiu, Z.; Zhang, M.; Du, H.; Wang, Y.; Shao, X.; Fu, J.; Wang, P.; Wang, C. A Sponge-like Polysaccharide from Pine Pollen: Structural Features and Therapeutic Potential in DNCB-Induced Atopic Dermatitis Models. Pharmaceutics 2025, 17, 1058. https://doi.org/10.3390/pharmaceutics17081058
Qiu Z, Zhang M, Du H, Wang Y, Shao X, Fu J, Wang P, Wang C. A Sponge-like Polysaccharide from Pine Pollen: Structural Features and Therapeutic Potential in DNCB-Induced Atopic Dermatitis Models. Pharmaceutics. 2025; 17(8):1058. https://doi.org/10.3390/pharmaceutics17081058
Chicago/Turabian StyleQiu, Zhuoya, Mengru Zhang, Haitao Du, Yi Wang, Xuekun Shao, Jialei Fu, Ping Wang, and Cheng Wang. 2025. "A Sponge-like Polysaccharide from Pine Pollen: Structural Features and Therapeutic Potential in DNCB-Induced Atopic Dermatitis Models" Pharmaceutics 17, no. 8: 1058. https://doi.org/10.3390/pharmaceutics17081058
APA StyleQiu, Z., Zhang, M., Du, H., Wang, Y., Shao, X., Fu, J., Wang, P., & Wang, C. (2025). A Sponge-like Polysaccharide from Pine Pollen: Structural Features and Therapeutic Potential in DNCB-Induced Atopic Dermatitis Models. Pharmaceutics, 17(8), 1058. https://doi.org/10.3390/pharmaceutics17081058

