Specific Immune Responses and Oncolytic Effects Induced by EBV LMP2A-Armed Modified Ankara-Vaccinia Virus Vectored Vaccines in Nasopharyngeal Cancer
Abstract
1. Introduction
2. Materials and Methods
2.1. Cell Lines and Animals
2.2. Construction of MVA-LMP2A Vaccine
2.3. Polymerase Chain Reaction (PCR) and Western Blot
2.4. Immunization Strategy
2.5. IFN-γ Detection by ELISPOT
2.6. IFN-γ and TNF-α Detection by Flow Cytometry
2.7. ELISA Detection of Anti-LMP2A Antibody
2.8. Cytotoxic Effect In Vitro
2.9. Tumor Challenge
2.10. Statistical Analysis
3. Results
3.1. The Overview of the Experimental Design
3.2. The Construction of MVA-LMP2A Vaccine
3.3. The Polymerase Chain Reaction (PCR) and Western Blot Identification of the EBV LMP2
3.4. The Specific Immune Responses Induction of MVA-LMP2A Vaccine
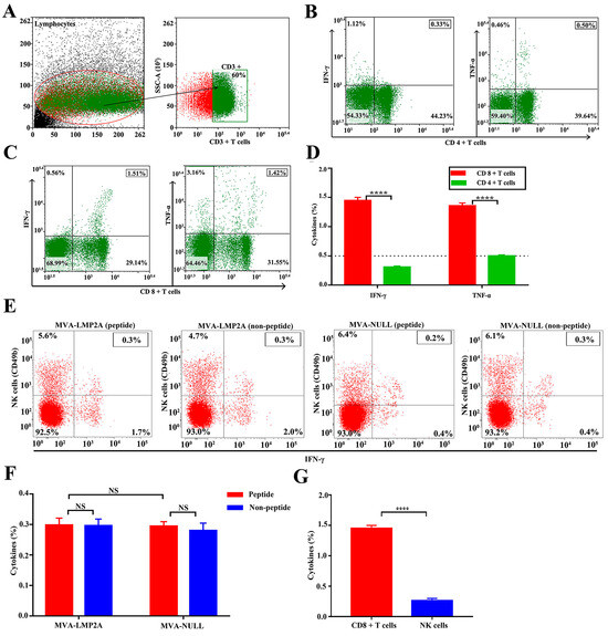
3.5. The Specific IFN-γ and TNF-α Analysis Induced by EBV-LMP2A Vaccine
3.6. The Specific EBV LMP2A Antibody Detected by Enzyme-Linked Immunosorbent Assay (ELISA)
3.7. Detection of EBV-LMP2A Specific Cytotoxic Effect in Vitro
3.8. The Oncolytic and Anti-Tumor Effect of MVA-LMP2A Vaccine
4. Discussion
Supplementary Materials
Author Contributions
Funding
Institutional Review Board Statement
Informed Consent Statement
Data Availability Statement
Conflicts of Interest
References
- Young, L.S.; Yap, L.F.; Murray, P.G. Epstein-Barr virus: More than 50 years old and still providing surprises. Nat. Rev. Cancer 2016, 16, 789–802. [Google Scholar] [CrossRef] [PubMed]
- Kanda, T.; Yajima, M.; Ikuta, K. Epstein-Barr virus strain variation and cancer. Cancer Sci. 2019, 110, 1132–1139. [Google Scholar] [CrossRef] [PubMed]
- Zheng, X.; Wang, R.; Zhang, X.; Sun, Y.; Zhang, H.; Zhao, Z.; Zheng, Y.; Luo, J.; Zhang, J.; Wu, H.; et al. A deep learning model and human-machine fusion for prediction of EBV-associated gastric cancer from histopathology. Nat. Commun. 2022, 13, 2790. [Google Scholar] [CrossRef] [PubMed]
- Sun, C.; Chen, X.C.; Kang, Y.F.; Zeng, M.S. The Status and Prospects of Epstein-Barr Virus Prophylactic Vaccine Development. Front. Immunol. 2021, 12, 677027. [Google Scholar] [CrossRef] [PubMed]
- Ma, S.-D.; Tsai, M.-H.; Romero-Masters, J.C.; Ranheim, E.A.; Huebner, S.M.; Bristol, J.A.; Delecluse, H.-J.; Kenney, S.C. Latent Membrane Protein 1 (LMP1) and LMP2A Collaborate To Promote Epstein-Barr Virus-Induced B Cell Lymphomas in a Cord Blood-Humanized Mouse Model but Are Not Essential. J. Virol. 2017, 91, 10–1128. [Google Scholar] [CrossRef]
- Heussinger, N.; Büttner, M.; Ott, G.; Brachtel, E.; Pilch, B.Z.; Kremmer, E.; Niedobitek, G. Expression of the Epstein-Barr virus (EBV)-encoded latent membrane protein 2A (LMP2A) in EBV-associated nasopharyngeal carcinoma. J. Pathol. 2004, 203, 696–699. [Google Scholar] [CrossRef] [PubMed]
- Brooks, L.; Yao, Q.Y.; Rickinson, A.B.; Young, L.S. Epstein-Barr virus latent gene transcription in nasopharyngeal carcinoma cells: Coexpression of EBNA1, LMP1, and LMP2 transcripts. J. Virol. 1992, 66, 2689–2697. [Google Scholar] [CrossRef] [PubMed]
- Busson, P.; McCoy, R.; Sadler, R.; Gilligan, K.; Tursz, T.; Raab-Traub, N. Consistent transcription of the Epstein-Barr virus LMP2 gene in nasopharyngeal carcinoma. J. Virol. 1992, 66, 3257–3262. [Google Scholar] [CrossRef] [PubMed]
- Verheust, C.; Goossens, M.; Pauwels, K.; Breyer, D. Biosafety aspects of modified vaccinia virus Ankara (MVA)-based vectors used for gene therapy or vaccination. Vaccine 2012, 30, 2623–2632. [Google Scholar] [CrossRef] [PubMed]
- Price, P.J.; Torres-Dominguez, L.E.; Brandmuller, C.; Sutter, G.; Lehmann, M.H. Modified Vaccinia virus Ankara: Innate immune activation and induction of cellular signalling. Vaccine 2013, 31, 4231–4234. [Google Scholar] [CrossRef] [PubMed]
- Gilbert, S.C. Clinical development of Modified Vaccinia virus Ankara vaccines. Vaccine 2013, 31, 4241–4246. [Google Scholar] [CrossRef]
- Alharbi, N.K.; Padron-Regalado, E.; Thompson, C.P.; Kupke, A.; Wells, D.; Sloan, M.A.; Grehan, K.; Temperton, N.; Lambe, T.; Warimwe, G.; et al. ChAdOx1 and MVA based vaccine candidates against MERS-CoV elicit neutralising antibodies and cellular immune responses in mice. Vaccine 2017, 35, 3780–3788. [Google Scholar] [CrossRef] [PubMed]
- García-Arriaza, J.; Esteban, M.; López, D. Modified Vaccinia Virus Ankara as a Viral Vector for Vaccine Candidates against Chikungunya Virus. Biomedicines 2021, 9, 1122. [Google Scholar] [CrossRef] [PubMed]
- Perez, P.; Albericio, G.; Astorgano, D.; Flores, S.; Sanchez-Corzo, C.; Sanchez-Cordon, P.J.; Luczkowiak, J.; Delgado, R.; Casasnovas, J.M.; Esteban, M.; et al. Preclinical immune efficacy against SARS-CoV-2 beta B.1.351 variant by MVA-based vaccine candidates. Front. Immunol. 2023, 14, 1264323. [Google Scholar] [CrossRef] [PubMed]
- Perez, P.; Astorgano, D.; Albericio, G.; Flores, S.; Sanchez-Cordon, P.J.; Luczkowiak, J.; Delgado, R.; Casasnovas, J.M.; Esteban, M.; García-Arriaza, J. Intranasal administration of a single dose of MVA-based vaccine candidates against COVID-19 induced local and systemic immune responses and protects mice from a lethal SARS-CoV-2 infection. Front. Immunol. 2022, 13, 995235. [Google Scholar] [CrossRef] [PubMed]
- Bossi, P.; Gurizzan, C.; Chan, A. Immunotherapy for Nasopharyngeal Carcinoma: The Earlier the Better. JAMA 2023, 330, 1954–1955. [Google Scholar] [CrossRef] [PubMed]
- Yip, P.L.; Lee, A.W.M.; Chua, M.L.K. Adjuvant chemotherapy in nasopharyngeal carcinoma. Lancet Oncol. 2023, 24, 713–715. [Google Scholar] [CrossRef] [PubMed]
- Yoshizaki, T.; Kondo, S.; Dochi, H.; Kobayashi, E.; Mizokami, H.; Komura, S.; Endo, K. Recent Advances in Assessing the Clinical Implications of Epstein-Barr Virus Infection and Their Application to the Diagnosis and Treatment of Nasopharyngeal Carcinoma. Microorganisms 2023, 12, 14. [Google Scholar] [CrossRef] [PubMed]
- Damania, B.; Kenney, S.C.; Raab-Traub, N. Epstein-Barr virus: Biology and clinical disease. Cell 2022, 185, 3652–3670. [Google Scholar] [CrossRef]
- Sun, L.; Hao, Y.; Wang, Z.; Zeng, Y. Constructing TC-1-GLUC-LMP2 Model Tumor Cells to Evaluate the Anti-Tumor Effects of LMP2-Related Vaccines. Viruses 2018, 10, 145. [Google Scholar] [CrossRef]
- Li, L.L.; Wang, H.R.; Zhou, Z.Y.; Luo, J.; Xiao, X.Q.; Wang, X.L.; Li, J.T.; Zhou, Y.B.; Zeng, Y. One-prime multi-boost strategy immunization with recombinant DNA, adenovirus, and MVA vector vaccines expressing HPV16 L1 induces potent, sustained, and specific immune response in mice. Antivir. Res. 2016, 128, 20–27. [Google Scholar] [CrossRef]
- Li, L.; Wang, Z.; Zhou, Y.; Zhang, F.; Shen, S.; Li, Z.; Zeng, Y. Construction and Function Verification of a Novel Shuttle Vector Containing a Marker Gene Self-deletion System. Chin. J. Virol. 2015, 31, 507–514. [Google Scholar]
- Li, L.L.; Wang, H.R.; Zhou, Z.Y.; Luo, J.; Wang, X.L.; Xiao, X.Q.; Zhou, Y.B.; Zeng, Y. C3-Luc Cells Are an Excellent Model for Evaluation of Cellular Immunity following HPV16L1 Vaccination. PLoS ONE. 2016, 11, e0149748. [Google Scholar] [CrossRef] [PubMed]
- Munz, C. Latency and lytic replication in Epstein-Barr virus-associated oncogenesis. Nat. Rev. Microbiol. 2019, 17, 691–700. [Google Scholar] [CrossRef]
- Tashiro, H.; Brenner, M.K. Immunotherapy against cancer-related viruses. Cell Res. 2017, 27, 59–73. [Google Scholar] [CrossRef]
- Hutchinson, L. Immunotherapy: High promise for pembrolizumab in HL. Nat. Rev. Clin. Oncol. 2016, 13, 466. [Google Scholar] [CrossRef] [PubMed]
- Arnold, W.; Vosteen, K.H. Experimental studies on specific immunotherapy in nasopharyngeal carcinoma (NPC). Arch. Otorhinolaryngol. 1980, 229, 5–11. [Google Scholar] [CrossRef]
- Lutzky, V.P.; Davis, J.E.; Crooks, P.; Corban, M.; Smith, M.C.; Elliott, M.; Morrison, L.; Cross, S.; Tscharke, D.; Panizza, B.; et al. Optimization of LMP-specific CTL expansion for potential adoptive immunotherapy in NPC patients. Immunol. Cell Biol. 2009, 87, 481–488. [Google Scholar] [CrossRef] [PubMed]
- Petit, C.; Ma, J.; Lacas, B.; Ng, W.T.; Chan, A.T.C.; Hong, R.-L.; Chen, M.-Y.; Chen, L.; Huang, P.-Y.; Tan, T.; et al. Role of chemotherapy in patients with nasopharynx carcinoma treated with radiotherapy (MAC-NPC): An updated individual patient data network meta-analysis. Lancet Oncol. 2023, 24, 611–623. [Google Scholar] [CrossRef]
- Gottschalk, S.; Heslop, H.E.; Rooney, C.M. Adoptive immunotherapy for EBV-associated malignancies. Leuk. Lymphoma 2005, 46, 1–10. [Google Scholar] [CrossRef]
- Lucas, K.G.; Salzman, D.; Garcia, A.; Sun, Q. Adoptive immunotherapy with allogeneic Epstein-Barr virus (EBV)-specific cytotoxic T-lymphocytes for recurrent, EBV-positive Hodgkin disease. Cancer 2004, 100, 1892–1901. [Google Scholar] [CrossRef]
- Incrocci, R.; Hussain, S.; Stone, A.; Bieging, K.; Alt, L.A.; Fay, M.J.; Swanson-Mungerson, M. Epstein-Barr virus Latent Membrane Protein 2A (LMP2A)-mediated s in Fas expression and Fas-dependent apoptosis: Role of Lyn/Syk activation. Cell Immunol. 2015, 297, 108–119. [Google Scholar] [CrossRef]
- Xiang, Y.; Tian, M.; Huang, J.; Li, Y.; Li, G.; Li, X.; Jiang, Z.; Song, X.; Ma, X. LMP2-mRNA lipid nanoparticle sensitizes EBV-related tumors to anti-PD-1 therapy by reversing T cell exhaustion. J. Nanobiotechnol. 2023, 21, 324. [Google Scholar] [CrossRef]
- Zhong, L.; Krummenacher, C.; Zhang, W.; Hong, J.; Feng, Q.; Chen, Y.; Zhao, Q.; Zeng, M.-S.; Zeng, Y.-X.; Xu, M.; et al. Urgency and necessity of Epstein-Barr virus prophylactic vaccines. NPJ Vaccines 2022, 7, 159. [Google Scholar] [CrossRef]
- Li, W.; Duan, X.; Chen, X.; Zhan, M.; Peng, H.; Meng, Y.; Li, X.; Li, X.-Y.; Pang, G.; Dou, X. Immunotherapeutic approaches in EBV-associated nasopharyngeal carcinoma. Front. Immunol. 2022, 13, 1079515. [Google Scholar] [CrossRef] [PubMed]
- Li, H.R.; Harb, M.; Heath, J.E.; Trippett, J.S.; Shapiro, M.G.; Szablowski, J.O. Engineering viral vectors for acoustically targeted gene delivery. Nat. Commun. 2024, 15, 4924. [Google Scholar] [CrossRef]
- Larocca, C.; Schlom, J. Viral vector-based therapeutic cancer vaccines. Cancer J. 2011, 17, 359–371. [Google Scholar] [CrossRef]
- Fenner, A. Prostate cancer: cDNA vaccination using a viral vector can cure prostate tumors. Nat. Rev. Urol. 2011, 8, 411. [Google Scholar] [CrossRef] [PubMed]
- Smith, C.; Khanna, R. The Development of Prophylactic and Therapeutic EBV Vaccines. Curr. Top. Microbiol. Immunol. 2015, 391, 455–473. [Google Scholar] [PubMed]
- Wang, Z.; Yang, S.; Zhou, L.; Du, H.; Mo, W.; Zeng, Y. Specific cellular immune responses in mice immunized with DNA, adeno-associated virus and adenoviral vaccines of Epstein-Barr virus-LMP2 alone or in combination. Sci. China Life Sci. 2011, 54, 263–266. [Google Scholar] [CrossRef][Green Version]
- Catanzaro, A.T.; Koup, R.A.; Roederer, M.; Bailer, R.T.; Enama, M.E.; Moodie, Z.; Gu, L.; Martin, J.E.; Novik, L.; Chakrabarti, B.K.; et al. Phase 1 safety and immunogenicity evaluation of a multiclade HIV-1 candidate vaccine delivered by a replication-defective recombinant adenovirus vector. J. Infect. Dis. 2006, 194, 1638–1649. [Google Scholar] [CrossRef]
- Zhao, H.; Xu, C.; Luo, X.; Wei, F.; Wang, N.; Shi, H.; Ren, X. Seroprevalence of Neutralizing Antibodies against Human Adenovirus Type-5 and Chimpanzee Adenovirus Type-68 in Cancer Patients. Front. Immunol. 2018, 9, 335. [Google Scholar] [CrossRef]
- Yang, W.-X.; Zou, X.-H.; Jiang, S.-Y.; Lu, N.-N.; Han, M.; Zhao, J.-H.; Guo, X.-J.; Zhao, S.-C.; Lu, Z.-Z. Prevalence of serum neutralizing antibodies to adenovirus type 5 (Ad5) and 41 (Ad41) in children is associated with age and sanitary conditions. Vaccine 2016, 34, 5579–5586. [Google Scholar] [CrossRef] [PubMed]
- Akey, C.W. The NPC-transporter, a ghost in the machine. Structure 2010, 18, 1230–1232. [Google Scholar] [CrossRef] [PubMed][Green Version]
- van Duikeren, S.; Fransen, M.F.; Redeker, A.; Wieles, B.; Platenburg, G.; Krebber, W.-J.; Ossendorp, F.; Melief, C.J.M.; Arens, R. Vaccine-induced effector-memory CD8+ T cell responses predict therapeutic efficacy against tumors. J. Immunol. 2012, 189, 3397–3403. [Google Scholar] [CrossRef] [PubMed]
- Hui, E.P.; Taylor, G.S.; Jia, H.; Ma, B.B.Y.; Chan, S.L.; Ho, R.; Wong, W.-L.; Wilson, S.; Johnson, B.F.; Edwards, C.; et al. Phase I trial of recombinant modified vaccinia ankara encoding Epstein-Barr viral tumor antigens in nasopharyngeal carcinoma patients. Cancer Res. 2013, 73, 1676–1688. [Google Scholar] [CrossRef] [PubMed]
- Taylor, G.S.; Jia, H.; Harrington, K.; Lee, L.W.; Turner, J.; Ladell, K.; Price, D.A.; Tanday, M.; Matthews, J.; Roberts, C.; et al. A recombinant modified vaccinia ankara vaccine encoding Epstein-Barr Virus (EBV) target antigens: A phase I trial in UK patients with EBV-positive cancer. Clin. Cancer Res. 2014, 20, 5009–5022. [Google Scholar] [CrossRef] [PubMed]








Disclaimer/Publisher’s Note: The statements, opinions and data contained in all publications are solely those of the individual author(s) and contributor(s) and not of MDPI and/or the editor(s). MDPI and/or the editor(s) disclaim responsibility for any injury to people or property resulting from any ideas, methods, instructions or products referred to in the content. |
© 2024 by the authors. Licensee MDPI, Basel, Switzerland. This article is an open access article distributed under the terms and conditions of the Creative Commons Attribution (CC BY) license (https://creativecommons.org/licenses/by/4.0/).
Share and Cite
Sun, L.; Liu, C.; Peng, J. Specific Immune Responses and Oncolytic Effects Induced by EBV LMP2A-Armed Modified Ankara-Vaccinia Virus Vectored Vaccines in Nasopharyngeal Cancer. Pharmaceutics 2025, 17, 52. https://doi.org/10.3390/pharmaceutics17010052
Sun L, Liu C, Peng J. Specific Immune Responses and Oncolytic Effects Induced by EBV LMP2A-Armed Modified Ankara-Vaccinia Virus Vectored Vaccines in Nasopharyngeal Cancer. Pharmaceutics. 2025; 17(1):52. https://doi.org/10.3390/pharmaceutics17010052
Chicago/Turabian StyleSun, Liying, Chao Liu, and Junping Peng. 2025. "Specific Immune Responses and Oncolytic Effects Induced by EBV LMP2A-Armed Modified Ankara-Vaccinia Virus Vectored Vaccines in Nasopharyngeal Cancer" Pharmaceutics 17, no. 1: 52. https://doi.org/10.3390/pharmaceutics17010052
APA StyleSun, L., Liu, C., & Peng, J. (2025). Specific Immune Responses and Oncolytic Effects Induced by EBV LMP2A-Armed Modified Ankara-Vaccinia Virus Vectored Vaccines in Nasopharyngeal Cancer. Pharmaceutics, 17(1), 52. https://doi.org/10.3390/pharmaceutics17010052

