Enteric Delayed-Release Granules Loading Dendrobine Ameliorates Hyperlipidemia in Mice by Regulating Intestinal Flora Composition
Abstract
1. Introduction
2. Materials and Methods
2.1. Materials
2.2. Animals
3. Methods
3.1. Preparation of Dendrobine-Solid Dispersions
3.2. Drug Release Test
3.3. Characterization of DNL-SD
3.3.1. Differential Scanning Calorimetry (DSC)
3.3.2. X-Ray Powder Diffraction (XRD)
3.3.3. Fourier Transform Infrared Spectroscopy (FT–IR)
3.3.4. Microscopic Scanning Electron Microscope Observation (SEM)
3.4. Preparation of Enteric Delayed-Release Granules
3.5. Animal Experimentation
3.5.1. Mice Grouping and Administration
3.5.2. Sample Collection and Processing
4. Statistical Analysis
5. Results
5.1. Comparison of Cumulative Drug Release Properties of Different Categories of DNL-SD
5.2. Dendrobine-Solid Dispersion Characterization
5.2.1. Differential Scanning Calorimetry (DSC)
5.2.2. X-Ray Powder Diffraction (XRD)
5.2.3. Fourier Transform Infrared Spectroscopy (FT–IR)
5.2.4. Microscopic Scanning Electron Microscope Observation (SEM)
5.3. Animal Experimentation
5.3.1. Morphological Observations
5.3.2. Blood Lipid Level
5.3.3. Liver Index
5.3.4. Body Weight
5.3.5. Observation of Liver Morphology
5.3.6. Liver Histopathology Testing
5.4. 16S rRNA High-Throughput Sequencing
5.4.1. Species Abundance Analysis
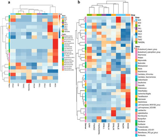
Heat Map of Species Abundance Clustering
Petal Plots
Bar Chart of Species Abundance
Species Evolutionary Tree at Genus Level
5.4.2. Alpha Diversity Analysis
Species Diversity Analysis
Alpha Diversity Index
5.4.3. Beta Diversity Analysis
5.4.4. Statistical Testing
Anosim Analysis
LEfSe Analysis
5.4.5. Tax4Fun Functionality Predictive Analytics
Relative Abundance Cluster Analysis
PCA Analysis
6. Discussion
Author Contributions
Funding
Institutional Review Board Statement
Informed Consent Statement
Data Availability Statement
Acknowledgments
Conflicts of Interest
References
- Alloubani, A.; Nimer, R.; Samara, R. Relationship between Hyperlipidemia, Cardiovascular Disease and Stroke: A Systematic Review. Curr. Cardiol. Rev. 2021, 17, e051121189015. [Google Scholar] [CrossRef] [PubMed]
- Jia, X.; Xu, W.; Zhang, L.; Li, X.; Wang, R.; Wu, S. Impact of Gut Microbiota and Microbiota-Related Metabolites on Hyperlipidemia. Front. Cell. Infect. Microbiol. 2021, 11, 634780. [Google Scholar] [CrossRef] [PubMed]
- Nishida, A.; Ando, Y.; Kimura, I.; Miyamoto, J. Involvement of Gut Microbial Metabolites Derived from Diet on Host Energy Homeostasis. Int. J. Mol. Sci. 2022, 23, 5562. [Google Scholar] [CrossRef] [PubMed]
- Vourakis, M.; Mayer, G.; Rousseau, G. The Role of Gut Microbiota on Cholesterol Metabolism in Atherosclerosis. Int. J. Mol. Sci. 2021, 22, 8074. [Google Scholar] [CrossRef] [PubMed]
- Xia, M.; Xu, Y.; Li, H.; Huang, J.; Zhou, H.; Gao, C.; Han, J. Structural and functional alteration of the gut microbiota in elderly patients with hyperlipidemia. Front. Cell. Infect. Microbiol. 2024, 14, 1333145. [Google Scholar] [CrossRef] [PubMed]
- Fan, C.; Sun, X.; Wang, X.; Yu, H. Therapeutic potential of the chemical composition of Dendrobium nobile Lindl. Front. Pharmacol. 2023, 14, 1163830. [Google Scholar] [CrossRef] [PubMed]
- Feng, Y.; Jia, B.; Feng, Q.; Zhang, Y.; Chen, Y.; Meng, J. Dendrobine attenuates gestational diabetes mellitus in mice by inhibiting Th17 cells. Basic. Clin. Pharmacol. Toxicol. 2021, 128, 379–385. [Google Scholar] [CrossRef] [PubMed]
- Kim, Y.R.; Han, A.R.; Kim, J.B.; Jung, C.H. Dendrobine Inhibits γ-Irradiation-Induced Cancer Cell Migration, Invasion and Metastasis in Non-Small Cell Lung Cancer Cells. Biomedicines 2021, 9, 954. [Google Scholar] [CrossRef] [PubMed]
- Li, R.; Liu, T.; Liu, M.; Chen, F.; Liu, S.; Yang, J. Anti-influenza A Virus Activity of Dendrobine and Its Mechanism of Action. J. Agric. Food Chem. 2017, 65, 3665–3674. [Google Scholar] [CrossRef] [PubMed]
- Li, Y.H.; Jiang, Z.X.; Xu, Q.; Jin, T.T.; Huang, J.F.; Luan, X.; Li, C.; Chen, X.Y.; Wong, K.H.; Dong, X.L.; et al. Inhibition of calcium-sensing receptor by its antagonist promotes gastrointestinal motility in a Parkinson’s disease mouse model. Biomed. Pharmacother. 2024, 174, 116518. [Google Scholar] [CrossRef] [PubMed]
- Yu, X.; Jiang, W.; Kosik, R.O.; Song, Y.; Luo, Q.; Qiao, T.; Tong, J.; Liu, S.; Deng, C.; Qin, S.; et al. Gut microbiota changes and its potential relations with thyroid carcinoma. J. Adv. Res. 2021, 35, 61–70. [Google Scholar] [CrossRef] [PubMed]
- Xu, D.; Feng, M.; Chu, Y.; Wang, S.; Shete, V.; Tuohy, K.M.; Liu, F.; Zhou, X.; Kamil, A.; Pan, D.; et al. The Prebiotic Effects of Oats on Blood Lipids, Gut Microbiota, and Short-Chain Fatty Acids in Mildly Hypercholesterolemic Subjects Compared with Rice: A Randomized, Controlled Trial. Front. Immunol. 2021, 12, 787797. [Google Scholar] [CrossRef] [PubMed]
- Liu, M.; Shi, W.; Huang, Y.; Wu, Y.; Wu, K. Intestinal flora: A new target for traditional Chinese medicine to improve lipid metabolism disorders. Front. Pharmacol. 2023, 14, 1134430. [Google Scholar] [CrossRef] [PubMed]
- Xu, F.; Yu, Z.; Liu, Y.; Du, T.; Yu, L.; Tian, F.; Chen, W.; Zhai, Q. A High-Fat, High-Cholesterol Diet Promotes Intestinal Inflammation by Exacerbating Gut Microbiome Dysbiosis and Bile Acid Disorders in Cholecystectomy. Nutrients 2023, 15, 3829. [Google Scholar] [CrossRef] [PubMed]
- Wang, S.; Ren, H.; Zhong, H.; Zhao, X.; Li, C.; Ma, J.; Gu, X.; Xue, Y.; Huang, S.; Yang, J.; et al. Combined berberine and probiotic treatment as an effective regimen for improving postprandial hyperlipidemia in type 2 diabetes patients: A double blinded placebo controlled randomized study. Gut Microbes 2022, 14, 2003176. [Google Scholar] [CrossRef] [PubMed]
- Zeng, Y.; Zhao, J.; Zhang, J.; Yao, T.; Weng, J.; Yuan, M.; Shen, X. Development of a Nomogram That Predicts the Risk of Coronary Heart Disease in Patients With Hyperlipidemia. J. Cardiovasc. Pharmacol. 2023, 28, 10742484231167754. [Google Scholar] [CrossRef] [PubMed]




















| Groops | Chao1 Index | Observed Features | Shannon Index | Simpson Index | Goods Coverage | Pielou-e |
|---|---|---|---|---|---|---|
| NOR | 534.81 △△ | 529.00 △△ | 6.67 △ | 0.97 | 1.00 | 0.74 |
| MOD | 427.93 ** | 420.17 ** | 6.11 | 0.96 | 1.00 | 0.70 |
| SIM | 359.87 **△△ | 356.67 **△△ | 5.87 △ | 0.95 | 1.00 | 0.69 |
| DNL-L | 405.89 **△ | 396.00 **△ | 5.68 * | 0.92 | 1.00 | 0.66 |
| DNL-M | 427.07 ** | 418.17 ** | 5.88 △ | 0.93 | 1.00 | 0.68 |
| DNL-H | 408.65 **△ | 402.67 **△ | 5.92 △ | 0.93 | 1.00 | 0.68 |
| DNL-E | 370.56 **△ | 361.67 **△△ | 5.72 *△ | 0.93 | 1.00 | 0.67 |
| TMAO | 404.79 ** | 396.50 **△ | 5.62 *△ | 0.90 * | 1.00 | 0.65 |
| TMAO-DNL | 371.64 **△ | 362.83 **△ | 5.72 *△ | 0.93 | 1.00 | 0.67 |
| Group1 | Group2 | R-Value | p-Value |
|---|---|---|---|
| NOR | MOD | 0.74815 | 0.007 |
| NOR | SIM | 0.90741 | 0.003 |
| NOR | DNL-L | 0.75 | 0.004 |
| NOR | DNL-M | 0.62778 | 0.003 |
| NOR | DNL-H | 0.92778 | 0.004 |
| NOR | DNL-E | 0.88333 | 0.003 |
| NOR | TMAO | 0.95185 | 0.004 |
| NOR | TMAO-DNL | 0.94815 | 0.003 |
| MOD | SIM | 0.55185 | 0.006 |
| MOD | DNL-L | 0.5463 | 0.004 |
| MOD | DNL-M | 0.31296 | 0.025 |
| MOD | DNL-H | 0.70926 | 0.004 |
| MOD | DNL-E | 0.88333 | 0.003 |
| MOD | TMAO | 0.95185 | 0.004 |
| MOD | TMAO-DNL | 0.94815 | 0.003 |
| TMAO | TMAO-DNL | 0.02222 | 0.343 |
Disclaimer/Publisher’s Note: The statements, opinions and data contained in all publications are solely those of the individual author(s) and contributor(s) and not of MDPI and/or the editor(s). MDPI and/or the editor(s) disclaim responsibility for any injury to people or property resulting from any ideas, methods, instructions or products referred to in the content. |
© 2024 by the authors. Licensee MDPI, Basel, Switzerland. This article is an open access article distributed under the terms and conditions of the Creative Commons Attribution (CC BY) license (https://creativecommons.org/licenses/by/4.0/).
Share and Cite
Song, S.; Yang, L.; Chen, T.; Xiong, Y. Enteric Delayed-Release Granules Loading Dendrobine Ameliorates Hyperlipidemia in Mice by Regulating Intestinal Flora Composition. Pharmaceutics 2024, 16, 1483. https://doi.org/10.3390/pharmaceutics16111483
Song S, Yang L, Chen T, Xiong Y. Enteric Delayed-Release Granules Loading Dendrobine Ameliorates Hyperlipidemia in Mice by Regulating Intestinal Flora Composition. Pharmaceutics. 2024; 16(11):1483. https://doi.org/10.3390/pharmaceutics16111483
Chicago/Turabian StyleSong, Shunqiang, Liangyu Yang, Tingting Chen, and Yongai Xiong. 2024. "Enteric Delayed-Release Granules Loading Dendrobine Ameliorates Hyperlipidemia in Mice by Regulating Intestinal Flora Composition" Pharmaceutics 16, no. 11: 1483. https://doi.org/10.3390/pharmaceutics16111483
APA StyleSong, S., Yang, L., Chen, T., & Xiong, Y. (2024). Enteric Delayed-Release Granules Loading Dendrobine Ameliorates Hyperlipidemia in Mice by Regulating Intestinal Flora Composition. Pharmaceutics, 16(11), 1483. https://doi.org/10.3390/pharmaceutics16111483

